还剩38页未读,
继续阅读
所属成套资源:2020高考湘教版地理一轮复习提分讲义()
成套系列资料,整套一键下载
2020高三地理一轮复习提分教程(湘教版)讲义:必修1第2章自然环境中的物质运动和能量交换第3讲
展开
第3讲 大气的受热过程 大气水平运动
基础全面梳理
一 大气的垂直分层
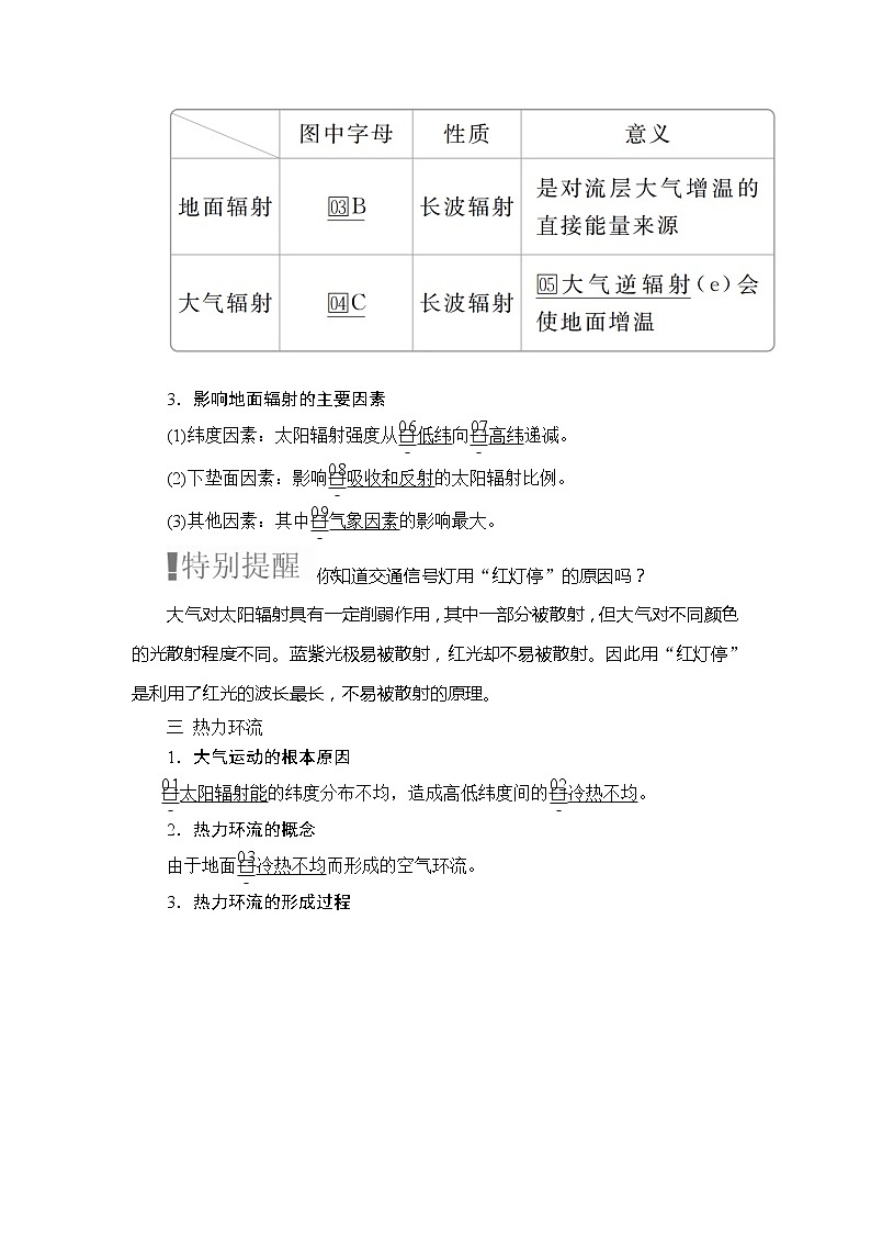
二 对流层大气的受热过程
1.大气对太阳辐射的削弱作用:表现形式为a大气吸收、散射和b反射。
2.地面辐射和大气辐射
3.影响地面辐射的主要因素
(1)纬度因素:太阳辐射强度从低纬向高纬递减。
(2)下垫面因素:影响吸收和反射的太阳辐射比例。
(3)其他因素:其中气象因素的影响最大。
你知道交通信号灯用“红灯停”的原因吗?
大气对太阳辐射具有一定削弱作用,其中一部分被散射,但大气对不同颜色的光散射程度不同。蓝紫光极易被散射,红光却不易被散射。因此用“红灯停”是利用了红光的波长最长,不易被散射的原理。
三 热力环流
1.大气运动的根本原因
太阳辐射能的纬度分布不均,造成高低纬度间的冷热不均。
2.热力环流的概念
由于地面冷热不均而形成的空气环流。
3.热力环流的形成过程
具体如下图所示(在下图中填出近地面的冷热状况和气压高低)。
四 大气的水平运动
1.形成风的直接原因:水平气压梯度力。
2.风的受力状况与风向
近地面摩擦力影响风速和风向。下垫面粗糙度不同,摩擦力大小不同,对风速、风向的改变程度不同。广阔的水面上大气运动受到摩擦力较小,风向与等压线夹角小。
随海拔升高,空气流动所受摩擦力减小,风向与等压线夹角减小。高空大气,空气极其稀薄,运动的空气所受摩擦力可忽略,风向与等压线平行。
1.大气逆辐射是不是只有晚上存在?
不是。大气逆辐射每时每刻都存在,最强时为大气温度最高时,即午后2时左右,并不是在夜晚。
2.水平气压梯度力是影响近地面风速大小的唯一力吗?
不是。尽管水平气压梯度力决定近地面风力的大小和风向,但是地面摩擦力也是重要的因素,地面摩擦力有降低风速的作用。
3.是不是气温越高热力环流越旺盛?
不是。热力环流的旺盛程度取决于地区间冷热差异。地区间温差越大,空气垂直运动越旺盛,水平气压梯度力越大,热力环流越旺盛。
4.一般潮湿、晴朗的早晨,易出现雾,为什么?
由于晴朗夜间大气逆辐射弱,没有太阳辐射,地面温度下降快,近地面气温较低,高低空温差减小,甚至近地面气温可能会低于高空,大气对流运动受阻,大气中的水汽在近地面凝结成雾。
考点深度研析
考点 大气的受热过程与气温
1.大气的受热过程
2.大气受热过程原理的应用
(1)解释温室气体大量排放对全球气候的影响
(2)分析农业实践中的一些现象
①采用塑料大棚发展农业、玻璃温室育苗等。塑料薄膜、玻璃与二氧化碳具有相同的功能,能让太阳短波辐射透射进入,而地面长波辐射却不能穿透塑料薄膜或玻璃,从而将热量保留在塑料大棚或玻璃温室里。
②秋冬季节,北方农民常用人造烟幕来增强大气逆辐射,使地里的农作物免遭冻害。
③果园中铺沙或鹅卵石不但能防止土壤水分蒸发,还能增加昼夜温差,有利于水果的糖分积累等。
(3)利用大气的削弱作用原理分析某一地区太阳能的多寡。
①高海拔地区(如青藏高原地区):
→→→
3.气温的垂直变化与逆温
(1)气温的垂直变化
在对流层,气温随高度增加而降低,平均垂直递减率是0.6 ℃/100米。
(2)逆温
①含义:对流层大气温度随高度升高而升高的现象。
②逆温的发展过程
经常发生在晴朗无云的夜间或黎明,由于大气逆辐射较弱,地面辐射散失热量多,近地面气温迅速下降,而高处大气层降温较小,从而出现上暖下冷的逆温现象。这种逆温现象黎明前最强,日出后逆温层自下而上消失。
③逆温的影响
a.出现多雾天气。早晨多雾的天气大多与逆温有密切的关系,它使能见度降低,给人们的出行带来不便,甚至出现交通事故。
b.加剧大气污染。由于逆温现象的存在,空气垂直对流受阻,会造成近地面污染物不能及时扩散,从而危害人体健康。
c.对航空造成影响。“逆温”多出现在低空,多雾天气对飞机起降带来不便。如果出现在高空,对飞机飞行极为有利,因为高空大气以平流运动为主,飞行中不会有较大的颠簸。
4.影响气温的因素
(2017·全国卷Ⅰ)我国某地为保证葡萄植株安全越冬,采用双层覆膜技术(两层覆膜间留有一定空间),效果显著。下图中的曲线示意当地寒冷期(12月至次年2月)丰、枯雪年的平均气温日变化和丰、枯雪年的膜内平均温度日变化。据此完成(1)~(3)题。
(1)图中表示枯雪年膜内平均温度日变化的曲线是( )
A.① B.②
C.③ D.④
(2)该地寒冷期( )
A.最低气温高于-16 ℃
B.气温日变化因积雪状况差异较大
C.膜内温度日变化因积雪状况差异较大
D.膜内温度日变化与气温日变化一致
(3)该地可能位于( )
A.吉林省 B.河北省
C.山西省 D.新疆维吾尔自治区
[思维探究]
[答案] (1)B (2)C (3)D
考向1 大气的受热过程原理及应用
(2018·吉林省实验中学考前模拟)浓雾发生时,农民常对农田进行地膜覆盖(见下图),以保障农作物的正常发芽生长。据此完成(1)~(2)题。
(1)浓雾使( )
A.大气逆辐射减弱 B.地面辐射增强
C.能见度降低 D.太阳辐射增强
答案 C
解析 浓雾产生后,使大气能见度降低,大气逆辐射增强,A项错误,C项正确;浓雾使到达地面的太阳辐射减少,地面获得的太阳辐射减少,地面辐射减弱,B、D两项错误。
(2)浓雾发生时对农田进行地膜覆盖,可有效提高地温,其主要原理是地膜( )
A.增强了对太阳辐射的吸收
B.增强了大气逆辐射
C.增加了太阳辐射的总量
D.减少了地面辐射的损失
答案 D
解析 地面辐射的能量主要是波长较长的红外线辐射,地膜可阻止红外线能量丧失,将能量保留在地膜内,减少了地面辐射的损失。
考向2 气温的分布和变化
(2015·浙江高考)逆温是在一定条件下出现的气温随高度上升而升高的现象。某校气象兴趣小组在10月下旬晴朗的夜晚对我国南方山区谷地进行逆温测定。下图为该小组多次观测所得的逆温时空变化平均结果。完成(1)~(2)题。
(1)下列关于该地逆温特征的描述,正确的是( )
A.逆温强度近地面较大,向上减小
B.逆温强度午夜达到最大,后减弱
C.逆温现象日落前出现,日出前消失
D.强逆温前半夜增速慢,后半夜降速快
答案 A
解析 由图中信息可知,强逆温层出现在近地面,A项正确。强逆温层午夜逆温达到最大,这不代表逆温整体强度在午夜达到最大,读图可知,逆温强度在日出前达到最大,然后迅速减小,故B项错误;逆温现象日出后逐渐消失,C项错误。强逆温前半夜增速快,后半夜降速慢,D项错误。
(2)造成逆温层上界峰值在时间上滞后于强逆温层上界峰值的主要原因是( )
A.大气吸收地面辐射存在昼夜差异
B.大气散射反射在高度上存在差异
C.空气上下热量传递存在时间差异
D.下垫面反射率在时间上存在差异
答案 C
解析 地面是大气的直接热源,离地面越近,受地面辐射影响越大,升温和降温的变化速度越快。夜晚地面温度逐渐降低,受其影响,近地面大气层温度迅速降低,而离地面较远的大气层,受其影响较小(大气通过对流等形式向上传递热量需要时间),故C项正确。
气温类问题分析技巧
考点 热力环流与等压面
1.热力环流的形成
理解热力环流的形成过程,关键抓住以下两点关系:
(1)温压关系:
(2)风压关系:水平方向上,风总是从高压吹向低压。
2.常见的热力环流形式及其影响
3.等压面图的判读
温压关系是判读气流垂直运动和气压高低的依据,而风压关系是确定水平气流的关键。
(1)判断气压高低
依据及判读思路如下:
①气压的垂直递减规律。由于大气密度随高度增加而降低,在垂直方向上随着高度增加气压降低,如下图,在空气柱L1中,PA′>PA,PD>PD′;在空气柱L2中,PB>PB′,PC′>PC。
②同一等压面上的各点气压相等。如上图中PD′=PC′、PA′=PB′。综上分析可知:PB>PA>PD>PC。
(2)判读等压面的凸凹
等压面凸向高空的为高压,凸向近地面的为低压。另外,近地面与高空等压面凸起方向相反。
(3)判断下垫面的性质
①判断陆地与海洋(湖泊):夏季,近地面等压面下凹者为陆地、上凸者为海洋(湖泊)。冬季,近地面等压面下凹者为海洋(湖泊)、上凸者为陆地。
②判断裸地与绿地:裸地同陆地,绿地同海洋。
③判断城区与郊区:近地面等压面下凹者为城区、上凸者为郊区。
(4)判断近地面天气状况和气温日较差
等压面下凹,多阴雨天气,气温日较差较小,如上图中A地;等压面上凸,多晴朗天气,气温日较差较大,如上图中B地。
(2015·四川高考)下图为北半球某平原城市冬季等温线分布图。读图回答(1)~(2)题。
(1)该城市可能位于( )
A.回归线附近大陆西岸 B.40°N附近大陆西岸
C.回归线附近大陆东岸 D.40°N附近大陆东岸
(2)市中心与郊区的气温差异导致市中心( )
A.降水的可能性较郊区大
B.降雪的可能性较郊区大
C.大气污染物不易扩散至郊区
D.不易受郊区燃烧秸秆烟雾的影响
[思维探究]
[答案] (1)D (2)A
考向1 热力环流原理的应用
(2018·宁夏银川4月模拟)穿堂风也叫过堂风,是气象学中一种空气流动的现象,是流动于建筑物内部空间的风。我国许多地区民居设计都充分考虑了穿堂风。下图为我国西南山区的传统民居景观图和该民居穿堂风示意图。据此完成(1)~(2)题。
(1)图示中石质地面在增强“穿堂风”中的主要作用是( )
A.增加地面的平整度,便于通风
B.减少下渗,增强湿度
C.增加房屋前后温差
D.降低夜晚时庭院温度,便于纳凉
答案 C
解析 石质地面不一定增加地面的平整度,A项错误;与普通地面相比,石质地面减少了下渗,降低了湿度,B项错误;石质地面主要是为了增强“穿堂风”,不是为了降低夜晚时庭院的温度,D项错误;与普通地面相比,石质地面比热容小,增大了屋前屋后的昼夜温差,使得屋前屋后的热力环流增强,“穿堂风”得以增强,C项正确。
(2)现代民居建筑若想利用穿堂风,以下设计合理的是( )
A.利用厨房、卫生间做进风口
B.房屋的朝向为东西向
C.减小东西向墙面的长度
D.在前后居室间墙上设窗或门洞
答案 D
解析 厨房、卫生间不适宜做进风口,排除A项;减小墙面的长度不利于穿堂风的形成,排除C项;穿堂风的形成主要是屋前屋后的温差形成的热力环流,房屋的朝向不影响穿堂风的形成,排除B项;在前后居室间墙上设窗或门洞,增加了通风口的数量和通风面积,在屋内外气压差异的影响下,有利于空气的快速流动,有利于加强穿堂风,D项正确。
考向2 等压面的判读
(2018·辽宁沈阳东北育才学校三模)下图为东亚部分地区500百帕等压面的高度分布图。读图,完成(1)~(2)题。
(1)上海5 610 m高空的风向是( )
A.偏西风 B.偏南风
C.偏东风 D.偏北风
答案 A
解析 读图可知,上海5 610 m高空气压值约为500百帕,上海以南地区500百帕气压分布海拔高,说明上海以南地区5 610 m高空气压高于500百帕,水平气压梯度力由南指向北,受地转偏向力影响,北半球风向向右偏,高空风向与等压线平行,风向为偏西风,A项正确。
(2)海平面气压由低到高排序是( )
A.青岛、上海、长沙、昆明 B.昆明、重庆、长沙、台北
C.台北、长沙、重庆、昆明 D.昆明、重庆、上海、北京
答案 D
解析 从图中看高空气压由南向北递减,近地面气压与高空气压状况相反,海平面气压由南向北递增,所以海平面气压由低到高排序为昆明、重庆、上海、北京,D项正确。
考向3 热力环流图的判读
(2018·山东济南历城二中模拟)下图为某湖泊(阴影部分)示意图。读图,完成(1)~(2)题。
(1)下列各图示意湖泊与周边陆地之间的热力环流剖面,与实际情况最相符的是( )
A.甲、乙 B.丙、丁
C.甲、丙 D.乙、丁
答案 B
解析 图示阴影部分为湖泊,受湖陆热力性质差异的影响,湖泊白天气温比陆地低,形成下沉气流;夜晚湖泊气温比陆地高,形成上升气流。以b点为中心,b点两侧均形成一个热力环流圈,与实际情况最相符的是丙和丁,故B项正确。
(2)度假村建在湖泊岸边对游人的吸引力强,主要原因是( )
A.湖区晴天多,光照充足 B.湖区昼夜风小
C.湖区温差大 D.湖区湿度大,空气清新
答案 D
解析 度假村建在湖泊岸边对游人的吸引力强,主要原因是湖区湿度大,空气清新,D项正确;湖区水汽多,可能阴天多,A项错误;湖区昼夜风大,B项错误;湖区受湖泊调节作用,温差小,C项错误。
热力环流与天气
(1)海陆风:使海滨地区气温日较差减小,降水增多。
(2)山谷风:山谷和盆地常因夜间气流上升形成降水,多夜雨;夜间沿山坡下滑的冷气流还容易造成谷底逆温,致使大气污染不易扩散;而白天,气流沿山坡上升,造成山上多云。
(3)城郊热力环流:有利于城市空气的净化,也会给城市带来比郊区更多的降水,出现“雨岛效应”。
考点 大气的水平运动与等压线
1.影响风的三种力
2.风的受力状况与风向
(2016·浙江高考)图乙为探空气球10天中随气流漂移路线图,图中数字所指的黑点为每天相同时刻的气球位置。图甲为图乙的局部放大图,图甲中虚线表示近地面空气运动。完成(1)~(2)题。
(1)下列路段中,探空气球受水平气压梯度力作用最大的是( )
A.③至④ B.④至⑤
C.⑥至⑦ D.⑨至⑩
(2)图中⑦⑧两点间近地面受( )
A.暖锋影响,吹西北风 B.冷锋影响,吹西南风
C.暖锋影响,吹东南风 D.冷锋影响,吹东北风
[思维探究]
[答案] (1)A (2)B
考向1 风向的判断
(2018·河北张家口一中二轮复习作业)下图示意某区域2015年某月29日8时海平面气压形势(单位:百帕)。图示天气系统正以75千米/小时的速度东移。据此完成(1)~(2)题。
(1)图示M地29日8时的风向为( )
A.东北风 B.西北风
C.东南风 D.西南风
答案 B
解析 由图可知闭合曲线里为局部高压中心。M地位于高压中心东侧,该处气压梯度力大致指向东,北半球水平运动物体右偏,则风向为西北风。
(2)与29日8时相比,M地风向基本逆转的时间大致是( )
A.29日14时 B.29日20时
C.30日2时 D.30日8时
答案 D
解析 图中M点西侧的高压中心和M点大致相隔10个经度,与29日8时相比,风向基本逆转时,该高压中心应位于M点的东侧距M点10个经度的位置,即该高压中心东移20个经度;结合图中M地纬度可大致计算出东移20个经度的距离,再结合75千米/小时的速度,可计算出约耗时24小时。
考向2 风速的判断
(2018·陕西西安月考)读某区域两个时刻等压线示意图(单位:百帕),回答(1)~(2)题。
(1)下列四地中,风力明显加大的是( )
A.甲 B.乙
C.丙 D.丁
答案 C
解析 比较两图可知,丙地等压线变得更为密集,故丙地风力明显加大。
(2)20时,M地比丙地风力________,主要原因是____________。( )
A.大 M处水平气压梯度力大
B.大 M处地面摩擦力小
C.小 M处水平气压梯度力小
D.小 M处地面摩擦力大
答案 B
解析 读图可知,20时M地和丙地等压线疏密程度大体相同,说明水平气压梯度力接近。M地地处沿海地区,地形以平原为主,地面摩擦力小,风力大;丙地地处内陆地区,地形以山地、高原为主,地面摩擦力大,风力小。
等压线图的判读及应用
(1)判断风向
第一步:在等压线图中,按要求画出过该点的切线并作垂直于切线的虚线箭头(由高压指向低压,但并非一定指向低压中心),表示水平气压梯度力的方向。
第二步:确定南、北半球后,面向水平气压梯度力的方向向右(北半球)或向左(南半球)偏转30°~45°(近地面风向可依此角度偏转,若为高空,则偏转90°),画出实线箭头,即为经过该点的风向。如下图所示(以北半球近地面气压场为例):
(2)判断南、北半球
①风向在水平气压梯度力的右侧——北半球。
②风向在水平气压梯度力的左侧——南半球。
(3)判断风力(风速)大小
①等压线密集——气压梯度力大——风力大。
②等压线稀疏——气压梯度力小——风力小。
(4)判断季节
①夏季(北半球7月、南半球1月):大陆内部一般为低压。
②冬季(北半球1月、南半球7月):大陆内部一般为高压。
(5)判断天气状况
①由高纬吹向低纬的风——寒冷干燥。
②由低纬吹向高纬的风——温暖湿润。
③低气压过境时,多阴雨天气;高气压过境时,多晴朗天气。
④低压中心和低压槽控制区多阴雨天气;高压中心和高压脊控制区多晴朗天气。
素能专项突破
图表解读 气温类等值线图的判读
(2015·全国卷Ⅰ)海冰含盐量接近淡水,适当处理后可作为淡水资源。下图示意渤海及附近区域年平均气温≤-4 ℃日数的分布。据此完成(1)~(3)题。
(1)图示甲、乙、丙、丁四海域中,海冰厚度最大的是( )
A.甲 B.乙
C.丙 D.丁
(2)下列城市附近海域,单位面积海冰资源最丰富的是( )
A.葫芦岛 B.秦皇岛
C.大连 D.烟台
(3)推测目前没有大规模开采渤海海冰的原因是( )
A.资源量不足 B.破坏环境
C.成本过高 D.市场需求不足
[答案] (1)B (2)A (3)C
1.等温线走向及其影响因素
2.等温线的弯曲及其影响因素
3.等温线的疏密及其影响因素
等温线的疏密反映温差的大小,等温线密集,温差较大;等温线稀疏,温差较小。
(2018·安徽六校教育研究会联考)年均温,是指某地当年测出的每日平均气温的总和除以当年天数得到的平均温度。下图为世界局部年均温等值线图(单位:℃)。据此完成1~2题。
1.图中对应的数值正确的是( )
A.0<P<10 20<Q<30
B.-10<P<0 30<Q<40
C.0<P<10 30<Q<40
D.-10<P<0 20<Q<30
答案 B
解析 图示等温线间距是10 ℃;气温大致由低纬向高纬递减;Q地处撒哈拉沙漠地区,属于热带沙漠气候,由此可判断Q的温度在30~40 ℃;P地处亚洲中部的青藏高原,温度在-10~0 ℃。
2.造成甲、乙两地数值差异的主要原因是( )
A.盛行风、洋流 B.纬度、地形
C.海陆位置、地形 D.纬度、洋流
答案 A
解析 乙地年均温高于同纬度地区;乙地位于大陆西岸,终年处在中纬度西风带的控制下,温和多雨,且沿岸有北大西洋暖流流经,增温增湿;甲地地处大陆东部,冬季受寒冷冬季风的影响强,降温明显。
热点探究 “岛”效应
2018年11月22日,安徽省合肥市通风廊道研究与规划编制项目顺利完成招标工作,合肥市规划设计研究院与安徽省气候中心作为联合体中标。合肥市规划设计研究院与安徽省气候中心会利用10个月时间,对合肥市气象、规划、国土、园林、环保、水务等多部门资料进行收集、分析与整合,开展包括风环境、热环境、地表通风环境分析等工作,并提交合肥市主通风廊道和次级通风廊道建设规划报告,供城市规划和建设运用。此项目的实施,有利于缓解合肥市热岛效应。
(2018·河北衡水中学一调)沿海城市热岛效应和海陆风之间存在相互影响的关系,海陆风的影响范围可达上百千米。图一为天津市某年春季、夏季、冬季和全年热岛强度日变化曲线图,图二为天津市简图。读图完成1~2题。
1.图一中符合天津冬季热岛强度的是( )
A.Ⅰ B.Ⅱ
C.Ⅲ D.Ⅳ
答案 A
解析 城市热岛效应主要是指城市地区的气温相对周围地区较高,主要与城市的尘埃多、排放的温室气体多、排放的废热多、城市下垫面硬化面积大、植被覆盖率低有关。冬季时,天津气温低,取暖使用能源多,人类活动排放的废热多,热岛效应强;夏季热岛效应较弱。读图可知,Ⅰ曲线在黎明前后热岛效应最强,故A项正确。
2.天津热岛效应会导致陆风势力显著增强的地点是( )
A.① B.②
C.③ D.④
答案 D
解析 夜晚陆地降温快,气温比同纬度海上低,近地面陆地形成高气压;而海洋上因气温高,形成低气压,使下层空气由陆地流向海洋,形成陆风。根据天津市的海陆位置可知,陆风大致为西北风。热岛效应形成的城市风是由郊区吹向城市,②③两地的城市风风向与陆风风向基本相反,起到削弱陆风的作用;①地距市区较远,城市风较弱;④地城市风风向与陆风风向相同,对陆风增强程度最明显,故D项正确。
配套课时作业
时间:40分钟 满分:100分
一、选择题(共11题,每小题4分,共44分。每小题后面的四个选项中只有一项最符合题意)
由于月球表面昼夜温差非常大,白昼时温度高达127 ℃,黑夜时低至-183 ℃。为适应极端环境,“玉兔号”月球车不得不遵守“日出而作,日入而息”的作息规律。下左图为“玉兔号”月球车沉睡了一个黑夜后首次醒来。专家这样形容它:肩插“太阳翼”,脚踩“风火轮”,身披“黄金甲”,腹中“秘器”多。“玉兔号”月球车使命大、本领强。据此回答1~2题。
1.材料中提到的“太阳翼”接收到的辐射对应上右图中的( )
A.① B.⑦
C.③ D.⑤
答案 B
解析 月球表面没有大气,也就没有大气对太阳辐射的削弱作用,所以“太阳翼”接收到的辐射应为⑦。
2.月球表面昼夜温差能达到300多摄氏度的主要原因是( )
A.①强,②强 B.②强,③弱
C.④强,⑤强 D.①强,③弱
答案 D
解析 月球表面昼夜温差大的主要原因是月球表面没有大气,白天没有大气对太阳辐射的削弱作用,到达地面的太阳辐射多,温度高;夜晚没有大气逆辐射,温度低。故D项正确。
(2018·山东日照4月校际联考)研究发现,我国河西走廊西部某绿洲,昼夜气温均比周围戈壁荒漠低,夏季甚至低30 ℃。蒸发量和沿海湿润地区相当,比荒漠戈壁少一半。夏季,绿洲与绿洲沙漠过渡带之间形成小的热力环流——绿洲环流。据此完成3~5题。
3.绿洲温度低是因为( )
A.云层削弱了太阳辐射 B.地表蒸发和植物蒸腾
C.林木削弱了太阳辐射 D.地面反射和植物反射
答案 B
解析 绿洲蒸发量和沿海湿润地区相当,比荒漠戈壁少一半是因为绿洲气温低,所以蒸发量小。绿洲之所以气温低是因为地表水分较荒漠戈壁多,且有植物蒸腾水分,故绿洲地区空气湿度较大,导致绿洲升温慢,B项正确;云层的削弱作用对沙漠、绿洲影响相同,A项错误;绿洲分布在西北干旱区,水资源少,林木少,不是主要因素,C项错误;绿洲地面反射和植物反射比沙漠、戈壁弱,D项错误。
4.绿洲环流大气运动的特点是( )
A.绿洲气流白天上升,夜晚下沉
B.过渡带气流白天上升,夜晚下沉
C.绿洲气流全天上升,过渡带全天下沉
D.绿洲气流全天下沉,过渡带全天上升
答案 D
解析 根据材料,该绿洲昼夜气温均比周围戈壁荒漠低,根据热力环流原理,受冷处气流下沉。所以绿洲环流大气运动的特点是绿洲气流全天下沉,过渡带昼夜气温均较高,气流全天上升,D项正确。
5.绿洲蒸发量较小的原因有( )
①过渡带气流阻碍沙漠干热空气的影响 ②绿洲垂直方向气流抑制了空气上下交换 ③气候干旱,地表水缺乏 ④温度低,空气容纳水汽少
A.①② B.③④
C.①③ D.②④
答案 A
解析 结合绿洲环流分析,绿洲蒸发量较小的原因是过渡带气流阻碍沙漠干热空气的影响,减少绿洲的蒸发,①正确;绿洲气温低,垂直方向气流下沉,抑制了空气上下交换,②正确。
(2018·河南郑州质检)下图是东亚局部地区某日8时海平面气压分布图(单位:hPa)。读图回答6~7题。
6.图中①②两地气压差最可能是( )
A.12 hPa B.13 hPa
C.14 hPa D.15 hPa
答案 B
解析 由图可知,图中等压距为2 hPa,①地气压应为1 010 hPa,②地气压应为1 022~1 024 hPa,两地气压差应为12~14 hPa,故B项正确。
7.此时,台湾海峡的风向是( )
A.北风 B.南风
C.东风 D.西风
答案 A
解析 由图可知,台湾海峡西北部为高压,东南部为低压。水平气压梯度力由高压指向低压,受北半球地转偏向力向右偏的影响,台湾海峡吹北风,故A项正确。
(2018·甘肃张掖三诊)下图为北半球中纬某学校附近一处山谷的等高线、夏季某日不同时刻25 ℃等温线图,图中a、b等温线表示当地时间10点、16点气温分布状况。读图,回答8~9题。
8.导致该地当日25 ℃等温线不同时刻分布差异的主要原因是( )
A.坡向 B.纬度
C.海拔 D.气压
答案 A
解析 读图,该地位于北半球,山谷是南北方向延伸,北高南低。10点时,太阳位于东部天空,西坡被阳光照射,25 ℃等温线在西坡分布海拔较高,在东坡分布的海拔较低。16时,山谷东坡阳光照射,25 ℃等温线在东坡分布海拔较高,在西坡分布海拔较低。导致该地当日25 ℃等温线不同时刻分布差异的主要原因是坡向,A项正确;纬度、海拔没有时间变化,B、C两项错误;气压差异是气温变化的结果,D项错误。
9.“山风是沿山坡吹向谷底的风,谷风正好相反”。当日,在相同的天气和地面状况下,图中甲乙两地比较,正确的说法是( )
A.甲乙两地当日最高温相同
B.上午,甲地的谷风比乙弱
C.下午,乙地山风比甲强
D.甲地气温日较差可能比乙地小
答案 D
解析 一天中最高气温出现在午后14时,甲乙两地当日最高温应不相同,A项错误;上午,甲地的谷风比乙强,B项错误;下午,乙地山风比甲弱,C项错误;甲地的最高气温应较低,气温日较差可能比乙地小,D项正确。
(2018·安徽定远调研)下图为北半球某地高空500百帕等压面分布剖面,a、b、c为剖面上3 500米海拔上三点。读图,完成10~11题。
10.b点的风向可能是( )
A.东北风 B.西南风
C.正西风 D.正东风
答案 D
解析 据图可知,3 500米高度a点等压面下凹,可判断为低压中心,c点等压面上凸,可判断为高压中心,则过b点的水平气压梯度力由c指向a,北半球高空风向与等压线平行,根据图中指向标可判断风向为正东风。
11.与a、c两点相对应的地面上的A、C两点的天气状况,最可能是( )
A.两地皆为晴朗天气 B.两地皆为阴雨天气
C.A地晴朗,C地阴雨 D.A地阴雨,C地晴朗
答案 C
解析 高空和近地面高低气压相反。根据上题分析可知,高空a为低压中心,c为高压中心,相应的近地面A为高压中心,盛行下沉气流,多晴朗天气;C为低压中心,盛行上升气流,多阴雨天气。
二、综合题(共2题,共56分)
12.(2018·广东广州一模)阅读图文材料,完成下列要求。(30分)
热岛强度是指中心城区比郊区气温高出的数值大小,单位为摄氏度。兰州市区位于黄河河谷之中,周围群山环抱。其城市建设速度和扩展速度迅猛,1978年城市化水平为45.6%,2010年时已经达到62.7%,热岛效应逐渐增强。下图是兰州市某日热岛强度变化统计图。
(1)描述兰州该日热岛效应的变化规律。(6分)
(2)说明兰州该日正午前后热岛效应特点的成因。(8分)
(3)推测兰州热岛效应季节变化的规律,并说明理由。(8分)
(4)分析兰州城市化引起下垫面性质改变与热岛效应的关系。(8分)
答案 (1)夜间强,白昼弱;子夜前后最强,正午前后最弱。
(2)正午前后,太阳辐射最强烈,城市中心地表和建筑物大量吸收太阳辐射,大气对流、湍流作用增强,利于散热;城市与郊区热力环流加强,城区和郊区大气在水平和垂直方向上的混合作用增强,城郊温差减小;城市上空盛行上升气流利于散热;而郊区盛行下沉气流增温且不利于散热。因而引起城区气温低于郊区气温的“冷岛”效应。
(3)规律:冬季最强,夏季最弱,春秋居中。
理由:冬季受冷气团控制,大气稳定,有利于热岛的形成与发展;受山谷地形影响,冬季逆温层加厚,不利于城市散热;冬季正值供暖期,排放热量多;冬季取暖燃煤污染物排放量大,使得城区大气逆辐射增强。
(4)兰州城市化的发展改变了下垫面的属性,人工建筑物吸热快而比热容小;城市地面和建筑物对太阳辐射反射率较低,吸收率加大;城区密集的建筑群、纵横的道路桥梁,构成较为粗糙的城市下垫面,因而对风的阻力增大,风速降低,热量不易散失;城市化发展使城市绿地和水体减少,地表含水量少,热量更多地以显热形式进入空气中,导致空气升温,使城市热岛效应不断增强。
解析 第(1)题,读图可知,兰州该日热岛效应夜间强,白昼弱;子夜前后最强,正午前后最弱。第(2)题,兰州该日正午前后热岛效应特点是气温低于郊区气温,形成“冷岛”效应。其原因从城市热力环流特征,热量交换两方面分析。第(3)题,根据昼夜变化可推测年变化。原因从大气活动特点、热量交换等方面分析。第(4)题,下垫面的变化,包括地面性质、建筑密度、植被覆盖率等。
13.(2018·福建莆田5月模拟)阅读图文资料,完成下列要求。(26分)
辐射强迫是指由某种温室气体(或其他因素)浓度变化所引起的向外红外辐射量变化。全球气候变化中不同因素对大气温室效应的贡献可以通过辐射强迫来衡量。
人为产生的温室气体有:CO2、CH4(主要来自水稻种植等)、N2O(主要来自施肥后的土壤)、卤烃等。气溶胶是指固体或液体微粒稳定地悬浮于气体中形成的分散体系,其中的硫酸盐气溶胶浓度与SO2浓度呈正相关,而SO2气体主要来自燃煤。下图示意1750~2005年人为产生温室气体和气溶胶的辐射强迫。
(1)在本世纪初,大气中CH4浓度上升几乎停止,N2O的浓度在同时期内持续上升。分别说明其可能原因。(6分)
(2)说出气溶胶产生的辐射强迫特点并说明其形成原因。(8分)
(3)分析温室气体和气溶胶共同作用下可能产生的气候效应。(6分)
(4)推测未来硫酸盐气溶胶气候效应减弱的原因。(6分)
答案 (1)CH4浓度停止上升可能原因是水稻种植的面积相对稳定;N2O浓度持续上升可能是农业施肥持续增多。
(2)特点:呈负值。
原因:气溶胶悬浮于大气中增强大气对太阳辐射的削弱作用(提高大气的反射率);气溶胶可以起到凝结核作用,增加云量(提高云层的反射率),降低地表温度。
(3)温室气体的辐射强迫为正值,增温幅度大;气溶胶的辐射强迫为负值,降温幅度小;两者共同作用下减缓地表温度的上升。
(4)气溶胶作用时间短;(能源利用技术水平的提高、能源消费结构调整等)未来SO2的排放量减少。
解析 第(1)题,根据材料知人为产生的温室气体中CH4主要来自水稻种植,所以CH4的浓度停止上升应和水稻田播种面积变化小相关;N2O主要来自施肥后的土壤,所以N2O的浓度上升表明农业施肥量增多。第(2)题,读图可知,气溶胶辐射强迫的两种形式直接效应和云反射效应都为负值,其原因是气溶胶存在大气中能够增强大气对太阳辐射的削弱作用,减弱太阳辐射;气溶胶能够增加云量(作为凝结核使水分子凝结),提高云层对太阳辐射的反射,从而减少到达地面的太阳辐射,降低地表温度。第(3)题,根据材料可知,辐射强迫为正值使大气升温,辐射强迫为负值削弱太阳辐射使地表降温。据图温室气体辐射值为正值,使大气升温,气溶胶辐射强迫为负值使地表降温,共同作用使地表升温幅度减缓。第(4)题,根据材料,硫酸盐气溶胶浓度与SO2浓度呈正相关,硫酸盐气溶胶气候效应减弱可能是SO2的排放量减少,同时读图中信息知气溶胶气候效应时间在数小时到数天之间,作用时间较短。
基础全面梳理
一 大气的垂直分层
二 对流层大气的受热过程
1.大气对太阳辐射的削弱作用:表现形式为a大气吸收、散射和b反射。
2.地面辐射和大气辐射
3.影响地面辐射的主要因素
(1)纬度因素:太阳辐射强度从低纬向高纬递减。
(2)下垫面因素:影响吸收和反射的太阳辐射比例。
(3)其他因素:其中气象因素的影响最大。
你知道交通信号灯用“红灯停”的原因吗?
大气对太阳辐射具有一定削弱作用,其中一部分被散射,但大气对不同颜色的光散射程度不同。蓝紫光极易被散射,红光却不易被散射。因此用“红灯停”是利用了红光的波长最长,不易被散射的原理。
三 热力环流
1.大气运动的根本原因
太阳辐射能的纬度分布不均,造成高低纬度间的冷热不均。
2.热力环流的概念
由于地面冷热不均而形成的空气环流。
3.热力环流的形成过程
具体如下图所示(在下图中填出近地面的冷热状况和气压高低)。
四 大气的水平运动
1.形成风的直接原因:水平气压梯度力。
2.风的受力状况与风向
近地面摩擦力影响风速和风向。下垫面粗糙度不同,摩擦力大小不同,对风速、风向的改变程度不同。广阔的水面上大气运动受到摩擦力较小,风向与等压线夹角小。
随海拔升高,空气流动所受摩擦力减小,风向与等压线夹角减小。高空大气,空气极其稀薄,运动的空气所受摩擦力可忽略,风向与等压线平行。
1.大气逆辐射是不是只有晚上存在?
不是。大气逆辐射每时每刻都存在,最强时为大气温度最高时,即午后2时左右,并不是在夜晚。
2.水平气压梯度力是影响近地面风速大小的唯一力吗?
不是。尽管水平气压梯度力决定近地面风力的大小和风向,但是地面摩擦力也是重要的因素,地面摩擦力有降低风速的作用。
3.是不是气温越高热力环流越旺盛?
不是。热力环流的旺盛程度取决于地区间冷热差异。地区间温差越大,空气垂直运动越旺盛,水平气压梯度力越大,热力环流越旺盛。
4.一般潮湿、晴朗的早晨,易出现雾,为什么?
由于晴朗夜间大气逆辐射弱,没有太阳辐射,地面温度下降快,近地面气温较低,高低空温差减小,甚至近地面气温可能会低于高空,大气对流运动受阻,大气中的水汽在近地面凝结成雾。
考点深度研析
考点 大气的受热过程与气温
1.大气的受热过程
2.大气受热过程原理的应用
(1)解释温室气体大量排放对全球气候的影响
(2)分析农业实践中的一些现象
①采用塑料大棚发展农业、玻璃温室育苗等。塑料薄膜、玻璃与二氧化碳具有相同的功能,能让太阳短波辐射透射进入,而地面长波辐射却不能穿透塑料薄膜或玻璃,从而将热量保留在塑料大棚或玻璃温室里。
②秋冬季节,北方农民常用人造烟幕来增强大气逆辐射,使地里的农作物免遭冻害。
③果园中铺沙或鹅卵石不但能防止土壤水分蒸发,还能增加昼夜温差,有利于水果的糖分积累等。
(3)利用大气的削弱作用原理分析某一地区太阳能的多寡。
①高海拔地区(如青藏高原地区):
→→→
3.气温的垂直变化与逆温
(1)气温的垂直变化
在对流层,气温随高度增加而降低,平均垂直递减率是0.6 ℃/100米。
(2)逆温
①含义:对流层大气温度随高度升高而升高的现象。
②逆温的发展过程
经常发生在晴朗无云的夜间或黎明,由于大气逆辐射较弱,地面辐射散失热量多,近地面气温迅速下降,而高处大气层降温较小,从而出现上暖下冷的逆温现象。这种逆温现象黎明前最强,日出后逆温层自下而上消失。
③逆温的影响
a.出现多雾天气。早晨多雾的天气大多与逆温有密切的关系,它使能见度降低,给人们的出行带来不便,甚至出现交通事故。
b.加剧大气污染。由于逆温现象的存在,空气垂直对流受阻,会造成近地面污染物不能及时扩散,从而危害人体健康。
c.对航空造成影响。“逆温”多出现在低空,多雾天气对飞机起降带来不便。如果出现在高空,对飞机飞行极为有利,因为高空大气以平流运动为主,飞行中不会有较大的颠簸。
4.影响气温的因素
(2017·全国卷Ⅰ)我国某地为保证葡萄植株安全越冬,采用双层覆膜技术(两层覆膜间留有一定空间),效果显著。下图中的曲线示意当地寒冷期(12月至次年2月)丰、枯雪年的平均气温日变化和丰、枯雪年的膜内平均温度日变化。据此完成(1)~(3)题。
(1)图中表示枯雪年膜内平均温度日变化的曲线是( )
A.① B.②
C.③ D.④
(2)该地寒冷期( )
A.最低气温高于-16 ℃
B.气温日变化因积雪状况差异较大
C.膜内温度日变化因积雪状况差异较大
D.膜内温度日变化与气温日变化一致
(3)该地可能位于( )
A.吉林省 B.河北省
C.山西省 D.新疆维吾尔自治区
[思维探究]
[答案] (1)B (2)C (3)D
考向1 大气的受热过程原理及应用
(2018·吉林省实验中学考前模拟)浓雾发生时,农民常对农田进行地膜覆盖(见下图),以保障农作物的正常发芽生长。据此完成(1)~(2)题。
(1)浓雾使( )
A.大气逆辐射减弱 B.地面辐射增强
C.能见度降低 D.太阳辐射增强
答案 C
解析 浓雾产生后,使大气能见度降低,大气逆辐射增强,A项错误,C项正确;浓雾使到达地面的太阳辐射减少,地面获得的太阳辐射减少,地面辐射减弱,B、D两项错误。
(2)浓雾发生时对农田进行地膜覆盖,可有效提高地温,其主要原理是地膜( )
A.增强了对太阳辐射的吸收
B.增强了大气逆辐射
C.增加了太阳辐射的总量
D.减少了地面辐射的损失
答案 D
解析 地面辐射的能量主要是波长较长的红外线辐射,地膜可阻止红外线能量丧失,将能量保留在地膜内,减少了地面辐射的损失。
考向2 气温的分布和变化
(2015·浙江高考)逆温是在一定条件下出现的气温随高度上升而升高的现象。某校气象兴趣小组在10月下旬晴朗的夜晚对我国南方山区谷地进行逆温测定。下图为该小组多次观测所得的逆温时空变化平均结果。完成(1)~(2)题。
(1)下列关于该地逆温特征的描述,正确的是( )
A.逆温强度近地面较大,向上减小
B.逆温强度午夜达到最大,后减弱
C.逆温现象日落前出现,日出前消失
D.强逆温前半夜增速慢,后半夜降速快
答案 A
解析 由图中信息可知,强逆温层出现在近地面,A项正确。强逆温层午夜逆温达到最大,这不代表逆温整体强度在午夜达到最大,读图可知,逆温强度在日出前达到最大,然后迅速减小,故B项错误;逆温现象日出后逐渐消失,C项错误。强逆温前半夜增速快,后半夜降速慢,D项错误。
(2)造成逆温层上界峰值在时间上滞后于强逆温层上界峰值的主要原因是( )
A.大气吸收地面辐射存在昼夜差异
B.大气散射反射在高度上存在差异
C.空气上下热量传递存在时间差异
D.下垫面反射率在时间上存在差异
答案 C
解析 地面是大气的直接热源,离地面越近,受地面辐射影响越大,升温和降温的变化速度越快。夜晚地面温度逐渐降低,受其影响,近地面大气层温度迅速降低,而离地面较远的大气层,受其影响较小(大气通过对流等形式向上传递热量需要时间),故C项正确。
气温类问题分析技巧
考点 热力环流与等压面
1.热力环流的形成
理解热力环流的形成过程,关键抓住以下两点关系:
(1)温压关系:
(2)风压关系:水平方向上,风总是从高压吹向低压。
2.常见的热力环流形式及其影响
3.等压面图的判读
温压关系是判读气流垂直运动和气压高低的依据,而风压关系是确定水平气流的关键。
(1)判断气压高低
依据及判读思路如下:
①气压的垂直递减规律。由于大气密度随高度增加而降低,在垂直方向上随着高度增加气压降低,如下图,在空气柱L1中,PA′>PA,PD>PD′;在空气柱L2中,PB>PB′,PC′>PC。
②同一等压面上的各点气压相等。如上图中PD′=PC′、PA′=PB′。综上分析可知:PB>PA>PD>PC。
(2)判读等压面的凸凹
等压面凸向高空的为高压,凸向近地面的为低压。另外,近地面与高空等压面凸起方向相反。
(3)判断下垫面的性质
①判断陆地与海洋(湖泊):夏季,近地面等压面下凹者为陆地、上凸者为海洋(湖泊)。冬季,近地面等压面下凹者为海洋(湖泊)、上凸者为陆地。
②判断裸地与绿地:裸地同陆地,绿地同海洋。
③判断城区与郊区:近地面等压面下凹者为城区、上凸者为郊区。
(4)判断近地面天气状况和气温日较差
等压面下凹,多阴雨天气,气温日较差较小,如上图中A地;等压面上凸,多晴朗天气,气温日较差较大,如上图中B地。
(2015·四川高考)下图为北半球某平原城市冬季等温线分布图。读图回答(1)~(2)题。
(1)该城市可能位于( )
A.回归线附近大陆西岸 B.40°N附近大陆西岸
C.回归线附近大陆东岸 D.40°N附近大陆东岸
(2)市中心与郊区的气温差异导致市中心( )
A.降水的可能性较郊区大
B.降雪的可能性较郊区大
C.大气污染物不易扩散至郊区
D.不易受郊区燃烧秸秆烟雾的影响
[思维探究]
[答案] (1)D (2)A
考向1 热力环流原理的应用
(2018·宁夏银川4月模拟)穿堂风也叫过堂风,是气象学中一种空气流动的现象,是流动于建筑物内部空间的风。我国许多地区民居设计都充分考虑了穿堂风。下图为我国西南山区的传统民居景观图和该民居穿堂风示意图。据此完成(1)~(2)题。
(1)图示中石质地面在增强“穿堂风”中的主要作用是( )
A.增加地面的平整度,便于通风
B.减少下渗,增强湿度
C.增加房屋前后温差
D.降低夜晚时庭院温度,便于纳凉
答案 C
解析 石质地面不一定增加地面的平整度,A项错误;与普通地面相比,石质地面减少了下渗,降低了湿度,B项错误;石质地面主要是为了增强“穿堂风”,不是为了降低夜晚时庭院的温度,D项错误;与普通地面相比,石质地面比热容小,增大了屋前屋后的昼夜温差,使得屋前屋后的热力环流增强,“穿堂风”得以增强,C项正确。
(2)现代民居建筑若想利用穿堂风,以下设计合理的是( )
A.利用厨房、卫生间做进风口
B.房屋的朝向为东西向
C.减小东西向墙面的长度
D.在前后居室间墙上设窗或门洞
答案 D
解析 厨房、卫生间不适宜做进风口,排除A项;减小墙面的长度不利于穿堂风的形成,排除C项;穿堂风的形成主要是屋前屋后的温差形成的热力环流,房屋的朝向不影响穿堂风的形成,排除B项;在前后居室间墙上设窗或门洞,增加了通风口的数量和通风面积,在屋内外气压差异的影响下,有利于空气的快速流动,有利于加强穿堂风,D项正确。
考向2 等压面的判读
(2018·辽宁沈阳东北育才学校三模)下图为东亚部分地区500百帕等压面的高度分布图。读图,完成(1)~(2)题。
(1)上海5 610 m高空的风向是( )
A.偏西风 B.偏南风
C.偏东风 D.偏北风
答案 A
解析 读图可知,上海5 610 m高空气压值约为500百帕,上海以南地区500百帕气压分布海拔高,说明上海以南地区5 610 m高空气压高于500百帕,水平气压梯度力由南指向北,受地转偏向力影响,北半球风向向右偏,高空风向与等压线平行,风向为偏西风,A项正确。
(2)海平面气压由低到高排序是( )
A.青岛、上海、长沙、昆明 B.昆明、重庆、长沙、台北
C.台北、长沙、重庆、昆明 D.昆明、重庆、上海、北京
答案 D
解析 从图中看高空气压由南向北递减,近地面气压与高空气压状况相反,海平面气压由南向北递增,所以海平面气压由低到高排序为昆明、重庆、上海、北京,D项正确。
考向3 热力环流图的判读
(2018·山东济南历城二中模拟)下图为某湖泊(阴影部分)示意图。读图,完成(1)~(2)题。
(1)下列各图示意湖泊与周边陆地之间的热力环流剖面,与实际情况最相符的是( )
A.甲、乙 B.丙、丁
C.甲、丙 D.乙、丁
答案 B
解析 图示阴影部分为湖泊,受湖陆热力性质差异的影响,湖泊白天气温比陆地低,形成下沉气流;夜晚湖泊气温比陆地高,形成上升气流。以b点为中心,b点两侧均形成一个热力环流圈,与实际情况最相符的是丙和丁,故B项正确。
(2)度假村建在湖泊岸边对游人的吸引力强,主要原因是( )
A.湖区晴天多,光照充足 B.湖区昼夜风小
C.湖区温差大 D.湖区湿度大,空气清新
答案 D
解析 度假村建在湖泊岸边对游人的吸引力强,主要原因是湖区湿度大,空气清新,D项正确;湖区水汽多,可能阴天多,A项错误;湖区昼夜风大,B项错误;湖区受湖泊调节作用,温差小,C项错误。
热力环流与天气
(1)海陆风:使海滨地区气温日较差减小,降水增多。
(2)山谷风:山谷和盆地常因夜间气流上升形成降水,多夜雨;夜间沿山坡下滑的冷气流还容易造成谷底逆温,致使大气污染不易扩散;而白天,气流沿山坡上升,造成山上多云。
(3)城郊热力环流:有利于城市空气的净化,也会给城市带来比郊区更多的降水,出现“雨岛效应”。
考点 大气的水平运动与等压线
1.影响风的三种力
2.风的受力状况与风向
(2016·浙江高考)图乙为探空气球10天中随气流漂移路线图,图中数字所指的黑点为每天相同时刻的气球位置。图甲为图乙的局部放大图,图甲中虚线表示近地面空气运动。完成(1)~(2)题。
(1)下列路段中,探空气球受水平气压梯度力作用最大的是( )
A.③至④ B.④至⑤
C.⑥至⑦ D.⑨至⑩
(2)图中⑦⑧两点间近地面受( )
A.暖锋影响,吹西北风 B.冷锋影响,吹西南风
C.暖锋影响,吹东南风 D.冷锋影响,吹东北风
[思维探究]
[答案] (1)A (2)B
考向1 风向的判断
(2018·河北张家口一中二轮复习作业)下图示意某区域2015年某月29日8时海平面气压形势(单位:百帕)。图示天气系统正以75千米/小时的速度东移。据此完成(1)~(2)题。
(1)图示M地29日8时的风向为( )
A.东北风 B.西北风
C.东南风 D.西南风
答案 B
解析 由图可知闭合曲线里为局部高压中心。M地位于高压中心东侧,该处气压梯度力大致指向东,北半球水平运动物体右偏,则风向为西北风。
(2)与29日8时相比,M地风向基本逆转的时间大致是( )
A.29日14时 B.29日20时
C.30日2时 D.30日8时
答案 D
解析 图中M点西侧的高压中心和M点大致相隔10个经度,与29日8时相比,风向基本逆转时,该高压中心应位于M点的东侧距M点10个经度的位置,即该高压中心东移20个经度;结合图中M地纬度可大致计算出东移20个经度的距离,再结合75千米/小时的速度,可计算出约耗时24小时。
考向2 风速的判断
(2018·陕西西安月考)读某区域两个时刻等压线示意图(单位:百帕),回答(1)~(2)题。
(1)下列四地中,风力明显加大的是( )
A.甲 B.乙
C.丙 D.丁
答案 C
解析 比较两图可知,丙地等压线变得更为密集,故丙地风力明显加大。
(2)20时,M地比丙地风力________,主要原因是____________。( )
A.大 M处水平气压梯度力大
B.大 M处地面摩擦力小
C.小 M处水平气压梯度力小
D.小 M处地面摩擦力大
答案 B
解析 读图可知,20时M地和丙地等压线疏密程度大体相同,说明水平气压梯度力接近。M地地处沿海地区,地形以平原为主,地面摩擦力小,风力大;丙地地处内陆地区,地形以山地、高原为主,地面摩擦力大,风力小。
等压线图的判读及应用
(1)判断风向
第一步:在等压线图中,按要求画出过该点的切线并作垂直于切线的虚线箭头(由高压指向低压,但并非一定指向低压中心),表示水平气压梯度力的方向。
第二步:确定南、北半球后,面向水平气压梯度力的方向向右(北半球)或向左(南半球)偏转30°~45°(近地面风向可依此角度偏转,若为高空,则偏转90°),画出实线箭头,即为经过该点的风向。如下图所示(以北半球近地面气压场为例):
(2)判断南、北半球
①风向在水平气压梯度力的右侧——北半球。
②风向在水平气压梯度力的左侧——南半球。
(3)判断风力(风速)大小
①等压线密集——气压梯度力大——风力大。
②等压线稀疏——气压梯度力小——风力小。
(4)判断季节
①夏季(北半球7月、南半球1月):大陆内部一般为低压。
②冬季(北半球1月、南半球7月):大陆内部一般为高压。
(5)判断天气状况
①由高纬吹向低纬的风——寒冷干燥。
②由低纬吹向高纬的风——温暖湿润。
③低气压过境时,多阴雨天气;高气压过境时,多晴朗天气。
④低压中心和低压槽控制区多阴雨天气;高压中心和高压脊控制区多晴朗天气。
素能专项突破
图表解读 气温类等值线图的判读
(2015·全国卷Ⅰ)海冰含盐量接近淡水,适当处理后可作为淡水资源。下图示意渤海及附近区域年平均气温≤-4 ℃日数的分布。据此完成(1)~(3)题。
(1)图示甲、乙、丙、丁四海域中,海冰厚度最大的是( )
A.甲 B.乙
C.丙 D.丁
(2)下列城市附近海域,单位面积海冰资源最丰富的是( )
A.葫芦岛 B.秦皇岛
C.大连 D.烟台
(3)推测目前没有大规模开采渤海海冰的原因是( )
A.资源量不足 B.破坏环境
C.成本过高 D.市场需求不足
[答案] (1)B (2)A (3)C
1.等温线走向及其影响因素
2.等温线的弯曲及其影响因素
3.等温线的疏密及其影响因素
等温线的疏密反映温差的大小,等温线密集,温差较大;等温线稀疏,温差较小。
(2018·安徽六校教育研究会联考)年均温,是指某地当年测出的每日平均气温的总和除以当年天数得到的平均温度。下图为世界局部年均温等值线图(单位:℃)。据此完成1~2题。
1.图中对应的数值正确的是( )
A.0<P<10 20<Q<30
B.-10<P<0 30<Q<40
C.0<P<10 30<Q<40
D.-10<P<0 20<Q<30
答案 B
解析 图示等温线间距是10 ℃;气温大致由低纬向高纬递减;Q地处撒哈拉沙漠地区,属于热带沙漠气候,由此可判断Q的温度在30~40 ℃;P地处亚洲中部的青藏高原,温度在-10~0 ℃。
2.造成甲、乙两地数值差异的主要原因是( )
A.盛行风、洋流 B.纬度、地形
C.海陆位置、地形 D.纬度、洋流
答案 A
解析 乙地年均温高于同纬度地区;乙地位于大陆西岸,终年处在中纬度西风带的控制下,温和多雨,且沿岸有北大西洋暖流流经,增温增湿;甲地地处大陆东部,冬季受寒冷冬季风的影响强,降温明显。
热点探究 “岛”效应
2018年11月22日,安徽省合肥市通风廊道研究与规划编制项目顺利完成招标工作,合肥市规划设计研究院与安徽省气候中心作为联合体中标。合肥市规划设计研究院与安徽省气候中心会利用10个月时间,对合肥市气象、规划、国土、园林、环保、水务等多部门资料进行收集、分析与整合,开展包括风环境、热环境、地表通风环境分析等工作,并提交合肥市主通风廊道和次级通风廊道建设规划报告,供城市规划和建设运用。此项目的实施,有利于缓解合肥市热岛效应。
(2018·河北衡水中学一调)沿海城市热岛效应和海陆风之间存在相互影响的关系,海陆风的影响范围可达上百千米。图一为天津市某年春季、夏季、冬季和全年热岛强度日变化曲线图,图二为天津市简图。读图完成1~2题。
1.图一中符合天津冬季热岛强度的是( )
A.Ⅰ B.Ⅱ
C.Ⅲ D.Ⅳ
答案 A
解析 城市热岛效应主要是指城市地区的气温相对周围地区较高,主要与城市的尘埃多、排放的温室气体多、排放的废热多、城市下垫面硬化面积大、植被覆盖率低有关。冬季时,天津气温低,取暖使用能源多,人类活动排放的废热多,热岛效应强;夏季热岛效应较弱。读图可知,Ⅰ曲线在黎明前后热岛效应最强,故A项正确。
2.天津热岛效应会导致陆风势力显著增强的地点是( )
A.① B.②
C.③ D.④
答案 D
解析 夜晚陆地降温快,气温比同纬度海上低,近地面陆地形成高气压;而海洋上因气温高,形成低气压,使下层空气由陆地流向海洋,形成陆风。根据天津市的海陆位置可知,陆风大致为西北风。热岛效应形成的城市风是由郊区吹向城市,②③两地的城市风风向与陆风风向基本相反,起到削弱陆风的作用;①地距市区较远,城市风较弱;④地城市风风向与陆风风向相同,对陆风增强程度最明显,故D项正确。
配套课时作业
时间:40分钟 满分:100分
一、选择题(共11题,每小题4分,共44分。每小题后面的四个选项中只有一项最符合题意)
由于月球表面昼夜温差非常大,白昼时温度高达127 ℃,黑夜时低至-183 ℃。为适应极端环境,“玉兔号”月球车不得不遵守“日出而作,日入而息”的作息规律。下左图为“玉兔号”月球车沉睡了一个黑夜后首次醒来。专家这样形容它:肩插“太阳翼”,脚踩“风火轮”,身披“黄金甲”,腹中“秘器”多。“玉兔号”月球车使命大、本领强。据此回答1~2题。
1.材料中提到的“太阳翼”接收到的辐射对应上右图中的( )
A.① B.⑦
C.③ D.⑤
答案 B
解析 月球表面没有大气,也就没有大气对太阳辐射的削弱作用,所以“太阳翼”接收到的辐射应为⑦。
2.月球表面昼夜温差能达到300多摄氏度的主要原因是( )
A.①强,②强 B.②强,③弱
C.④强,⑤强 D.①强,③弱
答案 D
解析 月球表面昼夜温差大的主要原因是月球表面没有大气,白天没有大气对太阳辐射的削弱作用,到达地面的太阳辐射多,温度高;夜晚没有大气逆辐射,温度低。故D项正确。
(2018·山东日照4月校际联考)研究发现,我国河西走廊西部某绿洲,昼夜气温均比周围戈壁荒漠低,夏季甚至低30 ℃。蒸发量和沿海湿润地区相当,比荒漠戈壁少一半。夏季,绿洲与绿洲沙漠过渡带之间形成小的热力环流——绿洲环流。据此完成3~5题。
3.绿洲温度低是因为( )
A.云层削弱了太阳辐射 B.地表蒸发和植物蒸腾
C.林木削弱了太阳辐射 D.地面反射和植物反射
答案 B
解析 绿洲蒸发量和沿海湿润地区相当,比荒漠戈壁少一半是因为绿洲气温低,所以蒸发量小。绿洲之所以气温低是因为地表水分较荒漠戈壁多,且有植物蒸腾水分,故绿洲地区空气湿度较大,导致绿洲升温慢,B项正确;云层的削弱作用对沙漠、绿洲影响相同,A项错误;绿洲分布在西北干旱区,水资源少,林木少,不是主要因素,C项错误;绿洲地面反射和植物反射比沙漠、戈壁弱,D项错误。
4.绿洲环流大气运动的特点是( )
A.绿洲气流白天上升,夜晚下沉
B.过渡带气流白天上升,夜晚下沉
C.绿洲气流全天上升,过渡带全天下沉
D.绿洲气流全天下沉,过渡带全天上升
答案 D
解析 根据材料,该绿洲昼夜气温均比周围戈壁荒漠低,根据热力环流原理,受冷处气流下沉。所以绿洲环流大气运动的特点是绿洲气流全天下沉,过渡带昼夜气温均较高,气流全天上升,D项正确。
5.绿洲蒸发量较小的原因有( )
①过渡带气流阻碍沙漠干热空气的影响 ②绿洲垂直方向气流抑制了空气上下交换 ③气候干旱,地表水缺乏 ④温度低,空气容纳水汽少
A.①② B.③④
C.①③ D.②④
答案 A
解析 结合绿洲环流分析,绿洲蒸发量较小的原因是过渡带气流阻碍沙漠干热空气的影响,减少绿洲的蒸发,①正确;绿洲气温低,垂直方向气流下沉,抑制了空气上下交换,②正确。
(2018·河南郑州质检)下图是东亚局部地区某日8时海平面气压分布图(单位:hPa)。读图回答6~7题。
6.图中①②两地气压差最可能是( )
A.12 hPa B.13 hPa
C.14 hPa D.15 hPa
答案 B
解析 由图可知,图中等压距为2 hPa,①地气压应为1 010 hPa,②地气压应为1 022~1 024 hPa,两地气压差应为12~14 hPa,故B项正确。
7.此时,台湾海峡的风向是( )
A.北风 B.南风
C.东风 D.西风
答案 A
解析 由图可知,台湾海峡西北部为高压,东南部为低压。水平气压梯度力由高压指向低压,受北半球地转偏向力向右偏的影响,台湾海峡吹北风,故A项正确。
(2018·甘肃张掖三诊)下图为北半球中纬某学校附近一处山谷的等高线、夏季某日不同时刻25 ℃等温线图,图中a、b等温线表示当地时间10点、16点气温分布状况。读图,回答8~9题。
8.导致该地当日25 ℃等温线不同时刻分布差异的主要原因是( )
A.坡向 B.纬度
C.海拔 D.气压
答案 A
解析 读图,该地位于北半球,山谷是南北方向延伸,北高南低。10点时,太阳位于东部天空,西坡被阳光照射,25 ℃等温线在西坡分布海拔较高,在东坡分布的海拔较低。16时,山谷东坡阳光照射,25 ℃等温线在东坡分布海拔较高,在西坡分布海拔较低。导致该地当日25 ℃等温线不同时刻分布差异的主要原因是坡向,A项正确;纬度、海拔没有时间变化,B、C两项错误;气压差异是气温变化的结果,D项错误。
9.“山风是沿山坡吹向谷底的风,谷风正好相反”。当日,在相同的天气和地面状况下,图中甲乙两地比较,正确的说法是( )
A.甲乙两地当日最高温相同
B.上午,甲地的谷风比乙弱
C.下午,乙地山风比甲强
D.甲地气温日较差可能比乙地小
答案 D
解析 一天中最高气温出现在午后14时,甲乙两地当日最高温应不相同,A项错误;上午,甲地的谷风比乙强,B项错误;下午,乙地山风比甲弱,C项错误;甲地的最高气温应较低,气温日较差可能比乙地小,D项正确。
(2018·安徽定远调研)下图为北半球某地高空500百帕等压面分布剖面,a、b、c为剖面上3 500米海拔上三点。读图,完成10~11题。
10.b点的风向可能是( )
A.东北风 B.西南风
C.正西风 D.正东风
答案 D
解析 据图可知,3 500米高度a点等压面下凹,可判断为低压中心,c点等压面上凸,可判断为高压中心,则过b点的水平气压梯度力由c指向a,北半球高空风向与等压线平行,根据图中指向标可判断风向为正东风。
11.与a、c两点相对应的地面上的A、C两点的天气状况,最可能是( )
A.两地皆为晴朗天气 B.两地皆为阴雨天气
C.A地晴朗,C地阴雨 D.A地阴雨,C地晴朗
答案 C
解析 高空和近地面高低气压相反。根据上题分析可知,高空a为低压中心,c为高压中心,相应的近地面A为高压中心,盛行下沉气流,多晴朗天气;C为低压中心,盛行上升气流,多阴雨天气。
二、综合题(共2题,共56分)
12.(2018·广东广州一模)阅读图文材料,完成下列要求。(30分)
热岛强度是指中心城区比郊区气温高出的数值大小,单位为摄氏度。兰州市区位于黄河河谷之中,周围群山环抱。其城市建设速度和扩展速度迅猛,1978年城市化水平为45.6%,2010年时已经达到62.7%,热岛效应逐渐增强。下图是兰州市某日热岛强度变化统计图。
(1)描述兰州该日热岛效应的变化规律。(6分)
(2)说明兰州该日正午前后热岛效应特点的成因。(8分)
(3)推测兰州热岛效应季节变化的规律,并说明理由。(8分)
(4)分析兰州城市化引起下垫面性质改变与热岛效应的关系。(8分)
答案 (1)夜间强,白昼弱;子夜前后最强,正午前后最弱。
(2)正午前后,太阳辐射最强烈,城市中心地表和建筑物大量吸收太阳辐射,大气对流、湍流作用增强,利于散热;城市与郊区热力环流加强,城区和郊区大气在水平和垂直方向上的混合作用增强,城郊温差减小;城市上空盛行上升气流利于散热;而郊区盛行下沉气流增温且不利于散热。因而引起城区气温低于郊区气温的“冷岛”效应。
(3)规律:冬季最强,夏季最弱,春秋居中。
理由:冬季受冷气团控制,大气稳定,有利于热岛的形成与发展;受山谷地形影响,冬季逆温层加厚,不利于城市散热;冬季正值供暖期,排放热量多;冬季取暖燃煤污染物排放量大,使得城区大气逆辐射增强。
(4)兰州城市化的发展改变了下垫面的属性,人工建筑物吸热快而比热容小;城市地面和建筑物对太阳辐射反射率较低,吸收率加大;城区密集的建筑群、纵横的道路桥梁,构成较为粗糙的城市下垫面,因而对风的阻力增大,风速降低,热量不易散失;城市化发展使城市绿地和水体减少,地表含水量少,热量更多地以显热形式进入空气中,导致空气升温,使城市热岛效应不断增强。
解析 第(1)题,读图可知,兰州该日热岛效应夜间强,白昼弱;子夜前后最强,正午前后最弱。第(2)题,兰州该日正午前后热岛效应特点是气温低于郊区气温,形成“冷岛”效应。其原因从城市热力环流特征,热量交换两方面分析。第(3)题,根据昼夜变化可推测年变化。原因从大气活动特点、热量交换等方面分析。第(4)题,下垫面的变化,包括地面性质、建筑密度、植被覆盖率等。
13.(2018·福建莆田5月模拟)阅读图文资料,完成下列要求。(26分)
辐射强迫是指由某种温室气体(或其他因素)浓度变化所引起的向外红外辐射量变化。全球气候变化中不同因素对大气温室效应的贡献可以通过辐射强迫来衡量。
人为产生的温室气体有:CO2、CH4(主要来自水稻种植等)、N2O(主要来自施肥后的土壤)、卤烃等。气溶胶是指固体或液体微粒稳定地悬浮于气体中形成的分散体系,其中的硫酸盐气溶胶浓度与SO2浓度呈正相关,而SO2气体主要来自燃煤。下图示意1750~2005年人为产生温室气体和气溶胶的辐射强迫。
(1)在本世纪初,大气中CH4浓度上升几乎停止,N2O的浓度在同时期内持续上升。分别说明其可能原因。(6分)
(2)说出气溶胶产生的辐射强迫特点并说明其形成原因。(8分)
(3)分析温室气体和气溶胶共同作用下可能产生的气候效应。(6分)
(4)推测未来硫酸盐气溶胶气候效应减弱的原因。(6分)
答案 (1)CH4浓度停止上升可能原因是水稻种植的面积相对稳定;N2O浓度持续上升可能是农业施肥持续增多。
(2)特点:呈负值。
原因:气溶胶悬浮于大气中增强大气对太阳辐射的削弱作用(提高大气的反射率);气溶胶可以起到凝结核作用,增加云量(提高云层的反射率),降低地表温度。
(3)温室气体的辐射强迫为正值,增温幅度大;气溶胶的辐射强迫为负值,降温幅度小;两者共同作用下减缓地表温度的上升。
(4)气溶胶作用时间短;(能源利用技术水平的提高、能源消费结构调整等)未来SO2的排放量减少。
解析 第(1)题,根据材料知人为产生的温室气体中CH4主要来自水稻种植,所以CH4的浓度停止上升应和水稻田播种面积变化小相关;N2O主要来自施肥后的土壤,所以N2O的浓度上升表明农业施肥量增多。第(2)题,读图可知,气溶胶辐射强迫的两种形式直接效应和云反射效应都为负值,其原因是气溶胶存在大气中能够增强大气对太阳辐射的削弱作用,减弱太阳辐射;气溶胶能够增加云量(作为凝结核使水分子凝结),提高云层对太阳辐射的反射,从而减少到达地面的太阳辐射,降低地表温度。第(3)题,根据材料可知,辐射强迫为正值使大气升温,辐射强迫为负值削弱太阳辐射使地表降温。据图温室气体辐射值为正值,使大气升温,气溶胶辐射强迫为负值使地表降温,共同作用使地表升温幅度减缓。第(4)题,根据材料,硫酸盐气溶胶浓度与SO2浓度呈正相关,硫酸盐气溶胶气候效应减弱可能是SO2的排放量减少,同时读图中信息知气溶胶气候效应时间在数小时到数天之间,作用时间较短。
相关资料
更多

