还剩17页未读,
继续阅读
所属成套资源:2020高考江苏专版化学一轮复习专题3-10学案()
成套系列资料,整套一键下载
2020版高考一轮复习化学江苏专版学案:专题三第十一讲氯、溴、碘及其化合物
展开
第十一讲
氯、溴、碘及其化合物
[江苏考纲要求]
————————————————————————————————————
1.了解氯、溴、碘及其重要化合物的主要性质和重要应用。
2.认识化学在海水等自然资源综合利用和实现物质间转化等方面的实际应用。
3.认识氯、溴、碘及其化合物在生产中的应用和对生态环境的影响。
氯及其化合物的性质和应用
[教材基础—自热身]
1.氯气的物理性质
颜色
状态
气味
密度
毒性
溶解性
黄绿色
气体
刺激性气味
比空气大
有毒
1体积水溶解约2体积Cl2
[注意] 实验室里闻有毒气体及未知气体气味的方法是用手在瓶口轻轻扇动,仅使极少量气体飘进鼻孔即可。
2.氯气的化学性质
(1)与金属反应
①与铁反应:2Fe+3Cl22FeCl3。
②与铜反应:Cu+Cl2CuCl2。
(2)与非金属反应
与H2反应:H2+Cl22HCl,
(3)与水反应:溶于水的氯气部分与水反应,离子方程式为Cl2+H2OH++Cl-+HClO。
(4)与碱反应:烧碱反应为Cl2+2NaOH===NaCl+NaClO+H2O。
(5)与还原性无机化合物反应(书写离子方程式)
①与碘化钾溶液反应:2I-+Cl2===I2+2Cl-。
②与SO2水溶液反应:Cl2+SO2+2H2O===4H++2Cl-+SO。
③与FeCl2溶液反应:2Fe2++Cl2===2Fe3++2Cl-。
3.次氯酸
(1)不稳定性:见光易分解,化学方程式为
2HClO2HCl+O2↑。
(2)强氧化性
①能将有色物质氧化为无色物质,作漂白剂。
②杀菌、消毒。
(3)弱酸性:比碳酸酸性弱,电离方程式为
HClOH++ClO-。
4.次氯酸盐
(1)漂白液
有效成分:NaClO,漂白原理用化学方程式表示为
2NaClO+CO2+H2O===Na2CO3+2HClO。
(2)漂白粉
①成分:漂白粉的主要成分是Ca(ClO)2、CaCl2,其中有效成分是Ca(ClO)2。
②制备原理:化学方程式为2Cl2+2Ca(OH)2===CaCl2+Ca(ClO)2+2H2O。
③漂白原理:化学方程式为Ca(ClO)2+H2O+CO2===CaCO3↓+2HClO。
[知能深化—扫盲点]
提能点(一) 从化学平衡角度认识氯水的成分与应用
(1)氯水的成分
氯水中存在三个平衡关系
水中存在的粒子
①Cl2+H2OHCl+HClO
②HClOH++ClO-
③H2OH++OH-
3种分子:H2O、Cl2、HClO,
4种离子:H+、Cl-、
ClO-、OH-
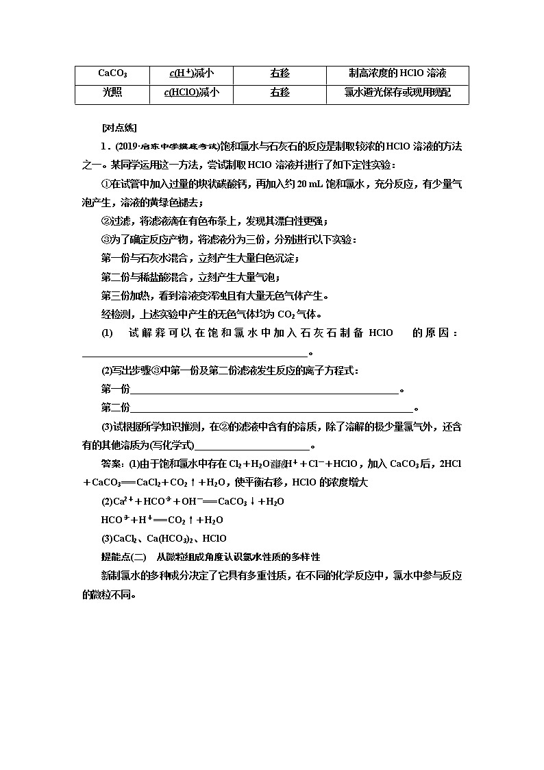
(2)Cl2+H2OHCl+HClO平衡移动的应用
向氯水中加入的物质
浓度变化
平衡移动的方向
应用
可溶性氯化物
c(Cl-)增大
左移
用饱和食盐水除Cl2中的HCl
盐酸
c(H+)和c(Cl-)增大
左移
次氯酸盐与浓盐酸反应制Cl2
NaOH
c(H+)减小
右移
用NaOH溶液吸收多余Cl2
Ca(OH)2
c(H+)减小
右移
制漂白粉
CaCO3
c(H+)减小
右移
制高浓度的HClO溶液
光照
c(HClO)减小
右移
氯水避光保存或现用现配
[对点练]
1.(2019·启东中学摸底考试)饱和氯水与石灰石的反应是制取较浓的HClO溶液的方法之一。某同学运用这一方法,尝试制取HClO溶液并进行了如下定性实验:
①在试管中加入过量的块状碳酸钙,再加入约20 mL饱和氯水,充分反应,有少量气泡产生,溶液的黄绿色褪去;
②过滤,将滤液滴在有色布条上,发现其漂白性更强;
③为了确定反应产物,将滤液分为三份,分别进行以下实验:
第一份与石灰水混合,立刻产生大量白色沉淀;
第二份与稀盐酸混合,立刻产生大量气泡;
第三份加热,看到溶液变浑浊且有大量无色气体产生。
经检测,上述实验中产生的无色气体均为CO2气体。
(1)试解释可以在饱和氯水中加入石灰石制备HClO的原因:_______________________________________________。
(2)写出步骤③中第一份及第二份滤液发生反应的离子方程式:
第一份________________________________________________________。
第二份___________________________________________________________。
(3)试根据所学知识推测,在②的滤液中含有的溶质,除了溶解的极少量氯气外,还含有的其他溶质为(写化学式)________________________。
答案:(1)由于饱和氯水中存在Cl2+H2OH++Cl-+HClO,加入CaCO3后,2HCl+CaCO3===CaCl2+CO2↑+H2O,使平衡右移,HClO的浓度增大
(2)Ca2++HCO+OH-===CaCO3↓+H2O
HCO+H+===CO2↑+H2O
(3)CaCl2、Ca(HCO3)2、HClO
提能点(二) 从微粒组成角度认识氯水性质的多样性
新制氯水的多种成分决定了它具有多重性质,在不同的化学反应中,氯水中参与反应的微粒不同。
[对点练]
2.氯水中存在多种分子和离子,它们在不同的反应中表现出不同的性质。下列结论正确的是( )
A.加入有色布条,片刻后有色布条褪色,说明有Cl2存在
B.溶液呈浅黄绿色,且有刺激性气味,说明有Cl2存在
C.先加入盐酸酸化,再加入AgNO3溶液,生成白色沉淀,说明有Cl-存在
D.加入NaOH溶液,氯水的浅黄绿色消失,说明有HClO存在
解析:选B A项,氯水能使有色布条褪色是因为氯水中含有的HClO具有强氧化性;C项,由于加入盐酸酸化的过程中引入了Cl-,所以根据生成白色沉淀无法说明氯水中是否存在Cl-;D项,氯水的浅黄绿色消失,是由于Cl2与NaOH溶液反应,并不是HClO的强氧化性,不能说明有HClO存在。
提能点(三) 根据氯气的性质探究实验流程分析方法
常见实验形式如图所示:
装置
试剂
实验现象
实验目的
A
浓硫酸
—
验证氯气无漂白作用,湿润的氯气有漂白作用
B
干燥红布条
无明显变化
C
湿润红布条
红布条褪色
D
FeCl2溶液
溶液由浅绿
色变棕黄色
验证氯气具有强氧化性,可与金属及还原性化合物反应
E
浓硫酸
—
F
铁粉
产生棕色烟
G
NaOH溶液
—
吸收多余的氯气
[对点练]
3.如图所示,在A处通入氯气,关闭B阀时,C处干燥的红布条看不到明显现象;当打开B阀后,C处干燥的红布条逐渐褪色。则D瓶中盛放的溶液不可能是( )
A.浓硫酸 B.NaOH溶液
C.饱和Na2SO3溶液 D.饱和氯化钠溶液
解析:选D 解决本题的关键是要明确装置的特点及起漂白作用的是HClO或潮湿的Cl2。首先根据打开B阀后,C处干燥的红布条逐渐褪色,说明A处通入的Cl2为潮湿的,在关闭B阀时潮湿的Cl2通过了D瓶,看不到C处干燥的红布条有明显变化,说明D瓶吸收了Cl2或吸收了Cl2中的水蒸气。
4.(2019·苏州一中摸底)某化学兴趣小组利用如图装置探究Cl2的性质。下列分析中正确的是( )
A.若A中盛AgNO3溶液,A中的现象为产生白色沉淀
B.若A中盛溶有SO2的BaCl2溶液,A中不会产生白色沉淀
C.若A中盛有浓硫酸,B中盛放的是饱和食盐水,C中可以得到纯净的Cl2
D.若D中盛含有酚酞的NaOH溶液,溶液褪色后,加热溶液又恢复红色
解析:选A Cl2溶于水中产生Cl-,与AgNO3溶液反应产生白色沉淀,A正确;Cl2与SO2和H2O反应生成硫酸,硫酸与BaCl2溶液反应产生白色沉淀,B错误;Cl2中混有水蒸气,C错误;加热红色不能复原,D错误。
[题点全练—过高考]
题点一 氯气及其水溶液的性质及应用
1.氯气是一种化学性质很活泼的非金属单质,它具有较强的氧化性,下列叙述中不正确的是( )
A.红热的铜丝在氯气里剧烈燃烧,产生棕黄色的烟
B.通常状况下,干燥的氯气能和Fe反应
C.纯净的H2在Cl2中安静地燃烧,发出苍白色火焰,集气瓶瓶口呈现雾状;光照H2和Cl2的混合气体时,因迅速化合而爆炸
D.氯气能与水反应生成HClO和HCl,久置氯水最终变为稀盐酸
解析:选B Cl2与铁的反应需要加热,所以在通常状况下,干燥的Cl2与Fe不能反应。
2.在新制饱和氯水中,若只改变某一条件,下列叙述正确的是( )
A.再通入少量氯气,减小
B.通入少量SO2,溶液漂白性增强
C.加入少量的碳酸钠粉末,pH增大,溶液漂白性增强
D.光照过程中,有气泡冒出,溶液的导电性减弱
解析:选C 饱和氯水不能再溶解氯气,各成分的浓度不变,A项错误;SO2+Cl2+2H2O===2HCl+H2SO4,Cl2+H2OH++Cl-+HClO的平衡左移,HClO的浓度减小,漂白性减弱,B项正确;加入少量的碳酸钠粉末,消耗H+,使上述平衡正向移动,HClO的浓度增大,C项正确;光照过程中,HClO分解生成O2和HCl,溶液中的离子浓度增大,导电性增强,D项错误。
题点二 次氯酸盐和其他含氯消毒剂
3.用漂白粉溶液浸泡过的有色布条,如果晾置在空气中,一段时间后,其漂白效果会更好的原因可能是( )
A.漂白粉被氧化了
B.漂白粉跟空气中的CO2和水蒸气充分反应,生成了HClO
C.有色布条被空气中的氧气氧化了
D.漂白粉溶液蒸发掉部分水,其浓度增大
解析:选B 漂白效果会更好,说明生成了HClO,即漂白粉溶液与空气中的CO2和水蒸气发生了反应:Ca(ClO)2+CO2+H2O===CaCO3↓+2HClO。
4.为预防一种新型流感,同学们每天用“84”消毒液(NaClO溶液)消毒,下列说法正确的是( )
A.NaClO溶液的消毒原理是使蛋白质变性
B.1 mol Cl2与足量NaOH溶液反应转移2 mol电子
C.NaClO溶液的漂白原理与Na2O2、SO2相同
D.“84”消毒液与“洁厕灵”(盐酸)共同使用,可达到既清洁又消毒的双重效果
解析:选A 1 mol Cl2与足量NaOH溶液反应转移1 mol电子,B错;SO2的漂白原理是发生化合反应生成了不稳定的无色物质,而NaClO、Na2O2的漂白原理是由于NaClO、Na2O2具有强氧化性,C错;D中会发生Cl-+ClO-+2H+===Cl2↑+H2O,生成有毒气体,D错。
5.(2019·苏州实验中学练习)二氧化氯(ClO2)是一种黄绿色易溶于水的气体,常用于饮用水消毒。下列有关ClO2制备与杀菌的说法不合理的是( )
A.NaClO2在酸性条件下歧化生成ClO2和NaCl,则n(氧化剂)∶n(还原剂)=1∶4
B.ClO2在强碱性环境中使用失效,可能的原因是2ClO2+2OH-===ClO+ClO+H2O
C.可用饱和食盐水除去ClO2中的NH3
D.等物质的量的ClO2杀菌效果比Cl2强
解析:选C A项,酸性条件下ClO发生歧化反应,生成Cl-和ClO2,可写出方程式:4H++5ClO===Cl-+4ClO2↑+2H2O,显然氧化剂与还原剂的物质的量之比为1∶4,正确;B项,方程式符合歧化反应化合价的变化,正确;C项,ClO2易溶于水,显然不能用饱和食盐水除杂,错误;D项,等物质的量的ClO2作氧化剂时得电子数比Cl2得电子数多,正确。
氯气的实验室制法
[教材基础—自热身]
1.实验室制取、收集干燥纯净氯气的装置
2.验满方法
(1)将湿润的淀粉KI试纸靠近盛Cl2的集气瓶口,观察到试纸变蓝,证明已集满。
(2)将湿润的蓝色石蕊试纸靠近盛Cl2的集气瓶口,观察到试纸先变红后褪色的变化,则证明已集满。
(3)实验室制取Cl2时,常常根据氯气的颜色判断是否收集满。
3.注意事项
(1)必须用浓盐酸,稀盐酸不反应。
(2)为了减少制得的Cl2中HCl的含量,加热温度不宜过高,以减少HCl挥发。
(3)实验结束后,先使反应停止并排出残留的Cl2,再拆卸装置,避免污染空气。
(4)尾气吸收时,不能使用澄清的石灰水,因为石灰水浓度太小,吸收不完全。
[知能深化—扫盲点]
实验室制取氯气装置的改进
装置
装置图
说明
制取
装置
①用KMnO4代替MnO2,常温下即可反应,故不需要酒精灯加热,反应原理为2KMnO4+16HCl===2KCl+2MnCl2+5Cl2↑+8H2O
②图中橡皮管a的作用是使分液漏斗和圆底烧瓶中的气压相等,便于分液漏斗的液体流下
除杂
装置
①装置中长颈漏斗的作用除用于检查装置气密性外还可以检查整套装置是否发生堵塞(若装置某一位置堵塞,则长颈漏斗中的液面会迅速上升)
②该装置的作用之一是观察气体的生成速率
干燥
装置
①用固体干燥剂CaCl2或P2O5同样能吸收Cl2中的水蒸气,但不能使用碱石灰作干燥剂,原因是Cl2能与之反应
②若用干燥管代替U形管(见下图)
则要求气体的流向为a管进气,b管出气
尾气
处理
①对于极易溶于水的气体(如NH3、HCl、HBr、HI等),要设置防倒吸装置
②该防倒吸装置中的倒扣漏斗边缘要刚好浸入到液面下,不能将整个漏斗都浸入到液面内
③防倒吸装置还有:
[对点练]
如图所示是一个制取氯气并以氯气为原料进行特定反应的装置,多余的氯气可以贮存在b瓶中,其中各试剂瓶中所装试剂为B(氢硫酸)、C(淀粉KI溶液)、D(水)、F(紫色石蕊溶液)。
(1)若烧瓶中的固体为MnO2,分液漏斗中的液体为浓盐酸,则A中反应的化学方程式为____________________________________________。
(2)G中b瓶内宜加入的液体是____________,怎样检验装置G的气密性:_______________________________________________。
(3)实验开始后B中的现象是__________________________________________________
____________________,C中的现象是___________________________。
(4)E装置中硬质玻璃管内盛有炭粉,若E中发生氧化还原反应,其产物为二氧化碳和氯化氢,写出E中反应的化学方程式:___________________________________________。
(5)在F中,紫色石蕊溶液的颜色由紫色变为红色,再变为无色,其原因是__________________________________________。
解析:G中b瓶是用来贮存Cl2的,则应选用一种Cl2在其中溶解度非常小的液体,一般选用饱和食盐水。检验G的气密性需采取液压差法检验。实验开始后,Cl2可与B中的氢硫酸反应得到浅黄色单质S沉淀,Cl2从C中置换出单质碘从而使C中溶液变蓝色。根据(4)中的信息提示,不难写出E中的反应方程式,由于尾气中含Cl2,所以可以使F中已变红的石蕊溶液褪色。
答案:(1)MnO2+4HCl(浓)MnCl2+Cl2↑+2H2O
(2)饱和食盐水 用止水夹夹住A、G之间的胶管,关闭G中活塞K,从c中向容器内加液体,让c的下端浸入液面且c中液面高于b瓶内液面,静置一段时间,若c中液面不下降,则说明G的气密性好
(3)上部空间由无色变为黄绿色,溶液中有浅黄色沉淀生成 上部空间由无色变为黄绿色,溶液变蓝色
(4)C+2H2O+2Cl2CO2+4HCl
(5)E中生成的酸性气体进入F中可使紫色石蕊溶液变红,但未反应完的氯气进入F中与水作用生成HClO,HClO具有漂白作用,使溶液的红色褪去
[题点全练—过高考]
题点一 氯气制备与性质实验
1.某研究性学习小组为了制取、收集纯净干燥的氯气并探究氯气的性质,他们设计了如图所示的实验装置:
请回答下列问题:
(1)整套实验装置的连接顺序是f接( )( )接( )( )接( )(各接口处的字母代号)。
(2)E装置中制取氯气的离子方程式是_________________________________________。
(3)B装置的作用是__________________;A装置中试剂X是________________。
(4)C装置中可观察到的现象是____________,D装置中可观察到的现象是_______________。
解析:(1)制得的Cl2中含有HCl、H2O(g)杂质,先通过饱和食盐水、浓硫酸除去杂质,再利用向上排空气法收集,最后通过淀粉碘化钾溶液探究其性质。因此实验装置连接顺序为fabedc。(2)E装置中为MnO2氧化浓盐酸制取Cl2,离子方程式为MnO2+4H++2Cl-Mn2++Cl2↑+2H2O。(3)B装置中盛装浓H2SO4,作用是吸收H2O(g),干燥Cl2;A装置中试剂X是饱和食盐水,作用是除去HCl。(4)C装置中Cl2置换出单质碘,因此溶液变为蓝色。
答案:(1)a b e d c
(2)MnO2+4H++2Cl-Mn2 ++Cl2↑+2H2O
(3)干燥Cl2 饱和食盐水 (4)溶液变蓝色 溶液红色逐渐褪去
题点二 氯化物的制取
2.二氯化二硫(S2Cl2)在工业上用于橡胶的硫化。为在实验室合成S2Cl2,某化学研究性学习小组查阅了有关资料,得到信息:①将干燥的氯气在110~140 ℃间与硫反应,即可得S2Cl2粗品。②有关物质的部分性质如下表:
物质
熔点/℃
沸点/℃
化学性质
S
112.8
444.6
略
S2Cl2
-77
137
遇水生成HCl、SO2、S;300 ℃以上完全分解;S2Cl2+Cl22SCl2
设计实验装置图如下:
(1)上图中气体发生和尾气处理装置不够完善,请你提出改进意见________________________________________________________________________,
利用改进后的正确装置进行实验,请回答下列问题:
(2)B中反应的离子方程式:_____________________________________________;
E中反应的化学方程式:____________________________________________________。
(3)C、D中的试剂分别是____________、____________。
(4)仪器A、B的名称是____________、____________,F的作用是______________。
(5)如果在加热E时温度过高,对实验结果的影响是____________,在F中可能出现的现象是________________________________________________________________________。
(6)S2Cl2粗品中可能混有的杂质是________、________(填两种),为了提高S2Cl2的纯度,关键的操作是控制好温度和_____________________________________________。
(7)装置H中盛有NaOH溶液,其作用是_______________________________________,
发生反应的化学方程式为___________________________________________。
解析:(1)Cl2的发生装置必须考虑浓盐酸的顺利流下,尾气的处理必须考虑S2Cl2的水解。(2)B中发生的是Cl2的制备反应;E中发生的是Cl2与S生成S2Cl2的反应:2S+Cl2S2Cl2。(3)生成的Cl2需除杂和干燥,所用试剂为饱和食盐水与浓硫酸。(4)从E中出来的S2Cl2气体被冷凝,并导入G中。(5)S2Cl2在300 ℃以上完全分解,所以温度过高使产量降低,并导致分解产生的硫凝华,积存于F中。(6)根据信息,温度控制不当,则会生成SCl2,还有未反应的Cl2以及蒸发出的硫。(7)由于Cl2有毒且是酸性气体,尾气需要用碱液吸收。
答案:(1)用导管将A的上口和B相连(或将A换成恒压滴液漏斗),在G和H之间增加干燥装置
(2)MnO2+4H++2Cl-Mn2++Cl2↑+2H2O
2S+Cl2S2Cl2
(3)饱和食盐水 浓硫酸
(4)分液漏斗 蒸馏烧瓶 导气、冷凝
(5)产率降低(或S2Cl2分解) 有固体产生(或其他正确描述)
(6)SCl2 S(答案合理即可) 控制浓盐酸的滴速不要过快
(7)吸收多余的氯气,保护环境 Cl2+2NaOH===NaClO+NaCl+H2O
卤素的性质及X-的检验
[教材基础—自热身]
1.卤素单质的相似性和递变性
(1)性质的相似性
①都能与大多数金属反应,如2Fe+3Br2===2FeBr3,但I2与Fe反应生成FeI2。
②都能与H2反应生成HX:X2+H2===2HX(X代表Cl、Br、I,下同)。
③都能与水反应:X2+H2OHX+HXO(F2例外:2F2+2H2O===4HF+O2)。
④都能与碱溶液反应:X2+2NaOH===NaX+NaXO+H2O(F2例外)。
(2)性质的递变性
颜色
熔、沸点
密度
水溶性
氧化性
还原性(X-)
阴离子还原性由强到弱顺序是I->Br->Cl-
①Cl2能从Br-的溶液中置换出Br2,离子方程式为2Br-+Cl2===2Cl-+Br2
②Br2能从I-的溶液中置换出I2,离子方程式为2I-+Br2===2Br-+I2
(3)性质的特殊性
氟
①无正价,非金属性最强,F-的还原性最弱
②2F2+2H2O===4HF+O2,与H2反应在暗处即爆炸
③氢氟酸是弱酸,能腐蚀玻璃,故应保存在塑料瓶中
溴
①Br2是深红棕色液体,易挥发
②Br2易溶于有机溶剂
③盛溴的试剂瓶中加水,进行水封,保存液溴不能用橡胶塞
碘
①淀粉遇I2变蓝色
②I2加热时易升华
③I2易溶于有机溶剂
2.卤素离子的检验方法
(1)AgNO3溶液——沉淀法
未知液生成
(2)置换——萃取法
未知液
(3)氧化——淀粉检验I-
未知液 蓝色溶液,表明有I-
[题点全练—过高考]
题点一 卤素的性质
1.下列叙述中正确的是( )
A.碘易升华,所以要保存在有铁盖旋紧的密闭容器中
B.液溴应保存在磨口玻璃塞棕色细口试剂瓶中,并加少量水进行水封
C.碘易溶于酒精,所以可用酒精从碘水中将碘萃取出来
D.用加热的方法可将NaHCO3中混有的少量碘除去
解析:选B 碘易与铁反应,不能用有铁盖的容器保存碘,A错误;酒精与水互溶,不能够从碘水中将碘萃取出来,C错误;加热时NaHCO3会分解生成Na2CO3、H2O和CO2,D错误。
2.在NaBr和KI的混合溶液中通入过量的氯气,然后将溶液蒸干并灼烧,最后留下的物质是( )
A.NaCl B.NaCl和KBr
C.KCl和NaBr D.NaCl和KCl
解析:选D 氯气具有强氧化性,可将Br-和I-氧化生成Br2和I2,在加热灼烧时,Br2易挥发,I2易升华,故最终留下的物质是NaCl和KCl。
3.(2019·徐州市三校联考)某化学小组用如图所示装置验证卤素单质氧化性的相对强弱。下列说法不正确的是( )
A.E处棉花球变成黄色,说明Cl2的氧化性比Br2强
B.F处棉花球变成蓝色,说明Br2的氧化性比I2强
C.E处发生反应的离子方程式为Cl2+2Br-===2Cl-+Br2
D.G装置中NaOH溶液与Cl2反应的离子方程式为
2OH-+Cl2===ClO-+Cl-+H2O
解析:选B E处棉花球变成黄色,说明E处发生了反应:Cl2+2Br-===2Cl-+Br2,可以说明Cl2的氧化性比Br2强,A、C项正确;Cl2也能氧化I-生成I2,故F处棉花球变成蓝色,不能说明Br2的氧化性比I2强,B项错误;G装置中NaOH溶液与Cl2反应的离子方程式为2OH-+Cl2===ClO-+Cl-+H2O,D项正确。
题点二 卤离子的检验
4.下列能够检验出KI中是否含有Br-的实验是( )
A.加入足量的新制氯水,溶液变色则有Br-
B.加入酸性KMnO4溶液,观察溶液颜色是否褪去
C.加入少量的碘水,再加入CCl4振荡,有机层有色,则有Br-
D.加入足量FeCl3溶液,用CCl4萃取后,取无色的水层并加入AgNO3溶液,有淡黄色沉淀生成,则含有Br-
解析:选D A项,在KI中加入足量新制氯水,也会置换出单质碘而使溶液变色,故不能确定是否含有Br-;B项,Br-和I-均能使酸性KMnO4溶液褪色;C项,加入少量的碘水,再加入CCl4振荡,有机层是萃取I2而显色,并没有Br2产生。
5.鉴别NaCl、NaBr、NaI可以选用的试剂是( )
①碘水、淀粉溶液 ②氯水、CCl4 ③溴水、苯 ④硝酸、AgNO3溶液 ⑤氯水、苯 ⑥FeCl3溶液、CCl4
A.①②④ B.②③⑥
C.②④⑤ D.④⑤⑥
卤素单质的工业制法
解析:选C ①NaCl、NaBr、NaI中加碘水和淀粉溶液均变蓝色;②氯水加入NaBr、NaI中后,再加CCl4萃取,下层分别为橙红色和紫红色,可以鉴别;③溴水与NaCl、NaBr不反应,与NaI反应生成I2,再用苯萃取后,前两种上层均为橙红色,无法鉴别; ④NaCl、NaBr、NaI与AgNO3溶液反应分别生成AgCl、AgBr、AgI沉淀,且均不溶于稀HNO3,沉淀颜色依次为白色、淡黄色、黄色;⑤与②的原理相似,只是有色层在上层;⑥FeCl3溶液只能氧化I-生成I2,不能鉴别。
[教材基础—自热身]
1.氯的制法——氯碱工业
海水―→粗盐饱和食盐水
化学方程式:2NaCl+2H2O2NaOH+H2↑+Cl2↑。
2.海水中提取溴
(1)流程
(2)主要过程及反应原理
3.海带中提取碘
(1)流程
(2)酸性条件下加入H2O2
发生反应的离子方程式:2I-+2H++H2O2===I2+2H2O。
[题点全练—过高考]
1.(2019·南京一中练习)根据下图海水综合利用的工艺流程图,判断下列说法正确的是( )
已知:MgCl2·6H2O受热生成Mg(OH)Cl和HCl气体等。
A.过程①的提纯是物理过程,过程②通过氧化还原反应可产生2种单质
B.在过程③中将MgCl2·6H2O灼烧即可制得无水MgCl2
C.过程⑤反应后溶液呈强酸性,生产中需解决其对设备的腐蚀问题
D.在过程④、⑥反应中每氧化0.2 mol Br-需要消耗2.24 L Cl2
解析:选C 过程①中除去Mg2+、CO和SO需要用化学方法,A错误;MgCl2·6H2O灼烧生成Mg(OH)Cl,B错误;过程⑤发生的反应为SO2+2H2O+Br2===H2SO4+2HBr,溶液呈强酸性,C正确;每氧化0.2 mol Br-需消耗0.1 mol Cl2,但不一定是2.24 L,只有在标准状况下才是2.24 L,D错误。
2.工业上从海水中提取溴的方法很多,根据下面的提取过程回答问题:
(1)向预先经过酸化的浓缩海水中通入Cl2,将海水中的溴化物氧化,反应的离子方程式为________________________________________________________________________。
(2)向上述混合液中吹入热空气,将生成的溴吹出,用纯碱溶液吸收,生成NaBr、NaBrO3和CO2,反应的化学方程式为____________________________________。
(3)将(2)所得溶液用H2SO4酸化,使NaBr、NaBrO3中的溴转化为溴单质,再用有机溶剂提取溴,还可以得到副产品Na2SO4,写出这一变化的离子方程式:________________________________________________________。
(4)这样得到的溴中还含有少量的Cl2,该怎样除去?
_________________________________________________。
解析:氧化性强的非金属单质可把氧化性弱的非金属单质从溶液中置换出来,海水中提取溴可以选取Cl2作氧化剂。向苦卤中通入Cl2,发生反应Cl2+2Br-===2Cl-+Br2,向溶有溴的苦卤中鼓入热空气或水蒸气,使溴挥发而分离出来,挥发出来的溴蒸气被高浓度的纯碱液吸收后重新变成溴化物,然后再用H2SO4酸化提取溴单质。
答案:(1)2Br-+Cl2===2Cl-+Br2
(2)3Br2+3Na2CO3===5NaBr+NaBrO3+3CO2↑
(3)5Br-+BrO+6H+===3Br2+3H2O
(4)加适量NaBr溶液,然后分液即可除去
3.下面是某校化学探究小组设计的从海带中提取单质碘的实验,请你完成下列实验。
(1)将干燥洁净的海带用酒精润湿后在________(填一种仪器名称)中灼烧成灰烬。
(2)将海带灰烬冷却至室温,将其转移到烧杯中,加蒸馏水后,搅拌、煮沸、冷却、________(填一种操作名称)。
(3)在滤液中滴入几滴稀硫酸,再加入一定量的H2O2溶液,此时发生反应的离子方程式为________________________________________________________________________。
(4)把(3)中所得到的溶液注入分液漏斗中,然后再加入CCl4,振荡、静置,可以观察到CCl4层呈______色。经分液得到碘的CCl4溶液,在这一实验过程中,CCl4起______作用。
(5)用试管取碘的CCl4溶液用水浴加热,待CCl4挥发完即可得到固体碘单质。不用酒精灯直接加热蒸发CCl4的原因是____________________________________________。
(6)证明得到的固体是碘单质的化学方法是_____________________________________。
解析:(1)经酒精润湿的海带应放在坩埚中灼烧。(3)滤液中先加入硫酸酸化,后加入双氧水,发生的反应为2I-+H2O2+2H+===I2+2H2O。(4)把(3)中所得溶液加入CCl4中,溶液分层,上层为水溶液,几乎无色,下层为碘的CCl4溶液,呈紫红色,CCl4起萃取作用。(5)用酒精灯加热碘的CCl4溶液,CCl4挥发的同时单质碘也容易升华,从而造成碘的损失。(6)利用淀粉遇碘变蓝色可以检验碘的存在。
答案:(1)坩埚 (2)过滤
(3)2I-+H2O2+2H+===I2+2H2O
(4)紫红 萃取
(5)因为酒精灯直接加热时的温度高,单质碘易升华,会造成碘的损失
(6)取得到的固体少许,将其加入到淀粉溶液中,淀粉溶液变蓝,即可证明所得固体为碘单质(其他方法合理也可)
[课堂真题集训—明考向]
1.判断下列说法的正误(正确的打“√”,错误的打“×”)。
(1)(2017·江苏高考)ClO2具有还原性,可用于自来水的杀菌消毒( )
(2)(2016·江苏高考)室温下,向FeCl3溶液中滴加少量KI溶液,再滴加几滴淀粉溶液,溶液变蓝色,说明Fe3+的氧化性比I2的强( )
(3)(2014·江苏高考)漂白粉在空气中不稳定,可用于漂白纸张( )
(4)(2017·天津高考)分别加新制氯水后,用CCl4萃取,可鉴别NaBr和KI溶液( )
(5)(2016·全国卷Ⅰ)将Cl2与HCl混合气体通过饱和食盐水可得到纯净的Cl2( )
(6)(2016·全国卷Ⅲ)次氯酸盐具有氧化性,所以可用漂白粉漂白织物( )
答案:(1)× (2)√ (3)× (4)√ (5)× (6)√
2.(2018·江苏高考)下列有关从海带中提取碘的实验原理和装置能达到实验目的的是( )
A.用装置甲灼烧碎海带
B.用装置乙过滤海带灰的浸泡液
C.用装置丙制备用于氧化浸泡液中I-的Cl2
D.用装置丁吸收氧化浸泡液中I-后的Cl2尾气
解析:选B A项,灼烧碎海带应在坩埚中进行,不能用烧杯,装置甲不能达到实验目的;B项,用装置乙过滤海带灰浸泡液能达到实验目的;C项,用浓盐酸和MnO2制取氯气需要加热,装置丙不能达到实验目的;D项,吸收Cl2应用NaOH溶液,装置丁不能达到实验目的。
3.(2014·江苏高考)下列装置应用于实验室制氯气并回收氯化锰的实验,能达到实验目的的是( )
A.用装置甲制取氯气
B.用装置乙除去氯气中的少量氯化氢
C.用装置丙分离二氧化锰和氯化锰溶液
D.用装置丁蒸干氯化锰溶液制MnCl2·4H2O
解析:选C 浓盐酸与二氧化锰反应制氯气需要加热,不加热反应不能发生,A项错误;除去氯气中的少量氯化氢应用饱和食盐水,且导气管应长进短出,不能使用NaHCO3饱和溶液,否则会引入CO2杂质,B项错误;二氧化锰不溶于水,氯化锰溶于水,可用过滤的方法分离,C项正确;加热过程中氯化锰水解,直接蒸发溶剂,最终得不到所要产物,D项错误。
4.(2014·江苏高考)在探究新制饱和氯水成分的实验中,下列根据实验现象得出的结论不正确的是( )
A.氯水的颜色呈浅黄绿色,说明氯水中含有Cl2
B.向氯水中滴加硝酸酸化的AgNO3溶液,产生白色沉淀,说明氯水中含有Cl-
C.向氯水中加入NaHCO3粉末,有气泡产生,说明氯水中含有H+
D.向FeCl2溶液中滴加氯水,溶液颜色变成棕黄色,说明氯水中含有HClO
解析:选D 氯水中存在三种分子:Cl2、HClO、H2O,四种离子:H+、Cl-、ClO-、OH-。氯水的颜色是氯气分子表现出来的,A项正确;滴加硝酸银溶液,银离子与氯离子反应生成氯化银白色沉淀,B项正确;加入碳酸氢钠粉末,氢离子与碳酸氢根离子反应放出二氧化碳气体,C项正确;向氯化亚铁中加入氯水,发生反应2FeCl2+Cl2===2FeCl3,D项错误。
5.(2016·江苏高考)以电石渣[主要成分为Ca(OH)2和CaCO3]为原料制备KClO3的流程如下:
(1)氯化过程控制电石渣过量、在75 ℃左右进行。氯化时存在Cl2与Ca(OH)2作用生成Ca(ClO)2的反应,Ca(ClO)2进一步转化为Ca(ClO3)2,少量Ca(ClO)2分解为CaCl2和O2。
①生成Ca(ClO)2的化学方程式为____________________________________________。
②提高Cl2转化为Ca(ClO3)2的转化率的可行措施有________(填序号)。
A.适当减缓通入Cl2速率
B.充分搅拌浆料
C.加水使Ca(OH)2完全溶解
(2)氯化过程中Cl2转化为Ca(ClO3)2的总反应方程式为6Ca(OH)2+6Cl2===Ca(ClO3)2+5CaCl2+6H2O,氯化完成后过滤。
①滤渣的主要成分为________(填化学式)。
②滤液中Ca(ClO3)2与CaCl2的物质的量之比n[Ca(ClO3)2]∶n[CaCl2]________1∶5(填“>”“<”或“=”)。
(3)向滤液中加入稍过量KCl固体可将Ca(ClO3)2转化为KClO3。若溶液中KClO3的含量为100 g·L-1,从该溶液中尽可能多地析出KClO3固体的方法是________。
解析:(1)①Cl2与Ca(OH)2反应的化学方程式为2Cl2+2Ca(OH)2===CaCl2+Ca(ClO)2+2H2O。
②适当减缓通入Cl2的速率、充分搅拌浆料均有利于Cl2的吸收,能够提高Cl2的转化率。Ca(OH)2是否完全溶解不会影响Cl2的吸收,故A、B两项正确。
(2)①由于电石渣中的CaCO3不参加反应,所以滤渣的主要成分是CaCO3以及未反应的Ca(OH)2。
②由于氯化过程中除发生主要反应6Ca(OH)2+6Cl2===Ca(ClO3)2+5CaCl2+6H2O外,还存在副反应Ca(ClO)2===CaCl2+O2↑,所以滤液中n[Ca(ClO3)2]∶n[CaCl2]<1∶5。
(3)由溶解度曲线可知,KClO3的溶解度受温度的影响较大,将溶液蒸发浓缩,得到较高温度下的浓溶液,然后再降温,大部分KClO3将会结晶析出。
答案:(1)①2Cl2+2Ca(OH)2===CaCl2+Ca(ClO)2+2H2O ②AB (2)①CaCO3、Ca(OH)2 ②<
(3)蒸发浓缩、冷却结晶
氯、溴、碘及其化合物
[江苏考纲要求]
————————————————————————————————————
1.了解氯、溴、碘及其重要化合物的主要性质和重要应用。
2.认识化学在海水等自然资源综合利用和实现物质间转化等方面的实际应用。
3.认识氯、溴、碘及其化合物在生产中的应用和对生态环境的影响。
氯及其化合物的性质和应用
[教材基础—自热身]
1.氯气的物理性质
颜色
状态
气味
密度
毒性
溶解性
黄绿色
气体
刺激性气味
比空气大
有毒
1体积水溶解约2体积Cl2
[注意] 实验室里闻有毒气体及未知气体气味的方法是用手在瓶口轻轻扇动,仅使极少量气体飘进鼻孔即可。
2.氯气的化学性质
(1)与金属反应
①与铁反应:2Fe+3Cl22FeCl3。
②与铜反应:Cu+Cl2CuCl2。
(2)与非金属反应
与H2反应:H2+Cl22HCl,
(3)与水反应:溶于水的氯气部分与水反应,离子方程式为Cl2+H2OH++Cl-+HClO。
(4)与碱反应:烧碱反应为Cl2+2NaOH===NaCl+NaClO+H2O。
(5)与还原性无机化合物反应(书写离子方程式)
①与碘化钾溶液反应:2I-+Cl2===I2+2Cl-。
②与SO2水溶液反应:Cl2+SO2+2H2O===4H++2Cl-+SO。
③与FeCl2溶液反应:2Fe2++Cl2===2Fe3++2Cl-。
3.次氯酸
(1)不稳定性:见光易分解,化学方程式为
2HClO2HCl+O2↑。
(2)强氧化性
①能将有色物质氧化为无色物质,作漂白剂。
②杀菌、消毒。
(3)弱酸性:比碳酸酸性弱,电离方程式为
HClOH++ClO-。
4.次氯酸盐
(1)漂白液
有效成分:NaClO,漂白原理用化学方程式表示为
2NaClO+CO2+H2O===Na2CO3+2HClO。
(2)漂白粉
①成分:漂白粉的主要成分是Ca(ClO)2、CaCl2,其中有效成分是Ca(ClO)2。
②制备原理:化学方程式为2Cl2+2Ca(OH)2===CaCl2+Ca(ClO)2+2H2O。
③漂白原理:化学方程式为Ca(ClO)2+H2O+CO2===CaCO3↓+2HClO。
[知能深化—扫盲点]
提能点(一) 从化学平衡角度认识氯水的成分与应用
(1)氯水的成分
氯水中存在三个平衡关系
水中存在的粒子
①Cl2+H2OHCl+HClO
②HClOH++ClO-
③H2OH++OH-
3种分子:H2O、Cl2、HClO,
4种离子:H+、Cl-、
ClO-、OH-
(2)Cl2+H2OHCl+HClO平衡移动的应用
向氯水中加入的物质
浓度变化
平衡移动的方向
应用
可溶性氯化物
c(Cl-)增大
左移
用饱和食盐水除Cl2中的HCl
盐酸
c(H+)和c(Cl-)增大
左移
次氯酸盐与浓盐酸反应制Cl2
NaOH
c(H+)减小
右移
用NaOH溶液吸收多余Cl2
Ca(OH)2
c(H+)减小
右移
制漂白粉
CaCO3
c(H+)减小
右移
制高浓度的HClO溶液
光照
c(HClO)减小
右移
氯水避光保存或现用现配
[对点练]
1.(2019·启东中学摸底考试)饱和氯水与石灰石的反应是制取较浓的HClO溶液的方法之一。某同学运用这一方法,尝试制取HClO溶液并进行了如下定性实验:
①在试管中加入过量的块状碳酸钙,再加入约20 mL饱和氯水,充分反应,有少量气泡产生,溶液的黄绿色褪去;
②过滤,将滤液滴在有色布条上,发现其漂白性更强;
③为了确定反应产物,将滤液分为三份,分别进行以下实验:
第一份与石灰水混合,立刻产生大量白色沉淀;
第二份与稀盐酸混合,立刻产生大量气泡;
第三份加热,看到溶液变浑浊且有大量无色气体产生。
经检测,上述实验中产生的无色气体均为CO2气体。
(1)试解释可以在饱和氯水中加入石灰石制备HClO的原因:_______________________________________________。
(2)写出步骤③中第一份及第二份滤液发生反应的离子方程式:
第一份________________________________________________________。
第二份___________________________________________________________。
(3)试根据所学知识推测,在②的滤液中含有的溶质,除了溶解的极少量氯气外,还含有的其他溶质为(写化学式)________________________。
答案:(1)由于饱和氯水中存在Cl2+H2OH++Cl-+HClO,加入CaCO3后,2HCl+CaCO3===CaCl2+CO2↑+H2O,使平衡右移,HClO的浓度增大
(2)Ca2++HCO+OH-===CaCO3↓+H2O
HCO+H+===CO2↑+H2O
(3)CaCl2、Ca(HCO3)2、HClO
提能点(二) 从微粒组成角度认识氯水性质的多样性
新制氯水的多种成分决定了它具有多重性质,在不同的化学反应中,氯水中参与反应的微粒不同。
[对点练]
2.氯水中存在多种分子和离子,它们在不同的反应中表现出不同的性质。下列结论正确的是( )
A.加入有色布条,片刻后有色布条褪色,说明有Cl2存在
B.溶液呈浅黄绿色,且有刺激性气味,说明有Cl2存在
C.先加入盐酸酸化,再加入AgNO3溶液,生成白色沉淀,说明有Cl-存在
D.加入NaOH溶液,氯水的浅黄绿色消失,说明有HClO存在
解析:选B A项,氯水能使有色布条褪色是因为氯水中含有的HClO具有强氧化性;C项,由于加入盐酸酸化的过程中引入了Cl-,所以根据生成白色沉淀无法说明氯水中是否存在Cl-;D项,氯水的浅黄绿色消失,是由于Cl2与NaOH溶液反应,并不是HClO的强氧化性,不能说明有HClO存在。
提能点(三) 根据氯气的性质探究实验流程分析方法
常见实验形式如图所示:
装置
试剂
实验现象
实验目的
A
浓硫酸
—
验证氯气无漂白作用,湿润的氯气有漂白作用
B
干燥红布条
无明显变化
C
湿润红布条
红布条褪色
D
FeCl2溶液
溶液由浅绿
色变棕黄色
验证氯气具有强氧化性,可与金属及还原性化合物反应
E
浓硫酸
—
F
铁粉
产生棕色烟
G
NaOH溶液
—
吸收多余的氯气
[对点练]
3.如图所示,在A处通入氯气,关闭B阀时,C处干燥的红布条看不到明显现象;当打开B阀后,C处干燥的红布条逐渐褪色。则D瓶中盛放的溶液不可能是( )
A.浓硫酸 B.NaOH溶液
C.饱和Na2SO3溶液 D.饱和氯化钠溶液
解析:选D 解决本题的关键是要明确装置的特点及起漂白作用的是HClO或潮湿的Cl2。首先根据打开B阀后,C处干燥的红布条逐渐褪色,说明A处通入的Cl2为潮湿的,在关闭B阀时潮湿的Cl2通过了D瓶,看不到C处干燥的红布条有明显变化,说明D瓶吸收了Cl2或吸收了Cl2中的水蒸气。
4.(2019·苏州一中摸底)某化学兴趣小组利用如图装置探究Cl2的性质。下列分析中正确的是( )
A.若A中盛AgNO3溶液,A中的现象为产生白色沉淀
B.若A中盛溶有SO2的BaCl2溶液,A中不会产生白色沉淀
C.若A中盛有浓硫酸,B中盛放的是饱和食盐水,C中可以得到纯净的Cl2
D.若D中盛含有酚酞的NaOH溶液,溶液褪色后,加热溶液又恢复红色
解析:选A Cl2溶于水中产生Cl-,与AgNO3溶液反应产生白色沉淀,A正确;Cl2与SO2和H2O反应生成硫酸,硫酸与BaCl2溶液反应产生白色沉淀,B错误;Cl2中混有水蒸气,C错误;加热红色不能复原,D错误。
[题点全练—过高考]
题点一 氯气及其水溶液的性质及应用
1.氯气是一种化学性质很活泼的非金属单质,它具有较强的氧化性,下列叙述中不正确的是( )
A.红热的铜丝在氯气里剧烈燃烧,产生棕黄色的烟
B.通常状况下,干燥的氯气能和Fe反应
C.纯净的H2在Cl2中安静地燃烧,发出苍白色火焰,集气瓶瓶口呈现雾状;光照H2和Cl2的混合气体时,因迅速化合而爆炸
D.氯气能与水反应生成HClO和HCl,久置氯水最终变为稀盐酸
解析:选B Cl2与铁的反应需要加热,所以在通常状况下,干燥的Cl2与Fe不能反应。
2.在新制饱和氯水中,若只改变某一条件,下列叙述正确的是( )
A.再通入少量氯气,减小
B.通入少量SO2,溶液漂白性增强
C.加入少量的碳酸钠粉末,pH增大,溶液漂白性增强
D.光照过程中,有气泡冒出,溶液的导电性减弱
解析:选C 饱和氯水不能再溶解氯气,各成分的浓度不变,A项错误;SO2+Cl2+2H2O===2HCl+H2SO4,Cl2+H2OH++Cl-+HClO的平衡左移,HClO的浓度减小,漂白性减弱,B项正确;加入少量的碳酸钠粉末,消耗H+,使上述平衡正向移动,HClO的浓度增大,C项正确;光照过程中,HClO分解生成O2和HCl,溶液中的离子浓度增大,导电性增强,D项错误。
题点二 次氯酸盐和其他含氯消毒剂
3.用漂白粉溶液浸泡过的有色布条,如果晾置在空气中,一段时间后,其漂白效果会更好的原因可能是( )
A.漂白粉被氧化了
B.漂白粉跟空气中的CO2和水蒸气充分反应,生成了HClO
C.有色布条被空气中的氧气氧化了
D.漂白粉溶液蒸发掉部分水,其浓度增大
解析:选B 漂白效果会更好,说明生成了HClO,即漂白粉溶液与空气中的CO2和水蒸气发生了反应:Ca(ClO)2+CO2+H2O===CaCO3↓+2HClO。
4.为预防一种新型流感,同学们每天用“84”消毒液(NaClO溶液)消毒,下列说法正确的是( )
A.NaClO溶液的消毒原理是使蛋白质变性
B.1 mol Cl2与足量NaOH溶液反应转移2 mol电子
C.NaClO溶液的漂白原理与Na2O2、SO2相同
D.“84”消毒液与“洁厕灵”(盐酸)共同使用,可达到既清洁又消毒的双重效果
解析:选A 1 mol Cl2与足量NaOH溶液反应转移1 mol电子,B错;SO2的漂白原理是发生化合反应生成了不稳定的无色物质,而NaClO、Na2O2的漂白原理是由于NaClO、Na2O2具有强氧化性,C错;D中会发生Cl-+ClO-+2H+===Cl2↑+H2O,生成有毒气体,D错。
5.(2019·苏州实验中学练习)二氧化氯(ClO2)是一种黄绿色易溶于水的气体,常用于饮用水消毒。下列有关ClO2制备与杀菌的说法不合理的是( )
A.NaClO2在酸性条件下歧化生成ClO2和NaCl,则n(氧化剂)∶n(还原剂)=1∶4
B.ClO2在强碱性环境中使用失效,可能的原因是2ClO2+2OH-===ClO+ClO+H2O
C.可用饱和食盐水除去ClO2中的NH3
D.等物质的量的ClO2杀菌效果比Cl2强
解析:选C A项,酸性条件下ClO发生歧化反应,生成Cl-和ClO2,可写出方程式:4H++5ClO===Cl-+4ClO2↑+2H2O,显然氧化剂与还原剂的物质的量之比为1∶4,正确;B项,方程式符合歧化反应化合价的变化,正确;C项,ClO2易溶于水,显然不能用饱和食盐水除杂,错误;D项,等物质的量的ClO2作氧化剂时得电子数比Cl2得电子数多,正确。
氯气的实验室制法
[教材基础—自热身]
1.实验室制取、收集干燥纯净氯气的装置
2.验满方法
(1)将湿润的淀粉KI试纸靠近盛Cl2的集气瓶口,观察到试纸变蓝,证明已集满。
(2)将湿润的蓝色石蕊试纸靠近盛Cl2的集气瓶口,观察到试纸先变红后褪色的变化,则证明已集满。
(3)实验室制取Cl2时,常常根据氯气的颜色判断是否收集满。
3.注意事项
(1)必须用浓盐酸,稀盐酸不反应。
(2)为了减少制得的Cl2中HCl的含量,加热温度不宜过高,以减少HCl挥发。
(3)实验结束后,先使反应停止并排出残留的Cl2,再拆卸装置,避免污染空气。
(4)尾气吸收时,不能使用澄清的石灰水,因为石灰水浓度太小,吸收不完全。
[知能深化—扫盲点]
实验室制取氯气装置的改进
装置
装置图
说明
制取
装置
①用KMnO4代替MnO2,常温下即可反应,故不需要酒精灯加热,反应原理为2KMnO4+16HCl===2KCl+2MnCl2+5Cl2↑+8H2O
②图中橡皮管a的作用是使分液漏斗和圆底烧瓶中的气压相等,便于分液漏斗的液体流下
除杂
装置
①装置中长颈漏斗的作用除用于检查装置气密性外还可以检查整套装置是否发生堵塞(若装置某一位置堵塞,则长颈漏斗中的液面会迅速上升)
②该装置的作用之一是观察气体的生成速率
干燥
装置
①用固体干燥剂CaCl2或P2O5同样能吸收Cl2中的水蒸气,但不能使用碱石灰作干燥剂,原因是Cl2能与之反应
②若用干燥管代替U形管(见下图)
则要求气体的流向为a管进气,b管出气
尾气
处理
①对于极易溶于水的气体(如NH3、HCl、HBr、HI等),要设置防倒吸装置
②该防倒吸装置中的倒扣漏斗边缘要刚好浸入到液面下,不能将整个漏斗都浸入到液面内
③防倒吸装置还有:
[对点练]
如图所示是一个制取氯气并以氯气为原料进行特定反应的装置,多余的氯气可以贮存在b瓶中,其中各试剂瓶中所装试剂为B(氢硫酸)、C(淀粉KI溶液)、D(水)、F(紫色石蕊溶液)。
(1)若烧瓶中的固体为MnO2,分液漏斗中的液体为浓盐酸,则A中反应的化学方程式为____________________________________________。
(2)G中b瓶内宜加入的液体是____________,怎样检验装置G的气密性:_______________________________________________。
(3)实验开始后B中的现象是__________________________________________________
____________________,C中的现象是___________________________。
(4)E装置中硬质玻璃管内盛有炭粉,若E中发生氧化还原反应,其产物为二氧化碳和氯化氢,写出E中反应的化学方程式:___________________________________________。
(5)在F中,紫色石蕊溶液的颜色由紫色变为红色,再变为无色,其原因是__________________________________________。
解析:G中b瓶是用来贮存Cl2的,则应选用一种Cl2在其中溶解度非常小的液体,一般选用饱和食盐水。检验G的气密性需采取液压差法检验。实验开始后,Cl2可与B中的氢硫酸反应得到浅黄色单质S沉淀,Cl2从C中置换出单质碘从而使C中溶液变蓝色。根据(4)中的信息提示,不难写出E中的反应方程式,由于尾气中含Cl2,所以可以使F中已变红的石蕊溶液褪色。
答案:(1)MnO2+4HCl(浓)MnCl2+Cl2↑+2H2O
(2)饱和食盐水 用止水夹夹住A、G之间的胶管,关闭G中活塞K,从c中向容器内加液体,让c的下端浸入液面且c中液面高于b瓶内液面,静置一段时间,若c中液面不下降,则说明G的气密性好
(3)上部空间由无色变为黄绿色,溶液中有浅黄色沉淀生成 上部空间由无色变为黄绿色,溶液变蓝色
(4)C+2H2O+2Cl2CO2+4HCl
(5)E中生成的酸性气体进入F中可使紫色石蕊溶液变红,但未反应完的氯气进入F中与水作用生成HClO,HClO具有漂白作用,使溶液的红色褪去
[题点全练—过高考]
题点一 氯气制备与性质实验
1.某研究性学习小组为了制取、收集纯净干燥的氯气并探究氯气的性质,他们设计了如图所示的实验装置:
请回答下列问题:
(1)整套实验装置的连接顺序是f接( )( )接( )( )接( )(各接口处的字母代号)。
(2)E装置中制取氯气的离子方程式是_________________________________________。
(3)B装置的作用是__________________;A装置中试剂X是________________。
(4)C装置中可观察到的现象是____________,D装置中可观察到的现象是_______________。
解析:(1)制得的Cl2中含有HCl、H2O(g)杂质,先通过饱和食盐水、浓硫酸除去杂质,再利用向上排空气法收集,最后通过淀粉碘化钾溶液探究其性质。因此实验装置连接顺序为fabedc。(2)E装置中为MnO2氧化浓盐酸制取Cl2,离子方程式为MnO2+4H++2Cl-Mn2++Cl2↑+2H2O。(3)B装置中盛装浓H2SO4,作用是吸收H2O(g),干燥Cl2;A装置中试剂X是饱和食盐水,作用是除去HCl。(4)C装置中Cl2置换出单质碘,因此溶液变为蓝色。
答案:(1)a b e d c
(2)MnO2+4H++2Cl-Mn2 ++Cl2↑+2H2O
(3)干燥Cl2 饱和食盐水 (4)溶液变蓝色 溶液红色逐渐褪去
题点二 氯化物的制取
2.二氯化二硫(S2Cl2)在工业上用于橡胶的硫化。为在实验室合成S2Cl2,某化学研究性学习小组查阅了有关资料,得到信息:①将干燥的氯气在110~140 ℃间与硫反应,即可得S2Cl2粗品。②有关物质的部分性质如下表:
物质
熔点/℃
沸点/℃
化学性质
S
112.8
444.6
略
S2Cl2
-77
137
遇水生成HCl、SO2、S;300 ℃以上完全分解;S2Cl2+Cl22SCl2
设计实验装置图如下:
(1)上图中气体发生和尾气处理装置不够完善,请你提出改进意见________________________________________________________________________,
利用改进后的正确装置进行实验,请回答下列问题:
(2)B中反应的离子方程式:_____________________________________________;
E中反应的化学方程式:____________________________________________________。
(3)C、D中的试剂分别是____________、____________。
(4)仪器A、B的名称是____________、____________,F的作用是______________。
(5)如果在加热E时温度过高,对实验结果的影响是____________,在F中可能出现的现象是________________________________________________________________________。
(6)S2Cl2粗品中可能混有的杂质是________、________(填两种),为了提高S2Cl2的纯度,关键的操作是控制好温度和_____________________________________________。
(7)装置H中盛有NaOH溶液,其作用是_______________________________________,
发生反应的化学方程式为___________________________________________。
解析:(1)Cl2的发生装置必须考虑浓盐酸的顺利流下,尾气的处理必须考虑S2Cl2的水解。(2)B中发生的是Cl2的制备反应;E中发生的是Cl2与S生成S2Cl2的反应:2S+Cl2S2Cl2。(3)生成的Cl2需除杂和干燥,所用试剂为饱和食盐水与浓硫酸。(4)从E中出来的S2Cl2气体被冷凝,并导入G中。(5)S2Cl2在300 ℃以上完全分解,所以温度过高使产量降低,并导致分解产生的硫凝华,积存于F中。(6)根据信息,温度控制不当,则会生成SCl2,还有未反应的Cl2以及蒸发出的硫。(7)由于Cl2有毒且是酸性气体,尾气需要用碱液吸收。
答案:(1)用导管将A的上口和B相连(或将A换成恒压滴液漏斗),在G和H之间增加干燥装置
(2)MnO2+4H++2Cl-Mn2++Cl2↑+2H2O
2S+Cl2S2Cl2
(3)饱和食盐水 浓硫酸
(4)分液漏斗 蒸馏烧瓶 导气、冷凝
(5)产率降低(或S2Cl2分解) 有固体产生(或其他正确描述)
(6)SCl2 S(答案合理即可) 控制浓盐酸的滴速不要过快
(7)吸收多余的氯气,保护环境 Cl2+2NaOH===NaClO+NaCl+H2O
卤素的性质及X-的检验
[教材基础—自热身]
1.卤素单质的相似性和递变性
(1)性质的相似性
①都能与大多数金属反应,如2Fe+3Br2===2FeBr3,但I2与Fe反应生成FeI2。
②都能与H2反应生成HX:X2+H2===2HX(X代表Cl、Br、I,下同)。
③都能与水反应:X2+H2OHX+HXO(F2例外:2F2+2H2O===4HF+O2)。
④都能与碱溶液反应:X2+2NaOH===NaX+NaXO+H2O(F2例外)。
(2)性质的递变性
颜色
熔、沸点
密度
水溶性
氧化性
还原性(X-)
阴离子还原性由强到弱顺序是I->Br->Cl-
①Cl2能从Br-的溶液中置换出Br2,离子方程式为2Br-+Cl2===2Cl-+Br2
②Br2能从I-的溶液中置换出I2,离子方程式为2I-+Br2===2Br-+I2
(3)性质的特殊性
氟
①无正价,非金属性最强,F-的还原性最弱
②2F2+2H2O===4HF+O2,与H2反应在暗处即爆炸
③氢氟酸是弱酸,能腐蚀玻璃,故应保存在塑料瓶中
溴
①Br2是深红棕色液体,易挥发
②Br2易溶于有机溶剂
③盛溴的试剂瓶中加水,进行水封,保存液溴不能用橡胶塞
碘
①淀粉遇I2变蓝色
②I2加热时易升华
③I2易溶于有机溶剂
2.卤素离子的检验方法
(1)AgNO3溶液——沉淀法
未知液生成
(2)置换——萃取法
未知液
(3)氧化——淀粉检验I-
未知液 蓝色溶液,表明有I-
[题点全练—过高考]
题点一 卤素的性质
1.下列叙述中正确的是( )
A.碘易升华,所以要保存在有铁盖旋紧的密闭容器中
B.液溴应保存在磨口玻璃塞棕色细口试剂瓶中,并加少量水进行水封
C.碘易溶于酒精,所以可用酒精从碘水中将碘萃取出来
D.用加热的方法可将NaHCO3中混有的少量碘除去
解析:选B 碘易与铁反应,不能用有铁盖的容器保存碘,A错误;酒精与水互溶,不能够从碘水中将碘萃取出来,C错误;加热时NaHCO3会分解生成Na2CO3、H2O和CO2,D错误。
2.在NaBr和KI的混合溶液中通入过量的氯气,然后将溶液蒸干并灼烧,最后留下的物质是( )
A.NaCl B.NaCl和KBr
C.KCl和NaBr D.NaCl和KCl
解析:选D 氯气具有强氧化性,可将Br-和I-氧化生成Br2和I2,在加热灼烧时,Br2易挥发,I2易升华,故最终留下的物质是NaCl和KCl。
3.(2019·徐州市三校联考)某化学小组用如图所示装置验证卤素单质氧化性的相对强弱。下列说法不正确的是( )
A.E处棉花球变成黄色,说明Cl2的氧化性比Br2强
B.F处棉花球变成蓝色,说明Br2的氧化性比I2强
C.E处发生反应的离子方程式为Cl2+2Br-===2Cl-+Br2
D.G装置中NaOH溶液与Cl2反应的离子方程式为
2OH-+Cl2===ClO-+Cl-+H2O
解析:选B E处棉花球变成黄色,说明E处发生了反应:Cl2+2Br-===2Cl-+Br2,可以说明Cl2的氧化性比Br2强,A、C项正确;Cl2也能氧化I-生成I2,故F处棉花球变成蓝色,不能说明Br2的氧化性比I2强,B项错误;G装置中NaOH溶液与Cl2反应的离子方程式为2OH-+Cl2===ClO-+Cl-+H2O,D项正确。
题点二 卤离子的检验
4.下列能够检验出KI中是否含有Br-的实验是( )
A.加入足量的新制氯水,溶液变色则有Br-
B.加入酸性KMnO4溶液,观察溶液颜色是否褪去
C.加入少量的碘水,再加入CCl4振荡,有机层有色,则有Br-
D.加入足量FeCl3溶液,用CCl4萃取后,取无色的水层并加入AgNO3溶液,有淡黄色沉淀生成,则含有Br-
解析:选D A项,在KI中加入足量新制氯水,也会置换出单质碘而使溶液变色,故不能确定是否含有Br-;B项,Br-和I-均能使酸性KMnO4溶液褪色;C项,加入少量的碘水,再加入CCl4振荡,有机层是萃取I2而显色,并没有Br2产生。
5.鉴别NaCl、NaBr、NaI可以选用的试剂是( )
①碘水、淀粉溶液 ②氯水、CCl4 ③溴水、苯 ④硝酸、AgNO3溶液 ⑤氯水、苯 ⑥FeCl3溶液、CCl4
A.①②④ B.②③⑥
C.②④⑤ D.④⑤⑥
卤素单质的工业制法
解析:选C ①NaCl、NaBr、NaI中加碘水和淀粉溶液均变蓝色;②氯水加入NaBr、NaI中后,再加CCl4萃取,下层分别为橙红色和紫红色,可以鉴别;③溴水与NaCl、NaBr不反应,与NaI反应生成I2,再用苯萃取后,前两种上层均为橙红色,无法鉴别; ④NaCl、NaBr、NaI与AgNO3溶液反应分别生成AgCl、AgBr、AgI沉淀,且均不溶于稀HNO3,沉淀颜色依次为白色、淡黄色、黄色;⑤与②的原理相似,只是有色层在上层;⑥FeCl3溶液只能氧化I-生成I2,不能鉴别。
[教材基础—自热身]
1.氯的制法——氯碱工业
海水―→粗盐饱和食盐水
化学方程式:2NaCl+2H2O2NaOH+H2↑+Cl2↑。
2.海水中提取溴
(1)流程
(2)主要过程及反应原理
3.海带中提取碘
(1)流程
(2)酸性条件下加入H2O2
发生反应的离子方程式:2I-+2H++H2O2===I2+2H2O。
[题点全练—过高考]
1.(2019·南京一中练习)根据下图海水综合利用的工艺流程图,判断下列说法正确的是( )
已知:MgCl2·6H2O受热生成Mg(OH)Cl和HCl气体等。
A.过程①的提纯是物理过程,过程②通过氧化还原反应可产生2种单质
B.在过程③中将MgCl2·6H2O灼烧即可制得无水MgCl2
C.过程⑤反应后溶液呈强酸性,生产中需解决其对设备的腐蚀问题
D.在过程④、⑥反应中每氧化0.2 mol Br-需要消耗2.24 L Cl2
解析:选C 过程①中除去Mg2+、CO和SO需要用化学方法,A错误;MgCl2·6H2O灼烧生成Mg(OH)Cl,B错误;过程⑤发生的反应为SO2+2H2O+Br2===H2SO4+2HBr,溶液呈强酸性,C正确;每氧化0.2 mol Br-需消耗0.1 mol Cl2,但不一定是2.24 L,只有在标准状况下才是2.24 L,D错误。
2.工业上从海水中提取溴的方法很多,根据下面的提取过程回答问题:
(1)向预先经过酸化的浓缩海水中通入Cl2,将海水中的溴化物氧化,反应的离子方程式为________________________________________________________________________。
(2)向上述混合液中吹入热空气,将生成的溴吹出,用纯碱溶液吸收,生成NaBr、NaBrO3和CO2,反应的化学方程式为____________________________________。
(3)将(2)所得溶液用H2SO4酸化,使NaBr、NaBrO3中的溴转化为溴单质,再用有机溶剂提取溴,还可以得到副产品Na2SO4,写出这一变化的离子方程式:________________________________________________________。
(4)这样得到的溴中还含有少量的Cl2,该怎样除去?
_________________________________________________。
解析:氧化性强的非金属单质可把氧化性弱的非金属单质从溶液中置换出来,海水中提取溴可以选取Cl2作氧化剂。向苦卤中通入Cl2,发生反应Cl2+2Br-===2Cl-+Br2,向溶有溴的苦卤中鼓入热空气或水蒸气,使溴挥发而分离出来,挥发出来的溴蒸气被高浓度的纯碱液吸收后重新变成溴化物,然后再用H2SO4酸化提取溴单质。
答案:(1)2Br-+Cl2===2Cl-+Br2
(2)3Br2+3Na2CO3===5NaBr+NaBrO3+3CO2↑
(3)5Br-+BrO+6H+===3Br2+3H2O
(4)加适量NaBr溶液,然后分液即可除去
3.下面是某校化学探究小组设计的从海带中提取单质碘的实验,请你完成下列实验。
(1)将干燥洁净的海带用酒精润湿后在________(填一种仪器名称)中灼烧成灰烬。
(2)将海带灰烬冷却至室温,将其转移到烧杯中,加蒸馏水后,搅拌、煮沸、冷却、________(填一种操作名称)。
(3)在滤液中滴入几滴稀硫酸,再加入一定量的H2O2溶液,此时发生反应的离子方程式为________________________________________________________________________。
(4)把(3)中所得到的溶液注入分液漏斗中,然后再加入CCl4,振荡、静置,可以观察到CCl4层呈______色。经分液得到碘的CCl4溶液,在这一实验过程中,CCl4起______作用。
(5)用试管取碘的CCl4溶液用水浴加热,待CCl4挥发完即可得到固体碘单质。不用酒精灯直接加热蒸发CCl4的原因是____________________________________________。
(6)证明得到的固体是碘单质的化学方法是_____________________________________。
解析:(1)经酒精润湿的海带应放在坩埚中灼烧。(3)滤液中先加入硫酸酸化,后加入双氧水,发生的反应为2I-+H2O2+2H+===I2+2H2O。(4)把(3)中所得溶液加入CCl4中,溶液分层,上层为水溶液,几乎无色,下层为碘的CCl4溶液,呈紫红色,CCl4起萃取作用。(5)用酒精灯加热碘的CCl4溶液,CCl4挥发的同时单质碘也容易升华,从而造成碘的损失。(6)利用淀粉遇碘变蓝色可以检验碘的存在。
答案:(1)坩埚 (2)过滤
(3)2I-+H2O2+2H+===I2+2H2O
(4)紫红 萃取
(5)因为酒精灯直接加热时的温度高,单质碘易升华,会造成碘的损失
(6)取得到的固体少许,将其加入到淀粉溶液中,淀粉溶液变蓝,即可证明所得固体为碘单质(其他方法合理也可)
[课堂真题集训—明考向]
1.判断下列说法的正误(正确的打“√”,错误的打“×”)。
(1)(2017·江苏高考)ClO2具有还原性,可用于自来水的杀菌消毒( )
(2)(2016·江苏高考)室温下,向FeCl3溶液中滴加少量KI溶液,再滴加几滴淀粉溶液,溶液变蓝色,说明Fe3+的氧化性比I2的强( )
(3)(2014·江苏高考)漂白粉在空气中不稳定,可用于漂白纸张( )
(4)(2017·天津高考)分别加新制氯水后,用CCl4萃取,可鉴别NaBr和KI溶液( )
(5)(2016·全国卷Ⅰ)将Cl2与HCl混合气体通过饱和食盐水可得到纯净的Cl2( )
(6)(2016·全国卷Ⅲ)次氯酸盐具有氧化性,所以可用漂白粉漂白织物( )
答案:(1)× (2)√ (3)× (4)√ (5)× (6)√
2.(2018·江苏高考)下列有关从海带中提取碘的实验原理和装置能达到实验目的的是( )
A.用装置甲灼烧碎海带
B.用装置乙过滤海带灰的浸泡液
C.用装置丙制备用于氧化浸泡液中I-的Cl2
D.用装置丁吸收氧化浸泡液中I-后的Cl2尾气
解析:选B A项,灼烧碎海带应在坩埚中进行,不能用烧杯,装置甲不能达到实验目的;B项,用装置乙过滤海带灰浸泡液能达到实验目的;C项,用浓盐酸和MnO2制取氯气需要加热,装置丙不能达到实验目的;D项,吸收Cl2应用NaOH溶液,装置丁不能达到实验目的。
3.(2014·江苏高考)下列装置应用于实验室制氯气并回收氯化锰的实验,能达到实验目的的是( )
A.用装置甲制取氯气
B.用装置乙除去氯气中的少量氯化氢
C.用装置丙分离二氧化锰和氯化锰溶液
D.用装置丁蒸干氯化锰溶液制MnCl2·4H2O
解析:选C 浓盐酸与二氧化锰反应制氯气需要加热,不加热反应不能发生,A项错误;除去氯气中的少量氯化氢应用饱和食盐水,且导气管应长进短出,不能使用NaHCO3饱和溶液,否则会引入CO2杂质,B项错误;二氧化锰不溶于水,氯化锰溶于水,可用过滤的方法分离,C项正确;加热过程中氯化锰水解,直接蒸发溶剂,最终得不到所要产物,D项错误。
4.(2014·江苏高考)在探究新制饱和氯水成分的实验中,下列根据实验现象得出的结论不正确的是( )
A.氯水的颜色呈浅黄绿色,说明氯水中含有Cl2
B.向氯水中滴加硝酸酸化的AgNO3溶液,产生白色沉淀,说明氯水中含有Cl-
C.向氯水中加入NaHCO3粉末,有气泡产生,说明氯水中含有H+
D.向FeCl2溶液中滴加氯水,溶液颜色变成棕黄色,说明氯水中含有HClO
解析:选D 氯水中存在三种分子:Cl2、HClO、H2O,四种离子:H+、Cl-、ClO-、OH-。氯水的颜色是氯气分子表现出来的,A项正确;滴加硝酸银溶液,银离子与氯离子反应生成氯化银白色沉淀,B项正确;加入碳酸氢钠粉末,氢离子与碳酸氢根离子反应放出二氧化碳气体,C项正确;向氯化亚铁中加入氯水,发生反应2FeCl2+Cl2===2FeCl3,D项错误。
5.(2016·江苏高考)以电石渣[主要成分为Ca(OH)2和CaCO3]为原料制备KClO3的流程如下:
(1)氯化过程控制电石渣过量、在75 ℃左右进行。氯化时存在Cl2与Ca(OH)2作用生成Ca(ClO)2的反应,Ca(ClO)2进一步转化为Ca(ClO3)2,少量Ca(ClO)2分解为CaCl2和O2。
①生成Ca(ClO)2的化学方程式为____________________________________________。
②提高Cl2转化为Ca(ClO3)2的转化率的可行措施有________(填序号)。
A.适当减缓通入Cl2速率
B.充分搅拌浆料
C.加水使Ca(OH)2完全溶解
(2)氯化过程中Cl2转化为Ca(ClO3)2的总反应方程式为6Ca(OH)2+6Cl2===Ca(ClO3)2+5CaCl2+6H2O,氯化完成后过滤。
①滤渣的主要成分为________(填化学式)。
②滤液中Ca(ClO3)2与CaCl2的物质的量之比n[Ca(ClO3)2]∶n[CaCl2]________1∶5(填“>”“<”或“=”)。
(3)向滤液中加入稍过量KCl固体可将Ca(ClO3)2转化为KClO3。若溶液中KClO3的含量为100 g·L-1,从该溶液中尽可能多地析出KClO3固体的方法是________。
解析:(1)①Cl2与Ca(OH)2反应的化学方程式为2Cl2+2Ca(OH)2===CaCl2+Ca(ClO)2+2H2O。
②适当减缓通入Cl2的速率、充分搅拌浆料均有利于Cl2的吸收,能够提高Cl2的转化率。Ca(OH)2是否完全溶解不会影响Cl2的吸收,故A、B两项正确。
(2)①由于电石渣中的CaCO3不参加反应,所以滤渣的主要成分是CaCO3以及未反应的Ca(OH)2。
②由于氯化过程中除发生主要反应6Ca(OH)2+6Cl2===Ca(ClO3)2+5CaCl2+6H2O外,还存在副反应Ca(ClO)2===CaCl2+O2↑,所以滤液中n[Ca(ClO3)2]∶n[CaCl2]<1∶5。
(3)由溶解度曲线可知,KClO3的溶解度受温度的影响较大,将溶液蒸发浓缩,得到较高温度下的浓溶液,然后再降温,大部分KClO3将会结晶析出。
答案:(1)①2Cl2+2Ca(OH)2===CaCl2+Ca(ClO)2+2H2O ②AB (2)①CaCO3、Ca(OH)2 ②<
(3)蒸发浓缩、冷却结晶
相关资料
更多

