2020版高考一轮复习化学通用版学案:第三章第5课时 归纳拓展——金属单质的共性归纳
展开第5课时 系统归纳——金属单质的共性归纳
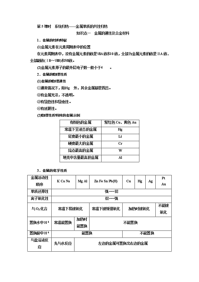
知识点一 金属的通性及合金材料
1.金属的结构特征
(1)金属元素在元素周期表中的位置
在元素周期表中,没有金属元素的族是ⅦA族和0族,全部为金属元素的族是ⅡA族、全部副族(ⅠB~ⅦB)和Ⅷ族。
(2)金属元素原子的最外层电子数一般小于。
2.金属的物理性质
(1)金属的物理通性
①通常情况下,除外,其余金属都是固态。
②有金属光泽,不透明。
③有导热性和导电性。
④有延展性。
(2)物理性质特殊的金属示例
有颜色的金属 | 紫红色Cu、黄色Au |
常温下呈液态的金属 | Hg |
密度最小的金属 | Li |
硬度最大的金属 | Cr |
熔点最高的金属 | W |
地壳中含量最高的金属 | Al |
3.金属的化学性质
金属活动性顺序 | K Ca Na | Mg Al | Zn Fe Sn Pb(H) | Cu | Hg | Ag | Pt Au | |
单质还原性 | 强―→弱 | |||||||
离子氧化性 | 弱―→强 | |||||||
与O2化合 | 常温下易被氧化 | 常温下被缓慢氧化 | 加热时被氧化 | 不能被氧化 | ||||
置换水中H+ | 常温能置换 | 加热时能置换 | 不能置换 | |||||
置换酸中H+ | 能置换 | 不能置换 | ||||||
与盐溶液反应 | 先与水反应 | 左边的金属可置换出右边的金属 | ||||||
自然界中存在状态 | 化合态(陨石中含铁单质) | 少量游离态,主要为化合态 | 游离态 | |||||
[提醒] 金属活动性顺序中存在“一强一弱”规律。金属单质的还原性越弱,对应阳离子的氧化性越强,即常见离子的氧化性由强到弱的顺序是Ag+>Fe3+>Cu2+>H+>Pb2+>Sn2+>Fe2+>Zn2+。(注意Fe3+、Fe2+的位置)
4.合金
(1)概念:合金是指两种或两种以上的金属(或金属与非金属)熔合而成的具有金属特性的物质。
(2)特性:合金具有不同于各成分金属的物理、化学或机械性能。
①熔点:一般比它的各成分金属的;
②硬度和强度:一般比它的各成分金属的。
[提醒] ①常温下,多数合金是固体,但钠钾合金是液体。
②合金的物理性质相对于各成分金属有所改变,但合金中各成分金属的化学性质仍然不变。
5.常见的金属材料
(1)金属材料
黑色金属材料 | 有色金属材料 |
铁、铬、锰以及它们的合金 | 除黑色金属以外的其他金属及其合金 |
(2)重要的黑色金属材料——钢
碳素钢 | 低碳钢 | 韧性、焊接性好,强度低,用于制钢板、钢丝等 |
中碳钢 | 强度高,韧性及加工性好,用于制钢轨、车轮等 | |
高碳钢 | 硬而脆,热处理后弹性好,用于制器械、弹簧等 | |
合金钢 | 具有各种不同的优良性能,用于制不锈钢及各种特种钢 | |
(3)几种有色金属材料
铝及铝合金 | 铝 | 性能 | 良好的延展性和导电性 |
用途 | 制导线 | ||
铝合金 | 性能 | 密度小、强度高、塑性好、易于成型、制造工艺简单、成本低廉 | |
用途 | 主要用于建筑业、容器和包装业、交通运输业、电子行业等 | ||
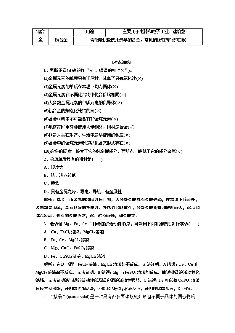
铜及铜合金 | 铜 | 性能 | 良好的导电性和导热性 |
用途 | 主要用于电器和电子工业、建筑业 | ||
铜合金 | 青铜是我国使用最早的合金,常见的还有黄铜和白铜 | ||
[对点训练]
1.判断正误(正确的打“√”,错误的打“×”)。
(1)金属元素的单质只有还原性,其离子只有氧化性(×)
(2)金属元素的单质在常温下均为固体(×)
(3)金属元素在不同化合物中化合价均相同(×)
(4)大多数金属元素的单质为电的良导体(√)
(5)铝合金的熔点比纯铝的高(×)
(6)合金材料中不可能含有非金属元素(×)
(7)地震灾区重建要使用大量钢材,钢材是合金(√)
(8)铁是人类在生产、生活中最早使用的金属(×)
(9)合金中的金属元素都是以化合态形式存在(×)
(10)合金的硬度一般大于它的纯金属成分,而熔点一般低于它的成分金属(√)
2.金属单质具有的通性是( )
A.硬度大
B.熔、沸点较低
C.质软
D.具有金属光泽、导电、导热、有延展性
解析:选D 由金属的物理性质可知,大多数金属具有金属光泽,在常温下除汞外,金属都是固体,具有良好的导电性、导热性和延展性,多数金属密度和硬度较大,熔点和沸点较高,但有的金属质软,熔、沸点较低,如金属钠。
3.要验证Mg、Fe、Cu三种金属的活动性顺序,可选用下列哪组物质进行实验( )
A.Cu、FeCl2溶液、MgCl2溶液
B.Fe、Cu、MgCl2溶液
C.Mg、CuO、FeSO4溶液
D.Fe、CuSO4溶液、MgCl2溶液
解析:选D 铜与FeCl2溶液、MgCl2溶液都不反应,无法证明,A错误;Fe、Cu和MgCl2溶液都不反应,无法证明,B错误;Mg与FeSO4溶液能反应,能说明镁的活动性比铁强,无法证明铁与铜的活动性以及镁和铜的活动性强弱,C错误;Fe可以和CuSO4溶液反应置换出铜,证明铁比铜活泼,不能和MgCl2溶液反应,证明镁比铁活泼,D正确。
4.“拟晶”(quasicrystal)是一种具有凸多面体规则外形但不同于晶体的固态物质。Al65Cu23Fe12是二十世纪发现的几百种拟晶之一,具有合金的某些优良物理性能。下列有关这种拟晶的说法正确的是( )
A.无法确定Al65Cu23Fe12中三种金属的化合价
B.Al65Cu23Fe12的硬度小于金属铁
C.Al65Cu23Fe12不可用作长期浸泡在海水中的材料
D.1 mol Al65Cu23Fe12溶于过量的硝酸时共失去265 mol电子
解析:选C A项,拟晶Al65Cu23Fe12是由三种金属元素组成,由于金属无负价,根据化合价代数和为0的原则,三种金属的化合价均可视作零价;B项,拟晶具有合金的某些优良物理性能,合金的硬度一般比各成分金属大;C项,Al65Cu23Fe12与海水可以构成原电池,会加速金属的腐蚀,因此不可用作长期浸泡在海水中的材料;D项,溶于过量硝酸时,Al与Fe均变为+3价,Cu变为+2价,故1 mol Al65Cu23Fe12失电子为65 mol×3+23 mol×2+12 mol×3=277 mol。
知识点二 金属冶炼的一般方法
1.金属冶炼的实质
金属的冶炼过程就是把金属从化合态还原为游离态的过程。即:Mn++ne-===M(写反应通式,用M表示金属)。
2.金属冶炼的一般步骤
3.金属冶炼的方法(用化学方程式表示)
[提醒] ①冶炼Mg时电解熔融MgCl2而不电解MgO,原因是MgO的熔点高,熔融时耗费更多能源,增加生产成本。
②冶炼Al时只能电解熔融Al2O3而不能电解AlCl3,原因是AlCl3是共价化合物,熔融态不导电;加入冰晶石(Na3AlF6)的目的是降低Al2O3的熔化温度。
③用热还原法得到的铜还要经过电解精炼才能得到精铜。
4.铝热反应
实验装置 | |
实验现象 | ①镁带剧烈燃烧,放出一定的热,并发出耀眼的白光,氧化铁和铝粉在较高温度下发生剧烈反应; ②纸漏斗的下部被烧穿,有熔融物落入沙中 |
实验结论 | 高温下,铝与氧化铁发生反应,放出大量的热,反应的化学方程式为2Al+Fe2O32Fe+Al2O3 |
原理应用 | ①制取熔点较高、活泼性弱于Al的金属,如铬、锰、钨等; ②金属焊接,如野外焊接钢轨等 |
[提醒] ①利用铝热反应只能冶炼活泼性比Al弱的金属,如Al与MgO不能发生铝热反应。
②用H2还原法冶炼得到的金属,纯度高,但成本也高;用CO和C还原法冶炼得到的金属,纯度低,冶炼成本也低;用铝热法可以冶炼熔点较高、难以冶炼的金属,但成本较高。
[对点训练]
1.判断正误(正确的打“√”,错误的打“×”)。
(1)金属氧化物与铝粉的混合物都是铝热剂(×)
(2)用金属钠在高温下还原TiCl4可制取金属钛(√)
(3)人类历史上使用铝的时间比铁晚,原因是铝的冶炼成本高(×)
(4)用黄铜矿经电解精炼得到纯度为99.9%的铜(×)
(5)电解氯化镁溶液制取金属镁(×)
(6)用焦炭和空气反应产生的CO在高温下还原铁矿石中铁的氧化物(√)
2.明代《天工开物》记载“火法”冶炼锌:“炉甘石十斤,装载入一泥罐内……然后逐层用煤炭饼垫盛,其底铺薪,发火煅红……冷定,毁罐取出……即倭铅也”(注:炉甘石的主要成分为碳酸锌,泥罐中掺有煤炭)。下列说法不正确的是( )
A.倭铅是指金属锌和铅的混合物
B.煤炭中起作用的主要成分是C
C.冶炼Zn的过程中有氧化还原反应发生
D.该冶炼锌的方法属于热还原法
解析:选A A项,由题意可知,倭铅是指金属锌,不是混合物;B项,反应中C作还原剂,则煤炭中起作用的主要成分是C;C项,碳酸锌与碳在高温下反应生成锌和一氧化碳,有氧化还原反应发生;D项,该反应是利用碳还原碳酸锌生成锌单质,属于热还原法。
3.工业上以铝土矿(主要成分Al2O3·3H2O)为原料生产铝,主要包括下列过程:
ⅰ.将粉碎、筛选、湿磨后的铝土矿浸泡在氢氧化钠溶液中,过滤;
ⅱ.通入过量二氧化碳使ⅰ所得滤液中析出氢氧化铝固体,过滤;
ⅲ.使ⅱ中所得氢氧化铝脱水生成氧化铝;
ⅳ.电解熔融氧化铝生成铝。
下列说法正确的是( )
A.过程ⅰ说明氧化铝具有酸性氧化物的性质
B.过程ⅱ说明碳酸的酸性比氢氧化铝的酸性弱
C.过程ⅲ发生的反应类型属于氧化还原反应
D.过程ⅳ也可以用加热法代替电解法冶炼铝
解析:选A Al2O3与NaOH(碱)反应生成NaAlO2(盐)与水,具有酸性氧化物的性质,A正确;过量CO2与NaAlO2生成Al(OH)3固体,所以H2CO3的酸性强于Al(OH)3,B错误;Al(OH)3分解生成Al2O3和水,是非氧化还原反应,C错误;适合用电解法冶炼的金属为活泼金属,常见的有Na、Mg、Al等,Al是活泼金属不能用加热法,D错误。

