还剩25页未读,
继续阅读
所属成套资源:2019高考地理湘教版一轮复习学案()
成套系列资料,整套一键下载
2019版《高三地理湘教版一轮复习系列优质讲练》讲练结合:第七讲大气的垂直分层与对流层大气的受热过程
展开
本节复习脉络:
考点一|对流层大气的受热过程
[识记—基础梳理]
1.大气的垂直分层
垂直分层
气温变化
与人类关系
对流层
随高度升高而降低
大气下热上冷,空气上升,对流现象显著,与人类最密切
平流层
随高度升高而上升
大气平稳,天气晴朗适合飞机飞行
高层
大气
随高度增加先降低后升高
存在若干电离层,对无线电通信有重要作用
(1)对流层在不同纬度厚度不同,低纬度为17~18 km,中纬度为10~12 km,高纬度为8~9 km;
(2)平流层的22~27 km处存在臭氧层,是地球生命的天然屏障。
2.对流层大气的受热过程
读大气的受热过程示意图,填写下列内容。
(1)能量来源
①根本来源:A太阳辐射。
②近地面大气热量的直接来源:B地面辐射。
(2)两大环节
①地面增温:大部分太阳辐射透过大气射到地面,使地面增温。
②大气增温:地面以长波辐射的形式向大气传递热量。
(3)两大作用
①大气的削弱作用:大气层中水汽、云层、尘埃等对太阳辐射的吸收和散射作用。
②大气对地面的保温作用:C大气逆辐射对近地面大气热量的补偿作用。
(4)影响地面辐射的主要因素
①纬度因素:纬度不同,年平均正午太阳高度不同。
②下垫面因素:下垫面状况不同,吸收和反射的太阳辐射比例也不同。
③气象因素:大气状况不同,影响地面获得的太阳辐射不同。
大气逆辐射是大气辐射的一部分,是始终存在的,并且白天大气逆辐射更强。
阳伞效应原理:
悬浮在大气中的烟尘,一方面将部分太阳辐射反射回宇宙空间,削弱了到达地面的太阳辐射能,使地面接收的太阳能减少;另一方面吸湿性的微尘又作为凝结核,促使周围水汽在它上面凝结,导致低云、雾增多。这种现象类似于遮阳伞,因而称“阳伞效应”。
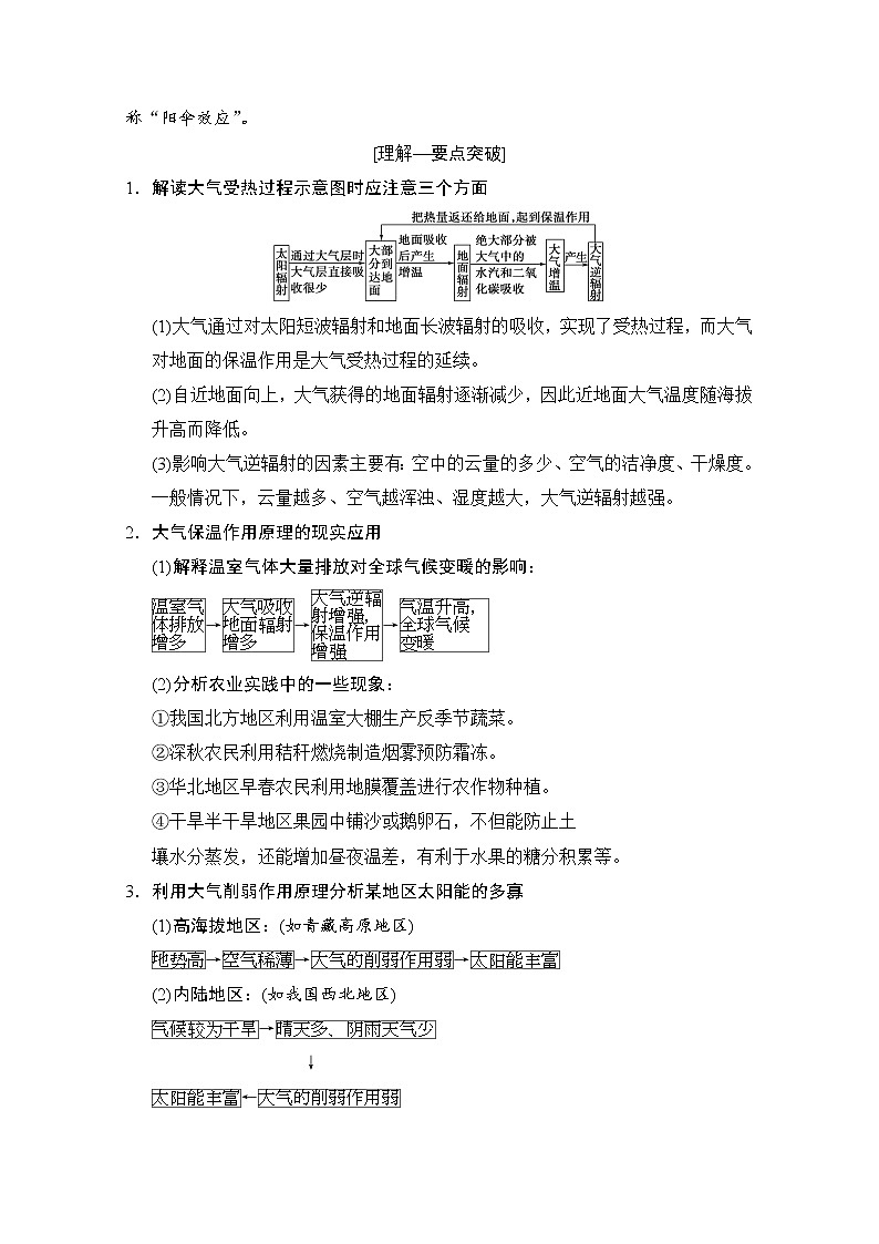
[理解—要点突破]
1.解读大气受热过程示意图时应注意三个方面
(1)大气通过对太阳短波辐射和地面长波辐射的吸收,实现了受热过程,而大气对地面的保温作用是大气受热过程的延续。
(2)自近地面向上,大气获得的地面辐射逐渐减少,因此近地面大气温度随海拔升高而降低。
(3)影响大气逆辐射的因素主要有:空中的云量的多少、空气的洁净度、干燥度。一般情况下,云量越多、空气越浑浊、湿度越大,大气逆辐射越强。
2.大气保温作用原理的现实应用
(1)解释温室气体大量排放对全球气候变暖的影响:
→→→
(2)分析农业实践中的一些现象:
①我国北方地区利用温室大棚生产反季节蔬菜。
②深秋农民利用秸秆燃烧制造烟雾预防霜冻。
③华北地区早春农民利用地膜覆盖进行农作物种植。
④干旱半干旱地区果园中铺沙或鹅卵石,不但能防止土
壤水分蒸发,还能增加昼夜温差,有利于水果的糖分积累等。
3.利用大气削弱作用原理分析某地区太阳能的多寡
(1)高海拔地区:(如青藏高原地区)
→→→
(2)内陆地区:(如我国西北地区)
→
↓
←
(3)湿润内陆盆地:(如四川盆地)
→→→
4.逆温成因及其影响
在一定条件下,对流层的某一高度会出现实际气温高于理论气温,甚至是气温随高度的增加而升温的现象,称为逆温。
(1)逆温现象的形成及消失过程如下图所示:
① ② ③ ④ ⑤
(2)逆温对地理环境的影响主要有:
成雾
早晨多雾的天气大多与逆温有密切关系,它使能见度降低,给人们的出行带来不便,甚至出现交通事故
大气污染
由于逆温现象的存在,空气垂直对流受阻,会造成近地面污染物不能及时扩散,从而危害人体健康
对航空造
成影响
逆温多出现在低空,多雾天气对飞机起降带来不便。如果出现在高空,对飞机飞行极为有利,因为大气以平流运动为主,飞行中不会有较大颠簸
[运用—考向通关]
考向1 大气受热过程
(2018·湖南雅礼中学质检)坚持打好蓝天保卫战,加强对雾霾形成的机理研究,提高应对的科学性、精准性,是社会关注的热点之一。结合所学知识,完成1~3题。
1.浓雾天气能见度降低的原因之一是( )
A.浓雾吸收地面辐射,增强大气逆辐射
B.浓雾削弱了地面辐射
C.浓雾对太阳辐射有反射作用
D.浓雾改变了太阳辐射的波长
2.浓雾天气能见度虽然不是很好,但是交通信号灯却是很醒目。运用地理原理分析大雾期间,红、绿色光仍然很醒目的原因( )
A.红、绿色光不容易被散射
B.红、绿色光最容易被散射
C.红、绿色光不容易被遮挡
D.红、绿色光不容易被吸收
3.雾霾天气,空气中的PM2.5对人体的呼吸系统危害较大。作为中学生,下列做法有利于减少雾霾天气发生的是( )
A.早晨起床去晨跑
B.乘坐公共交通工具去上学
C.去医药超市买一副可隔离PM2.5的口罩
D.去郊区外婆家休假以远离雾霾
1.C 2.A 3.B [第1题,浓雾对太阳辐射有反射作用,使到达地面的太阳辐射减少,降低能见度,C正确。第2题,红、绿色光的穿透力较强,不容易被散射,即使在能见度较低的情况下(如大雾天)也容易被看见,不易发生交通事故,而其他颜色的光在大雾天很容易被散射,A正确。第3题,乘坐公共交通工具,可以减轻汽车尾气排放,有利于减轻城市大气污染,从而减轻雾霾的影响,B正确;晨跑、买口罩、远离雾霾区去旅行可减轻对自身的危害,而不会解决雾霾问题。]
考向2 大气受热过程原理的应用
(2018·华中师大附中测试)“水寒效应”是指由于水汽蒸发而引起体感温度低于实际温度的现象;“风寒效应”是指因风引起体感温度较实际气温低的现象。据此完成4~5题。
4.下列关于水寒效应、风寒效应的理解中,正确的是( )
A.“水寒效应”是通过潜热输送将热量释放到大气中,体温并不一定降低
B.“水寒效应”与“温室效应”一样,都是关注大气温度
C.“风寒效应”通过大气运动将身体周围热空气带走,体温并不一定降低
D.“风寒效应”与“水寒效应”一样,都会使人体温下降
5.对下列现象解释正确的是( )
A.身体潮湿时散失的体热比干燥时多,是因为风寒效应在起作用
B.冲锋衣与羽绒服都能防寒,是因为克服了水寒效应
C.初到上海生活的东北人冬季会感觉更冷,是因为水寒效应
D.印尼坦博拉火山1816年大爆发致使当地这一年无夏天,是因为有风寒效应
4.C 5.C [第4题,根据材料,“水寒效应”是指由于水汽蒸发而引起体感温度低于实际温度的现象。不是通过潜热输送将热量释放到大气中,A错。“水寒效应”与“温室效应”都是关注大气温度,但结果是相反,并不一样,B错。“风寒效应”通过大气运动将身体周围热空气带走,体温并不一定降低,C对。“风寒效应”人的体温不一定降低,D错。第5题,身体潮湿时散失的体热比干燥时多,是因为水寒效应在起作用,A错。冲锋衣与羽绒服都能防寒,是因为克服了风寒效应,B错。初到上海生活的东北人冬季会感觉更冷,是因为水寒效应,C对。印尼坦博拉火山1816年大爆发致使当地这一年无夏天,是因为大气中火山灰削弱太阳辐射,D错。]
考向3 分析某地气温的日变化
(2017·全国卷Ⅰ)我国某地为保证葡萄植株安全越冬,采用双层覆膜技术(两层覆膜间留有一定空间),效果显著。下图中的曲线示意当地寒冷期(12月至次年2月)丰、枯雪年的平均气温日变化和丰、枯雪年的膜内平均温度日变化。据此完成6~7题。
6.图中表示枯雪年膜内平均温度日变化的曲线是( )
A.① B.②
C.③ D.④
7.该地寒冷期( )
A.最低气温高于-16℃
B.气温日变化因积雪状况差异较大
C.膜内温度日变化因积雪状况差异较大
D.膜内温度日变化与气温日变化一致
6.B 7.C [第6题,B对,A错:丰雪年阴天多,加之积雪覆盖薄膜,膜内平均温度日变化较小,为曲线①;枯雪年晴天较多,薄膜覆盖积雪少,膜内平均温度日变化较大,为曲线②。C、D错:③④曲线表示的温度较低,为膜外温度。第7题,C对:根据图中①②两条曲线可以看出,积雪的多少影响了膜内温度的日变化。A错:该题的统计数据是“平均气温”,因此不能确定该地寒冷期最低气温高于-16℃。B错:图中曲线③④基本平行,说明积雪的多少并没有明显地影响到膜外气温的日变化。D错:对比曲线①②和③④,其变化明显不同。
昼夜温差大小的分析技巧
分析昼夜温差的大小要结合大气受热过程原理,主要从地势高低、天气状况、下垫面性质几方面分析。
(1)地势高低:地势高→大气稀薄→白天大气的削弱作用和夜晚大气的保温作用都弱→昼夜温差大。
(2)天气状况:晴朗的天气条件下,白天大气的削弱作用和夜晚大气的保温作用都弱→昼夜温差大。
(3)下垫面性质:下垫面的比热容大→地面增温和降温速度都慢→昼夜温差小,如海洋的昼夜温差一般小于陆地。
考点二|热力环流及大气的水平运动
(对应学生用书第44页)
[识记—基础梳理]
1.热力环流
(1)形成原因:太阳辐射在地表的差异分布。
(2)形成过程:地面间冷热不均→空气的上升或下沉→同一水平面上的气压差异→大气中的水平运动。具体如下图所示,探究下列问题:
读上图,探究下列问题。
①近地面冷热与气流垂直运动有何关系?
提示:近地面热,气流上升;近地面冷,气流下沉。
②近地面与高空的气压高低有何关系?
提示:近地面气压总是大于高空的气压。
③近地面的气压高低与冷热有何关系?
提示:近地面热,形成低压;近地面冷,形成高压。
④气流的水平运动流向有何特点?
提示:总是从高压指向低压。
1.巴山多夜雨的原因:
“巴山夜雨”是因为四川盆地多夜雨而得。四川盆地潮湿,云层厚,夜晚大气的逆辐射较强,低层空气容易升温,加之四周沿山坡下沉的气流多,造成盆地底部夜晚气流上升较旺,形成夜雨。
2.室内空调多布置在高处,而暖气则在低处的原因:
热空气密度小,易向上流动,促进房间内空气流通,使房间气温升高。冷空气密度大,易向下流动,使室内热空气会相对向上升浮,空气的自然循环会使室内温度均衡。
2.大气的水平运动
(1)形成风的直接原因:水平气压梯度力。
(2)风的受力状况与风向
类型
高空风
近地面风
图示
(北半球)
受力
F1(水平气压梯度力)和F2(地转偏向力)共同影响
F1(水平气压梯度力)、F2(地转偏向力)和F3
(摩擦力)共同影响
风向
与等压线平行
与等压线斜交
[理解—要点突破]
1.掌握热力环流要抓住一个过程、两个方向、三个关系
(1)一个过程
(2)两个方向
垂直方向
与冷热差异有关,热上升,冷下降
水平方向
与气压差异有关,从高气压流向低气压
(3)三个关系
①近地面和高空气压相反关系
②温压关系:(如上图中甲、乙、丙三地所示)热低压、冷高压
③风压关系:水平方向上,风总是从高压吹向低压。(如上图中①②③④处风向所示)
2.常见的热力环流及其应用
类型
示意图
应用
山谷风
由于夜晚吹山风,谷底气流上升,出现著名的“巴山夜雨”现象;夜晚,当冷空气在谷底集聚时,容易出现上热下冷的稳定空气结构,即逆温现象
海陆风
海陆风加速海陆间水分和热量的交换,白天的海风使近海岸湿润,夜晚的陆风使陆地凉爽
热岛
效应
热岛效应强弱反映城乡温差大小,如夏季城郊温差大,热岛效应最显著,热力环流最强。有污染的企业要远离居民区,并布局在绿化带以外,避免热力环流中污染物进入市区
3.风力、风向的判断方法
(1)风向的判断与绘制
按照以上方法可绘出风向,如下图所示(以北半球为例):近地面风:
高空风:
(2)风力的判读
①风力的大小取决于水平气压梯度力的大小,因此,等压线密集处,水平气压梯度力大,风力大,反之则小,如下图,风力:A>B>C>D
②要注意不同图幅上的气压梯度和比例尺两种情况的变化。在不同地图中,相同图幅、相同等压距的地图相比,比例尺越大,表示单位距离间的等压线就越密集,则风力越大;比例尺越小,表示单位距离间的等压线就越稀疏,则风力就越小。如下图A、B、C、D处风力的大小是A>B>C>D。
4.影响风向的因素
影响风向的主要因素:大气的受力状况、地转偏向力及其存在位置。具体表现是:
(1)同一平面气流总是从高压流向低压,若只考虑水平气压梯度力对风向的影响,则风向与等压线垂直;若只考虑水平气压梯度力和地转偏向力对风向的影响,则风向最终与等压线平行;若考虑水平气压梯度力、摩擦力及地转偏向力对风向的影响,则风向应该是斜穿等压线,且从高压吹向低压。
(2)近地面的风运动过程中往往受到水平气压梯度力、摩擦力和地转偏向力的影响,而高空的风一般只受到水平气压梯度力和地转偏向力的影响。
(3)风向与摩擦力的方向总相反;地转偏向力的方向总与风向、摩擦力的方向垂直;地转偏向力与摩擦力的合力方向总与水平气压梯度力的方向相反。
(4)高空和近地面没有明确规定的高度,但是一般以1 500米为参考数值。
[运用—考向通关]
考向1 热力环流的形成过程
(2018·河北衡水中学月考)下图表示甲、乙、丙、丁四地之间的热力环流。读图完成1~2题。
1.能够正确表示环流方向的是( )
A.甲→乙→丙→丁→甲 B.甲→丙→丁→乙→甲
C.乙→甲→丁→丙→甲 D.乙→丁→丙→甲→乙
2.关于图示热力环流的叙述正确的是( )
A.若表示海陆间的热力环流,甲为海洋
B.若表示山谷间的热力环流,乙为山顶
C.若表示特大城市热力环流,甲为郊区
D.热力环流使沿海地区气温日较差增大
1.A 2.C [第1题,读图可知,甲、乙两地海拔相同,为近地面,甲地的气压比乙地高,丙丁两地位于高空,丙地的气压比丁地高,所以在近地面大气运动的方向是甲流向乙,高空中为丙流向丁,垂直方向上为乙流向丙,丁流向甲。第2题,如表示海陆间的热力环流,甲为夜间的陆地或白天的海洋;若表示山谷间的热力环流,乙为夜间的山谷;若表示特大城市热力环流,甲为郊区;热力环流使沿海地区气温日较差减小。]
考向2 常见热力环流的形式与应用
下图为北半球某平原城市冬季等温线分布图。读图,回答3~4题。
3.该城市可能位于( )
A.回归线附近大陆西岸
B.40°N附近大陆西岸
C.回归线附近大陆东岸
D.40°N附近大陆东岸
4.市中心与郊区的气温差异导致市中心( )
A.降水的可能性较郊区大
B.降雪的可能性较郊区大
C.大气污染物不易扩散至郊区
D.不易受郊区燃烧秸秆烟雾的影响
[思维流程]
3.D 4.A [第3题,根据图中所给等温线信息,判断该地冬季气温在0℃以下,对照选项中所给地区的气候特点综合分析即可解答。回归线附近,纬度较低,冬季气温不可能在0℃以下,A、C项错误;40°N附近的大陆西岸,气候类型是温带海洋性气候,冬季气温也应该在0℃以上,B项错误;40° N附近的大陆东岸,应为温带季风气候或温带大陆性气候,冬季气温较低,低于0℃,D项正确。第4题,市中心与郊区的气温差异形成城市环流。城市环流方向是市中心气流上升,在郊区下沉后,沿近地面从郊区流回城市。在此过程中,市区的大气污染物会扩散到郊区,C项错误;郊区燃烧秸秆,烟雾会在近地面因大气环流流向城市,D项错误;市中心盛行上升气流,而且比郊区的大气污染物多,降水的可能性比郊区大,A项正确;虽说时间是冬季,但从图中可以看出,市中心的气温较高,所以市中心降雪的可能性较小,而郊区的气温低于0℃,市区和郊区比较,降雪的可能性更小,B项错误。]
拉萨河流域拥有丰富的物质文化和非物质文化资源,拉萨位于宽阔的拉萨河谷地北侧。下图为拉萨7月降水量日平均变化图。完成第5题。
5.有关拉萨7月降水日变化成因的叙述,正确的是( )
A.夜晚地面降温迅速,近地面水汽易凝结成雨
B.夜晚近地面形成逆温层,水汽易凝结成雨
C.白天盛行下沉气流,水汽不易凝结成雨
D.白天升温迅速,盛行上升气流,水汽不易凝结成雨
C [本题考查山谷风热力环流对降水的影响。从图中可以看出拉萨的降雨主要集中在夜间。根据文字材料,“拉萨位于宽阔的拉萨河谷地北侧”及所学知识可知,受山谷热力环流的影响,夜间谷地降温速度不及两侧山坡,气温相对较高,盛行上升气流,易形成降雨;白天谷地升温速度不及两侧山坡,气温相对较低,盛行下沉气流,不易形成降雨。]
根据山谷风的应用可知,夜间谷地既有可能形成逆温,又有可能形成降雨,但是两者不会同时发生。逆温发生之后,大气层稳定,对流运动弱,不会形成降雨。
考向3 大气的水平运动
下图示意我国某地区14日6时的气压形势,L为低压。图中天气系统以200千米/天的速度东移。读图,完成第6题。
6.图中甲地14日6~9时的风向为( )
A.偏东风 B.偏南风
C.东北风 D.西北风
B [图中甲地东南侧气压高于西北侧,气流在气压梯度力作用下由东南向西北流动,在地转偏向力影响下向右偏转成偏南风,故排除A、C、D三项,选择B项。]
7.读图,在图中所示的时段内,风向由东南变为东北的城市是( )
海平面等压线分布图(单位:百帕)
A.台北 B.上海
C.首尔 D.北京
D [根据等压线图可以判断出5月6日14时:北京为东南风、首尔为西南风、上海为东南风、台北为东北风。5月7日02时:北京为东北风、首尔为偏南风、上海为东南风、台北为东北风。故选D。]
地理图表专攻(六)|等压面图的判读
(对应学生用书第47页)
等压面是空间气压相等的各点所组成的面。由于同一高度,各地气压不相等,等压面在空间不是平面,而是像地形一样起伏不平。采用绘制地形图的方法,用等高线将起伏不平的等压面投影到平面图上,就构成了等压面图。常见的等压面图有以下三种:用高度数轴反映等压面高度分布的图示(图1);用不同等压线的空间分布反映等压面剖面的图示(图2);结合等压面反映等高线空间分布的图示(图3)。
[识记—常考图示]
图1 等压面分布图 图2 等压面剖面图
图3 等压面上等高线分布图
[领悟—判读技巧]
1.判读此类图应知应会的基础知识
(1)在垂直方向上,高度越高,气压值越低(如下图)。
地表受热均匀时的等压面状况 地表受热不均时的等压面状况
图A 图B
(2)若海拔相同、冷热均匀,等压面与等高线重合且与地面平行(如图A)。
(3)若地面冷热不均,等压面发生弯曲,等压面向上凸的地方为高压区,向下凹的地方为低压区(如图B)。
(4)同一地区,高空和近地面气压高低相反,等压面凹凸方向相反(如下图所示)。
2.此类图的判读技巧(以图1为例)
(1)判读气压高低
①同一垂直方向上,高度越高,气压越低。如图1中PA>PC、PB>PD。
②作一辅助线即可判定同一水平面(同一高度)上的气压高低,如图1中C处比D处气压高;同理,A处气压低于B处。即PC>PD、PB>PA。
③综上PB>PA>PC>PD。
(2)判读气流流向
①同一水平面,气流总是从高气压流向低气压。图1中近地面B处空气流向A处。高空气流方向与近地面相反。
②图1中A处气压低,说明该地受热,空气膨胀,气流上升;而B处气压高,说明该地较冷,空气收缩,气流下降。
③图1热力环流呈顺时针方向。
(3)判断下垫面的性质
①判断陆地与海洋(湖泊):夏季,等压面下凹者为陆地、上凸者为海洋(湖泊)。冬季,等压面下凹者为海洋(湖泊)、上凸者为陆地。
②判断裸地与绿地:裸地同陆地,绿地同海洋。
③判断城区与郊区:等压面下凹者为城区、上凸者为郊区。
(4)判断近地面天气状况和气温日较差
等压面下凹地区,多阴雨天气,日较差小,如图1中A地;等压面上凸地区,多晴朗天气,日较差大,如图1中B地。
[运用—母题迁移]
[母题] 下图为甲地所在区域某时刻高空两个等压面P1和P2的空间分布示意图,图中甲、乙两地经度相同。此时甲地近地面的风向为( )
A.东南风 B.西南风
C.东北风 D.西北风
[解图流程]
[答案] B
[迁移应用]
下图为某区域某时刻高空等压面(P1和P2)空间分布示意图,据此回答1~2题。
1.图中P1等压面空间分布形成的根本原因是( )
A.海拔差异 B.气压带的移动
C.海陆热力性质 D.洋流增温增湿
2.此时,图中甲地的河流( )
A.可能会发生凌汛现象
B.径流量达一年最大值
C.以冰雪融水补给为主
D.航运繁忙货运量巨大
1.C 2.A [第1题,根据图中经纬度可判断该区域为亚欧大陆与太平洋之间,P1等压面发生倾斜,是由于海陆热力性质差异导致海陆出现气压差异而造成的,所以选C。
第2题,根据高空P1等压面倾斜情况,可推断太平洋上出现低压,亚欧大陆上出现高压,应该为北半球冬季,因此甲地位于我国东北地区的河流可能出现凌汛现象。]
一、选择题
(2018·丰台模拟)下图示意地球大气受热过程。读图,完成下题。
1.“秋阴不散霜飞晚,留得枯荷听雨声”,主要是因为此时( )
A.①强 B.②弱
C.③弱 D.④强
D [“秋阴”“雨声”说明为阴雨天气,云量大,大气逆辐射强,近地面气温高,故霜来得晚些。]
(2018·甘肃天水一中测试)特朗勃墙是一种依靠墙体独特的构造设计,无机械动力、无传统能源消耗,仅仅依靠被动式收集太阳能为建筑供暖的集热墙体,某冬季白天工作原理如下图,回答2~3题。
2.冬季白天特朗勃墙向室内供暖的原理( )
A.地面的直接热源是太阳辐射
B.空气隔层的温室效应
C.室内空气的直接热源是地面辐射
D.不同物体的比热容差异
3.下列说法正确的是( )
A.集热墙可能为白色
B.乙气流为下降气流
C.甲气流为冷气流,流出空气隔层
D.丙气流为暖气流,流进空气隔层
2.B 3.B [第2题,冬季白天特朗勃墙向室内供暖的是利用空气隔层的温室效应原理,室内地面的直接热源不是太阳辐射,而是集热墙的热辐射;室内空气的直接热源也是集热墙的热辐射。第3题,白色吸热效果最差,黑色吸热效果好,所以集热墙可能为黑色;乙气流为下降气流;甲气流为冷气流,流入空气隔层;丙气流为暖气流,流出空气隔层。]
(2018·浙江温州中学测试)被称为高速公路“流动杀手”的团雾,大多是由于局部区域近地面空气辐射降温而形成的浓雾,具有突发性、局地性、尺度小、浓度大的特征。江苏省近年来由团雾引起的高速公路交通事故比例高达18%左右。下图是沪宁高速公路示意图。据此回答4~5题。
4.团雾多出现在高速公路上的主要原因是( )
A.汽车尾气排放量大
B.沿线工业污染严重
C.路面昼夜温差较大
D.临近河湖与林草地
5.沪宁高速公路团雾发生频率最大的地点是( )
A.① B.②
C.③ D.④
4.C 5.C [第4题,高速公路是水泥地面,由于比热容小,升温快,降温也快,在夜晚,地面不断地降温,使得近地面气温不断下降,形成逆温,最终导致团雾的形成。第5题,团雾的成因,除了逆温条件外,还需要大量的水汽,③地靠近太湖,有大量的水汽,团雾发生频率最大,选C。]
(2018·湖南师大附中测试)气温垂直递减率反映大气随海拔高度上升过程中气温的变化情况,一般在对流层内,气温垂直递减率约0.6 ℃/100 m。研究表明,空气湿度和山谷风共同影响喜马拉雅山脉中段北坡地区气温垂直递减率。下图示意喜马拉雅山北坡4001-4301 m(简称北坡低海拔区)和4301-5750 m(简称北坡高海拔区)两段高程内的气温垂直递减率的变化。读图完成6~7题。
6.大部分时间内,北坡高海拔区的气温垂直递减率低于低海拔区且年内变化较小,主要原因是高海拔区( )
A.降水较多
B.植被覆盖率高,空气湿度大
C.离冰川更近,相对湿度更大
D.气温低,空气湿度小
7.山谷风对喜马拉雅山脉中段北坡地区气温垂直递减率的影响是( )
A.山风—降低、谷风—增大
B.山风—增大、谷风—降低
C.山风—增大、谷风—增大
D.山风—降低、谷风—降低
6.C 7.D [第6题,高海拔处,离冰川更近,受冰川融水蒸发及冰面升华作用等影响,相对湿度较大,C正确。随海拔高度的上升降水的分布呈少-多-少的趋势,高海拔地区并不一定降水多,A错误。高海拔地区因气温低,植被覆盖率较差,B错误;空气湿度受温度、风力大小、下垫面性质等多种因素的影响,高海拔地区气温虽低,但接近冰川,湿度并不小。D错误。第7题,白天,山坡上的暖空气不断上升,风由谷底吹向山坡,形为谷风,将谷底暖空气带至空中。到了夜间,山坡上的空气受山坡辐射冷却影响,顺山坡流入谷地,风由山坡吹向谷地,形成山风,造成谷地气温下降。因此无论山风或谷风均会使上下温差减小,气温垂直递减率降低。D正确。]
(2018·山西大学附中期中)浙江省山地丘陵广布,适宜茶树的生长,但春季易受霜冻天气影响。为此,当地茶园引进了“防霜冻风扇”(如图1)。当夜晚温度降到4℃时,风扇会自动打开,从而减轻霜冻对茶树的伤害。图2示意茶园某时气温垂直分布。完成8~9题。
图1 图2
8.“防霜冻风扇”最适宜的安装高度为( )
A.9~10米 B.7~8米
C.6~7米 D.4米以下
9.关于风扇的作用原理,正确的是( )
①风扇可以把高处的暖空气往下吹到茶树上 ②风扇吹出的热风可以使茶树免受霜冻影响 ③风扇的转动可以增强近地面空气对流运动程度 ④风扇转动可带动空气流动,阻止上层冷空气下压
A.①③ B.②④
C.②③ D.①④
8.B 9.D [第8题,据图2可知,位于8米时大气温度最高,故把风扇装在此处,可以把该处暖空气吹向茶树,减小地面对流,有效地防霜冻。第9题,根椐图2所示,在8米高度附近气温最高,风扇启动后,可把该处暖空气吹到茶树上,故可以防止茶树冻伤,①正确;风扇本身不可以吹出热风,②错;近地面(0~4米)存在空气对流运动,风扇吹下来的暖空气,会削弱近地面的对流运动,③错;风扇的转动使下层空气循环,阻止了上层冷空气下压,④正确。]
“冷岛效应”指地球上干旱地区的绿洲、湖泊,其夏季昼夜气温比附近沙漠、戈壁低,温差最高可达30℃,这是由于周围戈壁、沙漠的高温气流在大气的平流作用下,被带到绿洲、湖泊上空,形成了一个上热下冷的大气结构,形成一种凉爽的小气候。读我国某区域等高线图,完成10~11题。
10.对“冷岛效应”形成的原理解释合理的是( )
A.在垂直方向上,绿洲区空气以上升运动为主
B.在垂直方向上,沙漠区空气以上升运动为主
C.在水平方向上,高空空气平流作用较弱
D.在水平方向上,近地面空气平流作用较强
11.“冷岛效应”对该地区产生的影响有( )
①不利于绿洲地区污染物的扩散 ②有利于抑制植物的蒸腾和地面的蒸发 ③不利于提高环境承载力
④有利于绿洲地区与沙漠地区热量的交换
A.①② B.②③
C.③④ D.①④
10.B 11.A [第10题,根据题干材料可知,“冷岛效应”分布区在水平方向上,高空空气平流作用较强,近地面空气平流作用较弱;在垂直方向上,由于戈壁、沙漠较绿洲的比热容小,沙漠增温比绿洲快,沙漠区空气以上升运动为主,绿洲区空气以下沉运动为主,但绿洲作为一个冷源,会使先下沉的那部分空气冷却,因此,形成一个上热下冷的逆温层。选B。第11题,“冷岛效应”形成了一个上热下冷的大气结构,大气结构稳定,会使绿洲地区热量交换变缓,同时也不利于绿洲地区污染物的扩散;“冷岛效应”还会形成一种凉爽的小气候,因此,有利于提高绿洲地区的环境承载力,还可以抑制植物的蒸腾和地面的蒸发。选A。]
二、非选择题
12.(2018·广东深圳市名校联考)阅读图文材料,完成下列要求。
山体效应是指由隆起山体造成的垂直带界限如林线(山地森林分布的最高界线)、雪线等在内陆的巨型山体或者山系中央比外围地区分布要高的现象。形成原因是山体的热力效应所产生山体内部比外部(或外围低地)温度高的温度分布格局。研究表明,影响山体效应强度的因素主要是山体基面高度和降水。图a示意山体效应概念模型,图b、c示意某山脉不同纬度带山体内外最热月10℃等温线分布高度。
(1)运用大气受热过程原理,解释山体效应产生的原因。
(2)简述10 ℃等温线在该山体的分布高度差异。
[解析] 第(1)题,通过阅读材料,理解什么是“山体效应”,再根据题干提示“运用大气受热过程原理”及对图a的解读,总结生成答案。第(2)题,图中反映了曲线整体分布的高度、曲线的变化、曲线分段对比等不同。
[答案] (1)地面是大气主要的直接的热源;山体内部海拔高,空气较稀薄,地面接收的太阳辐射较山体外部多,传递给大气的热量也较多;山体外部的地面热量传递到同山体相同海拔高度时热量已大为减弱。 (2)山体内部分布高于山体外部;不同纬度山体内外的分布高度差不同,38°N沿线差异较大(最大高度差达700 m),40°N沿线差异较小(最大高度差约400 m);山体外部西侧较山体外部东侧分布较高。
13.(2018·成都测试)读北半球某地面水平气压分布图,回答问题。
(1)就气压状况而言,图中A与B中低压中心是________,B与C中高压中心是________。
(2)若该地气压只受温度影响,则A、B、C中地面温度最高的是________。
(3)下图为沿AB作的剖面图,完成AB间的热力环流示意图。
气压值PA、PB、PA′、PB′的大小顺序是________________________,气温值TA、TB、TA′、TB′的大小顺序是__________________________。
(4)下列图中能正确表示AB高空等压面状况的示意图是( )
A B C D
(5)在图中甲处画出风向及其所受的力。
[解析] 第(1)题,等压线闭合,中心气压比四周低的为低压中心,如B;等压线闭合,中心气压比四周高的为高压中心,如A、C。第(2)题,近地面气压越低,温度越高,所以B地温度最高。第(3)题,近地面A处气压高于B处,所以在水平方向上,气流由A流向B;高空相反,由B′流向A′;A处垂直方向上气流下沉形成高压,B处上升形成低压,所以该环流呈逆时针。气压值由高到低:PA>PB>PB′>PA′;近地面形成高压该地冷却,形成低压该地受热,气温值由高到低:TB>TA>TB′>TA′。第(4)题,A处高空为低压,等压面下凹,B处高空为高压,等压面上凸。第(5)题,甲处为近地面风,受三力共同作用,风向右偏。
[答案] (1)B C (2)B
(3)画图略(逆时针方向画箭头) PA>PB>PB′>PA′(或PA′TA>TB′>TA′(或TA′
考点一|对流层大气的受热过程
[识记—基础梳理]
1.大气的垂直分层
垂直分层
气温变化
与人类关系
对流层
随高度升高而降低
大气下热上冷,空气上升,对流现象显著,与人类最密切
平流层
随高度升高而上升
大气平稳,天气晴朗适合飞机飞行
高层
大气
随高度增加先降低后升高
存在若干电离层,对无线电通信有重要作用
(1)对流层在不同纬度厚度不同,低纬度为17~18 km,中纬度为10~12 km,高纬度为8~9 km;
(2)平流层的22~27 km处存在臭氧层,是地球生命的天然屏障。
2.对流层大气的受热过程
读大气的受热过程示意图,填写下列内容。
(1)能量来源
①根本来源:A太阳辐射。
②近地面大气热量的直接来源:B地面辐射。
(2)两大环节
①地面增温:大部分太阳辐射透过大气射到地面,使地面增温。
②大气增温:地面以长波辐射的形式向大气传递热量。
(3)两大作用
①大气的削弱作用:大气层中水汽、云层、尘埃等对太阳辐射的吸收和散射作用。
②大气对地面的保温作用:C大气逆辐射对近地面大气热量的补偿作用。
(4)影响地面辐射的主要因素
①纬度因素:纬度不同,年平均正午太阳高度不同。
②下垫面因素:下垫面状况不同,吸收和反射的太阳辐射比例也不同。
③气象因素:大气状况不同,影响地面获得的太阳辐射不同。
大气逆辐射是大气辐射的一部分,是始终存在的,并且白天大气逆辐射更强。
阳伞效应原理:
悬浮在大气中的烟尘,一方面将部分太阳辐射反射回宇宙空间,削弱了到达地面的太阳辐射能,使地面接收的太阳能减少;另一方面吸湿性的微尘又作为凝结核,促使周围水汽在它上面凝结,导致低云、雾增多。这种现象类似于遮阳伞,因而称“阳伞效应”。
[理解—要点突破]
1.解读大气受热过程示意图时应注意三个方面
(1)大气通过对太阳短波辐射和地面长波辐射的吸收,实现了受热过程,而大气对地面的保温作用是大气受热过程的延续。
(2)自近地面向上,大气获得的地面辐射逐渐减少,因此近地面大气温度随海拔升高而降低。
(3)影响大气逆辐射的因素主要有:空中的云量的多少、空气的洁净度、干燥度。一般情况下,云量越多、空气越浑浊、湿度越大,大气逆辐射越强。
2.大气保温作用原理的现实应用
(1)解释温室气体大量排放对全球气候变暖的影响:
→→→
(2)分析农业实践中的一些现象:
①我国北方地区利用温室大棚生产反季节蔬菜。
②深秋农民利用秸秆燃烧制造烟雾预防霜冻。
③华北地区早春农民利用地膜覆盖进行农作物种植。
④干旱半干旱地区果园中铺沙或鹅卵石,不但能防止土
壤水分蒸发,还能增加昼夜温差,有利于水果的糖分积累等。
3.利用大气削弱作用原理分析某地区太阳能的多寡
(1)高海拔地区:(如青藏高原地区)
→→→
(2)内陆地区:(如我国西北地区)
→
↓
←
(3)湿润内陆盆地:(如四川盆地)
→→→
4.逆温成因及其影响
在一定条件下,对流层的某一高度会出现实际气温高于理论气温,甚至是气温随高度的增加而升温的现象,称为逆温。
(1)逆温现象的形成及消失过程如下图所示:
① ② ③ ④ ⑤
(2)逆温对地理环境的影响主要有:
成雾
早晨多雾的天气大多与逆温有密切关系,它使能见度降低,给人们的出行带来不便,甚至出现交通事故
大气污染
由于逆温现象的存在,空气垂直对流受阻,会造成近地面污染物不能及时扩散,从而危害人体健康
对航空造
成影响
逆温多出现在低空,多雾天气对飞机起降带来不便。如果出现在高空,对飞机飞行极为有利,因为大气以平流运动为主,飞行中不会有较大颠簸
[运用—考向通关]
考向1 大气受热过程
(2018·湖南雅礼中学质检)坚持打好蓝天保卫战,加强对雾霾形成的机理研究,提高应对的科学性、精准性,是社会关注的热点之一。结合所学知识,完成1~3题。
1.浓雾天气能见度降低的原因之一是( )
A.浓雾吸收地面辐射,增强大气逆辐射
B.浓雾削弱了地面辐射
C.浓雾对太阳辐射有反射作用
D.浓雾改变了太阳辐射的波长
2.浓雾天气能见度虽然不是很好,但是交通信号灯却是很醒目。运用地理原理分析大雾期间,红、绿色光仍然很醒目的原因( )
A.红、绿色光不容易被散射
B.红、绿色光最容易被散射
C.红、绿色光不容易被遮挡
D.红、绿色光不容易被吸收
3.雾霾天气,空气中的PM2.5对人体的呼吸系统危害较大。作为中学生,下列做法有利于减少雾霾天气发生的是( )
A.早晨起床去晨跑
B.乘坐公共交通工具去上学
C.去医药超市买一副可隔离PM2.5的口罩
D.去郊区外婆家休假以远离雾霾
1.C 2.A 3.B [第1题,浓雾对太阳辐射有反射作用,使到达地面的太阳辐射减少,降低能见度,C正确。第2题,红、绿色光的穿透力较强,不容易被散射,即使在能见度较低的情况下(如大雾天)也容易被看见,不易发生交通事故,而其他颜色的光在大雾天很容易被散射,A正确。第3题,乘坐公共交通工具,可以减轻汽车尾气排放,有利于减轻城市大气污染,从而减轻雾霾的影响,B正确;晨跑、买口罩、远离雾霾区去旅行可减轻对自身的危害,而不会解决雾霾问题。]
考向2 大气受热过程原理的应用
(2018·华中师大附中测试)“水寒效应”是指由于水汽蒸发而引起体感温度低于实际温度的现象;“风寒效应”是指因风引起体感温度较实际气温低的现象。据此完成4~5题。
4.下列关于水寒效应、风寒效应的理解中,正确的是( )
A.“水寒效应”是通过潜热输送将热量释放到大气中,体温并不一定降低
B.“水寒效应”与“温室效应”一样,都是关注大气温度
C.“风寒效应”通过大气运动将身体周围热空气带走,体温并不一定降低
D.“风寒效应”与“水寒效应”一样,都会使人体温下降
5.对下列现象解释正确的是( )
A.身体潮湿时散失的体热比干燥时多,是因为风寒效应在起作用
B.冲锋衣与羽绒服都能防寒,是因为克服了水寒效应
C.初到上海生活的东北人冬季会感觉更冷,是因为水寒效应
D.印尼坦博拉火山1816年大爆发致使当地这一年无夏天,是因为有风寒效应
4.C 5.C [第4题,根据材料,“水寒效应”是指由于水汽蒸发而引起体感温度低于实际温度的现象。不是通过潜热输送将热量释放到大气中,A错。“水寒效应”与“温室效应”都是关注大气温度,但结果是相反,并不一样,B错。“风寒效应”通过大气运动将身体周围热空气带走,体温并不一定降低,C对。“风寒效应”人的体温不一定降低,D错。第5题,身体潮湿时散失的体热比干燥时多,是因为水寒效应在起作用,A错。冲锋衣与羽绒服都能防寒,是因为克服了风寒效应,B错。初到上海生活的东北人冬季会感觉更冷,是因为水寒效应,C对。印尼坦博拉火山1816年大爆发致使当地这一年无夏天,是因为大气中火山灰削弱太阳辐射,D错。]
考向3 分析某地气温的日变化
(2017·全国卷Ⅰ)我国某地为保证葡萄植株安全越冬,采用双层覆膜技术(两层覆膜间留有一定空间),效果显著。下图中的曲线示意当地寒冷期(12月至次年2月)丰、枯雪年的平均气温日变化和丰、枯雪年的膜内平均温度日变化。据此完成6~7题。
6.图中表示枯雪年膜内平均温度日变化的曲线是( )
A.① B.②
C.③ D.④
7.该地寒冷期( )
A.最低气温高于-16℃
B.气温日变化因积雪状况差异较大
C.膜内温度日变化因积雪状况差异较大
D.膜内温度日变化与气温日变化一致
6.B 7.C [第6题,B对,A错:丰雪年阴天多,加之积雪覆盖薄膜,膜内平均温度日变化较小,为曲线①;枯雪年晴天较多,薄膜覆盖积雪少,膜内平均温度日变化较大,为曲线②。C、D错:③④曲线表示的温度较低,为膜外温度。第7题,C对:根据图中①②两条曲线可以看出,积雪的多少影响了膜内温度的日变化。A错:该题的统计数据是“平均气温”,因此不能确定该地寒冷期最低气温高于-16℃。B错:图中曲线③④基本平行,说明积雪的多少并没有明显地影响到膜外气温的日变化。D错:对比曲线①②和③④,其变化明显不同。
昼夜温差大小的分析技巧
分析昼夜温差的大小要结合大气受热过程原理,主要从地势高低、天气状况、下垫面性质几方面分析。
(1)地势高低:地势高→大气稀薄→白天大气的削弱作用和夜晚大气的保温作用都弱→昼夜温差大。
(2)天气状况:晴朗的天气条件下,白天大气的削弱作用和夜晚大气的保温作用都弱→昼夜温差大。
(3)下垫面性质:下垫面的比热容大→地面增温和降温速度都慢→昼夜温差小,如海洋的昼夜温差一般小于陆地。
考点二|热力环流及大气的水平运动
(对应学生用书第44页)
[识记—基础梳理]
1.热力环流
(1)形成原因:太阳辐射在地表的差异分布。
(2)形成过程:地面间冷热不均→空气的上升或下沉→同一水平面上的气压差异→大气中的水平运动。具体如下图所示,探究下列问题:
读上图,探究下列问题。
①近地面冷热与气流垂直运动有何关系?
提示:近地面热,气流上升;近地面冷,气流下沉。
②近地面与高空的气压高低有何关系?
提示:近地面气压总是大于高空的气压。
③近地面的气压高低与冷热有何关系?
提示:近地面热,形成低压;近地面冷,形成高压。
④气流的水平运动流向有何特点?
提示:总是从高压指向低压。
1.巴山多夜雨的原因:
“巴山夜雨”是因为四川盆地多夜雨而得。四川盆地潮湿,云层厚,夜晚大气的逆辐射较强,低层空气容易升温,加之四周沿山坡下沉的气流多,造成盆地底部夜晚气流上升较旺,形成夜雨。
2.室内空调多布置在高处,而暖气则在低处的原因:
热空气密度小,易向上流动,促进房间内空气流通,使房间气温升高。冷空气密度大,易向下流动,使室内热空气会相对向上升浮,空气的自然循环会使室内温度均衡。
2.大气的水平运动
(1)形成风的直接原因:水平气压梯度力。
(2)风的受力状况与风向
类型
高空风
近地面风
图示
(北半球)
受力
F1(水平气压梯度力)和F2(地转偏向力)共同影响
F1(水平气压梯度力)、F2(地转偏向力)和F3
(摩擦力)共同影响
风向
与等压线平行
与等压线斜交
[理解—要点突破]
1.掌握热力环流要抓住一个过程、两个方向、三个关系
(1)一个过程
(2)两个方向
垂直方向
与冷热差异有关,热上升,冷下降
水平方向
与气压差异有关,从高气压流向低气压
(3)三个关系
①近地面和高空气压相反关系
②温压关系:(如上图中甲、乙、丙三地所示)热低压、冷高压
③风压关系:水平方向上,风总是从高压吹向低压。(如上图中①②③④处风向所示)
2.常见的热力环流及其应用
类型
示意图
应用
山谷风
由于夜晚吹山风,谷底气流上升,出现著名的“巴山夜雨”现象;夜晚,当冷空气在谷底集聚时,容易出现上热下冷的稳定空气结构,即逆温现象
海陆风
海陆风加速海陆间水分和热量的交换,白天的海风使近海岸湿润,夜晚的陆风使陆地凉爽
热岛
效应
热岛效应强弱反映城乡温差大小,如夏季城郊温差大,热岛效应最显著,热力环流最强。有污染的企业要远离居民区,并布局在绿化带以外,避免热力环流中污染物进入市区
3.风力、风向的判断方法
(1)风向的判断与绘制
按照以上方法可绘出风向,如下图所示(以北半球为例):近地面风:
高空风:
(2)风力的判读
①风力的大小取决于水平气压梯度力的大小,因此,等压线密集处,水平气压梯度力大,风力大,反之则小,如下图,风力:A>B>C>D
②要注意不同图幅上的气压梯度和比例尺两种情况的变化。在不同地图中,相同图幅、相同等压距的地图相比,比例尺越大,表示单位距离间的等压线就越密集,则风力越大;比例尺越小,表示单位距离间的等压线就越稀疏,则风力就越小。如下图A、B、C、D处风力的大小是A>B>C>D。
4.影响风向的因素
影响风向的主要因素:大气的受力状况、地转偏向力及其存在位置。具体表现是:
(1)同一平面气流总是从高压流向低压,若只考虑水平气压梯度力对风向的影响,则风向与等压线垂直;若只考虑水平气压梯度力和地转偏向力对风向的影响,则风向最终与等压线平行;若考虑水平气压梯度力、摩擦力及地转偏向力对风向的影响,则风向应该是斜穿等压线,且从高压吹向低压。
(2)近地面的风运动过程中往往受到水平气压梯度力、摩擦力和地转偏向力的影响,而高空的风一般只受到水平气压梯度力和地转偏向力的影响。
(3)风向与摩擦力的方向总相反;地转偏向力的方向总与风向、摩擦力的方向垂直;地转偏向力与摩擦力的合力方向总与水平气压梯度力的方向相反。
(4)高空和近地面没有明确规定的高度,但是一般以1 500米为参考数值。
[运用—考向通关]
考向1 热力环流的形成过程
(2018·河北衡水中学月考)下图表示甲、乙、丙、丁四地之间的热力环流。读图完成1~2题。
1.能够正确表示环流方向的是( )
A.甲→乙→丙→丁→甲 B.甲→丙→丁→乙→甲
C.乙→甲→丁→丙→甲 D.乙→丁→丙→甲→乙
2.关于图示热力环流的叙述正确的是( )
A.若表示海陆间的热力环流,甲为海洋
B.若表示山谷间的热力环流,乙为山顶
C.若表示特大城市热力环流,甲为郊区
D.热力环流使沿海地区气温日较差增大
1.A 2.C [第1题,读图可知,甲、乙两地海拔相同,为近地面,甲地的气压比乙地高,丙丁两地位于高空,丙地的气压比丁地高,所以在近地面大气运动的方向是甲流向乙,高空中为丙流向丁,垂直方向上为乙流向丙,丁流向甲。第2题,如表示海陆间的热力环流,甲为夜间的陆地或白天的海洋;若表示山谷间的热力环流,乙为夜间的山谷;若表示特大城市热力环流,甲为郊区;热力环流使沿海地区气温日较差减小。]
考向2 常见热力环流的形式与应用
下图为北半球某平原城市冬季等温线分布图。读图,回答3~4题。
3.该城市可能位于( )
A.回归线附近大陆西岸
B.40°N附近大陆西岸
C.回归线附近大陆东岸
D.40°N附近大陆东岸
4.市中心与郊区的气温差异导致市中心( )
A.降水的可能性较郊区大
B.降雪的可能性较郊区大
C.大气污染物不易扩散至郊区
D.不易受郊区燃烧秸秆烟雾的影响
[思维流程]
3.D 4.A [第3题,根据图中所给等温线信息,判断该地冬季气温在0℃以下,对照选项中所给地区的气候特点综合分析即可解答。回归线附近,纬度较低,冬季气温不可能在0℃以下,A、C项错误;40°N附近的大陆西岸,气候类型是温带海洋性气候,冬季气温也应该在0℃以上,B项错误;40° N附近的大陆东岸,应为温带季风气候或温带大陆性气候,冬季气温较低,低于0℃,D项正确。第4题,市中心与郊区的气温差异形成城市环流。城市环流方向是市中心气流上升,在郊区下沉后,沿近地面从郊区流回城市。在此过程中,市区的大气污染物会扩散到郊区,C项错误;郊区燃烧秸秆,烟雾会在近地面因大气环流流向城市,D项错误;市中心盛行上升气流,而且比郊区的大气污染物多,降水的可能性比郊区大,A项正确;虽说时间是冬季,但从图中可以看出,市中心的气温较高,所以市中心降雪的可能性较小,而郊区的气温低于0℃,市区和郊区比较,降雪的可能性更小,B项错误。]
拉萨河流域拥有丰富的物质文化和非物质文化资源,拉萨位于宽阔的拉萨河谷地北侧。下图为拉萨7月降水量日平均变化图。完成第5题。
5.有关拉萨7月降水日变化成因的叙述,正确的是( )
A.夜晚地面降温迅速,近地面水汽易凝结成雨
B.夜晚近地面形成逆温层,水汽易凝结成雨
C.白天盛行下沉气流,水汽不易凝结成雨
D.白天升温迅速,盛行上升气流,水汽不易凝结成雨
C [本题考查山谷风热力环流对降水的影响。从图中可以看出拉萨的降雨主要集中在夜间。根据文字材料,“拉萨位于宽阔的拉萨河谷地北侧”及所学知识可知,受山谷热力环流的影响,夜间谷地降温速度不及两侧山坡,气温相对较高,盛行上升气流,易形成降雨;白天谷地升温速度不及两侧山坡,气温相对较低,盛行下沉气流,不易形成降雨。]
根据山谷风的应用可知,夜间谷地既有可能形成逆温,又有可能形成降雨,但是两者不会同时发生。逆温发生之后,大气层稳定,对流运动弱,不会形成降雨。
考向3 大气的水平运动
下图示意我国某地区14日6时的气压形势,L为低压。图中天气系统以200千米/天的速度东移。读图,完成第6题。
6.图中甲地14日6~9时的风向为( )
A.偏东风 B.偏南风
C.东北风 D.西北风
B [图中甲地东南侧气压高于西北侧,气流在气压梯度力作用下由东南向西北流动,在地转偏向力影响下向右偏转成偏南风,故排除A、C、D三项,选择B项。]
7.读图,在图中所示的时段内,风向由东南变为东北的城市是( )
海平面等压线分布图(单位:百帕)
A.台北 B.上海
C.首尔 D.北京
D [根据等压线图可以判断出5月6日14时:北京为东南风、首尔为西南风、上海为东南风、台北为东北风。5月7日02时:北京为东北风、首尔为偏南风、上海为东南风、台北为东北风。故选D。]
地理图表专攻(六)|等压面图的判读
(对应学生用书第47页)
等压面是空间气压相等的各点所组成的面。由于同一高度,各地气压不相等,等压面在空间不是平面,而是像地形一样起伏不平。采用绘制地形图的方法,用等高线将起伏不平的等压面投影到平面图上,就构成了等压面图。常见的等压面图有以下三种:用高度数轴反映等压面高度分布的图示(图1);用不同等压线的空间分布反映等压面剖面的图示(图2);结合等压面反映等高线空间分布的图示(图3)。
[识记—常考图示]
图1 等压面分布图 图2 等压面剖面图
图3 等压面上等高线分布图
[领悟—判读技巧]
1.判读此类图应知应会的基础知识
(1)在垂直方向上,高度越高,气压值越低(如下图)。
地表受热均匀时的等压面状况 地表受热不均时的等压面状况
图A 图B
(2)若海拔相同、冷热均匀,等压面与等高线重合且与地面平行(如图A)。
(3)若地面冷热不均,等压面发生弯曲,等压面向上凸的地方为高压区,向下凹的地方为低压区(如图B)。
(4)同一地区,高空和近地面气压高低相反,等压面凹凸方向相反(如下图所示)。
2.此类图的判读技巧(以图1为例)
(1)判读气压高低
①同一垂直方向上,高度越高,气压越低。如图1中PA>PC、PB>PD。
②作一辅助线即可判定同一水平面(同一高度)上的气压高低,如图1中C处比D处气压高;同理,A处气压低于B处。即PC>PD、PB>PA。
③综上PB>PA>PC>PD。
(2)判读气流流向
①同一水平面,气流总是从高气压流向低气压。图1中近地面B处空气流向A处。高空气流方向与近地面相反。
②图1中A处气压低,说明该地受热,空气膨胀,气流上升;而B处气压高,说明该地较冷,空气收缩,气流下降。
③图1热力环流呈顺时针方向。
(3)判断下垫面的性质
①判断陆地与海洋(湖泊):夏季,等压面下凹者为陆地、上凸者为海洋(湖泊)。冬季,等压面下凹者为海洋(湖泊)、上凸者为陆地。
②判断裸地与绿地:裸地同陆地,绿地同海洋。
③判断城区与郊区:等压面下凹者为城区、上凸者为郊区。
(4)判断近地面天气状况和气温日较差
等压面下凹地区,多阴雨天气,日较差小,如图1中A地;等压面上凸地区,多晴朗天气,日较差大,如图1中B地。
[运用—母题迁移]
[母题] 下图为甲地所在区域某时刻高空两个等压面P1和P2的空间分布示意图,图中甲、乙两地经度相同。此时甲地近地面的风向为( )
A.东南风 B.西南风
C.东北风 D.西北风
[解图流程]
[答案] B
[迁移应用]
下图为某区域某时刻高空等压面(P1和P2)空间分布示意图,据此回答1~2题。
1.图中P1等压面空间分布形成的根本原因是( )
A.海拔差异 B.气压带的移动
C.海陆热力性质 D.洋流增温增湿
2.此时,图中甲地的河流( )
A.可能会发生凌汛现象
B.径流量达一年最大值
C.以冰雪融水补给为主
D.航运繁忙货运量巨大
1.C 2.A [第1题,根据图中经纬度可判断该区域为亚欧大陆与太平洋之间,P1等压面发生倾斜,是由于海陆热力性质差异导致海陆出现气压差异而造成的,所以选C。
第2题,根据高空P1等压面倾斜情况,可推断太平洋上出现低压,亚欧大陆上出现高压,应该为北半球冬季,因此甲地位于我国东北地区的河流可能出现凌汛现象。]
一、选择题
(2018·丰台模拟)下图示意地球大气受热过程。读图,完成下题。
1.“秋阴不散霜飞晚,留得枯荷听雨声”,主要是因为此时( )
A.①强 B.②弱
C.③弱 D.④强
D [“秋阴”“雨声”说明为阴雨天气,云量大,大气逆辐射强,近地面气温高,故霜来得晚些。]
(2018·甘肃天水一中测试)特朗勃墙是一种依靠墙体独特的构造设计,无机械动力、无传统能源消耗,仅仅依靠被动式收集太阳能为建筑供暖的集热墙体,某冬季白天工作原理如下图,回答2~3题。
2.冬季白天特朗勃墙向室内供暖的原理( )
A.地面的直接热源是太阳辐射
B.空气隔层的温室效应
C.室内空气的直接热源是地面辐射
D.不同物体的比热容差异
3.下列说法正确的是( )
A.集热墙可能为白色
B.乙气流为下降气流
C.甲气流为冷气流,流出空气隔层
D.丙气流为暖气流,流进空气隔层
2.B 3.B [第2题,冬季白天特朗勃墙向室内供暖的是利用空气隔层的温室效应原理,室内地面的直接热源不是太阳辐射,而是集热墙的热辐射;室内空气的直接热源也是集热墙的热辐射。第3题,白色吸热效果最差,黑色吸热效果好,所以集热墙可能为黑色;乙气流为下降气流;甲气流为冷气流,流入空气隔层;丙气流为暖气流,流出空气隔层。]
(2018·浙江温州中学测试)被称为高速公路“流动杀手”的团雾,大多是由于局部区域近地面空气辐射降温而形成的浓雾,具有突发性、局地性、尺度小、浓度大的特征。江苏省近年来由团雾引起的高速公路交通事故比例高达18%左右。下图是沪宁高速公路示意图。据此回答4~5题。
4.团雾多出现在高速公路上的主要原因是( )
A.汽车尾气排放量大
B.沿线工业污染严重
C.路面昼夜温差较大
D.临近河湖与林草地
5.沪宁高速公路团雾发生频率最大的地点是( )
A.① B.②
C.③ D.④
4.C 5.C [第4题,高速公路是水泥地面,由于比热容小,升温快,降温也快,在夜晚,地面不断地降温,使得近地面气温不断下降,形成逆温,最终导致团雾的形成。第5题,团雾的成因,除了逆温条件外,还需要大量的水汽,③地靠近太湖,有大量的水汽,团雾发生频率最大,选C。]
(2018·湖南师大附中测试)气温垂直递减率反映大气随海拔高度上升过程中气温的变化情况,一般在对流层内,气温垂直递减率约0.6 ℃/100 m。研究表明,空气湿度和山谷风共同影响喜马拉雅山脉中段北坡地区气温垂直递减率。下图示意喜马拉雅山北坡4001-4301 m(简称北坡低海拔区)和4301-5750 m(简称北坡高海拔区)两段高程内的气温垂直递减率的变化。读图完成6~7题。
6.大部分时间内,北坡高海拔区的气温垂直递减率低于低海拔区且年内变化较小,主要原因是高海拔区( )
A.降水较多
B.植被覆盖率高,空气湿度大
C.离冰川更近,相对湿度更大
D.气温低,空气湿度小
7.山谷风对喜马拉雅山脉中段北坡地区气温垂直递减率的影响是( )
A.山风—降低、谷风—增大
B.山风—增大、谷风—降低
C.山风—增大、谷风—增大
D.山风—降低、谷风—降低
6.C 7.D [第6题,高海拔处,离冰川更近,受冰川融水蒸发及冰面升华作用等影响,相对湿度较大,C正确。随海拔高度的上升降水的分布呈少-多-少的趋势,高海拔地区并不一定降水多,A错误。高海拔地区因气温低,植被覆盖率较差,B错误;空气湿度受温度、风力大小、下垫面性质等多种因素的影响,高海拔地区气温虽低,但接近冰川,湿度并不小。D错误。第7题,白天,山坡上的暖空气不断上升,风由谷底吹向山坡,形为谷风,将谷底暖空气带至空中。到了夜间,山坡上的空气受山坡辐射冷却影响,顺山坡流入谷地,风由山坡吹向谷地,形成山风,造成谷地气温下降。因此无论山风或谷风均会使上下温差减小,气温垂直递减率降低。D正确。]
(2018·山西大学附中期中)浙江省山地丘陵广布,适宜茶树的生长,但春季易受霜冻天气影响。为此,当地茶园引进了“防霜冻风扇”(如图1)。当夜晚温度降到4℃时,风扇会自动打开,从而减轻霜冻对茶树的伤害。图2示意茶园某时气温垂直分布。完成8~9题。
图1 图2
8.“防霜冻风扇”最适宜的安装高度为( )
A.9~10米 B.7~8米
C.6~7米 D.4米以下
9.关于风扇的作用原理,正确的是( )
①风扇可以把高处的暖空气往下吹到茶树上 ②风扇吹出的热风可以使茶树免受霜冻影响 ③风扇的转动可以增强近地面空气对流运动程度 ④风扇转动可带动空气流动,阻止上层冷空气下压
A.①③ B.②④
C.②③ D.①④
8.B 9.D [第8题,据图2可知,位于8米时大气温度最高,故把风扇装在此处,可以把该处暖空气吹向茶树,减小地面对流,有效地防霜冻。第9题,根椐图2所示,在8米高度附近气温最高,风扇启动后,可把该处暖空气吹到茶树上,故可以防止茶树冻伤,①正确;风扇本身不可以吹出热风,②错;近地面(0~4米)存在空气对流运动,风扇吹下来的暖空气,会削弱近地面的对流运动,③错;风扇的转动使下层空气循环,阻止了上层冷空气下压,④正确。]
“冷岛效应”指地球上干旱地区的绿洲、湖泊,其夏季昼夜气温比附近沙漠、戈壁低,温差最高可达30℃,这是由于周围戈壁、沙漠的高温气流在大气的平流作用下,被带到绿洲、湖泊上空,形成了一个上热下冷的大气结构,形成一种凉爽的小气候。读我国某区域等高线图,完成10~11题。
10.对“冷岛效应”形成的原理解释合理的是( )
A.在垂直方向上,绿洲区空气以上升运动为主
B.在垂直方向上,沙漠区空气以上升运动为主
C.在水平方向上,高空空气平流作用较弱
D.在水平方向上,近地面空气平流作用较强
11.“冷岛效应”对该地区产生的影响有( )
①不利于绿洲地区污染物的扩散 ②有利于抑制植物的蒸腾和地面的蒸发 ③不利于提高环境承载力
④有利于绿洲地区与沙漠地区热量的交换
A.①② B.②③
C.③④ D.①④
10.B 11.A [第10题,根据题干材料可知,“冷岛效应”分布区在水平方向上,高空空气平流作用较强,近地面空气平流作用较弱;在垂直方向上,由于戈壁、沙漠较绿洲的比热容小,沙漠增温比绿洲快,沙漠区空气以上升运动为主,绿洲区空气以下沉运动为主,但绿洲作为一个冷源,会使先下沉的那部分空气冷却,因此,形成一个上热下冷的逆温层。选B。第11题,“冷岛效应”形成了一个上热下冷的大气结构,大气结构稳定,会使绿洲地区热量交换变缓,同时也不利于绿洲地区污染物的扩散;“冷岛效应”还会形成一种凉爽的小气候,因此,有利于提高绿洲地区的环境承载力,还可以抑制植物的蒸腾和地面的蒸发。选A。]
二、非选择题
12.(2018·广东深圳市名校联考)阅读图文材料,完成下列要求。
山体效应是指由隆起山体造成的垂直带界限如林线(山地森林分布的最高界线)、雪线等在内陆的巨型山体或者山系中央比外围地区分布要高的现象。形成原因是山体的热力效应所产生山体内部比外部(或外围低地)温度高的温度分布格局。研究表明,影响山体效应强度的因素主要是山体基面高度和降水。图a示意山体效应概念模型,图b、c示意某山脉不同纬度带山体内外最热月10℃等温线分布高度。
(1)运用大气受热过程原理,解释山体效应产生的原因。
(2)简述10 ℃等温线在该山体的分布高度差异。
[解析] 第(1)题,通过阅读材料,理解什么是“山体效应”,再根据题干提示“运用大气受热过程原理”及对图a的解读,总结生成答案。第(2)题,图中反映了曲线整体分布的高度、曲线的变化、曲线分段对比等不同。
[答案] (1)地面是大气主要的直接的热源;山体内部海拔高,空气较稀薄,地面接收的太阳辐射较山体外部多,传递给大气的热量也较多;山体外部的地面热量传递到同山体相同海拔高度时热量已大为减弱。 (2)山体内部分布高于山体外部;不同纬度山体内外的分布高度差不同,38°N沿线差异较大(最大高度差达700 m),40°N沿线差异较小(最大高度差约400 m);山体外部西侧较山体外部东侧分布较高。
13.(2018·成都测试)读北半球某地面水平气压分布图,回答问题。
(1)就气压状况而言,图中A与B中低压中心是________,B与C中高压中心是________。
(2)若该地气压只受温度影响,则A、B、C中地面温度最高的是________。
(3)下图为沿AB作的剖面图,完成AB间的热力环流示意图。
气压值PA、PB、PA′、PB′的大小顺序是________________________,气温值TA、TB、TA′、TB′的大小顺序是__________________________。
(4)下列图中能正确表示AB高空等压面状况的示意图是( )
A B C D
(5)在图中甲处画出风向及其所受的力。
[解析] 第(1)题,等压线闭合,中心气压比四周低的为低压中心,如B;等压线闭合,中心气压比四周高的为高压中心,如A、C。第(2)题,近地面气压越低,温度越高,所以B地温度最高。第(3)题,近地面A处气压高于B处,所以在水平方向上,气流由A流向B;高空相反,由B′流向A′;A处垂直方向上气流下沉形成高压,B处上升形成低压,所以该环流呈逆时针。气压值由高到低:PA>PB>PB′>PA′;近地面形成高压该地冷却,形成低压该地受热,气温值由高到低:TB>TA>TB′>TA′。第(4)题,A处高空为低压,等压面下凹,B处高空为高压,等压面上凸。第(5)题,甲处为近地面风,受三力共同作用,风向右偏。
[答案] (1)B C (2)B
(3)画图略(逆时针方向画箭头) PA>PB>PB′>PA′(或PA′
相关资料
更多

