还剩18页未读,
继续阅读
所属成套资源:2021高三统考人教经典版地理一轮学案
成套系列资料,整套一键下载
2021高三统考人教地理(经典版)一轮学案:第三部分第四章第33讲区域工业化与城市化
展开
第33讲 区域工业化与城市化
基础全面梳理
一 工业化与城市化的关系
区域工业化与城市化是两股相互促进的力量,区域工业化必然带来城市化,城市化反过来又会促进工业化。
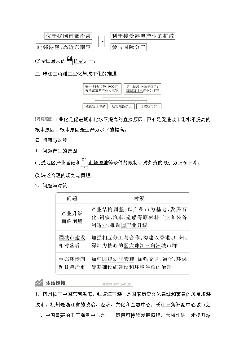
二 珠江三角洲地区推进工业化与城市化的背景和条件
1.特定的国际、国内环境
(1)发达国家和地区的产业结构调整
(2)国家的对外开放政策。
2.自身有利的地理条件
(1)良好的区位
(2)全国最大的侨乡之一。
三 珠江三角洲工业化与城市化的推进
工业化是促进城市化水平提高的直接原因,但不是促进城市化水平提高的根本原因,根本原因是生产力水平的提高。
四 问题与对策
1.问题产生的原因
(1)受地区产业基础和市场腹地等条件的限制,对外资的吸引力正在下降。
(2)缺乏合理的规划与管理。
2.问题与对策
1.杭州位于中国东南沿海,钱塘江下游,是国家历史文化名城和著名的风景旅游城市。杭州是浙江省的政治、经济、文化和金融中心,长江三角洲副中心城市之一,中国重要的电子商务中心之一。运用可持续发展原理,为杭州进一步提升城市竞争力提出合理建议。
提示:利用历史人文资源与西湖等自然旅游资源优势,推进旅游业发展;发挥阿里巴巴等企业优势,推进电子商务、互联网金融、信息软件等行业发展;依托长江三角洲,加强区域合作与发展等等。
2.上海是我国经济最发达的城市。判断上海城市化水平的程度,并分析产业结构对城市化发展的影响。
提示:上海城市化水平高。上海第一产业比重很小,以第三产业为主,经济发展水平高,能促进城市化的发展;人口向二、三产业集中,有利于提高城市化水平。
考点深度研析
考点1 地理条件和进程
1.珠江三角洲地区工业化与城市化的背景和条件
2.珠江三角洲工业化推进过程中的两个阶段
第一阶段
第二阶段
时间
1979~1990年
1990年以后
优势
劳动力丰富、地价低廉、政策优势、侨乡
工业实力大大增强
劣势
工业基础薄弱,矿产资源贫乏
政策优势已不明显,劳动力成本低的优势逐渐丧失
背景
发达国家和地区进行产业结构调整,为劳动力密集型和资源密集型产业寻找新的出路
世界经济全球化、信息化蓬勃发展和发达国家与地区新一轮的产业结构调整
续表
第一阶段
第二阶段
主导
产业
劳动力密集型产业
高新技术产业
在全国的地位
一些生产生活消费品的工厂迅速成长为国内同类产品的主要生产厂家
广东省的电子信息产业产值占全国的比重稳居各省级行政区之首
存在
问题
外商投资规模相对较小,吸引外资额增长相对较慢;劳动力密集型产业的附加值相对较低,工业增加值的增长相对较慢
对外资的吸引力下降,工业化与城市化的后劲日显不足;支撑产业升级的动力正在减弱;城市建设相对落后;生态环境问题日趋严重
3.工业化与城市化的关系
工业化与城市化是推动区域经济社会发展的主要动力,区域工业化必然带来城市化,城市化反过来促进工业化。
(2016·上海高考)城市化与产业结构升级在区域发展中相伴而行,城市化率、产业结构是城市与区域发展的重要标志。读图文资料,回答问题。
材料一 2012年崇明农业总产值中传统种植业占51.88%,种植业以农户家庭经营为主。工业以传统工业为主,主要部门为黑色金属、机械和纺织,占重点骨干企业的70%,且主要分布于各个乡镇,布局零散。
材料二 2012年,崇明GDP仅占上海全市GDP的1.2%。
2012年崇明及全国三大产业比重(%)
(1)概括2012年崇明城市化率特点。
(2)据表中数据,分别归纳2012年崇明三大产业的特点。
(3)分别说明2012年崇明第一、第二产业对其城市化发展的影响,并分析原因。
[思维探究]
[答案] (1)2012年崇明城市化率低于全市和全国平均水平。
(2)第一产业:产值比重低于全国平均值,但从业人员比重却高于全国平均值。第二产业:产值比重高于全国平均值,但从业人员比重却低于全国平均值。第三产业:产值比重低于全国平均值,但从业人员比重高于全国平均值。
(3)第一产业影响:崇明第一产业滞留的农业劳动力过多,影响了第一产业劳动力的转移,不利于城市化的发展。原因:以种植业为主,规模小,效率低,难以为城市化提供足够的剩余劳动力。
第二产业影响:对农村剩余劳动力的吸纳能力偏弱,即工业化对城市化发展虽然有一定的拉动作用,但拉动作用还不够强。
原因:①以传统产业、乡镇企业为主;②布局零散,集聚程度较低,规模小。因此,第二产业对剩余劳动力的吸纳能力偏弱。(任答一点即可)
考向1 区域工业化和城市化的地理条件
(2019·广东广州一模)湾区是由一个海湾或相连的若干个海湾、港湾、附近岛屿共同组成的区域。东京湾区、纽约湾区、旧金山湾区和粤港澳大湾区是世界著名的四大湾区。目前,四大湾区已成为带动全球经济发展的重要增长极。据此完成(1)~(3)题。
(1)湾区经济发展快的最主要区位因素是( )
A.交通 B.资源 C.气候 D.文化
答案 A
解析 湾区是由一个海湾或相连的若干个海湾、港湾、附近岛屿共同组成的区域。湾区经济发展快的最主要区位因素是交通,水、陆交通便利,A项正确。
(2)影响湾区外向型产业大量集聚的最主要原因是( )
A.接近原料和市场 B.地形平坦、气候适宜
C.政策和税收优惠 D.科技发达、人才众多
答案 A
解析 影响粤港澳大湾区外向型产业大量集聚的最主要原因是港口地区接近原料和市场,便于原料或产品的运输,A项正确;地形平坦、气候适宜不是工业发展的主要因素,B项错误;政策和税收优惠方面与其他沿海地区相同,C项错误;不如北京、上海等地科技发达、人才众多,D项错误。
(3)目前,四大湾区引领世界经济发展的动力最主要是( )
A.海运繁荣 B.产业集聚
C.科技创新 D.市场广阔
答案 C
解析 目前,四大湾区已成为带动全球经济发展的重要增长极。四大湾区引领世界经济发展的动力最主要是科技创新,C项正确;海运繁荣与其他港口差异不大,A项错误;产业集聚、市场广阔等特点,与其他工业区相似,不是能引领世界经济发展的主要原因,B、D两项错误。
考向2 区域工业化和城市化推进进程
(2019·超级全能生浙江联考)下图为工业化发展不同阶段三种不同行业的劳动力比例变化示意图。据此完成(1)~(2)题。
(1)据图分析,图中a、b、c三条曲线,分别有可能对应的是( )
A.汽车销售、服装加工、水稻种植
B.花卉生产、渔场养殖、计算机配件
C.制鞋业、飞机制造、快递
D.餐饮业、纺织业、乳畜业
答案 A
解析 由图形中的曲线变化可知,a行业所需要的劳动力比例越来越高,说明该行业发展迅速,前景广阔,结合选项,a可能是汽车销售;b行业所需要的劳动力比例先增长后下降,b可能为服装加工业,可理解为随技术水平的提高,机械化水平提高,所需劳动力数量下降;c行业所需要的劳动力比例越来越少,c可能是水稻种植业,一方面可能是由于机械化水平的提高,另一方面可能是种植面积的下降。
(2)根据图示信息判断该地区的产业活动中( )
①劳动导向型工业上升 ②资金导向型工业下降
③技术导向型工业上升 ④资源导向型工业下降
A.①② B.②③ C.③④ D.①④
答案 C
解析 由上题的分析可知,a是汽车销售,b是服装加工,c是水稻种植。同时由于该地区汽车销售业发达,说明本区域经济发达,生产力水平高,再结合图形中曲线的变化,可以推测该地区劳动导向型工业会下降,资金导向型工业上升,技术导向型工业上升,资源导向型工业下降。③④符合题意。
考向3 城市化模式
低碳城市是未来城市发展的主要趋势,从公共服务中心的平均出行距离比较来看,双城增长模式是最优的低碳化模式。天津通过“双城”战略,加快滨海新区核心区建设与中心城区改造提升,二者分工协作、功能互补,实现市域空间组织主体由“主副中心”向“双中心”结构转换提升,构成双城发展的城市格局。处于双城相向拓展方向的海河中游地带通过重点开发,将成为承接“双城”产业及功能外溢的重要载体,并在其中规划生态廊道,避免城区连片发展,有利于形成良好的生态环境。据此完成(1)~(3)题。
(1)天津市双城增长模式的实施,显著促进了该市同类产业活动的( )
A.技术创新 B.市场拓展
C.空间集聚 D.产品升级
答案 C
解析 低碳城市是未来城市发展的主要趋势,从公共服务中心的平均出行距离比较来看,双城增长模式是最优的低碳化模式,天津市双城增长模式的实施,显著促进了城市空间集聚,故C项正确。
(2)海河中游地带适合布局的产业活动是( )
A.汽车工业 B.国际交流中心
C.石化工业 D.交通枢纽
答案 B
解析 处于双城相向拓展方向的海河中游地带通过重点开发,将成为承接“双城”产业及功能外溢的重要载体,因此适合布局的产业活动是国际交流中心,故B项正确。
(3)低碳化双城增长模式的主要特点是( )
A.同时建设多个中心以分散中心城市的经济职能
B.新建中心向各个方向均衡无限增长
C.新建中心等级规模比中心城市水平低
D.新建中心与中心城区之间距离较近且交通便捷
答案 D
解析 低碳化双城增长模式的主要特点是新建中心与中心城区之间距离较近且交通便捷,故D项正确。
工业化对城市化的推进
1.工业化发展对区域产业结构变化的影响
随着社会经济的发展和科技进步,区域内部三大产业的产值和就业人员的比例不断发生变化。第一产业的比重不断下降;第二产业和第三产业比重不断上升;一般经济发展水平越高,第三产业的比重越大。
2.工业化对城市化的推进
一个国家或地区在经济发展过程中,主导产业由第一产业转向第二产业和第三产业时,劳动力也随之从第一产业向第二产业和第三产业转移,推动了城市化进程。此外,第三产业吸纳劳动力的速度快于第二产业,因此大量的农村剩余劳动力可以直接转移到城市服务业中,加速城市化进程。
考点2 问题和措施
1.珠江三角洲工业化与城市化过程中出现的问题及解决措施
主要问题
产生的原因
解决措施
产业升级
面临困境
与长江三角洲相比,珠江三角洲的产业基础、科技实力和人才队伍都处于劣势;珠江三角洲由于南岭的阻隔,国内的腹地范围较小,影响产业升级
加强城市之间的协作,构建大珠江三角洲城市群;重视科技、人才的引进;推进“泛珠三角”的区域合作
城市基础设
施亟待完善
城市规模急剧膨胀与城市规划、建设和管理严重滞后不相适应,“城中村”现象普遍
加强城市的规划和管理,完善城市基础设施
工业、城市建
设占用的耕
地面积不断
扩大
建设项目多,大量占用耕地
落实基本农田保护政策,提高城市土地的利用率
珠江水
质恶化
工业废水和污水直接排放
提高污水处理率,实行达标排放
续表
主要问题
产生的原因
解决措施
酸雨危
害严重
火电厂排放大量的二氧化硫等酸性气体
大力推广洁净煤燃烧技术;发展核电等新能源;节约用电,提高能源利用率
城市固体
废弃物污
染加剧
人口增加、生活水平提高,产生大量固体废弃物
提高城市固体废弃物的处理率
2.区域工业化发展方向
根据区
域资源
禀赋及
区位优
势合理
布局
能源资源丰富区
区域能源基地建设,能源的综合利用
教育发达地区
高新科技工业
劳动力密集区
劳动密集型产业、轻工业
有色金属资源丰富区
金属冶炼
天然气丰富区
发展以天然气为原料的化工业
(2016·海南高考)职住平衡是指城市在规模合理的范围内所提供的就业岗位数量与该范围内居民中的就业人口数量大致相等,且大部分有工作的居民可以就近工作。通常用职住比来评价一个地区的职住平衡状况,计算公式为:职住比=就业岗位数量/居民中的就业人口数量。下图是2015年北京环线之间职住比分布图。据此完成(1)~(3)题。
(1)相比较而言,北京职住比最为平衡的区域在( )
A.二环与三环之间 B.三环与四环之间
C.四环与五环之间 D.五环与六环之间
(2)20世纪80年代以来,北京环线间职住比差异逐渐加大,导致就业人群的( )
A.平均居住成本上升 B.平均通勤距离增加
C.平均经济收入增加 D.平均通信费用增加
(3)针对环线间职住比差异加大带来的问题,北京宜采取的应对措施是( )
①大力发展快速交通 ②郊区兴建大型住宅区 ③部分产业迁至郊区 ④提高郊区产业集聚度
A.①③ B.②③ C.①④ D.②④
[思维探究]
[答案] (1)C (2)B (3)A
考向1 区域工业化与城市化过程中出现的问题
(2019·辽宁沈阳一模)国内常见的城市首位度计算方法有两种,一是将首位城市GDP占全省城市GDP的占比视为城市首位度;二是将首位城市与第二位城市的人口规模之比视为城市首位度。在2018年中国城市发展年度报告中,黑龙江的哈尔滨、山东的济南和青岛、江苏的南京、福建的厦门、辽宁的沈阳和大连等城市被中央点名首位度不够。读图,完成(1)~(2)题。
(1)材料中七城市被中央点名首位度不够的主要原因是( )
A.城市化水平低 B.城市GDP数值小
C.城市人口规模小 D.城市带动作用小
答案 D
解析 首位度在一定程度上代表了城镇体系中的城市发展要素在最大城市的集中程度,这种集中程度越高,最大城市的辐射带动作用越强,因此材料中七城市首位度不够的主要原因是城市带动作用小,D项正确。图中信息表明,城市首位度是按城市GDP占本省GDP的比重计算的,与“城市化水平低”和“城市人口规模小”关系不大,排除A、C两项;城市首位度是指城市GDP的比重,不是城市GDP数值大小,排除B项。
(2)下列四个省会城市中,首位度最高的是( )
A.西安 B.济南 C.西宁 D.郑州
答案 C
解析 根据所学知识可知,青海省城市数目少,除省会西宁外,其他城市规模较小,经济较落后,全省的GDP规模不大,因此西宁的城市首位度高,C项正确。西安城市经济水平较高,但全省的GDP规模较大,因此与西宁相比城市首位度较低,排除A项;题中信息表明,济南城市首位度低,被中央点名首位度不够,排除B项;郑州经济水平较高,但全省的GDP规模大,与西宁相比,郑州城市首位度较低,排除D项。
考向2 解决区域工业化与城市化问题的途径
(2019·河北五个一名校联盟第一次诊断)2010年,美国费城城市空地有35 575块,空地地块密度达97块/km2。下图示意2010年美国费城城市空地分布格局。据此完成(1)~(3)题。
(1)美国费城城市空地总体格局是( )
A.南北密中稀疏 B.北密南疏中集中
C.南北稀疏中密集 D.北疏南密中集中
答案 D
解析 由图可知,美国费城城市空地率北部低,南部较高,中部最高。
(2)美国费城城市空地形成的主要原因是( )
A.商业区外迁 B.工业企业搬迁
C.预留的城市绿地 D.废弃的学校用地
答案 B
解析 由图可知,美国费城城市空地率中部最高,最可能是工业企业外迁导致的城市空心化;商业区极少废弃形成城市空地;废弃的学校用地和预留的城市绿地数量不可能过大。
(3)解决费城城市空地问题的主要措施是( )
A.强制收归国有,大力发展加工工业
B.实施城市空地临时开发利用制度,提高土地利用率
C.建设高标准的城市绿地,打造花园城市
D.发展高新技术产业和高端服务业,吸引人口回流
答案 D
解析 发展高新技术产业和高端服务业,吸引人口回流,才是解决费城城市空地问题的主要措施。
产业结构调整的方向与措施
1.调整方向
(1)促进三大产业健康协调发展,逐步形成以农业为基础、高新技术产业为先导、基础产业和制造业为支撑、服务业全面发展的产业格局。
(2)发展循环经济,实现可持续发展。
2.主要措施
此外资源型城市还可采取以下措施:
素能专项突破
聚焦核心素养 城市新区建设
截至2018年,阿里、腾讯、苹果等知名企业均在贵安新区设立大数据中心。2018年12月19日,贵州省大数据发展管理局与贵州股权交易中心签订战略合作协议,充分发挥省大数据发展管理局政策、企业资源和技术等方面的优势,联手助力贵州省大数据企业做强、做大、做优。贵州贵安新区是南方数据中心核心区、全国大数据产业集聚区、全国大数据应用与创新示范区、大数据与服务贸易融合发展示范区、大数据双创示范基地、大数据人才教育培训基地。
核心素养定位:区域认知
开发和建设新区是城市发展途径,同时,也是解决城市发展中出现的一系列问题的重要举措,目前,我国大中小城市几乎都在开发建设新区,在新区建设中,出现了许多问题,成为我国城市化过程中的重要研究课题。
1.城市新区建设条件的评价
要考虑城市经济发展状况、城市发展的潜力;城市人口规模及增长状况;城市发展中出现的问题;城市发展对土地的需求;城市基础设施状况。总之,要从城市可持续发展的角度考虑城市新区的建设。
2.城市新区建设需要注意的问题
城市新区的开发和建设,应当合理确定建设规模和时序;充分利用现有市政基础设施和公共服务设施;严格保护自然资源和生态环境;体现地方特色。
3.城市新区建设的措施和途径
(1)优化城市用地,平衡城市各功能区之间的关系。
(2)控制人口数量和密度,提高人口素质。
(3)推广清洁能源和绿色能源。
(4)加快产业结构调整和技术创新。
(5)加强绿化建设,保护生物多样性。
(6)加快基础设施建设。
(7)加快公共设施建设。
4.城市新区建设的意义
疏散主城市的功能;优化城市布局和空间结构;缓解城市发展过程中产生的“城市病”;推动城市化进程;有利于培育新的经济增长极;有利于促进城市与周边地区协调发展;促进城市社会、经济、生态的协调发展。
5.大数据中心建设条件
(1)能源充足,用电安全。
(2)气候凉爽,耗电量小。
(3)环境优美,空气洁净。
(4)地质稳定,灾害少发。
(5)土地广阔,成本较低。
(6)政策支持,资金保障。
(7)科技先进,人才众多。
(2019·北京朝阳期末)数据中心是用特定设备在互联网上传输、存储数据信息的场所,其规模以设备运行耗能的多少来衡量。我国的数据中心2010年之前主要布局在东部沿海地区,如今贵安新区快速发展成为我国南方最大的数据中心基地。贵安新区范围涉及贵阳和安顺两市所辖4县(市、区)20个乡镇。读贵安新区位置示意图,回答1~3题。
1.相比东部沿海地区,贵安新区发展成为我国南方最大数据中心基地的有利条件有( )
①气候凉爽,节省设备冷却的成本 ②科技发达,具有人才优势 ③能源充足,用电成本低 ④距离大城市近,用户多
A.①② B.①③ C.②③ D.③④
答案 B
解析 贵安新区位于云贵高原,海拔高,气候凉爽,有利于节省设备冷却的成本,①正确;与东部沿海地区相比,贵安新区技术水平低,人才少,②错误;贵安新区能源充足,用电成本低,③正确;距离大城市远,用户少,④错误。
2.数据中心的数据被比喻为“原料”,贵安新区利用这些“原料”可以发展的产业有( )
①煤炭化工 ②冶金工业 ③智能制造 ④电商产业
A.①② B.①④ C.②③ D.③④
答案 D
解析 以“数据”为原料贵安新区可以发展的产业,关键信息是“数据”,只要列出的产业以“数据”为中心即可。例如数据加工、数据分析、数据交易、数据服务、智能制造等。因此③④正确。
3.数据中心的建立对贵安新区地理环境的影响有( )
①促进产业升级 ②增加就业机会 ③加剧环境污染
④提升城市化水平
A.①②③ B.①②④ C.①③④ D.②③④
答案 B
解析 数据中心的建立有利于促进产业升级、增加就业机会,能够提升城市化水平,①②④正确;数据产业属于高新技术产业,因而数据中心的建立对环境的影响不大,③错误。
突破图表技能 产业结构图
(2015·上海高考)在区域发展过程中,城镇化进程与产业结构演化相伴相随。下图为崇明三大产业产值比重和城镇化率变化图。据此完成(1)~(2)题。
(1)2000年到2012年,崇明城镇化水平不断提高的主要原因是( )
①第一产业效率提高,农村出现剩余劳动力 ②第二产业长足进步,吸纳农村剩余劳动力 ③第三产业产值稳定,城镇人口不断增加 ④产业结构基本稳定,就业人口基本不变
A.①② B.②③ C.③④ D.①④
(2)崇明需根据自身的环境和人才条件,调整第三产业,推进城镇化建设。其应该优先发展的行业是( )
A.休闲旅游业 B.高端金融业
C.农贸批发业 D.房地产业
[答案] (1)A (2)A
第一步:明确图表类型。
一般的产业结构统计图表均表示三大产业结构。常见的产业结构统计图表有柱状图、饼状图(图一)、平面三角坐标图(图二)、统计表格等。不同的统计图表数据的分析方法不同。从表示的地理要素来说,有三大产业增加值结构图,三大产业就业结构图。此外还有农业结构图、工业结构图等形式。
第二步:判断产业特点。
判断产业结构特点的前提是正确读出三大产业的比重。柱状图中柱状的高低、扇形图角度的大小直接反映了三大产业的比重,平面三角坐标图需要分别读出三个产业的比重进行比较。
第三步:判断变化特征。
产业结构的变化特征是指不同时期三大产业的变化状况。随着工业化和城市化的推进,第一产业比重降低,第二、第三产业比重上升;工业化和城市化发展到一定阶段,第二产业比重降低,第一产业比重继续降低,第三产业比重持续上升。
产业结构在一定程度上反映了经济发展水平,产业结构的差异可以比较不同地区经济发展水平。一般来说,第一产业比重较大,经济发展水平低;第三产业比重很大,经济发展水平很高。
第四步:分析变化原因。
人口迁移、工业化、城市化、旅游业的发展等都会影响产业结构的变化。
(2019·天津高考模拟)读天津市2006~2016年三次产业增速图,回答1~2题。
1.下列推断与天津市三次产业增速相符的是( )
A.2008~2009年,三次产业增速都加快
B.2013~2016年,第三产业增速最快
C.2012~2014年,三次产业增速差异拉大
D.2010~2011年,三次产业增速都放缓
答案 B
解析 读图可知,2008~2009年,三次产业增速总体都在增加,但增加的趋势呈减缓的趋势;2013~2016年,第三产业增速最快;2012~2014年,三次产业增速差异减小;2010~2011年,第二产业增速加快。
2.图中显示,天津市经济结构中( )
A.第一产业产值2010年达到最大值
B.第二产业产值一直在增加
C.第三产业产值一直增加
D.三次产业比重都一直增加
答案 C
解析 增速只要大于0即表示产值在增加,小于0表示产值减少。第一产业产值在2006年下半年以后一直都在增加;第二产业产值在2015年以后在减少;第三产业产值一直增加。
第33讲 区域工业化与城市化
基础全面梳理
一 工业化与城市化的关系
区域工业化与城市化是两股相互促进的力量,区域工业化必然带来城市化,城市化反过来又会促进工业化。
二 珠江三角洲地区推进工业化与城市化的背景和条件
1.特定的国际、国内环境
(1)发达国家和地区的产业结构调整
(2)国家的对外开放政策。
2.自身有利的地理条件
(1)良好的区位
(2)全国最大的侨乡之一。
三 珠江三角洲工业化与城市化的推进
工业化是促进城市化水平提高的直接原因,但不是促进城市化水平提高的根本原因,根本原因是生产力水平的提高。
四 问题与对策
1.问题产生的原因
(1)受地区产业基础和市场腹地等条件的限制,对外资的吸引力正在下降。
(2)缺乏合理的规划与管理。
2.问题与对策
1.杭州位于中国东南沿海,钱塘江下游,是国家历史文化名城和著名的风景旅游城市。杭州是浙江省的政治、经济、文化和金融中心,长江三角洲副中心城市之一,中国重要的电子商务中心之一。运用可持续发展原理,为杭州进一步提升城市竞争力提出合理建议。
提示:利用历史人文资源与西湖等自然旅游资源优势,推进旅游业发展;发挥阿里巴巴等企业优势,推进电子商务、互联网金融、信息软件等行业发展;依托长江三角洲,加强区域合作与发展等等。
2.上海是我国经济最发达的城市。判断上海城市化水平的程度,并分析产业结构对城市化发展的影响。
提示:上海城市化水平高。上海第一产业比重很小,以第三产业为主,经济发展水平高,能促进城市化的发展;人口向二、三产业集中,有利于提高城市化水平。
考点深度研析
考点1 地理条件和进程
1.珠江三角洲地区工业化与城市化的背景和条件
2.珠江三角洲工业化推进过程中的两个阶段
第一阶段
第二阶段
时间
1979~1990年
1990年以后
优势
劳动力丰富、地价低廉、政策优势、侨乡
工业实力大大增强
劣势
工业基础薄弱,矿产资源贫乏
政策优势已不明显,劳动力成本低的优势逐渐丧失
背景
发达国家和地区进行产业结构调整,为劳动力密集型和资源密集型产业寻找新的出路
世界经济全球化、信息化蓬勃发展和发达国家与地区新一轮的产业结构调整
续表
第一阶段
第二阶段
主导
产业
劳动力密集型产业
高新技术产业
在全国的地位
一些生产生活消费品的工厂迅速成长为国内同类产品的主要生产厂家
广东省的电子信息产业产值占全国的比重稳居各省级行政区之首
存在
问题
外商投资规模相对较小,吸引外资额增长相对较慢;劳动力密集型产业的附加值相对较低,工业增加值的增长相对较慢
对外资的吸引力下降,工业化与城市化的后劲日显不足;支撑产业升级的动力正在减弱;城市建设相对落后;生态环境问题日趋严重
3.工业化与城市化的关系
工业化与城市化是推动区域经济社会发展的主要动力,区域工业化必然带来城市化,城市化反过来促进工业化。
(2016·上海高考)城市化与产业结构升级在区域发展中相伴而行,城市化率、产业结构是城市与区域发展的重要标志。读图文资料,回答问题。
材料一 2012年崇明农业总产值中传统种植业占51.88%,种植业以农户家庭经营为主。工业以传统工业为主,主要部门为黑色金属、机械和纺织,占重点骨干企业的70%,且主要分布于各个乡镇,布局零散。
材料二 2012年,崇明GDP仅占上海全市GDP的1.2%。
2012年崇明及全国三大产业比重(%)
(1)概括2012年崇明城市化率特点。
(2)据表中数据,分别归纳2012年崇明三大产业的特点。
(3)分别说明2012年崇明第一、第二产业对其城市化发展的影响,并分析原因。
[思维探究]
[答案] (1)2012年崇明城市化率低于全市和全国平均水平。
(2)第一产业:产值比重低于全国平均值,但从业人员比重却高于全国平均值。第二产业:产值比重高于全国平均值,但从业人员比重却低于全国平均值。第三产业:产值比重低于全国平均值,但从业人员比重高于全国平均值。
(3)第一产业影响:崇明第一产业滞留的农业劳动力过多,影响了第一产业劳动力的转移,不利于城市化的发展。原因:以种植业为主,规模小,效率低,难以为城市化提供足够的剩余劳动力。
第二产业影响:对农村剩余劳动力的吸纳能力偏弱,即工业化对城市化发展虽然有一定的拉动作用,但拉动作用还不够强。
原因:①以传统产业、乡镇企业为主;②布局零散,集聚程度较低,规模小。因此,第二产业对剩余劳动力的吸纳能力偏弱。(任答一点即可)
考向1 区域工业化和城市化的地理条件
(2019·广东广州一模)湾区是由一个海湾或相连的若干个海湾、港湾、附近岛屿共同组成的区域。东京湾区、纽约湾区、旧金山湾区和粤港澳大湾区是世界著名的四大湾区。目前,四大湾区已成为带动全球经济发展的重要增长极。据此完成(1)~(3)题。
(1)湾区经济发展快的最主要区位因素是( )
A.交通 B.资源 C.气候 D.文化
答案 A
解析 湾区是由一个海湾或相连的若干个海湾、港湾、附近岛屿共同组成的区域。湾区经济发展快的最主要区位因素是交通,水、陆交通便利,A项正确。
(2)影响湾区外向型产业大量集聚的最主要原因是( )
A.接近原料和市场 B.地形平坦、气候适宜
C.政策和税收优惠 D.科技发达、人才众多
答案 A
解析 影响粤港澳大湾区外向型产业大量集聚的最主要原因是港口地区接近原料和市场,便于原料或产品的运输,A项正确;地形平坦、气候适宜不是工业发展的主要因素,B项错误;政策和税收优惠方面与其他沿海地区相同,C项错误;不如北京、上海等地科技发达、人才众多,D项错误。
(3)目前,四大湾区引领世界经济发展的动力最主要是( )
A.海运繁荣 B.产业集聚
C.科技创新 D.市场广阔
答案 C
解析 目前,四大湾区已成为带动全球经济发展的重要增长极。四大湾区引领世界经济发展的动力最主要是科技创新,C项正确;海运繁荣与其他港口差异不大,A项错误;产业集聚、市场广阔等特点,与其他工业区相似,不是能引领世界经济发展的主要原因,B、D两项错误。
考向2 区域工业化和城市化推进进程
(2019·超级全能生浙江联考)下图为工业化发展不同阶段三种不同行业的劳动力比例变化示意图。据此完成(1)~(2)题。
(1)据图分析,图中a、b、c三条曲线,分别有可能对应的是( )
A.汽车销售、服装加工、水稻种植
B.花卉生产、渔场养殖、计算机配件
C.制鞋业、飞机制造、快递
D.餐饮业、纺织业、乳畜业
答案 A
解析 由图形中的曲线变化可知,a行业所需要的劳动力比例越来越高,说明该行业发展迅速,前景广阔,结合选项,a可能是汽车销售;b行业所需要的劳动力比例先增长后下降,b可能为服装加工业,可理解为随技术水平的提高,机械化水平提高,所需劳动力数量下降;c行业所需要的劳动力比例越来越少,c可能是水稻种植业,一方面可能是由于机械化水平的提高,另一方面可能是种植面积的下降。
(2)根据图示信息判断该地区的产业活动中( )
①劳动导向型工业上升 ②资金导向型工业下降
③技术导向型工业上升 ④资源导向型工业下降
A.①② B.②③ C.③④ D.①④
答案 C
解析 由上题的分析可知,a是汽车销售,b是服装加工,c是水稻种植。同时由于该地区汽车销售业发达,说明本区域经济发达,生产力水平高,再结合图形中曲线的变化,可以推测该地区劳动导向型工业会下降,资金导向型工业上升,技术导向型工业上升,资源导向型工业下降。③④符合题意。
考向3 城市化模式
低碳城市是未来城市发展的主要趋势,从公共服务中心的平均出行距离比较来看,双城增长模式是最优的低碳化模式。天津通过“双城”战略,加快滨海新区核心区建设与中心城区改造提升,二者分工协作、功能互补,实现市域空间组织主体由“主副中心”向“双中心”结构转换提升,构成双城发展的城市格局。处于双城相向拓展方向的海河中游地带通过重点开发,将成为承接“双城”产业及功能外溢的重要载体,并在其中规划生态廊道,避免城区连片发展,有利于形成良好的生态环境。据此完成(1)~(3)题。
(1)天津市双城增长模式的实施,显著促进了该市同类产业活动的( )
A.技术创新 B.市场拓展
C.空间集聚 D.产品升级
答案 C
解析 低碳城市是未来城市发展的主要趋势,从公共服务中心的平均出行距离比较来看,双城增长模式是最优的低碳化模式,天津市双城增长模式的实施,显著促进了城市空间集聚,故C项正确。
(2)海河中游地带适合布局的产业活动是( )
A.汽车工业 B.国际交流中心
C.石化工业 D.交通枢纽
答案 B
解析 处于双城相向拓展方向的海河中游地带通过重点开发,将成为承接“双城”产业及功能外溢的重要载体,因此适合布局的产业活动是国际交流中心,故B项正确。
(3)低碳化双城增长模式的主要特点是( )
A.同时建设多个中心以分散中心城市的经济职能
B.新建中心向各个方向均衡无限增长
C.新建中心等级规模比中心城市水平低
D.新建中心与中心城区之间距离较近且交通便捷
答案 D
解析 低碳化双城增长模式的主要特点是新建中心与中心城区之间距离较近且交通便捷,故D项正确。
工业化对城市化的推进
1.工业化发展对区域产业结构变化的影响
随着社会经济的发展和科技进步,区域内部三大产业的产值和就业人员的比例不断发生变化。第一产业的比重不断下降;第二产业和第三产业比重不断上升;一般经济发展水平越高,第三产业的比重越大。
2.工业化对城市化的推进
一个国家或地区在经济发展过程中,主导产业由第一产业转向第二产业和第三产业时,劳动力也随之从第一产业向第二产业和第三产业转移,推动了城市化进程。此外,第三产业吸纳劳动力的速度快于第二产业,因此大量的农村剩余劳动力可以直接转移到城市服务业中,加速城市化进程。
考点2 问题和措施
1.珠江三角洲工业化与城市化过程中出现的问题及解决措施
主要问题
产生的原因
解决措施
产业升级
面临困境
与长江三角洲相比,珠江三角洲的产业基础、科技实力和人才队伍都处于劣势;珠江三角洲由于南岭的阻隔,国内的腹地范围较小,影响产业升级
加强城市之间的协作,构建大珠江三角洲城市群;重视科技、人才的引进;推进“泛珠三角”的区域合作
城市基础设
施亟待完善
城市规模急剧膨胀与城市规划、建设和管理严重滞后不相适应,“城中村”现象普遍
加强城市的规划和管理,完善城市基础设施
工业、城市建
设占用的耕
地面积不断
扩大
建设项目多,大量占用耕地
落实基本农田保护政策,提高城市土地的利用率
珠江水
质恶化
工业废水和污水直接排放
提高污水处理率,实行达标排放
续表
主要问题
产生的原因
解决措施
酸雨危
害严重
火电厂排放大量的二氧化硫等酸性气体
大力推广洁净煤燃烧技术;发展核电等新能源;节约用电,提高能源利用率
城市固体
废弃物污
染加剧
人口增加、生活水平提高,产生大量固体废弃物
提高城市固体废弃物的处理率
2.区域工业化发展方向
根据区
域资源
禀赋及
区位优
势合理
布局
能源资源丰富区
区域能源基地建设,能源的综合利用
教育发达地区
高新科技工业
劳动力密集区
劳动密集型产业、轻工业
有色金属资源丰富区
金属冶炼
天然气丰富区
发展以天然气为原料的化工业
(2016·海南高考)职住平衡是指城市在规模合理的范围内所提供的就业岗位数量与该范围内居民中的就业人口数量大致相等,且大部分有工作的居民可以就近工作。通常用职住比来评价一个地区的职住平衡状况,计算公式为:职住比=就业岗位数量/居民中的就业人口数量。下图是2015年北京环线之间职住比分布图。据此完成(1)~(3)题。
(1)相比较而言,北京职住比最为平衡的区域在( )
A.二环与三环之间 B.三环与四环之间
C.四环与五环之间 D.五环与六环之间
(2)20世纪80年代以来,北京环线间职住比差异逐渐加大,导致就业人群的( )
A.平均居住成本上升 B.平均通勤距离增加
C.平均经济收入增加 D.平均通信费用增加
(3)针对环线间职住比差异加大带来的问题,北京宜采取的应对措施是( )
①大力发展快速交通 ②郊区兴建大型住宅区 ③部分产业迁至郊区 ④提高郊区产业集聚度
A.①③ B.②③ C.①④ D.②④
[思维探究]
[答案] (1)C (2)B (3)A
考向1 区域工业化与城市化过程中出现的问题
(2019·辽宁沈阳一模)国内常见的城市首位度计算方法有两种,一是将首位城市GDP占全省城市GDP的占比视为城市首位度;二是将首位城市与第二位城市的人口规模之比视为城市首位度。在2018年中国城市发展年度报告中,黑龙江的哈尔滨、山东的济南和青岛、江苏的南京、福建的厦门、辽宁的沈阳和大连等城市被中央点名首位度不够。读图,完成(1)~(2)题。
(1)材料中七城市被中央点名首位度不够的主要原因是( )
A.城市化水平低 B.城市GDP数值小
C.城市人口规模小 D.城市带动作用小
答案 D
解析 首位度在一定程度上代表了城镇体系中的城市发展要素在最大城市的集中程度,这种集中程度越高,最大城市的辐射带动作用越强,因此材料中七城市首位度不够的主要原因是城市带动作用小,D项正确。图中信息表明,城市首位度是按城市GDP占本省GDP的比重计算的,与“城市化水平低”和“城市人口规模小”关系不大,排除A、C两项;城市首位度是指城市GDP的比重,不是城市GDP数值大小,排除B项。
(2)下列四个省会城市中,首位度最高的是( )
A.西安 B.济南 C.西宁 D.郑州
答案 C
解析 根据所学知识可知,青海省城市数目少,除省会西宁外,其他城市规模较小,经济较落后,全省的GDP规模不大,因此西宁的城市首位度高,C项正确。西安城市经济水平较高,但全省的GDP规模较大,因此与西宁相比城市首位度较低,排除A项;题中信息表明,济南城市首位度低,被中央点名首位度不够,排除B项;郑州经济水平较高,但全省的GDP规模大,与西宁相比,郑州城市首位度较低,排除D项。
考向2 解决区域工业化与城市化问题的途径
(2019·河北五个一名校联盟第一次诊断)2010年,美国费城城市空地有35 575块,空地地块密度达97块/km2。下图示意2010年美国费城城市空地分布格局。据此完成(1)~(3)题。
(1)美国费城城市空地总体格局是( )
A.南北密中稀疏 B.北密南疏中集中
C.南北稀疏中密集 D.北疏南密中集中
答案 D
解析 由图可知,美国费城城市空地率北部低,南部较高,中部最高。
(2)美国费城城市空地形成的主要原因是( )
A.商业区外迁 B.工业企业搬迁
C.预留的城市绿地 D.废弃的学校用地
答案 B
解析 由图可知,美国费城城市空地率中部最高,最可能是工业企业外迁导致的城市空心化;商业区极少废弃形成城市空地;废弃的学校用地和预留的城市绿地数量不可能过大。
(3)解决费城城市空地问题的主要措施是( )
A.强制收归国有,大力发展加工工业
B.实施城市空地临时开发利用制度,提高土地利用率
C.建设高标准的城市绿地,打造花园城市
D.发展高新技术产业和高端服务业,吸引人口回流
答案 D
解析 发展高新技术产业和高端服务业,吸引人口回流,才是解决费城城市空地问题的主要措施。
产业结构调整的方向与措施
1.调整方向
(1)促进三大产业健康协调发展,逐步形成以农业为基础、高新技术产业为先导、基础产业和制造业为支撑、服务业全面发展的产业格局。
(2)发展循环经济,实现可持续发展。
2.主要措施
此外资源型城市还可采取以下措施:
素能专项突破
聚焦核心素养 城市新区建设
截至2018年,阿里、腾讯、苹果等知名企业均在贵安新区设立大数据中心。2018年12月19日,贵州省大数据发展管理局与贵州股权交易中心签订战略合作协议,充分发挥省大数据发展管理局政策、企业资源和技术等方面的优势,联手助力贵州省大数据企业做强、做大、做优。贵州贵安新区是南方数据中心核心区、全国大数据产业集聚区、全国大数据应用与创新示范区、大数据与服务贸易融合发展示范区、大数据双创示范基地、大数据人才教育培训基地。
核心素养定位:区域认知
开发和建设新区是城市发展途径,同时,也是解决城市发展中出现的一系列问题的重要举措,目前,我国大中小城市几乎都在开发建设新区,在新区建设中,出现了许多问题,成为我国城市化过程中的重要研究课题。
1.城市新区建设条件的评价
要考虑城市经济发展状况、城市发展的潜力;城市人口规模及增长状况;城市发展中出现的问题;城市发展对土地的需求;城市基础设施状况。总之,要从城市可持续发展的角度考虑城市新区的建设。
2.城市新区建设需要注意的问题
城市新区的开发和建设,应当合理确定建设规模和时序;充分利用现有市政基础设施和公共服务设施;严格保护自然资源和生态环境;体现地方特色。
3.城市新区建设的措施和途径
(1)优化城市用地,平衡城市各功能区之间的关系。
(2)控制人口数量和密度,提高人口素质。
(3)推广清洁能源和绿色能源。
(4)加快产业结构调整和技术创新。
(5)加强绿化建设,保护生物多样性。
(6)加快基础设施建设。
(7)加快公共设施建设。
4.城市新区建设的意义
疏散主城市的功能;优化城市布局和空间结构;缓解城市发展过程中产生的“城市病”;推动城市化进程;有利于培育新的经济增长极;有利于促进城市与周边地区协调发展;促进城市社会、经济、生态的协调发展。
5.大数据中心建设条件
(1)能源充足,用电安全。
(2)气候凉爽,耗电量小。
(3)环境优美,空气洁净。
(4)地质稳定,灾害少发。
(5)土地广阔,成本较低。
(6)政策支持,资金保障。
(7)科技先进,人才众多。
(2019·北京朝阳期末)数据中心是用特定设备在互联网上传输、存储数据信息的场所,其规模以设备运行耗能的多少来衡量。我国的数据中心2010年之前主要布局在东部沿海地区,如今贵安新区快速发展成为我国南方最大的数据中心基地。贵安新区范围涉及贵阳和安顺两市所辖4县(市、区)20个乡镇。读贵安新区位置示意图,回答1~3题。
1.相比东部沿海地区,贵安新区发展成为我国南方最大数据中心基地的有利条件有( )
①气候凉爽,节省设备冷却的成本 ②科技发达,具有人才优势 ③能源充足,用电成本低 ④距离大城市近,用户多
A.①② B.①③ C.②③ D.③④
答案 B
解析 贵安新区位于云贵高原,海拔高,气候凉爽,有利于节省设备冷却的成本,①正确;与东部沿海地区相比,贵安新区技术水平低,人才少,②错误;贵安新区能源充足,用电成本低,③正确;距离大城市远,用户少,④错误。
2.数据中心的数据被比喻为“原料”,贵安新区利用这些“原料”可以发展的产业有( )
①煤炭化工 ②冶金工业 ③智能制造 ④电商产业
A.①② B.①④ C.②③ D.③④
答案 D
解析 以“数据”为原料贵安新区可以发展的产业,关键信息是“数据”,只要列出的产业以“数据”为中心即可。例如数据加工、数据分析、数据交易、数据服务、智能制造等。因此③④正确。
3.数据中心的建立对贵安新区地理环境的影响有( )
①促进产业升级 ②增加就业机会 ③加剧环境污染
④提升城市化水平
A.①②③ B.①②④ C.①③④ D.②③④
答案 B
解析 数据中心的建立有利于促进产业升级、增加就业机会,能够提升城市化水平,①②④正确;数据产业属于高新技术产业,因而数据中心的建立对环境的影响不大,③错误。
突破图表技能 产业结构图
(2015·上海高考)在区域发展过程中,城镇化进程与产业结构演化相伴相随。下图为崇明三大产业产值比重和城镇化率变化图。据此完成(1)~(2)题。
(1)2000年到2012年,崇明城镇化水平不断提高的主要原因是( )
①第一产业效率提高,农村出现剩余劳动力 ②第二产业长足进步,吸纳农村剩余劳动力 ③第三产业产值稳定,城镇人口不断增加 ④产业结构基本稳定,就业人口基本不变
A.①② B.②③ C.③④ D.①④
(2)崇明需根据自身的环境和人才条件,调整第三产业,推进城镇化建设。其应该优先发展的行业是( )
A.休闲旅游业 B.高端金融业
C.农贸批发业 D.房地产业
[答案] (1)A (2)A
第一步:明确图表类型。
一般的产业结构统计图表均表示三大产业结构。常见的产业结构统计图表有柱状图、饼状图(图一)、平面三角坐标图(图二)、统计表格等。不同的统计图表数据的分析方法不同。从表示的地理要素来说,有三大产业增加值结构图,三大产业就业结构图。此外还有农业结构图、工业结构图等形式。
第二步:判断产业特点。
判断产业结构特点的前提是正确读出三大产业的比重。柱状图中柱状的高低、扇形图角度的大小直接反映了三大产业的比重,平面三角坐标图需要分别读出三个产业的比重进行比较。
第三步:判断变化特征。
产业结构的变化特征是指不同时期三大产业的变化状况。随着工业化和城市化的推进,第一产业比重降低,第二、第三产业比重上升;工业化和城市化发展到一定阶段,第二产业比重降低,第一产业比重继续降低,第三产业比重持续上升。
产业结构在一定程度上反映了经济发展水平,产业结构的差异可以比较不同地区经济发展水平。一般来说,第一产业比重较大,经济发展水平低;第三产业比重很大,经济发展水平很高。
第四步:分析变化原因。
人口迁移、工业化、城市化、旅游业的发展等都会影响产业结构的变化。
(2019·天津高考模拟)读天津市2006~2016年三次产业增速图,回答1~2题。
1.下列推断与天津市三次产业增速相符的是( )
A.2008~2009年,三次产业增速都加快
B.2013~2016年,第三产业增速最快
C.2012~2014年,三次产业增速差异拉大
D.2010~2011年,三次产业增速都放缓
答案 B
解析 读图可知,2008~2009年,三次产业增速总体都在增加,但增加的趋势呈减缓的趋势;2013~2016年,第三产业增速最快;2012~2014年,三次产业增速差异减小;2010~2011年,第二产业增速加快。
2.图中显示,天津市经济结构中( )
A.第一产业产值2010年达到最大值
B.第二产业产值一直在增加
C.第三产业产值一直增加
D.三次产业比重都一直增加
答案 C
解析 增速只要大于0即表示产值在增加,小于0表示产值减少。第一产业产值在2006年下半年以后一直都在增加;第二产业产值在2015年以后在减少;第三产业产值一直增加。
相关资料
更多

