中图版必修3第一章 区域地理环境和人类活动第一节 区域和区域差异第2课时教案
展开第2课时 东部季风区的内部差异 中国三个经济地带的区域差异
学习目标:1.了解东部季风区内南、北方在自然环境和人类活动方面的差异,学会从人地关系协调一致的角度分析区域差异和区域特征。(重点) 国三个经济地带的经济差异,掌握分析区域经济差异的思路和方法。(重、难点)
1.东部季风区的内部差异
(1)东部季风区的南北差异
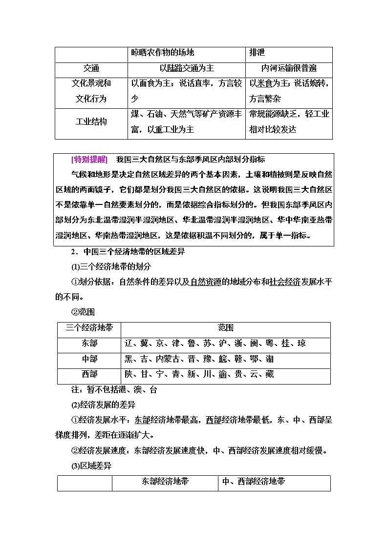
| 气候 | 地形 | 水文 |
北方 | 温带季风气候 | 以平原和高原为主 | 冬季河湖结冰 |
界线:秦岭—淮河一线 | |||
南方 | 热带、亚热带季风气候 | 以平原、低山和丘陵为主 | 冬季河湖一般不结冰 |
[特别提醒] 东部季风区南北差异的主要原因是太阳辐射的纬度变化引起的热量变化,而水分原因居于次要地位。
(2)南北差异对人类活动的影响
区域 项目 | 北方地区 | 南方地区 | |
农业生产 | 耕作制度 | 一年一熟、两年三熟和一年两熟 | 一年两熟和一年三熟 |
耕地类型 | 以旱地为主 | 以水田为主 | |
主要农产品 | 小麦、棉花、杂粮 | 稻谷、茶叶、蚕丝 | |
主要水果 | 苹果、梨、桃、杏、山楂等温带水果 | 柑橘、香蕉、荔枝、龙眼、菠萝等亚热带和热带水果 | |
民居 | 多平顶屋,节省建筑材料,兼作晾晒农作物的场地 | 屋顶坡度大,利于雨水排泄 | |
交通 | 以陆路交通为主 | 内河运输很普遍 | |
文化景观和 文化行为 | 以面食为主;说话直率,方言较少 | 以米食为主;说话婉转,方言繁杂 | |
工业结构 | 煤、石油、天然气等矿产资源丰富,以重工业为主 | 常规能源缺乏,轻工业相对比较发达 | |
[特别提醒] 我国三大自然区与东部季风区内部划分指标
气候和地形是决定自然区域差异的两个基本因素,土壤和植被则是反映自然区域的两面镜子,它们都是划分我国三大自然区的依据。这说明我国三大自然区不是依靠单一自然要素划分的,而是依据综合指标划分的。但我国东部季风区内部划分为东北温带湿润半湿润地区、华北温带湿润半湿润地区、华中华南亚热带湿润地区、华南热带湿润地区,这是依据积温不同划分的,属于单一指标。
2.中国三个经济地带的区域差异
(1)三个经济地带的划分
①划分依据:自然条件的差异以及自然资源的地域分布和社会经济发展水平的不同。
②范围
三个经济地带 | 范围 |
东部 | 辽、冀、京、津、鲁、苏、沪、浙、闽、粤、桂、琼 |
中部 | 黑、吉、内蒙古、晋、豫、皖、赣、鄂、湘 |
西部 | 陕、甘、宁、青、新、川、渝、贵、云、藏 |
注:暂不包括港、澳、台
(2)经济发展的差异
①经济发展水平:东部经济地带最高,西部经济地带最低,东、中、西部呈梯度排列,差距在逐渐扩大。
②经济发展速度:东部经济发展速度快,中、西部经济发展速度相对缓慢。
(3)区域差异
| 东部经济地带 | 中、西部经济地带 | |
区域位置 | 面向大海、交通便利,区内及区际联系便捷 | 距海较远,地形、地质条件复杂,交通不便 | |
经济发展 | 水平 | 东部>中部>西部,且差距还在扩大 | |
速度 | 东部>中西部 | ||
历史背景和 开放顺序 | 文化、经济、政治基础东部比中、西部深厚,改革开放东部早于中、西部 | ||
[特别提醒] 1.三个经济地带的划分暂不包括香港、澳门特别行政区和台湾省;东部经济地带除北京外,都是沿海省、市、区,北京虽不沿海,但习惯上划归为沿海地带。
2.西部大开发中的“西部”不是西部经济地带。我们所说的西部大开发除了包括西部经济地带外,还包括东部经济地带的广西和中部经济地带的内蒙古,共12个省级行政区。
(1)北方耕地以旱地为主,主要种植小麦、棉花,盛产亚热带水果;南方耕地以水田为主,是中国稻谷、茶叶、蚕丝的主要产区。 ( )
(2)南北方房屋屋顶坡度不同,是因为气温差异。 ( )
(3)改革开放以来,我国地区之间的经济发展差距有进一步扩大的趋势。
( )
(4)我国东部经济地带的省级行政单位都临海。 ( )
(5)我国南北差异的主要原因是 ( )
A.地形差异 B.海陆位置不同
C.纬度位置不同 D.山地阻挡作用
提示:(1)× 北方地区处于我国的温带季风区,耕地以旱地为主,种植小麦、棉花,盛产温带水果;南方热量、水分较丰富,耕地以水田为主,是我国稻谷、茶叶、蚕丝的主要产区。
(2)× 北方由于降水较少,屋顶坡度小;南方由于降水较多,屋顶坡度较大。
(3)√ 东部经济地带具有地理位置、气候、地形、交通等优势条件,改革开放优惠政策使东部与中西部差距扩大。
(4)× 北京市不临海。
(5)C [南北差异形成的主要原因是热量差异。]
东部季风区的内部差异
近几年每当冬季来临,南方部分居民和媒体热议南方集中供暖。下图是“南北供暖线示意图。”
问题1 (区域认知)图中“南北供暖线”,大致与我国哪些地理事物吻合?
提示:秦岭—淮河。
问题2 (综合思维)与图中分界线吻合的地理分界线还有哪些?
提示:南方和北方分界线;1月份0 ℃等温线;年800 mm等降水量线。
问题3 (地理实践力)结合所学知识,请分析以秦岭—淮河作为南北供暖线的依据。
提示:秦岭—淮河以北是温带季风气候,冬季平均气温低于0 ℃,南方冬季平均气温高于0 ℃。
[归纳总结]
一、自然环境因素差异
1.气候差异的形成
2.地貌差异的形成
3.水文差异的形成
(1)气候因素中的降水量差异直接造成河流水量差异。
(2)地形条件决定了河流支流多少、流域面积大小和流速大小的不同。
(3)流域内的植被状况不同造成河流含沙量的不同。
(4)河流所处的纬度及流向决定了有无冰封期、冰封期长短及有无凌汛现象。
4.土壤差异的形成
不同区域的气候、植被及人类生产活动因素的差异造成土壤类型、厚度、肥力、酸碱度的差异。
二、南北差异对人类活动的影响
1.读图,回答(1)~(2)题。
甲
乙
(1)甲、乙两图所示区域农业耕作制度及作物品种不同的主要原因是 ( )
A.土壤不同 B.热量不同
C.降水不同 D.地形不同
(2)下列能够体现乙图所示区域特征的是 ( )
①有广泛分布的黑土 ②雨热同期,大陆性气候强
③水稻土 ④水田 ⑤稻作农业 ⑥综合性工业基地
⑦重工业基地 ⑧旱地耕作业
A.①②③④ B.③④⑤⑥
C.⑤⑥⑦⑧ D.②⑦⑧
(1)B (2)B [第(1)题,根据图中经纬度及海陆轮廓可知,甲图所示为我国东北地区,乙图所示为长江三角洲地区,两地因热量差异而导致耕作制度及作物品种不同。第(2)题,长江三角洲为亚热带季风气候,雨热同期,利于水稻种植,是我国最大的综合性工业基地。]
中国三个经济地带的区域差异
阅读材料,回答下列问题。
材料一 中国三个经济地带人均地区生产总值的比较。
材料二 不同年份外商在中国直接投资的地区比例(%)。
| 1990年 | 1995年 | 1999年 | 2000年 |
东部地区 | 93.86 | 87.69 | 87.77 | 87.83 |
中部地区 | 3.87 | 9.25 | 9.38 | 9.17 |
西部地区 | 2.27 | 3.06 | 2.85 | 3.00 |
注:暂不包括港、澳和台湾地区数据。
问题1 (区域认知)我国的三个经济地带中,人均地区生产总值从1978年~2005年呈现怎样的变化趋势?
提示:增长。
问题2 (区域认知)由材料一中三个经济地带人均地区生产总值的变化可以看出三个经济地带经济发展水平和速度有什么差异?
提示:经济发展水平:东>中>西;
经济发展速度:东>中>西。
问题3 (综合思维)结合材料二,分析外商在中国直接投资地区间产生差异的原因有哪些?
提示:地理位置、自然环境、历史因素和政策的差异。
[归纳总结]__我国三个经济地带差异的影响因素
自然基础是经济活动的前提,自然差异是形成经济差异的基础。分析我国三个经济地带差异的影响因素时,除了分析自然因素、社会经济因素外,还要考虑地理区位、民族心理、国际化程度以及历史背景和开放顺序等。
1.自然因素
区域 因素 | 东部地带 | 中、西部地带 |
地形 | 地势低平,以丘陵、平原为主 | 海拔较高,地形复杂,对工农业生产和交通建设极为不利 |
气候 | 基本上位于东部季风区内,气候湿润,雨热同期,有利于农作物生长 | 多属于半干旱干旱区和高寒区,对农业发展极为不利 |
自然资源 | 能源、原材料不足,北方淡水资源短缺 | 能源和矿产资源具有明显优势 |
2.社会经济因素
区域 因素 | 东部地带 | 中、西部地带 |
发展基础 | 历史上形成的社会经济基础较好,19世纪40年代后,近代工业首先出现在沿海 | 发展基础薄弱,20世纪30年代后才一度出现工业向西推移的趋势 |
产业结构 | 较优,第二、三产业远高于第一产业,农村工业化程度高,生产水平较高 | 第一产业比重较大,乡镇企业不发达,生产力水平较低,经济发展相对迟缓 |
交通运输状况 | 交通发达 | 交通线路较少,运输条件较差 |
城市化水平 | 高 | 低 |
科技、教育和文化水平 | 高 | 低 |
对外开放程度 | 高 | 低 |
3.历史背景和开放顺序
历史背 | 从历史上看,中国文化、经济和政治中心有东移趋势 | |
景和开 | 东部地区 | 西部内陆地区 |
放顺序 | ①文化、经济和政治基础深厚,西方先进技术首先传入,资本主义工业、商业首先兴起;②首先进行改革开放 | ①文化、科学技术相对落后、商品经济发展缓慢;②开放时间较晚 |
2.20世纪80年代,国家根据全国各地的自然条件、经济基础、发展水平和对外开放程度,把全国划分为东部、中部和西部三个经济地带。据此完成(1)~(2)题。
(1)下表表示划分我国三个经济地带的各项指标(“”的多少表示优势的大小)。据表判断,我国东、中、西部三个经济地带的排序与表中数码相符的是( )
| 矿产和能源资源 | 经济基础 | 发展水平 | 开发程度 |
① | ||||
② | ||||
③ |
A.①②③ B.③②①
C.①③② D.②③①
(2)我国东、中、西部三个经济地带存在明显的产业结构差异。其主要的影响因素是( )
A.自然条件不同 B.资源配置不同
C.劳动力素质不同 D.经济发展水平不同
(1)D (2)D [第(1)题,东部经济地带矿产和能源资源相对较少,但经济基础好,发展水平高,开发程度高;西部经济地带矿产和能源丰富,但经济基础弱,发展水平较低,开发程度低;中部经济地带介于二者之间。第(2)题,经济发展水平是影响我国区域产业结构差异的主要因素。]
区域图的比较分析
阅读下图思考有关问题:
甲 乙
【探讨1】 根据图中信息,判断甲、乙区域名称。
提示:甲——长江三角洲,乙——珠江三角洲。
【探讨2】 从哪些方面比较甲、乙两区域差异?
提示:自然因素:地理位置、地形、气候、水文、土壤、植被等。社会经济因素:人口、工业、农业、交通和城市化。
【探讨3】 结合所学知识,说出甲、乙两区域的发展方向?
提示:现代服务业和先进制造业中心。
1.根据图中信息定位
根据图中的经纬度、海陆轮廓、典型地理事物及轮廓、重要标记和图例等信息,可以对图示区域进行定位。
2.区域特征分析
(1)自然地理特征分析
可从位置、地形、气候、河流、湖泊、土壤、植被、自然资源等方面分析。
(2)人文地理特征分析
可从农业、工业、人口、城市、交通等方面分析。
(3)结合自然地理和人文地理特征分析区域内的自然灾害和环境问题,分析原因,找出措施。
下面的甲图和乙图为我国的两个区域,读图完成下列问题。
甲图 乙图
(1)比较两区域在经济发展方面的优势和存在的主要问题。
区域 | 位置优势 | 政策优势 | 在全国农业中的地位 | 主要开发能源 | 主要环境问题 |
甲 |
|
|
|
|
|
乙 |
|
|
|
|
|
(2)20世纪80年代中期以来,两区域都吸引了大量人口流入,试分析产生这一现象的原因上的差异。
(3)甲、乙两区域内都有我国的著名河流,但它们对各自区域经济发展所发挥的主要作用却有很大不同,试说明原因。
[答案] (1)
区域 | 位置优势 | 政策优势 | 在全国农业中的地位 | 主要开发能源 | 主要环境问题 |
甲 | 与多国相邻,有边贸优势 | 西部大开发,沿边开放 | 重要的商品 棉、瓜果生 产基地,畜 牧基地 | 石油、天然气、煤 | 荒漠化 严重 |
乙 | 沿江邻海,交通便利 | 浦东开发,沿海沿江开放 | 重要的商品粮、棉、水产基地 | 核能 | 环境污染严重 |
(2)甲区域吸引大量流动人口迁入与其发展边境贸易及资源开发给人们增加了较多的经商与就业机会有关;乙区域则与当地经济发展水平高,就业机会多,经济收入高等因素有关。
(3)甲区域河流主要作用是解决了灌溉水源不足的问题,乙区域河流主要作用是提供了便利的运输条件。
区域认知——改革开放40年
2018年是中国改革开放40周年,4月10日,中国国家主席习近平在博鳌亚洲论坛开幕式上指出:改革开放这场中国的第二次革命,不仅深刻改变了中国,也深刻影响了世界!
改革开放推动中国全方位开放。从1979年初蛇口工业区设立,到1980年深圳、珠海、汕头、厦门设立经济特区;从1984年大连等14个沿海港口城市进一步对外开放,到1990年中央推进形成了以上海浦东为龙头的长江流域开放带。1992年,邓小平南方谈话之后,由沿海地区迅速向内陆腹地拓展。2001年底,我国加入世界贸易组织,中国在国际经贸体系中的地位越来越突出,已经逐渐成为全球化的重要推动者。
下图为国家“十一五”规划划定的东部、中部、西部和东北四大区域1999~2009年的国民生产总值增长率,据此完成1~2题。
1.造成图中四大区域国民生产总值增长速度差异的因素有 ( )
①地理区位 ②矿产丰富程度 ③产业结构 ④对外开放程度 ⑤科技水平 ⑥土地面积
A.①②③④ B.②③⑤⑥
C.①③④⑤ D.①③⑤⑥
2.2008年东部国民生产总值增长率下降最大,说明( )
A.中西部经济加速增长,东西部差距逐渐消失
B.劳动密集型产业的西移,造成东部发展衰落
C.东部受自然灾害影响,农业减产
D.东部外向型经济比重高,受国际市场影响大
1.C 2.D [第1题,国民生产总值增长速度主要与地理区位、开放程度、产业结构、科技水平有关,地区对外开放程度高,高附加值产业、新兴产业比重大,则国民生产总值增长快。第2题,2008年,世界金融危机爆发,对外向型经济影响较大。]
(教师独具)
题组1 东部季风区的内部差异
读下图,完成1~3题。
1.地理界线P南北两侧种植业不同,主要原因是 ( )
A.水热条件不同 B.地形条件不同
C.土壤条件不同 D.光照条件不同
2.我国北方住宅有院落,且围墙很高的原因是 ( )
A.平原广大 B.太阳辐射弱
C.降水少 D.冬季风力强
3.我国南方住宅中的傣族竹楼主要反映了当地的 ( )
A.地形条件 B.气候条件
C.水文环境 D.土壤特征
1.A 2.D 3.B [由于秦岭—淮河南北水热条件的差异,使得南北方农业类型、耕作制度、作物种类等存在差异;同样是由于南北方气候条件的差异,使得南北方民居有较大差异。]
题组2 中国三个经济地带的区域差异
读我国东、中、西部部分指标占全国比重示意图,回答4~5题。
4.下列关于东、中、西部的叙述,正确的是 ( )
①东部科技水平高 ②中部地区外资比重低于西部地区
③西部地区交通落后 ④西部地区资源短缺
A.①②③ B.②③④
C.①③④ D.①②④
5.有关三个经济地带的人类活动,叙述错误的是( )
A.经济水平:东部>中部>西部
B.发展速度:东部>中部>西部
C.经济发展水平的差距:逐渐扩大
D.经济增长:东部为正增长,中、西部为负增长
4.A 5.D [第4题,我国西部地区矿产资源丰富,但水资源缺乏。第5题,随着我国改革开放的不断深入,我国经济持续快速发展,发展速度东部最快、中部次之、西部较慢,经济发展水平呈现出东部最高、西部最低的梯度排列方式,并且经济发展水平的差距有逐渐扩大的趋势。]
(教师用书独具)
教材P12思考
中国三个经济地带划分的依据是自然条件的差异以及自然资源的地域分布和社会经济发展水平的不同。从三大自然区和三个经济地带的范围来看,东部经济地带完全位于东部季风区;青藏高寒区全部属于西部经济地带;西北干旱半干旱区全部属于中、西部经济地带。
教材P15活动
四川盆地和吐鲁番盆地的比较
| 四川盆地 | 吐鲁番盆地 |
位置 | 亚热带季风区的西部 | 西北干旱区 |
面积 | 约20万平方千米 | 约5万平方千米 |
气候 | 亚热带季风气候,夏季高温多雨,冬季温和少雨 | 温带大陆性气候,全年少雨,气温日较差、年较差大 |
地形 | 四周被高山和高原环绕,东部是一系列平行的山岭和谷地,西部是成都平原,中间分布着大片的丘陵 | 周围山岭环绕,海拔差别大,中部有一条东西走向的低山 |
土壤 | 肥沃的紫色土和水稻土 | 荒漠土,土壤发育差,有机质含量少 |
植被 | 亚热带常绿阔叶林 | 温带荒漠 |
水利工程 | 人工河渠,如都江堰 | 坎儿井 |
农作物 | 水稻、蚕桑 | 长绒棉、葡萄 |
教材P15复习题
1.略
2.略
3.在东部季风区内部,南北自然差异主要体现在气候、水文、植被、土壤等方面。南北自然差异对人类活动的影响主要有以下几个特点:(1)对农业生产类型和耕作方式的影响。北方地区的耕作制度有一年一熟、两年三熟和一年两熟,耕地以旱地为主,是我国小麦、棉花、杂粮的主要产区,盛产苹果、梨、桃、杏、山楂等温带水果;南方地区耕作制度有一年两熟和一年三熟,耕地以水田为主,是我国稻谷、茶叶、蚕丝的主要产区,盛产柑橘、香蕉、荔枝、龙眼、菠萝等亚热带和热带水果。(2)对民居建筑的影响。其主要表现在民居建筑的外在形态上,北方民居以平顶屋为主,南方民居多斜顶屋。(3)对人类活动地域联系方式和交通通达性的影响。总体来讲,东部季风区交通便利,道路密集且通达性好,是铁路和干线公路的主要分布地区。其中,南方地区由于河流众多,内河运输成为一种
普遍的联系方式。(4)对文化景观和文化行为的影响。受自然环境的影响,南、北方形成了各自的风土人情。(5)矿产资源的南北地域差异使北方经济以重工业为主,而南方的轻工业相对比较发达。
4.中国三个经济地带的区域差异主要表现为经济发展的差异。(1)经济发展水平的差距。中国经济发展水平东部最高,西部最低,且有逐渐扩大的趋势。(2)经济发展速度的不同。东部经济发展速度最快,中部次之,西部最慢。
高中地理中图版必修3第四节 德国鲁尔区的探索教案及反思: 这是一份高中地理中图版必修3第四节 德国鲁尔区的探索教案及反思,共16页。
高中中图版第三节 人类活动对区域地理环境的影响教学设计: 这是一份高中中图版第三节 人类活动对区域地理环境的影响教学设计,共17页。
中图版必修3第一节 区域和区域差异第1课时教案: 这是一份中图版必修3第一节 区域和区域差异第1课时教案,共18页。

