还剩12页未读,
继续阅读
所属成套资源:2020浙江高考语文二轮专题(精品教案,)
成套系列资料,整套一键下载
2020浙江高考语文二轮讲义:第1板块题型3 仿用句式
展开
题型3 仿用句式
前几年,高考浙江卷语文试题的第一部分是7个小题,2017年以后变成了6个小题。字音、字形、词语、病句这4个考点基本不变,后面的小题的考点基本每年都变。2017年浙江高考语文卷第5小题考的是仿写,并且加入了逻辑知识,比2014年和2015年分别以哲理小诗、给“人名取字”的方式考查仿写增加了难度。
仿写题涉及语法结构、逻辑修辞、表达方式、语意连贯、风格协调等方面,二轮复习中,应注意这种题型的复习训练。
仿用句式常见的两种类型
一、仿写式
仿用句式是指依照某一种句式,再写出一两个或多个与其句式相同的句子。所要仿写的句子涉及句子内容、句式、逻辑、修辞、衔接、照应和字数等多方面的要求,其核心要求是句子内容和句式特点。
(2017·高考浙江卷)归谬法是指为反对错误观点,先假设这个观点是正确的,由此推论得出荒谬结论的论证方法。仿照下面的示例,另写一句话。要求:符合归谬逻辑,句式基本一致,语言简洁明了。
例句:如果作品水平越高,知音越少,那么谁也不懂的东西就是世界上的绝作了。
答:
【解析】 题干要求非常明确,即用归谬法仿照示例写一句话来反驳生活中的错误看法或观点。解答时需先假设生活中人们常提到的某一错误观点,然后依据此观点推导出一个荒谬的结论即可。句式上可采用“如果……那么……”的模式。
【答案】 (示例)如果语言是生产工具,能够生产出物质资料,那么夸夸其谈的人就可以是百万富翁了。
二、续写式
所写句子夹在已提供材料的中间或末尾,一般限定了句子表达的思维空间,要求与前后语句搭配得当,句式与前面或后面相同。
请补写出空缺的语句,与前两句构成排比,使语段意思连贯,风格统一。
作一次心灵旅行,就以那一本本零落的古卷残页为车票,感受着穿越时空的欢喜。我与李白共攀蜀道,与辛弃疾拍遍栏杆,____________________,____________________。无论是漠北黄沙,还是江南水乡,我都一一留下足迹。
【解析】 本题综合考查考生运用修辞,仿写句式,语言表达连贯、准确、鲜明、得体的能力。注意所选名人、文人应为古代的,同时要结合其思想和作品来写。
【答案】 (示例)与岑参同赏“梨花” 与柳永泛舟钱塘
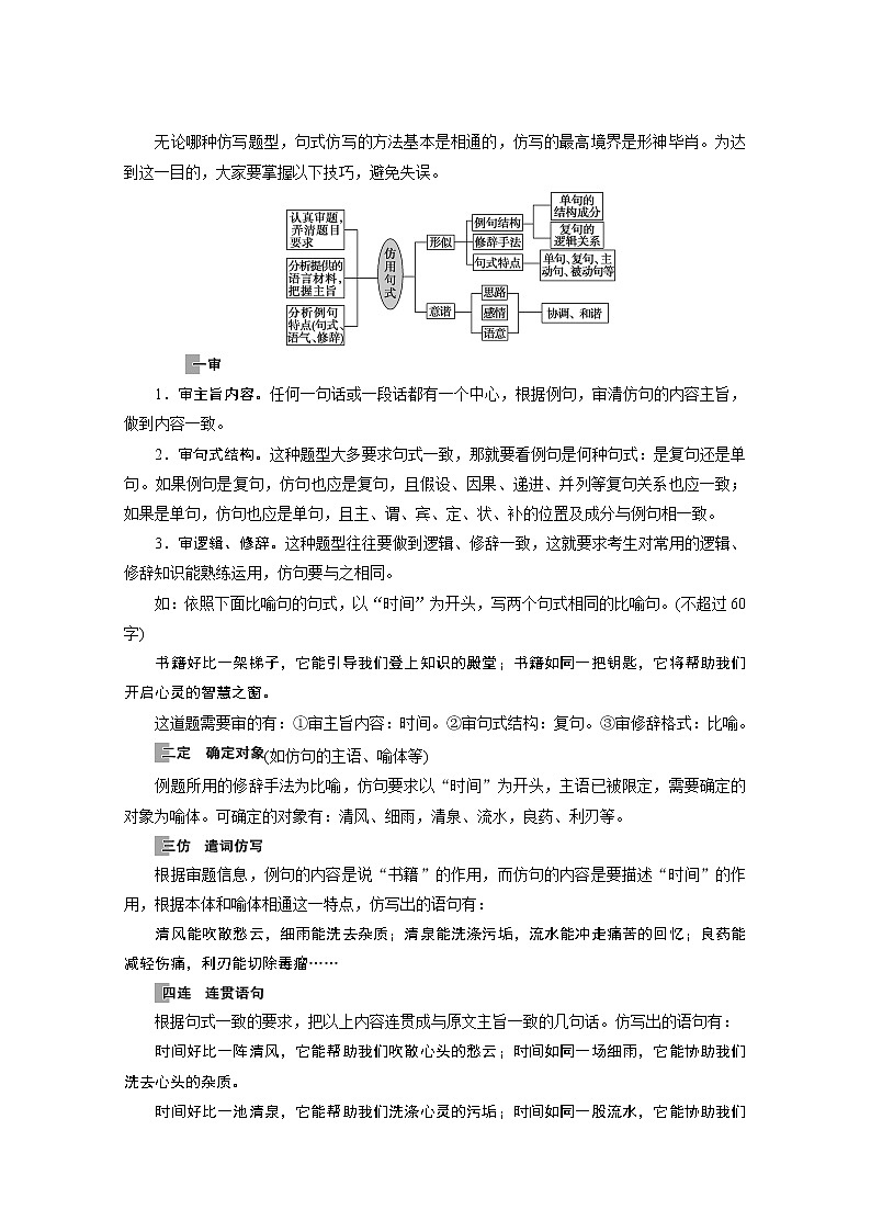
无论哪种仿写题型,句式仿写的方法基本是相通的,仿写的最高境界是形神毕肖。为达到这一目的,大家要掌握以下技巧,避免失误。
1.审主旨内容。任何一句话或一段话都有一个中心,根据例句,审清仿句的内容主旨,做到内容一致。
2.审句式结构。这种题型大多要求句式一致,那就要看例句是何种句式:是复句还是单句。如果例句是复句,仿句也应是复句,且假设、因果、递进、并列等复句关系也应一致;如果是单句,仿句也应是单句,且主、谓、宾、定、状、补的位置及成分与例句相一致。
3.审逻辑、修辞。这种题型往往要做到逻辑、修辞一致,这就要求考生对常用的逻辑、修辞知识能熟练运用,仿句要与之相同。
如:依照下面比喻句的句式,以“时间”为开头,写两个句式相同的比喻句。(不超过60字)
书籍好比一架梯子,它能引导我们登上知识的殿堂;书籍如同一把钥匙,它将帮助我们开启心灵的智慧之窗。
这道题需要审的有:①审主旨内容:时间。②审句式结构:复句。③审修辞格式:比喻。
(如仿句的主语、喻体等)
例题所用的修辞手法为比喻,仿句要求以“时间”为开头,主语已被限定,需要确定的对象为喻体。可确定的对象有:清风、细雨,清泉、流水,良药、利刃等。
根据审题信息,例句的内容是说“书籍”的作用,而仿句的内容是要描述“时间”的作用,根据本体和喻体相通这一特点,仿写出的语句有:
清风能吹散愁云,细雨能洗去杂质;清泉能洗涤污垢,流水能冲走痛苦的回忆;良药能减轻伤痛,利刃能切除毒瘤……
根据句式一致的要求,把以上内容连贯成与原文主旨一致的几句话。仿写出的语句有:
时间好比一阵清风,它能帮助我们吹散心头的愁云;时间如同一场细雨,它能协助我们洗去心头的杂质。
时间好比一池清泉,它能帮助我们洗涤心灵的污垢;时间如同一股流水,它能协助我们冲淡心灵痛苦的回忆。
时间好比一剂良药,它能帮助我们减轻心灵的伤痛;时间如同一把利刃,它能协助我们切除思想上的毒瘤。
审视所仿写的句子,看它是否有语病,是否和原文主旨一致、句式一致、修辞一致,能否与原文语意相连、文脉相通、融为一体。
在考试中,如果能做到审题、解题、验证三者相结合,那么“句式仿写”这种题的解答就能得心应手了。
此外,还应注意:
1.仿写题往往与修辞结合在一起考查,极具文学色彩和文化色彩。仿写的审题在所有的语言表达题里是最重要的,不仅要审题干及例句里的显性要求,更要审出隐性要求。
2.做仿写题时要用相近或相似联想打开思路,搭好架子。例句中给的事物是“雨”,就要联想到“风”“云”“雷”“电”等。架子大致搭好后,接下来就是在框架内发挥联想、想象,填充内容。
最后还要注意避免犯以下错误:
1.只求“形似”,忽略“神似”。
2.不能全面理解命题意图与句子含意,不会仿写。
3.仿写句子生硬造作,干瘪无味。
4.要求使用多种修辞手法时丢三落四、顾此失彼。
了解一点逻辑知识,为解题打基础
一、逻辑
定义:逻辑是人的一种抽象思维,是人通过概念、判断、推理、论证来理解和区分客观世界的思维过程。
二、概念
1.定义:概念是抽象的、普遍的想法、观念或充当指明实体、事件或关系的范畴或类的实体。
2.概念之间的关系
(1)全同关系
特点是:两个概念的外延完全重合,反映的是同一类事物,但内涵却不完全相同。
例如:“银川市”和“宁夏回族自治区的首府”这两个概念就是全同关系。因为它们的外延完全重合,指的是同一个地方, 但内涵不完全相同,前者强调的是名叫“银川”的这个城市,后者强调的是宁夏回族自治区的政治中心。
概念的全同关系参见右图,a、b表示两个概念。
(2)属种关系
特点是:一个概念的外延包含着另一个概念的外延。
例如:“学生”和“中学生”就是属种关系。“学生”的外延大,“中学生”的外延小,而且“学生”的外延包含了“中学生”的全部外延。
概念间的属种关系参见右图,a表示外延大的概念,b表示外延小的概念,a包含了b。
(3)种属关系
特点是:一个概念的外延包含在另一个概念之中。
例如:“中学生”与“学生”就是种属关系。“中学生”的外延小,“学生”的外延大,而且“中学生”的全部外延都包含在“学生”之中。
概念间的种属关系参见右图,a表示外延小的概念,b表示外延大的概念,a包含在b中。
(4)交叉关系
特点是:两个概念的外延部分重合。
例如:“学生”和“共青团员”这两个概念就是交叉关系。“学生”中有一部分人是共青团员;“共青团员”中有一部分人是学生。它们的外延部分重合。
概念的交叉关系参见右图,a、b两个概念部分重合(阴影部分)。
(5)全异关系
特点是:两个概念的外延各是各的,没有重合的部分。
例如:“鸟”与“兽”,“正义”与“非正义”,“教师”与“学生”等都是全异关系。
概念间的全异关系参见右图,a、b两个概念的外延各不相同。在全异关系中,有两种情形需进一步分析:
①矛盾关系
特点是:两个概念有一个共同的属概念,两个概念的外延是排斥的,它们的外延加起来等于属概念的外延。
例如,“社会主义国家”和“非社会主义国家”这两个概念就是矛盾关系。这两个概念有一个共同的属概念——“国家”,两个概念的外延互相排斥,它们的外延加起来等于“国家”这个属概念的外延。
矛盾关系参见右图,c表示属概念,a、b表示包含于c中具有矛盾关系的两个概念。
②反对关系
特点是:两个概念有一个共同的属概念,两个概念的外延是排斥的,它们的外延加起来小于属概念的外延。
例如,“社会主义国家”和“资本主义国家”这两个概念就是反对关系。这两个概念的外延有一个共同的属概念——“国家”,两个概念的外延互相排斥,它们的外延加起来小于“国家”这个属概念的外延。
反对关系参见右图,c表示属概念,a、b表示包含于c中具有反对关系的两个概念。
三、命题
1.定义:命题是指一个判断(陈述)的语义(实际表达的概念)。
2.三种命题
(1)对于两个命题,如果一个命题的条件和结论分别是另外一个命题的结论和条件,那么这两个命题叫作互逆命题,其一叫作原命题,另一就叫作原命题的逆命题。
(2)对于两个命题,如果一个命题的条件和结论分别是另外一个命题的条件的否定和结论的否定,那么这两个命题叫作互否命题,其一叫作原命题,另一就叫作原命题的否命题。
(3)对于两个命题,如果一个命题的条件和结论分别是另外一个命题的结论的否定和条件的否定,那么这两个命题叫作互为逆否命题,其一叫作原命题,另一就叫作原命题的逆否命题。
3.命题间的关系
(1)命题间的相互关系:原命题与逆命题互逆,否命题与原命题互否,原命题与逆否命题相互逆否,逆命题与否命题相互逆否,逆命题与逆否命题互否,逆否命题与否命题互逆。
(2)命题间的真假关系:①两个命题互为逆否命题,它们有相同的真假性。②两个命题为互逆命题或互否命题,它们的真假性没有关系。
4.命题与语句
同词项一样,命题也是以语言为载体的。与词项不同的是命题依存于语句而不是语词。但不能因此就断定命题就是语句。命题和语句还是有区别的。
第一,命题是描述事件的语句所表达的思想内容,属于思维的范畴。而语句则是一组符号,就只是其表达内容的物质载体。
第二,并非所有语句都直接表达命题。命题是同事件相关的,它具有要么真要么假的逻辑特征。并不是所有语句都具有这样的功能。例如:
(1)地球是行星。
(2)地球是行星吗?
(3)啊!地球!
(4)要爱护保护地球!
这里的语句(2)是疑问句,它仅仅提出问题。语句(3)是感叹句,它只是抒发情感。语句(4)是祈使句,它表达一种要求、愿望。这几类语句都没有直接描述事件,这也就无所谓真假,因此它们不表达命题。语句(1)则不同,它作为陈述句,描述了地球是行星的客观情况。这是真的,因此它表达了命题。
一般来说,只有陈述句才直接表达命题。
第三,即使是陈述句,它与命题之间也没有一一对应的关系。首先,同一个命题可以有不同的语句表达形式。这表现在不同的民族语言对同一个命题的表达是不同的,并且在同一民族语言中对同一命题的表达形式也是多样化的。其次,同一个语句还可以表达不同的命题。例如“漫山遍野都是杜鹃”,这个语句既可以看作对花的描述,也可以看作对鸟的描述。这是由语言的多义性导致的。又如“一个学生画展开幕了”既可表达以某特定学生为作者的画展开幕的命题,又可表达某个以学生(不止一位)为作者的画展开幕了的命题。这是由语句结构的歧义性导致的。
四、推理
1.定义:由一个或几个已知的判断(前提),推导出一个未知的结论的思维过程。
2.语言形式
推理的语言形式为表示因果关系的复句或具有因果关系的句群。常用“因为……所以……”“由于……因而……”“因此”“由此可见”“之所以……是因为……”等。
3.推理的种类
(1)演绎推理
它是由普遍性前提推出特殊性结论的推理。演绎推理有三段论、假言推理和选言推理等形式。
(2)归纳推理
它是由特殊性前提推出普遍性结论的推理。归纳推理的类型有:完全归纳法、不完全归纳法、简单枚举法、科学归纳法、挈合法(求同法)、差异法(求异法)、共变法、剩余法。
(3)类比推理
它是从特殊性前提推出特殊性结论的一种推理,也就是从一个对象的属性推出另一个对象也可能具有这种属性。
4.具体方法
(1)三段演绎法
由一个共同概念联系着的两个性质判断作前提,推出另一个性质判断作结论的推理方法。
(2)联言分解法
由联言判断的真,推出一个肢判断真的联言推理形式的一种思维推理方法。
(3)连锁推导法
在一个证明过程或比较复杂的推理过程中,将前一个推理的结论作为后一个推理的前提,一步接一步地推导,直到把需要的结论推出来。
(4)综合归纳法
以大量个别知识为前提概括出一个一般性结论的推理方法。
(5)归谬反驳法
从一个命题的荒谬结论,论证其不能成立的思维方法。分为:硬汉派、社会派、悬疑派、本格派、变革派。
[巩固练习]
1.(2015·高考湖北卷)仿照示例,从下列构字部件中任选两个不同的部件,另组一个汉字,并用该字组成一个双音词,再以该词立意,写两句感想。要求:①立意积极;②语句整齐;③不超过20字;④构字、组词不在答题卡上单独列出,包含于感想之中即可。
构字部件:禾 亻 口 日 又 月 言
构字词示例:+又→友→友善
感想示例:行友善营造温馨社会 讲真诚建设美好家园
答:
解析:本题考查仿用句式以及语言表达简明、准确、鲜明的能力。解答此题,首先要看清构字部件,选取恰当部件,构成汉字并组词,这一步比较简单;其次,根据所给例句,进行思维发散,写出立意积极的句子;最后,要注意所写语句要简洁,不能超过20字。
答案:(示例1)(日+月→明→文明)创文明社会 建和谐中国
(示例2)(禾+日→香→书香)博览群书通晓天下事理 沐浴书香养成高尚人格
2.(2015·高考浙江卷)古人有名有字。名与字意义上往往有联系,或同义,或反义,或相关,如岳飞字鹏举,意思是鲲鹏高飞。给下面的人名取字,并说明字与名的意义关联。(各不超过25字)
(1)陈璋,字。说明:
(2)孙冠群,字。说明:
解析:本题综合考查古人的名与字之间的关系问题及语言表达简明、连贯的能力。首先应仔细阅读题干,弄清要求是什么,题干中例子的意思;其次应对陈璋、孙冠群两个名字进行分析,明白“璋”为玉器名,“冠群”意思为冠压群芳,出类拔萃。然后根据此意思,得出两个名字的字,并进行解释。
答案:(1)(示例)玉成 “璋”,玉器名,字“玉成”,表示玉汝于成。
(2)(示例)谦之 “冠群”意为出类拔萃,字“谦之”,以谦虚戒之。
3.仿照下面的示例,自选话题,另写两句话,要求使用拟人的修辞手法,句式与示例相同。
示例:雪花不是不知道阳光迟早要来的,但是它愿意在大地上铺展,愿意在泥土上附着,因为存在就不该懦弱。
答:
解析:一是要仿写结构,句式一定要与例句相同。二是要仿写修辞,要恰当使用拟人手法。三是要能仿出主旨,旨在赞美一种优秀的人格品质。
答案:(示例)小草不是不知道秋天终究要来的,但是它愿意在春风中渴盼,愿意在夏雨中执着,因为活着就不该蹉跎。月亮不是不知道白天注定要来的,但是它愿意在群星里妩媚,愿意在黑暗里顽强,因为有爱就不该掩藏。
4.依照下面的示例,继续以“月亮”为话题,另写两句话,要求内容贴切,句式与示例相似。
示例:月亮是一枚玉,月色是她的温润;月亮是一只柑橘,月色是她的清香。
答:
解析:解答本题要注意:①必须以“月亮”为话题;②每句均使用比喻的修辞;③每句均内容相关、句式一致。
答案:(示例)月亮是一阕诗词,月色是她的余韵;月亮是一位淑女,月色是她含情的回眸。
5.仿照下面画线的句子,续写两句话,与前句构成排比。要求:句式一致,使用相同的修辞手法。
林清玄曾说:“能够一鸣惊人的,必定在不鸣则已的时候养精蓄锐;能够动若脱兔的,必定在他静如处子时洞察入微。”这句话告诉我们:理想不是现成的果实,而是一粒种子,需要你去播种,培育;__________________________________;__________________________________。
解析:此题是续写式仿写,重在意象的选取和意象后面的动词,意象要注意相对,动词要和意象搭配。
答案:理想不是壮美的画卷,而是一张白纸,需要你去描绘,渲染 理想不是葱茏的绿洲,而是一片荒漠,需要你去开垦,改造
6.下面两副对联各缺一半,请将备选短语加以整合,并填写在相应的横线上。
(1)书画院对联 上联:________________
下联:一笔可画古今情
(2)茶叶店对联 上联:幽借山巅云雾质
下联:________________
备选短语:
千秋 片纸 九州 松涛梦 荡俗尘 芝兰魂
水甜幽泉 香凭崖畔 竹院赠绿
歌唱东方红 风云胸中贮 能缩天下意
答:
答案:(1)上联:片纸能缩天下意
(2)下联:香凭崖畔芝兰魂
专题强化训练3
(建议用时:40分钟)
1.仿照示例,根据以下汉字的字形推断成语,并说明理由。
[示例] 扰(半推半就,理由:“推”字的一半加“就”字的一半组成“扰”字)
(1)炭,理由:
(2)闹,理由:
(3)泵,理由:
答案:(1)头重脚轻,上面是“山”,重;下面是“灰”,轻。 (2)门庭若市,“门”中一个“市”字。(3)水落石出,“水”落在下面,石头显露在上面。
2.仿照下面画线的句子,在横线上续写三个句子,要求:内容与“人生”和“微笑”有关,句式与画线句相同。
人生如画,有了微笑的画卷便添了亮丽的色彩;____________________________;__________________________;__________________________。
解析:解答此题,要符合三个方面的要求:一是和画线句的句式一致;二是和画线句中的修辞手法一致;三是和画线句中分句之间的逻辑关系一致。在此基础上,调动平时的积累,组织答案即可。
答案:人生如酒,有了微笑的美酒便飘着诱人的醇香 人生如歌,有了微笑的歌声便多了动人的旋律 人生如书,有了微笑的书籍便有了闪光的主题
3.仿照下面的示例,自选话题,另写两句话,要求:内容贴切,句式与示例相同。
[示例] 你看那船,不是随波逐流,而是高扬风帆在狂风暴雨中奋勇搏击;你看那鹰,不是畏惧困难,而是张开翅膀在碧海蓝天中自由翱翔。
答:
解析:解答此题,分析原句是基础,原句的句式是“你看那……不是……而是……”。然后选择话题,比如草、蚌、鸟、蛹等。最后要从积极的、正面的角度分析其特征,形象化地点出其昂扬的生命姿态,如鸟是尽情歌唱,蛹是破茧成蝶等。
答案:你看那草,不是自惭形秽,而是抬起头颅在狂风暴雨中迎风而立;你看那蚌,不是拒绝沙粒,而是袒露胸怀在痛苦煎熬中孕育奇迹。
4.(2019·温州八校联考)请根据下面的示例,在所提供的事物中选择一种,从不同的角度写出自己的看法。
[示例]
事物:气球
角度一:你的信念,是不断丰富自己的人生。
角度二:吹得越大,越接近毁灭的边缘。
备选的事物:风筝、仙人掌、竹子、筷子
事物:______________
角度一:_______________________________________________________________
角度二:_________________________________________________________________
答案:示例:风筝 你的志向,是勇敢飞向高远的蓝天。飞得再高,命运也被别人掌握。
5.仿照下面的示例,另写一句话。要求:以“等待”为话题。内容贴切,句式与示例大致相同,可以增删一些字词。
[示例] 等待,是一种选择:花儿有它开放的时节,果子有它成熟的时令;不用去催促,只要遵守自然的法则,总有一天会开花结果。
答:
解析:回答此题,要注重思考示例的特点,比如句式特点、修辞特点以及情感特点等。示例是从“花儿”开放、“果子”成熟的角度来说明“等待”的意义。按照题干要求,还以“等待”为话题,选择两个相关的事物,比如“雷声、阵雨”“太阳、温暖”等去诠释“等待”的意义即可。
答案:等待,是一种智慧:云儿有它聚集的时刻,雷声有它响动的时候;不用去追赶,只要遵循自然的规律,总有一天会雨水充沛。
6.仿照下面一首诗歌的一个章节,再写一节。要求内容贴切,句式、修辞与示例相同。
[示例]
如果,你是一棵挺拔的白杨
我愿是夏日里第一株牵牛花
缠绕在你伟岸的躯干
向你倾诉美丽的心事
答:
解析:解答此题,要注重分析给出的诗歌的特点:一、二句使用比喻的修辞,把对方比作白杨,把自己比作牵牛花;三、四句,写“我”对对方的牵挂、依恋等。仿写时,先思考使用哪两种本体,比如“森林”与“百灵鸟”、“大海”与“游鱼”、“天空”与“苍鹰”等,然后仿照所给诗歌的句式写“我”对对方的情感即可。
答案:
如果,你是一片茂密的森林
我愿是春天里第一只歌唱的百灵鸟
穿梭在你浓密的树丛
为你跳起轻柔的舞蹈
7.仿照示例的类比方式,补足下文空缺部分的内容。不能再使用示例中的句子。
[示例] 毫无疑问,我们应该尽力解决交通拥堵现象。但是,我们不能因为怕发生交通拥堵就禁止汽车上路。就如同不能因为怕说错话就永远不说话一样,永远不说话确实不会说错话,但同时也压制了许多有益的话。
毫无疑问,未成年人上网吧应该加以禁止。但是,我们不能为了防止给未成年人上网吧以可乘之机,就明令禁止关闭所有的网吧。____________________________________,____________________,________________________________。
答案:就如同不能因为人工智能可能带来隐患就停止人工智能的研发一样,停止研发确实不会产生隐患,但同时也让人们无法享受它所带来的巨大便利。
8.(2019·浙江建人高复第一次月考试卷)阅读示例中描写十二生肖“鸡”的文字。请你从其他生肖中任选一种,加以仿写。要求:运用拟人的手法;所写内容具有哲理意味;不得超过40个字。
[示例] 鸡:冲破母爱的壳,迎来希望的曙光;没有劳动成果的,往往叫得更响亮。
答:
解析:这是一道仿写的题目,注意题干的要求。运用比拟的手法,所写内容具有哲理意味,所谓“哲理”就是符合本生肖的习性,然后悟出生活中的道理,注意分析句子的组成,前面的部分是赞扬后面的部分是贬斥,以辩证的观点看待。
答案:(示例)牛:低头踏实耕耘,迎来丰收的奖赏;永远需要别人的督促,否则会止步不前。(蛇:脱去岁月的旧衣,获得生命的新意;越是五彩斑斓,越是充满毒性。)
9.每年5月的第二个星期日是母亲节,6月的第三个星期日是父亲节,请以“父爱”为话题,仿照下面的句子写一句话。
母爱是一缕阳光,让你的心灵即使在寒冷的冬天也能感到温暖如春;母爱是一泓清泉,让你的情感即使蒙上岁月的风尘也依然纯洁明净。
答:
解析:句式仿写题往往涉及语法结构、表达方式、语意连贯、修辞运用、风格协调等方面的内容。注意两个分句都是比喻句,句式是“让……即使……也……”。
答案:(示例)父爱是一座山峰,让你的身心即使承受风霜雨雪也依然沉着坚定;父爱是一片大海,让你的灵魂即使遭遇电闪雷鸣也依旧仁厚宽容。
10.仿照给出的内容,仍以“青春”开头,写两个分句,组成一个排比句。
青春是一支山歌,需要九曲回肠的小道为伴才韵味十足; ;
。
解析:仿写句子时,首先确定的是示例中使用了比喻的修辞;然后在仿写时注意比喻要合理,内容要贴切。
答案:(示例)青春是一首诗词,需要平平仄仄的音韵组合才抑扬顿挫 青春是一幅图画,需要浓墨淡彩的笔墨相间才神韵灵动
11.仿照下面语段中画横线的语句,另补写出相关的语句。要求:情境相似,内容贴切,句式相同。
我们在大地上坚定地行走,穷天地之浩瀚,溯太虚之缥缈。动,如风回旋、如雪飞舞、如云飘逸;①______________________________。奔,如泉流潺潺而下,如车轮滚滚向前;②______________________________。我们不是天地万物的逆旅,③______________________________。
解析:回答此题,要注重分析画横线的语句的句式、修辞等特点。比如第一个空格前面的画线句使用了比喻、排比的修辞写“动”的状态,那么空格处可以写“静”的状态;再如第三个空格前的画线句使用否定句式写“我们”是世界的主人,那么空格里要填写与之类似的语句,比如“我们不是……过客”。
答案:①静,如树挺拔、如山耸立、如佛禅定 ②跑,如马蹄驰过原野,如闪电划过苍穹 ③我们不是百代光阴的过客
12.(2019·宁波市效实中学高三检测)中国有不少名人的名字来源于古代诗文。请仿照示例,从“刘海粟(国画大师)、王朝闻(著名美学家)、周信芳(京剧艺术大师)、李行健(著名语言学家)”四个名人的名字中任选一个,写出相关的名句并对名字加以合理阐释。不要求句式及阐释角度完全一致,不超过80个字。
[示例] “呦呦鹿鸣,食野之苹。”著名科学家屠呦呦的名字就来源于此。这个名字可以让我们联想到这位科学家为中医药研究而生的诗意人生。
答:
答案:(示例一)“寄蜉蝣于天地,渺沧海之一粟。”国画大师刘海粟的名字就来源于此。这个名字可以让我们感受到这位大师开阔的胸襟和谦虚的品德。
(示例二)“不吾知其亦已兮,苟余情其信芳。”京剧艺术大师周信芳的名字就来源于此。这个名字使人不由想起这位大师不但演艺精湛而且不流世俗、宁折不弯的高大形象。
(示例三)“朝闻道,夕死可矣!”著名美学家王朝闻的名字就来源于此。这个名字可以让我们感受到这位大师不惜以全部生命追求美学之“道”这一至高境界的决心。
(示例四)“天行健,君子以自强不息。”著名语言学家李行健的名字就来源于此。这个名字可以让我们感受到他在学术研究上努力上进、永不停息的进取精神。
13.仿照下面的示例,另写一组句子,要求:另选话题,修辞手法与示例一致。
[示例]
鸟语是树林里的乐符,
鸟语是大海里的歌声,
鸟语是风中的呢喃,
鸟语是雾中的笑声,
鸟语是自然界里流动的金曲。
答:
解析:解答本题,首先要明确示例的句式特点“……是……”;其次要明确分句的主语和宾语是本体和喻体的关系,前两句比三、四句多一个字,最后一句是对前文的总结;最后要调动知识储备,选取恰当的意象进行仿写。
答案:
花朵是草地上的星星,
花朵是溪水边的珍珠,
花朵是树上的彩虹,
花朵是水中的月亮,
花朵是自然界里亮丽的风景。
14.仿照画线句子,在横线上另写两句话,要求与画线句子的句式结构大体相同,语意连贯。
青城山是道教圣地,而道教是中国土生土长的宗教。道教汲取了老子和庄子的哲学思想,把水作为教义的象征。水,看似柔顺无骨,却能变得气势滚滚,波涌浪叠,无比强大;看似无色无味,____________________;看似自处低下,________________________________。
解析:首先要审清题干,明确“仿照画线句子”的要求,其次分析画线句子所包含的信息。通过分析可知,画线句子的内容与上文的“柔顺无骨”意思是相对的。因此,仿写的句子除了结构与画线句子基本相似外,内容上也应该与横线前的内容相对。
答案:却能滋养出茫茫绿野,累累硕果,万紫千红 却能蒸腾九霄之外,为虹为霞,气象万千
15.(2019·杭州地区七校联考)仿照下面的画线句子,续写一段话,使前后文语意完整连贯。
一个人就是一本无字的书,读人,比读书更难,很多人读了一辈子,也没有真正读懂“人之书”。有的人,在阳光明媚的日子里愿意把伞借给你;而在下雨的时候,他却打着伞悄悄地走了。你读他时,千万别埋怨。
解析:本题是一道仿写题,具体作答时,要先确定基本的句式结构,然后选择合适的仿写对象,最后用连贯的语言组织答案。仿写时,注意仿写句与画线句的形似和神似,还要注意仿写句与画线句的语言风格保持一致,注意前后文语意的连贯。
答案:有的人,在你辛勤播种的时候袖手旁观不肯洒一滴汗水;而在你收获的时候,他却毫无愧色地来分享你的果实。你读他时,千万不要反感。
16.字谜主要是根据方块汉字的笔画繁复、偏旁相对独立以及结构组合多变的特点来创制。请仿照示例,另创制出一组字谜的谜面和谜底。
[示例] 谜面:远看像头牛,近看没有头。(打一字)
谜底:午
谜面: 。(打一字)
谜底:
解析:字谜,是一种文字游戏,也是汉民族特有的一种语言文化现象。它运用离合、增损、象形、会意等多种方式创制。创制时注意谜面和谜底必须对应。
答案:(示例1)有你的一半,也有我的一半 伐
(示例2)尘土穿透了太阳 里
17.在横线上填写恰当的语句,要求与横线前语句句式一致,语意连贯,音韵和谐。
爱是明灯,引导人走出漆黑的山谷;____________________________________。爱是排空大浪,涤荡了心灵沉滓,构筑无限坦荡;__________________________________________。
解析:仿写句子时,一要注意所填语句要与前面的语句句式一致,二要注意修辞上要运用比喻的手法,三要注意选择恰当的意象,表现“爱”的积极意义。
答案:爱是小舟,乘载人驶向幸福的彼岸 爱是激昂乐曲,奏响了灵魂乐章,唤起无尽渴望
18.仿照示例,回答下面的问题。
[示例] 歌曲《明月几时有》改编自苏轼的《水调歌头》,“但愿人长久,千里共婵娟”,思想境界很高,表现对亲人深挚的祝愿之情。
(1)歌曲《独上西楼》改编自________的《相见欢》,“寂寞梧桐深院锁清秋”,梧桐、深院、清秋,表现____________________________。
(2)歌曲《芳草无情》改编自________的《苏幕遮》,“碧云天,黄叶地,秋色连波,波上寒烟翠”,借阔远而秾丽之景,反衬________________________。
解析:根据题干中“《明月几时有》改编自苏轼的《水调歌头》”,可知两小题的第一空都应填写作者。然后结合所引用的句子,用简明的语言概括出歌曲表达的情感即可。
答案:(1)李煜 凄凉而孤寂的情感 (2)范仲淹 羁旅离别之愁
19.仿照下面的示例,以“水”为描述主题,写一个表达情感的语句。
[示例] 得意时去看水,看潺潺流淌的溪水,看它不以高歌为荣耀,不以低吟为耻辱,总是紧盯目标,顺势而下。
答:
解析:本题考查考生仿写句式的能力。解答此题可以分为两步:第一步,把握题干具体的要求,题干要求以“水”为描述对象,写表达情感的语句;第二步,明确示例的句式、修辞、情感等方面的特点,示例使用了对比的手法,比如溪流的“高歌”和“低吟”、“荣耀”和“耻辱”等。
答案:(示例)痛苦时去看水,看汤汤奔流的大河,看它不因直行而骄傲,不因迂回而消沉,总是心怀未来,借势而为。
题型3 仿用句式
前几年,高考浙江卷语文试题的第一部分是7个小题,2017年以后变成了6个小题。字音、字形、词语、病句这4个考点基本不变,后面的小题的考点基本每年都变。2017年浙江高考语文卷第5小题考的是仿写,并且加入了逻辑知识,比2014年和2015年分别以哲理小诗、给“人名取字”的方式考查仿写增加了难度。
仿写题涉及语法结构、逻辑修辞、表达方式、语意连贯、风格协调等方面,二轮复习中,应注意这种题型的复习训练。
仿用句式常见的两种类型
一、仿写式
仿用句式是指依照某一种句式,再写出一两个或多个与其句式相同的句子。所要仿写的句子涉及句子内容、句式、逻辑、修辞、衔接、照应和字数等多方面的要求,其核心要求是句子内容和句式特点。
(2017·高考浙江卷)归谬法是指为反对错误观点,先假设这个观点是正确的,由此推论得出荒谬结论的论证方法。仿照下面的示例,另写一句话。要求:符合归谬逻辑,句式基本一致,语言简洁明了。
例句:如果作品水平越高,知音越少,那么谁也不懂的东西就是世界上的绝作了。
答:
【解析】 题干要求非常明确,即用归谬法仿照示例写一句话来反驳生活中的错误看法或观点。解答时需先假设生活中人们常提到的某一错误观点,然后依据此观点推导出一个荒谬的结论即可。句式上可采用“如果……那么……”的模式。
【答案】 (示例)如果语言是生产工具,能够生产出物质资料,那么夸夸其谈的人就可以是百万富翁了。
二、续写式
所写句子夹在已提供材料的中间或末尾,一般限定了句子表达的思维空间,要求与前后语句搭配得当,句式与前面或后面相同。
请补写出空缺的语句,与前两句构成排比,使语段意思连贯,风格统一。
作一次心灵旅行,就以那一本本零落的古卷残页为车票,感受着穿越时空的欢喜。我与李白共攀蜀道,与辛弃疾拍遍栏杆,____________________,____________________。无论是漠北黄沙,还是江南水乡,我都一一留下足迹。
【解析】 本题综合考查考生运用修辞,仿写句式,语言表达连贯、准确、鲜明、得体的能力。注意所选名人、文人应为古代的,同时要结合其思想和作品来写。
【答案】 (示例)与岑参同赏“梨花” 与柳永泛舟钱塘
无论哪种仿写题型,句式仿写的方法基本是相通的,仿写的最高境界是形神毕肖。为达到这一目的,大家要掌握以下技巧,避免失误。
1.审主旨内容。任何一句话或一段话都有一个中心,根据例句,审清仿句的内容主旨,做到内容一致。
2.审句式结构。这种题型大多要求句式一致,那就要看例句是何种句式:是复句还是单句。如果例句是复句,仿句也应是复句,且假设、因果、递进、并列等复句关系也应一致;如果是单句,仿句也应是单句,且主、谓、宾、定、状、补的位置及成分与例句相一致。
3.审逻辑、修辞。这种题型往往要做到逻辑、修辞一致,这就要求考生对常用的逻辑、修辞知识能熟练运用,仿句要与之相同。
如:依照下面比喻句的句式,以“时间”为开头,写两个句式相同的比喻句。(不超过60字)
书籍好比一架梯子,它能引导我们登上知识的殿堂;书籍如同一把钥匙,它将帮助我们开启心灵的智慧之窗。
这道题需要审的有:①审主旨内容:时间。②审句式结构:复句。③审修辞格式:比喻。
(如仿句的主语、喻体等)
例题所用的修辞手法为比喻,仿句要求以“时间”为开头,主语已被限定,需要确定的对象为喻体。可确定的对象有:清风、细雨,清泉、流水,良药、利刃等。
根据审题信息,例句的内容是说“书籍”的作用,而仿句的内容是要描述“时间”的作用,根据本体和喻体相通这一特点,仿写出的语句有:
清风能吹散愁云,细雨能洗去杂质;清泉能洗涤污垢,流水能冲走痛苦的回忆;良药能减轻伤痛,利刃能切除毒瘤……
根据句式一致的要求,把以上内容连贯成与原文主旨一致的几句话。仿写出的语句有:
时间好比一阵清风,它能帮助我们吹散心头的愁云;时间如同一场细雨,它能协助我们洗去心头的杂质。
时间好比一池清泉,它能帮助我们洗涤心灵的污垢;时间如同一股流水,它能协助我们冲淡心灵痛苦的回忆。
时间好比一剂良药,它能帮助我们减轻心灵的伤痛;时间如同一把利刃,它能协助我们切除思想上的毒瘤。
审视所仿写的句子,看它是否有语病,是否和原文主旨一致、句式一致、修辞一致,能否与原文语意相连、文脉相通、融为一体。
在考试中,如果能做到审题、解题、验证三者相结合,那么“句式仿写”这种题的解答就能得心应手了。
此外,还应注意:
1.仿写题往往与修辞结合在一起考查,极具文学色彩和文化色彩。仿写的审题在所有的语言表达题里是最重要的,不仅要审题干及例句里的显性要求,更要审出隐性要求。
2.做仿写题时要用相近或相似联想打开思路,搭好架子。例句中给的事物是“雨”,就要联想到“风”“云”“雷”“电”等。架子大致搭好后,接下来就是在框架内发挥联想、想象,填充内容。
最后还要注意避免犯以下错误:
1.只求“形似”,忽略“神似”。
2.不能全面理解命题意图与句子含意,不会仿写。
3.仿写句子生硬造作,干瘪无味。
4.要求使用多种修辞手法时丢三落四、顾此失彼。
了解一点逻辑知识,为解题打基础
一、逻辑
定义:逻辑是人的一种抽象思维,是人通过概念、判断、推理、论证来理解和区分客观世界的思维过程。
二、概念
1.定义:概念是抽象的、普遍的想法、观念或充当指明实体、事件或关系的范畴或类的实体。
2.概念之间的关系
(1)全同关系
特点是:两个概念的外延完全重合,反映的是同一类事物,但内涵却不完全相同。
例如:“银川市”和“宁夏回族自治区的首府”这两个概念就是全同关系。因为它们的外延完全重合,指的是同一个地方, 但内涵不完全相同,前者强调的是名叫“银川”的这个城市,后者强调的是宁夏回族自治区的政治中心。
概念的全同关系参见右图,a、b表示两个概念。
(2)属种关系
特点是:一个概念的外延包含着另一个概念的外延。
例如:“学生”和“中学生”就是属种关系。“学生”的外延大,“中学生”的外延小,而且“学生”的外延包含了“中学生”的全部外延。
概念间的属种关系参见右图,a表示外延大的概念,b表示外延小的概念,a包含了b。
(3)种属关系
特点是:一个概念的外延包含在另一个概念之中。
例如:“中学生”与“学生”就是种属关系。“中学生”的外延小,“学生”的外延大,而且“中学生”的全部外延都包含在“学生”之中。
概念间的种属关系参见右图,a表示外延小的概念,b表示外延大的概念,a包含在b中。
(4)交叉关系
特点是:两个概念的外延部分重合。
例如:“学生”和“共青团员”这两个概念就是交叉关系。“学生”中有一部分人是共青团员;“共青团员”中有一部分人是学生。它们的外延部分重合。
概念的交叉关系参见右图,a、b两个概念部分重合(阴影部分)。
(5)全异关系
特点是:两个概念的外延各是各的,没有重合的部分。
例如:“鸟”与“兽”,“正义”与“非正义”,“教师”与“学生”等都是全异关系。
概念间的全异关系参见右图,a、b两个概念的外延各不相同。在全异关系中,有两种情形需进一步分析:
①矛盾关系
特点是:两个概念有一个共同的属概念,两个概念的外延是排斥的,它们的外延加起来等于属概念的外延。
例如,“社会主义国家”和“非社会主义国家”这两个概念就是矛盾关系。这两个概念有一个共同的属概念——“国家”,两个概念的外延互相排斥,它们的外延加起来等于“国家”这个属概念的外延。
矛盾关系参见右图,c表示属概念,a、b表示包含于c中具有矛盾关系的两个概念。
②反对关系
特点是:两个概念有一个共同的属概念,两个概念的外延是排斥的,它们的外延加起来小于属概念的外延。
例如,“社会主义国家”和“资本主义国家”这两个概念就是反对关系。这两个概念的外延有一个共同的属概念——“国家”,两个概念的外延互相排斥,它们的外延加起来小于“国家”这个属概念的外延。
反对关系参见右图,c表示属概念,a、b表示包含于c中具有反对关系的两个概念。
三、命题
1.定义:命题是指一个判断(陈述)的语义(实际表达的概念)。
2.三种命题
(1)对于两个命题,如果一个命题的条件和结论分别是另外一个命题的结论和条件,那么这两个命题叫作互逆命题,其一叫作原命题,另一就叫作原命题的逆命题。
(2)对于两个命题,如果一个命题的条件和结论分别是另外一个命题的条件的否定和结论的否定,那么这两个命题叫作互否命题,其一叫作原命题,另一就叫作原命题的否命题。
(3)对于两个命题,如果一个命题的条件和结论分别是另外一个命题的结论的否定和条件的否定,那么这两个命题叫作互为逆否命题,其一叫作原命题,另一就叫作原命题的逆否命题。
3.命题间的关系
(1)命题间的相互关系:原命题与逆命题互逆,否命题与原命题互否,原命题与逆否命题相互逆否,逆命题与否命题相互逆否,逆命题与逆否命题互否,逆否命题与否命题互逆。
(2)命题间的真假关系:①两个命题互为逆否命题,它们有相同的真假性。②两个命题为互逆命题或互否命题,它们的真假性没有关系。
4.命题与语句
同词项一样,命题也是以语言为载体的。与词项不同的是命题依存于语句而不是语词。但不能因此就断定命题就是语句。命题和语句还是有区别的。
第一,命题是描述事件的语句所表达的思想内容,属于思维的范畴。而语句则是一组符号,就只是其表达内容的物质载体。
第二,并非所有语句都直接表达命题。命题是同事件相关的,它具有要么真要么假的逻辑特征。并不是所有语句都具有这样的功能。例如:
(1)地球是行星。
(2)地球是行星吗?
(3)啊!地球!
(4)要爱护保护地球!
这里的语句(2)是疑问句,它仅仅提出问题。语句(3)是感叹句,它只是抒发情感。语句(4)是祈使句,它表达一种要求、愿望。这几类语句都没有直接描述事件,这也就无所谓真假,因此它们不表达命题。语句(1)则不同,它作为陈述句,描述了地球是行星的客观情况。这是真的,因此它表达了命题。
一般来说,只有陈述句才直接表达命题。
第三,即使是陈述句,它与命题之间也没有一一对应的关系。首先,同一个命题可以有不同的语句表达形式。这表现在不同的民族语言对同一个命题的表达是不同的,并且在同一民族语言中对同一命题的表达形式也是多样化的。其次,同一个语句还可以表达不同的命题。例如“漫山遍野都是杜鹃”,这个语句既可以看作对花的描述,也可以看作对鸟的描述。这是由语言的多义性导致的。又如“一个学生画展开幕了”既可表达以某特定学生为作者的画展开幕的命题,又可表达某个以学生(不止一位)为作者的画展开幕了的命题。这是由语句结构的歧义性导致的。
四、推理
1.定义:由一个或几个已知的判断(前提),推导出一个未知的结论的思维过程。
2.语言形式
推理的语言形式为表示因果关系的复句或具有因果关系的句群。常用“因为……所以……”“由于……因而……”“因此”“由此可见”“之所以……是因为……”等。
3.推理的种类
(1)演绎推理
它是由普遍性前提推出特殊性结论的推理。演绎推理有三段论、假言推理和选言推理等形式。
(2)归纳推理
它是由特殊性前提推出普遍性结论的推理。归纳推理的类型有:完全归纳法、不完全归纳法、简单枚举法、科学归纳法、挈合法(求同法)、差异法(求异法)、共变法、剩余法。
(3)类比推理
它是从特殊性前提推出特殊性结论的一种推理,也就是从一个对象的属性推出另一个对象也可能具有这种属性。
4.具体方法
(1)三段演绎法
由一个共同概念联系着的两个性质判断作前提,推出另一个性质判断作结论的推理方法。
(2)联言分解法
由联言判断的真,推出一个肢判断真的联言推理形式的一种思维推理方法。
(3)连锁推导法
在一个证明过程或比较复杂的推理过程中,将前一个推理的结论作为后一个推理的前提,一步接一步地推导,直到把需要的结论推出来。
(4)综合归纳法
以大量个别知识为前提概括出一个一般性结论的推理方法。
(5)归谬反驳法
从一个命题的荒谬结论,论证其不能成立的思维方法。分为:硬汉派、社会派、悬疑派、本格派、变革派。
[巩固练习]
1.(2015·高考湖北卷)仿照示例,从下列构字部件中任选两个不同的部件,另组一个汉字,并用该字组成一个双音词,再以该词立意,写两句感想。要求:①立意积极;②语句整齐;③不超过20字;④构字、组词不在答题卡上单独列出,包含于感想之中即可。
构字部件:禾 亻 口 日 又 月 言
构字词示例:+又→友→友善
感想示例:行友善营造温馨社会 讲真诚建设美好家园
答:
解析:本题考查仿用句式以及语言表达简明、准确、鲜明的能力。解答此题,首先要看清构字部件,选取恰当部件,构成汉字并组词,这一步比较简单;其次,根据所给例句,进行思维发散,写出立意积极的句子;最后,要注意所写语句要简洁,不能超过20字。
答案:(示例1)(日+月→明→文明)创文明社会 建和谐中国
(示例2)(禾+日→香→书香)博览群书通晓天下事理 沐浴书香养成高尚人格
2.(2015·高考浙江卷)古人有名有字。名与字意义上往往有联系,或同义,或反义,或相关,如岳飞字鹏举,意思是鲲鹏高飞。给下面的人名取字,并说明字与名的意义关联。(各不超过25字)
(1)陈璋,字。说明:
(2)孙冠群,字。说明:
解析:本题综合考查古人的名与字之间的关系问题及语言表达简明、连贯的能力。首先应仔细阅读题干,弄清要求是什么,题干中例子的意思;其次应对陈璋、孙冠群两个名字进行分析,明白“璋”为玉器名,“冠群”意思为冠压群芳,出类拔萃。然后根据此意思,得出两个名字的字,并进行解释。
答案:(1)(示例)玉成 “璋”,玉器名,字“玉成”,表示玉汝于成。
(2)(示例)谦之 “冠群”意为出类拔萃,字“谦之”,以谦虚戒之。
3.仿照下面的示例,自选话题,另写两句话,要求使用拟人的修辞手法,句式与示例相同。
示例:雪花不是不知道阳光迟早要来的,但是它愿意在大地上铺展,愿意在泥土上附着,因为存在就不该懦弱。
答:
解析:一是要仿写结构,句式一定要与例句相同。二是要仿写修辞,要恰当使用拟人手法。三是要能仿出主旨,旨在赞美一种优秀的人格品质。
答案:(示例)小草不是不知道秋天终究要来的,但是它愿意在春风中渴盼,愿意在夏雨中执着,因为活着就不该蹉跎。月亮不是不知道白天注定要来的,但是它愿意在群星里妩媚,愿意在黑暗里顽强,因为有爱就不该掩藏。
4.依照下面的示例,继续以“月亮”为话题,另写两句话,要求内容贴切,句式与示例相似。
示例:月亮是一枚玉,月色是她的温润;月亮是一只柑橘,月色是她的清香。
答:
解析:解答本题要注意:①必须以“月亮”为话题;②每句均使用比喻的修辞;③每句均内容相关、句式一致。
答案:(示例)月亮是一阕诗词,月色是她的余韵;月亮是一位淑女,月色是她含情的回眸。
5.仿照下面画线的句子,续写两句话,与前句构成排比。要求:句式一致,使用相同的修辞手法。
林清玄曾说:“能够一鸣惊人的,必定在不鸣则已的时候养精蓄锐;能够动若脱兔的,必定在他静如处子时洞察入微。”这句话告诉我们:理想不是现成的果实,而是一粒种子,需要你去播种,培育;__________________________________;__________________________________。
解析:此题是续写式仿写,重在意象的选取和意象后面的动词,意象要注意相对,动词要和意象搭配。
答案:理想不是壮美的画卷,而是一张白纸,需要你去描绘,渲染 理想不是葱茏的绿洲,而是一片荒漠,需要你去开垦,改造
6.下面两副对联各缺一半,请将备选短语加以整合,并填写在相应的横线上。
(1)书画院对联 上联:________________
下联:一笔可画古今情
(2)茶叶店对联 上联:幽借山巅云雾质
下联:________________
备选短语:
千秋 片纸 九州 松涛梦 荡俗尘 芝兰魂
水甜幽泉 香凭崖畔 竹院赠绿
歌唱东方红 风云胸中贮 能缩天下意
答:
答案:(1)上联:片纸能缩天下意
(2)下联:香凭崖畔芝兰魂
专题强化训练3
(建议用时:40分钟)
1.仿照示例,根据以下汉字的字形推断成语,并说明理由。
[示例] 扰(半推半就,理由:“推”字的一半加“就”字的一半组成“扰”字)
(1)炭,理由:
(2)闹,理由:
(3)泵,理由:
答案:(1)头重脚轻,上面是“山”,重;下面是“灰”,轻。 (2)门庭若市,“门”中一个“市”字。(3)水落石出,“水”落在下面,石头显露在上面。
2.仿照下面画线的句子,在横线上续写三个句子,要求:内容与“人生”和“微笑”有关,句式与画线句相同。
人生如画,有了微笑的画卷便添了亮丽的色彩;____________________________;__________________________;__________________________。
解析:解答此题,要符合三个方面的要求:一是和画线句的句式一致;二是和画线句中的修辞手法一致;三是和画线句中分句之间的逻辑关系一致。在此基础上,调动平时的积累,组织答案即可。
答案:人生如酒,有了微笑的美酒便飘着诱人的醇香 人生如歌,有了微笑的歌声便多了动人的旋律 人生如书,有了微笑的书籍便有了闪光的主题
3.仿照下面的示例,自选话题,另写两句话,要求:内容贴切,句式与示例相同。
[示例] 你看那船,不是随波逐流,而是高扬风帆在狂风暴雨中奋勇搏击;你看那鹰,不是畏惧困难,而是张开翅膀在碧海蓝天中自由翱翔。
答:
解析:解答此题,分析原句是基础,原句的句式是“你看那……不是……而是……”。然后选择话题,比如草、蚌、鸟、蛹等。最后要从积极的、正面的角度分析其特征,形象化地点出其昂扬的生命姿态,如鸟是尽情歌唱,蛹是破茧成蝶等。
答案:你看那草,不是自惭形秽,而是抬起头颅在狂风暴雨中迎风而立;你看那蚌,不是拒绝沙粒,而是袒露胸怀在痛苦煎熬中孕育奇迹。
4.(2019·温州八校联考)请根据下面的示例,在所提供的事物中选择一种,从不同的角度写出自己的看法。
[示例]
事物:气球
角度一:你的信念,是不断丰富自己的人生。
角度二:吹得越大,越接近毁灭的边缘。
备选的事物:风筝、仙人掌、竹子、筷子
事物:______________
角度一:_______________________________________________________________
角度二:_________________________________________________________________
答案:示例:风筝 你的志向,是勇敢飞向高远的蓝天。飞得再高,命运也被别人掌握。
5.仿照下面的示例,另写一句话。要求:以“等待”为话题。内容贴切,句式与示例大致相同,可以增删一些字词。
[示例] 等待,是一种选择:花儿有它开放的时节,果子有它成熟的时令;不用去催促,只要遵守自然的法则,总有一天会开花结果。
答:
解析:回答此题,要注重思考示例的特点,比如句式特点、修辞特点以及情感特点等。示例是从“花儿”开放、“果子”成熟的角度来说明“等待”的意义。按照题干要求,还以“等待”为话题,选择两个相关的事物,比如“雷声、阵雨”“太阳、温暖”等去诠释“等待”的意义即可。
答案:等待,是一种智慧:云儿有它聚集的时刻,雷声有它响动的时候;不用去追赶,只要遵循自然的规律,总有一天会雨水充沛。
6.仿照下面一首诗歌的一个章节,再写一节。要求内容贴切,句式、修辞与示例相同。
[示例]
如果,你是一棵挺拔的白杨
我愿是夏日里第一株牵牛花
缠绕在你伟岸的躯干
向你倾诉美丽的心事
答:
解析:解答此题,要注重分析给出的诗歌的特点:一、二句使用比喻的修辞,把对方比作白杨,把自己比作牵牛花;三、四句,写“我”对对方的牵挂、依恋等。仿写时,先思考使用哪两种本体,比如“森林”与“百灵鸟”、“大海”与“游鱼”、“天空”与“苍鹰”等,然后仿照所给诗歌的句式写“我”对对方的情感即可。
答案:
如果,你是一片茂密的森林
我愿是春天里第一只歌唱的百灵鸟
穿梭在你浓密的树丛
为你跳起轻柔的舞蹈
7.仿照示例的类比方式,补足下文空缺部分的内容。不能再使用示例中的句子。
[示例] 毫无疑问,我们应该尽力解决交通拥堵现象。但是,我们不能因为怕发生交通拥堵就禁止汽车上路。就如同不能因为怕说错话就永远不说话一样,永远不说话确实不会说错话,但同时也压制了许多有益的话。
毫无疑问,未成年人上网吧应该加以禁止。但是,我们不能为了防止给未成年人上网吧以可乘之机,就明令禁止关闭所有的网吧。____________________________________,____________________,________________________________。
答案:就如同不能因为人工智能可能带来隐患就停止人工智能的研发一样,停止研发确实不会产生隐患,但同时也让人们无法享受它所带来的巨大便利。
8.(2019·浙江建人高复第一次月考试卷)阅读示例中描写十二生肖“鸡”的文字。请你从其他生肖中任选一种,加以仿写。要求:运用拟人的手法;所写内容具有哲理意味;不得超过40个字。
[示例] 鸡:冲破母爱的壳,迎来希望的曙光;没有劳动成果的,往往叫得更响亮。
答:
解析:这是一道仿写的题目,注意题干的要求。运用比拟的手法,所写内容具有哲理意味,所谓“哲理”就是符合本生肖的习性,然后悟出生活中的道理,注意分析句子的组成,前面的部分是赞扬后面的部分是贬斥,以辩证的观点看待。
答案:(示例)牛:低头踏实耕耘,迎来丰收的奖赏;永远需要别人的督促,否则会止步不前。(蛇:脱去岁月的旧衣,获得生命的新意;越是五彩斑斓,越是充满毒性。)
9.每年5月的第二个星期日是母亲节,6月的第三个星期日是父亲节,请以“父爱”为话题,仿照下面的句子写一句话。
母爱是一缕阳光,让你的心灵即使在寒冷的冬天也能感到温暖如春;母爱是一泓清泉,让你的情感即使蒙上岁月的风尘也依然纯洁明净。
答:
解析:句式仿写题往往涉及语法结构、表达方式、语意连贯、修辞运用、风格协调等方面的内容。注意两个分句都是比喻句,句式是“让……即使……也……”。
答案:(示例)父爱是一座山峰,让你的身心即使承受风霜雨雪也依然沉着坚定;父爱是一片大海,让你的灵魂即使遭遇电闪雷鸣也依旧仁厚宽容。
10.仿照给出的内容,仍以“青春”开头,写两个分句,组成一个排比句。
青春是一支山歌,需要九曲回肠的小道为伴才韵味十足; ;
。
解析:仿写句子时,首先确定的是示例中使用了比喻的修辞;然后在仿写时注意比喻要合理,内容要贴切。
答案:(示例)青春是一首诗词,需要平平仄仄的音韵组合才抑扬顿挫 青春是一幅图画,需要浓墨淡彩的笔墨相间才神韵灵动
11.仿照下面语段中画横线的语句,另补写出相关的语句。要求:情境相似,内容贴切,句式相同。
我们在大地上坚定地行走,穷天地之浩瀚,溯太虚之缥缈。动,如风回旋、如雪飞舞、如云飘逸;①______________________________。奔,如泉流潺潺而下,如车轮滚滚向前;②______________________________。我们不是天地万物的逆旅,③______________________________。
解析:回答此题,要注重分析画横线的语句的句式、修辞等特点。比如第一个空格前面的画线句使用了比喻、排比的修辞写“动”的状态,那么空格处可以写“静”的状态;再如第三个空格前的画线句使用否定句式写“我们”是世界的主人,那么空格里要填写与之类似的语句,比如“我们不是……过客”。
答案:①静,如树挺拔、如山耸立、如佛禅定 ②跑,如马蹄驰过原野,如闪电划过苍穹 ③我们不是百代光阴的过客
12.(2019·宁波市效实中学高三检测)中国有不少名人的名字来源于古代诗文。请仿照示例,从“刘海粟(国画大师)、王朝闻(著名美学家)、周信芳(京剧艺术大师)、李行健(著名语言学家)”四个名人的名字中任选一个,写出相关的名句并对名字加以合理阐释。不要求句式及阐释角度完全一致,不超过80个字。
[示例] “呦呦鹿鸣,食野之苹。”著名科学家屠呦呦的名字就来源于此。这个名字可以让我们联想到这位科学家为中医药研究而生的诗意人生。
答:
答案:(示例一)“寄蜉蝣于天地,渺沧海之一粟。”国画大师刘海粟的名字就来源于此。这个名字可以让我们感受到这位大师开阔的胸襟和谦虚的品德。
(示例二)“不吾知其亦已兮,苟余情其信芳。”京剧艺术大师周信芳的名字就来源于此。这个名字使人不由想起这位大师不但演艺精湛而且不流世俗、宁折不弯的高大形象。
(示例三)“朝闻道,夕死可矣!”著名美学家王朝闻的名字就来源于此。这个名字可以让我们感受到这位大师不惜以全部生命追求美学之“道”这一至高境界的决心。
(示例四)“天行健,君子以自强不息。”著名语言学家李行健的名字就来源于此。这个名字可以让我们感受到他在学术研究上努力上进、永不停息的进取精神。
13.仿照下面的示例,另写一组句子,要求:另选话题,修辞手法与示例一致。
[示例]
鸟语是树林里的乐符,
鸟语是大海里的歌声,
鸟语是风中的呢喃,
鸟语是雾中的笑声,
鸟语是自然界里流动的金曲。
答:
解析:解答本题,首先要明确示例的句式特点“……是……”;其次要明确分句的主语和宾语是本体和喻体的关系,前两句比三、四句多一个字,最后一句是对前文的总结;最后要调动知识储备,选取恰当的意象进行仿写。
答案:
花朵是草地上的星星,
花朵是溪水边的珍珠,
花朵是树上的彩虹,
花朵是水中的月亮,
花朵是自然界里亮丽的风景。
14.仿照画线句子,在横线上另写两句话,要求与画线句子的句式结构大体相同,语意连贯。
青城山是道教圣地,而道教是中国土生土长的宗教。道教汲取了老子和庄子的哲学思想,把水作为教义的象征。水,看似柔顺无骨,却能变得气势滚滚,波涌浪叠,无比强大;看似无色无味,____________________;看似自处低下,________________________________。
解析:首先要审清题干,明确“仿照画线句子”的要求,其次分析画线句子所包含的信息。通过分析可知,画线句子的内容与上文的“柔顺无骨”意思是相对的。因此,仿写的句子除了结构与画线句子基本相似外,内容上也应该与横线前的内容相对。
答案:却能滋养出茫茫绿野,累累硕果,万紫千红 却能蒸腾九霄之外,为虹为霞,气象万千
15.(2019·杭州地区七校联考)仿照下面的画线句子,续写一段话,使前后文语意完整连贯。
一个人就是一本无字的书,读人,比读书更难,很多人读了一辈子,也没有真正读懂“人之书”。有的人,在阳光明媚的日子里愿意把伞借给你;而在下雨的时候,他却打着伞悄悄地走了。你读他时,千万别埋怨。
解析:本题是一道仿写题,具体作答时,要先确定基本的句式结构,然后选择合适的仿写对象,最后用连贯的语言组织答案。仿写时,注意仿写句与画线句的形似和神似,还要注意仿写句与画线句的语言风格保持一致,注意前后文语意的连贯。
答案:有的人,在你辛勤播种的时候袖手旁观不肯洒一滴汗水;而在你收获的时候,他却毫无愧色地来分享你的果实。你读他时,千万不要反感。
16.字谜主要是根据方块汉字的笔画繁复、偏旁相对独立以及结构组合多变的特点来创制。请仿照示例,另创制出一组字谜的谜面和谜底。
[示例] 谜面:远看像头牛,近看没有头。(打一字)
谜底:午
谜面: 。(打一字)
谜底:
解析:字谜,是一种文字游戏,也是汉民族特有的一种语言文化现象。它运用离合、增损、象形、会意等多种方式创制。创制时注意谜面和谜底必须对应。
答案:(示例1)有你的一半,也有我的一半 伐
(示例2)尘土穿透了太阳 里
17.在横线上填写恰当的语句,要求与横线前语句句式一致,语意连贯,音韵和谐。
爱是明灯,引导人走出漆黑的山谷;____________________________________。爱是排空大浪,涤荡了心灵沉滓,构筑无限坦荡;__________________________________________。
解析:仿写句子时,一要注意所填语句要与前面的语句句式一致,二要注意修辞上要运用比喻的手法,三要注意选择恰当的意象,表现“爱”的积极意义。
答案:爱是小舟,乘载人驶向幸福的彼岸 爱是激昂乐曲,奏响了灵魂乐章,唤起无尽渴望
18.仿照示例,回答下面的问题。
[示例] 歌曲《明月几时有》改编自苏轼的《水调歌头》,“但愿人长久,千里共婵娟”,思想境界很高,表现对亲人深挚的祝愿之情。
(1)歌曲《独上西楼》改编自________的《相见欢》,“寂寞梧桐深院锁清秋”,梧桐、深院、清秋,表现____________________________。
(2)歌曲《芳草无情》改编自________的《苏幕遮》,“碧云天,黄叶地,秋色连波,波上寒烟翠”,借阔远而秾丽之景,反衬________________________。
解析:根据题干中“《明月几时有》改编自苏轼的《水调歌头》”,可知两小题的第一空都应填写作者。然后结合所引用的句子,用简明的语言概括出歌曲表达的情感即可。
答案:(1)李煜 凄凉而孤寂的情感 (2)范仲淹 羁旅离别之愁
19.仿照下面的示例,以“水”为描述主题,写一个表达情感的语句。
[示例] 得意时去看水,看潺潺流淌的溪水,看它不以高歌为荣耀,不以低吟为耻辱,总是紧盯目标,顺势而下。
答:
解析:本题考查考生仿写句式的能力。解答此题可以分为两步:第一步,把握题干具体的要求,题干要求以“水”为描述对象,写表达情感的语句;第二步,明确示例的句式、修辞、情感等方面的特点,示例使用了对比的手法,比如溪流的“高歌”和“低吟”、“荣耀”和“耻辱”等。
答案:(示例)痛苦时去看水,看汤汤奔流的大河,看它不因直行而骄傲,不因迂回而消沉,总是心怀未来,借势而为。
相关资料
更多

