还剩9页未读,
继续阅读
所属成套资源:2021版浙江新高考选考政治一轮复习精品教案()
成套系列资料,整套一键下载
2021版浙江新高考选考政治一轮复习教师用书:必修4第二单元 1第四课 探究世界的本质
展开
第四课 探究世界的本质
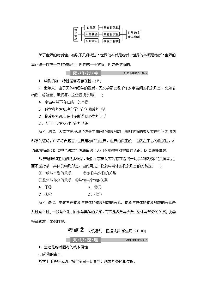
1.世界的物质性
(1)辩证唯物主义的物质概念 a
(2)世界的真正统一性在于它的物质性 b
2.认识运动 把握规律
(1)物质与运动、运动与静止的关系 b
(2)规律的客观性、普遍性及其要求 c
(3)人能认识和利用规律 b
世界的物质性[学生用书P99]
1.物质概念
物质是不依赖于人的意识,并能为人的意识所反映的客观实在。物质的唯一特性是客观实在性。
2.人类社会的物质性
(1)从其产生来说:人类社会是物质世界长期发展的产物。在从猿到人的演化过程中劳动起了决定性的作用。
(2)从其构成来说:人类社会在本质上是一个客观的物质体系。构成社会物质生活条件的基本要素是地理环境、人口因素和生产方式。这三者都是客观的物质的要素。这些要素的客观性,集中体现了人类社会的物质性。
3.世界的真正统一性就在于它的物质性
自然界是物质的,人类社会的产生、存在、发展及其构成要素,也具有客观的物质性。人的意识一开始就是社会的产物,它是在劳动中伴随着人和人类社会一起产生的。
1.辩证唯物主义的物质概念(a)
(1)概念
①物质的内涵是不依赖于人的意识,并能为人的意识所反映的客观实在。物质的外延是自然界和人类社会中的万事万物的总和。
②客观实在是一种客观存在,客观存在不仅包括具有客观实在性的物质现象,还包括具有客观实在性的精神、意识现象。
(2)哲学上的物质概念与具体的物质形态
哲学上的物质概念
具体的物质形态
区别
特性
唯一特性是客观实在性
除客观实在性以外,还有其自身的个别属性
存在状态
不生不灭、永恒存在
有生有灭
联系
物质是对具体的物质形态的概括抽象;物质依赖于具体的物质形态,离开具体的物质形态,就没有了物质。不能用物质代替具体的物质形态,否则就看不到世界的丰富多彩。同样,也不能用具体的物质形态代替物质,否则又会抹杀世界的物质性
①物质是对物质具体形态共性的概括,与物质具体形态是共性与个性的关系,而不是整体与部分的关系。②要明确哲学的物质概念与自然科学的物质概念的关系:自然科学的物质概念只涉及自然界中的物质形
态的具体特征,而哲学上讲的物质概念则概括了世界上所有物质具体形态的共同特点,即客观实在性。
2.世界的真正统一性在于它的物质性(b)
(1)哲学意义上的世界,可分为主观世界和客观世界。客观世界包括自然界和人类社会,主观世界是指人的意识。
(2)世界是物质的世界,世界的真正统一性就在于它的物质性。
关于世界的物质性,有以下几种说法:世界的本质是物质;世界的本原是物质;世界的真正统一性在于它的物质性;世界统一于物质;世界是物质的。
1.物质的唯一特性是客观存在性。( F )
2.近年来,由于天体物理学的发展,天文学家发现了许多宇宙间的物质形态,比如暗物质、暗能量、黑洞等。这些发现表明( )
A.宇宙中并不存在统一的本质
B.科学家的发现决定了宇宙间物质的形态
C.物质的客观实在性不断得到科学的证明
D.人们可以穷尽对宇宙的认识
解析:选C。天文学家发现了许多宇宙间的物质形态,表明物质的客观实在性不断得到科学的证明,C项符合题意;世界是物质的世界,世界的真正统一性就在于它的物质性,A项说法错误;B项中“决定”说法错误;人们不能穷尽对宇宙的认识,D项说法错误。
3.辩证唯物主义的物质概念,概括了宇宙间客观存在着的一切事物和现象的共同本质,而不是指某一具体的物质形态。由此可见,物质与具体的物质形态的关系是( )
①一般与个别的关系 ②多数与少数的关系
③整体与部分的关系 ④共性与个性的关系
A.①③ B.②③
C.②④ D.①④
解析:选D。本题考查物质与具体的物质形态的关系。物质与具体的物质形态的关系是共性与个性、一般与个别、抽象与具体的关系,而不是多数与少数、整体与部分的关系,①④符合题意,②③排除。
认识运动 把握规律[学生用书P100]
1.运动是物质固有的根本属性
(1)运动的含义
哲学上所讲的运动,指宇宙间一切事物、现象的变化和过程。
(2)物质和运动的关系
①运动是物质固有的根本属性和存在方式。世界上不存在脱离运动的物质。
②运动是物质的运动,物质是运动的承担者。脱离物质的运动是根本不存在的。
(3)运动和静止的关系
①静止是运动的一种特殊状态。运动是绝对的、无条件的、永恒的,静止是相对的、有条件的和暂时的。
②客观物质世界是绝对运动和相对静止的统一,只承认静止而否认运动是形而上学的不变论,只承认绝对运动而否认相对静止会导致相对主义和诡辩论。
2.运动是有规律的
(1)规律的含义
事物运动过程中固有的本质的、必然的、稳定的联系。
(2)规律的客观性与普遍性
①客观性:规律是客观的,是不以人的意志为转移的,它既不能被创造,也不能被消灭。
②普遍性:自然界、人类社会和人的思维,在其运动、变化和发展的过程中,都遵循其固有的规律。没有规律的物质运动是不存在的。
(3)方法论要求
①必须尊重规律,按客观规律办事,而不能违背规律。
②在客观规律面前,人并不是无能为力的。人可以在认识和把握规律的基础上,根据规律发生作用的条件和形式利用规律,改造客观世界,造福人类。
1.物质与运动、运动与静止的关系(b)
(1)运动与物质的关系
关系
理解
强调
误区
物质是运动的物质,运动是物质固有的根本属性和存在方式
任何具体的物质形态只有在运动中才能保持自己的存在,世界上不存在脱离运动的物质
侧重强调物质离不开运动
离开运动谈物质会导致形而上学
运动是物质的运动,物质是运动的承担者
任何运动都有自己的承担者或者载体。离开物质载体的运动是不存在的
侧重强调运动离不开物质
离开物质谈运动会导致唯心主义
(2)运动与静止的关系
运动
静止
区别
含义
宇宙间一切事物、现象的变化和过程
两种情形:一是指事物之间的空间位置保持不变;二是指事物某一方面的性质在一定时期内基本不变
性质
无条件的、永恒的和绝对的
有条件的、暂时的和相对的
续 表
运动
静止
联系
①静止是一种不显著的运动,是运动的特殊状态;动中有静,静中有动,世界上一切事物的存在和发展,都是绝对运动和相对静止的统一。②只承认静止而否认运动是形而上学的不变论,只承认绝对运动而否认相对静止则导致相对主义和诡辩论
2.规律的客观性、普遍性及其要求(c)
(1)规律的存在不以人的主观意志为转移。人们既不能创造或改变规律,也不能消灭规律。
(2)规律是否发挥作用也不以人的主观意志为转移。规律起不起作用,关键在于规律发生作用的条件是否存在。条件存在,规律就必然起作用;条件不存在,规律就不能发挥作用。
(3)规律的客观性要求我们必须尊重规律,按规律办事,而不能违背规律,否则就会受到规律的惩罚。但人在客观规律面前不是无能为力的,人可以在认识和把握规律的基础上,根据规律发生作用的条件和形式利用规律,改造客观世界,造福人类。
(1)规律不等于规律现象,后者是前者的表现。
(2)规则、规定、守则、定律、定理、公式、公理、法律等都不是规律,它们是主观的,是规律的反映。
3.人能认识和利用规律(b)
人们对规律的利用体现在两方面:
(1)人们能够利用对规律的认识,预见事物发展的趋势和方向,指导实践活动。
(2)人们可以利用对规律的认识,改变或创造条件,限制某些规律发生破坏作用的范围,使人们少受或免受其害,直到变害为利,为人类造福。
1.既要承认运动的相对性,又要承认静止的绝对性。( F )
2.人们可以根据需要改造规律。( F )
3.发挥主观能动性要以尊重规律为前提。( T )
4.(2019·4月浙江选考)为了生存需要,哀牢山区的哈尼族人修筑缠绕大山的沟渠,在沟渠下开发梯田。他们将沟渠中的水引入田中,让水流经过梯田层层下注,汇入谷底江河,又蒸发为云雾并贮留在高山森林中,形成特有的生态循环。梯田因此千年不衰。哈尼族人的梯田建设( )
①体现系统优化的思想和方法
②表明人类实践活动具有历史性
③说明只要按规律办事就能实现人与自然的和谐
④说明只要有生存需要就能建立起有利的联系
A.①② B.③④
C.①③ D.②④
解析:选C。哀牢山区的哈尼族人修筑特色梯田,形成特有的生态循环,既是坚持系统优化方法的体现,又说明只要按规律办事就能实现人与自然的和谐,①③入选;②强调社会实践活动在不同历史时期有不同的实践内容、规模、水平等,与材料无关,不选;④只强调主观需要而无视客观事物及规律,错误,排除。
5.(2018·11月浙江选考)人工培育珊瑚苗,曾被认为是天方夜谭,如今却在中国南海变成了现实。陈宏和他的团队经过三十年如一日的研究,成功掌握无性繁殖珊瑚技术,种下16万余株珊瑚,在海底“造林”,使我国在珊瑚繁殖成活率方面走在世界前列。这表明( )
A.人们必须尊重客观规律,按规律办事
B.人们可以认识和利用规律,改造客观世界
C.发挥主观能动性就能改造客观世界
D.人可以突破规律的制约
解析:选B。陈宏和他的团队经过研究,成功掌握无性繁殖珊瑚技术,种下16万余株珊瑚,在海底“造林”,这一事实表明人们可以认识和利用规律,改造客观世界,故选B。A只强调尊重规律、按规律办事,与材料主旨不符,不选。在尊重客观规律基础上发挥主观能动性才能改造客观世界,C错误,排除。规律具有客观性,不能突破规律,D错误,排除。
6.(2017·4月浙江选考)常制不可以待变化,刻船不可以索遗剑。这一说法( )
A.主张世界的本原是物质
B.承认运动常在事物可变
C.把意识当作世界的终极存在
D.只见绝对运动不见相对静止
解析:选B。材料强调了事物处于不断的运动变化之中,B项符合题意。
7.(2016·10月浙江选考)我国古代哲学家荀子在《天论》中说“天行有常,不为尧存,不为桀亡。应之以治则吉,应之以乱则凶。”这实际上已经猜测到了( )
①物质运动是永恒的
②物质世界的运动是有规律的
③自然界变化的规律是客观的
④规律是可以用来造福人类的
A.①③ B.②④
C.①② D.③④
解析:选D。“天行有常,不为尧存,不为桀亡”说明自然界变化的规律是客观的,③入选。“应之以治则吉,应之以乱则凶”说明规律是可以用来造福人类的,④入选。
课后达标检测[学生用书P241(独立成册)]
一、判断题(正确的在题后括号内写T,错误的写F)
1.(2020·浙江9+1联盟联考)物质的唯一特性是客观实在性。( T )
2.世界是意志的表象。( F )
3.离开运动谈物质是唯心主义的观点。( F )
4.自然界发展规律和社会发展规律是客观的,人的思维规律是主观的。( F )
5.发挥主观能动性可以认识和改造规律。( F )
二、选择题(每小题给出的四个选项中,只有一项是符合题目要求的)
6.(2020·杭州余杭检测)有科学家提出,人类的灵魂就是“超弦”——一种比中微子更小的物质。这一发现进一步佐证了( )
A.世界的本质是物质的
B.超弦是世界统一的基础
C.人类社会具有物质性
D.物质与意识是不可分割的
答案:A
7.中国高度重视绿色增长,努力推动经济结构调整和发展方式转变,走绿色、循环、低碳发展道路。这一发展道路的哲学依据是( )
A.自然界是以人的意志为转移的
B.社会是以人的意志为转移的
C.意识是物质世界发展的产物
D.世界具有客观的物质性
解析:选D。自然界和社会都不以人的意志为转移,A、B说法错误。材料未体现意识,C排除。
8.物质概念是马克思主义哲学最基本的概念,是马克思主义哲学大厦的基石。下列对物质认识正确的有( )
①物质可以脱离意识而独立存在
②物质是对一切现象共性的反映
③物质是运动固有的根本属性和存在方式
④物质是标志客观实在的哲学范畴
A.①② B.②③
C.①④ D.③④
解析:选C。物质是不依赖于人的意识,并能为人的意识所反映的客观实在,①④正确。辩证唯物主义的物质概念,概括了宇宙间一切客观存在着的事物和现象的共同本质,②错误。运动是物质固有的根本属性和存在方式,③错误。
9.“树木是物质,人们可以把它加工成家具、纸张。纸张也是物质,被火烧后能变成灰。”这段话的正确性在于( )
A.否认了具体的物质形态是可以改变的
B.承认了物质和具体的物质形态是一回事
C.把物质和具体的物质形态混为一谈
D.承认了物质的客观实在性
解析:选D。物质是不依赖于人的意识,并能为人的意识所反映的客观实在,物质的唯一特性是客观实在性。材料认为树木、纸张是物质,承认了物质的客观实在性,D正确;材料中指出了树木可以变成家具、纸张,这承认了具体的物质形态是可以变化的,A错误,不选;物质和具体的物质形态是共性和个性的关系,不是一回事,B错误,排除;材料没有把物质和具体的物质形态混为一谈,C错误,不选。
10.黑洞是宇宙空间内存在的一种超高密度天体,即使光也无法逃脱它的引力束缚,仪器和肉眼都无法直接观测到。黑洞的存在进一步说明( )
①自然界是物质的
②思维和存在不具有同一性
③世界的真正统一性在于它的物质性
④物质与物质具体形态是整体与部分的关系
A.①② B.①③
C.②④ D.③④
解析:选B。黑洞是宇宙空间内存在的一种超高密度天体,仪器和肉眼都无法直接观测到,它不以人的意志为转移地客观存在着,因此,黑洞的存在进一步说明自然界是物质的,世界的真正统一性在于它的物质性,①③符合题意;②④说法错误。
11.(2020·浙江黄岩选考模拟)王安石《泊船瓜洲》中“春风又绿江南岸”的“绿”字成为全诗的点睛之笔,由此使全诗出神入化,因为一个“绿”字道出了一个深刻的哲理( )
A.动是绝对,静是相对 B.动者恒动,静者恒静
C.动即是静,静即是动 D.方静方动,方动方静
解析:选A。本题考查运动与静止的关系。春风使江南岸由不绿到绿,体现了绝对运动与相对静止的统一,A项符合题意。B、C、D说法均错误。
12.英国哲学家毕尔生说:“万物都在运动,但只是在概念中运动。”我国唐代的著名和尚慧能也有相同的观点。《坛经》记载:“时有风吹幡动,一僧曰风动,一僧曰幡动,议论不已。慧能进曰:‘不是风动,不是幡动,仁者心动。’”毕尔生和慧能的观点都属于( )
A.离开物质谈运动的唯心主义观点
B.离开运动谈物质的形而上学观点
C.把物质和运动结合起来的观点
D.把运动和静止结合起来的观点
解析:选A。题中毕尔生和慧能的观点都属于离开物质谈运动的唯心主义观点,故选A项。B、C、D三项不符合题意。
13.诡辩家欧布里德对前来讨债的人说:“借钱的我是过去的我,过去的我不是现在的我,你要讨债就向过去的我去讨吧。”欧布里德的言论( )
A.只承认静止而否认运动
B.只承认运动而否认静止
C.否认物质是运动的承担者
D.否认运动是物质固有的根本属性
解析:选B。诡辩家欧布里德不承认“我”具有相对静止的一面,不承认过去的“我”与现在的“我”具有同一性,所以是只承认运动而否认静止的诡辩论,故选B。
14.每天都会有新的盐分进入海水,海水中也会有一些盐分进入海床沉积层。新注入的盐分数量与海水里跑掉的盐分数量互相抵消,海水的平均溶盐浓度保持稳定。这表明( )
①量变是质变的必要准备 ②质变是量变的必然结果
③静止是一种特殊的运动 ④物质是运动的承担者
A.①② B.③④
C.②③ D.①④
解析:选B。材料主要说明海水的盐度在盐分不断注入和流失中保持相对稳定,这种稳定显然是一种动态的稳定,①②不符合题意;盐分的进入和流失体现了物质的运动,海水的平均溶盐浓度保持稳定是相对静止的表现,③④符合题意。
15.科学家们发现,在微观世界里,有共同来源的两个量子之间存在着“纠缠”关系,无论两者相距多远,只要其中一个量子状态发生变化,另一个量子就会立即“感应”,并作出相应变化。这表明( )
①运动是物质的运动 ②实践是认识的目的
③物质是运动的物质 ④人们可以认识规律
A.①②③ B.①②④
C.①③④ D.②③④
解析:选C。本题主要考查物质、运动、规律等知识。科学家发现微观世界里量子运动的规律,一方面表明人们可以认识客观规律,另一方面也表明物质与运动是不可分的,故选①③④。②强调实践是认识的目的,材料没有体现,不选。
16.荀子曰:“大天而思之,孰与物畜而制之;从天而颂之,孰与制天命而用之。”这启示人们( )
A.规律具有普遍性和客观性
B.要发挥主观能动性去利用规律
C.规律是可以认识和改造的
D.主观能动性是利用规律的前提
解析:选B。荀子把“天命”理解为具有必然性的自然法则,认为“从天而颂之,孰与制天命而用之”,与其称颂大自然而不如主动地利用它服务于人类,即不能消极地顺从自然,而要主动地控制和利用它,所以荀子的话启示人们要主动去利用规律,故选B。
17.中央城镇化工作会议指出,改革开放以来,我国城镇化进程明显加快,但城镇化是一个自然历史过程,必须因势利导,既要积极、又要稳妥、更要扎实,使之成为一个顺势而为、水到渠成的发展过程。这表明( )
①运动是物质固有的根本属性和存在方式
②物质世界是相对运动和绝对静止的统一
③必须按规律办事,而不能违背规律
④主观能动性和客观规律相互影响、相互决定
A.①② B.①③
C.②③ D.③④
解析:选B。城镇化是一个自然历史过程,体现了①;扎实推进城镇化,使之成为一个顺势而为、水到渠成的发展过程,遵循了城镇化的运动变化规律,是按规律办事的表现,③符合题意。②④说法错误,应排除。
18.(2020·浙江9+1高中联盟联考)近年来,各地马拉松比赛中因爱好者盲目参赛、体力不支造成的意外死亡事故时有发生,为此有专家指出跑马拉松一定要“量力而行”。这告诉我们( )
A.意识具有能动作用 B.办事情要尊重规律
C.认识是实践的基础 D.要充分发挥主观能动性
解析:选B。“量力而行”表明办事情要尊重规律,不能盲目而行,B入选。A、D与题意无关。C表述错误。
三、综合题
19.我国地名文化资源浩如烟海、内涵丰富、底蕴深厚,中华优秀传统文化的思想理念、传统美德、人文精神,在地名中均有体现。可以说,地名中蕴含着中华民族的“根”与“魂”,彰显着中华儿女的“情”和“梦”,是宝贵的文化遗产和精神财富。充分有效运用那些有意味的、有丰富历史文化内涵的地名遗产,能够成为一种鲜活的爱家乡教育的生动形式,唤起人们的民族自信心和自豪感。在城镇化过程中,必须处理好“守”与“变”的关系,既要保护好、传承好、使用好有文化积淀的老地名,又要推动地名文化保护传承与创新发展有机结合。
运用运动与静止的辩证关系原理,说明应如何处理好“守”与“变”的关系推动地名文化保护传承与创新发展有机结合。
解析:解答本题的关键在于理论与材料有机结合。首先阐述理论,明确绝对运动与相对静止的辩证关系,坚持相对静止和绝对运动的统一;其次针对材料,依据理论推理出重要观点:既要保护好老地名又要发展好老地名,两者不可偏废。
答案:(1)世界上的一切事物都处在运动和变化之中。运动是无条件的、永恒的和绝对的。静止是运动的一种特殊状态,是有条件的、暂时的和相对的。物质世界是绝对运动与相对静止的统一。(2)要加强地名传统文化的保护与传承,保护好、传承好、使用好有文化积淀的老地名。(3)要在有效保护的基础上,深入挖掘符合时代发展要求的文化内容,提高地名的文化内涵和文化品位,促进地名文化创新发展。
20.“蓝蓝的天上白云飘,白云下面鸡儿跑”,这是内蒙古半农半牧草原上恢复生态、建设“美丽中国”的新鲜场景。草原散养牧鸡,鸡吃草籽、昆虫,不用饲料添加剂,提高了肉蛋品质、增加了牧民收益,又能有效控制草原虫害。牛羊改吃农田秸秆,既可让过度放牧的草场得到休息,又把大量秸秆变废为宝,避免其田间焚烧带来的空气污染,而粪便或沼渣还田又增加了农田地力。这一新模式取得了良好的生态效益和经济效益。
运用把握规律的知识,分析说明材料中“草原牧鸡、农田秸秆喂牛羊”这一建设“美丽中国”新模式所体现的哲学道理。
答案:(1)规律具有普遍性和客观性,要求人们必须遵循规律,按规律办事,不能违背规律。草原牧鸡、农田秸秆喂牛羊这一新模式,有利于恢复草原生态和农田地力,保护自然界生态平衡,体现了人在生产活动中对自然规律的遵循与利用,促进节约资源、保护环境,实现人与自然的和谐发展。
(2)在客观规律面前,人并不是无能为力的。人可以在认识和把握规律的基础上,根据规律发生作用的条件和形式利用规律,改造客观世界,造福人类。这一新模式体现了人发挥主观能动性认识和利用自然规律,大胆创新,打破传统生产模式,趋利避害地改造自然,实现生活富裕、生态良好和可持续发展。
第四课 探究世界的本质
1.世界的物质性
(1)辩证唯物主义的物质概念 a
(2)世界的真正统一性在于它的物质性 b
2.认识运动 把握规律
(1)物质与运动、运动与静止的关系 b
(2)规律的客观性、普遍性及其要求 c
(3)人能认识和利用规律 b
世界的物质性[学生用书P99]
1.物质概念
物质是不依赖于人的意识,并能为人的意识所反映的客观实在。物质的唯一特性是客观实在性。
2.人类社会的物质性
(1)从其产生来说:人类社会是物质世界长期发展的产物。在从猿到人的演化过程中劳动起了决定性的作用。
(2)从其构成来说:人类社会在本质上是一个客观的物质体系。构成社会物质生活条件的基本要素是地理环境、人口因素和生产方式。这三者都是客观的物质的要素。这些要素的客观性,集中体现了人类社会的物质性。
3.世界的真正统一性就在于它的物质性
自然界是物质的,人类社会的产生、存在、发展及其构成要素,也具有客观的物质性。人的意识一开始就是社会的产物,它是在劳动中伴随着人和人类社会一起产生的。
1.辩证唯物主义的物质概念(a)
(1)概念
①物质的内涵是不依赖于人的意识,并能为人的意识所反映的客观实在。物质的外延是自然界和人类社会中的万事万物的总和。
②客观实在是一种客观存在,客观存在不仅包括具有客观实在性的物质现象,还包括具有客观实在性的精神、意识现象。
(2)哲学上的物质概念与具体的物质形态
哲学上的物质概念
具体的物质形态
区别
特性
唯一特性是客观实在性
除客观实在性以外,还有其自身的个别属性
存在状态
不生不灭、永恒存在
有生有灭
联系
物质是对具体的物质形态的概括抽象;物质依赖于具体的物质形态,离开具体的物质形态,就没有了物质。不能用物质代替具体的物质形态,否则就看不到世界的丰富多彩。同样,也不能用具体的物质形态代替物质,否则又会抹杀世界的物质性
①物质是对物质具体形态共性的概括,与物质具体形态是共性与个性的关系,而不是整体与部分的关系。②要明确哲学的物质概念与自然科学的物质概念的关系:自然科学的物质概念只涉及自然界中的物质形
态的具体特征,而哲学上讲的物质概念则概括了世界上所有物质具体形态的共同特点,即客观实在性。
2.世界的真正统一性在于它的物质性(b)
(1)哲学意义上的世界,可分为主观世界和客观世界。客观世界包括自然界和人类社会,主观世界是指人的意识。
(2)世界是物质的世界,世界的真正统一性就在于它的物质性。
关于世界的物质性,有以下几种说法:世界的本质是物质;世界的本原是物质;世界的真正统一性在于它的物质性;世界统一于物质;世界是物质的。
1.物质的唯一特性是客观存在性。( F )
2.近年来,由于天体物理学的发展,天文学家发现了许多宇宙间的物质形态,比如暗物质、暗能量、黑洞等。这些发现表明( )
A.宇宙中并不存在统一的本质
B.科学家的发现决定了宇宙间物质的形态
C.物质的客观实在性不断得到科学的证明
D.人们可以穷尽对宇宙的认识
解析:选C。天文学家发现了许多宇宙间的物质形态,表明物质的客观实在性不断得到科学的证明,C项符合题意;世界是物质的世界,世界的真正统一性就在于它的物质性,A项说法错误;B项中“决定”说法错误;人们不能穷尽对宇宙的认识,D项说法错误。
3.辩证唯物主义的物质概念,概括了宇宙间客观存在着的一切事物和现象的共同本质,而不是指某一具体的物质形态。由此可见,物质与具体的物质形态的关系是( )
①一般与个别的关系 ②多数与少数的关系
③整体与部分的关系 ④共性与个性的关系
A.①③ B.②③
C.②④ D.①④
解析:选D。本题考查物质与具体的物质形态的关系。物质与具体的物质形态的关系是共性与个性、一般与个别、抽象与具体的关系,而不是多数与少数、整体与部分的关系,①④符合题意,②③排除。
认识运动 把握规律[学生用书P100]
1.运动是物质固有的根本属性
(1)运动的含义
哲学上所讲的运动,指宇宙间一切事物、现象的变化和过程。
(2)物质和运动的关系
①运动是物质固有的根本属性和存在方式。世界上不存在脱离运动的物质。
②运动是物质的运动,物质是运动的承担者。脱离物质的运动是根本不存在的。
(3)运动和静止的关系
①静止是运动的一种特殊状态。运动是绝对的、无条件的、永恒的,静止是相对的、有条件的和暂时的。
②客观物质世界是绝对运动和相对静止的统一,只承认静止而否认运动是形而上学的不变论,只承认绝对运动而否认相对静止会导致相对主义和诡辩论。
2.运动是有规律的
(1)规律的含义
事物运动过程中固有的本质的、必然的、稳定的联系。
(2)规律的客观性与普遍性
①客观性:规律是客观的,是不以人的意志为转移的,它既不能被创造,也不能被消灭。
②普遍性:自然界、人类社会和人的思维,在其运动、变化和发展的过程中,都遵循其固有的规律。没有规律的物质运动是不存在的。
(3)方法论要求
①必须尊重规律,按客观规律办事,而不能违背规律。
②在客观规律面前,人并不是无能为力的。人可以在认识和把握规律的基础上,根据规律发生作用的条件和形式利用规律,改造客观世界,造福人类。
1.物质与运动、运动与静止的关系(b)
(1)运动与物质的关系
关系
理解
强调
误区
物质是运动的物质,运动是物质固有的根本属性和存在方式
任何具体的物质形态只有在运动中才能保持自己的存在,世界上不存在脱离运动的物质
侧重强调物质离不开运动
离开运动谈物质会导致形而上学
运动是物质的运动,物质是运动的承担者
任何运动都有自己的承担者或者载体。离开物质载体的运动是不存在的
侧重强调运动离不开物质
离开物质谈运动会导致唯心主义
(2)运动与静止的关系
运动
静止
区别
含义
宇宙间一切事物、现象的变化和过程
两种情形:一是指事物之间的空间位置保持不变;二是指事物某一方面的性质在一定时期内基本不变
性质
无条件的、永恒的和绝对的
有条件的、暂时的和相对的
续 表
运动
静止
联系
①静止是一种不显著的运动,是运动的特殊状态;动中有静,静中有动,世界上一切事物的存在和发展,都是绝对运动和相对静止的统一。②只承认静止而否认运动是形而上学的不变论,只承认绝对运动而否认相对静止则导致相对主义和诡辩论
2.规律的客观性、普遍性及其要求(c)
(1)规律的存在不以人的主观意志为转移。人们既不能创造或改变规律,也不能消灭规律。
(2)规律是否发挥作用也不以人的主观意志为转移。规律起不起作用,关键在于规律发生作用的条件是否存在。条件存在,规律就必然起作用;条件不存在,规律就不能发挥作用。
(3)规律的客观性要求我们必须尊重规律,按规律办事,而不能违背规律,否则就会受到规律的惩罚。但人在客观规律面前不是无能为力的,人可以在认识和把握规律的基础上,根据规律发生作用的条件和形式利用规律,改造客观世界,造福人类。
(1)规律不等于规律现象,后者是前者的表现。
(2)规则、规定、守则、定律、定理、公式、公理、法律等都不是规律,它们是主观的,是规律的反映。
3.人能认识和利用规律(b)
人们对规律的利用体现在两方面:
(1)人们能够利用对规律的认识,预见事物发展的趋势和方向,指导实践活动。
(2)人们可以利用对规律的认识,改变或创造条件,限制某些规律发生破坏作用的范围,使人们少受或免受其害,直到变害为利,为人类造福。
1.既要承认运动的相对性,又要承认静止的绝对性。( F )
2.人们可以根据需要改造规律。( F )
3.发挥主观能动性要以尊重规律为前提。( T )
4.(2019·4月浙江选考)为了生存需要,哀牢山区的哈尼族人修筑缠绕大山的沟渠,在沟渠下开发梯田。他们将沟渠中的水引入田中,让水流经过梯田层层下注,汇入谷底江河,又蒸发为云雾并贮留在高山森林中,形成特有的生态循环。梯田因此千年不衰。哈尼族人的梯田建设( )
①体现系统优化的思想和方法
②表明人类实践活动具有历史性
③说明只要按规律办事就能实现人与自然的和谐
④说明只要有生存需要就能建立起有利的联系
A.①② B.③④
C.①③ D.②④
解析:选C。哀牢山区的哈尼族人修筑特色梯田,形成特有的生态循环,既是坚持系统优化方法的体现,又说明只要按规律办事就能实现人与自然的和谐,①③入选;②强调社会实践活动在不同历史时期有不同的实践内容、规模、水平等,与材料无关,不选;④只强调主观需要而无视客观事物及规律,错误,排除。
5.(2018·11月浙江选考)人工培育珊瑚苗,曾被认为是天方夜谭,如今却在中国南海变成了现实。陈宏和他的团队经过三十年如一日的研究,成功掌握无性繁殖珊瑚技术,种下16万余株珊瑚,在海底“造林”,使我国在珊瑚繁殖成活率方面走在世界前列。这表明( )
A.人们必须尊重客观规律,按规律办事
B.人们可以认识和利用规律,改造客观世界
C.发挥主观能动性就能改造客观世界
D.人可以突破规律的制约
解析:选B。陈宏和他的团队经过研究,成功掌握无性繁殖珊瑚技术,种下16万余株珊瑚,在海底“造林”,这一事实表明人们可以认识和利用规律,改造客观世界,故选B。A只强调尊重规律、按规律办事,与材料主旨不符,不选。在尊重客观规律基础上发挥主观能动性才能改造客观世界,C错误,排除。规律具有客观性,不能突破规律,D错误,排除。
6.(2017·4月浙江选考)常制不可以待变化,刻船不可以索遗剑。这一说法( )
A.主张世界的本原是物质
B.承认运动常在事物可变
C.把意识当作世界的终极存在
D.只见绝对运动不见相对静止
解析:选B。材料强调了事物处于不断的运动变化之中,B项符合题意。
7.(2016·10月浙江选考)我国古代哲学家荀子在《天论》中说“天行有常,不为尧存,不为桀亡。应之以治则吉,应之以乱则凶。”这实际上已经猜测到了( )
①物质运动是永恒的
②物质世界的运动是有规律的
③自然界变化的规律是客观的
④规律是可以用来造福人类的
A.①③ B.②④
C.①② D.③④
解析:选D。“天行有常,不为尧存,不为桀亡”说明自然界变化的规律是客观的,③入选。“应之以治则吉,应之以乱则凶”说明规律是可以用来造福人类的,④入选。
课后达标检测[学生用书P241(独立成册)]
一、判断题(正确的在题后括号内写T,错误的写F)
1.(2020·浙江9+1联盟联考)物质的唯一特性是客观实在性。( T )
2.世界是意志的表象。( F )
3.离开运动谈物质是唯心主义的观点。( F )
4.自然界发展规律和社会发展规律是客观的,人的思维规律是主观的。( F )
5.发挥主观能动性可以认识和改造规律。( F )
二、选择题(每小题给出的四个选项中,只有一项是符合题目要求的)
6.(2020·杭州余杭检测)有科学家提出,人类的灵魂就是“超弦”——一种比中微子更小的物质。这一发现进一步佐证了( )
A.世界的本质是物质的
B.超弦是世界统一的基础
C.人类社会具有物质性
D.物质与意识是不可分割的
答案:A
7.中国高度重视绿色增长,努力推动经济结构调整和发展方式转变,走绿色、循环、低碳发展道路。这一发展道路的哲学依据是( )
A.自然界是以人的意志为转移的
B.社会是以人的意志为转移的
C.意识是物质世界发展的产物
D.世界具有客观的物质性
解析:选D。自然界和社会都不以人的意志为转移,A、B说法错误。材料未体现意识,C排除。
8.物质概念是马克思主义哲学最基本的概念,是马克思主义哲学大厦的基石。下列对物质认识正确的有( )
①物质可以脱离意识而独立存在
②物质是对一切现象共性的反映
③物质是运动固有的根本属性和存在方式
④物质是标志客观实在的哲学范畴
A.①② B.②③
C.①④ D.③④
解析:选C。物质是不依赖于人的意识,并能为人的意识所反映的客观实在,①④正确。辩证唯物主义的物质概念,概括了宇宙间一切客观存在着的事物和现象的共同本质,②错误。运动是物质固有的根本属性和存在方式,③错误。
9.“树木是物质,人们可以把它加工成家具、纸张。纸张也是物质,被火烧后能变成灰。”这段话的正确性在于( )
A.否认了具体的物质形态是可以改变的
B.承认了物质和具体的物质形态是一回事
C.把物质和具体的物质形态混为一谈
D.承认了物质的客观实在性
解析:选D。物质是不依赖于人的意识,并能为人的意识所反映的客观实在,物质的唯一特性是客观实在性。材料认为树木、纸张是物质,承认了物质的客观实在性,D正确;材料中指出了树木可以变成家具、纸张,这承认了具体的物质形态是可以变化的,A错误,不选;物质和具体的物质形态是共性和个性的关系,不是一回事,B错误,排除;材料没有把物质和具体的物质形态混为一谈,C错误,不选。
10.黑洞是宇宙空间内存在的一种超高密度天体,即使光也无法逃脱它的引力束缚,仪器和肉眼都无法直接观测到。黑洞的存在进一步说明( )
①自然界是物质的
②思维和存在不具有同一性
③世界的真正统一性在于它的物质性
④物质与物质具体形态是整体与部分的关系
A.①② B.①③
C.②④ D.③④
解析:选B。黑洞是宇宙空间内存在的一种超高密度天体,仪器和肉眼都无法直接观测到,它不以人的意志为转移地客观存在着,因此,黑洞的存在进一步说明自然界是物质的,世界的真正统一性在于它的物质性,①③符合题意;②④说法错误。
11.(2020·浙江黄岩选考模拟)王安石《泊船瓜洲》中“春风又绿江南岸”的“绿”字成为全诗的点睛之笔,由此使全诗出神入化,因为一个“绿”字道出了一个深刻的哲理( )
A.动是绝对,静是相对 B.动者恒动,静者恒静
C.动即是静,静即是动 D.方静方动,方动方静
解析:选A。本题考查运动与静止的关系。春风使江南岸由不绿到绿,体现了绝对运动与相对静止的统一,A项符合题意。B、C、D说法均错误。
12.英国哲学家毕尔生说:“万物都在运动,但只是在概念中运动。”我国唐代的著名和尚慧能也有相同的观点。《坛经》记载:“时有风吹幡动,一僧曰风动,一僧曰幡动,议论不已。慧能进曰:‘不是风动,不是幡动,仁者心动。’”毕尔生和慧能的观点都属于( )
A.离开物质谈运动的唯心主义观点
B.离开运动谈物质的形而上学观点
C.把物质和运动结合起来的观点
D.把运动和静止结合起来的观点
解析:选A。题中毕尔生和慧能的观点都属于离开物质谈运动的唯心主义观点,故选A项。B、C、D三项不符合题意。
13.诡辩家欧布里德对前来讨债的人说:“借钱的我是过去的我,过去的我不是现在的我,你要讨债就向过去的我去讨吧。”欧布里德的言论( )
A.只承认静止而否认运动
B.只承认运动而否认静止
C.否认物质是运动的承担者
D.否认运动是物质固有的根本属性
解析:选B。诡辩家欧布里德不承认“我”具有相对静止的一面,不承认过去的“我”与现在的“我”具有同一性,所以是只承认运动而否认静止的诡辩论,故选B。
14.每天都会有新的盐分进入海水,海水中也会有一些盐分进入海床沉积层。新注入的盐分数量与海水里跑掉的盐分数量互相抵消,海水的平均溶盐浓度保持稳定。这表明( )
①量变是质变的必要准备 ②质变是量变的必然结果
③静止是一种特殊的运动 ④物质是运动的承担者
A.①② B.③④
C.②③ D.①④
解析:选B。材料主要说明海水的盐度在盐分不断注入和流失中保持相对稳定,这种稳定显然是一种动态的稳定,①②不符合题意;盐分的进入和流失体现了物质的运动,海水的平均溶盐浓度保持稳定是相对静止的表现,③④符合题意。
15.科学家们发现,在微观世界里,有共同来源的两个量子之间存在着“纠缠”关系,无论两者相距多远,只要其中一个量子状态发生变化,另一个量子就会立即“感应”,并作出相应变化。这表明( )
①运动是物质的运动 ②实践是认识的目的
③物质是运动的物质 ④人们可以认识规律
A.①②③ B.①②④
C.①③④ D.②③④
解析:选C。本题主要考查物质、运动、规律等知识。科学家发现微观世界里量子运动的规律,一方面表明人们可以认识客观规律,另一方面也表明物质与运动是不可分的,故选①③④。②强调实践是认识的目的,材料没有体现,不选。
16.荀子曰:“大天而思之,孰与物畜而制之;从天而颂之,孰与制天命而用之。”这启示人们( )
A.规律具有普遍性和客观性
B.要发挥主观能动性去利用规律
C.规律是可以认识和改造的
D.主观能动性是利用规律的前提
解析:选B。荀子把“天命”理解为具有必然性的自然法则,认为“从天而颂之,孰与制天命而用之”,与其称颂大自然而不如主动地利用它服务于人类,即不能消极地顺从自然,而要主动地控制和利用它,所以荀子的话启示人们要主动去利用规律,故选B。
17.中央城镇化工作会议指出,改革开放以来,我国城镇化进程明显加快,但城镇化是一个自然历史过程,必须因势利导,既要积极、又要稳妥、更要扎实,使之成为一个顺势而为、水到渠成的发展过程。这表明( )
①运动是物质固有的根本属性和存在方式
②物质世界是相对运动和绝对静止的统一
③必须按规律办事,而不能违背规律
④主观能动性和客观规律相互影响、相互决定
A.①② B.①③
C.②③ D.③④
解析:选B。城镇化是一个自然历史过程,体现了①;扎实推进城镇化,使之成为一个顺势而为、水到渠成的发展过程,遵循了城镇化的运动变化规律,是按规律办事的表现,③符合题意。②④说法错误,应排除。
18.(2020·浙江9+1高中联盟联考)近年来,各地马拉松比赛中因爱好者盲目参赛、体力不支造成的意外死亡事故时有发生,为此有专家指出跑马拉松一定要“量力而行”。这告诉我们( )
A.意识具有能动作用 B.办事情要尊重规律
C.认识是实践的基础 D.要充分发挥主观能动性
解析:选B。“量力而行”表明办事情要尊重规律,不能盲目而行,B入选。A、D与题意无关。C表述错误。
三、综合题
19.我国地名文化资源浩如烟海、内涵丰富、底蕴深厚,中华优秀传统文化的思想理念、传统美德、人文精神,在地名中均有体现。可以说,地名中蕴含着中华民族的“根”与“魂”,彰显着中华儿女的“情”和“梦”,是宝贵的文化遗产和精神财富。充分有效运用那些有意味的、有丰富历史文化内涵的地名遗产,能够成为一种鲜活的爱家乡教育的生动形式,唤起人们的民族自信心和自豪感。在城镇化过程中,必须处理好“守”与“变”的关系,既要保护好、传承好、使用好有文化积淀的老地名,又要推动地名文化保护传承与创新发展有机结合。
运用运动与静止的辩证关系原理,说明应如何处理好“守”与“变”的关系推动地名文化保护传承与创新发展有机结合。
解析:解答本题的关键在于理论与材料有机结合。首先阐述理论,明确绝对运动与相对静止的辩证关系,坚持相对静止和绝对运动的统一;其次针对材料,依据理论推理出重要观点:既要保护好老地名又要发展好老地名,两者不可偏废。
答案:(1)世界上的一切事物都处在运动和变化之中。运动是无条件的、永恒的和绝对的。静止是运动的一种特殊状态,是有条件的、暂时的和相对的。物质世界是绝对运动与相对静止的统一。(2)要加强地名传统文化的保护与传承,保护好、传承好、使用好有文化积淀的老地名。(3)要在有效保护的基础上,深入挖掘符合时代发展要求的文化内容,提高地名的文化内涵和文化品位,促进地名文化创新发展。
20.“蓝蓝的天上白云飘,白云下面鸡儿跑”,这是内蒙古半农半牧草原上恢复生态、建设“美丽中国”的新鲜场景。草原散养牧鸡,鸡吃草籽、昆虫,不用饲料添加剂,提高了肉蛋品质、增加了牧民收益,又能有效控制草原虫害。牛羊改吃农田秸秆,既可让过度放牧的草场得到休息,又把大量秸秆变废为宝,避免其田间焚烧带来的空气污染,而粪便或沼渣还田又增加了农田地力。这一新模式取得了良好的生态效益和经济效益。
运用把握规律的知识,分析说明材料中“草原牧鸡、农田秸秆喂牛羊”这一建设“美丽中国”新模式所体现的哲学道理。
答案:(1)规律具有普遍性和客观性,要求人们必须遵循规律,按规律办事,不能违背规律。草原牧鸡、农田秸秆喂牛羊这一新模式,有利于恢复草原生态和农田地力,保护自然界生态平衡,体现了人在生产活动中对自然规律的遵循与利用,促进节约资源、保护环境,实现人与自然的和谐发展。
(2)在客观规律面前,人并不是无能为力的。人可以在认识和把握规律的基础上,根据规律发生作用的条件和形式利用规律,改造客观世界,造福人类。这一新模式体现了人发挥主观能动性认识和利用自然规律,大胆创新,打破传统生产模式,趋利避害地改造自然,实现生活富裕、生态良好和可持续发展。
相关资料
更多

