高中化学人教版 (新课标)选修1 化学与生活第二节 金属的腐蚀和防护教学设计
展开第二节 金属的腐蚀和防护
第一课时 金属的腐蚀
一、教材分析
在高中课程标准必修教科书化学2中,已经介绍了化学能与电能的转换,即原电池的相关知识。本节是在此基础上,引导学生了解金属的腐蚀原理和防护方法等。
教材首先以彩色图片介绍锈迹斑斑的钢铁,铜器表面生成一层薄薄的铜绿来引入金属的腐蚀。金属的腐蚀包括化学腐蚀和电化学腐蚀两部分内容。在化学腐蚀中,以家用燃气灶的中心部位很容易生锈,(补充化学实验室的金属设备易腐蚀)而食品罐头放在南极已差不多90年了,却很少生锈为例(图3-14),强调温度(反应条件)对化学腐蚀的影响比较明显。在电化学腐蚀中,通过“科学探究”,让学生设计实验探究铁钉锈蚀需要哪些条件,以及在什么条件下锈蚀速率较快,引出电化学腐蚀。为了降低难度,教科书中没有出现“吸氧腐蚀”和“析氢腐蚀”这两个名词,只是介绍了钢铁发生电化学腐蚀时在正极上发生的这两类原电池反应。最后强调指出化学腐蚀和电化学腐蚀的本质是金属原子失去电子变成阳离子的过程。
二、教学设计思路:
通过大量生活中金属被腐蚀的图片展示,引发学生对金属腐蚀现象的关注→通过金属腐蚀造成经济损失的具体数据,激发学生的社会责任感和对“金属被腐蚀的根源”的探究热忱→学生实验成果交流、讨论,总结金属腐蚀的本质并进行分类→引导学生对两种腐蚀进行分析→重点分析电化学腐蚀,为下节学习金属的防护打下基础。
三、教案
课题 | 金属的腐蚀 | ||
教 学 目 标 | 知识与技能:能描述金属腐蚀的化学原理; 通过探索实验,培养学生发现问题,分 析问题,解决问题的能力,通过学生的看、思、说培养学生的整体思维能力。
过程与方法:实物、资料、图片→激发责任感→走进生活→探究金属腐蚀的根源
情感态度与价值观:通过资料、图片,了解金属腐蚀对国民经济造成的危害,激、发社会责任感;学生通过探究性学习和展示,让学生获取成功。 | ||
重点 | 金属的电化学腐蚀原理 | ||
难点 | 金属的电化学腐蚀原理 | ||
教学方法 | 实验探究、讨论、学生成果展示、阅读、讲解 | ||
仪器、用品 | 多媒体、铁钉、生锈铁钉、各种金属腐蚀图片 | ||
教师活动 | 学生活动 | 设计意图 | |
[实物展示] 展示生锈的铁钉,请同学们讨论,在我们的身边你看到了那些金属被腐蚀,情况如何? [图片展示] 展示生活中被腐蚀的金属图片
[板书] 第二节 金属的腐蚀和防护
[介绍] (投影) 金属的腐蚀现象是普遍存在的,它所造成的危害也非常巨大。全球每一分半钟就有1吨钢腐蚀成铁锈. 根据各国调查结果,一般说来,金属腐蚀所造成的经济损失大致为该国国民生产总值的4%左右。腐蚀在世界各国、各行各业造成过重大损失,飞机坠毁,钢铁桥梁突然断塌、混凝土工程出现渗漏溶蚀、裂缝、钢筋断裂,输电塔杆倒塌,水轮机叶轮出现空泡腐蚀、腐蚀损伤、停电维修以至有的电厂突然停电,引起用电工厂成片停产。按美国官方指定的部门调查,美国腐蚀损失1975年为$700亿,1986年为$1260亿,1995年达$3000亿。 目前我国由于金属材料所带来的腐蚀损失每年大约5000亿元人民币,约占我国国民生产总值的6%左右。 腐蚀不仅造成经济损失,也经常对安全构成威胁。
[板书] 一 金属的腐蚀
[提问] 生活中的各种金属是怎样被腐蚀的呢?
[小结] 金属的腐蚀是指金属或合金与周围接触到的气体或液体进行化学反应而腐蚀损耗的过程.
[引导] 通过同学们积极发表观点,请你对以上这些金属的腐蚀现象进行分类: 金属腐蚀: 化学腐蚀和电化学腐蚀
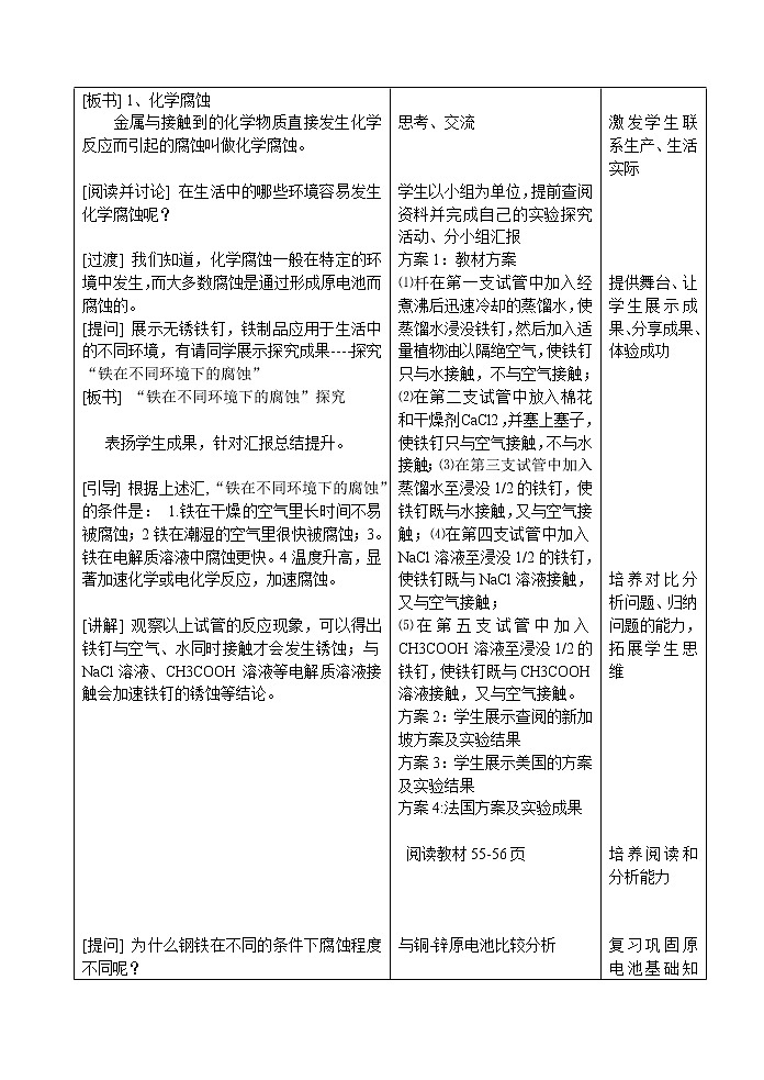
[板书] 1、化学腐蚀 金属与接触到的化学物质直接发生化学反应而引起的腐蚀叫做化学腐蚀。
[阅读并讨论] 在生活中的哪些环境容易发生化学腐蚀呢?
[过渡] 我们知道,化学腐蚀一般在特定的环境中发生,而大多数腐蚀是通过形成原电池而腐蚀的。 [提问] 展示无锈铁钉,铁制品应用于生活中的不同环境,有请同学展示探究成果----探究“铁在不同环境下的腐蚀” [板书] “铁在不同环境下的腐蚀”探究
表扬学生成果,针对汇报总结提升。
[引导] 根据上述汇,“铁在不同环境下的腐蚀”的条件是: 1.铁在干燥的空气里长时间不易被腐蚀;2铁在潮湿的空气里很快被腐蚀;3。铁在电解质溶液中腐蚀更快。4温度升高,显著加速化学或电化学反应,加速腐蚀。
[讲解] 观察以上试管的反应现象,可以得出铁钉与空气、水同时接触才会发生锈蚀;与NaCl溶液、CH3COOH溶液等电解质溶液接触会加速铁钉的锈蚀等结论。
[提问] 为什么钢铁在不同的条件下腐蚀程度不同呢?
[板书、讲解] 钢铁(Fe-C合金)在电解质溶液中形成无数微小原电池,活泼金属铁作负极。 负极(Fe): Fe-2e-= Fe2+ 正极(C) : (1) 微酸性(溶有CO2)或中性电解质溶液 2H2O+O2+4 e-=4OH- (2) 酸性较强溶液(溶有SO2等) 2H++2 e-=H2↑ 电化学腐蚀:不纯金属或合金跟电解质溶液接触时,会发生原电池反应,比较活泼的金属失去电子而被氧化,这种腐蚀叫电化学腐蚀。 金属的腐蚀是由于金属发生化学或电化学反应的结果。
[提问] 根据日常观察和生活经验,设计实验探究影响金属腐蚀的因素? | 学生讨论身边金属被腐蚀的现象,交流
观看并思考
阅读并讨论
学生思考、交流、进行小组协作学习、学生发表小组结论
学生交流、发言
学生阅读教材54页、讨论并交流,得出金属腐蚀的概念
学生回答
思考、交流
学生以小组为单位,提前查阅资料并完成自己的实验探究活动、分小组汇报 方案1:教材方案 ⑴在第一支试管中加入经煮沸后迅速冷却的蒸馏水,使蒸馏水浸没铁钉,然后加入适量植物油以隔绝空气,使铁钉只与水接触,不与空气接触;⑵在第二支试管中放入棉花和干燥剂CaCl2,并塞上塞子,使铁钉只与空气接触,不与水接触;⑶在第三支试管中加入蒸馏水至浸没1/2的铁钉,使铁钉既与水接触,又与空气接触;⑷在第四支试管中加入NaCl溶液至浸没1/2的铁钉,使铁钉既与NaCl溶液接触,又与空气接触; ⑸在第五支试管中加入CH3COOH溶液至浸没1/2的铁钉,使铁钉既与CH3COOH溶液接触,又与空气接触。 方案2:学生展示查阅的新加坡方案及实验结果 方案3:学生展示美国的方案及实验结果 方案4:法国方案及实验成果
阅读教材55-56页
与铜-锌原电池比较分析
教师指导下的学生课后探究 | 引起学生对”化学与生活”的关注;训练表达能力. 按金属进行分类,训练分类思想
关注金属的腐蚀的危害,激发学生的社会责任感,进一步激发探究金属腐蚀的根源
培养学生综合分析问题的能力、学生的交流、沟通能力,学生归纳、语言表达能力 贯彻分类思想
激发学生联系生产、生活实际
提供舞台、让学生展示成果、分享成果、体验成功
培养对比分析问题、归纳问题的能力,拓展学生思维
培养阅读和分析能力
复习巩固原电池基础知识,学习新知识
开放思维,为“金属的防护”教学做铺垫 | |
板书设计 第二节 金属的腐蚀和防护 一 金属的腐蚀 1、化学腐蚀 (投影)金属与接触到的化学物质直接发生化学反应而引起的腐蚀叫做化学腐蚀. “铁在不同环境下的腐蚀”探究 2、电化学腐蚀: 原理:钢铁(Fe-C合金)在电解质溶液中形成无数微小原电池 . 负极(Fe): Fe-2e-= Fe2+ 正极(C) : (1) 微酸性(溶有CO2)或中性电解质溶液 2H2O+O2+4 e-=4OH- (2) 酸性较强溶液(溶有SO2等) 2H++2 e-=H2↑ 电化学腐蚀:不纯金属或合金跟电解质溶液接触时,会发生原电池反应,比较活泼的金属失去电子而被氧化,这种腐蚀叫电化学腐蚀.(投影)
| |||
教学反思:
本节教学设计,我采用的教学方法是实验探索法,此方法的特点是以实验为着手点,通过师生有目的,有计划、有步骤地互动。通过学生研究性成果汇报,从直观具体,鲜明的实验现象入手,利用用眼看、动脑想,亲手做探究实验、上网查找资料等行为,提出问题、分析问题、解决问题,使学生从感性认识上升到理性认识,使之掌握新学的内容,教学程序分为:
激发兴趣,提出问题 → 通过实验,解决问题 → 运用知识,发展能力
三大环节,逐步深化学生对金属的腐蚀的基本原理的理解。同时,使学生带着实验中发现的问题,思考,讨论,促进学生的主动思维,发散思维。如课上的导入阶段,我先采用了实物——生锈的铁钉和金属腐蚀在经济、安全等方面的危害,把学生引入情境,为学习新课作好了充分的动力准备, 更激发了学生想尝试解决腐蚀的心情和社会责任感。在教师的引导下,学生学习本课前尝试着查阅资料、利用家用材料完成了对金属腐蚀条件的探究活动。课时提供舞台,让学生展示探究成果,学生获得成功的感觉。随着学生的讨论、交流,学生对金属被腐蚀的原理、实质,条件及形成认识,一环扣一环,有效、有序地进行下去,对金属腐蚀的理解越来越深,学生的思路也越来越开阔。
进行金属腐蚀的实验探索式教学,重在启发诱导,教学是师生的共同活动,任何一点新知识的发现,必须通过学生自己的劳动去捕获这是谁也代替不了的。因此在课堂上,让学生成为课堂的主人,尝试一下“角色互换”,让学生参与到动眼观察、动手操作、动口表达,动脑思维等行为中,变教师的讲授为启发引导,学生的被动接受为主动探索,最大限度地调动学生的学习积极性,集中学生的注意力,激发学生的学习积极性,使学生的思维处于最佳状态,从整个教学过程来看,学生不论学习基础好坏,人人都能参与讨论、看得见,听得懂,答得出,使学生的学习过程和认知过程成为统一体,深刻透彻地识知金属腐蚀的基本原理。
在教学过程中,教师的导是至关重要的,虽然在整一节课中,教师讲授的时间少了,演示的时间少了,但教师的工作要做在课前,精心指导学生设计每一个探索实验,以保证学生探索实验的顺利进行;精心设计每一个问题,以保证大多数学生能通过思考回答出来。同时,课上,教师要多使用一些具有感染力的语言,鼓励学生,勇于尝试,勇于提出问题,发现问题,并勇于去设想一些解决问题的方法,这也是提高学生参与教学的一种教学手段。
高度关注化学与生活的联系,在生活中学化学。本节紧密联系生活,学生兴趣浓,参与度高。产生了激发学生万思维、发展能力。例如“钢铁制品锈蚀条件的探究”,学生充分利用互联网的优势,查阅其他国家对该课题的设计,有利与思维的拓展。
通过不同国家课程对 “铁制品锈蚀的实验教学”比较,我们可以看到:法国、美国、新加坡、英国设计为开放探究性实验,中国课程设计成‘活动与探究’,仍然属于验证性实验设计。附图:
美国 | 中国 | |
法国 | ||
英国 | 美国 | |
通过本节教学,学生的兴趣得到了激发, 个性得到张扬,能力得到培养。师生共同的到了发展。
第二课时 金属的防护
一、教材分析
对金属防护常用的方法,学生已经有许多生活经验,教材的编排充分体现化学与生活的紧密联系。教材在上节课重点介绍了金属的电化学腐蚀的基础上,第二课时从与学生生活联系非常密切的自行车采取了什么措施引入讨论,有从图3-18海边的铁制品比较容易生锈来说明金属在电解质溶液中易被腐蚀。因此,教科书通过图示和活动(2个“思考与交流”)的方式,由学生自己总结,并解释这些方法为什么可以达到防止金属腐蚀的目的。最后介绍了用牺牲锌快的方法来保护船身(图3-19),用牺牲镁快的方法来保护地下钢铁管道。提出牺牲更活泼金属的防护方法。同样,为了降低难度,未出现“牺牲阳极的阴极保护法”这个名词,而是简单介绍这种保护方法的原理及其应用。学习完理论之后,教材以“如何选用锈蚀方法”的讨论课题来培养学生解决实际问题的能力。
本节习题第3题以要求学生用化学知识解释生活中的事实呈现;第5题以身边的金属用品为例,考察学生的观察能力,解决实际问题的能力。
二、教学设计思路:
通过家庭常见几种不同金属在不同介质中的腐蚀程度探究→总结出影响金属腐蚀的因素→提出金属防护的几种常见方法→走进生活:探讨家用热水器的保护原理→牺牲活泼金属的保护法,展开联想→具体(学校校门、新光大桥)保护方案设计→强化训练。
三、教案
课题 | 金属的腐蚀 | |||||||||||||||||||||||||||||
教
学
目
标 | 知识与技能:能描述金属腐蚀的化学原理; 通过探索实验,培养学生发现问题, 分析问题,解决问题的能力,通过学生的看、思、说培养学生的整体思维能力。 过程与方法: | |||||||||||||||||||||||||||||
过程:通过金属腐蚀的实验探究,总结出影响金属腐蚀的因素,提出金属防护的几种常见方法. 方法:探究成果展示、讨论 | ||||||||||||||||||||||||||||||
情感态度与价值观:通过资料、图片,实验探究,激发社会责任感;将生活 中的具体案例(学校小门、新光大桥)的设计,增强学生爱校和热爱广州的 意识,进行回报教育。学生通过探究性学习和展示,让学生获取成功。 | ||||||||||||||||||||||||||||||
重点 | 常用的几种金属防护方法 | |||||||||||||||||||||||||||||
难点 | 牺牲活泼金属的保护法 | |||||||||||||||||||||||||||||
教学方法 | 讨论、实物展示、阅读、讲解 金属腐蚀探究 | |||||||||||||||||||||||||||||
仪器、用品 | 多媒体、各种金属腐蚀与防护图片 学生研究成果课件 | |||||||||||||||||||||||||||||
教师活动 | 学生活动 | 设计意图 | ||||||||||||||||||||||||||||
[实物展示] 展示锅底有水的家用铁锅图片,在水面与铁锅接触处有红棕色物质,它是什么?为什么?(教师预先准备,学生预先在家实验)
[提问] 我们常用什么方法来保护我们的生活用品----炒菜铁锅?
[板书] 二、金属腐蚀的防护 [教师过渡] 金属的腐蚀受什么因素影响呢?掌声有请探究成果汇报
[小结并板书]1 影响金属腐蚀的因素: 1) 金属的本性:金属越活泼,越易被腐蚀; 2) 介质:在潮湿的空气中或与电解质接触,都容易被腐蚀。 3) 合金耐腐蚀
[思考与交流]:提出教材56页问题
[小结] 2防止金属腐蚀的保护措施: 1、 改变金属的内部组织结构。 2、 在金属表面覆盖保护层。涂油脂、油漆,覆盖搪瓷、塑料,电镀、热镀、喷镀,在钢铁表面形成致密而稳定的氧化膜。 3、 电化学保护法。
[案例分析] 各种品牌的电热水器的内胆构造原理相同。都要求每一年更换一次内胆中的镁棒,否则热水器内胆,不仅“锈”外“秽”中,内胆内外都是黄绿色的锈迹,而且加热体已经被腐蚀得破旧不堪,上面还积有水垢。
。
为什么内胆内要安装镁棒,并定期更换?
[提问] 牺牲阳极保护法有哪些应用呢?
[过渡]同学们提出了许多不同的保护方法,我们学校校闸门选择哪种材料?采用防护方法?基于什么考虑?
[思考与交流] 广州交通日趋紧张,政府决定在珠江新城处修建新光大桥。假如你是设计师,组织设计小组研究大桥的防护方案?每种优缺点?你的优选方案?理由是什么?
[课堂训练] 1、 下列防护措施中,利用原电池反应使主要金属得到保护的是: A 用氧化剂使金属表面生成致密的氧化物保护膜 B 在金属中加入一些铬或镍制成合金 C 在轮船的船壳吃水线以下部分装上锌锭 D 金属表面喷漆。
2 讨论:教材58页5题 | 学生讨论、交流: 氢氧化铁 :水中溶有CO2、NaCl构成电解质溶液 负极(Fe): Fe-2e-= Fe2+ 正极(C) :2H2O+O2+4 e-=4OH- Fe2++2 OH- = Fe(OH)2 4Fe(OH)2+ O2+2H2O=4 Fe(OH)3
学生讨论、交流 洗干净、干燥、生成氧化膜
学生探究成果汇报(预先在家做对比实验, 要求课件要有实物照片),介质为纯水、食 盐水、食醋;材料为铁锅、铜丝、易拉罐、 内壁打磨过的易拉罐。
阅读教材、讨论、小组交流、学生归纳总结
学生交流、发言
学生阅读教材54-55页、讨论并交流
学生小结: 镁是活泼金属,当与热水器内胆发生电池反应时,首先失去电子被溶解,并与内胆形成电流回路。 Mg-2e-=Mg2+ 镁阳极棒输出的电子使内胆成阴极而被保护,从而防止了内胆发生电化学腐蚀。 这种保护方法被称为牺牲阳极(活泼金属)保护法.
交流:活泼金属镁被腐蚀,需要定期更换
学生阅读教材、思考、交流 轮船、地下管道(水管、石油管、天然气、原油储备缸)桥梁、铁道、拦河闸、大型野外机械设备等
学生阅读教材,讨论交流、提出措施
阅读教材提供的资料,提出方案,全班交流
学生交流谈论 1、 A
教材讨论参考: 5题 (1)炊具、餐具和(12)汽车尾气管等常用不锈钢制造以防锈;(2)邮筒、(7)钢制窗框、(8)健身器材、(10)农用机械、农具和(11)城市道路护栏等钢铁制品常采用喷漆的方法来防锈; (5)罐头盒常采用马口铁制造以防锈(马口铁是在钢上镀上一层无毒而又耐腐蚀的Sn);(9)海水中的钢闸门常采用牺牲更活泼金属的方法来防锈,如在钢闸门上连接一种比铁更活泼的金属如锌等。 | 引起学生关注生活、用化学知识解决生活中的问题;复习巩固上节课的知识;复习巩固必修2中Fe的基础知识;训练表达能力和协作学习能力
训练观察能力和激发解决问题的能力
培养科学探究能力、激发自信、分享成果
通过对比实验,有利于归纳影响金属腐蚀的因素
阅读能力、提取信息的能力、培养学生综合分析问题的能力、学生的交流、沟通能力,学生归纳、语言表达能力
贯彻分类思想
激发学生联系生产、生活实际
提供舞台、让学生展示成果、分享成果、有成功感
联系生活实际,培养分析问题、拓展学生思维,激发学生的求知欲
培养阅读能力,进一步引发学生深入思考,激发学生创新思维,培养学生金属的防护意识。
联系生活,增强爱校意识
协作意识、培养学生解决实际问题的能力,培养学生热爱广州、激励为广州建设和发展勤奋学习
培养综合运用能力
培养学生解决实际问题的能力 | ||||||||||||||||||||||||||||
板书设计 第二节 金属的腐蚀和防护 二 金属的防护 1 影响金属腐蚀的因素: 1)金属的本性:金属越活泼,越易被腐蚀; 2)介质:在潮湿的空气中或与电解质接触,都容易被腐蚀。 3)合金耐腐蚀 2防止金属腐蚀的保护措施: 1) 改变金属的内部组织结构。 2) 在金属表面覆盖保护层。涂油脂、油漆,覆盖搪瓷、塑料,电镀、热镀、喷镀,在钢铁表面形成致密而稳定的氧化膜。 3) 电化学保护法。 3 校门、新光大桥保护方案设计
| ||||||||||||||||||||||||||||||
教学反思:
通过本节教学,构建了生动、活泼的学习环境,促进了师生共同发展。
兴趣是最好的老师:教师的首要任务就是对教学内容的重新设计,有利于学生的认知水平和新课程的教育理念。好学生是乐于动手、勤于思考、积极参与的互动的生命个体。化学与生活的紧密联系,有利于创设情景激发学生思维。例如“自行车的不同部件的防锈措施”的互动:
观察自行车,思考你的自行车上为防止金属腐蚀,采用了哪些方法?
学生交流,气氛热烈
教师要引导学生拓展思路,可以提出问题,为什么在不同的地方,使用的防止腐蚀的方法不同?基于什么考虑?
回到自行车上,
扶手:包塑料
车架、挡泥板:烤漆
车座弹簧:烤蓝
车把、车圈:镀铬
车辐条:镀锌
轴承:凡士林
链条:涂机油
问题:全部用不锈钢好不好?
应用才是关键,适合便是最好
其实着是一个很好的新知识教学的设计思路,很有探究价值,而且思维的深度很高,只要再细化问题设置就行
教师在隐藏自己思维之前,首先应把自己的外在权威隐藏起来,适当“稚化”(如大人与小孩谈话应蹲下或坐下以求得效果)。教师以与学生同样的好奇、同样的兴趣、同样的激情,融入学生中间,创造一个轻松甚至带有幽默意味的宽松情境,让学生以开放的心态将思维发散开来,动脑、动手并动口,大胆地发表对所议问题的看法(思维于此得以暴露);学生在讨论中,受到教师、同学的充分尊重,其所思所想就能得到充分的阐释与交流,得到民主平等情景下的修正、提高并产生“共振效应”;这样学生在学习中就能发挥出自己最大的能动性,充分感受学识产生、发展的过程。
高中化学人教版 (新课标)选修5 有机化学基础第三章 烃的含氧衍生物第二节 醛教学设计: 这是一份高中化学人教版 (新课标)选修5 有机化学基础第三章 烃的含氧衍生物第二节 醛教学设计,共7页。教案主要包含了乙醛,醛类,丙酮等内容,欢迎下载使用。
高中人教版 (新课标)第三章 烃的含氧衍生物第二节 醛教案设计: 这是一份高中人教版 (新课标)第三章 烃的含氧衍生物第二节 醛教案设计,共7页。教案主要包含了乙醛,醛类,丙酮等内容,欢迎下载使用。
高中化学人教版 (新课标)选修4 化学反应原理第二节 水的电离和溶液的酸碱性教学设计: 这是一份高中化学人教版 (新课标)选修4 化学反应原理第二节 水的电离和溶液的酸碱性教学设计,共4页。

