2021高考物理一轮复习第十二章近代物理初步(121)章末综合能力滚动练(含解析)新人教版
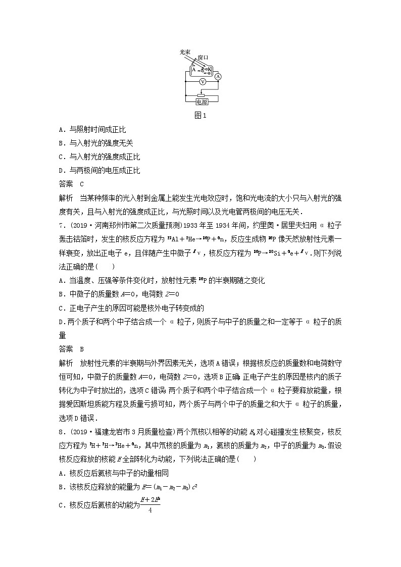
展开(12+1)章末综合能力滚动练一、单项选择题1.(2019·山东临沂市2月质检)2018年3月14日,著名物理学家斯蒂芬·威廉·霍金逝世,引发全球各界悼念.在物理学发展的历程中,许多物理学家的科学研究为物理学的建立做出了巨大的贡献.关于下列几位物理学家所做科学贡献的叙述中,正确的是( )A.卡文迪许将行星与太阳、地球与月球、地球与地面物体之间的引力规律推广到宇宙中的一切物体,得出万有引力定律B.法拉第通过长时间的实验研究发现了通电导线周围存在磁场C.查德威克用α粒子轰击Be原子核发现了中子D.爱因斯坦的光子说认为,只要光照时间足够长,所有电子最终都能跃出金属表面成为光电子答案 C解析 牛顿将行星与太阳、地球与月球、地球与地面物体之间的引力规律推广到宇宙中的一切物体,得出万有引力定律,选项A错误;奥斯特通过长时间的实验研究发现了通电导线周围存在磁场,选项B错误;查德威克用α粒子轰击Be原子核发现了中子,选项C正确;爱因斯坦的光子说认为,能否发生光电效应与入射光的频率有关,与光照时间无关,选项D错误.2.(2019·河北张家口市上学期期末)下列说法正确的是( )A.英国物理学家汤姆孙发现电子,并通过油滴实验精确测定了元电荷e的电荷量B.开普勒通过对行星观测记录的研究,发现了万有引力定律C.伽利略通过实验和合理的推理提出质量并不是影响落体运动快慢的原因D.电场和磁场的概念分别是由奥斯特和楞次建立的答案 C解析 英国物理学家汤姆孙发现电子,密立根通过油滴实验精确测定了元电荷e的电荷量,选项A错误;开普勒通过对行星观测记录的研究,发现了行星运动定律,牛顿发现了万有引力定律,选项B错误;伽利略通过实验和合理的推理提出质量并不是影响落体运动快慢的原因,选项C正确;电场和磁场的概念是由法拉第建立的,选项D错误.3.(2019·湖北天门、仙桃等八市第二次联考)下列现象中,原子核结构发生了改变的是( )A.氢气放电管发出可见光B.β衰变放出β粒子C.α粒子散射现象D.光电效应现象答案 B解析 氢气放电管发出可见光是原子从较高能级跃迁至较低能级的结果,是由于原子内部电子运动产生的,与原子核内部变化无关,故A错误;β衰变放出β粒子是原子核内一个中子转变为一个质子和一个电子,所以导致原子核结构发生了改变,故B正确;α粒子散射实验表明原子具有核式结构,故C错误;光电效应是原子核外电子吸收光子能量逃逸出来的现象,跟原子核内部变化无关,故D错误.4.(2019·云南昆明市4月质检)下列说法正确的是( )A.原子核的结合能越大,原子核越稳定B.β衰变释放出电子,说明原子核内有电子C.氡的半衰期为3.8天,8个氡原子核经过7.6天后剩下2个氡原子核D.用频率为ν的入射光照射光电管的阴极,遏止电压为Uc,改用频率为2ν的入射光照射同一光电管,遏止电压大于2Uc答案 D解析 原子核的比结合能越大,原子核越稳定,故A错误;β衰变释放出电子,是中子转化为质子放出的,不能说明原子核内有电子,故B错误;半衰期的概念是对大量原子核而言的,对于个别原子核无意义,故C错误;由光电效应方程:eUc=hν-W0,当改用频率为2ν的入射光照射同一光电管,遏止电压满足关系式eUc′=h·2ν-W0,则Uc′>2Uc,故D正确.5.(2020·辽宁沈阳市第一次质检)贝可勒尔在120年前首先发现了天然放射现象,如今原子核的放射性在众多领域中有着重要作用,下列属于放射性元素衰变的是( )A.U→Th+HeB.U+n→I+Y+2nC.H+H→He+nD.He+Al→P+n答案 A解析 A选项的反应释放出α粒子,属于α衰变,故A正确;B选项属于重核裂变,故B错误;C选项属于轻核聚变,故C错误;D选项是原子核的人工转变,不是放射性衰变,故D错误.6.(2019·山东泰安市3月第一轮模拟)如图1,用光电管进行光电效应实验,当用某一频率的光照射时,有光电流产生.则饱和光电流( )图1A.与照射时间成正比B.与入射光的强度无关C.与入射光的强度成正比D.与两极间的电压成正比答案 C解析 当某种频率的光入射到金属上能发生光电效应时,饱和光电流的大小只与入射光的强度有关,且与入射光的强度成正比,与光照时间以及光电管两极间的电压无关.7.(2019·河南郑州市第二次质量预测)1933年至1934年间,约里奥·居里夫妇用α粒子轰击铝箔时,发生的核反应方程为Al+He→P+n,反应生成物P像天然放射性元素一样衰变,放出正电子e,且伴随产生中微子ν,核反应方程为P→Si+e+ν.则下列说法正确的是( )A.当温度、压强等条件变化时,放射性元素P的半衰期随之变化B.中微子的质量数A=0,电荷数Z=0C.正电子产生的原因可能是核外电子转变成的D.两个质子和两个中子结合成一个α粒子,则质子与中子的质量之和一定等于α粒子的质量答案 B解析 放射性元素的半衰期与外界因素无关,选项A错误;根据核反应的质量数和电荷数守恒可知,中微子的质量数A=0,电荷数Z=0,选项B正确;正电子产生的原因是核内的质子转化为中子时放出的,选项C错误;两个质子和两个中子结合成一个α粒子要释放能量,根据爱因斯坦质能方程及质量亏损可知,两个质子与两个中子的质量之和大于α粒子的质量,选项D错误.8.(2019·福建龙岩市3月质量检查)两个氘核以相等的动能Ek对心碰撞发生核聚变,核反应方程为H+H→He+n,其中氘核的质量为m1,氦核的质量为m2,中子的质量为m3.假设核反应释放的核能E全部转化为动能,下列说法正确的是( )A.核反应后氦核与中子的动量相同B.该核反应释放的能量为E=(m1-m2-m3)c2C.核反应后氦核的动能为D.核反应后中子的动能为答案 C解析 核反应前两氘核动量和为零,因而核反应后氦核与中子的动量等大反向,故A错误;该核反应释放的能量E=(2m1-m2-m3)c2,故B错误;由能量守恒可得:核反应后的总能量为E+2Ek,由动能与动量的关系Ek=,且mHe=3mn可知,核反应后氦核的动能为,核反应后中子的动能为,故C正确,D错误.二、多项选择题9.(2019·天津卷·6)如图2,我国核聚变反应研究大科学装置“人造太阳”2018年获得重大突破,等离子体中心电子温度首次达到1亿摄氏度,为人类开发利用核聚变能源奠定了重要的技术基础.下列关于聚变的说法正确的是( )图2A.核聚变比核裂变更为安全、清洁B.任何两个原子核都可以发生聚变C.两个轻核结合成质量较大的核,总质量较聚变前增加D.两个轻核结合成质量较大的核,核子的比结合能增加答案 AD解析 与核裂变相比轻核聚变更为安全、清洁,A正确;自然界中最容易发生的聚变反应是氢的同位素氘与氚的聚变,不是任意两个原子核都能发生核聚变,B错误;两个轻核发生聚变结合成质量较大的核时,放出巨大的能量,根据E=mc2可知,聚变反应中存在质量亏损,则总质量较聚变前减少,C错误;两个轻核结合成质量较大的核的过程中要释放能量,核子的平均质量减少,所以核子的比结合能增加,D正确.10.(2019·山东潍坊市下学期高考模拟)关于原子物理知识,下列说法正确的是( )A.升高放射性物质的温度,其半衰期变短B.发生光电效应现象时,增大入射光的频率,同一金属的逸出功变大C.Np经过7次α衰变和4次β衰变后变成BiD.根据玻尔理论,氢原子向低能级跃迁时只放出符合两能级能量差的光子答案 CD解析 半衰期与温度无关,即升高放射性物质的温度,其半衰期不会发生变化,故A错误;金属的逸出功由金属材料决定,与入射光的频率无关,故B错误;设需要经过x次α衰变和y次β衰变,根据质量数守恒和电荷数守恒有:93=2x-y+83,4x=237-209,所以解得:x=7,y=4,故C正确;根据玻尔理论,氢原子向低能级跃迁时只放出符合两能级能量差的光子,D正确.11.(2019·东北三省三校第二次联合模拟)如图3所示,甲图为演示光电效应的实验装置;乙图为a、b、c三种光照射下得到的三条电流表与电压表读数之间的关系曲线;丙图为氢原子的能级图;丁图给出了几种金属的逸出功和截止频率.以下说法正确的是( )图3A.若b光为绿光,c光可能是紫光B.若a光为绿光,c光可能是紫光C.若b光光子能量为2.81eV,用它照射由金属铷制成的阴极,所产生的大量具有最大初动能的光电子去撞击大量处于n=3激发态的氢原子,可以产生6种不同频率的光D.若b光光子能量为2.81eV,用它直接照射大量处于n=2激发态的氢原子,可以产生6种不同频率的光答案 BC解析 由光电效应方程Ek=hν-W0和eUc=Ek,联立解得eUc=hν-W0,即光照射同一块金属时,只要遏止电压一样,说明光的频率一样,遏止电压越大,光的频率越大,因此可知b光和c光的频率一样,大于a光的频率,故A错误,B正确;b光照射由金属铷制成的阴极产生的光电子的最大初动能为Ek=hν-W0=(2.81-2.13) eV=0.68eV,光电子撞击氢原子,氢原子只吸收两个能级差的能量,因此n=3能级的氢原子吸收的能量为ΔEk=-0.85eV-(-1.51eV)=0.66eV,这时氢原子处在n=4的能级上,可辐射6种频率的光,C正确;若用光子照射氢原子,氢原子只能吸收光子能量恰好为能级能量差的光子,2.81eV能量的光子不被吸收,D错误.12.(2019·湖南娄底市第二次模拟)如图4,在磁感应强度为B的匀强磁场中,一个静止的放射性原子核(X)发生了一次α衰变.放射出的α粒子(He)在与磁场垂直的平面内做圆周运动,其轨道半径为R.以m、q分别表示α粒子的质量和电荷量,生成的新核用Y表示.下列说法正确的是( )图4A.新核Y在磁场中圆周运动的半径为RY=RB.α粒子的圆周运动可以等效成一个环形电流,且电流大小为I=C.若衰变过程中释放的核能都转化为α粒子和新核的动能,则衰变过程中的质量亏损为Δm=D.发生衰变后产生的α粒子与新核Y在磁场中运动的轨迹正确的是图丙答案 ABC解析 由题可知:X→He+Y,生成的新核Y和α粒子动量大小相等,方向相反,而且洛伦兹力提供向心力,即qvB=m,则R=,可知:=,即RY=R,故A正确;由于圆周运动周期T=,则环形电流为:I==,故B正确;对α粒子,由洛伦兹力提供向心力qvB=m,可得v=由质量关系可知,衰变后新核Y质量为M=m由衰变过程动量守恒可得Mv′-mv=0可知:v′=v则系统增加的能量为:ΔE=Mv′2+mv2,由质能方程得:ΔE=Δmc2联立可得Δm=,故C正确;由动量守恒可知,衰变后α粒子与新核Y运动方向相反,所以,轨迹圆应外切,由圆周运动的半径公式R=可知,α粒子半径大,由左手定则可知题图丁正确,故D错误.三、非选择题13.(2020·江苏南通市一模)如图5,两足够长的光滑平行导轨水平放置,处于磁感应强度为B、方向竖直向上的匀强磁场中,导轨间距为L,一端连接阻值为R的电阻.一金属棒垂直导轨放置,质量为m,接入电路的电阻为r.水平放置的轻弹簧左端固定,右端与金属棒中点垂直连接,弹簧劲度系数为k.装置处于静止状态.现给金属棒一个水平向右的初速度v0,第一次运动到最右端时,棒的加速度为a,棒与导轨始终接触良好,导轨电阻不计,弹簧在弹性限度内,重力加速度为g,求:图5(1)金属棒开始运动时受到的安培力F的大小和方向;(2)金属棒从开始运动到第一次运动到最右端时,通过R的电荷量q;(3)金属棒从开始运动到最终停止的整个过程中,R上产生的热量Q.答案 见解析解析 (1)金属棒开始运动时,感应电流I0=安培力:F=I0LB解得:F=,方向水平向左;(2)设金属棒向右运动的最大距离为x,当金属棒运动到最右端时,速度为0,故此时金属棒受到的安培力也为0,则a=此过程回路产生的平均感应电动势==通过电阻R的电荷量q=Δt解得:q=;(3)金属棒从开始运动到最终停止的整个过程,由能量守恒定律可知回路产生的总热量Q总=mv02由于=解得:Q=.
- 1.电子资料成功下载后不支持退换,如发现资料有内容错误问题请联系客服,如若属实,我们会补偿您的损失
- 2.压缩包下载后请先用软件解压,再使用对应软件打开;软件版本较低时请及时更新
- 3.资料下载成功后可在60天以内免费重复下载
免费领取教师福利

