2019-2020学年吉林省延边第二中学高二上学期期中考地理(理)试题 Word版
展开延边第二中学2019-2020学年度第一学期
期中考试高二地理试卷(理科)
满分100分,答题时间60分钟
一.单项选择题(40题,每题2分,共80分)
1.下列关于南北方传统民居差异的说法,正确的是
A.南方民居墙体厚 B.南方民居屋顶坡度小
C.南方民居房檐宽 D.南方民居正南正北的方位观强
2.人类社会不同的历史阶段,生产力水平不一样,因此地理环境对区域发展影响很大。长江中下游平原地区由开发早期的限制性因素转变为现在的有利因素的是
A.稠密的水系B.黏重的土壤
C.便利的交通D.平坦的地形
3.精准农业是指以“3S”技术和作物生产管理决策支持系统(DSS)为基础,面向农田生产的精细农作方式。获取病虫害信息,实施作物施肥和整合数据资料,用到的主要技术分别是
A.GPS RS GIS B.RS GPS GIS
C.RS GIS DSS D.GIS GPS DSS
4.下列区域具有明确边界的是
①行政区 ②自然带 ③热量带 ④干湿地区 ⑤山东省青岛市
A.①②③ B.③④⑤ C.①⑤ D.①②③④⑤
人类的饮食习惯于地理环境存在着密切的联系。据此回答5-6题。
5.川菜主要以麻辣口味为主,而鲁菜则主要以咸甜为主,形成这种饮食习惯差异的原因是
A.气候差异 B.地形差异 C.植被差异 D.土壤差异
6.饮食习惯的差异体现的区域特征是
A.区域有一定的形状 B.区域内部特征具有明显的差异性
C.区域之间具有差异性 D.区域具有层次性
7.关于区域的边界,下列说法正确的是
A.区域的边界都是明确的 B.区域的边界都是自然形成的
C.行政区的边界是一个过度带 D.我国南方地区和北方地区的界限是一个过渡带
8.荒漠化主要表现为土地沙漠化、石质荒漠化和次生盐渍化。在干旱、半干旱地区蒸发旺盛,如果灌溉不当,土壤盐分极易在地表聚集,出现的荒漠化现象称为
A.土地沙漠化 B.水土流失
C.石质荒漠化 D.次生盐渍化
9.破坏植被的后果在干旱地区和湿润地区的主要表现分别是
A.土壤盐渍化和水源枯竭 B.沙尘暴和水污染
C.土地荒漠化和水土流失 D.生物多样性锐减和气候变干旱
10.热带雨林除被称为“地球之肺”外,还被称为“绿色水库”,其主要原因是
A.增加湿度 B.涵养水源 C.保持水土 D.调节气候
11.下列属于防沙工程措施的是
A.封沙育草 B.营造乔、灌木结合的防沙林带
C.建立农田防护林网 D.设置沙障工程
12.目前地球上现存面积最大,保存比较完整的一片原始森林是
A.亚马孙河流域热带雨林B.刚果盆地雨林
C.印尼群岛雨林D.马达加斯加岛东部雨林
13.形成荒漠化的人为原因有
①过度樵采 ②过度放牧 ③过度农垦 ④水资源利用不当
A.①② B.③④ C.①②③ D.①②③④
森林既是重要的自然资源,又是不可替代的环境资源,人们把森林称为“大自然的总调度室”。据此完成14-15题。
14.我国三北防护林的作用主要是
A.净化空气、吸烟除尘 B.美化环境、调节气候
C.防风固沙、保持水土 D.提供木材、供应林产
15.交通道路绿化带的主要作用有
①放氧除尘、吸毒杀菌 ②降低噪声、减轻污染 ③防风固沙、保持水土
④划分车道、隔离交通 ⑤提神醒脑、减少事故
A.①②④⑤ B.①②③④⑤ C.②③④⑤ D.①②③
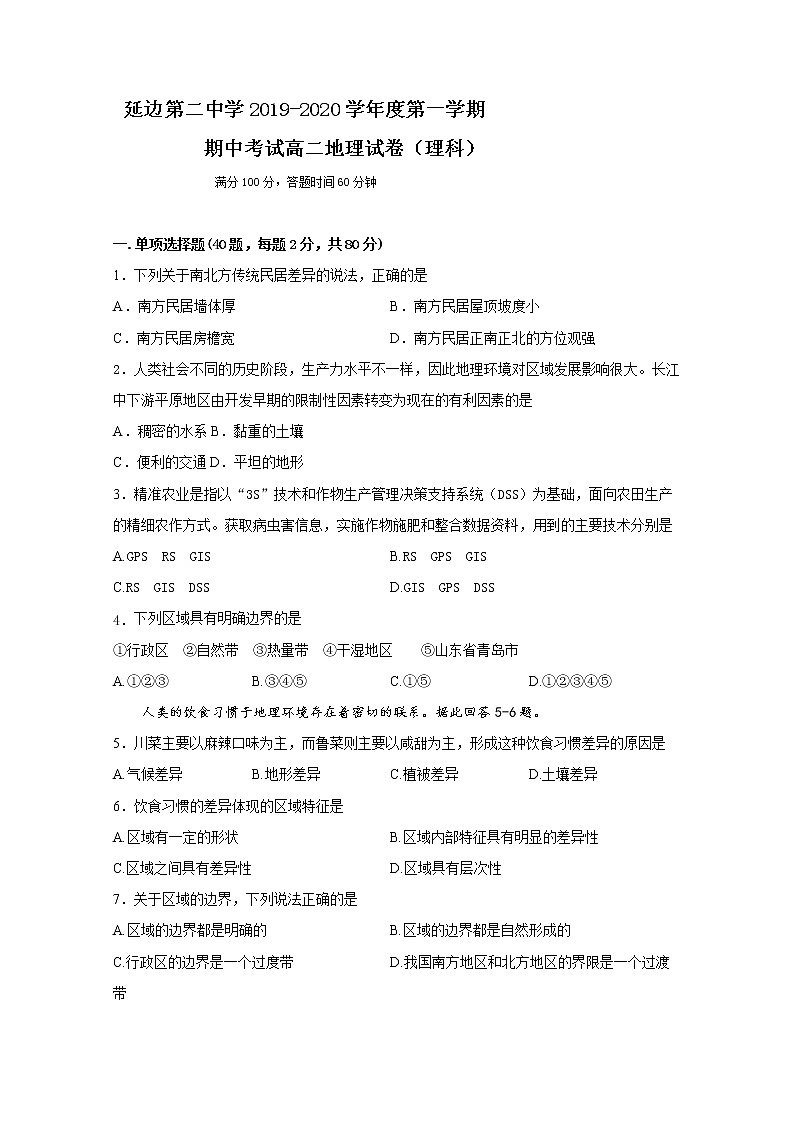
16.对人类来说,森林既是重要的自然资源,又是不可替代的环境资源,亚马孙热带雨林是全球面积最大的雨林,发挥着巨大的生态效益,但近些年却遭到严重破坏。热带雨林对当地水循环的影响主要表现为
A.为降水提供了50%的水汽来源,是当地水循环的重要环节
B.大量水汽被带离了雨林地区,减少了当地的降水
C.水循环水汽主要来自海洋,跟热带雨林没有关系
D.热带雨林能储存大量的水分,会减少当地的水循环
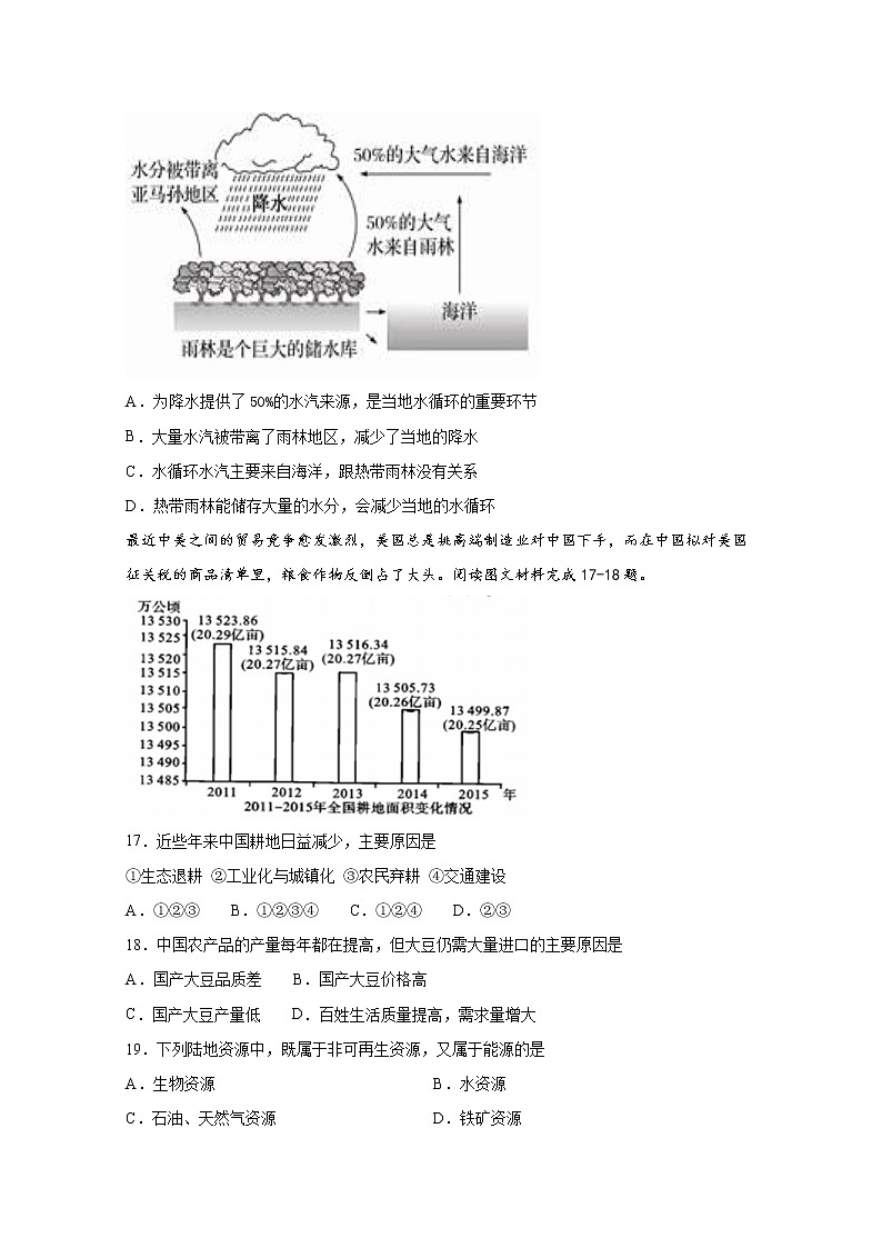
最近中美之间的贸易竞争愈发激烈,美国总是挑高端制造业对中国下手,而在中国拟对美国征关税的商品清单里,粮食作物反倒占了大头。阅读图文材料完成17-18题。
17.近些年来中国耕地日益减少,主要原因是
①生态退耕 ②工业化与城镇化 ③农民弃耕 ④交通建设
A.①②③ B.①②③④ C.①②④ D.②③
18.中国农产品的产量每年都在提高,但大豆仍需大量进口的主要原因是
A.国产大豆品质差 B.国产大豆价格高
C.国产大豆产量低 D.百姓生活质量提高,需求量增大
19.下列陆地资源中,既属于非可再生资源,又属于能源的是
A.生物资源 B.水资源
C.石油、天然气资源 D.铁矿资源
20.下列有关我国自然资源的叙述,错误的是
A.我国各种自然资源总量丰富,人均量也多
B.我国的煤炭资源主要分布在华北和西北地区
C.我国的石油资源主要分布在东北、华北、西北等地区
D.我国水资源地区分布不均,南多北少,东多西少
21.我国水能资源蕴藏量最大的地区是
A.西南地区B.华南地区C.东北地区 D.西北地区
下图为“山西省某地区煤炭资源综合利用示意图”。读图回答22-24题。
22.山西省构筑的三条产业链依赖的自然资源除煤炭外,还有
A.铝土矿B.石油C.天然气 D.石灰石
23.山西省煤炭资源综合利用的明显成效是
A.改善了当地环境质量 B.提高能源的附加价值
C.缓解了水资源不足的压力 D.促进第三产业合理发展
24.山西省利用煤炭发电的目的不包括
A.减轻铁路运输压力 B.改善能源工业结构
C.增加经济产值 D.减轻山西省的环境污染
25.山西省建设能源基地的措施有
①扩大煤炭开采量 ②提高晋煤外运能力 ③加强煤炭的加工转换 ④大量运进石油、天然气
A.①②③ B.①②④ C.②③④ D.①③④
26.山西省能源资源开发的优势条件有
①资源丰富②农业基础好③位置适中、交通比较便利④市场需求量大⑤开采条件好
A.①②③④⑤ B.①②④⑤ C.①③④⑤ D.①②⑤
27.田纳西河流域综合治理的核心是
A.水资源综合开发 B.林产品的综合利用
C.大力发展畜牧业 D.优先发展高能耗工业
28.下列不属于湿地的是
A.三峡水库 B.海南岛红树林 C.长湿水稻田 D.青藏高原上的冰川
29.湿地的主要生态功能是
①保护生物多样性,提高环境质量 ②消纳一切来自自然和人为的污染
③吸收阳光中的紫外线 ④调节气候、涵养水源、调蓄洪水
A.①② B.②③ C.③④ D.①④
30.长江三角洲的农作物可以一年两熟,东北平原只能一年一熟,产生这种差异的主要原因是两地的
A.光照条件不同B.热量条件不同C.水分条件不同 D.土壤条件不同
31.下列关于东北地区自然条件及其对农业影响的叙述,正确的是
A.黑土、红壤广泛分布 B.农作物生长容易受到低温冷害的影响
C.农作物可两年三熟 D.大部分地区属于亚热带季风气候
32.关于我国东北地区的叙述,正确的是
A.大部分地区属温带湿润、半湿润季风气候
B.黑土、黑钙土广布,土层深厚,但有机质含量低,肥力不足
C.热量和水分条件基本可满足一年两熟作物的需求
D.鹿茸、枸杞、貂皮被称为“东北三宝”
33.东北地区包括的省区是
A.黑龙江省、辽宁省、吉林省、河北省北部
B.吉林省、辽宁省、黑龙江省、内蒙古自治区
C.黑、吉、冀、内蒙古的全部
D.黑龙江省、吉林省、辽宁省和内蒙古自治区的东部
34.2011年7月,珠三角、长三角众多电子工厂落户成都、重庆。据此完成下题。
从东部沿海地区移往西部地区的工厂多属于
A.资金密集型 B.技术密集型C.劳动密集型 D.能源密集型
35.与长江三角洲相比,珠江三角洲推进工业化和城市化具有的区位优势是
A.产业基础好B.能源充足C.经济腹地大 D.毗邻港澳
下图为我国北部湾经济区和珠三角经济区示意图。读图回答36-37题。
36.北部湾经济区相对于珠三角经济区的优势条件是
A.地理位置优越 B.政府政策支持 C.自然资源丰富 D.科技力量雄厚
37.近年来,北部湾经济区承接了大量的来自珠三角经济区的产业转移。北部湾经济区吸引珠三角经济区的产业转入的原因是
A.廉价的劳动力和地租 B.传统工业基础雄厚
C.便利的水陆交通条件 D.发达的现代服务业
38.20世纪80年代以后,珠江三角洲工业化和城市化较快的关键因素是
A.国际经济背景 B.对外开放政策 C.良好的区位条件 D.侨乡优势
读“珠江三角洲产值增长图”,回答39-40题。
39.在阶段I中,珠江三角洲地区的主导产业是
A.资金密集型产业 B.技术密集型产业C.劳动密集型产业 D.资源密集型产业
40.关于珠江三角洲地区工业化进程第II阶段的叙述,正确的是
A.1985年后,珠江三角洲工业化进入第二阶段
B.珠江三角洲已经没有政策优势
C.劳动密集型产业仍是这一地区发展的主导产业
D.经济迅速发展,劳动力工资水平提高,导致珠江三角洲地区劳动力成本低的优势逐渐丧失
二、综合题(20分)
41.读“西欧人与巴西人的争论图”,回答下列问题。
(1)简述雨林的全球环境效益。(6分)
(2)造成亚马孙雨林大面积被毁的根本原因和直接原因分别是什么?(8分)
(3)1992年亚马孙地区诸国确立了以可持续发展为优先目标,制定了一系列的保护计划和措施。在保护雨林的六项具体措施中哪几项会带来经济效益?(6分)
1 | 2 | 3 | 4 | 5 | 6 | 7 | 8 | 9 | 10 |
C | A | B | C | A | C | D | D | C | B |
11 | 12 | 13 | 14 | 15 | 16 | 17 | 18 | 19 | 20 |
D | A | D | C | A | A | B | D | C | A |
21 | 22 | 23 | 24 | 25 | 26 | 27 | 28 | 29 | 30 |
A | A | B | D | A | C | A | D | D | B |
31 | 32 | 33 | 34 | 35 | 36 | 37 | 38 | 39 | 40 |
B | A | D | C | D | C | A | B | C | D |
二、综合题
41.
(1) 调节全球碳氧平衡;促进全球水驯化,条件全球水平衡;世界生物基因的宝库。
(2)造成亚马孙雨林大面积被毁的根本原因:人口增长和贫困导致的发展需求。
直接原因:人类的开发(过度的迁移农业,商业性伐木,采矿、修路、城镇建设、开
辟大型农牧场)
(3)能带来经济效益的是:①设立国际基金会,使当地从管理和保护中获益;②鼓励保护
性的开发方式,如雨林观光、生态旅游等;③森林选择性采伐与更新造林相结合。

