还剩22页未读,
继续阅读
2018-2019学年江苏省宿迁市高二上学期期末考试生物试题 解析版
展开
宿迁市2018~2019学年度第一学期期末考试
高 二 生 物
1.正常情况下,下列生理指标中,细胞内液与细胞外液最接近的是( )
A. CO2浓度 B. K+浓度 C. Na+ 浓度 D. 渗透压
【答案】D
【解析】
【分析】
内环境的理化性质主要包括温度、pH和渗透压:(1)人体细胞外液的温度一般维持在37℃左右;(2)正常人的血浆接近中性,pH为7.35~7.45.血浆的pH之所以能够保持稳定,与它含有的缓冲物质有关;(3)血浆渗透压的大小主要与无机盐、蛋白质的含量有关。
【详解】CO2产生于细胞内的线粒体,因此人体组织细胞的细胞内液中CO2浓度较高,而细胞外液中的CO2浓度较低低,A错误;K+主要存在细胞内液中,故人体组织细胞的细胞内液中K+浓度明显高于细胞外液,B错误;Na+主要存在细胞外液中,故人体组织细胞的细胞内液中Na+浓度明显低于细胞外液,C错误;人体组织细胞的细胞内液与细胞外液的渗透压接近,D正确。
2.冬泳爱好者在冰冷的水中游泳时,机体会发生一系列生理变化以维持体温稳定,此时( )
A. 机体产热量大于散热量 B. 皮肤血管收缩,血流量减少
C. 体内酶的活性随之下降 D. 体内物质氧化分解速度减慢
【答案】B
【解析】
【分析】
寒冷环境→皮肤冷觉感受器→下丘脑体温调节中枢→增加产热(骨骼肌战栗、立毛肌收缩、甲状腺激素分泌增加),减少散热(毛细血管收缩、汗腺分泌减少)→体温维持相对恒定。
【详解】根据题干信息可知,该冬泳爱好者的体温维持稳定,说明其产热量等于散热量,A错误;寒冷时通过神经调节皮肤毛细血管收缩,血流量减少,以减少散热量来维持体温恒定,B正确;由于该冬泳爱好者的体温稳定,说明其体内酶的活性不变,C错误;该冬泳爱好者体内物质氧化分解速度加快,以产生更多的热量来维持体温,D错误。
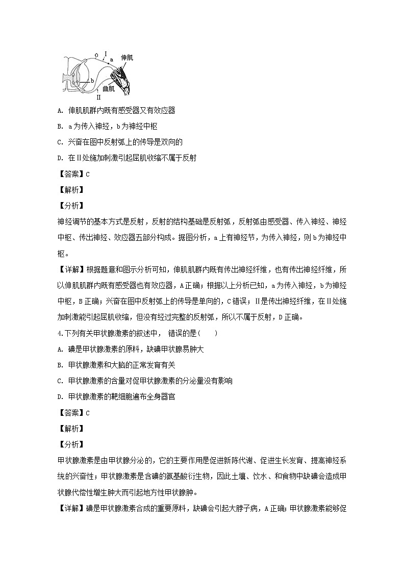
3.如图为反射弧结构示意图,相关叙述中错误的是( )
A. 伸肌肌群内既有感受器又有效应器
B. a为传入神经,b为神经中枢
C. 兴奋在图中反射弧上的传导是双向的
D. 在Ⅱ处施加刺激引起屈肌收缩不属于反射
【答案】C
【解析】
【分析】
神经调节的基本方式是反射,反射的结构基础是反射弧,反射弧由感受器、传入神经、神经中枢、传出神经、效应器五部分构成。据图分析,a上有神经节,为传入神经,则b为神经中枢。
【详解】根据题意和图示分析可知,伸肌肌群内既有传出神经纤维,也有传出神经纤维,所以伸肌肌群内既有感受器也有效应器,A正确;根据以上分析已知,a为传入神经,b为神经中枢,B正确;兴奋在图中反射弧上的传导是单向的,C错误;Ⅱ是传出神经纤维,在Ⅱ处施加刺激能引起屈肌收缩,但没有经过完整的反射弧,所以不属于反射,D正确。
4.下列有关甲状腺激素的叙述中, 错误的是( )
A. 碘是甲状腺激素的原料,缺碘甲状腺易肿大
B. 甲状腺激素和大脑的正常发育有关
C. 甲状腺激素的含量对促甲状腺激素的分泌量没有影响
D. 甲状腺激素的靶细胞遍布全身器官
【答案】C
【解析】
【分析】
甲状腺激素是由甲状腺分泌的,它的主要作用是促进新陈代谢、促进生长发育、提高神经系统的兴奋性;甲状腺激素是含碘的氨基酸衍生物,因此土壤、饮水、和食物中缺碘会造成甲状腺代偿性增生肿大而引起地方性甲状腺肿。
【详解】碘是甲状腺激素合成的重要原料,缺碘会引起大脖子病,A正确;甲状腺激素能够促进新陈代谢、生长发育,因此甲状腺激素和大脑的正常发育有关,B正确;甲状腺激素的含量会对促甲状腺激素的分泌量起负反馈调节作用,C错误;甲状腺激素能够促进新陈代谢,加速物质的氧化分解,因此其可以作用于几乎全身各处的细胞,D正确。
5.下表为某人血液化验的两项结果,据此分析,最不可能发生的是( )
A. 血糖含量高于正常值
B. 身体将来有发胖的趋势
C. 促甲状腺激素分泌减少
D. 神经系统的兴奋性增强
【答案】B
【解析】
【分析】
根据表格分析可知,该人的甲状腺激素含量比正常值高,而胰岛素含量比正常人低。甲状腺激素能够促进新陈代谢、促进生长发育、提高神经系统的兴奋性;胰岛素具有降血糖的作用,可以促进葡萄糖进入组织细胞氧化分解、合成糖原和转化为非糖类物质。
【详解】表格显示该人胰岛素的含量明显低于正常值,而胰岛素能够降低血糖浓度,故其血糖含量高于正常值,A正确;该人甲状腺激素的含量明显高于正常值,而甲状腺激素可以促进新陈代谢、加速物质的氧化分解,因此其身体将来有消瘦的趋势,B错误;该人甲状腺激素的含量明显高于正常值,而甲状腺激素会抑制促甲状腺激素的分泌,故其促甲状腺激素的分泌减少,C正确;该人甲状腺激素的含量明显高于正常值,而甲状腺激素能提高神经系统的兴奋性,故其神经系统的兴奋性升高,D正确。
【点睛】解答本题的关键是能够准确判断甲状腺激素、胰岛素与正常值之间的大小关系,弄清楚两种激素的作用,进而结合选项分析答题。
6.关于人体免疫的叙述,正确的是( )
A. 特异性免疫包括细胞免疫和体液免疫 B. 过敏反应是由非特异性免疫异常引起的
C. 机体能够通过非特异性免疫产生记忆细胞 D. 非特异性免疫不能遗传给下一代
【答案】A
【解析】
【分析】
体液免疫过程为:(1)感应阶段:除少数抗原可以直接刺激B细胞外,大多数抗原被吞噬细胞摄取和处理,并暴露出其抗原决定簇;吞噬细胞将抗原呈递给T细胞,再由T细胞呈递给B细胞;(2)反应阶段:B细胞接受抗原刺激后,开始进行一系列的增殖、分化,形成记忆细胞和浆细胞;(3)效应阶段:浆细胞分泌抗体与相应的抗原特异性结合,发挥免疫效应。细胞免疫过程为:(1)感应阶段:吞噬细胞摄取和处理抗原,并暴露出其抗原决定簇,然后将抗原呈递给T细胞;(2)反应阶段:T细胞接受抗原刺激后增殖、分化形成记忆细胞和效应T细胞,同时T细胞能合成并分泌淋巴因子,增强免疫功能;(3)效应阶段:效应T细胞发挥效应。
【详解】人体的免疫包括非特异性免疫和特异性免疫,其中特异性免疫包括体液免疫和细胞免疫,A正确;过敏反应是由特异性免疫异常引起的,B错误;机体能够通过特异性免疫产生记忆细胞,C错误;非特异性免疫能遗传给下一代,D错误。
7.下列关于神经调节和体液调节的叙述中,正确的是( )
A. 体液调节的信号是化学物质,神经调节的信号就是神经冲动
B. 神经调节快速、准确,作用时间较长,作用范围广泛
C. 神经调节和体液调节共同协调,但神经调节占主导地位
D. 体液调节就是激素调节
【答案】C
【解析】
【分析】
神经调节的基本方式是反射,它是指在中枢神经系统参与下,动物或人体对内外环境变化作出的规律性应答;完成反射的结构基础是反射弧。体液调节指激素等化学物质(除激素以外,还有其他调节因子,如CO2等),通过体液传送的方式对生命活动进行调节。
【详解】体液调节的信号是激素、二氧化碳等化学物质,神经调节的信号有电信号和化学信号(神经递质),A错误;神经调节快速、准确,作用时间较短,作用范围局限,B错误;神经调节和体液调节共同协调,但神经调节占主导地位,C正确;体液调节包括激素调节和其他化学物质的调节,D错误。
8. 下列事例能够说明神经系统中的高级中枢对低级中枢有控制作用的是 ( )
A. 针刺指尖引起缩手反射
B. 短期记忆的多次重复可形成长期记忆
C. 大脑皮层语言H区损伤,导致人不能听懂别人讲话
D. 意识丧失的病人能排尿但不能控制,意识恢复后可控制
【答案】D
【解析】
本题考查脊髓和大脑的功能及其联系,要求考生明确人类的低级中枢位于脊髓,高级中枢位于脑,人类神经系统中的高级中枢对低级中枢有控制作用。
针刺指尖引起缩手反射,其神经中枢位于脊髓,不能说明神经系统中的高级中枢对低级中枢有控制作用,A不符合题意;短期记忆的多次重复可形成长期记忆,涉及的是大脑皮层功能,不能说明神经系统中的高级中枢对低级中枢有控制作用,B不符合题意;大脑皮层语言H区损伤,导致患者不能听懂别人讲话,涉及的是大脑皮层功能,不能说明神经系统中的高级中枢对低级中枢有控制作用,C不符合题意;人体的排便和排尿反射中枢位于脊髓(属于低级中枢),人类的意识行为受大脑皮层(高级中枢)控制,意识丧失的病人大小便失禁,意识恢复后可控制,能够说明神经系统中的高级中枢对低级中枢有控制作用,D符合题意。
9.甲:锡箔小帽套在胚芽鞘外面,从右侧进行单侧光照;乙:除去芽尖,把含有生长素的琼脂小块放在切面右侧,从右侧单侧光照;则甲、乙分别将( )
A. 向上直立生长,不弯曲生长
B. 向上直立生长,向右侧弯曲生长
C. 向上直立生长,向左侧弯曲生长
D. 停止生长,向右侧弯曲生长
【答案】C
【解析】
【详解】甲用锡箔小帽套在胚芽鞘外面,没有感光部位,但胚芽鞘尖端能产生生长素,故甲向上直立生长,乙除去了芽尖,不能感光也不能产生生长素,但右侧的琼脂块中的生长素会往下运输,使得右侧生长快于左侧,故往左侧弯曲生长。综上分析可知,选C。
10.有关“探究生长素类似物促进插条生根的最适浓度”实验的叙述,错误的是( )
A. 在预实验中不需要设置用蒸馏水处理的对照组
B. 在正式实验中,不同浓度生长素类似物处理组之间形成相互对照
C. 处理时应该用生长素类似物溶液浸泡或沾蘸插条的基部
D. 用于扦插的枝条应带有一定数量的幼芽以利于更好地生根
【答案】A
【解析】
本实验的自变量是生长素类似物的浓度,而在预实验时浓度梯度较大,需要蒸馏水这组作为空白对照,来确定范围,从而缩小范围,A错误;在正式实验中,不同浓度生长素类似物之间形成相互对照,生根最多的为最适浓度,B正确;处理时应该用生长素类似物溶液浸泡或沾蘸插条的基部,C正确;用于扦插的枝条应带有一定数量的幼芽以利于更好的生根,D正确。
【考点定位】探究植物生长调节剂对扦插枝条生根的作用
【名师点睛】预实验是在正式实验之前,用标准物质或只用少量样品进行实验,以便摸出最佳的实验条件,为正式实验打下基础;预实验需要设置用蒸馏水处理的对照组。
11. 下列有关植物激素的应用,正确的是( )
A. 苹果树开花后,喷施适宜浓度的脱落酸可防止果实脱落
B. 用赤霉素处理马铃薯块茎,可延长其休眠时间以利于储存
C. 用一定浓度乙烯利处理采摘后未成熟的香蕉,可促其成熟
D. 用生长素类似物处理二倍体番茄幼苗,可得到多倍体番茄
【答案】C
【解析】
苹果树开花后,喷施适宜浓度的生长素可防止果实脱落,脱落酸只能加快果实脱落,A项错误;用脱落酸处理马铃薯块茎,可延长其休眠时间以利于储存,B项错误;乙烯利能释放出乙烯,乙烯能促进果实成熟,因此用一定浓度乙烯利处理采摘后未成熟的香蕉,可促其成熟,C项正确;用一定浓度的秋水仙素处理二倍体番茄幼苗,可得到多倍体番茄,生长素类似物没有诱导染色体数目加倍的作用,D项错误。
【考点定位】植物激素的应用
12.图甲示燕麦胚芽鞘的向光性实验,图乙示水平放置幼苗的生长情况,图丙示生长素浓度与同一植株不同器官生长的关系。下列相关叙述正确的是( )
A. 图甲胚芽鞘向光弯曲生长是由生长素的极性运输造成的
B. 图乙3、4处的生长素浓度分别对应于图丙的C点之前和之后
C. 图乙1处的生长素浓度大于2处,所以幼苗根的生长表现出向地性
D. 由图丙可知,不同浓度的生长素其生理作用可能相同
【答案】D
【解析】
【分析】
分析图甲,燕麦胚芽鞘在单侧光的照射下,向光侧的生长素以横向运输的形式在尖端从向光侧运输到背光侧,使背光侧生长素含量高,生长的快,表现为弯向光源生长。分析图乙,水平放置于地面的幼苗,由于受到重力的作用,会使生长素向下运输,所以2、4侧生长素浓度高于1、3侧,根对生长素最敏感,茎对生长素最不敏感,因此根表现为向地生长,茎表现为背地生长。分析图丙,AB段随生长素浓度增加,促进效果增强;BC段随生长素浓度增加,促进效果减弱;C点时既不促进也不抑制生长;CD段抑制植物的生长。
【详解】图甲胚芽鞘向光弯曲生长是由生长素的横向运输造成的,A错误;图乙茎3、茎4处的生长素浓度都会促进茎的生长,而图丙中的C点之后会抑制茎的生长,故茎的3、4处生长素浓度都位于图丙中的C点左侧,B错误;由于受重力作用,图乙根1处的生长素浓度小于根2处,2处的生长受到抑制,1处生长比2处快,所以幼苗根将呈现向地生长现象,C错误;由图丙可知,不同浓度的生长素其生理作用可能相同,D正确。
13.如图曲线表示某生态系统中三个不同种群的生长繁衍情况。已知种群丙是自养生物,下列说法不正确的是( )
A. 甲是次级消费者,乙是初级消费者
B. 种群甲在第3年时,其年龄组成类型属于衰退型
C. 种群乙在B点时出生率小于死亡率
D. 种群乙在第5→7年时间内个体数下降于甲的增加和丙的减少有关
【答案】B
【解析】
【分析】
从图中分析可知,丙乙甲三者之者存在捕食关系,而题目中已经说明了丙是自养生物,属于生产者,则乙和甲是消费者,其构成的食物链是丙→乙→甲。
【详解】根据以上分析已知,三者构成的食物链为丙→乙→甲,因此甲是次级消费者,乙是初级消费者,A正确;种群甲在第3年时数量不断增加,因此其年龄组成类型属于增长型,B错误;种群乙在B点时,种群数量在不断的减少,因此其出生率小于死亡率,C正确;种群乙在第5→7年时间内个体数下降的原因应从两方面分析:①食物来源,在这期间丙的数量在减少;②天敌的数量,在这期间甲的数量在增加,D正确。
14.下列有关群落演替的叙述,不正确的是 ( )
A. 群落演替有初生演替和次生演替
B. 群落发展到成熟的森林阶段时其物种组成和数量均不再变化
C. 群落演替是一个群落被另一个群落取代的过程,主要表现为优势种的取代
D. 群落中植物的垂直分层现象,有利于充分利用阳光等资源
【答案】B
【解析】
【分析】
生物群落的演替是群落内部因素(包括种内关系、种间关系等)与外界环境因素综合作用的结果.不同群落的演替其过程有一定的区别:初生演替的一般过程是裸岩阶段→地衣阶段→苔藓阶段→草本植物阶段→灌木阶段→森林阶段,次生演替的一般过程是草本植物阶段→灌木阶段→森林阶段,因此一般森林是群落演替的顶级群落。
【详解】群落演替包括初生演替和次生演替,A正确;群落发展到成熟的森林阶段时,处于相对稳定状态,群落内物种组成和数量也会发生变化,B错误;演替是指随时间的推移,一个群落被另一个群落代替的过程,因而群落的演替就是优势种依次取代的过程,C正确;群落中植物的垂直分层现象,有利于充分利用阳光等资源,D正确。
15.如图所示,下列叙述正确的是 ( )
A. 黄雀是次级消费者
B. 图示的各种成分在生态学上可以构成一个生态系统
C. 细菌与绿色植物之间是捕食关系
D. 若蛇的数量减少则细菌的数量也减少而黄雀的数量会增加
【答案】B
【解析】
【分析】
生态系统包括生物成分和非生物成分,非生物成分是生物赖以生存的物质和能量的源泉,为各种生物提供必要的营养物质和必要的生存环境,生物成分包括生产者、消费者和分解者;图中的食物链是:绿色植物→蝉→螳螂→黄雀→蛇。
【详解】图中螳螂是次级消费者,黄雀是三级消费者,A错误;图示为生态系统的各种成分,包括非生物的物质和能量、生产者、消费者和分解者,可以构成一个生态系统,B正确;细菌属于分解者,不属于食物链的成分,与绿色植物之间不存在捕食关系,C错误;若蛇的数量减少则黄雀的数量会增加,而细菌是分解者,数量不会随之减少,D错误。
16.下列关于生态系统的说法正确的是( )
A. 生态系统是由种群与其生活的无机环境形成的统一整体
B. 生态系统的分解者不可能是动物
C. 生态系统中的生产者一定是自养生物
D. 森林生态系统的稳定性高于草原生态系统
【答案】C
【解析】
【分析】
生态系统的结构应包括生态系统的组成成分(非生物的物质和能量、生产者、消费者、分解者)和营养结构(食物链和食物网)。
【详解】生态系统是由群落与其生活的无机环境形成的统一整体,A错误;蚯蚓、蜣螂可以作为生态系统的分解者,B错误;生态系统中的生产者一定是自养生物,可以是进行光合作用的植物,也可以是进行化能合成作用的硝化细菌等,C正确;森林生态系统的恢复力稳定性低于草原生态系统,D错误。
17.下面为生态系统中能量流动图解部分示意图(字母表示能量的多少),下列选项正确的是( )
A. 图中b=h+c+d+e+f+i
B. 缩短食物链可以提高能量传递效率
C. 生产者与初级消费者之间的能量传递效率为b/a×100%
D. 在“草→兔→狼”这一食物链中,狼粪便中的能量属于d
【答案】D
【解析】
【分析】
分析题图:图示表示生态系统中能量流动图解部分示意图,其中a是生产者固定的太阳能,也是流入该生态系统的总能量;b表示初级消费者摄入的能量;c表示初级消费者同化的能量;f表示初级消费者呼吸消耗的能量;d表示初级消费者用于生长发育和繁殖的能量;e表示次级消费者摄入的能量;h表示初级消费者摄入而没有同化并流入分解者的能量,属于生产者同化的能量;i表示初级消费者流向分解者的能量;g表示分解者同化的能量。
【详解】据图分析可知:b=h+c,c=f+d,d=e+i,A错误;缩短食物链可以减少能量的损耗,但不能提高能量传递效率,B错误;生产者与初级消费者之间的能量传递效率为c/a×100%,C错误;在“草→兔→狼”这一食物链中,狼为次级消费者,其粪便中的能量属于d,D正确。
【点睛】解答本题的关键是识记生态系统中能量的输入、传递、转化和散失的途径,能准确判断图中各字母的含义,并掌握能量传递效率的计算方法,能结合图中信息准确答题。
18.下列关于生态系统中信息传递的叙述,正确的是( )
A. 生态系统中的信息只能来源于同种或异种的生物
B. 植物生长素对植物生长的调节属于信息传递中的化学信息
C. 动物可通过特殊的行为在同种或异种生物间传递信息
D. 牧草生长旺盛时,为食草动物提供采食信息,这对食草动物有利,对牧草不利
【答案】C
【解析】
试题分析:生态系统中的信息既可来源于生物群落中的各种生物,也可来源于无机环境,A错误;植物生长素对植物生长的调节为体内调节,不属于生态系统中的信息传递,B错误;动物可通过特殊的行为即行为信息在同种或异种生物间传递信息,C正确;牧草生长旺盛时,为食草动物提供采食信息,可调节种间关系,这对食草动物有利,对牧草也有利,D错误。
考点:生态系统的信息传递功能
【名师点睛】信息包括物理信息:如光、声、温度、湿度、磁力等;化学信息:如生物碱、有机酸等物质;行为信息:如动物的行为。信息传递在生态系统中的作用:(1)个体:生命活动的正常进行,离不开信息的传递.(2)种群:生物种群的繁衍,离不开信息的传递.(3)群落和生态系统:能调节生物的种间关系,以维持生态系统的稳定。
19.关于某农村生态农业模式图的叙述,正确的是( )
A. 通过物质的多级利用可提高该生态系统能量流动的传递效率
B. 沼气池中的腐生细菌属于该生态系统的分解者
C. 该生态系统的能量输出都是通过各营养级的细胞呼吸实现的
D. 一种蜣螂以家畜粪便为食,则该蜣螂最多获得家畜同化量的20%
【答案】B
【解析】
【分析】
生态农业是一个农业生态经济复合系统,将农业生态系统同农业经济系统综合统一起来,以取得最大的生态经济整体效益.它也是农、林、牧、副、渔各业综合起来的大农业,又是农业生产、加工、销售综合起来,适应市场经济发展的现代农业;生态工程的基本原理有物质循环再生原理、物种多样性原理、协调与平衡原理、整体性原理和系统学和工程学原理;建立该人工生态系统的目的是实现对能量的多级利用,提高能量的利用率,减少环境污染。
【详解】通过物质的多级利用可提高该生态系统的能量利用率,但是不能提高该生态系统的能量传递效率,A错误;沼气池中的腐生细菌属于该生态系统的分解者,B正确;该生态系统的能量输出是通过各营养级的细胞呼吸以及分解者的分解作用实现的,C错误;家畜粪便中的能量是没有被同化的能量,属于上一营养级固定的能量,因此该蜣螂不能获得家畜同化量,D错误。
20.下列关于生态系统稳定性的叙述,正确的是( )
A. 生态系统保持稳态不需要外界的能量输入
B. 自我调节能力越强的生态系统其恢复力稳定性往往就越高
C. 生态系统中捕食者的存在可以促进生态系统稳定性的提高
D. 若人与自然和谐统一,生产者固定的能量便可反复利用
【答案】C
【解析】
【分析】
生态系统的稳定性包括抵抗力稳定性和恢复力稳定性。生态系统成分越单纯,结构越简单抵抗力稳定性越低,反之亦然;草原生态系统恢复力稳定性较强,草地破坏后能恢复,而森林恢复很困难;抵抗力稳定性强的生态系统,它的恢复力稳定就弱。
【详解】由于能量是单向流动,逐级递减的,所以生态系统必需依赖于外界能量输入,A错误;自我调节能力越强的生态系统其抵抗力稳定性往往就越高,B错误;生态系统中捕食者的存在可以促进生态系统稳定性的提高,C正确;生态系统中能量是单向传递、逐级递减的,不能反复利用,D错误。
21.如图为高等动物的体内细胞与外界环境的物质交换示意图,下列叙述正确的是( )
A. ①③都必须通过消化系统才能完成
B. 人体的体液包括细胞内液和细胞外液
C. 细胞与内环境交换的④为养料和氧气
D. ⑥表示细胞与外界环境直接进行物质交换
【答案】BC
【解析】
【分析】
分析题图:图示为高等动物的体内细胞与外界环境的物质交换示意图,其中①表示食物的消化吸收,需要通过消化系统才能完成;②表示氧气进入内环境、二氧化碳排出体外,需要通过呼吸系统才能完成;③表示代谢废物排出体外,需要排泄系统来完成;④表示养料和氧气进入细胞;⑤表示代谢废物排出细胞;⑥表示细胞与外界环境通过内化境间接进行物质交换。
【详解】根据以上分析已知,图中①③分别通过消化系统、排泄系统才能完成,A错误;人体的体液包括细胞内液和细胞外液(内环境),B正确;④表示养料和氧气进入细胞,C正确;⑥表示细胞与外界环境间接进行物质交换,D错误。
【点睛】解答本题的关键是识记内环境的组成,明确内环境就是细胞外液;掌握内环境稳态的调节,能准确判断图中各过程的含义及涉及到的系统,再对各选项作出准确的判断。
22.下列有关植物生命活动调节的说法正确的是( )
A. 植物生命活动的调节从根本上说是植物基因组程序性表达的结果
B. 调节植物生命活动的激素不是孤立的,而是相互作用共同调节的
C. 根据人们的意愿使用植物生长调节剂,可以促进或抑制植物的生命活动
D. 光照、温度等环境因子通过改变植物激素的作用来影响植物的生命活动
【答案】ABC
【解析】
【分析】
调节植物生命活动的激素不是孤立的,而是相互作用共同调节的,植物生命活动的调节从根本上说是植物基因组程序性表达的结果;植物的生长发育既受内部因子(激素)的调节,也受外部因子(如光、温度、日照长度、重力、化学物质等)的影响.这些化学和物理因子通过信号转导,诱导相关基因表达,调控生长发育。
【详解】植物生命活动的调节从根本上说是植物基因组程序性表达的结果,A正确;调节植物生命活动的激素不是孤立的,而是相互作用共同调节的,B正确;根据人们的意愿使用植物生长调节剂,可以促进或抑制植物的生命活动,C正确;光照、温度等环境因子会影响植物激素的合成、分布、光合作用等,从而影响植物的生命活动,D错误。
23.树突状(DC)细胞是机体重要的免疫细胞,能摄取、处理和呈递抗原,并刺激T细胞增殖分化。下列有关免疫调节的说法正确的是( )
A. DC细胞具有防卫功能
B. DC细胞受损不影响体液免疫
C. DC细胞呈递的抗原可被浆细胞识别
D. 二次免疫中效应T细胞可来自于T细胞的增殖分化
【答案】AD
【解析】
【分析】
分析题干和题图信息可知,树突细胞的功能是摄取、处理病原体使之暴露出特有的抗原,然后将抗原呈递给T细胞,激发机体的特异性免疫过程。
【详解】图示过程体现了DC细胞的防卫功能,A正确;体液免疫需要DC细胞和T细胞的参与,因此DC细胞受损会影响体液免疫过程,B错误;浆细胞可以分泌特异性抗体,但是没有识别抗原的能力,C错误;二次免疫中,效应T细胞可来自于T细胞或记忆细胞的增殖分化,D正确。
24.人类免疫缺陷病毒(HIV)有高度变异性,感染机体后可损伤多种免疫细胞,并通过多种机制逃避免疫系统识别和攻击。下列相关叙述正确的是( )
A. HIV感染人群比健康人群更易患甲型H1N1流感
B. HIV的高度变异性,致使疫苗效果难以持久
C. 被HIV潜伏感染的细胞表面没有HIV蛋白,利于病毒逃避免疫系统识别和攻击
D. HIV破坏免疫系统,机体无体液免疫应答,不能通过检测抗体来诊断HIV感染
【答案】ABC
【解析】
【分析】
关于“艾滋病”,考生可以从以下几方面把握:(1)艾滋病的中文名称是获得性免疫缺陷综合征(AIDS),其病原体是人类免疫缺陷病毒(HIV);(2)艾滋病的致病原理:HIV病毒进入人体后,与人体的T淋巴细胞结合,破坏T淋巴细胞,使免疫调节受到抑制,使人的免疫系统瘫痪,最后使人无法抵抗其他细菌、病毒的入侵,让人死亡;(3)艾滋病的传播途径包括:血液传播、性传播、母婴传播。
【详解】HIV感染人群的免疫能力降低,因此他们比健康人群更易患甲型H1N1流感,A正确;HIV的遗传物质是RNA,单链、易变异,致使疫苗效果难以持久,B正确;被HIV潜伏感染的细胞表面没有HIV蛋白,利于病毒逃避免疫系统识别和攻击,C正确;HIV主要攻击T细胞,导致体液免疫能力降低,因此机体仍存在部分体液免疫应答,能通过检测抗体来诊断HIV感染,D错误。
25.多年来,宿迁始终坚持“生态立市”的发展战略,实施了一系列生态工程,全力打造“生态宿迁、绿色家园”的绿色可持续发展之路,,生态效应逐渐显现。下列分析评价合理的是( )
A. 洪泽湖沿岸“三退三还”,进行景观湿地建设,显著提高了物种多样性
B. 生态系统的稳态是人类生存的前提和人类改造自然的基础
C. 三台山森林公园多样的菊花,其观赏性体现了生物多样性的间接价值
D. 可持续发展,就是要禁止对生态系统的干扰和利用
【答案】AB
【解析】
【分析】
生态工程是指人类应用生态学和系统学等学科的基本原理和方法,通过系统设计、调控和技术组装,对已被破坏的生态环境进行修复、重建,对造成环境污染和破坏的传统生产方式进行改善,并提高生态系统的生产力,从而促进人类社会和自然环境的和谐发展。
【详解】题干信息“生态效应逐渐显现”,说明生物的种类和数量增加,物种多样性程度显著提高,A正确;生态系统的稳态是人类生存的前提和人类改造自然的基础,B正确;三台山森林公园多样的菊花,其观赏性体现了生物多样性的直接价值,C错误;可持续发展,并不是要禁止对生态系统的干扰和利用,而对生态系统适当的干扰和利用,D错误。
26.如图为人体某些生理活动的过程示意图,A、B、C、D、E为液体,①②为某种物质,请据图回答:
(1)发生在肠腔中大分子物质①转变为小分子物质②的过程称为____;假如物质②为葡萄糖,则其进入小肠粘膜上皮细胞的方式为____ 。
(2)图中____(填字母)构成了人体内环境;毛细淋巴管壁细胞的内环境是____(填字母),用箭头和字母表示出B、D、E之间的转化关系:____。
(3)大量饮水后,胃肠腔内的渗透压下降,经胃肠吸收进入血浆的水量会____,从而使血浆渗透压____,此时人体血浆中的____激素减少,人体重吸收水分降低,尿量增多。
【答案】 (1). 消化 (2). 主动运输 (3). BDE (4). DE (5). (6). 增多 (7). 下降 (8). 抗利尿(激素)
【解析】
【分析】
据图分析,A为肠液,B为血浆,D为组织液,C为细胞内液,E为淋巴,其中血浆、组织液和淋巴组成内环境。
【详解】(1)在肠腔中,大分子物质①转变为小分子物质②的过程称为消化;葡萄糖进入小肠粘膜上皮细胞的方式为主动运输。
(2)根据以上分析已知,图中B为血浆,D为组织液,E为淋巴,三者共同组成了内环境,三者之间的关系如图:;毛细淋巴管壁细胞的内环境是E淋巴和D组织液。
(3)根据题意分析,大量饮水导致胃肠腔内的渗透压下降,则经胃肠吸收进入血浆的水量会增多,导致血浆渗透压下降,因此垂体释放的抗利尿激素减少,人体重吸收水分降低,尿量增多。
【点睛】解答本题的关键是掌握人体体液的相关知识点,能够准确判断图中各个字母代表的体液的成分,明确图中两个数字代表的是营养物质的消化、吸收过程。
27.葡萄糖转运蛋白是细胞转运葡萄糖的载体。研究发现,葡萄糖转运蛋白(后简称GLUT)是一个蛋白家族,包括多种蛋白,其中对胰岛素敏感的是GLUT4。下表为某人在医院空腹口服葡萄糖后的血糖变化检验报告单。下图为胰岛素促进细胞吸收葡萄糖的机理图,图中的小囊泡能与细胞膜融合。请回答下列问题:
(1)胰岛素由胰岛____细胞分泌,与细胞膜上的胰岛素受体结合后,能够激活靶细胞的一系列生理活动,这体现了细胞膜的____功能。
(2)表中零到半小时,此人血糖上升的主要原因是_____;在三小时以后此人的血糖相对稳定,调节其血糖稳定的激素有_____。
(3)某种细菌表面的抗原结构与图中含GLUT4分子结构极其相似,某人感染了该细菌后出现了高血糖症状,注射胰岛素后_____(能/不能)有效调节其血糖水平,原因是_____,该病在免疫学上称为_____病。
(4)结合上图分析,表一中半小时到一小时此人血糖下降的原因是_____。
【答案】 (1). B (2). 信息交流 (3). 肠道吸收葡萄糖进入血液 (4). 胰岛素、胰高血糖素、肾上腺素 (5). 不能 (6). 相应抗体与GLUT4结合,胰岛素无法被识别 (7). 自身免疫病 (8). 血糖升高促使胰岛素分泌增加,胰岛素与蛋白M结合,引起含GLUT4的小囊泡与细胞膜的融合,从而提高了细胞对葡萄糖的转运能力,使血糖浓度降低
【解析】
【分析】
根据表格分析,该人口服葡萄糖半小时血糖浓度最高,随着时间的延长,葡萄糖的浓度逐渐降低,三、四小时血糖浓度恢复到空腹水平;据图分析,胰岛素与蛋白M结合,说明蛋白M是胰岛素的受体。
【详解】(1)胰岛素是由胰岛B细胞分泌的,其与细胞膜上的胰岛素受体结合后,能够激活靶细胞的一系列生理活动,体现了细胞膜具有信息交流的功能。
(2)表格中零到半小时,此人血糖上升是因为其口服了葡萄糖,葡萄糖通过肠道吸收进入了血液;调节血糖浓度相对稳定的激素有胰高血糖素、胰岛素和肾上腺素。
(3)根据题意分析,某种细菌表面的抗原结构与图中含GLUT4分子(葡萄糖转运蛋白)结构极其相似,某人感染了该细菌后产生的抗体攻击GLUT4分子,进而出现了高血糖症状,因此该病属于自身免疫病;由于该患者产生的相应抗体与GLUT4结合,胰岛素无法被识别,因此注射胰岛素后不能有效调节其血糖水平。
(4)表一中半小时到一小时此人血糖下降,是因为血糖升高促使胰岛素分泌增加,胰岛素与蛋白M结合,引起含GLUT4的小囊泡与细胞膜的融合,从而提高了细胞对葡萄糖的转运能力,使血糖浓度降低。
【点睛】解答本题的关键是掌握血糖浓度的调节过程,能够根据表格分析口服葡萄糖后的血糖浓度变化情况,并能够弄清楚图中胰岛素促进细胞吸收葡萄糖的机理。
28.在神经系统的参与下,人体或动物体会对外界环境变化作出规律性应答。如图所示为神经元之间的联络及部分放大示意图,请回答下列相关问题:
(1)神经元A、B和C之间形成的结构称为____,图中该结构共有____个。
(2)当兴奋传至E处时,其膜内的电位变化为____,此时膜外电流方向与兴奋传导方向的关系为____(相同、相反)。
(3)若已知信号分子均为兴奋型,利用M和N两实验位点来验证兴奋在突触位置的传递具有单向性,完成下列实验:用适宜刺激刺激____点,利用电流计检测____点有膜电位变化;用适宜刺激刺激____点,利用电流计检测____点无膜电位变化。
【答案】 (1). 突触 (2). 3 (3). 由负电位变为正电位 (4). 相反 (5). N (6). M (7). M (8). N
【解析】
【分析】
神经调节的基本方式是反射,反射的结构基础是反射弧,反射弧由感受器、传入神经、神经中枢、传出神经和效应器。图一中有3个神经元A、B、C,3个突触,图二为突触的放大图。
【详解】(1)图一中三个神经元之间的结构为突触,共有三个突触。
(2)静息电位为外正内负,动作电位为外负内正,因此E处兴奋时膜内由负电位变为正电位,此时膜外电流方向与兴奋传导方向相反。
(3)该实验的目的是验证兴奋在突触位置的传递具有单向性,则应该用适宜刺激刺激N点,利用电流计检测M点有膜电位变化;再用适宜刺激刺激M点,利用电流计检测N点无膜电位变化。
【点睛】解答本题的关键是掌握反射弧的结构和功能,明确不同的神经元之间通过突触相连,且突触处兴奋是单向传递的。
29.某生物兴趣小组为研究某植物生长发育过程中植物激素间的共同作用,进行了相关实验.如图为去掉其顶芽前后,侧芽部位生长素和细胞分裂素的浓度变化及侧芽长度变化坐标曲线图,据图分析:
(1)激素甲是____.激素乙的生理作用是____。
(2)据图分析可推知:高浓度的生长素对侧芽萌动起的作用是____(“促进”或“抑制”),高浓度的细胞分裂素对侧芽萌动起的作用是____(“促进”或“抑制”)。
(3)为研究根向地生长与生长素和乙烯的关系,该兴趣小组又做了这样的实验:将该植物的根尖放在含不同浓度生长素的培养液中,并加入少量蔗糖做能源.发现在这些培养液中出现了乙烯,且生长素浓度较高,乙烯的浓度也越高,根尖生长所受的抑制也越强.
①该实验的因变量有____和____。
②为使实验严谨,还需要另设对照组,对照组的处理是____。
③据此实验结果可推知水平放置的植物根向重力生长的原因可能是:近地侧生长素浓度高,诱导产生____,从而____。
【答案】⑴生长素 促进细胞分裂 ⑵抑制作用促进作用(顺序错误不得分)
⑶①乙烯浓度和根的生长情况(2分)②除了无生长素,其余和实验组相同(取等量的根尖放在含等量蔗糖但不含生长素的培养液中) ③乙烯多 抑制根的近地侧生长
【解析】
本题主要考查生长素与其他激素间的关系,由图可知激素甲是生长素,激素乙是细胞分裂素,高浓度生长素对侧芽有抑制作用,高浓度的细胞分裂素对侧芽有促进作用,其余详解见答案。
30.下图甲表示某生物种群出生率和死亡率的关系(①表示出生率,②表示死亡率),图乙表示该生物一段时间内种群增长速率变化的曲线,请回答下列问题:
(1)种群最基本的数量特征是____,直接影响该特征的因素有______、迁入率和迁出率。
(2)根据图甲给出的信息,该种群的年龄结构类型是_______,若图乙中b时刻测得该生物数量为390个,则其环境容纳量为____个。
(3)若一段时间后,图甲中的①和②曲线发生重合,表明此时该生物种群数量达到____值,对应在乙图上的时间点为____。
(4)若该生物为某种经济鱼类,调查其种群密度常采用____法,为持续获得较大的产量,应使捕捞后的剩余量不低于乙图中____点所示时间该种群的数量。
【答案】 (1). 种群密度 (2). 出生率和死亡率 (3). 增长型 (4). 780 (5). K (6). c (7). 标志重捕 (8). b
【解析】
【分析】
分析甲图:图甲表示某生物种群出生率和死亡率的关系(①表示出生率,②表示死亡率),可见出生率大于死亡率,故该种群为增长型。分析图乙:a时,种群数量增长率为0;a-b时,种群数量增长率逐渐升高,种群数量增长速率加快;b时,种群数量增长率最大,此时种群数量增长速率最快;b-c时,种群数量增长率逐渐降低,种群数量增长速率减慢;c时,种群数量增长率为0,此时种群数量达到最大值,即K值。
【详解】(1)种群密度是种群最基本的数量特征,直接影响种群密度的因素有出生率和死亡率、迁入率和迁出率。
(2)根据以上分析已知,甲图种群的年龄结构为增长型;根据以上分析已知,乙图中b处种群数量为K/2,c处种群数量达到最大值,即K值,因此若图乙中b时刻测得该生物数量为390个,则其环境容纳量为780个。
(3)若一段时间后,图甲中的①和②曲线发生重合,则种群的速率为0,说明此时该生物种群数量达到K值,对应在乙图上的的c点。
(4)该鱼类的活动能力较强、活动范围较广,适宜用标志重捕法调查其种群密度;为持续获得较大的产量,应使捕捞后的剩余量不低于乙图中b点所示时间该种群的数量。
【点睛】解答本题的关键是识记种群的数量特征及各数量特征之间的关系,理解和掌握种群数量增长的两种曲线,能结合图中信息准确答题。
31.下图1表示某河流生态系统的食物网及该生态系统的能量金字塔(甲、乙、丙为3种鱼,丁为1种肉食性水鸟,甲、丙不摄食藻类,箭头指示能量流动方向),图2表示该生态系统部分能量流动关系(图中数字表示同化的能量)。请回答下列问题:
(1)生态系统的结构包括生态系统的组成成分和____。
(2)图1所示食物网中,遗漏了一条食物链,该食物链是____(用文字和箭头表示),补充后,该食物网中共有____条食物链,其中丙和丁的种间关系是____。
(3)该河流生态系统,除了图1所示的成分外还应有:____、____。
(4)综合图1图2分析,流入第二营养级的能量是指其他鱼类和 ____等生物同化的能量。
(5)据图分析,流入该生态系统的总能量为_____ kJ/(m2.a)
【答案】 (1). 营养结构 (或食物链、食物网) (2). 水草→甲→丁 (3). 6 (4). 捕食和竞争 (5). 非生物的物质和能量 (6). 分解者 (7). 甲、乙 (8). 25000
【解析】
【分析】
据图分析,图1表示某河流生态系统的食物网及该生态系统的能量金字塔,体现了能量流动具有单向传递、逐级递减的特点;图2表示该生态系统部分能量流动关系,生产者同化的能量为25000kJ/(m2.a),是流经该生态系统的总能量;乙同化的能量是1900kJ/(m2.a),丁同化的能量是275kJ/(m2.a),体现了能量是逐级递减的。
【详解】(1)生态系统的结构包括生态系统的组成成分和营养结构,其中营养结构包括食物链和食物网。
(2)根据提供信息分析,甲、乙、丙为3种鱼,丁为1种肉食性水鸟,则丁可以捕食甲,因此图1中缺少了甲到丁的箭头,即遗漏的食物链是水草→甲→丁;补充后图1中共有6条食物链,其中丁和丙可以共同竞争乙,而丙又被丁捕食,故丁和丙之间的种间关系是捕食和竞争。
(3)图1中的生物成分只有生产者和消费者,没有分解者,也没有生态系统的非生物成分,即非生物的物质和能量。
(4)图中属于第二营养级的生物有甲、乙,因此流入第二营养级的能量是指其他鱼类和甲、乙等生物同化的能量。
(5)流经该生态系统的总能量是生产者固定的全部太阳能,即25000kJ/(m2.a)。
【点睛】解答本题的关键是掌握生态系统的能量流动的过程、特点等,能够根据题干信息判断图1中缺少的箭头,进而数出食物链的条数,并能够判断不同生物之间的种间关系。
32.图甲是某草原生态系统中碳循环模式图,图中A、B、C、D表示生态系统的成分,①②③为特定的生理过程,图乙表示该系统中部分生物间的食物关系。请据图分析回答:
(1)图甲中①主要是指____(生理过程),碳在①、③过程中主要以____形式进行循环,而在②过程中以____形式传递。
(2)图乙中,若鼠和昆虫粪便中的能量为M,呼吸作用消耗的能量为R,用于自身生长、发育和繁殖等生命活动的能量为N,则图中第二营养级的同化量可表示为____。
(3)图乙中,若蛇的食物有3/4来自鼠,1/4来自蛙,能量传递效率为10%。则从理论上讲,蛇每增加1 kJ能量,需消耗植物____kJ(此空2分)。
(4)该生态系统中所有生物在生长发育过程中不断地与其他生物进行信息交流,其作用在于:____。
(5)该草原曾发生过火灾,但此后又慢慢恢复,该过程属于____演替。
【答案】 (1). 光合作用 (2). CO2 (3). 含C有机物 (4). N+R (5). 325 (6). 调节种间关系,以维持生态系统的稳定 (7). 次生
【解析】
【分析】
据图分析,根据图甲中A与D之间的双箭头和指向A的箭头最多可知,A是二氧化碳库,D是生产者;由B、C、D的箭头关系可知,B是消费者,C是分解者;图乙食物网中有两条食物链:植物→鼠→蛇、植物→昆虫→蛙→蛇。
【详解】(1)图甲中A是二氧化碳库,D是生产者,因此①主要是指绿色植物的光合作用;碳在①、③过程中主要以二氧化碳的形式进行循环,而在②过程中以含碳有机物的形式传递。
(2)根据题意分析,图中第二营养级的同化量=鼠和昆虫呼吸作用消耗的能量+鼠和昆虫用于自身生长、发育和繁殖等生命活动的能量=R+N。
(3)若蛇的食物有3/4来自鼠,1/4来自蛙,能量传递效率为10%,则蛇每增加1 kJ能量,需消耗植物=3/4÷10%÷10%+1/4÷10%÷10%÷10%=325KJ。
(4)该生态系统中所有生物在生长发育过程中不断地与其他生物进行信息交流,说明生态系统的信息传递可以调节种间关系,以维持生态系统的稳定。
(5)火灾后的草原发生的演替属于次生演替。
【点睛】解答本题的关键是掌握生态系统的碳循环、食物链和食物网的相关知识点,能够根据箭头关系判断图甲中各个字母代表的成分的名称以及各个数字代表的过程。
33.某研究性学习小组探究酵母菌种群数量的动态变化,进行了如下实验,步骤如下:
第一步:配制无菌马铃薯葡萄糖培养液和活化酵母菌液。
第二步:利用相同多套装置,在适宜条件下培养。
第三步:用血球计数板计数装置中起始酵母菌数目,做好记录。
第四步:将各装置放在其他条件相同且适宜的条件下培养。
第五步:连续7天,每天随机抽时间取样计数,做好记录。
(1)改正实验操作步骤中的一处错误:____。
(2)某同学第5天在使用血球计数板计数时做法如下:
①摇匀试管,取1mL培养液并稀释100倍(稀释样液的无菌水中加入了几滴台盼蓝染液)。
②先将____放在计数室上,用吸管吸取稀释后的培养液滴于其边缘,让培养液自行渗入,多余培养液用吸水纸吸干,制作好临时装片。
③显微镜下观察计数:若不经染色处理,则测出的结果与实际值相比____(填“偏大”或“偏小”或“相等”)。
(3)若在显微镜下观察计数某一小方格时,活菌分布如上图所示,则记录的数目是____个。若平均每个小方格中的酵母菌数目就是该数目,所用的血球计数板有16个中方格,每1中方格中有25个小方格,计数室的容积为0.1mm3 ,则1 mL培养液中酵母菌细胞个数为____。
(4)在探究酵母菌种群数量动态变化实验中,为了使实验数据更加准确,需要严格控制实验中的____(至少填两项)等无关变量。同一温度条件下,若提高培养液中酵母菌起始种群数量,则该组别中酵母菌到达K值的时间将____(增加、减少、保持不变);若其他条件保持不变,适当提高培养液的浓度,则该组别的K值将____(增加、减少、保持不变)。
【答案】 (1). 第五步中应为每天同一时间取样 (2). 盖玻片 (3). 偏大 (4). 8 (5). 3.2×109 (6). 温度、pH、培养液浓度 (7). 减少 (8). 增加
【解析】
【分析】
探究酵母菌种群数量的变化实验中,实验流程为:(1)酵母菌培养(液体培养基,无菌条件)→(2)振荡培养基(酵母菌均匀分布于培养基中)→(3)观察并计数→重复(2)、(3)步骤(每天计数酵母菌数量的时间要固定)→绘图分析。
【详解】(1)根据实验过程分析,该实验中存在一个明显的错误,即第五步中应为每天同一时间取样。
(2)②利用血球计数板计数时,应该先将盖玻片放在在计数室上,再用吸管吸取稀释后的培养液滴于其边缘,让培养液自行渗入。
③若不经染色处理,活菌和死菌都会被计数,因此测出的结果与实际值相比偏大。
(3)根据计数的原则分析,图中一个小方格中酵母菌的数量=5+1+2=8个;根据题意分析,该血球计数板有16×25=400个小格,因此共有酵母菌8×400=3200个酵母菌,则则1 mL培养液中酵母菌细胞个数=3200÷0.1÷10-3×100= 3.2×109。
(4)在探究酵母菌种群数量动态变化实验中,为了使实验数据更加准确,需要严格控制实验中的温度、pH、培养液浓度等无关变量;同一温度条件下,若提高培养液中酵母菌起始种群数量,则该组别中酵母菌数量将更快的达到K值;若其他条件保持不变,适当提高培养液的浓度,则该组别的K值将增加。
【点睛】解答本题的关键是掌握利用血球计数板探究酵母菌种群数量的实验过程,注意相关实验步骤的注意事项,并能够利用公式计算酵母菌的种群数量。
宿迁市2018~2019学年度第一学期期末考试
高 二 生 物
1.正常情况下,下列生理指标中,细胞内液与细胞外液最接近的是( )
A. CO2浓度 B. K+浓度 C. Na+ 浓度 D. 渗透压
【答案】D
【解析】
【分析】
内环境的理化性质主要包括温度、pH和渗透压:(1)人体细胞外液的温度一般维持在37℃左右;(2)正常人的血浆接近中性,pH为7.35~7.45.血浆的pH之所以能够保持稳定,与它含有的缓冲物质有关;(3)血浆渗透压的大小主要与无机盐、蛋白质的含量有关。
【详解】CO2产生于细胞内的线粒体,因此人体组织细胞的细胞内液中CO2浓度较高,而细胞外液中的CO2浓度较低低,A错误;K+主要存在细胞内液中,故人体组织细胞的细胞内液中K+浓度明显高于细胞外液,B错误;Na+主要存在细胞外液中,故人体组织细胞的细胞内液中Na+浓度明显低于细胞外液,C错误;人体组织细胞的细胞内液与细胞外液的渗透压接近,D正确。
2.冬泳爱好者在冰冷的水中游泳时,机体会发生一系列生理变化以维持体温稳定,此时( )
A. 机体产热量大于散热量 B. 皮肤血管收缩,血流量减少
C. 体内酶的活性随之下降 D. 体内物质氧化分解速度减慢
【答案】B
【解析】
【分析】
寒冷环境→皮肤冷觉感受器→下丘脑体温调节中枢→增加产热(骨骼肌战栗、立毛肌收缩、甲状腺激素分泌增加),减少散热(毛细血管收缩、汗腺分泌减少)→体温维持相对恒定。
【详解】根据题干信息可知,该冬泳爱好者的体温维持稳定,说明其产热量等于散热量,A错误;寒冷时通过神经调节皮肤毛细血管收缩,血流量减少,以减少散热量来维持体温恒定,B正确;由于该冬泳爱好者的体温稳定,说明其体内酶的活性不变,C错误;该冬泳爱好者体内物质氧化分解速度加快,以产生更多的热量来维持体温,D错误。
3.如图为反射弧结构示意图,相关叙述中错误的是( )
A. 伸肌肌群内既有感受器又有效应器
B. a为传入神经,b为神经中枢
C. 兴奋在图中反射弧上的传导是双向的
D. 在Ⅱ处施加刺激引起屈肌收缩不属于反射
【答案】C
【解析】
【分析】
神经调节的基本方式是反射,反射的结构基础是反射弧,反射弧由感受器、传入神经、神经中枢、传出神经、效应器五部分构成。据图分析,a上有神经节,为传入神经,则b为神经中枢。
【详解】根据题意和图示分析可知,伸肌肌群内既有传出神经纤维,也有传出神经纤维,所以伸肌肌群内既有感受器也有效应器,A正确;根据以上分析已知,a为传入神经,b为神经中枢,B正确;兴奋在图中反射弧上的传导是单向的,C错误;Ⅱ是传出神经纤维,在Ⅱ处施加刺激能引起屈肌收缩,但没有经过完整的反射弧,所以不属于反射,D正确。
4.下列有关甲状腺激素的叙述中, 错误的是( )
A. 碘是甲状腺激素的原料,缺碘甲状腺易肿大
B. 甲状腺激素和大脑的正常发育有关
C. 甲状腺激素的含量对促甲状腺激素的分泌量没有影响
D. 甲状腺激素的靶细胞遍布全身器官
【答案】C
【解析】
【分析】
甲状腺激素是由甲状腺分泌的,它的主要作用是促进新陈代谢、促进生长发育、提高神经系统的兴奋性;甲状腺激素是含碘的氨基酸衍生物,因此土壤、饮水、和食物中缺碘会造成甲状腺代偿性增生肿大而引起地方性甲状腺肿。
【详解】碘是甲状腺激素合成的重要原料,缺碘会引起大脖子病,A正确;甲状腺激素能够促进新陈代谢、生长发育,因此甲状腺激素和大脑的正常发育有关,B正确;甲状腺激素的含量会对促甲状腺激素的分泌量起负反馈调节作用,C错误;甲状腺激素能够促进新陈代谢,加速物质的氧化分解,因此其可以作用于几乎全身各处的细胞,D正确。
5.下表为某人血液化验的两项结果,据此分析,最不可能发生的是( )
A. 血糖含量高于正常值
B. 身体将来有发胖的趋势
C. 促甲状腺激素分泌减少
D. 神经系统的兴奋性增强
【答案】B
【解析】
【分析】
根据表格分析可知,该人的甲状腺激素含量比正常值高,而胰岛素含量比正常人低。甲状腺激素能够促进新陈代谢、促进生长发育、提高神经系统的兴奋性;胰岛素具有降血糖的作用,可以促进葡萄糖进入组织细胞氧化分解、合成糖原和转化为非糖类物质。
【详解】表格显示该人胰岛素的含量明显低于正常值,而胰岛素能够降低血糖浓度,故其血糖含量高于正常值,A正确;该人甲状腺激素的含量明显高于正常值,而甲状腺激素可以促进新陈代谢、加速物质的氧化分解,因此其身体将来有消瘦的趋势,B错误;该人甲状腺激素的含量明显高于正常值,而甲状腺激素会抑制促甲状腺激素的分泌,故其促甲状腺激素的分泌减少,C正确;该人甲状腺激素的含量明显高于正常值,而甲状腺激素能提高神经系统的兴奋性,故其神经系统的兴奋性升高,D正确。
【点睛】解答本题的关键是能够准确判断甲状腺激素、胰岛素与正常值之间的大小关系,弄清楚两种激素的作用,进而结合选项分析答题。
6.关于人体免疫的叙述,正确的是( )
A. 特异性免疫包括细胞免疫和体液免疫 B. 过敏反应是由非特异性免疫异常引起的
C. 机体能够通过非特异性免疫产生记忆细胞 D. 非特异性免疫不能遗传给下一代
【答案】A
【解析】
【分析】
体液免疫过程为:(1)感应阶段:除少数抗原可以直接刺激B细胞外,大多数抗原被吞噬细胞摄取和处理,并暴露出其抗原决定簇;吞噬细胞将抗原呈递给T细胞,再由T细胞呈递给B细胞;(2)反应阶段:B细胞接受抗原刺激后,开始进行一系列的增殖、分化,形成记忆细胞和浆细胞;(3)效应阶段:浆细胞分泌抗体与相应的抗原特异性结合,发挥免疫效应。细胞免疫过程为:(1)感应阶段:吞噬细胞摄取和处理抗原,并暴露出其抗原决定簇,然后将抗原呈递给T细胞;(2)反应阶段:T细胞接受抗原刺激后增殖、分化形成记忆细胞和效应T细胞,同时T细胞能合成并分泌淋巴因子,增强免疫功能;(3)效应阶段:效应T细胞发挥效应。
【详解】人体的免疫包括非特异性免疫和特异性免疫,其中特异性免疫包括体液免疫和细胞免疫,A正确;过敏反应是由特异性免疫异常引起的,B错误;机体能够通过特异性免疫产生记忆细胞,C错误;非特异性免疫能遗传给下一代,D错误。
7.下列关于神经调节和体液调节的叙述中,正确的是( )
A. 体液调节的信号是化学物质,神经调节的信号就是神经冲动
B. 神经调节快速、准确,作用时间较长,作用范围广泛
C. 神经调节和体液调节共同协调,但神经调节占主导地位
D. 体液调节就是激素调节
【答案】C
【解析】
【分析】
神经调节的基本方式是反射,它是指在中枢神经系统参与下,动物或人体对内外环境变化作出的规律性应答;完成反射的结构基础是反射弧。体液调节指激素等化学物质(除激素以外,还有其他调节因子,如CO2等),通过体液传送的方式对生命活动进行调节。
【详解】体液调节的信号是激素、二氧化碳等化学物质,神经调节的信号有电信号和化学信号(神经递质),A错误;神经调节快速、准确,作用时间较短,作用范围局限,B错误;神经调节和体液调节共同协调,但神经调节占主导地位,C正确;体液调节包括激素调节和其他化学物质的调节,D错误。
8. 下列事例能够说明神经系统中的高级中枢对低级中枢有控制作用的是 ( )
A. 针刺指尖引起缩手反射
B. 短期记忆的多次重复可形成长期记忆
C. 大脑皮层语言H区损伤,导致人不能听懂别人讲话
D. 意识丧失的病人能排尿但不能控制,意识恢复后可控制
【答案】D
【解析】
本题考查脊髓和大脑的功能及其联系,要求考生明确人类的低级中枢位于脊髓,高级中枢位于脑,人类神经系统中的高级中枢对低级中枢有控制作用。
针刺指尖引起缩手反射,其神经中枢位于脊髓,不能说明神经系统中的高级中枢对低级中枢有控制作用,A不符合题意;短期记忆的多次重复可形成长期记忆,涉及的是大脑皮层功能,不能说明神经系统中的高级中枢对低级中枢有控制作用,B不符合题意;大脑皮层语言H区损伤,导致患者不能听懂别人讲话,涉及的是大脑皮层功能,不能说明神经系统中的高级中枢对低级中枢有控制作用,C不符合题意;人体的排便和排尿反射中枢位于脊髓(属于低级中枢),人类的意识行为受大脑皮层(高级中枢)控制,意识丧失的病人大小便失禁,意识恢复后可控制,能够说明神经系统中的高级中枢对低级中枢有控制作用,D符合题意。
9.甲:锡箔小帽套在胚芽鞘外面,从右侧进行单侧光照;乙:除去芽尖,把含有生长素的琼脂小块放在切面右侧,从右侧单侧光照;则甲、乙分别将( )
A. 向上直立生长,不弯曲生长
B. 向上直立生长,向右侧弯曲生长
C. 向上直立生长,向左侧弯曲生长
D. 停止生长,向右侧弯曲生长
【答案】C
【解析】
【详解】甲用锡箔小帽套在胚芽鞘外面,没有感光部位,但胚芽鞘尖端能产生生长素,故甲向上直立生长,乙除去了芽尖,不能感光也不能产生生长素,但右侧的琼脂块中的生长素会往下运输,使得右侧生长快于左侧,故往左侧弯曲生长。综上分析可知,选C。
10.有关“探究生长素类似物促进插条生根的最适浓度”实验的叙述,错误的是( )
A. 在预实验中不需要设置用蒸馏水处理的对照组
B. 在正式实验中,不同浓度生长素类似物处理组之间形成相互对照
C. 处理时应该用生长素类似物溶液浸泡或沾蘸插条的基部
D. 用于扦插的枝条应带有一定数量的幼芽以利于更好地生根
【答案】A
【解析】
本实验的自变量是生长素类似物的浓度,而在预实验时浓度梯度较大,需要蒸馏水这组作为空白对照,来确定范围,从而缩小范围,A错误;在正式实验中,不同浓度生长素类似物之间形成相互对照,生根最多的为最适浓度,B正确;处理时应该用生长素类似物溶液浸泡或沾蘸插条的基部,C正确;用于扦插的枝条应带有一定数量的幼芽以利于更好的生根,D正确。
【考点定位】探究植物生长调节剂对扦插枝条生根的作用
【名师点睛】预实验是在正式实验之前,用标准物质或只用少量样品进行实验,以便摸出最佳的实验条件,为正式实验打下基础;预实验需要设置用蒸馏水处理的对照组。
11. 下列有关植物激素的应用,正确的是( )
A. 苹果树开花后,喷施适宜浓度的脱落酸可防止果实脱落
B. 用赤霉素处理马铃薯块茎,可延长其休眠时间以利于储存
C. 用一定浓度乙烯利处理采摘后未成熟的香蕉,可促其成熟
D. 用生长素类似物处理二倍体番茄幼苗,可得到多倍体番茄
【答案】C
【解析】
苹果树开花后,喷施适宜浓度的生长素可防止果实脱落,脱落酸只能加快果实脱落,A项错误;用脱落酸处理马铃薯块茎,可延长其休眠时间以利于储存,B项错误;乙烯利能释放出乙烯,乙烯能促进果实成熟,因此用一定浓度乙烯利处理采摘后未成熟的香蕉,可促其成熟,C项正确;用一定浓度的秋水仙素处理二倍体番茄幼苗,可得到多倍体番茄,生长素类似物没有诱导染色体数目加倍的作用,D项错误。
【考点定位】植物激素的应用
12.图甲示燕麦胚芽鞘的向光性实验,图乙示水平放置幼苗的生长情况,图丙示生长素浓度与同一植株不同器官生长的关系。下列相关叙述正确的是( )
A. 图甲胚芽鞘向光弯曲生长是由生长素的极性运输造成的
B. 图乙3、4处的生长素浓度分别对应于图丙的C点之前和之后
C. 图乙1处的生长素浓度大于2处,所以幼苗根的生长表现出向地性
D. 由图丙可知,不同浓度的生长素其生理作用可能相同
【答案】D
【解析】
【分析】
分析图甲,燕麦胚芽鞘在单侧光的照射下,向光侧的生长素以横向运输的形式在尖端从向光侧运输到背光侧,使背光侧生长素含量高,生长的快,表现为弯向光源生长。分析图乙,水平放置于地面的幼苗,由于受到重力的作用,会使生长素向下运输,所以2、4侧生长素浓度高于1、3侧,根对生长素最敏感,茎对生长素最不敏感,因此根表现为向地生长,茎表现为背地生长。分析图丙,AB段随生长素浓度增加,促进效果增强;BC段随生长素浓度增加,促进效果减弱;C点时既不促进也不抑制生长;CD段抑制植物的生长。
【详解】图甲胚芽鞘向光弯曲生长是由生长素的横向运输造成的,A错误;图乙茎3、茎4处的生长素浓度都会促进茎的生长,而图丙中的C点之后会抑制茎的生长,故茎的3、4处生长素浓度都位于图丙中的C点左侧,B错误;由于受重力作用,图乙根1处的生长素浓度小于根2处,2处的生长受到抑制,1处生长比2处快,所以幼苗根将呈现向地生长现象,C错误;由图丙可知,不同浓度的生长素其生理作用可能相同,D正确。
13.如图曲线表示某生态系统中三个不同种群的生长繁衍情况。已知种群丙是自养生物,下列说法不正确的是( )
A. 甲是次级消费者,乙是初级消费者
B. 种群甲在第3年时,其年龄组成类型属于衰退型
C. 种群乙在B点时出生率小于死亡率
D. 种群乙在第5→7年时间内个体数下降于甲的增加和丙的减少有关
【答案】B
【解析】
【分析】
从图中分析可知,丙乙甲三者之者存在捕食关系,而题目中已经说明了丙是自养生物,属于生产者,则乙和甲是消费者,其构成的食物链是丙→乙→甲。
【详解】根据以上分析已知,三者构成的食物链为丙→乙→甲,因此甲是次级消费者,乙是初级消费者,A正确;种群甲在第3年时数量不断增加,因此其年龄组成类型属于增长型,B错误;种群乙在B点时,种群数量在不断的减少,因此其出生率小于死亡率,C正确;种群乙在第5→7年时间内个体数下降的原因应从两方面分析:①食物来源,在这期间丙的数量在减少;②天敌的数量,在这期间甲的数量在增加,D正确。
14.下列有关群落演替的叙述,不正确的是 ( )
A. 群落演替有初生演替和次生演替
B. 群落发展到成熟的森林阶段时其物种组成和数量均不再变化
C. 群落演替是一个群落被另一个群落取代的过程,主要表现为优势种的取代
D. 群落中植物的垂直分层现象,有利于充分利用阳光等资源
【答案】B
【解析】
【分析】
生物群落的演替是群落内部因素(包括种内关系、种间关系等)与外界环境因素综合作用的结果.不同群落的演替其过程有一定的区别:初生演替的一般过程是裸岩阶段→地衣阶段→苔藓阶段→草本植物阶段→灌木阶段→森林阶段,次生演替的一般过程是草本植物阶段→灌木阶段→森林阶段,因此一般森林是群落演替的顶级群落。
【详解】群落演替包括初生演替和次生演替,A正确;群落发展到成熟的森林阶段时,处于相对稳定状态,群落内物种组成和数量也会发生变化,B错误;演替是指随时间的推移,一个群落被另一个群落代替的过程,因而群落的演替就是优势种依次取代的过程,C正确;群落中植物的垂直分层现象,有利于充分利用阳光等资源,D正确。
15.如图所示,下列叙述正确的是 ( )
A. 黄雀是次级消费者
B. 图示的各种成分在生态学上可以构成一个生态系统
C. 细菌与绿色植物之间是捕食关系
D. 若蛇的数量减少则细菌的数量也减少而黄雀的数量会增加
【答案】B
【解析】
【分析】
生态系统包括生物成分和非生物成分,非生物成分是生物赖以生存的物质和能量的源泉,为各种生物提供必要的营养物质和必要的生存环境,生物成分包括生产者、消费者和分解者;图中的食物链是:绿色植物→蝉→螳螂→黄雀→蛇。
【详解】图中螳螂是次级消费者,黄雀是三级消费者,A错误;图示为生态系统的各种成分,包括非生物的物质和能量、生产者、消费者和分解者,可以构成一个生态系统,B正确;细菌属于分解者,不属于食物链的成分,与绿色植物之间不存在捕食关系,C错误;若蛇的数量减少则黄雀的数量会增加,而细菌是分解者,数量不会随之减少,D错误。
16.下列关于生态系统的说法正确的是( )
A. 生态系统是由种群与其生活的无机环境形成的统一整体
B. 生态系统的分解者不可能是动物
C. 生态系统中的生产者一定是自养生物
D. 森林生态系统的稳定性高于草原生态系统
【答案】C
【解析】
【分析】
生态系统的结构应包括生态系统的组成成分(非生物的物质和能量、生产者、消费者、分解者)和营养结构(食物链和食物网)。
【详解】生态系统是由群落与其生活的无机环境形成的统一整体,A错误;蚯蚓、蜣螂可以作为生态系统的分解者,B错误;生态系统中的生产者一定是自养生物,可以是进行光合作用的植物,也可以是进行化能合成作用的硝化细菌等,C正确;森林生态系统的恢复力稳定性低于草原生态系统,D错误。
17.下面为生态系统中能量流动图解部分示意图(字母表示能量的多少),下列选项正确的是( )
A. 图中b=h+c+d+e+f+i
B. 缩短食物链可以提高能量传递效率
C. 生产者与初级消费者之间的能量传递效率为b/a×100%
D. 在“草→兔→狼”这一食物链中,狼粪便中的能量属于d
【答案】D
【解析】
【分析】
分析题图:图示表示生态系统中能量流动图解部分示意图,其中a是生产者固定的太阳能,也是流入该生态系统的总能量;b表示初级消费者摄入的能量;c表示初级消费者同化的能量;f表示初级消费者呼吸消耗的能量;d表示初级消费者用于生长发育和繁殖的能量;e表示次级消费者摄入的能量;h表示初级消费者摄入而没有同化并流入分解者的能量,属于生产者同化的能量;i表示初级消费者流向分解者的能量;g表示分解者同化的能量。
【详解】据图分析可知:b=h+c,c=f+d,d=e+i,A错误;缩短食物链可以减少能量的损耗,但不能提高能量传递效率,B错误;生产者与初级消费者之间的能量传递效率为c/a×100%,C错误;在“草→兔→狼”这一食物链中,狼为次级消费者,其粪便中的能量属于d,D正确。
【点睛】解答本题的关键是识记生态系统中能量的输入、传递、转化和散失的途径,能准确判断图中各字母的含义,并掌握能量传递效率的计算方法,能结合图中信息准确答题。
18.下列关于生态系统中信息传递的叙述,正确的是( )
A. 生态系统中的信息只能来源于同种或异种的生物
B. 植物生长素对植物生长的调节属于信息传递中的化学信息
C. 动物可通过特殊的行为在同种或异种生物间传递信息
D. 牧草生长旺盛时,为食草动物提供采食信息,这对食草动物有利,对牧草不利
【答案】C
【解析】
试题分析:生态系统中的信息既可来源于生物群落中的各种生物,也可来源于无机环境,A错误;植物生长素对植物生长的调节为体内调节,不属于生态系统中的信息传递,B错误;动物可通过特殊的行为即行为信息在同种或异种生物间传递信息,C正确;牧草生长旺盛时,为食草动物提供采食信息,可调节种间关系,这对食草动物有利,对牧草也有利,D错误。
考点:生态系统的信息传递功能
【名师点睛】信息包括物理信息:如光、声、温度、湿度、磁力等;化学信息:如生物碱、有机酸等物质;行为信息:如动物的行为。信息传递在生态系统中的作用:(1)个体:生命活动的正常进行,离不开信息的传递.(2)种群:生物种群的繁衍,离不开信息的传递.(3)群落和生态系统:能调节生物的种间关系,以维持生态系统的稳定。
19.关于某农村生态农业模式图的叙述,正确的是( )
A. 通过物质的多级利用可提高该生态系统能量流动的传递效率
B. 沼气池中的腐生细菌属于该生态系统的分解者
C. 该生态系统的能量输出都是通过各营养级的细胞呼吸实现的
D. 一种蜣螂以家畜粪便为食,则该蜣螂最多获得家畜同化量的20%
【答案】B
【解析】
【分析】
生态农业是一个农业生态经济复合系统,将农业生态系统同农业经济系统综合统一起来,以取得最大的生态经济整体效益.它也是农、林、牧、副、渔各业综合起来的大农业,又是农业生产、加工、销售综合起来,适应市场经济发展的现代农业;生态工程的基本原理有物质循环再生原理、物种多样性原理、协调与平衡原理、整体性原理和系统学和工程学原理;建立该人工生态系统的目的是实现对能量的多级利用,提高能量的利用率,减少环境污染。
【详解】通过物质的多级利用可提高该生态系统的能量利用率,但是不能提高该生态系统的能量传递效率,A错误;沼气池中的腐生细菌属于该生态系统的分解者,B正确;该生态系统的能量输出是通过各营养级的细胞呼吸以及分解者的分解作用实现的,C错误;家畜粪便中的能量是没有被同化的能量,属于上一营养级固定的能量,因此该蜣螂不能获得家畜同化量,D错误。
20.下列关于生态系统稳定性的叙述,正确的是( )
A. 生态系统保持稳态不需要外界的能量输入
B. 自我调节能力越强的生态系统其恢复力稳定性往往就越高
C. 生态系统中捕食者的存在可以促进生态系统稳定性的提高
D. 若人与自然和谐统一,生产者固定的能量便可反复利用
【答案】C
【解析】
【分析】
生态系统的稳定性包括抵抗力稳定性和恢复力稳定性。生态系统成分越单纯,结构越简单抵抗力稳定性越低,反之亦然;草原生态系统恢复力稳定性较强,草地破坏后能恢复,而森林恢复很困难;抵抗力稳定性强的生态系统,它的恢复力稳定就弱。
【详解】由于能量是单向流动,逐级递减的,所以生态系统必需依赖于外界能量输入,A错误;自我调节能力越强的生态系统其抵抗力稳定性往往就越高,B错误;生态系统中捕食者的存在可以促进生态系统稳定性的提高,C正确;生态系统中能量是单向传递、逐级递减的,不能反复利用,D错误。
21.如图为高等动物的体内细胞与外界环境的物质交换示意图,下列叙述正确的是( )
A. ①③都必须通过消化系统才能完成
B. 人体的体液包括细胞内液和细胞外液
C. 细胞与内环境交换的④为养料和氧气
D. ⑥表示细胞与外界环境直接进行物质交换
【答案】BC
【解析】
【分析】
分析题图:图示为高等动物的体内细胞与外界环境的物质交换示意图,其中①表示食物的消化吸收,需要通过消化系统才能完成;②表示氧气进入内环境、二氧化碳排出体外,需要通过呼吸系统才能完成;③表示代谢废物排出体外,需要排泄系统来完成;④表示养料和氧气进入细胞;⑤表示代谢废物排出细胞;⑥表示细胞与外界环境通过内化境间接进行物质交换。
【详解】根据以上分析已知,图中①③分别通过消化系统、排泄系统才能完成,A错误;人体的体液包括细胞内液和细胞外液(内环境),B正确;④表示养料和氧气进入细胞,C正确;⑥表示细胞与外界环境间接进行物质交换,D错误。
【点睛】解答本题的关键是识记内环境的组成,明确内环境就是细胞外液;掌握内环境稳态的调节,能准确判断图中各过程的含义及涉及到的系统,再对各选项作出准确的判断。
22.下列有关植物生命活动调节的说法正确的是( )
A. 植物生命活动的调节从根本上说是植物基因组程序性表达的结果
B. 调节植物生命活动的激素不是孤立的,而是相互作用共同调节的
C. 根据人们的意愿使用植物生长调节剂,可以促进或抑制植物的生命活动
D. 光照、温度等环境因子通过改变植物激素的作用来影响植物的生命活动
【答案】ABC
【解析】
【分析】
调节植物生命活动的激素不是孤立的,而是相互作用共同调节的,植物生命活动的调节从根本上说是植物基因组程序性表达的结果;植物的生长发育既受内部因子(激素)的调节,也受外部因子(如光、温度、日照长度、重力、化学物质等)的影响.这些化学和物理因子通过信号转导,诱导相关基因表达,调控生长发育。
【详解】植物生命活动的调节从根本上说是植物基因组程序性表达的结果,A正确;调节植物生命活动的激素不是孤立的,而是相互作用共同调节的,B正确;根据人们的意愿使用植物生长调节剂,可以促进或抑制植物的生命活动,C正确;光照、温度等环境因子会影响植物激素的合成、分布、光合作用等,从而影响植物的生命活动,D错误。
23.树突状(DC)细胞是机体重要的免疫细胞,能摄取、处理和呈递抗原,并刺激T细胞增殖分化。下列有关免疫调节的说法正确的是( )
A. DC细胞具有防卫功能
B. DC细胞受损不影响体液免疫
C. DC细胞呈递的抗原可被浆细胞识别
D. 二次免疫中效应T细胞可来自于T细胞的增殖分化
【答案】AD
【解析】
【分析】
分析题干和题图信息可知,树突细胞的功能是摄取、处理病原体使之暴露出特有的抗原,然后将抗原呈递给T细胞,激发机体的特异性免疫过程。
【详解】图示过程体现了DC细胞的防卫功能,A正确;体液免疫需要DC细胞和T细胞的参与,因此DC细胞受损会影响体液免疫过程,B错误;浆细胞可以分泌特异性抗体,但是没有识别抗原的能力,C错误;二次免疫中,效应T细胞可来自于T细胞或记忆细胞的增殖分化,D正确。
24.人类免疫缺陷病毒(HIV)有高度变异性,感染机体后可损伤多种免疫细胞,并通过多种机制逃避免疫系统识别和攻击。下列相关叙述正确的是( )
A. HIV感染人群比健康人群更易患甲型H1N1流感
B. HIV的高度变异性,致使疫苗效果难以持久
C. 被HIV潜伏感染的细胞表面没有HIV蛋白,利于病毒逃避免疫系统识别和攻击
D. HIV破坏免疫系统,机体无体液免疫应答,不能通过检测抗体来诊断HIV感染
【答案】ABC
【解析】
【分析】
关于“艾滋病”,考生可以从以下几方面把握:(1)艾滋病的中文名称是获得性免疫缺陷综合征(AIDS),其病原体是人类免疫缺陷病毒(HIV);(2)艾滋病的致病原理:HIV病毒进入人体后,与人体的T淋巴细胞结合,破坏T淋巴细胞,使免疫调节受到抑制,使人的免疫系统瘫痪,最后使人无法抵抗其他细菌、病毒的入侵,让人死亡;(3)艾滋病的传播途径包括:血液传播、性传播、母婴传播。
【详解】HIV感染人群的免疫能力降低,因此他们比健康人群更易患甲型H1N1流感,A正确;HIV的遗传物质是RNA,单链、易变异,致使疫苗效果难以持久,B正确;被HIV潜伏感染的细胞表面没有HIV蛋白,利于病毒逃避免疫系统识别和攻击,C正确;HIV主要攻击T细胞,导致体液免疫能力降低,因此机体仍存在部分体液免疫应答,能通过检测抗体来诊断HIV感染,D错误。
25.多年来,宿迁始终坚持“生态立市”的发展战略,实施了一系列生态工程,全力打造“生态宿迁、绿色家园”的绿色可持续发展之路,,生态效应逐渐显现。下列分析评价合理的是( )
A. 洪泽湖沿岸“三退三还”,进行景观湿地建设,显著提高了物种多样性
B. 生态系统的稳态是人类生存的前提和人类改造自然的基础
C. 三台山森林公园多样的菊花,其观赏性体现了生物多样性的间接价值
D. 可持续发展,就是要禁止对生态系统的干扰和利用
【答案】AB
【解析】
【分析】
生态工程是指人类应用生态学和系统学等学科的基本原理和方法,通过系统设计、调控和技术组装,对已被破坏的生态环境进行修复、重建,对造成环境污染和破坏的传统生产方式进行改善,并提高生态系统的生产力,从而促进人类社会和自然环境的和谐发展。
【详解】题干信息“生态效应逐渐显现”,说明生物的种类和数量增加,物种多样性程度显著提高,A正确;生态系统的稳态是人类生存的前提和人类改造自然的基础,B正确;三台山森林公园多样的菊花,其观赏性体现了生物多样性的直接价值,C错误;可持续发展,并不是要禁止对生态系统的干扰和利用,而对生态系统适当的干扰和利用,D错误。
26.如图为人体某些生理活动的过程示意图,A、B、C、D、E为液体,①②为某种物质,请据图回答:
(1)发生在肠腔中大分子物质①转变为小分子物质②的过程称为____;假如物质②为葡萄糖,则其进入小肠粘膜上皮细胞的方式为____ 。
(2)图中____(填字母)构成了人体内环境;毛细淋巴管壁细胞的内环境是____(填字母),用箭头和字母表示出B、D、E之间的转化关系:____。
(3)大量饮水后,胃肠腔内的渗透压下降,经胃肠吸收进入血浆的水量会____,从而使血浆渗透压____,此时人体血浆中的____激素减少,人体重吸收水分降低,尿量增多。
【答案】 (1). 消化 (2). 主动运输 (3). BDE (4). DE (5). (6). 增多 (7). 下降 (8). 抗利尿(激素)
【解析】
【分析】
据图分析,A为肠液,B为血浆,D为组织液,C为细胞内液,E为淋巴,其中血浆、组织液和淋巴组成内环境。
【详解】(1)在肠腔中,大分子物质①转变为小分子物质②的过程称为消化;葡萄糖进入小肠粘膜上皮细胞的方式为主动运输。
(2)根据以上分析已知,图中B为血浆,D为组织液,E为淋巴,三者共同组成了内环境,三者之间的关系如图:;毛细淋巴管壁细胞的内环境是E淋巴和D组织液。
(3)根据题意分析,大量饮水导致胃肠腔内的渗透压下降,则经胃肠吸收进入血浆的水量会增多,导致血浆渗透压下降,因此垂体释放的抗利尿激素减少,人体重吸收水分降低,尿量增多。
【点睛】解答本题的关键是掌握人体体液的相关知识点,能够准确判断图中各个字母代表的体液的成分,明确图中两个数字代表的是营养物质的消化、吸收过程。
27.葡萄糖转运蛋白是细胞转运葡萄糖的载体。研究发现,葡萄糖转运蛋白(后简称GLUT)是一个蛋白家族,包括多种蛋白,其中对胰岛素敏感的是GLUT4。下表为某人在医院空腹口服葡萄糖后的血糖变化检验报告单。下图为胰岛素促进细胞吸收葡萄糖的机理图,图中的小囊泡能与细胞膜融合。请回答下列问题:
(1)胰岛素由胰岛____细胞分泌,与细胞膜上的胰岛素受体结合后,能够激活靶细胞的一系列生理活动,这体现了细胞膜的____功能。
(2)表中零到半小时,此人血糖上升的主要原因是_____;在三小时以后此人的血糖相对稳定,调节其血糖稳定的激素有_____。
(3)某种细菌表面的抗原结构与图中含GLUT4分子结构极其相似,某人感染了该细菌后出现了高血糖症状,注射胰岛素后_____(能/不能)有效调节其血糖水平,原因是_____,该病在免疫学上称为_____病。
(4)结合上图分析,表一中半小时到一小时此人血糖下降的原因是_____。
【答案】 (1). B (2). 信息交流 (3). 肠道吸收葡萄糖进入血液 (4). 胰岛素、胰高血糖素、肾上腺素 (5). 不能 (6). 相应抗体与GLUT4结合,胰岛素无法被识别 (7). 自身免疫病 (8). 血糖升高促使胰岛素分泌增加,胰岛素与蛋白M结合,引起含GLUT4的小囊泡与细胞膜的融合,从而提高了细胞对葡萄糖的转运能力,使血糖浓度降低
【解析】
【分析】
根据表格分析,该人口服葡萄糖半小时血糖浓度最高,随着时间的延长,葡萄糖的浓度逐渐降低,三、四小时血糖浓度恢复到空腹水平;据图分析,胰岛素与蛋白M结合,说明蛋白M是胰岛素的受体。
【详解】(1)胰岛素是由胰岛B细胞分泌的,其与细胞膜上的胰岛素受体结合后,能够激活靶细胞的一系列生理活动,体现了细胞膜具有信息交流的功能。
(2)表格中零到半小时,此人血糖上升是因为其口服了葡萄糖,葡萄糖通过肠道吸收进入了血液;调节血糖浓度相对稳定的激素有胰高血糖素、胰岛素和肾上腺素。
(3)根据题意分析,某种细菌表面的抗原结构与图中含GLUT4分子(葡萄糖转运蛋白)结构极其相似,某人感染了该细菌后产生的抗体攻击GLUT4分子,进而出现了高血糖症状,因此该病属于自身免疫病;由于该患者产生的相应抗体与GLUT4结合,胰岛素无法被识别,因此注射胰岛素后不能有效调节其血糖水平。
(4)表一中半小时到一小时此人血糖下降,是因为血糖升高促使胰岛素分泌增加,胰岛素与蛋白M结合,引起含GLUT4的小囊泡与细胞膜的融合,从而提高了细胞对葡萄糖的转运能力,使血糖浓度降低。
【点睛】解答本题的关键是掌握血糖浓度的调节过程,能够根据表格分析口服葡萄糖后的血糖浓度变化情况,并能够弄清楚图中胰岛素促进细胞吸收葡萄糖的机理。
28.在神经系统的参与下,人体或动物体会对外界环境变化作出规律性应答。如图所示为神经元之间的联络及部分放大示意图,请回答下列相关问题:
(1)神经元A、B和C之间形成的结构称为____,图中该结构共有____个。
(2)当兴奋传至E处时,其膜内的电位变化为____,此时膜外电流方向与兴奋传导方向的关系为____(相同、相反)。
(3)若已知信号分子均为兴奋型,利用M和N两实验位点来验证兴奋在突触位置的传递具有单向性,完成下列实验:用适宜刺激刺激____点,利用电流计检测____点有膜电位变化;用适宜刺激刺激____点,利用电流计检测____点无膜电位变化。
【答案】 (1). 突触 (2). 3 (3). 由负电位变为正电位 (4). 相反 (5). N (6). M (7). M (8). N
【解析】
【分析】
神经调节的基本方式是反射,反射的结构基础是反射弧,反射弧由感受器、传入神经、神经中枢、传出神经和效应器。图一中有3个神经元A、B、C,3个突触,图二为突触的放大图。
【详解】(1)图一中三个神经元之间的结构为突触,共有三个突触。
(2)静息电位为外正内负,动作电位为外负内正,因此E处兴奋时膜内由负电位变为正电位,此时膜外电流方向与兴奋传导方向相反。
(3)该实验的目的是验证兴奋在突触位置的传递具有单向性,则应该用适宜刺激刺激N点,利用电流计检测M点有膜电位变化;再用适宜刺激刺激M点,利用电流计检测N点无膜电位变化。
【点睛】解答本题的关键是掌握反射弧的结构和功能,明确不同的神经元之间通过突触相连,且突触处兴奋是单向传递的。
29.某生物兴趣小组为研究某植物生长发育过程中植物激素间的共同作用,进行了相关实验.如图为去掉其顶芽前后,侧芽部位生长素和细胞分裂素的浓度变化及侧芽长度变化坐标曲线图,据图分析:
(1)激素甲是____.激素乙的生理作用是____。
(2)据图分析可推知:高浓度的生长素对侧芽萌动起的作用是____(“促进”或“抑制”),高浓度的细胞分裂素对侧芽萌动起的作用是____(“促进”或“抑制”)。
(3)为研究根向地生长与生长素和乙烯的关系,该兴趣小组又做了这样的实验:将该植物的根尖放在含不同浓度生长素的培养液中,并加入少量蔗糖做能源.发现在这些培养液中出现了乙烯,且生长素浓度较高,乙烯的浓度也越高,根尖生长所受的抑制也越强.
①该实验的因变量有____和____。
②为使实验严谨,还需要另设对照组,对照组的处理是____。
③据此实验结果可推知水平放置的植物根向重力生长的原因可能是:近地侧生长素浓度高,诱导产生____,从而____。
【答案】⑴生长素 促进细胞分裂 ⑵抑制作用促进作用(顺序错误不得分)
⑶①乙烯浓度和根的生长情况(2分)②除了无生长素,其余和实验组相同(取等量的根尖放在含等量蔗糖但不含生长素的培养液中) ③乙烯多 抑制根的近地侧生长
【解析】
本题主要考查生长素与其他激素间的关系,由图可知激素甲是生长素,激素乙是细胞分裂素,高浓度生长素对侧芽有抑制作用,高浓度的细胞分裂素对侧芽有促进作用,其余详解见答案。
30.下图甲表示某生物种群出生率和死亡率的关系(①表示出生率,②表示死亡率),图乙表示该生物一段时间内种群增长速率变化的曲线,请回答下列问题:
(1)种群最基本的数量特征是____,直接影响该特征的因素有______、迁入率和迁出率。
(2)根据图甲给出的信息,该种群的年龄结构类型是_______,若图乙中b时刻测得该生物数量为390个,则其环境容纳量为____个。
(3)若一段时间后,图甲中的①和②曲线发生重合,表明此时该生物种群数量达到____值,对应在乙图上的时间点为____。
(4)若该生物为某种经济鱼类,调查其种群密度常采用____法,为持续获得较大的产量,应使捕捞后的剩余量不低于乙图中____点所示时间该种群的数量。
【答案】 (1). 种群密度 (2). 出生率和死亡率 (3). 增长型 (4). 780 (5). K (6). c (7). 标志重捕 (8). b
【解析】
【分析】
分析甲图:图甲表示某生物种群出生率和死亡率的关系(①表示出生率,②表示死亡率),可见出生率大于死亡率,故该种群为增长型。分析图乙:a时,种群数量增长率为0;a-b时,种群数量增长率逐渐升高,种群数量增长速率加快;b时,种群数量增长率最大,此时种群数量增长速率最快;b-c时,种群数量增长率逐渐降低,种群数量增长速率减慢;c时,种群数量增长率为0,此时种群数量达到最大值,即K值。
【详解】(1)种群密度是种群最基本的数量特征,直接影响种群密度的因素有出生率和死亡率、迁入率和迁出率。
(2)根据以上分析已知,甲图种群的年龄结构为增长型;根据以上分析已知,乙图中b处种群数量为K/2,c处种群数量达到最大值,即K值,因此若图乙中b时刻测得该生物数量为390个,则其环境容纳量为780个。
(3)若一段时间后,图甲中的①和②曲线发生重合,则种群的速率为0,说明此时该生物种群数量达到K值,对应在乙图上的的c点。
(4)该鱼类的活动能力较强、活动范围较广,适宜用标志重捕法调查其种群密度;为持续获得较大的产量,应使捕捞后的剩余量不低于乙图中b点所示时间该种群的数量。
【点睛】解答本题的关键是识记种群的数量特征及各数量特征之间的关系,理解和掌握种群数量增长的两种曲线,能结合图中信息准确答题。
31.下图1表示某河流生态系统的食物网及该生态系统的能量金字塔(甲、乙、丙为3种鱼,丁为1种肉食性水鸟,甲、丙不摄食藻类,箭头指示能量流动方向),图2表示该生态系统部分能量流动关系(图中数字表示同化的能量)。请回答下列问题:
(1)生态系统的结构包括生态系统的组成成分和____。
(2)图1所示食物网中,遗漏了一条食物链,该食物链是____(用文字和箭头表示),补充后,该食物网中共有____条食物链,其中丙和丁的种间关系是____。
(3)该河流生态系统,除了图1所示的成分外还应有:____、____。
(4)综合图1图2分析,流入第二营养级的能量是指其他鱼类和 ____等生物同化的能量。
(5)据图分析,流入该生态系统的总能量为_____ kJ/(m2.a)
【答案】 (1). 营养结构 (或食物链、食物网) (2). 水草→甲→丁 (3). 6 (4). 捕食和竞争 (5). 非生物的物质和能量 (6). 分解者 (7). 甲、乙 (8). 25000
【解析】
【分析】
据图分析,图1表示某河流生态系统的食物网及该生态系统的能量金字塔,体现了能量流动具有单向传递、逐级递减的特点;图2表示该生态系统部分能量流动关系,生产者同化的能量为25000kJ/(m2.a),是流经该生态系统的总能量;乙同化的能量是1900kJ/(m2.a),丁同化的能量是275kJ/(m2.a),体现了能量是逐级递减的。
【详解】(1)生态系统的结构包括生态系统的组成成分和营养结构,其中营养结构包括食物链和食物网。
(2)根据提供信息分析,甲、乙、丙为3种鱼,丁为1种肉食性水鸟,则丁可以捕食甲,因此图1中缺少了甲到丁的箭头,即遗漏的食物链是水草→甲→丁;补充后图1中共有6条食物链,其中丁和丙可以共同竞争乙,而丙又被丁捕食,故丁和丙之间的种间关系是捕食和竞争。
(3)图1中的生物成分只有生产者和消费者,没有分解者,也没有生态系统的非生物成分,即非生物的物质和能量。
(4)图中属于第二营养级的生物有甲、乙,因此流入第二营养级的能量是指其他鱼类和甲、乙等生物同化的能量。
(5)流经该生态系统的总能量是生产者固定的全部太阳能,即25000kJ/(m2.a)。
【点睛】解答本题的关键是掌握生态系统的能量流动的过程、特点等,能够根据题干信息判断图1中缺少的箭头,进而数出食物链的条数,并能够判断不同生物之间的种间关系。
32.图甲是某草原生态系统中碳循环模式图,图中A、B、C、D表示生态系统的成分,①②③为特定的生理过程,图乙表示该系统中部分生物间的食物关系。请据图分析回答:
(1)图甲中①主要是指____(生理过程),碳在①、③过程中主要以____形式进行循环,而在②过程中以____形式传递。
(2)图乙中,若鼠和昆虫粪便中的能量为M,呼吸作用消耗的能量为R,用于自身生长、发育和繁殖等生命活动的能量为N,则图中第二营养级的同化量可表示为____。
(3)图乙中,若蛇的食物有3/4来自鼠,1/4来自蛙,能量传递效率为10%。则从理论上讲,蛇每增加1 kJ能量,需消耗植物____kJ(此空2分)。
(4)该生态系统中所有生物在生长发育过程中不断地与其他生物进行信息交流,其作用在于:____。
(5)该草原曾发生过火灾,但此后又慢慢恢复,该过程属于____演替。
【答案】 (1). 光合作用 (2). CO2 (3). 含C有机物 (4). N+R (5). 325 (6). 调节种间关系,以维持生态系统的稳定 (7). 次生
【解析】
【分析】
据图分析,根据图甲中A与D之间的双箭头和指向A的箭头最多可知,A是二氧化碳库,D是生产者;由B、C、D的箭头关系可知,B是消费者,C是分解者;图乙食物网中有两条食物链:植物→鼠→蛇、植物→昆虫→蛙→蛇。
【详解】(1)图甲中A是二氧化碳库,D是生产者,因此①主要是指绿色植物的光合作用;碳在①、③过程中主要以二氧化碳的形式进行循环,而在②过程中以含碳有机物的形式传递。
(2)根据题意分析,图中第二营养级的同化量=鼠和昆虫呼吸作用消耗的能量+鼠和昆虫用于自身生长、发育和繁殖等生命活动的能量=R+N。
(3)若蛇的食物有3/4来自鼠,1/4来自蛙,能量传递效率为10%,则蛇每增加1 kJ能量,需消耗植物=3/4÷10%÷10%+1/4÷10%÷10%÷10%=325KJ。
(4)该生态系统中所有生物在生长发育过程中不断地与其他生物进行信息交流,说明生态系统的信息传递可以调节种间关系,以维持生态系统的稳定。
(5)火灾后的草原发生的演替属于次生演替。
【点睛】解答本题的关键是掌握生态系统的碳循环、食物链和食物网的相关知识点,能够根据箭头关系判断图甲中各个字母代表的成分的名称以及各个数字代表的过程。
33.某研究性学习小组探究酵母菌种群数量的动态变化,进行了如下实验,步骤如下:
第一步:配制无菌马铃薯葡萄糖培养液和活化酵母菌液。
第二步:利用相同多套装置,在适宜条件下培养。
第三步:用血球计数板计数装置中起始酵母菌数目,做好记录。
第四步:将各装置放在其他条件相同且适宜的条件下培养。
第五步:连续7天,每天随机抽时间取样计数,做好记录。
(1)改正实验操作步骤中的一处错误:____。
(2)某同学第5天在使用血球计数板计数时做法如下:
①摇匀试管,取1mL培养液并稀释100倍(稀释样液的无菌水中加入了几滴台盼蓝染液)。
②先将____放在计数室上,用吸管吸取稀释后的培养液滴于其边缘,让培养液自行渗入,多余培养液用吸水纸吸干,制作好临时装片。
③显微镜下观察计数:若不经染色处理,则测出的结果与实际值相比____(填“偏大”或“偏小”或“相等”)。
(3)若在显微镜下观察计数某一小方格时,活菌分布如上图所示,则记录的数目是____个。若平均每个小方格中的酵母菌数目就是该数目,所用的血球计数板有16个中方格,每1中方格中有25个小方格,计数室的容积为0.1mm3 ,则1 mL培养液中酵母菌细胞个数为____。
(4)在探究酵母菌种群数量动态变化实验中,为了使实验数据更加准确,需要严格控制实验中的____(至少填两项)等无关变量。同一温度条件下,若提高培养液中酵母菌起始种群数量,则该组别中酵母菌到达K值的时间将____(增加、减少、保持不变);若其他条件保持不变,适当提高培养液的浓度,则该组别的K值将____(增加、减少、保持不变)。
【答案】 (1). 第五步中应为每天同一时间取样 (2). 盖玻片 (3). 偏大 (4). 8 (5). 3.2×109 (6). 温度、pH、培养液浓度 (7). 减少 (8). 增加
【解析】
【分析】
探究酵母菌种群数量的变化实验中,实验流程为:(1)酵母菌培养(液体培养基,无菌条件)→(2)振荡培养基(酵母菌均匀分布于培养基中)→(3)观察并计数→重复(2)、(3)步骤(每天计数酵母菌数量的时间要固定)→绘图分析。
【详解】(1)根据实验过程分析,该实验中存在一个明显的错误,即第五步中应为每天同一时间取样。
(2)②利用血球计数板计数时,应该先将盖玻片放在在计数室上,再用吸管吸取稀释后的培养液滴于其边缘,让培养液自行渗入。
③若不经染色处理,活菌和死菌都会被计数,因此测出的结果与实际值相比偏大。
(3)根据计数的原则分析,图中一个小方格中酵母菌的数量=5+1+2=8个;根据题意分析,该血球计数板有16×25=400个小格,因此共有酵母菌8×400=3200个酵母菌,则则1 mL培养液中酵母菌细胞个数=3200÷0.1÷10-3×100= 3.2×109。
(4)在探究酵母菌种群数量动态变化实验中,为了使实验数据更加准确,需要严格控制实验中的温度、pH、培养液浓度等无关变量;同一温度条件下,若提高培养液中酵母菌起始种群数量,则该组别中酵母菌数量将更快的达到K值;若其他条件保持不变,适当提高培养液的浓度,则该组别的K值将增加。
【点睛】解答本题的关键是掌握利用血球计数板探究酵母菌种群数量的实验过程,注意相关实验步骤的注意事项,并能够利用公式计算酵母菌的种群数量。
相关资料
更多

