【生物】甘肃省张掖市山丹一中2019-2020学年高二下学期期中考试试题
展开甘肃省张掖市山丹一中2019-2020学年
高二下学期期中考试试题
(考试时间:90分钟 试卷满分:100分)
测试范围: 选修一
一、选择题:本题共30个小题,每小题2分。在每小题给出的四个选项中,只有一项是符合题目要求的。
1.以下高中生物学实验中,操作不正确的是( )
A. 在制作果酒的实验中,将葡萄汁液装满整个发酵装置
B. 鉴定DNA时,将粗提产物与二苯胺混合后进行沸水浴
C. 用苏丹Ⅲ染液染色,观察花生子叶细胞中的脂肪滴(颗粒)
D. 用龙胆紫染液染色,观察洋葱根尖分生区细胞中的染色体
2.下列有关果酒、果醋、腐乳制作的叙述,正确的是( )
A. 制作果酒、果醋的菌种属于真核生物,制作腐乳的菌种属于原核生物
B. 制作果酒、腐乳在无氧条件下进行,制作果醋需在有氧条件下进行
C. 制作果酒、果醋主要利用的是胞内酶,制作腐乳主要利用的胞外酶
D. 制作果酒、果醋的过程需保持菌种活性,制作腐乳的过程不需要
3.下列关于微生物培养、计数和发酵技术应用的叙述不正确的是( )
A. 利用稀释涂布平板法只能分离微生物不能对微生物进行计数
B. 制作泡菜时按照清水与盐质量比为4:1的比例配置盐水
C. 腐乳制作中卤汤中的酒和辛料都有防腐杀菌和调味的作用
D. 用大白菜腌制泡菜的过程中亚硝酸盐含量变化是先增加后减少
4.下列有关腐乳制作的叙述,错误的是( )
A. 材料选择:豆腐含水量在70%左右、切小块有利于接种毛霉孢子
B. 毛霉生长:发酵温度控制在15〜18℃,菌丝呈淡黄色时终止发酵
C. 加盐腌制:随豆腐小块层数增加而增加盐量,析出豆腐中全部水分
D. 配制卤汤:卤汤酒含量控制在12%左右,含量过低容易导致豆腐腐败
5.关于“腐乳的制作”实验,下列叙述错误的是( )
A. 将腐乳坯堆积起来会导致堆内温度升高,影响毛霉生长
B. 腐乳坯若被细菌污染,则腐乳坯表面会出现黏性物
C. 勤向腐乳坯表面喷水,有利于毛霉菌丝的生长
D. 装坛阶段加入料酒,可有效防止杂菌污染
6.乳酸菌在生产和生活中应用比较广泛。下列叙述正确的是( )
A. 乳酸菌的细胞中一定含有DNA和RNA两类核酸
B. 乳酸菌可用来研究生物膜系统在结构和功能上的联系
C. 乳酸菌中能产生CO2的场所是细胞质基质和线粒体
D. 可用龙胆紫染液染色来观察乳酸菌细胞的有丝分裂过程
7.下列有关卤汤的作叙述,错误的是()
A. 卤汤是决定腐乳类型的关键因素
B. 卤汤是由酒和各种香辛料配制而成的,酒的含量应控制在12%左右
C. 卤汤可以调制腐乳的风味,并有加强腐乳营养的作用
D. 卤汤也有防腐杀菌作用
8.关于传统发酵技术中涉及的微生物的叙述,不正确的是( )
A. 腐乳的“皮”为毛霉菌丝
B. 腐乳发酵菌种的适宜生长温度,稍高于果酒发酵的菌种
C. 泡菜坛内的白膜是产膜酵母的繁殖形成的
D. 家庭制作腐乳时,菌种可以直接来自空气中的孢子
9.三个培养皿中分别加入10mL不同的培养基,然后接种相同的大肠杆菌样液。培养36小时后,计算菌落数,结果如下表。下列选项正确的是()
培养皿 | 培养基成分 | 菌落数 |
Ⅰ | 琼脂、葡萄糖、N源、无机盐 | 35 |
Ⅱ | 琼脂、葡萄糖、生长因子、N源、无机盐 | 250 |
Ⅲ | 琼脂、生长因子、N源、无机盐 | 0 |
A. 该实验可以采用液体培养基培养微生物
B. 该实验不可以采用平板划线法接种
C. Ⅰ和Ⅲ对照,说明大肠杆菌的生长需要生长因子
D. Ⅱ和Ⅲ对照,说明在自然界大肠杆菌生长过程中将葡萄糖作为唯一碳源
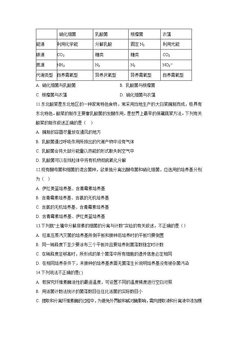
10.下表是关于对四种生物能源、碳源、氮源、新陈代谢类型的描述,其中正确的一组是()
| 硝化细菌 | 乳酸菌 | 根瘤菌 | 衣藻 |
能源 | 利用化学能 | 分解乳酸 | 固定N2 | 利用光能 |
碳源 | CO2 | 糖类 | 糖类 | CO2 |
氮源 | NH3 | N2 | N2 | NO3- |
代谢类型 | 自养需氧型 | 异养厌氧型 | 异养需氧型 | 自养需氧型 |
A. 硝化细菌与乳酸菌 B. 乳酸菌与根瘤菌
C. 根瘤菌与衣藻 D. 硝化细菌与衣藻
11.东北酸菜是东北地区的一种家常特色食物,常采用当地生产的大白菜腌制而成,极具有东北特色。酸菜的制作主要靠乳酸菌的发酵作用,是世界上最早的保藏蔬菜方法。下列有关酸菜的制作叙述正确的是( )
A. 腌制的容器尽量放在通风的地方
B. 乳酸菌通过呼吸作用所排出的代谢产物中没有气体
C. 乳酸菌会将大部分能量以热能的形式散失到空气中
D. 乳酸菌可以在线粒体中将有机物彻底氧化分解
12.现有酵母菌和细菌的混合菌种,欲单独分离出酵母菌和硝化细菌,应选用的培养基分别为( )
A. 伊红美蓝培养基、含青霉素培养基
B. 含青霉素培养基、含氨的无机培养基
C. 含氨的无机培养基、含青霉素培养基
D. 含青霉素培养基、伊红美蓝培养基
13.下列就“土壤中分解尿素的细菌的分离与计数”实验的有关叙述,不正确的是()
A. 经高压蒸汽灭菌的培养基所倒平板和接种后培养时的平板均要倒置
B. 同一稀释度下至少要涂布三个平板并且要培养到菌落数稳定时计数
C. 在稀释度足够高时,所形成的单个菌落中所有细胞的遗传信息必定相同
D. 在相同培养条件下,未接种的培养基表面无菌落生长说明培养基没有被杂菌污染
14.下列说法不正确的是( )
A. 若探究纤维素酶活性的最适温度,可设置不同的温度梯度进行空白对照
B. 用活菌计数法统计的菌落数目往往比活菌的实际数目小
C. 提取和分离纤维素酶的过程中,为避免外界酸和碱对酶影响,需向提取液和分离液中添加缓冲溶液
D. 与分离醋酸菌相比,从牛胃中分离纤维素分解菌主要的实验条件差别是保证无氧环境
15.用平板划线法或稀释涂布平板法纯化大肠杆菌时,二者的共同点是 ( )
①可以用相同的培养基②都需要使用接种针进行接种
③都需要在火焰旁进行接种④都可以用来计数活菌
A. ①② B. ③④ C. ①③ D. ②④
16.有关平板划线操作正确的是:
A. 使用已灭菌的接种环、培养皿,操作过程中不再灭菌
B. 打开含菌种的试管需通过火焰灭菌,取出菌种后需马上塞上棉塞
C. 将沾有菌种的接种环迅速伸人平板内,划三至五条平行线即可
D. 平板划线法接种时菌液一般不需要稀释
17.利用微生物的发酵原理为人类提供生物产品时,首先要选择优良的单一菌种。消灭杂菌,获得单一菌种的方法不包括( )
A. 根据微生物遗传组成的差异,在培养基中增减不同比例的核酸
B. 根据微生物缺乏生长因子的种类,在培养基中增减不同的生长因子
C. 根据微生物对碳源需求上的差别,在培养基中增减不同的碳源
D. 根据微生物对抗生素敏感性的差异,在培养基中增减不同的抗生素
18.在分解纤维素的微生物的分离实验中,为了判断选择培养基是否起到了对分解纤维素细菌的选择作用,需要设置的对照是( )
A. 未接种的只有纤维素为唯一碳源的培养基
B. 未接种的牛肉膏蛋白胨培养基
C. 接种了的牛肉膏蛋白胨培养基
D. 接种了的只有纤维素为唯一碳源的培养基
19.下列有关微生物分离、纯化及计数的叙述中,错误的是( )
A. 常用富含纤维素的培养基富集培养纤维素分解菌
B. 平板划线法通过连续划线将聚集的菌种分散并计数
C. 稀释涂布平板法通过系列梯度稀释可将微生物分散
D. 用血细胞计数板计数微生物时,实验结果往往偏大
20.下列有关细菌培养的叙述,正确的是( )
A. 在琼脂固体培养基上长出的单个菌落含有多种细菌
B. 在培养基中加入青霉素可抑制真菌而促进细菌生长
C. 向液体培养基中通入氧气能促进破伤风杆菌的生长
D. 同一种物质既可作碳源也可作氮源,碳源并不都能提供能量
21.下列有关菊花组织培养的叙述,正确的是
A. 菊花的组织培养一般选择正在开花的枝条
B. 从带芽的茎段上长出的丛状苗不需要经历脱分化
C. 生根培养基的主要成分是MS培养基+BA+NA+蔗糖
D. 配制MS培养基时,先配制母液的主要优点是减少杂菌污染
22.酶在细胞代谢中起催化作用,也为我们的日常生活添姿加彩。下列叙述错误的是()
A. 溶菌酶能溶解细菌的细胞壁,在临床上与抗生素复合使用可增强疗效
B. 加酶洗衣粉中的酶一般直接来自生物体内,有较强的稳定性
C. 果胶酶能分解果肉细胞壁中的果胶,提高果汁产量
D. 多酶片含有多种消化酶,可口服治疗消化不良
23.下表所示为某微生物培养基的配方,有关叙述错误的是()
A. 依物理性质划分,该培养基属于固体培养基;依用途划分,该培养基属于选择培养基
B. 由培养基的原料可知,所培养微生物的同化作用类型是异养型,培养的微生物可以是酵母菌或毛霉
C. 本培养基中青霉素的添加满足了微生物生长对特殊营养物质的要求
D. 若用该培养基分离能分解尿素的细菌,应除去青霉素和NaNO3,并应加入尿素
24.下列关于生命系统结构层次的叙述,正确的是
A. 大肠杆菌和噬菌体分别属于生命系统的不同层次
B. 培养皿中多种大肠杆菌混合培养形成的菌斑属于种群
C. 噬菌体不能在富含营养物质的培养基上生存并繁殖
D. 大肠杆菌和噬菌体内部都具有DNA和RNA两种核酸
25.下列操作过程中需要利用水浴加热的一组是
①胡萝卜素的萃取 ②橘皮精油的提取
③亚硝酸盐含量的测定 ④探究温度对果胶酶活性的影响
A. ①② B. ②③ C. ①③ D. ①④
26.下列关于植物有效成分提取的叙述,错误的是( )
A. 根据玫瑰精油化学性质稳定,难溶于水,能随水蒸气一同蒸馏,所以选择水蒸气蒸馏法提取
B. 在乳浊液分层的时候,可用分液漏斗分离水层和油层
C. 在用压榨法提取橘皮精油时,所用橘皮应先在石灰水中浸泡10小时以上
D. 为了提高玫瑰精油的产量和品质,应该在高温下快速完成蒸馏的过程
27.以下分离纤维素分解菌的实验过程中操作有误的是()
A. 倒平板时就加入了刚果红的染色法,需用1mol/mL NaCl处理15分钟
B. 富集培养这一步可省略,但所培养的纤维素分解菌浓度可能会比较低
C. 经稀释培养后,分离的过程需要用到鉴别培养基
D. 为确定得到纤维素分解菌,需要进行发酵产纤维素酶的实验
28.下列说法不正确的是( )
A. 若探究纤维素酶活性的最适温度,可设置不同的温度梯度进行空白对照
B. 用活菌计数法统计的菌落数目往往比活菌的实际数目小
C. 提取和分离纤维素酶的过程中,为避免外界酸和碱对酶影响,需向提取液和分离液中添加缓冲溶液
D. 与分离醋酸菌相比,从牛胃中分离纤维素分解菌主要的实验条件差别是保证无氧环境
29.对下列生物学实验现象形成原因的分析,不合理的是()
选项 | 实验现象 | 原因 |
A | 色素提取液的颜色较浅 | 加入无水乙醇的量过大 |
B | 培养的菊花愈伤组织被杂菌污染 | 接种时无菌操作不严格 |
C | 尿素培养基上少数菌落周围没有红色环带 | 这些细菌可能不以尿素作为氮源 |
D | 从洋葱细胞提取DNA,加入二苯胺,沸水浴后未显现蓝色 | 处理洋葱细胞研磨液时为去除杂质加入了蛋白酶 |
A. A B. B C. C D. D
30.下列相关说法,错误的是()
A. 葡萄汁装入发酵瓶时,要留有大约1/4的空间
B. 制作泡菜时,按照清水与盐的质量比为4:1的比例配制盐水
C. 腐乳制作过程中卤汤中酒的含量应控制在12%左右
D. 提取玫瑰精油时,玫瑰花瓣与清水的质量比为1:4
二、非选择题:本大题共3个小题,共40分。
31.回答下列与果酒、果醋、腐乳制作有关的问题:
(1)果酒的制作需要以______作为菌种,从生态系统的成分看,该微生物属于_______。与醋酸发酵的醋酸菌相比,该生物在代谢方式上的区别是___________________________。
(2)果酒制作过程涉及的微生物细胞呼吸产生CO2的场所包括_______________________。
(3)在果醋制作过程中。醋酸菌将果酒制作的产物乙醇先变为_____________,再将其变为醋酸,上述过程需在氧气充足,但______________的条件下完成。
(4)写出由果酒酿制成果醋过程的总反应式:_____________________________________。
(5)豆腐中蛋白质占38%左右,脂肪含量约占8%.与豆腐相比,腐乳更易于消化吸收、味道更鲜美,这是由于起发酵作用的毛霉等微生物能产生____________酶和_____________酶。
(6)毛霉等的生长需要豆腐提供水、无机盐、和_____________、____________等四大类基本营养物质,此外,还需一定的温度、湿度等环境条件。当毛霉等微生物生长到一定阶段后,对豆腐要进行____________________。腐乳制作的后期可加入由酒和多种香辛料配置而成的卤汤。卤汤具有一定的________________作用外,还能使腐乳具有独特的风味。
(7)现代工业生产腐乳,必须严格控制无菌条件,将经过筛选的优良毛霉菌种直接接种在豆腐上,对豆腐灭菌宜采用的方法是___________。
32.天津独流老醋历史悠久、独具风味,其生产工艺流程如下图。
请回答下列问题:
(1)在糖化阶段添加酶制剂需要控制反应温度,这是因为酶__________________________。
(2)在酒精发酵阶段,需添加酵母菌。在操作过程中,发酵罐先通气,后密闭。通气能提高________的数量,有利于密闭时获得更多的酒精产物。
(3)在醋酸发酵阶段,独流老醋采用独特的分层固体发酵法,发酵30天。工艺如下:
①发酵过程中,定期取样测定醋酸菌密度变化,趋势如图。据图分析,与颠倒前相比,B层醋酸菌在颠倒后,密度变化的特点是____________________________。由此推测,影响醋酸菌密度变化的主要环境因素是__________________。
②乳酸含量高是独流老醋风味独特的重要成因。发酵过程中,发酵缸中____________层的醋醅有利于乳酸菌繁殖,积累乳酸。酵母菌、醋酸菌、乳酸菌中属于原核生物的是____________。
③成熟醋醅中乳酸菌的种类明显减少,主要原因是发酵后期营养物质消耗等环境因素的变化,加剧了不同种类乳酸菌的__________,淘汰了部分乳酸菌种类。
33.根据下面装置图,回答有关问题:
(1)装置甲表示的是植物芳香油提取中的_______法,常用于玫瑰精油的提取;该装置还可用于胡萝卜素提取中的_____过程,在进行该过程前,要过滤,其目的是______________________。
(2)工业生产上提取天然胡萝卜素的方法主要有三种:除可用微生物的发酵生产、从植物中提取、还可以从_____________________中获得。
(3)装置乙常用于果酒、果醋的制作。如果该装置用于制作酸奶,对该装置如何处理?_____________________________。
(4)装置丙表示的方法为___________,该方法提取的效率主要取决于______________。在加热的瓶口安装了冷凝回流装置,其作用是________。采用该方法提取植物有效成分时不能直接加热的理由是_________________________。
(5)图丁是胡萝卜素粗品鉴定装置示意图。该鉴定方法的名称是______________法。在图戊的胡萝卜素鉴定结果示意图中,A、B、C、D四点中,属于提取样品的样点是_____________。由图戊的提取结果可以得出的结论是______________________。
参考答案
1 | 2 | 3 | 4 | 5 | 6 | 7 | 8 | 9 | 10 |
A | C | A | C | C | A | C | B | B | D |
11 | 12 | 13 | 14 | 15 | 16 | 17 | 18 | 19 | 20 |
B | B | C | A | C | D | A | C | B | D |
21 | 22 | 23 | 24 | 25 | 26 | 27 | 28 | 29 | 30 |
B | B | C | C | D | D | A | A | D | A |
31.(14分,除标明外,每空1分)
(1)酵母菌; 分解者; 酵母菌是兼性厌氧型,醋酸菌是需氧型
(2)细胞质基质或线粒体
(3)乙醛; 缺少糖原
(4)
(5)蛋白; 脂肪
(6)碳源; 氮源; 加盐腌制; 防腐杀菌
(7)高压蒸汽灭菌
32.(14分,除标明外,每空2分)
(1)在最适温度条件下催化能力最强
(2)酵母菌
(3)①先快速增长后趋于稳定; 氧气、营养物质、pH
②颠倒前的B层和颠倒后的A(或不翻动,或下) ; 醋酸菌、乳酸菌
③种间竞争(或竞争)
33.(12分,除标明外,每空1分)
(1)水蒸气蒸馏法(水中蒸馏法); 浓缩; 除去萃取液中的不溶物
(2)大面积养殖的岩藻
(3)关闭进气口和排气口
(4)萃取法; 萃取剂的性质和使用量; 防止加热时有机溶剂(萃取剂)的挥发;
萃取剂是易燃物,直接使用明火加热易引起燃烧、爆炸
(5)纸层析; B和C; 萃取样品中含有β—胡萝卜素和其他杂质

