2019届贵州省遵义市航天高级中学高三第六次模拟考试理科综合物理试题(解析版)
展开2019届贵州省遵义市航天高级中学高三第六次模拟考试
理科综合物理试题(解析版)
一、选择题(本题共8小题。共计48分,在每小题给出的四个选项中,14-18题只有一个正确选项,19-21有多个正确选项,全部选对的得6分,选对但不全的得3分,有选错的得0分)
1.如图所示为氢原子的能级结构示意图,一群氢原子处于n=3的激发态,在向较低能级跃迁的过程中向外辐射出光子,用这些光子照射逸出功为2.49 eV的金属钠。下列说法正确的是( )
A. 这群氢原子能辐射出三种不同频率的光,其中从n=3能级跃迁到n=2能级所发出的光波长最短
B. 这群氢原子在辐射光子的过程中电子绕核运动的动能减小,电势能增大
C. 能发生光电效应的光有三种
D. 金属钠表面所发出的光电子的最大初动能是9.60 eV
【答案】D
【解析】
试题分析:这群氢原子能辐射出三种不同频率的光,其中从n=3能级跃迁到n=2能级的能级差最小,故所发出的光的频率最小,故波长最长,选项A正确;这群氢原子在辐射光子的过程中,整个原子的能量减小,电子的轨道半径减小,电子绕核运动的动能变大,电势能减小,故选项B错误;从n=3到低能态的跃迁中,能级差大于2.49eV的跃迁有32和31的跃迁,故能发生光电效应的光有两种,选项C错误;因为从31的跃迁辐射光子的能量最大,其值为12.09eV,故金属钠表面所发出的光电子的最大初动能是12.09eV -2.49 eV =9.60eV,选项D正确;故选AD.
考点:波尔理论;光电效应.
2.如图所示,将两个相同的木块a、b置于固定在水平面上的粗糙斜面上,a、b中间用一轻质弹簧连接,b的右端用细绳与固定在斜面上的挡板相连.达到稳定状态时a、b均静止,弹簧处于压缩状态,细绳上有拉力.下列说法正确的是
A. 达到稳定状态时a所受的摩擦力一定不为零
B. 达到稳定状态时b所受的摩擦力一定不为零
C. 在细绳剪断瞬间,b所受的合外力一定为零
D. 在细绳剪断瞬间,a所受的合外力一定不为零
【答案】A
【解析】
【详解】A.达到稳定状态时,a重力沿斜面向下的分力,弹力沿斜面向下,物体静止,则摩擦力一定沿斜面向上不为零,A正确。
B.如果细绳对b的拉力等于弹簧对b的弹力与b重力沿斜面向下分力之和,此时沿斜面方向合力为零,b与斜面间无摩擦力,B错误
C.因为初态细绳中有拉力,所以在细绳剪断瞬间,b弹簧的弹力、重力沿斜面的分力大于最大静摩擦力,则b受的合力不为0,C错误。
D.在细绳剪断瞬间,由于弹簧的弹力不变,所以a物体受力不变,仍平衡,合力为零,D错误。
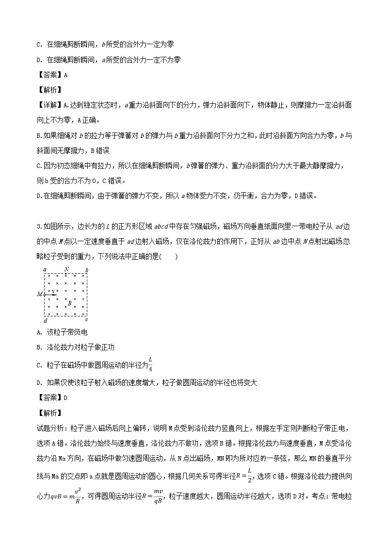
3.如图所示,边长为的L的正方形区域abcd中存在匀强磁场,磁场方向垂直纸面向里一带电粒子从ad边的中点M点以一定速度垂直于ad边射入磁场,仅在洛伦兹力的作用下,正好从ab边中点N点射出磁场忽略粒子受到的重力,下列说法中正确的是
A. 该粒子带负电
B. 洛伦兹力对粒子做正功
C. 粒子在磁场中做圆周运动的半径为
D. 如果仅使该粒子射入磁场的速度增大,粒子做圆周运动的半径也将变大
【答案】D
【解析】
试题分析:粒子进入磁场后向上偏转,说明M点受到洛伦兹力竖直向上,根据左手定则判断粒子带正电,选项A错。洛伦兹力始终与速度垂直,洛伦兹力不做功,选项B错。根据洛伦兹力与速度垂直,M点受洛伦兹力沿Ma方向,在磁场中做匀速圆周运动,从N点出磁场,MN即为所对应一条弦,那么MN的垂直平分线与Ma的交点即a点就是圆周运动的圆心,根据几何关系可得半径,选项C错。根据洛伦兹力提供向心力,可得圆周运动半径,粒子速度越大,圆周运动半径越大,选项D对。考点:带电粒子在匀强磁场中的运动
4.如图所示,发射同步卫星时,先将卫星发射到近地圆轨道Ⅰ上运行(忽略卫星到地面高度),然后通过变轨在椭圆轨道Ⅱ上运行,Q是轨道Ⅰ、Ⅱ相切点,当卫星运动到远地点P时,再变轨成为地球同步卫星在轨道Ⅲ上运行,下列说法正确的是
A. 卫星在轨道Ⅰ上经过Q点时的加速度小于在轨道Ⅱ上经过Q点时的加速度
B. 卫星在轨道Ⅱ上经Q点时的速度大于第一宇宙速度,小于第二宇宙速度
C. 若地球质量为M,P到地面的高度是r,则卫星在轨道Ⅲ上的运行周期为
D. 卫星在 Ⅱ轨道的P点处于超重状态
【答案】B
【解析】
【详解】A.根据可知,两轨道Q点距地心距离相同,加速度相同,A错误。
B.卫星在轨道Ⅰ上的运行速度为第一宇宙速度,从Q点需要点火加速才可以离心进入轨道Ⅱ,所以在轨道Ⅱ上经Q点时的速度大于第一宇宙速度,但卫星仍绕地球运动,所以速度小于第二宇宙速度,B正确。
C.根据,解得:,C错误。
D.卫星在运行时万有引力全部提供向心力,处于完全失重状态,D错误。
5.图甲中L1、L2是规格为“6V,3W”的灯泡,a、b端接图乙所示的交变电压。现调节电阻箱R为某一值时恰好能使两个灯泡均正常发光。则
A. 电压表示数18V
B. 变压器原副线圈匝数比为3:1
C. 电阻箱消耗的电功率为3W
D. 增大电阻箱R连入电路的电阻值,电压表的示数将减小
【答案】C
【解析】
【详解】A项:电压表的示数为,故A错误;
B项:由变压器的变压比得:,故B错误;
C项:由变压器的变流比得:所以,所以电阻箱中的电流与灯泡L2的电流相等,电阻箱与灯泡L2并联,电压相等,所以电阻箱消耗的功率为3W,故C正确;
D项:将电源和灯泡L1和变压器等效成一电路,由于大电阻箱R连入电路的电阻值所以电路中的电流减小,灯泡L1两端电压减小,电源电压不变,所以电压表示数增大,故D错误。
故选:C。
6.如图所示,固定斜面PO、QO与水平面MN夹角均为45°,现由A点分别以v1、v2先后沿水平方向抛出两个小球(可视为质点),不计空气阻力,其中以v1抛出的小球恰能垂直于QO落于C点,飞行时间为t,以v2抛出的小球落在PO斜面上的B点,且B、C在同一水平面上,则( )
A. 落于B点的小球飞行时间为t
B. v2=gt
C. 落于C点的小球的水平位移为gt2
D. A点距水平面MN的高度为gt2
【答案】ACD
【解析】
【详解】A.因为平抛运动时间由高度决定,而两球下落高度相同,飞行时间相同,所以落于B点的小球飞行时间为t,A正确。
B.对到达B点的小球,有:,解得:,B错误。
C.对落到C点的小球,有,水平位移,C正确。
D.小球B的水平位移,所以B点离地面高度,所以抛出点离地面高度,D正确。
7.将三块木板1、2、3分别固定在墙角,构成如图所示的三个斜面,其中1与2底边相同,2和3高度相同。现将一个可以视为质点的物块,分别从三块木板的顶端由静止释放,沿木板下滑到底端。下列说法正确的是
A. 若木板均光滑,沿木板2和3下滑到底端时,物块的速度相间
B. 若木板均光滑,物块沿木板1下滑到底端时,速度最大
C. 若木板均光滑,物块沿木板3下滑到底端的过程用时最短
D. 若木板1和2粗糙程度相同,则物块沿木板1和木板2下滑到底端的过程中,克服摩擦力做功相同
【答案】BD
【解析】
若木板光滑,对物块从高为h的斜面上由静止滑到底端时,根据动能定理有可知,只要下降的高度相同,到达底端时的速度大小相同,但方向不同,A错误;若木板光滑,对物块从高为h的斜面上由静止滑到底端时,根据动能定理有可知,下降的高度越大,物块沿木板1下滑到底端时获得的速度越大,B正确;在2和3中,与竖直方向的夹角为θ,在下滑过程中下滑加速度为,下滑的位移为,下滑的时间为,联立解得,当θ越小,时间越小,故物块沿木板2下滑到底端的过程用时比物块沿木板3下滑到底端的过程用时短,C错误;若木板1和2粗糙程度相同,与水平方向的夹角为α,水平位移为s,摩擦力为:,下滑的位移为,摩擦力做工为,故克服摩擦力做功相同,D正确.
【点睛】通过本题求克服摩擦力做功可推得一个重要的结论:物体从斜面下滑到底端的过程中,克服摩擦力做的功与沿水平面滑动与斜面底端相同距离时克服摩擦力做的功相同.
8.如图所示,在水平直线与之间存在垂直纸面向外的匀强磁场,两线间距为x。正方形线圈的边水平,边长为l,且。从离一定高度处由静止释放线圈,线圈在运动过程中始终保持,时刻线圈开始进入磁场,取竖直向上为力的正方向,则下列关于线圈在穿过磁场过程中所受安培力 随时间t变化的图象可能的是( )
A. B.
C. D.
【答案】ABC
【解析】
【详解】由题意可知,线圈刚进磁场时的速度设为v,感应电动势,感应电流,安培力
A.当刚进入时,安培力小于重力,合力向下,线圈向下加速,安培力变大,当增大到和重力相等,不再增大,但由于,所以线圈会有一段只受重力,加速运动,出磁场时的安培力大于重力,线圈减速,安培力减小,当减小到和重力相等,不再变化,匀速出磁场,A正确。
B.刚进入磁场时,安培力等于重力,线圈匀速进入,但由于,所以线圈会有一段只受重力,加速运动,出磁场时的安培力大于重力,线圈减速,安培力减小,当减小到和重力相等,不再变化,匀速出磁场,B正确。
C.当进入磁场时,安培力大于重力,合力向上,线圈减速,安培力减小,当减小到和重力相等,匀速进入,但由于,所以线圈会有一段只受重力,加速运动,出磁场时的安培力大于重力,线圈减速,安培力减小,当减小到和重力相等,不再变化,匀速出磁场,C正确。
D.根据图像可知,线圈最后匀速进入磁场,此时安培力和重力相等,但由于,所以线圈会有一段只受重力,加速运动,出磁场时的安培力大于重力,线圈减速,安培力减小,D错误。
三、非选择题:共174分。第22-32题为必考题,每个试题考生都必须作答。第33-38题为选考题,考生根据要求作答。
9.某研究性学习小组利用气垫导轨验证机械能守恒定律.实验装置示意图如下图一所示:
(1)实验步骤:
①将气垫导轨放在水平桌面上,桌面高度不低于1 m,将导轨调至水平.
②用螺旋测微器测量挡光条的宽度,结果如上图二所示,由此读出=________mm.
③由导轨标尺读出两光电门中心之间的距离
④将滑块移至光电门1左侧某处,待重物静止不动时,释放滑块,要求重物落地前挡光条已通过光电门2.
⑤从数字计时器(图一中未画出)上分别读出挡光条通过光电门1和光电门2所用的时间Δt1和Δt2.
⑥用天平称出滑块和挡光条的总质量M,再称出重物质量m.
(2)用表示直接测量量的字母写出下列所求物理量的表达式:
②滑块通过光电门1和光电门2时瞬时速度分别为v1=________和v2=________.
(3)已知当地(重力加速度为g).如果在误差允许的范围内等式________ 成立 ,则可认为验证了机械能守恒定律.(用已测物理量字母表示)
【答案】 (1). 6.000 (2). (3). (4).
【解析】
【详解】(1)②因为螺旋测微器的可动刻度为0.0mm,所以主尺刻度为6mm,所以读数为6.000mm。
(2)光电门的测速原理是用遮光条通过光电门的平均速度代替物体的瞬时速度,可知通过光电门1的瞬时速度:,通过光电门2时瞬时速度。
(3)根据机械能守恒定律可得系统重力势能的减少量等于系统动能的增加量:。
10.某实验小组为了较准确测量阻值约为20Ω电阻Rx,实验室提供的器材有:
A.待测定值电阻Rx:阻值约20Ω
B 定值电阻R1:阻值30Ω
C.定值电阻R2:阻值20Ω
D电流表G:量程3mA,0刻度在表盘中央,内阻约50Ω
E. 电阻箱R3:最大阻值999.99Ω
F.直流电源E,电动势1,5V,内阻很小
G滑动变阻器R2(20 Ω,0. 2 A)
H.单刀单掷开关S,导线等
该小组设计的实验电路图如图,连接好电路,并进行下列操作。
(1)闭合开关,调节滑动变阻器,使电流表示数适当。
(2)若灵敏电流计G中的电流由C流向D再调节电阻箱R3,使电阻箱R3的阻值________(选填“增大”或“减小”),直到G中的电流为________(填“满偏”、“半偏”或“0”)。
(3)读出电阻箱连入电路的电阻R3,计算出Rx 。用R1、R2、R3表示Rx的表达式为Rx=_______
【答案】 (1). 增大 (2). 0 (3). Rx=
【解析】
【详解】(2)本实验采取电桥法测电阻,所以当电流由C流向D,说明C点电势高,所以应该增大电阻箱R3的阻值使回路电阻增大,电流减小,C点电势降低,直到C、D两点电势相同,电流计中电流为零。
(3)根据C、D两点电势相同,可得:,,联立解得Rx=。
11.如图所示,质量为m,电荷量为q的粒子从A点以v0的速度沿垂直电场线方向的直线AO方向射入匀强电场,由B点飞出电场是速度方向与AO方向成60°,已知AO的水平距离为d.(不计重力)
求:(1)从A点到B点用的时间;
(2)匀强电场的电场强度大小;
(3)AB两点间电势差.
【答案】(1)
(2);
(3).
【解析】
【详解】(1)粒子从A点以v0的速度沿垂直电场线方向射入电场,水平方向做匀速直线运动,则有:.
(2)由牛顿第二定律得:.
将粒子射出电场的速度v进行分解,则有 vy=v0tan60°=v0,又vy=at,得:
v0=
解得:E=
(3)由动能定理得:
解得
12.如图所示的小车,由右端的光滑弧形斜面、长为L的粗糙水平部分和左端的弹性挡板构成,小车整体质量为2m。小车开始静止在光滑的水平地面上。现在从距小车水平部分高为H的弧形斜面上的P点由静止释放一滑块,滑块质量为m,滑块与小车水平部分的动摩擦系数=0.2,重力加速度为g。求下列问题:
(1)若小车固定,滑块第一次刚滑到水平部分的速度大小;
(2)若小车不固定,滑块第一次刚滑到水平部分的速度大小;
(3)若小车不固定,且滑块与小车挡板的碰撞是弹性碰撞,L=2H,滑块相对小车静止时,滑块距挡板的距离。
【答案】(1) (2)(3)滑块停止在距挡板H(或)处
【解析】
【详解】(1)滑块机械能守恒 ,解得:
(2)滑块和小车系统机械能守恒及水平方向动量守恒,,,联立解得:
(3)滑块和小车系统能量守恒及水平方向动量守恒,,,所以,滑块停止在距挡板H(或)处
13.下列有关温度和内能说法正确的是( )
A. 相同温度相同质量的碳粉和碳块内能不相同
B. —定质量的物体体积被压缩但温度不变,内能一定增大
C. 一带有充气嘴的铁质容器A充满某种气体,再充入—部分另一种气体,密封后放入冷水中足够长时间后,A内气体的内能可能比原来A内气体内能大
D. —定质量的水变成冰,水分子平均动能可能不变
E. —定质量的理想气体体积膨胀后,内能可能不变
【答案】CDE
【解析】
【详解】A.温度相同质量相同的碳粉和碳块,因为是同一物质,所以体积相同,内能相同,A错误。
B.根据热力学第一定律,物体体积被压缩,外界对物体做功,但是物体如果对外传热,内能可能不变,B错误。
C.气体内能的决定因素,物质的量和温度,虽然温度降低,但是加入另一种气体,物质的量增加,内能可能增大,C正确。
D.—定质量的水变成冰,熔化过程中温度不变,平均动能不变,D正确。
E.根据,体积膨胀,对外做功,如果吸热,内能可能不变,E正确。
14.如图所示,可沿缸壁自由滑动的活塞(厚度不计)把导热性能良好的竖直圆筒形气缸内的理想气体分成两部分。活塞静止时与气缸底部的间距为气缸高度h的,A部分气体的压强等于外界大气压强。已知B部分气体的质量为m,活塞的横截面积为S,质量为,其中g为重力加速度大小。整个系统始终处于恒温状态,现将气缸底部的阀门K打开,将B部分气体缓慢放出一些,当活塞下移时关闭阀门K。求关闭阀门时。
(i)B部分气体的压强;
(ii)B部分气体剩下的质量。
【答案】(i) (ii)
【解析】
【详解】(i)A部分气体做等温变化,根据玻意耳定律有:,解得,B部分气体的压强,其中 ,解得
(ii)打开阀门后B部分气体做等温变化,设B部分气体压强为时体积为V,根据玻意耳定律有 ,解得,由 解得 。
15.一简谐横波沿x轴方向传播,传播的速度大小为2m/s,其中A、B、C三点的横坐标分别为2m、3m、5m。如图所示为t=0时刻该波的波形图,且t=0时刻质点B的振动方向沿y轴正方向。则下列说法正确的是( )
A. 波沿x轴负方向传播
B. t=0刻质点A的回复力为零
C. 由图示时刻起,质点B的振动方程为y=0.2sin
D. 0~10s时间内,质点C通过的路程为2m
E. 当质点A位于波峰时,质点C处在平衡位置且沿y轴正方向振动
【答案】ACE
【解析】
【详解】A.t=0时刻质点B的振动方向沿y轴正方向,根据平移法可知,波向x轴负向传播,A正确。
B.t=0时刻质点A的位置在波谷,回复力最大,不为零,B错误。
C.从图示位置,质点B的振动方程为,振幅为0.2m,波长,周期,所以,所以振动方程y=0.2sin,C正确。
D.0~10s时间,即5个周期,通过路程为,D错误。
E.t=0时刻质点C在平衡位置向y轴负向运动,过半个周期,过平衡位置向y轴正方向运动,而过半个周期,A达到波峰,E正确。
16.如图所示为两个完全相同的半球形玻璃砖的截面, ,半径大小为R,其中为两球心的连线,一细光束沿平行于的方向由左侧玻璃砖外表面的a点射入,已知a点到轴线的距离为,光束由左侧玻璃砖的d点射出、然后从右侧玻璃砖的e点射入,最后恰好在右侧玻璃砖内表面的f点发生全反射,忽略光束在各面的反射,已知两玻璃砖的折射率均为。求:
(i)光束在d点的折射角;
(ii)e点到轴线的距离。
【答案】(i) (ii)
【解析】
【详解】(i)由题意作出光路图,如图所示
a点到轴线的距离为 ,由几何知识得 ,则入射角 ,由折射定律有 ,解得 ,由几何知识得,根据折射定律有 ,解得
(ii)从e点射入右侧玻璃砖的光线,入射角 ,根据折射定律,解得,光线在f点发生全反射,则 ,在 中,由正弦定理得,解得 ,e点到轴线的距离应为

