2019届湖北省黄冈中学高三三模考试物理试题(解析版)
展开2019届湖北省黄冈中学高三三模考试物理试题(解析版)
二、选择题:(本题共8小题,每小题6分.在每小题给出的四个选项中,第14-18题只有一项符合题目要求,第19-21题有多项符合题目要求.全部选对的得6分,选对但不全的得3分,有选错的得0分)
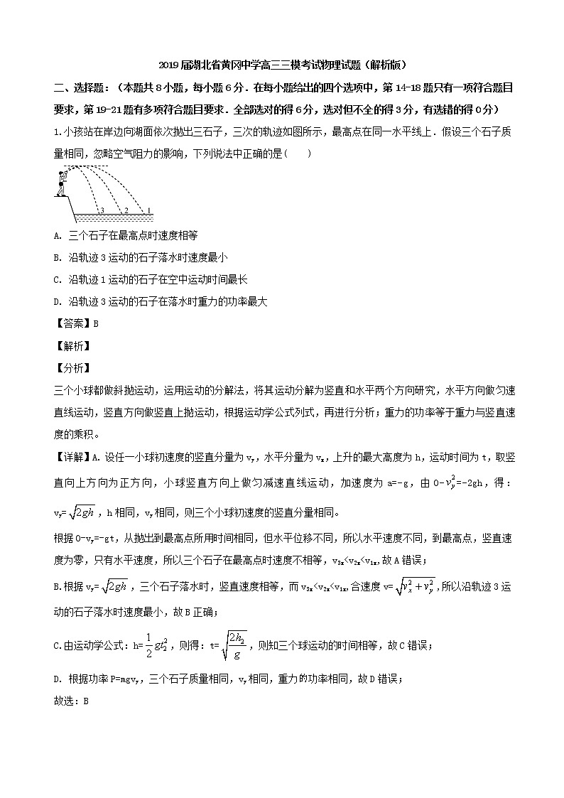
1.小孩站在岸边向湖面依次抛出三石子,三次的轨迹如图所示,最高点在同一水平线上.假设三个石子质量相同,忽略空气阻力的影响,下列说法中正确的是( )
A. 三个石子在最高点时速度相等
B. 沿轨迹3运动的石子落水时速度最小
C. 沿轨迹1运动的石子在空中运动时间最长
D. 沿轨迹3运动的石子在落水时重力的功率最大
【答案】B
【解析】
【分析】
三个小球都做斜抛运动,运用运动的分解法,将其运动分解为竖直和水平两个方向研究,水平方向做匀速直线运动,竖直方向做竖直上抛运动,根据运动学公式列式,再进行分析;重力的功率等于重力与竖直速度的乘积。
【详解】A. 设任一小球初速度的竖直分量为vy,水平分量为vx,上升的最大高度为h,运动时间为t,取竖直向上方向为正方向,小球竖直方向上做匀减速直线运动,加速度为a=−g,由0−=−2gh,得:vy=,h相同,vy相同,则三个小球初速度的竖直分量相同。
根据0-vy=-gt,从抛出到最高点所用时间相同,但水平位移不同,所以水平速度不同,到最高点,竖直速度为零,只有水平速度,所以三个石子在最高点时速度不相等,v3x<v2x<v1x,故A错误;
B.根据vy=,三个石子落水时,竖直速度相等,而v3x<v2x<v1x,合速度v=,所以沿轨迹3运动的石子落水时速度最小,故B正确;
C.由运动学公式:h=,则得:t=,则知三个球运动的时间相等,故C错误;
D. 根据功率P=mgvy,三个石子质量相同,vy相同,重力功率相同,故D错误;
故选:B
2.如图所示,倾角为α的斜面固定在水平地面上,斜面上有两个质量均为m的小球A、B,它们用劲度系数为k的轻质弹簧相连接,现对A施加一个水平向右大小为的恒力,使A、B在斜面上都保持静止,如果斜面和两个小球的摩擦均忽略不计,此时弹簧的长度为L,则下列说法错误的是( )
A. 弹簧的原长为
B. 斜面的倾角为α=30°
C. 撤掉恒力F的瞬间小球A的加速度不变
D. 撤掉恒力F的瞬间小球B的加速度为0
【答案】C
【解析】
【详解】AB、对小球B进行受力分析,由平衡条件可得:,解得:
所以弹簧的原长为;对小球A进行受力分析,由平衡条件可得:,解得:α=30°,所以弹簧的原长为,故AB正确;
C、撤掉恒力F的瞬间,对A进行受力分析,可得:,小球A此时的加速度,故C错误。
D、撤掉恒力F的瞬间,弹簧弹力不变,B球所受合力不变,故B球的加速度为零,故D正确。
本题选说法错误的,故选:C。
3.北斗导航已经应用于多种手机,如图所示,导航系统的一颗卫星原来在较低的椭圆轨道Ⅱ上飞行,到达A点时转移到圆轨道Ⅰ上。若圆轨道Ⅰ离地球表面的高度为h1,椭圆轨道Ⅱ近地点离地球表面的高度为h2.地球表面的重力加速度为g,地球半径为R,则下列说法不正确的是( )
A. 卫星在轨道Ⅰ上的机械能大于在轨道Ⅱ上的机械能
B. 卫星在轨道Ⅰ上的运行速率
C. 若卫星在圆轨道Ⅰ上运行的周期是T1,则卫星在轨道Ⅱ的周期
D. 若“天宫一号”沿轨道Ⅱ运行经过A点的速度为vA,则“天宫一号”运行到B点的速度
【答案】D
【解析】
卫星从轨道Ⅱ进入轨道Ⅰ要在A点加速,则卫星在轨道Ⅰ上的机械能大于在轨道Ⅱ上的机械能,选项A正确;卫星在轨道Ⅰ上:,又GM=gR2 ,解得,选项B正确;根据开普勒第三定律可得:,解得,选项C正确;根据开普勒第二定律得:,解得,选项D错误;此题选项不正确的选项,故选D.
点睛:此题关键是知道卫星变轨的知识,从低轨道进入高轨道要加速;同时要掌握开普勒行星运动三定律,并能灵活运用.
4.某静止的原子核发生核反应且释放出能量Q,其方程为:,并假设释放的能量全部转化为新核Y和Z的动能,测得其中Z的速度为v,以下结论正确的是( )
A. Y原子核的速度大小为v
B. Y原子核的动能是Z原子核的动能的倍
C. Y原子核和Z原子核的质量之和比X原子核的质量大(c1为光速)
D. Y和Z的结合能之和一定大于X的结合能
【答案】D
【解析】
【详解】A、静止的原子核发生衰变的过程中动量守恒,设Y的速度为v′,以Y的方向为正方向,则:,所以:,即大小为,负号表示方向与Z的方向相反。故A错误;
B、动能:,所以Y原子核的动能是Z原子核的动能关系:.故B错误;
C、由于该反应的过程中释放能量,所以Y原子核和Z原子核的质量之和比X原子核的质量小。故C错误;
D、由于该反应的过程中释放能量,所以Y和Z的结合能之和一定大于X的结合能。故D正确。
5.《大国工匠》节目中讲述了王进利用“秋千法”在1000kV的高压线上带电作业的过程。如图所示,绝缘轻绳OD一端固定在高压线杆塔上的O点,另一端固定在兜篮上。另一绝缘轻绳跨过固定在杆塔上C点的定滑轮,一端连接兜篮,另一端由工人控制。身穿屏蔽服的王进坐在兜篮里,缓慢地从C点运动到处于O点正下方E点的电缆处。绳OD一直处于伸直状态,兜篮、王进及携带的设备总质量为m,不计一切阻力,重力加速度大小为g。关于王进从C点运动到E点的过程中,下列说法正确的是
A. 工人对绳的拉力一直变大
B. 绳OD的拉力一直变小
C. OD、CD两绳拉力合力大小等于mg
D. 当绳CD与竖直方向的夹角为30°时,工人对绳的拉力为
【答案】CD
【解析】
【详解】A.对兜篮、王进及携带的设备整体受力分析如图所示,绳OD的拉力为F1,与竖直方向的夹角为θ,绳CD的拉力为F2,与竖直方向的夹角为α。根据几何知识知:θ+2α=90°,由正弦定理可得F1增大,F2减小,A错误,
B.根据选项A的分析,B错误
C.两绳拉力的合力大小等于mg,C正确
D.α=30°时,θ=30°,可求出,D正确。
6.内壁光滑、由绝缘材料制成的半径R=m的圆轨道固定在倾角为θ=45°的斜面上,与斜面的切点是A,直径AB垂直于斜面,直径MN在竖直方向上,它们处在水平方向的匀强电场中。质量为m,电荷量为q的小球(可视为点电荷)刚好能静止于圆轨道内的A点,现对在A点的该小球施加一沿圆环切线方向的速度,使其恰能绕圆环完成圆周运动。g取10m/s2,下列对该小球运动的分析,正确的是( )
A. 小球可能带负电
B. 小球运动到N点时动能最大
C. 小球运动到B点时对轨道的压力为 0
D. 小球初速度大小为10m/s
【答案】CD
【解析】
【详解】A. 小球原来处于静止状态,分析受力可知,小球所受的电场力方向向左,电场强度方向向左,故小球带正电,故A错误;
B. 小球静止时,受到重力、电场力和轨道的支持力作用,由平衡条件得知,重力与电场力的合力方向与支持力方向相反,与斜面垂直向下,则小球从A运动到B点的过程中,此合力做负功,动能减小,所以小球运动到B点时动能最小,故B错误;
C. 小球恰能绕圆环完成圆周运动,在B点重力与电场力的合力提供向心力,小球对轨道的压力为 0,故C正确;
D. 小球在B点的速度为vB,,
根据功能关系可知,,
联立解得:vB=10m/s,故D正确
故选:CD
7.一物体放在倾角为θ且足够长的光滑斜面上,初始位置如图甲所示,在平行于斜面的力F的作用下由静止开始沿斜面运动,运动过程中物体的机械能E随位置x的变化关系如图乙所示。其中0~x1过程的图线是曲线,x1~x2过程的图线是平行于x轴的直线,x2~x3过程的图线是倾斜的直线,则下列说法正确的是( )
A. 在0~x1的过程中,力F逐渐变大
B. 在0~x1的过程中,物体的加速度逐渐增大
C. 在x1~x2的过程中,物体的动能越来越大
D. 在0~x3的过程中,物体的速度方向先向上再向下
【答案】BC
【解析】
【分析】
根据功能关系,由机械能变化的判断运动方向,根据牛顿第二定律,由机械能变化快慢,判断拉力大小的变化。
【详解】A.由图可知在0~x1过程中物体机械能在减小,知拉力在做负功,根据功能关系,拉力做的功等于机械能的减少量,机械能随位移减小的逐渐变慢,说明拉力逐渐变小,故A错误;
B.物体由静止开始向下运动,加速度向下,由牛顿第二定律mgsinθ-F=ma,0~x1过程中图线的斜率逐渐减小到零,知物体的拉力逐渐减小,加速度逐渐增大,故B正确;
C.在x1~x2的过程中,因机械能守恒,则拉力F=0,由牛顿第二定律此时a=mgsinθ/m=gsinθ,物体做匀加速向下运动,动能越来越大,故C正确;
D.在x2~x3的过程中,机械能增大,根据功能关系,拉力做正功,物体向上运动,物体的速度方向先向下后向上,故D错误。
故选:BC。
8.如图所示,在直角三角形ABC内充满垂直纸面向外的匀强磁场(图中未画出),AB边长度为d,∠B=.现垂直AB边射入一质量均为m、电荷量均为q、速度大小均为v的带正电粒子,已知垂直AC边射出的粒子在磁场中运动的时间为t0,而运动时间最长的粒子在磁场中的运动时间为t0(不计重力).则下列判断中正确的是( )
A. 粒子在磁场中做匀速圆周运动的周期为4t0
B. 该匀强磁场的磁感应强度大小为
C. 粒子在磁场中运动的轨道半径为d
D. 粒子进入磁场时速度大小为
【答案】ABC
【解析】
带电粒子在磁场中做匀速圆周运动,垂直AC边射出的粒子在磁场中运动的时间是T,即T=t0,则得周期 T=4t0,故A正确.由 得 .故B正确.设运动时间最长的粒子在磁场中的运动轨迹所对的圆心角为θ,则有 ,得 ,画出该粒子的运动轨迹如图,设轨道半径为R,由几何知识得:
可得 ,故C正确.根据 ,解得 .故D错误,故选:ABC.
点睛:带电粒子在匀强磁场中做匀速圆周运动解题一般程序是:
1、画轨迹:确定圆心,几何方法求半径并画出轨迹.
2、找联系:轨迹半径与磁感应强度、速度联系;偏转角度与运动时间相联系,时间与周期联系.
3、用规律:牛顿第二定律和圆周运动的规律.
三、非选择题:(包括必考题和选考题两部分.第22题-32题为必考题,每个试题考生都必须作答.第33题-38题为选考题,考生根据要求作答.)(一)必考题:共129分.
9.某同学从实验室天花板处自由释放一钢球,用频闪摄影手段验证机械能守恒。频闪仪每隔相等时间短暂闪光一次,照片上记录了钢球在各个时刻的位置。
(1)操作时比较合理的做法是___________。
A.先打开频闪仪再释放钢球 B.先释放钢球再打开频闪仪
(2)频闪仪闪光频率为f,拍到整个下落过程中的频闪照片如图(a),结合实验场景估算f可能值为
A. 0.1HZ B. 1Hz C. 10Hz D. 100Hz
(3)用刻度尺在照片上测量钢球各位置到释放点O的距离分别为s1、s2、s3、s4、s5、s6、s7、s8及钢球直径,重力加速度为g。用游标卡尺测出钢球实际直径D,如图(b),则D=_______cm。已知实际直径与照片上钢球直径之比为k。
(4)选用以上各物理量符号,验证从O到A过程中钢球机械能守恒成立的关系式为:2gs5=______________。
【答案】 (1). A (2). C (3). 4.55
【解析】
(1)为了记录完整的过程,应该先打开闪频仪再释放钢球,A正确;
(2)天花板到地板的高度约为3m,小球做自由落体运动,从图中可知经过8次闪光到达地面,故有,解得,即,C正确;
(3)游标卡尺的读数为;
(4)到A点的速度为,根据比例关系可知,到A点的实际速度为,因为小球下落实际高度为,代入可得;
10.用直流电源(内阻可忽略不计)、电阻箱、定值电阻R0(阻值为2.0kΩ)、开关和若干导线,连接成如图甲所示的电路来测量电压表V(量程3V)的内阻RV。
(1)闭合开关S,适当调节电阻箱的阻值R,读出电压表的示数U,获得多组数据。
(2)某次实验时电阻箱的读数如图乙所示,其值为_____Ω。
(3)根据测得数据画出如图丙所示的关系图线,由此计算得到纵轴截距与图线斜率的比值为_____,进而求得电压表的内阻RV=_____kΩ.(计算结果均保留两位有效数字)
(4)若电源内阻不可忽略,用此法测得的RV偏_____(填“大”或“小”)
(5)定值电阻R0的作用是_____。
【答案】 (1). 6500 (2). 9.0 (3). 7.0 (4). 大 (5). 保护电路
【解析】
【详解】(2)由图示电阻箱可知,其示数为:0×100kΩ+0×10kΩ+6×1000Ω+5×100Ω+0×10Ω+0×1Ω=6500Ω;
(3)根据闭合电路欧姆定律可得:,整理可得:
图象的斜率:,图象纵轴截距:b=0.25,则
由图示图象可知:,,解得:RV=7000.0Ω=7.0kΩ;
(4)考虑电源内阻r,由欧姆定律得:,实际测量的相当于是,相对的阻值来说偏大。
(5)由图示电路图可知,定值电阻R0串联在电路中,可以保护电路。
11.如图所示,两光滑的平行金属导轨间距为L=0.5 m,与水平面成θ=30°角。区域ABCD、CDFE内分别有宽度为d=0.2 m垂直导轨平面向上和向下的匀强磁场,磁感应强度均为B=0.6 T。细金属棒P1、P2质量均为m=0.1 kg,电阻均为r=0.3 Ω,用长为d的轻质绝缘细杆垂直P1、P2将其固定,并使P1、P2垂直导轨放置在导轨平面上与其接触良好,导轨电阻不计。用平行于导轨的拉力F将P1、P2以恒定速度v=2 m/s向上穿过两磁场区域,g取10 m/s2。求:
(1)金属棒P1在ABCD磁场中运动时,拉力F的大小;
(2)从金属棒P1进入磁场到P2离开磁场的过程中,拉力F的最大功率;
(3)从金属棒P1进入磁场到P2离开磁场的过程中,电路中产生的热量。
【答案】(1) 1.3N. (2) 4.4W. (3) 0.36J.
【解析】
【分析】
(1)由E=BLv求出感应电动势,根据欧姆定律求出电流,根据金属棒受力平衡列方程,可求拉力;
(2)两棒均在磁场中运动时拉力最大,拉力的功率最大,根据平衡方程求出拉力,根据功率公式求出拉力的功率;
(3)由焦耳定律可求产生的热量。
【详解】(1) P1棒在磁场中运动时产生的电动势E=BLv,E=0.6V
电流I=,得I=1A
由F1=2mgsinθ+BIL,得F1=1.3N.
(2) 当P1、P2两棒均在磁场中运动时,拉力F的功率最大,
拉力F2=2mgsinθ+4BIL,F2=2.2N
最大功率P=F2v
P=4.4W.
(3) 由焦耳定律得
Q=I2(2r)+(2I)2(2r)
Q=0.36J.
12.如图所示,空间存在着方向竖直向上的匀强电场和方向垂直于纸面向内、磁感应强度大小为B的匀强磁场,带电荷量为+q、质量为m的小球Q静置在光滑绝缘的水平高台边缘,另一质量为m、不带电的绝缘小球P以水平初速度v0向Q运动,,两小球P、Q可视为质点,正碰过程中没有机械能损失且电荷量不发生转移。已知匀强电场的电场强度,水平台面距地面高度,重力加速度为g,不计空气阻力。
(1)求P、Q两球首次发生弹性碰撞后小球Q的速度大小;
(2)P、Q两球首次发生弹性碰撞后,经过多少时间小球P落地?落地点与平台边缘间的水平距离多大?
(3)若撤去匀强电场,并将小球Q重新放在平台边缘、小球P仍以水平初速度向Q运动,小球Q运动轨迹如图2所示(平台足够高,小球Q不与地面相撞)。求小球Q在运动过程中的最大速度和第一次下降的最大距离H。
【答案】(1)(2);(3)
【解析】
【详解】(1)小球P、Q首次发生弹性碰撞时,取向右为正方向,由动量守恒和机械能守恒,得:
联立解得
(2)对于小球Q,由于,故Q球做匀速圆周运动,由洛伦兹力提供向心力,则
经过一个周期的时间
小球P、Q再次发生弹性碰撞,由(1)可知碰后
小球P离开平台后做平抛运动,平抛运动的时间为t2,则有,代入数据,得:
故P与Q首次发生碰撞后到落地,经过的时间
落地点与平台边缘的水平距离
(3)PQ相碰后,Q球速度vQ=v0,碰撞后Q球开始运动至Q球第一次运动至最低点Q球有最大速度,故从碰撞后Q球开始运动至Q球第一次运动至最低点过程,对Q球由动量定理得:
即
又由动能定理可得,
解得:
(二)选考题:共45分.请考生从2道物理题、2道化学题、2道生物题中每科任选一题作答.如果多做,则按所做的第一题计分.(15分)
13.下列说法中正确的是 ( )
A. 单位时间内气体分子对容器壁单位面积上碰撞次数减小,气体的压强可能增大
B. 气体的体积指的是该气体所有分子的体积之和
C. 布朗运动的激烈程度跟温度有关,所以布朗运动也叫做热运动
D. 在温度不变的情况下,减小液面上方饱和汽的体积时,饱和汽的压强不变
E. 当液体与固体之间表面表现为不浸润时,附着层内分子间的作用力表现为引力
【答案】ADE
【解析】
【详解】A、气体的体积增大,单位时间内气体分子对容器壁单位面积上碰撞次数减少,如果温度升高,气体分子撞击器壁的速率增大,对器壁的压力增大,气体的压强可能增大、可能减小、可能不变,选项A正确;
B、气体的体积通常指的是盛气体的容器的容积,而不是该气体所有分子的体积之和,选项B错误;
C、布朗运动的激烈程度跟温度有关,但是布朗运动不叫热运动,分子的无规则运动叫做热运动,选项C错误;
D、饱和汽的压强仅与温度有关,与饱和汽的体积无关,选项D正确;
E、当液体与固体之间表面表现为不浸润时,附着层内分子间作用力表现为引力,选项E正确。
14.如图所示,固定的绝热气缸内有一质量为m的“T”型绝热活塞(体积可忽略),距气缸底部h0处连接一U形管(管内气体的体积忽略不计)。初始时,封闭气体温度为T0,活塞距离气缸底部为1.5h0,两边水银柱存在高度差。已知水银的密度为ρ,大气压强为p0,气缸横截面积为s,活塞竖直部分长为1.2h0,重力加速度为g。试问:
(1) 初始时,水银柱两液面高度差多大?
(2) 缓慢降低气体温度,两水银面相平时温度是多少?
【答案】①②
【解析】
试题分析:根据活塞平衡求得气体压强,再根据水银柱高度差求出气体压强表达式,联立得到高度差;等压变化,根据盖-吕萨克定律求解出温度。
①选取活塞为研究对象,对其受力分析并根据平衡条件有
可得被封闭气体压强:
设初始时两侧水银柱液面高度差为h,则被封闭气体的压强:
联立以上三式可得,初始时液面高度差为
②降低温度直至两液面相平的过程中,被封闭气体先做等压变化,后做等容变化。
初状态:,V1=1.5h0S,T1=T0;
末状态:,V2=1.2h0S
根据理想气体状态方程有
代入数据,可得
【点睛】本题考查了求水银柱的高度差、求气体温度,分析清楚气体状态变化过程,应用平衡条件、求出气体的状态参量、应用理想气体状态方程即可正确解题。
15.一列沿x轴正方向传播的简谐横波,在t=0时刻波刚好传播到x=6m处的质点A,如图所示,已知波的传播速度为48m/s,下列说法正确的是 ( )
A. 波源的起振方向是向上
B. 从t=0时刻起再经过0.5s时间质点B第一次出现波峰
C. 在t=0时刻起到质点B第一次出现波峰的时间内质点A经过的路程是24cm
D. 从t=0时刻起再经过0.35s时间质点B开始起振
E. 当质点B开始起振时,质点A此时刚好在波谷
【答案】BCE
【解析】
【详解】A、由波沿x轴正方向传播,在t=0时刻波刚好传播到x=6m处的质点A,则此时A质点恰好向下振动,故波源的起振方向是向下,故A错误,
B、在t=0时刻起到质点B第一次出现波峰的时间为t=s=0.5s,因,则0.5s相当于有3T,A质点在此过程中振动的路程s=2×3×4cm=24cm,故B、C正确;
D、从t=0时刻起再经过t==0.375s时间质点B开始起振,故D错误;
E、B质点和E质点平衡位置间距18m相当于,故E正确。
16.如图所示,一个三棱镜的横截面是直角三角形ABC,∠A=30°,∠C=90°,一束与BC面成θ=30°角的光线射向BC面的中点O处,经AC面发生全反射后,最后从AB面射出光线平行于AC面。已知光在真空中传播速度为c,试求:
①玻璃砖的折射率;
②若BC边长为L,求光线经过玻璃砖的时间。
【答案】①②
【解析】
【详解】①设玻璃的折射率为n,光路图如图所示:
由折射定律在BC面上有
因在AC面发生全反射,由几何关系知∠ODC=∠DOM=∠EDF=,而∠EFA=60°,
在AB面上由折射定律有:
则∠DEF=γ,故2γ=60°,则γ=30°
解得:
②由几何知识得:,,则,
所以光在玻璃中传播的路程为
光在玻璃中传播的速度
则光经过玻璃砖中的时间

