2019届 二轮复习高考选择题专练 专练四示意图和景观图分析型 作业(全国通用)Word版含解析
展开专练四 示意图和景观图分析型
(2018·重庆模拟)近年来,我国的工业分散表现出不同的特点。一方面,我国传统农村地区工业类型多样,且分布分散;另一方面,经济发达的长三角和珠三角地区的传统工业也不断向其他地区转移(下图为“长三角和珠三角地区部分纺织服装企业转移示意图”),表现出传统工业的分散。根据图文材料完成1~2题。
1.传统农村地区工业类型多样,分布分散,下列原因与此现象关联性最小的是( )
A.靠近农产品产地 B.乡村劳动力分散
C.面向全国化市场 D.厂商乡土情结重
2.目前,长三角地区纺织服装企业转出数量多、距离长,珠三角地区则数量少、距离短,原因是( )
A.长三角地区产业均衡,产业选择空间大
B.长三角市场容量更小,纺织类企业过多
C.珠三角人口较多,劳动力价格上涨较慢
D.珠三角产业不均衡,可替代产业比较多
答案 1.C 2.A
解析 第1题,传统农村地区的工业多以当地农产品为原料,靠近农产品产地;厂商多是当地人或与当地有渊源的人,乡土情结重;由于乡村劳动力分散,故传统农村地区工业分布分散,但其农产品市场一般是本地或本区域,大多数产品并不是面向全国性市场,选C。第2题,长三角地区产业均衡,产业选择空间大,市场容量更大,由于近年长三角地区工资成本上升,纺织类企业在当地优势减小,故纺织服装企业转出数量多、距离长;珠三角地区劳动力成本虽然也上升,但区域产业以轻工业为主,部分产业在当地的优势依然存在,据此选A。
(2018·安徽马鞍山模拟)产业梯度主要指由于国家或地区间的资源要素禀赋、经济、技术、产业分工差异而在产业结构水平上形成的阶梯状差距,下图为“中国区域间产业转移梯度模式”。据此完成3~5题。
3.①②③④代表的产业要素分别是( )
A.能源、劳动力、资本、技术
B.劳动力、资本、能源、技术
C.技术、资本、劳动力、能源
D.资本、能源、劳动力、技术
4.目前中国东部产业向中西部地区进行梯度转移中最常见的类型是( )
A.能源密集型 B.劳动力密集型
C.资本密集型 D.技术密集型
5.除图示因素外,直接的产业转移更多地依赖于中介,下列因素中中介作用最小的是( )
A.家乡投资 B.人际关系
C.娱乐设施 D.政府合作
答案 3.C 4.B 5.C
玛珥湖是多次岩浆上升过程中遭遇地下水,在喷发前发生爆炸形成洼坑并积水而形成的湖泊,往往成群分布在地势低凹、地下水较丰富的火山构造盆地中。玛珥湖一般具有四周封闭完好、湖水较深、湖面平静、生物较少等特点,具有较高的科研价值。读“玛珥湖示意图”,完成6~8题。
6.玛珥湖形成的主要地质作用是( )
A.变质作用 B.岩浆活动
C.地壳运动 D.流水堆积
7.玛珥湖中的水主要来自于( )
A.雨水和地下水 B.地下水和河流水
C.冰川融水和河流水 D.冰川融水和雨水
8.玛珥湖底的沉积物主要是( )
A.生物残体 B.河流携带的泥沙
C.早期喷发的火山灰 D.风力沉积物
答案 6.B 7.A 8.C
解析 第6题,根据材料信息可知,玛珥湖是多次岩浆上升过程中遭遇地下水,在喷发前发生爆炸形成洼坑并积水而形成的,多分布在地势低凹、地下水较丰富的火山构造盆地中,因此玛珥湖形成的主要地质作用是火山喷发即岩浆活动,选B。第7题,根据材料,玛珥湖中多分布在地势低凹、地下水较丰富的火山构造盆地中,地势低凹可以收集雨水,地下水丰富,因此,玛珥湖中的水主要来自于雨水和地下水,选A。第8题,根据图示信息,玛珥湖底的沉积物主要是火口沉积物、爆发角砾岩,火山筒位居中间,因此火山喷发物如火山灰将会是最早的沉积物,据此选C。
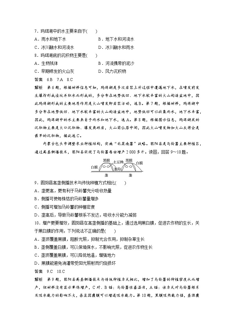
内蒙古包头市调整农业种植结构,实施“北菜南薯”战略。固阳县是马铃薯主要种植区,通过高垄侧播技术,固阳县实现了马铃薯每亩增产2 000多斤。读图,回答9~10题。
9.固阳县高垄侧播技术与传统种植方式相比( )
A.垄更高,更有利于马铃薯充分吸收热量
B.侧播可使每株结的马铃薯量增多
C.侧播可增加马铃薯的种植密度
D.垄高后,导致马铃薯根系不发达,吸收水分能力减弱
10.增产更要增效,固阳县在高垄侧播的基础上,通过选用黑白膜,促进农作物的生长,关于黑白膜的作用,下列说法不正确的是( )
A.垄顶覆盖黑膜,阻断光照,抑制光合作用,抑制杂草生长
B.垄侧覆盖白膜,可以保墒保水,不影响光照,促进农作物生长
C.垄顶覆盖黑膜,可以降低地温,增强地力
D.黑膜能避免淌灌带受阳光照射而灼烧损坏
答案 9.C 10.C
解析 第9题,固阳县高垄侧播技术与传统种植方式相比,增加了马铃薯的种植密度从而增产,但材料没有显示单株增产,C对、B错;马铃薯性喜温凉,A错;该方式对马铃薯根系及吸水能力的影响不大,甚至因覆膜可以增进吸水能力。第10题,黑膜吸热能力强,垄顶覆盖黑膜,可以提高地温,增强地力,选C。
土林是一种土状堆积物塑造的、成群的柱状地貌,因远望如林而得名。土林柱体高大挺拔,每棵“林柱”均有独特的造型,形成了风姿各异的土林奇观。下图示意“我国云南某地土林地貌”。据此完成11~13题。
11.土林一般形成于( )
A.高原塬面 B.石灰岩台地
C.谷地或盆地 D.山顶
12.塑造该地土林地貌的主要外力作用是( )
A.流水侵蚀作用 B.物理风化作用
C.重力崩塌作用 D.风力沉积作用
13.该地土林柱体植被稀疏,是因为土林柱体( )
A.旱季沙尘暴危害大,土壤遭受严重风蚀
B.雨季降水集中,且多暴雨,流水冲刷作用强
C.物理风化严重,岩石裸露,土层浅薄
D.地势陡峻,蓄水保肥性差,土壤贫瘠
答案 11.C 12.A 13.D
解析 第11题,土林是一种土状堆积物塑造的、成群的柱状地貌。厚厚的土层是在低洼处沉积,再被流水侵蚀形成土林,所以土林一般形成于谷地或盆地,C对。高原塬面流水侵蚀弱,A错。石灰岩台地形成的是石林,B错。山顶流水侵蚀作用弱,D错。第12题,结合上题分析,经流水侵蚀作用,形成了一个个林柱,因此塑造该地土林地貌的主要外力作用是流水侵蚀作用,A对。该地位于湿润地区,风力不是主要外力作用,B、D错。重力崩塌作用影响小,C错。第13题,该地土林柱体植被稀疏,是因为土林高大挺拔,地势陡峻,蓄水保肥性差,土壤贫瘠,D对。该地风力作用影响小,A错。雨季降水集中,不是植被少的主要原因,B错。土状堆积物,不是岩石裸露,C错。
在澜沧江流经西藏芒康县的一处河畔,人们搭建了几千块层层叠叠的盐田。卤水是盐类含量大于5%的液态矿产。下图示意“盐井地质剖面示意图”和澜沧江河畔盐田位置。完成14~16题。
14.盐田晒盐的旺季是( )
A.1~3月 B.4~6月
C.7~9月 D.10~12月
15.盐井围栏活动门关闭的月份最可能是( )
A.1~3月 B.4~6月
C.7~9月 D.10~12月
16.影响盐井卤水形成的主要条件是( )
A.地形地势 B.气候湿热
C.河流补给 D.地壳运动
答案 14.B 15.C 16.D
解析 第14题,盐田晒盐的旺季气候条件是蒸发旺盛,降水少,晴天多。该地位于澜沧江流经西藏芒康县的一处河畔,4~6月是春季,气温高,降水少,蒸发旺盛,最适宜晒盐,B对。1~3月是冬季,10~12月是秋季和初冬,气温低,7~9月是夏季,降水多,都不是最佳时机,A、C、D错。第15题,盐井围栏活动门关闭的月份应是雨季,减少河流水位上涨的影响。最可能是7~9月,该流域正值雨季,C对。其他月份降水少,河流的水位较低,关闭活动门的可能性小,A、B、D错。第16题,由于地壳运动形成断层,盐矿层的盐分才能随着地下水的运动上升到盐井中,形成卤水,D对。
(2018·广东四校期末)老秃顶子为辽宁省最高峰,属于长白山系龙岗支脉向西南延伸部分。下图示意老秃顶子北坡植物群落、乔木层、灌木层和草本层物种丰富度的垂直梯度变化。据此回答17~18题。
17.老秃顶子山顶部的自然带是( )
A.山地针阔混交林带 B.高山草甸带
C.山地苔原带 D.高山冰雪带
18.该山北坡草本植物种类在1 167米以上明显多于较低海拔地区的原因是( )
A.阴坡蒸发弱,空气湿度更大
B.水土流失少,土壤更肥沃
C.冰雪融水补给多,水源更充足
D.上层植被遮蔽少,光照更充足
答案 17.B 18.D
解析 第17题,据图可知,由于该山海拔较低,因此不会出现苔原带和冰雪带。据图知,在1 317米海拔以上植物群落骤减,且只有草本层,因此老秃顶子山顶部的自然带应是高山草甸带,A错误,B正确。故选B。第18题,据山地的垂直分异规律可知,高山草甸带以下依次为灌木、乔木,1 167米以上植被遮蔽少,光照更充足,因此该山北坡草本植物种类在1 167米以上明显多于较低海拔地区。故选D。
沟头防护工程是指为防止径流冲刷引起沟头前进和坡面蚕蚀而采取的保护性工程措施和生物措施。下图为“我国某地沟头防护工程平面布置示意图”。据此完成19~20题。
19.沟头防护工程可以有效防治的生态环境问题是( )
A.水土流失 B.土地荒漠化
C.土壤盐渍化 D.生物多样性减少
20.种植树木可以更有效配合防护埂,缓解该处的生态环境问题,图中四点中最适合种树的为( )
A.A点 B.B点
C.C点 D.D点
答案 19.A 20.B
解析 第19题,沟头防护工程的主要作用是防止坡面暴雨径流由坡面进入沟道或有控制地进入沟道,阻止沟头前进,防止了沟头的溯源侵蚀,也就减少了水土流失,A正确。土地荒漠化主要是和风力作用相关。沟头工程对防止土地生产力下降、土壤盐渍化、生物多样性减少作用不大,B、C、D错。第20题,防护埂是用来拦蓄水流的,泥沙在这里沉积,减少水土流失,调蓄水流速度,减少对沟头坡地的侵蚀。在B处种树可以减少防护埂上下来的水流对B坡的侵蚀,减少溯源侵蚀的力量,起到防护作用,B正确。在A、C、D处种树,不能减少对沟头B坡的侵蚀,故错误。

