还剩11页未读,
继续阅读
2019届二轮复习 弱电解质的电离 学案(全国通用) (2)
展开
弱电解质的电离
一、考纲要求
1. 了解电解质在水溶液中的电离以及电解质溶液的导电性。
2. 了解弱电解质在水溶液中的电离平衡以及影响电离平衡的因素。
3. 理解电离平衡常数的含义。
二、考题规律:
从近几年的高考命题来看,对本讲内容命题的形式主要为选择题。主要考点有:(1)电解质的概念;(2)比较导电性强弱;(3)外界条件对电离平衡的影响;(4)依据电离平衡理论解释某些现象;(5)同浓度(或同pH)强酸与弱酸比较:氢离子浓度的大小、起始反应速率、中和碱的能力、稀释后溶液pH的变化等。
三、考向预测:
从近两年的高考试题来看,这部分知识内容所占的比重较大。复习时要特别注意以下几部分知识:(1)强弱电解质的判断与比较。(2)外界条件对电离平衡的影响。(3)电离平衡常数。同时还要注意对弱电解质的电离与溶液的酸碱性、盐的水解的关系等内容的复习。
一、弱电解质的电离
思考1: 0.2 mol/L的氨水中存在下列平衡:
当改变条件时,表中各项内容有何变化?
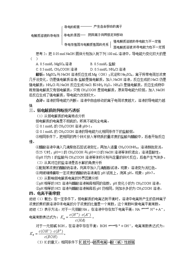
二、电解质溶液的导电性
思考2:把0.05 mol NaOH固体分别加入到下列100 mL溶液中,导电能力变化较大的是( )
A. 0.5 mol/L MgSO4溶液 B. 0.5 mol/L盐酸
C. 0.5 mol/L CH3COOH溶液 D. 0.5 mol/L NH4Cl溶液]
解析:MgSO4与NaOH溶液反应生成Mg(OH)2沉淀和Na2SO4,离子所带电荷总浓度几乎没变化,仍是强电解质溶液;盐酸是强电解质,加入NaOH溶液,反应生成的NaCl仍是强电解质;NH4Cl与NaOH反应生成NaCl和NH3·H2O。NH4Cl是强电解质,反应生成物中既有强电解质又有弱电解质;只有CH3COOH是弱电解质,原来导电能力较弱,加入NaOH后反应生成了强电解质,导电能力改变较大。
点评:溶液的导电能力判断:溶液中自由移动的离子电荷浓度越大,溶液的导电能力越强
三、弱电解质的判断技巧透析
(1)从弱电解质的电离特点分析
弱电解质的电离是不彻底的,即其不能完全电离。
① 0.1 mol/L的CH3COOH溶液pH>1。
② 0.1 mol/L的CH3COOH溶液的导电能力比相同条件下的盐酸弱。
③相同条件下,把相同的两个锌片放入等物质的量浓度的盐酸与醋酸中,后者开始反应慢。
④醋酸溶液中滴入几滴紫色石蕊试液变红,再加入适量CH3COONH4,溶液颜色变浅。
⑤25 ℃时,pH=1的CH3COOH与pH=13的NaOH溶液等体积混合,溶液显酸性。
⑥pH均为1的盐酸与CH3COOH溶液等体积分别与足量的锌片反应,后者产生气体多。
(2)从其对应的盐溶液是否水解的角度分析
①配制某浓度的醋酸钠溶液,向其中加入几滴酚酞试液。现象:溶液变为浅红色。
②用玻璃棒蘸取一定浓度的醋酸钠溶液滴在pH试纸上,测其pH。现象:pH>7。
(3)从影响弱电解质电离的外界因素分析
①pH相等的HCl溶液与醋酸溶液稀释相同的倍数,pH变化小的为CH3COOH溶液。
②pH相等的HCl溶液与醋酸溶液稀释后pH仍相同,则加水多的为CH3COOH溶液。
四、电离平衡常数
(1)概念:在一定条件下,弱电解质的电离达到平衡时,溶液中电离所产生的各种离子浓度的乘积跟溶液中未电离的分子浓度的比值是一个常数,这个常数叫做电离平衡常数。
(2)表示方法:对于一元弱酸HA,在溶液中存在如下电离平衡:HA H++A-,
电离常数表达式为:。
对于一元弱碱BOH,在溶液中存在平衡:BOHB++OH-,电离常数表达式为:。
(3)K的意义:相同条件下:K越大→越易电离→酸(碱)性越强
(4)影响因素:电离平衡常数的影响因素只有温度,温度越高,K越大。K与浓度、压强无关。
(5)多元弱酸各步的电离常数
多元弱酸的电离。多元弱酸是分步电离的,且越向后的电离越困难,其电离出来的离子浓度也越小,酸性主要由第一步电离决定。如H3PO4的电离:
第一步电离:H3PO4H+ +(较易)K1
第二步电离:(较难)
第三步电离:(困难)
显然: 。
聚焦热点1:电离平衡
例1 稀氨水中存在着下列平衡:NH3·H2ONH+OH-,若要使平衡向逆反应方向移动,同时使c(OH-)增大,应加入的适量物质是 ( )
A. NH4Cl固体 B. 硫酸 C. NaOH固体 D. 水
分析:若在氨水中加入NH4Cl固体,c(NH)增大,平衡向逆反应方向移动,c(OH-)减小,A选项不合题意;硫酸中的H+与OH-反应,使c(OH-)减小,平衡向正反应方向移动,B选项不合题意;当在氨水中加入NaOH固体后,c(OH-)增大,平衡向逆反应方向移动,符合题意,C项正确;若在氨水中加入水,稀释溶液,平衡向正反应方向移动,但c(OH-)减小,D选项也不合题意。
答案:C
点评:这道试题考查了影响弱电解质电离的因素。加水会促进弱电解质的电离,但溶液中离子浓度由于溶液体积的增大而减少了。
例2 光谱研究表明,易溶于水的SO2所形成的溶液中存在着下列平衡:
据此,下列判断中正确的是( )
A. 该溶液中存在着SO2分子
B. 该溶液中H+浓度是SO32-浓度的2倍
C. 向该溶液中加入足量的酸都能放出SO2气体
D. 向该溶液中加入过量NaOH可得到Na2SO3、NaHSO3和NaOH的混合溶液
分析:由于可逆反应不能完全进行,所以一定有SO2分子存在,A正确;SO2·xH2O及HSO3-的电离是可逆的,不能完全电离,B错误;当向溶液中加入足量的硝酸时,HNO3把其中的SO2、SO2·xH2O、HSO3-、SO32-氧化为H2SO4,不能放出SO2气体;当向溶液中加入过量的NaOH时,平衡右移,进行完全,只能得到Na2SO3和NaOH。
答案:A
点评:这道题目易错选B项,误认为溶液中H+浓度是SO32-浓度的2倍,忽略亚硫酸是弱酸分两步电离,以第一步电离为主。
例3 在0.1 mol·L-1CH3COOH溶液中存在如下电离平衡:CH3COOHCH3COO-+H+,对于该平衡,下列叙述正确的是( )
A. 加入水时,平衡向逆反应方向移动
B. 加入少量NaOH固体,平衡向正反应方向移动
C. 加入少量0.1 mol·L-1HCl溶液,溶液中c(H+)不变
D. 加入少量CH3COONa固体,平衡向正反应方向移动
分析:加入水时,溶液浓度变小,CH3COOH更易发生电离,平衡右移;加入少量NaOH固体,OH-中和H+,使平衡右移;加入少量0.1 mol·L-1HCl溶液,溶液中c(H+)增大;加入少量CH3COONa固体,c(CH3COO-)增大,平衡逆向移动,故只有B正确。
答案:B
点评:电离平衡也是一种动态平衡,当溶液的温度、浓度以及离子浓度改变时,电离平衡都会发生移动,符合勒夏特列原理,其规律是:
①浓度:浓度越大,电离程度越小。在稀释溶液时,电离平衡向右移动,而离子浓度一般会减小。
②温度:温度越高,电离程度越大。因电离是吸热过程,升温时平衡向右移动。
③同离子效应。如向醋酸溶液中加入醋酸钠晶体,增大了CH3COO-的浓度,平衡左移,电离程度减小;加入稀盐酸,平衡也会左移。
④能反应的物质。如向醋酸溶液中加入锌或NaOH溶液,平衡右移,电离程度增大。
聚焦热点2:电解质强弱的判断
例1 现有等pH或等物质的量浓度的盐酸和醋酸溶液,分别加入足量镁,产生H2的体积(同温同压下测定)的变化情况图示如下,其中正确的是( )
A. ①③ B. ②④ C. ①②③④ D. 都不对
分析:①③的错误是显而易见的,因为随着反应的进行V(H2)只可能增大而不可能减小;②图看起来是对的,但要注意等pH的醋酸和盐酸溶液,醋酸的物质的量浓度要比盐酸大得多,与足量的镁反应时,不仅产生的氢气的体积更大,反应更快,而且反应的时间更长,不可能比盐酸更早结束反应;④图看起来好像也对,但要注意到一个细节,在物质的量浓度相同的情况下,醋酸中c(H+)在反应完成之前都比盐酸中的小,因此其反应速率应该比盐酸中的反应速率小,即取相同的时间点,盐酸所对应的V(H2)应比醋酸的大,因此④图也是错的。
答案:D
点评:一元强酸与一元弱酸的比较是考试中常见的一类问题,解答时要分清是等pH还是等物质的量浓度,然后再考虑在反应过程中各个量的变化,当与图象相结合的时候,要看清图象的坐标轴的含义,图象中的拐点,曲线的走势及其含义等。
例2 下列事实能说明醋酸是弱电解质的是( )
①醋酸与水能以任意比互溶 ②醋酸溶液能导电 ③醋酸溶液中存在醋酸分子 ④0.1 mol·L-1醋酸溶液的pH比0.1 mol·L-1盐酸pH大 ⑤醋酸能和碳酸钙反应放出CO2 ⑥0.1 mol·L-1醋酸钠溶液pH=8.9 ⑦大小相同的锌粒与相同物质的量浓度的盐酸和醋酸溶液反应,醋酸产生H2速率慢
A. ②⑥⑦ B. ③④⑥⑦ C. ③④⑤⑥ D. ①②
分析:弱电解质在水溶液中是部分电离,所以其溶液中存在分子。相同浓度的醋酸溶液与盐酸相比,醋酸溶液的pH大,与大小相同的锌粒反应产生H2速率慢。同样醋酸盐水解溶液显碱性。这些都能说明醋酸是弱电解质。
答案:B
点评:判断醋酸是弱电解质的方法很多,最常用、最简单的方法是测定醋酸钠溶液的pH值。
例3 pH=2的两种一元酸x和y,体积均为100 mL,稀释过程中pH与溶液体积的关系如图所示。分别滴加NaOH溶液(0.1 mol/L)至pH=7,消耗NaOH溶液的体积为Vx、Vy,则 ( )
A. x为弱酸,VxVy
C. y为弱酸,VxVy
分析:由图知:将一元酸x和y分别稀释10倍,pH的变化量ΔpHx=1,ΔpHy<1,所以x为强酸,而y为弱酸。pH=2时弱酸y的浓度大,则滴加NaOH至pH=7时需NaOH溶液的体积y要比x大。
答案:C
点评:pH相同的强酸和弱酸,因强酸完全电离,而弱酸电离程度很小,故稀释相同倍数或中和等量的NaOH,弱酸继续电离,使溶液的pH变化小于强酸,这是解本题的关键。
聚焦热点3:电离平衡常数及电离度
例1 相同温度下,根据三种酸的电离常数,下列判断正确的是( )
酸
HX
HY
HZ
电离常数K(mol·L-1)
9×10-7
9×10-6
10-2
A. 三种酸的强弱关系:HX>HY>HZ
B. 反应HZ+Y-=HY+Z-能够发生
C. 相同温度下,0.1 mol·L-1的NaX、NaY、NaZ溶液,NaZ溶液pH最大
D. 相同温度下,1 mol·L-1 HX溶液的电离常数大于0.1 mol·L-1 HX
分析:表中电离常数大小关系:10-2>9×10-6>9×10-7,所以酸性强弱排序为:HZ>HY>HX。可见A、C错,电离常数只与温度有关,与浓度无关,D不正确。
答案:B
点评:决定电离平衡常数大小的因素是弱电解质的强弱,温度是能够影响弱电解质电离常数的唯一外界因素。电离平衡常数除用于判断弱电解质的相对强弱外,还可以作为判断弱酸盐水解程度的依据。
例2 已知室温时,0.1 mol/L某一元酸HA在水中有0.1%发生电离,下列叙述错误的是 ( )
A. 该溶液的pH=4
B. 升高温度,溶液的pH增大
C. 此酸的电离平衡常数约为1×10-7
D. 由HA电离出的c(H+)约为水电离出的c(H+)的106倍
分析:根据HA在水中的电离度可算出c(H+)=0.1%× 0.1 mol/L=10-4 mol/L,所以pH=4;因HA在水中存在电离平衡,升高温度促进平衡向电离的方向移动,所以c(H+)将增大,pH值会减小;C选项可由平衡常数表达式算出K==1×10-7(mol/L),所以C正确;c(H+)=10-4 mol/L,所以c(H+,水电离)= 10-10 mol/L,前者是后者的106倍。
答案:B
点评:电离度和电离平衡常数的表达式不同,但表示的意义是相同的,均代表弱电解质的电离程度。
例3 已知:①25℃时弱电解质电离平衡常数:Ka(CH3COOH)=,Ka(HSCN)=0.13;难溶电解质的溶度积常数:Kap(CaF2)=
②25℃时,mol·L-1氢氟酸水溶液中,调节溶液pH(忽略体积变化),得到c(HF)、c(F-)与溶液pH的变化关系,如下图所示:
请根据以下信息回答下列问题:
(1)25℃时,将20mL 0.10 mol·L-1 CH3COOH溶液和20mL 0.10 mol·L-1HSCN溶液分别与20mL 0.10 mol·L-1NaHCO3溶液混合,实验测得产生的气体体积(V)随时间(t)的变如图所示:
反应初始阶段,两种溶液产生CO2气体的速率存在明显差异的原因是 ,反应结束后所得两溶液中,c(CH3COO-) c(SCN-)(填“>”、“<”或“=”)
(2)25℃时,HF电离平衡常数的数值Ka ,列式并说明得出该常数的理
由 。
(3) mol·L-1HF溶液与 mol·L-1 CaCl2溶液等体积混合,调节混合液pH至4.0(忽略调节时混合液体积的变化),通过列式计算说明是否有沉淀产生。
分析:(1)相同的起始条件,只能是因为两种酸的电离度不同,导致溶液中起始反应时H+浓度不同,引起反应速率的不同。反应结束后,溶质为CH3COONa和NaSCN,因CH3COOH酸性弱于HSCN,故CH3COONa水解程度大,c(CH3COO-)<c(SCN-)。
(2)HF电离平衡常数Ka=[c(H+)× c(F-)]/ c(HF),其中c(H+)、c(F-)、c(HF)都是电离达到平衡时的浓度,选择中间段图象求解。根据图象:pH=4时,c(H+)=10-4 mol/L,c(F-)=1.6×10-3 mol/L、c(HF)=4.0×10-4 mol/L。Ka=0.4×10-3。
(3)pH=4.0,则c(H+)=10-4 mol/L,此时:根据HF电离,产生的c(F-)=1.6×10-3 mol/L,而溶液中的c(Ca2+)=2.0×10-4 mol/L。c2(F-)×c(Ca2+)=5.12×10-10,5.12×10-10大于Kap(CaF2)=,此时有少量沉淀产生。
点评:本题比较全面地考查了电离平衡常数与溶解平衡常数的知识内容。要求学生会读图,要掌握平衡常数的表达式和含义:平衡时的溶液中的各种相关离子的浓度。要理解溶解平衡的含义:达到饱和溶液时的最大值,大于则沉淀析出,小于则不析出。明确平衡常数是随温度变化的,不随溶液中的离子浓度的实际值而发生变化。在平衡常数的教学中,可以设计一个关于化学平衡常数、电离平衡常数、沉淀溶解平衡常数的专题,有比较、触类旁通地、系统地研究和学习平衡常数问题。
一、一元强酸与一元弱酸的比较
(1)相同物质的量浓度、相同体积的一元强酸(如盐酸)与一元弱酸(如醋酸)的比较
酸
比较项目
一元强酸
一元弱酸
c(H+)
大
小
pH
小
大
中和碱的能力
相同
与活泼金属产生H2的量
相同
开始与金属反应的速率
快
慢
(2)相同pH、相同体积的一元强酸与一元弱酸的比较
酸
比较项目
一元强酸
一元弱酸
c(H+)
相同
c(酸)
小
大
中和碱的能力
小
大
与活泼金属产生H2的量
少
多
开始与金属反应的速率
相同
二、弱酸的相对强弱比较
弱酸的相对强弱和溶液的酸性强弱是两个概念,应该加以区别。前者是弱酸的本质特性,而溶液的酸碱性就是溶液中的c(H+)或 c(OH-)的大小。比较弱酸的相对强弱的方法很多,比如同浓度的两种酸与相同的活泼金属反应看反应速率、同浓度时测定它们的 pH、同浓度下测定导电性、利用强酸制弱酸的方法、同等程度稀释看 pH 变化、比较水解后盐溶液的 pH 等方法。
例 在常温下,取pH=2的盐酸和醋酸溶液各100 mL。向其中分别加入适量的Zn粒,反应过程中两溶液的pH变化如图所示( )
A. 曲线Ⅰ表示盐酸的pH变化
B. 曲线Ⅱ表示盐酸的pH变化
C. 在相同条件下,两溶液生成的气体体积相等
D. 两份溶液中加入锌的质量相同
解析:因醋酸是弱酸,与锌反应时,会随着反应的进行继续电离,故反应过程中H+的变化缓慢,所以Ⅰ是盐酸、Ⅱ是醋酸。因最终溶液的pH相等,故醋酸中加入的锌量较多,C、D不正确。
答案:A
点评:弱酸(如醋酸)与pH相等的强酸相比,在与活泼金属反应时,随着反应的进行,电离平衡向正向移动,而pH的变化缓慢。
练习题
(答题时间:60分钟)
一、选择题(每小题仅有一个正确选项)
1. 下列说法中不正确的是 ( )
①将BaSO4放入水中不能导电,所以BaSO4是非电解质 ②氨溶于水得到的溶液氨水能导电,所以氨水是电解质 ③固态的共价化合物不导电,熔融态的共价化合物可以导电 ④固态的离子化合物不导电,熔融态的离子化合物也不导电 ⑤强电解质溶液的导电能力一定比弱电解质溶液的导电能力强。
A. ①④ B. ①④⑤ C. ①②③④ D. ①②③④⑤
2. 用水稀释0.1 mol/L氨水时,溶液中随水量的增加而减小的是 ( )
A. c(OH-)/c(NH3·H2O) B. c(NH3·H2O)/c(OH-)
C. c(H+)和c(OH-)的乘积 D. n(OH-)
3. 在电解质溶液的导电性装置(如图所示)中,若向某一电解质溶液中逐滴加入另一溶液,则灯泡由亮变暗,至熄灭后又逐渐变亮的是( )
A. 向盐酸中逐滴加入食盐溶液 B. 向硫酸溶液中逐滴加入氢氧化钠溶液
C. 向硫酸溶液中逐滴加入氢氧化钡溶液 D. 向醋酸溶液中逐滴加入氨水
4. 下列关于盐酸与醋酸两种稀溶液的说法正确的是 ( )
A. 相同浓度的两溶液中c(H+)相同
B. 100 mL 0.1 mol/L的两溶液能中和等物质的量的氢氧化钠
C. pH=3的两溶液稀释100倍,pH都为5
D. 两溶液中分别加入少量对应的钠盐,c(H+)均明显减小
5. 醋酸溶液中存在电离平衡:CH3COOHH++CH3COO-,下列叙述不正确的是( )
A. CH3COOH溶液中离子浓度的关系满足:c(H+)=c(OH-)+c(CH3COO-)
B. 0.1 mol/L的CH3COOH溶液加水稀释,溶液中c(OH-)减小
C. CH3COOH溶液中加入少量CH3COONa固体,平衡逆向移动]
D. 常温下,pH=2的CH3COOH溶液与pH=12的NaOH溶液等体积混合,溶液的pH<7
6. 在25 ℃时,用蒸馏水稀释1 mol·L-1的醋酸溶液至0.01 mol·L-1,随溶液的稀释,下列各项中始终保持增大趋势的是( )
7. 相同体积的pH=3的强酸溶液和弱酸溶液分别跟足量的镁完全反应,下列说法正确的是 ( )
A. 弱酸溶液产生较多的氢气 B. 强酸溶液产生较多的氢气
C. 两者产生等量的氢气 D. 无法比较两者产生氢气的量
8. 下列实验事实不能证明醋酸是弱酸的是 ( )
A. 常温下,测得醋酸钠溶液的pH>7
B. 常温下,测得0.1 mol/L醋酸溶液的pH=4
C. 常温下,将pH=1的醋酸溶液稀释1000倍,测得pH<4
D. 常温下,将物质的量浓度相同的醋酸溶液与氢氧化钠溶液等体积混合后恰好中和
9. 向0.1 mol/L NaOH溶液中滴加一定量的0.2 mol/L CH3COOH溶液后,测得溶液中c(OH-)>c(H+). 则c(OH-)与c(CH3COO-)的大小关系为( )
A. c(OH-)一定大于c(CH3COO-) B. c(OH-)一定小于c(CH3COO-)
C. c(OH-)一定等于c(CH3COO-) D. c(OH-)可能大于、小于或等于c(CH3COO-)
10. 下列叙述正确的是( )
A. 某醋酸溶液的pH=a,将此溶液稀释1倍后,溶液的pH=b,则a>b
B. 在滴有酚酞溶液的氨水中,加入NH4Cl至溶液恰好无色,则此时溶液的pH<7
C. 1.0×10-3 mol/L盐酸的pH=3.0,1.0×10-8 mol/L盐酸的pH=8.0
D. 若1 mL pH=1的盐酸与100 mL NaOH溶液混合后,溶液的pH=7,则NaOH溶液的pH=11
11. (东城模拟)下列关于电解质溶液的叙述正确的是( )
A. 常温下,同浓度的Na2CO3与NaHCO3溶液相比,Na2CO3溶液的pH大
B. 常温下,pH=7的NH4Cl与氨水的混合溶液中:c(Cl-)>c(NH)>c(H+)=c(OH-)
C. 中和pH与体积均相同的盐酸和醋酸,消耗NaOH溶液的物质的量相同
D. 将pH=4的盐酸稀释后,溶液中所有离子的浓度均降低
*12. 今有室温下的四种溶液:①pH=2的醋酸;②pH=a的Na2CO3溶液,体积为V L;③pH=2的硫酸;④pH=12的氢氧化钠溶液。 下列有关说法正确的是( )
A. 将②溶液用蒸馏水稀释,使体积扩大10倍,所得溶液pH变为(a-1)
B. V1 L ③溶液和V2 L ④溶液混合,若混合后溶液pH=3,则V1∶V2=11∶9
C. ①与④两溶液等体积混合,混合液pH=7
D. ①与③两溶液的物质的量浓度相等
二、非选择题
13. 在一定温度下,有a.盐酸 b. 硫酸 c. 醋酸三种酸:
(1)当三种酸物质的量浓度相同时,c(H+)由大到小的顺序是__________________。
(2)同体积、同物质的量浓度的三种酸,中和NaOH的能力由大到小的顺序是
______________。
(3)若三者c(H+)相同时,物质的量浓度由大到小的顺序是________________。
(4)当三者c(H+)相同且体积也相同时,分别放入足量的锌,相同状况下产生气体的体积由大到小的顺序是__________________。
(5)当c(H+)相同、体积相同时,同时加入形状、密度、质量完全相同的锌,若产生相同体积的H2(相同状况下),则开始时反应速率的大小关系为________。反应所需时间的长短关系是________。
(6)将c(H+)相同的三种酸均加水稀释至原来的100倍后,c(H+)由大到小的顺序是________________________________________________________________________。
14. 现有25℃时0.1 mol/L的氨水。 请回答以下问题:
(1)若向氨水中加入少量硫酸铵固体,此时溶液中________(填“增大”“减小”或“不变”).
(2)若向氨水中加入稀硫酸,使其恰好中和,写出反应的离子方程式:
__________________________;所得溶液的pH________7(填“>”“<”或“=”),用离子方程式表示其原因 ____________.
(3)若向氨水中加入稀硫酸至溶液的pH=7,此时c(NH)=a mol/L,则c(SO)=________________。
*15. 为了证明一水合氨(NH3·H2O)是弱电解质,常温下,甲、乙、丙三人分别选用下列试剂进行实验:0.010 mol/L氨水、0.1 mol/L NH4Cl溶液、NH4Cl晶体、酚酞溶液、pH试纸、蒸馏水.
(1)甲用pH试纸测出0.010 mol/L氨水的pH为10,则认定一水合氨是弱电解质,你
认为这一方法是否正确?________(填“是”或“否”),并说明理由
______________________________________________________________________。
(2)乙取出10 mL 0.010 mol/L氨水,用pH试纸测出其pH=a,然后用蒸馏水稀释至1 000 mL ,再用pH试纸测出其pH为b,若要确认NH3·H2O是弱电解质,则a、b值应满足的关系______________________.(用等式或不等式表示).
(3)丙取出10 mL、0.010 mol/L氨水,滴入2滴酚酞溶液,显粉红色,再加入NH4Cl晶体少量,颜色变______________(填“深”或“浅”).你认为这一方法能否证明NH3·H2O是弱电解质?并说明原因:
______________________________________________________________________________。
(4)请你根据所提供的试剂,再提出一个合理又简便的方案证明NH3·H2O是弱电解质:________________________________________________________________________
*16. 常温下,将某一元酸HA和NaOH溶液等体积混合,两种溶液的浓度和混合后所得溶液的pH如下表:
实验编号
HA物质的量浓度
(mol/L)
NaOH物质的量浓度
(mol/L)
混合溶液的pH
甲
0.2
0.2
pH=a
乙
c1
0.2
pH=7
丙
0.1
0.1
pH>7
丁
0.1
0.1
pH=9
请回答下列问题:
(1)不考虑其他组的实验结果,单从甲组情况分析,如何用a(混合溶液的pH)来说
明HA是强酸还是弱酸 ________________________________________________________________________。
(2)不考虑其他组的实验结果,单从乙组情况分析,c1是否一定等于0.2 mol/L_______?(填“是”或“否”)。混合溶液中离子浓度c(A-)与c(Na+)的大小关系是( )
A. 前者大 B. 后者大 C. 二者相等 D. 无法判断
(3)从丙组实验结果分析,HA是________酸(填“强”或“弱”)。该混合溶液中离子浓度由大到小的顺序是________________________________。
(4)丁组实验所得混合溶液中由水电离出的c(OH-)=________mol/L。
写出该混合溶液中下列算式的精确结果(不能做近似计算)。c(Na+)-c(A-)=________mol/L
练习题答案
1. D 解析:BaSO4属于难溶性电解质,溶解的部分完全电离.NH3·H2O是电解质,氨水是电解质溶液,熔融的共价化合物分子中没有离子,不可以导电,熔融态的离子化合物存在自由移动离子,能导电.相同条件下强电解质的导电能力一定比弱电解质的导电能力强.
2. B 解析:加水促进NH3·H2O的电离,使n(NH3·H2O)减小,n(OH-)增大,因此c(NH3·H2O)/c(OH-)=n(NH3·H2O)/n(OH-)减小.
3. C 解析:向盐酸中逐滴加入食盐溶液,溶液中始终存在自由移动的离子,因此灯泡不会熄灭,A错。向H2SO4溶液中加入NaOH溶液发生中和反应生成Na2SO4,因此导电性变化不大,B错。H2SO4和Ba(OH)2发生反应:H2SO4+Ba(OH)2===BaSO4↓+2H2O,故导电性先减弱后又逐渐增大,C正确。醋酸是弱电解质,向醋酸溶液中加入氨水,发生反应生成强电解质CH3COONH4,完全电离,导电性明显增强,D错。
4. B 解析:A项盐酸和醋酸浓度相同时,因两者电离能力不同,c(H+)盐酸>c(H+)醋酸;B项两者均为一元酸,在同体积、同浓度时,其中和氢氧化钠的能力相同;C项稀释后,盐酸的pH=5,而醋酸继续电离出H+,其pH<5;D项盐酸中c(H+)几乎不变.
5. B 解析:由电荷守恒可知A正确,加水稀释c(H+)减小,由水的离子积可知c(OH-)增大,B不正确;加入CH3COONa后c(CH3COO-)增大,平衡左移,C正确;pH=2的CH3COOH溶液中c(CH3COOH)>c(H+),而pH=12的NaOH溶液中c(OH-)=c(NaOH)(注:不包括水电离出的离子),故混合后CH3COOH剩余较多,pH<7,D正确。
6. A 解析:对于CH3COOHCH3COO-+H+,加水稀释过程中,平衡右移,n(H+)增大,n(CH3COO-)增大,n(CH3COOH )减小,故增大,即增大,故A正确,B、C错误;稀释过程中电离常数不变,故D错误。
7. A 解析:本题考查强电解质和弱电解质的性质.pH=3的强酸完全电离c(H+)=10-3 mol/L,随着反应的进行,c(H+)不断减小;而pH=3的弱酸,开始时c(H+)也是10-3 mol/L,但由于弱酸是部分电离,随着反应的进行,弱酸不断电离出H+来补充消耗的H+。也就是说,上述条件下,弱酸含可电离的H+比强酸多,故与足量镁完全反应放出氢气较多的应该是弱酸.
8. D 解析:常温下CH3COONa溶液的pH>7,说明CH3COO-水解显碱性,CH3COOH为弱酸.若为强酸,常温下0.1 mol/L的一元酸pH=1,醋酸溶液的pH=4,说明醋酸未电离完全,是弱酸.醋酸在稀释过程中可以继续电离,则pH=1的醋酸稀释1000倍,pH<4。
9. D 解析:当NaOH与CH3COOH刚好反应生成CH3COONa时,c(OH-)<c(CH3COO-);当NaOH过量很多时,c(OH-)>c(CH3COO-);当二者反应到一定程度时,NaOH过量一些,此时有可能c(OH-)=c(CH3COO-).
10. D 解析:醋酸在稀释时,其电离程度增大,n(H+)增大,但c(H+)减小,因此pH增大,故a 11. A 解析:选项A,Na2CO3的水解能力大于NaHCO3的水解能力,常温下,同浓度的Na2CO3溶液的pH大于NaHCO3溶液的pH。选项B,根据电荷守恒可得:c(NH)+c(H+)=c(OH-)+c(Cl-),因c(H+)=c(OH-),所以c(NH)=c(Cl-),故有:c(NH)=c(Cl-)>c(H+)=c(OH-).选项C,pH相同的HCl、CH3COOH溶液相比,CH3COOH的物质的量浓度远远大于HCl的物质的量浓度,所以中和相同体积、相同pH的HCl、CH3COOH溶液时,CH3COOH消耗NaOH的物质的量多.选项D,稀释HCl溶液时,c(H+)下降,但c(OH-)上升.
*12. B 解析:A选项,碳酸钠溶液被稀释,水解程度增大,所以pH大于(a-1);C选项,①与④两溶液等体积混合后,溶质是醋酸与醋酸钠的混合物,且醋酸过量较多,溶液呈酸性;D选项,pH相等的硫酸与醋酸,醋酸物质的量浓度大于硫酸.
13. (1)b>a>c (2)b>a=c (3)c>a>b (4)c>a=b (5)a=b=c a=b>c (6)c>a=b
解析:HCl===H++Cl- H2SO4===2H++SO CH3COOHH++CH3COO-
(1)当三种酸物质的量浓度相同时,三种酸中c(H+)由大到小顺序为b>a>c。
(2)同体积、同物质的量浓度的三种酸,中和NaOH的能力盐酸和醋酸相同,因随着NaOH溶液的加入,CH3COOH电离平衡右移,提供的氢离子和盐酸相同,而硫酸提供的H+是它们的2倍,故b>a=c。
(3)c(H+)相同时,醋酸溶液浓度最大,因醋酸为弱酸,电离程度小,硫酸浓度为盐酸的一半,故c>a>b。
(4)当三者c(H+)相同时,因HCl、H2SO4为强电解质,在溶液中完全电离,所以H+总的物质的量相同,故产生H2体积相同。CH3COOH为弱电解质,最终能提供的H+最多,生成的H2最多,故c>a=b。
(5)因开始时c(H+)相同,故a=b=c;因CH2COOH为弱酸,继续电离出H+,减弱了c(H+)的减小,故a=b>c。
(6)因CH3COOH为弱酸,加水稀释时电离平衡右移,减弱了c(H+)的减小,故c>a=b。
14. (1)减小
(2)NH3·H2O+H+===NH+H2O < NH+H2ONH3·H2O+H+
(3)a/2 mol/L
解析:(1)加入NH会抑制NH3·H2O的电离,使c(NH3·H2O)变大,c(OH-)变小.
(2)NH水解显酸性.(3)根据电荷守恒c(NH)+c(H+)=2c(SO)+c(OH-),c(H+)=c(OH-)得:c(NH)=2c(SO).
*15. (1)是 若是强电解质,则0.010 mol/L氨水溶液中c(OH-)应为0.010 mol/L,pH=12(2)a-2<b<a(3)浅;能,因为0.010 mol/L氨水(滴有酚酞)中加入氯化铵晶体后颜色变浅,有两种可能:一是氯化铵在水溶液中水解显酸性,加入氨水中使溶液的pH降低;二是NH使NH3·H2O的电离平衡NH3·H2ONH+OH-逆向移动,从而使溶液的pH降低.两种可能均证明了NH3·H2O是弱电解质(4)取一张pH试纸,再用玻璃棒蘸取0.1 mol/L NH4Cl溶液,滴在pH试纸上,显色后跟标准比色卡比较测出pH,pH<7(方案合理即可)
解析:(1)0.010 mol/L氨水的pH为10,则其c(OH-)为10-4 mol/L,说明NH3·H2O部分电离,是弱电解质,若是强电解质,pH应为12。
(2)若NH3·H2O是弱电解质,则存在电离平衡,稀释pH=a的氨水102倍,则其pH变化小于2。
(3)向滴有酚酞的氨水中加NH4Cl晶体,使溶液颜色变浅,有两种可能,一是NH4Cl在水溶液中水解显酸性,使溶液pH降低;二是NH4Cl电离出的NH影响NH3·H2O的电离平衡使之左移,溶液pH降低.两者都证明NH3·H2O是弱电解质.
(4)可利用NH的水解来证明,即强酸的铵盐显酸性,也可以测相同条件下,NH3·H2O溶液和NaOH溶液的导电性来证明,设计两方案中的一个即可.
*16. (1)如果,HA为强酸;如果,则为弱酸
(2)否 C
(3)弱
(4)10-5 10-5-10-9
解析:(1)因为是一元酸和一元碱等物质的量浓度等体积混合,说明恰好完全反应,生成的产物是NaA,对NaA溶液分析,若a=7,说明HA是强酸,若a>7,说明溶液是因A-的水解而显碱性,则HA是弱酸。
(2)不一定等于0.2。当HA是强酸时等于0.2;当HA是弱酸时,大于0.2。因为pH=7,说明c(H+)=c(OH-),那么根据电荷守恒可知,一定有c(Na+)=c(A-)。
(3)由丙组实验数据可知,两溶液等体积等物质的量浓度混合后pH>7,说明A-水解,得到HA是弱酸,其他易推知。
(4)丁组实验中所得溶液的pH=9,说明溶液中,则由水电离产生的,由电荷守恒定律得:
,
则
一、考纲要求
1. 了解电解质在水溶液中的电离以及电解质溶液的导电性。
2. 了解弱电解质在水溶液中的电离平衡以及影响电离平衡的因素。
3. 理解电离平衡常数的含义。
二、考题规律:
从近几年的高考命题来看,对本讲内容命题的形式主要为选择题。主要考点有:(1)电解质的概念;(2)比较导电性强弱;(3)外界条件对电离平衡的影响;(4)依据电离平衡理论解释某些现象;(5)同浓度(或同pH)强酸与弱酸比较:氢离子浓度的大小、起始反应速率、中和碱的能力、稀释后溶液pH的变化等。
三、考向预测:
从近两年的高考试题来看,这部分知识内容所占的比重较大。复习时要特别注意以下几部分知识:(1)强弱电解质的判断与比较。(2)外界条件对电离平衡的影响。(3)电离平衡常数。同时还要注意对弱电解质的电离与溶液的酸碱性、盐的水解的关系等内容的复习。
一、弱电解质的电离
思考1: 0.2 mol/L的氨水中存在下列平衡:
当改变条件时,表中各项内容有何变化?
二、电解质溶液的导电性
思考2:把0.05 mol NaOH固体分别加入到下列100 mL溶液中,导电能力变化较大的是( )
A. 0.5 mol/L MgSO4溶液 B. 0.5 mol/L盐酸
C. 0.5 mol/L CH3COOH溶液 D. 0.5 mol/L NH4Cl溶液]
解析:MgSO4与NaOH溶液反应生成Mg(OH)2沉淀和Na2SO4,离子所带电荷总浓度几乎没变化,仍是强电解质溶液;盐酸是强电解质,加入NaOH溶液,反应生成的NaCl仍是强电解质;NH4Cl与NaOH反应生成NaCl和NH3·H2O。NH4Cl是强电解质,反应生成物中既有强电解质又有弱电解质;只有CH3COOH是弱电解质,原来导电能力较弱,加入NaOH后反应生成了强电解质,导电能力改变较大。
点评:溶液的导电能力判断:溶液中自由移动的离子电荷浓度越大,溶液的导电能力越强
三、弱电解质的判断技巧透析
(1)从弱电解质的电离特点分析
弱电解质的电离是不彻底的,即其不能完全电离。
① 0.1 mol/L的CH3COOH溶液pH>1。
② 0.1 mol/L的CH3COOH溶液的导电能力比相同条件下的盐酸弱。
③相同条件下,把相同的两个锌片放入等物质的量浓度的盐酸与醋酸中,后者开始反应慢。
④醋酸溶液中滴入几滴紫色石蕊试液变红,再加入适量CH3COONH4,溶液颜色变浅。
⑤25 ℃时,pH=1的CH3COOH与pH=13的NaOH溶液等体积混合,溶液显酸性。
⑥pH均为1的盐酸与CH3COOH溶液等体积分别与足量的锌片反应,后者产生气体多。
(2)从其对应的盐溶液是否水解的角度分析
①配制某浓度的醋酸钠溶液,向其中加入几滴酚酞试液。现象:溶液变为浅红色。
②用玻璃棒蘸取一定浓度的醋酸钠溶液滴在pH试纸上,测其pH。现象:pH>7。
(3)从影响弱电解质电离的外界因素分析
①pH相等的HCl溶液与醋酸溶液稀释相同的倍数,pH变化小的为CH3COOH溶液。
②pH相等的HCl溶液与醋酸溶液稀释后pH仍相同,则加水多的为CH3COOH溶液。
四、电离平衡常数
(1)概念:在一定条件下,弱电解质的电离达到平衡时,溶液中电离所产生的各种离子浓度的乘积跟溶液中未电离的分子浓度的比值是一个常数,这个常数叫做电离平衡常数。
(2)表示方法:对于一元弱酸HA,在溶液中存在如下电离平衡:HA H++A-,
电离常数表达式为:。
对于一元弱碱BOH,在溶液中存在平衡:BOHB++OH-,电离常数表达式为:。
(3)K的意义:相同条件下:K越大→越易电离→酸(碱)性越强
(4)影响因素:电离平衡常数的影响因素只有温度,温度越高,K越大。K与浓度、压强无关。
(5)多元弱酸各步的电离常数
多元弱酸的电离。多元弱酸是分步电离的,且越向后的电离越困难,其电离出来的离子浓度也越小,酸性主要由第一步电离决定。如H3PO4的电离:
第一步电离:H3PO4H+ +(较易)K1
第二步电离:(较难)
第三步电离:(困难)
显然: 。
聚焦热点1:电离平衡
例1 稀氨水中存在着下列平衡:NH3·H2ONH+OH-,若要使平衡向逆反应方向移动,同时使c(OH-)增大,应加入的适量物质是 ( )
A. NH4Cl固体 B. 硫酸 C. NaOH固体 D. 水
分析:若在氨水中加入NH4Cl固体,c(NH)增大,平衡向逆反应方向移动,c(OH-)减小,A选项不合题意;硫酸中的H+与OH-反应,使c(OH-)减小,平衡向正反应方向移动,B选项不合题意;当在氨水中加入NaOH固体后,c(OH-)增大,平衡向逆反应方向移动,符合题意,C项正确;若在氨水中加入水,稀释溶液,平衡向正反应方向移动,但c(OH-)减小,D选项也不合题意。
答案:C
点评:这道试题考查了影响弱电解质电离的因素。加水会促进弱电解质的电离,但溶液中离子浓度由于溶液体积的增大而减少了。
例2 光谱研究表明,易溶于水的SO2所形成的溶液中存在着下列平衡:
据此,下列判断中正确的是( )
A. 该溶液中存在着SO2分子
B. 该溶液中H+浓度是SO32-浓度的2倍
C. 向该溶液中加入足量的酸都能放出SO2气体
D. 向该溶液中加入过量NaOH可得到Na2SO3、NaHSO3和NaOH的混合溶液
分析:由于可逆反应不能完全进行,所以一定有SO2分子存在,A正确;SO2·xH2O及HSO3-的电离是可逆的,不能完全电离,B错误;当向溶液中加入足量的硝酸时,HNO3把其中的SO2、SO2·xH2O、HSO3-、SO32-氧化为H2SO4,不能放出SO2气体;当向溶液中加入过量的NaOH时,平衡右移,进行完全,只能得到Na2SO3和NaOH。
答案:A
点评:这道题目易错选B项,误认为溶液中H+浓度是SO32-浓度的2倍,忽略亚硫酸是弱酸分两步电离,以第一步电离为主。
例3 在0.1 mol·L-1CH3COOH溶液中存在如下电离平衡:CH3COOHCH3COO-+H+,对于该平衡,下列叙述正确的是( )
A. 加入水时,平衡向逆反应方向移动
B. 加入少量NaOH固体,平衡向正反应方向移动
C. 加入少量0.1 mol·L-1HCl溶液,溶液中c(H+)不变
D. 加入少量CH3COONa固体,平衡向正反应方向移动
分析:加入水时,溶液浓度变小,CH3COOH更易发生电离,平衡右移;加入少量NaOH固体,OH-中和H+,使平衡右移;加入少量0.1 mol·L-1HCl溶液,溶液中c(H+)增大;加入少量CH3COONa固体,c(CH3COO-)增大,平衡逆向移动,故只有B正确。
答案:B
点评:电离平衡也是一种动态平衡,当溶液的温度、浓度以及离子浓度改变时,电离平衡都会发生移动,符合勒夏特列原理,其规律是:
①浓度:浓度越大,电离程度越小。在稀释溶液时,电离平衡向右移动,而离子浓度一般会减小。
②温度:温度越高,电离程度越大。因电离是吸热过程,升温时平衡向右移动。
③同离子效应。如向醋酸溶液中加入醋酸钠晶体,增大了CH3COO-的浓度,平衡左移,电离程度减小;加入稀盐酸,平衡也会左移。
④能反应的物质。如向醋酸溶液中加入锌或NaOH溶液,平衡右移,电离程度增大。
聚焦热点2:电解质强弱的判断
例1 现有等pH或等物质的量浓度的盐酸和醋酸溶液,分别加入足量镁,产生H2的体积(同温同压下测定)的变化情况图示如下,其中正确的是( )
A. ①③ B. ②④ C. ①②③④ D. 都不对
分析:①③的错误是显而易见的,因为随着反应的进行V(H2)只可能增大而不可能减小;②图看起来是对的,但要注意等pH的醋酸和盐酸溶液,醋酸的物质的量浓度要比盐酸大得多,与足量的镁反应时,不仅产生的氢气的体积更大,反应更快,而且反应的时间更长,不可能比盐酸更早结束反应;④图看起来好像也对,但要注意到一个细节,在物质的量浓度相同的情况下,醋酸中c(H+)在反应完成之前都比盐酸中的小,因此其反应速率应该比盐酸中的反应速率小,即取相同的时间点,盐酸所对应的V(H2)应比醋酸的大,因此④图也是错的。
答案:D
点评:一元强酸与一元弱酸的比较是考试中常见的一类问题,解答时要分清是等pH还是等物质的量浓度,然后再考虑在反应过程中各个量的变化,当与图象相结合的时候,要看清图象的坐标轴的含义,图象中的拐点,曲线的走势及其含义等。
例2 下列事实能说明醋酸是弱电解质的是( )
①醋酸与水能以任意比互溶 ②醋酸溶液能导电 ③醋酸溶液中存在醋酸分子 ④0.1 mol·L-1醋酸溶液的pH比0.1 mol·L-1盐酸pH大 ⑤醋酸能和碳酸钙反应放出CO2 ⑥0.1 mol·L-1醋酸钠溶液pH=8.9 ⑦大小相同的锌粒与相同物质的量浓度的盐酸和醋酸溶液反应,醋酸产生H2速率慢
A. ②⑥⑦ B. ③④⑥⑦ C. ③④⑤⑥ D. ①②
分析:弱电解质在水溶液中是部分电离,所以其溶液中存在分子。相同浓度的醋酸溶液与盐酸相比,醋酸溶液的pH大,与大小相同的锌粒反应产生H2速率慢。同样醋酸盐水解溶液显碱性。这些都能说明醋酸是弱电解质。
答案:B
点评:判断醋酸是弱电解质的方法很多,最常用、最简单的方法是测定醋酸钠溶液的pH值。
例3 pH=2的两种一元酸x和y,体积均为100 mL,稀释过程中pH与溶液体积的关系如图所示。分别滴加NaOH溶液(0.1 mol/L)至pH=7,消耗NaOH溶液的体积为Vx、Vy,则 ( )
A. x为弱酸,Vx
C. y为弱酸,Vx
分析:由图知:将一元酸x和y分别稀释10倍,pH的变化量ΔpHx=1,ΔpHy<1,所以x为强酸,而y为弱酸。pH=2时弱酸y的浓度大,则滴加NaOH至pH=7时需NaOH溶液的体积y要比x大。
答案:C
点评:pH相同的强酸和弱酸,因强酸完全电离,而弱酸电离程度很小,故稀释相同倍数或中和等量的NaOH,弱酸继续电离,使溶液的pH变化小于强酸,这是解本题的关键。
聚焦热点3:电离平衡常数及电离度
例1 相同温度下,根据三种酸的电离常数,下列判断正确的是( )
酸
HX
HY
HZ
电离常数K(mol·L-1)
9×10-7
9×10-6
10-2
A. 三种酸的强弱关系:HX>HY>HZ
B. 反应HZ+Y-=HY+Z-能够发生
C. 相同温度下,0.1 mol·L-1的NaX、NaY、NaZ溶液,NaZ溶液pH最大
D. 相同温度下,1 mol·L-1 HX溶液的电离常数大于0.1 mol·L-1 HX
分析:表中电离常数大小关系:10-2>9×10-6>9×10-7,所以酸性强弱排序为:HZ>HY>HX。可见A、C错,电离常数只与温度有关,与浓度无关,D不正确。
答案:B
点评:决定电离平衡常数大小的因素是弱电解质的强弱,温度是能够影响弱电解质电离常数的唯一外界因素。电离平衡常数除用于判断弱电解质的相对强弱外,还可以作为判断弱酸盐水解程度的依据。
例2 已知室温时,0.1 mol/L某一元酸HA在水中有0.1%发生电离,下列叙述错误的是 ( )
A. 该溶液的pH=4
B. 升高温度,溶液的pH增大
C. 此酸的电离平衡常数约为1×10-7
D. 由HA电离出的c(H+)约为水电离出的c(H+)的106倍
分析:根据HA在水中的电离度可算出c(H+)=0.1%× 0.1 mol/L=10-4 mol/L,所以pH=4;因HA在水中存在电离平衡,升高温度促进平衡向电离的方向移动,所以c(H+)将增大,pH值会减小;C选项可由平衡常数表达式算出K==1×10-7(mol/L),所以C正确;c(H+)=10-4 mol/L,所以c(H+,水电离)= 10-10 mol/L,前者是后者的106倍。
答案:B
点评:电离度和电离平衡常数的表达式不同,但表示的意义是相同的,均代表弱电解质的电离程度。
例3 已知:①25℃时弱电解质电离平衡常数:Ka(CH3COOH)=,Ka(HSCN)=0.13;难溶电解质的溶度积常数:Kap(CaF2)=
②25℃时,mol·L-1氢氟酸水溶液中,调节溶液pH(忽略体积变化),得到c(HF)、c(F-)与溶液pH的变化关系,如下图所示:
请根据以下信息回答下列问题:
(1)25℃时,将20mL 0.10 mol·L-1 CH3COOH溶液和20mL 0.10 mol·L-1HSCN溶液分别与20mL 0.10 mol·L-1NaHCO3溶液混合,实验测得产生的气体体积(V)随时间(t)的变如图所示:
反应初始阶段,两种溶液产生CO2气体的速率存在明显差异的原因是 ,反应结束后所得两溶液中,c(CH3COO-) c(SCN-)(填“>”、“<”或“=”)
(2)25℃时,HF电离平衡常数的数值Ka ,列式并说明得出该常数的理
由 。
(3) mol·L-1HF溶液与 mol·L-1 CaCl2溶液等体积混合,调节混合液pH至4.0(忽略调节时混合液体积的变化),通过列式计算说明是否有沉淀产生。
分析:(1)相同的起始条件,只能是因为两种酸的电离度不同,导致溶液中起始反应时H+浓度不同,引起反应速率的不同。反应结束后,溶质为CH3COONa和NaSCN,因CH3COOH酸性弱于HSCN,故CH3COONa水解程度大,c(CH3COO-)<c(SCN-)。
(2)HF电离平衡常数Ka=[c(H+)× c(F-)]/ c(HF),其中c(H+)、c(F-)、c(HF)都是电离达到平衡时的浓度,选择中间段图象求解。根据图象:pH=4时,c(H+)=10-4 mol/L,c(F-)=1.6×10-3 mol/L、c(HF)=4.0×10-4 mol/L。Ka=0.4×10-3。
(3)pH=4.0,则c(H+)=10-4 mol/L,此时:根据HF电离,产生的c(F-)=1.6×10-3 mol/L,而溶液中的c(Ca2+)=2.0×10-4 mol/L。c2(F-)×c(Ca2+)=5.12×10-10,5.12×10-10大于Kap(CaF2)=,此时有少量沉淀产生。
点评:本题比较全面地考查了电离平衡常数与溶解平衡常数的知识内容。要求学生会读图,要掌握平衡常数的表达式和含义:平衡时的溶液中的各种相关离子的浓度。要理解溶解平衡的含义:达到饱和溶液时的最大值,大于则沉淀析出,小于则不析出。明确平衡常数是随温度变化的,不随溶液中的离子浓度的实际值而发生变化。在平衡常数的教学中,可以设计一个关于化学平衡常数、电离平衡常数、沉淀溶解平衡常数的专题,有比较、触类旁通地、系统地研究和学习平衡常数问题。
一、一元强酸与一元弱酸的比较
(1)相同物质的量浓度、相同体积的一元强酸(如盐酸)与一元弱酸(如醋酸)的比较
酸
比较项目
一元强酸
一元弱酸
c(H+)
大
小
pH
小
大
中和碱的能力
相同
与活泼金属产生H2的量
相同
开始与金属反应的速率
快
慢
(2)相同pH、相同体积的一元强酸与一元弱酸的比较
酸
比较项目
一元强酸
一元弱酸
c(H+)
相同
c(酸)
小
大
中和碱的能力
小
大
与活泼金属产生H2的量
少
多
开始与金属反应的速率
相同
二、弱酸的相对强弱比较
弱酸的相对强弱和溶液的酸性强弱是两个概念,应该加以区别。前者是弱酸的本质特性,而溶液的酸碱性就是溶液中的c(H+)或 c(OH-)的大小。比较弱酸的相对强弱的方法很多,比如同浓度的两种酸与相同的活泼金属反应看反应速率、同浓度时测定它们的 pH、同浓度下测定导电性、利用强酸制弱酸的方法、同等程度稀释看 pH 变化、比较水解后盐溶液的 pH 等方法。
例 在常温下,取pH=2的盐酸和醋酸溶液各100 mL。向其中分别加入适量的Zn粒,反应过程中两溶液的pH变化如图所示( )
A. 曲线Ⅰ表示盐酸的pH变化
B. 曲线Ⅱ表示盐酸的pH变化
C. 在相同条件下,两溶液生成的气体体积相等
D. 两份溶液中加入锌的质量相同
解析:因醋酸是弱酸,与锌反应时,会随着反应的进行继续电离,故反应过程中H+的变化缓慢,所以Ⅰ是盐酸、Ⅱ是醋酸。因最终溶液的pH相等,故醋酸中加入的锌量较多,C、D不正确。
答案:A
点评:弱酸(如醋酸)与pH相等的强酸相比,在与活泼金属反应时,随着反应的进行,电离平衡向正向移动,而pH的变化缓慢。
练习题
(答题时间:60分钟)
一、选择题(每小题仅有一个正确选项)
1. 下列说法中不正确的是 ( )
①将BaSO4放入水中不能导电,所以BaSO4是非电解质 ②氨溶于水得到的溶液氨水能导电,所以氨水是电解质 ③固态的共价化合物不导电,熔融态的共价化合物可以导电 ④固态的离子化合物不导电,熔融态的离子化合物也不导电 ⑤强电解质溶液的导电能力一定比弱电解质溶液的导电能力强。
A. ①④ B. ①④⑤ C. ①②③④ D. ①②③④⑤
2. 用水稀释0.1 mol/L氨水时,溶液中随水量的增加而减小的是 ( )
A. c(OH-)/c(NH3·H2O) B. c(NH3·H2O)/c(OH-)
C. c(H+)和c(OH-)的乘积 D. n(OH-)
3. 在电解质溶液的导电性装置(如图所示)中,若向某一电解质溶液中逐滴加入另一溶液,则灯泡由亮变暗,至熄灭后又逐渐变亮的是( )
A. 向盐酸中逐滴加入食盐溶液 B. 向硫酸溶液中逐滴加入氢氧化钠溶液
C. 向硫酸溶液中逐滴加入氢氧化钡溶液 D. 向醋酸溶液中逐滴加入氨水
4. 下列关于盐酸与醋酸两种稀溶液的说法正确的是 ( )
A. 相同浓度的两溶液中c(H+)相同
B. 100 mL 0.1 mol/L的两溶液能中和等物质的量的氢氧化钠
C. pH=3的两溶液稀释100倍,pH都为5
D. 两溶液中分别加入少量对应的钠盐,c(H+)均明显减小
5. 醋酸溶液中存在电离平衡:CH3COOHH++CH3COO-,下列叙述不正确的是( )
A. CH3COOH溶液中离子浓度的关系满足:c(H+)=c(OH-)+c(CH3COO-)
B. 0.1 mol/L的CH3COOH溶液加水稀释,溶液中c(OH-)减小
C. CH3COOH溶液中加入少量CH3COONa固体,平衡逆向移动]
D. 常温下,pH=2的CH3COOH溶液与pH=12的NaOH溶液等体积混合,溶液的pH<7
6. 在25 ℃时,用蒸馏水稀释1 mol·L-1的醋酸溶液至0.01 mol·L-1,随溶液的稀释,下列各项中始终保持增大趋势的是( )
7. 相同体积的pH=3的强酸溶液和弱酸溶液分别跟足量的镁完全反应,下列说法正确的是 ( )
A. 弱酸溶液产生较多的氢气 B. 强酸溶液产生较多的氢气
C. 两者产生等量的氢气 D. 无法比较两者产生氢气的量
8. 下列实验事实不能证明醋酸是弱酸的是 ( )
A. 常温下,测得醋酸钠溶液的pH>7
B. 常温下,测得0.1 mol/L醋酸溶液的pH=4
C. 常温下,将pH=1的醋酸溶液稀释1000倍,测得pH<4
D. 常温下,将物质的量浓度相同的醋酸溶液与氢氧化钠溶液等体积混合后恰好中和
9. 向0.1 mol/L NaOH溶液中滴加一定量的0.2 mol/L CH3COOH溶液后,测得溶液中c(OH-)>c(H+). 则c(OH-)与c(CH3COO-)的大小关系为( )
A. c(OH-)一定大于c(CH3COO-) B. c(OH-)一定小于c(CH3COO-)
C. c(OH-)一定等于c(CH3COO-) D. c(OH-)可能大于、小于或等于c(CH3COO-)
10. 下列叙述正确的是( )
A. 某醋酸溶液的pH=a,将此溶液稀释1倍后,溶液的pH=b,则a>b
B. 在滴有酚酞溶液的氨水中,加入NH4Cl至溶液恰好无色,则此时溶液的pH<7
C. 1.0×10-3 mol/L盐酸的pH=3.0,1.0×10-8 mol/L盐酸的pH=8.0
D. 若1 mL pH=1的盐酸与100 mL NaOH溶液混合后,溶液的pH=7,则NaOH溶液的pH=11
11. (东城模拟)下列关于电解质溶液的叙述正确的是( )
A. 常温下,同浓度的Na2CO3与NaHCO3溶液相比,Na2CO3溶液的pH大
B. 常温下,pH=7的NH4Cl与氨水的混合溶液中:c(Cl-)>c(NH)>c(H+)=c(OH-)
C. 中和pH与体积均相同的盐酸和醋酸,消耗NaOH溶液的物质的量相同
D. 将pH=4的盐酸稀释后,溶液中所有离子的浓度均降低
*12. 今有室温下的四种溶液:①pH=2的醋酸;②pH=a的Na2CO3溶液,体积为V L;③pH=2的硫酸;④pH=12的氢氧化钠溶液。 下列有关说法正确的是( )
A. 将②溶液用蒸馏水稀释,使体积扩大10倍,所得溶液pH变为(a-1)
B. V1 L ③溶液和V2 L ④溶液混合,若混合后溶液pH=3,则V1∶V2=11∶9
C. ①与④两溶液等体积混合,混合液pH=7
D. ①与③两溶液的物质的量浓度相等
二、非选择题
13. 在一定温度下,有a.盐酸 b. 硫酸 c. 醋酸三种酸:
(1)当三种酸物质的量浓度相同时,c(H+)由大到小的顺序是__________________。
(2)同体积、同物质的量浓度的三种酸,中和NaOH的能力由大到小的顺序是
______________。
(3)若三者c(H+)相同时,物质的量浓度由大到小的顺序是________________。
(4)当三者c(H+)相同且体积也相同时,分别放入足量的锌,相同状况下产生气体的体积由大到小的顺序是__________________。
(5)当c(H+)相同、体积相同时,同时加入形状、密度、质量完全相同的锌,若产生相同体积的H2(相同状况下),则开始时反应速率的大小关系为________。反应所需时间的长短关系是________。
(6)将c(H+)相同的三种酸均加水稀释至原来的100倍后,c(H+)由大到小的顺序是________________________________________________________________________。
14. 现有25℃时0.1 mol/L的氨水。 请回答以下问题:
(1)若向氨水中加入少量硫酸铵固体,此时溶液中________(填“增大”“减小”或“不变”).
(2)若向氨水中加入稀硫酸,使其恰好中和,写出反应的离子方程式:
__________________________;所得溶液的pH________7(填“>”“<”或“=”),用离子方程式表示其原因 ____________.
(3)若向氨水中加入稀硫酸至溶液的pH=7,此时c(NH)=a mol/L,则c(SO)=________________。
*15. 为了证明一水合氨(NH3·H2O)是弱电解质,常温下,甲、乙、丙三人分别选用下列试剂进行实验:0.010 mol/L氨水、0.1 mol/L NH4Cl溶液、NH4Cl晶体、酚酞溶液、pH试纸、蒸馏水.
(1)甲用pH试纸测出0.010 mol/L氨水的pH为10,则认定一水合氨是弱电解质,你
认为这一方法是否正确?________(填“是”或“否”),并说明理由
______________________________________________________________________。
(2)乙取出10 mL 0.010 mol/L氨水,用pH试纸测出其pH=a,然后用蒸馏水稀释至1 000 mL ,再用pH试纸测出其pH为b,若要确认NH3·H2O是弱电解质,则a、b值应满足的关系______________________.(用等式或不等式表示).
(3)丙取出10 mL、0.010 mol/L氨水,滴入2滴酚酞溶液,显粉红色,再加入NH4Cl晶体少量,颜色变______________(填“深”或“浅”).你认为这一方法能否证明NH3·H2O是弱电解质?并说明原因:
______________________________________________________________________________。
(4)请你根据所提供的试剂,再提出一个合理又简便的方案证明NH3·H2O是弱电解质:________________________________________________________________________
*16. 常温下,将某一元酸HA和NaOH溶液等体积混合,两种溶液的浓度和混合后所得溶液的pH如下表:
实验编号
HA物质的量浓度
(mol/L)
NaOH物质的量浓度
(mol/L)
混合溶液的pH
甲
0.2
0.2
pH=a
乙
c1
0.2
pH=7
丙
0.1
0.1
pH>7
丁
0.1
0.1
pH=9
请回答下列问题:
(1)不考虑其他组的实验结果,单从甲组情况分析,如何用a(混合溶液的pH)来说
明HA是强酸还是弱酸 ________________________________________________________________________。
(2)不考虑其他组的实验结果,单从乙组情况分析,c1是否一定等于0.2 mol/L_______?(填“是”或“否”)。混合溶液中离子浓度c(A-)与c(Na+)的大小关系是( )
A. 前者大 B. 后者大 C. 二者相等 D. 无法判断
(3)从丙组实验结果分析,HA是________酸(填“强”或“弱”)。该混合溶液中离子浓度由大到小的顺序是________________________________。
(4)丁组实验所得混合溶液中由水电离出的c(OH-)=________mol/L。
写出该混合溶液中下列算式的精确结果(不能做近似计算)。c(Na+)-c(A-)=________mol/L
练习题答案
1. D 解析:BaSO4属于难溶性电解质,溶解的部分完全电离.NH3·H2O是电解质,氨水是电解质溶液,熔融的共价化合物分子中没有离子,不可以导电,熔融态的离子化合物存在自由移动离子,能导电.相同条件下强电解质的导电能力一定比弱电解质的导电能力强.
2. B 解析:加水促进NH3·H2O的电离,使n(NH3·H2O)减小,n(OH-)增大,因此c(NH3·H2O)/c(OH-)=n(NH3·H2O)/n(OH-)减小.
3. C 解析:向盐酸中逐滴加入食盐溶液,溶液中始终存在自由移动的离子,因此灯泡不会熄灭,A错。向H2SO4溶液中加入NaOH溶液发生中和反应生成Na2SO4,因此导电性变化不大,B错。H2SO4和Ba(OH)2发生反应:H2SO4+Ba(OH)2===BaSO4↓+2H2O,故导电性先减弱后又逐渐增大,C正确。醋酸是弱电解质,向醋酸溶液中加入氨水,发生反应生成强电解质CH3COONH4,完全电离,导电性明显增强,D错。
4. B 解析:A项盐酸和醋酸浓度相同时,因两者电离能力不同,c(H+)盐酸>c(H+)醋酸;B项两者均为一元酸,在同体积、同浓度时,其中和氢氧化钠的能力相同;C项稀释后,盐酸的pH=5,而醋酸继续电离出H+,其pH<5;D项盐酸中c(H+)几乎不变.
5. B 解析:由电荷守恒可知A正确,加水稀释c(H+)减小,由水的离子积可知c(OH-)增大,B不正确;加入CH3COONa后c(CH3COO-)增大,平衡左移,C正确;pH=2的CH3COOH溶液中c(CH3COOH)>c(H+),而pH=12的NaOH溶液中c(OH-)=c(NaOH)(注:不包括水电离出的离子),故混合后CH3COOH剩余较多,pH<7,D正确。
6. A 解析:对于CH3COOHCH3COO-+H+,加水稀释过程中,平衡右移,n(H+)增大,n(CH3COO-)增大,n(CH3COOH )减小,故增大,即增大,故A正确,B、C错误;稀释过程中电离常数不变,故D错误。
7. A 解析:本题考查强电解质和弱电解质的性质.pH=3的强酸完全电离c(H+)=10-3 mol/L,随着反应的进行,c(H+)不断减小;而pH=3的弱酸,开始时c(H+)也是10-3 mol/L,但由于弱酸是部分电离,随着反应的进行,弱酸不断电离出H+来补充消耗的H+。也就是说,上述条件下,弱酸含可电离的H+比强酸多,故与足量镁完全反应放出氢气较多的应该是弱酸.
8. D 解析:常温下CH3COONa溶液的pH>7,说明CH3COO-水解显碱性,CH3COOH为弱酸.若为强酸,常温下0.1 mol/L的一元酸pH=1,醋酸溶液的pH=4,说明醋酸未电离完全,是弱酸.醋酸在稀释过程中可以继续电离,则pH=1的醋酸稀释1000倍,pH<4。
9. D 解析:当NaOH与CH3COOH刚好反应生成CH3COONa时,c(OH-)<c(CH3COO-);当NaOH过量很多时,c(OH-)>c(CH3COO-);当二者反应到一定程度时,NaOH过量一些,此时有可能c(OH-)=c(CH3COO-).
10. D 解析:醋酸在稀释时,其电离程度增大,n(H+)增大,但c(H+)减小,因此pH增大,故a 11. A 解析:选项A,Na2CO3的水解能力大于NaHCO3的水解能力,常温下,同浓度的Na2CO3溶液的pH大于NaHCO3溶液的pH。选项B,根据电荷守恒可得:c(NH)+c(H+)=c(OH-)+c(Cl-),因c(H+)=c(OH-),所以c(NH)=c(Cl-),故有:c(NH)=c(Cl-)>c(H+)=c(OH-).选项C,pH相同的HCl、CH3COOH溶液相比,CH3COOH的物质的量浓度远远大于HCl的物质的量浓度,所以中和相同体积、相同pH的HCl、CH3COOH溶液时,CH3COOH消耗NaOH的物质的量多.选项D,稀释HCl溶液时,c(H+)下降,但c(OH-)上升.
*12. B 解析:A选项,碳酸钠溶液被稀释,水解程度增大,所以pH大于(a-1);C选项,①与④两溶液等体积混合后,溶质是醋酸与醋酸钠的混合物,且醋酸过量较多,溶液呈酸性;D选项,pH相等的硫酸与醋酸,醋酸物质的量浓度大于硫酸.
13. (1)b>a>c (2)b>a=c (3)c>a>b (4)c>a=b (5)a=b=c a=b>c (6)c>a=b
解析:HCl===H++Cl- H2SO4===2H++SO CH3COOHH++CH3COO-
(1)当三种酸物质的量浓度相同时,三种酸中c(H+)由大到小顺序为b>a>c。
(2)同体积、同物质的量浓度的三种酸,中和NaOH的能力盐酸和醋酸相同,因随着NaOH溶液的加入,CH3COOH电离平衡右移,提供的氢离子和盐酸相同,而硫酸提供的H+是它们的2倍,故b>a=c。
(3)c(H+)相同时,醋酸溶液浓度最大,因醋酸为弱酸,电离程度小,硫酸浓度为盐酸的一半,故c>a>b。
(4)当三者c(H+)相同时,因HCl、H2SO4为强电解质,在溶液中完全电离,所以H+总的物质的量相同,故产生H2体积相同。CH3COOH为弱电解质,最终能提供的H+最多,生成的H2最多,故c>a=b。
(5)因开始时c(H+)相同,故a=b=c;因CH2COOH为弱酸,继续电离出H+,减弱了c(H+)的减小,故a=b>c。
(6)因CH3COOH为弱酸,加水稀释时电离平衡右移,减弱了c(H+)的减小,故c>a=b。
14. (1)减小
(2)NH3·H2O+H+===NH+H2O < NH+H2ONH3·H2O+H+
(3)a/2 mol/L
解析:(1)加入NH会抑制NH3·H2O的电离,使c(NH3·H2O)变大,c(OH-)变小.
(2)NH水解显酸性.(3)根据电荷守恒c(NH)+c(H+)=2c(SO)+c(OH-),c(H+)=c(OH-)得:c(NH)=2c(SO).
*15. (1)是 若是强电解质,则0.010 mol/L氨水溶液中c(OH-)应为0.010 mol/L,pH=12(2)a-2<b<a(3)浅;能,因为0.010 mol/L氨水(滴有酚酞)中加入氯化铵晶体后颜色变浅,有两种可能:一是氯化铵在水溶液中水解显酸性,加入氨水中使溶液的pH降低;二是NH使NH3·H2O的电离平衡NH3·H2ONH+OH-逆向移动,从而使溶液的pH降低.两种可能均证明了NH3·H2O是弱电解质(4)取一张pH试纸,再用玻璃棒蘸取0.1 mol/L NH4Cl溶液,滴在pH试纸上,显色后跟标准比色卡比较测出pH,pH<7(方案合理即可)
解析:(1)0.010 mol/L氨水的pH为10,则其c(OH-)为10-4 mol/L,说明NH3·H2O部分电离,是弱电解质,若是强电解质,pH应为12。
(2)若NH3·H2O是弱电解质,则存在电离平衡,稀释pH=a的氨水102倍,则其pH变化小于2。
(3)向滴有酚酞的氨水中加NH4Cl晶体,使溶液颜色变浅,有两种可能,一是NH4Cl在水溶液中水解显酸性,使溶液pH降低;二是NH4Cl电离出的NH影响NH3·H2O的电离平衡使之左移,溶液pH降低.两者都证明NH3·H2O是弱电解质.
(4)可利用NH的水解来证明,即强酸的铵盐显酸性,也可以测相同条件下,NH3·H2O溶液和NaOH溶液的导电性来证明,设计两方案中的一个即可.
*16. (1)如果,HA为强酸;如果,则为弱酸
(2)否 C
(3)弱
(4)10-5 10-5-10-9
解析:(1)因为是一元酸和一元碱等物质的量浓度等体积混合,说明恰好完全反应,生成的产物是NaA,对NaA溶液分析,若a=7,说明HA是强酸,若a>7,说明溶液是因A-的水解而显碱性,则HA是弱酸。
(2)不一定等于0.2。当HA是强酸时等于0.2;当HA是弱酸时,大于0.2。因为pH=7,说明c(H+)=c(OH-),那么根据电荷守恒可知,一定有c(Na+)=c(A-)。
(3)由丙组实验数据可知,两溶液等体积等物质的量浓度混合后pH>7,说明A-水解,得到HA是弱酸,其他易推知。
(4)丁组实验中所得溶液的pH=9,说明溶液中,则由水电离产生的,由电荷守恒定律得:
,
则
相关资料
更多

