还剩10页未读,
继续阅读
2019届高考化学二轮复习专题四氧化还原反应备考备查清单学案
展开
备考备查清单
[知识体系]
[规律方法]
1.辨析4对概念,理清知识关系
2.解答氧化还原反应有关概念题的“三个步骤”
第一步:依据题意分析概念:“升失氧,降得还;剂性一致,其他相反。”“剂性一致”即氧化剂具有氧化性,还原剂具有还原性。“其他相反”既氧化剂被还原,发生还原反应,生成还原产物;还原剂被氧化,发生氧化反应,生成氧化产物。
第二步:依据规律判断反应的合理性:氧化还原反应遵循化合价互不交叉规律、强弱规律等。同学们应掌握化合价与氧化性的关系,“高价氧化低价还,中间价态两俱全”。
第三步:利用电子守恒进行定量判断:有关氧化还原反应的定量问题,利用得失电子守恒法可以简化计算过程。对于生疏的或多步氧化还原反应,可直接找出起始的氧化剂、还原剂和最终的还原产物、氧化产物,利用原子守恒和电子守恒,建立已知量与未知量的关系,快速列等式求解。
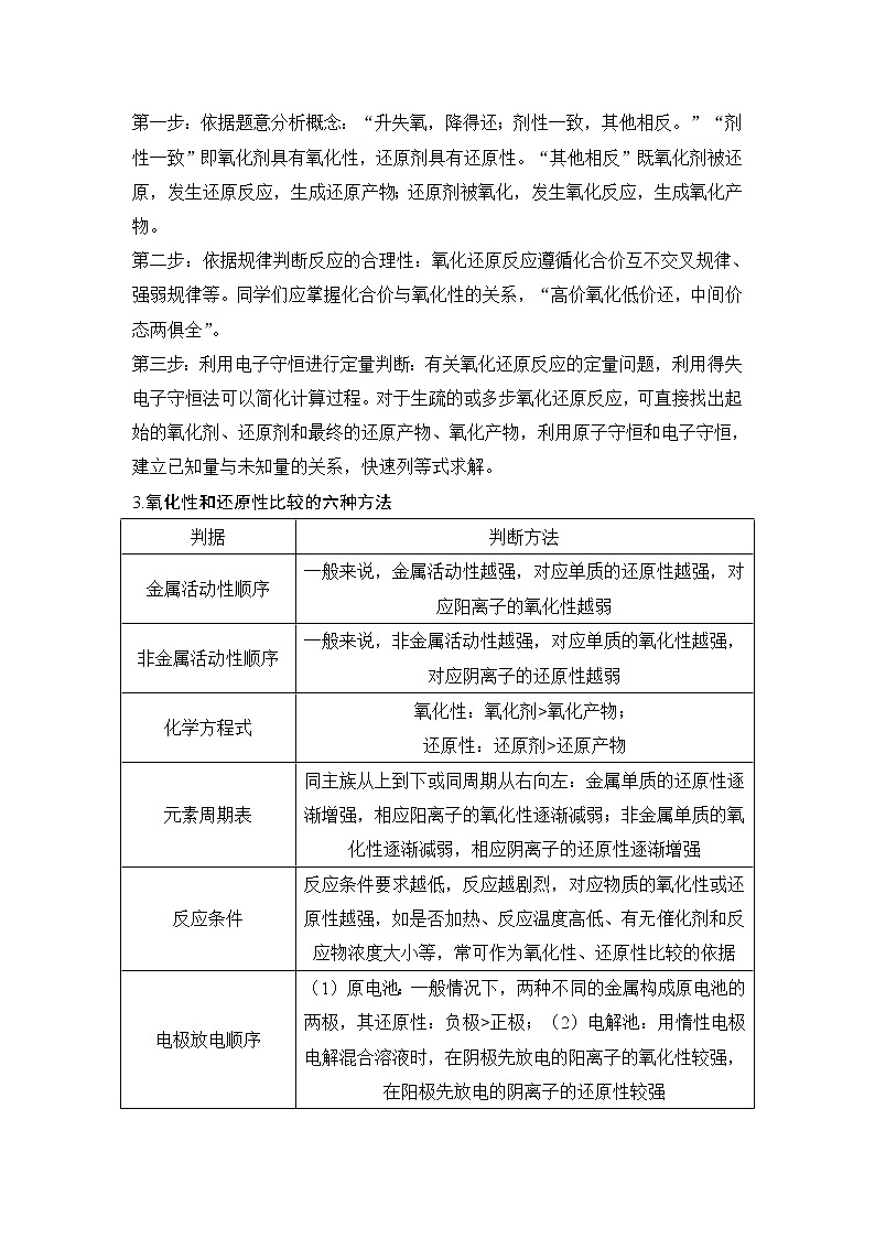
3.氧化性和还原性比较的六种方法
判据
判断方法
金属活动性顺序
一般来说,金属活动性越强,对应单质的还原性越强,对应阳离子的氧化性越弱
非金属活动性顺序
一般来说,非金属活动性越强,对应单质的氧化性越强,对应阴离子的还原性越弱
化学方程式
氧化性:氧化剂>氧化产物;
还原性:还原剂>还原产物
元素周期表
同主族从上到下或同周期从右向左:金属单质的还原性逐渐增强,相应阳离子的氧化性逐渐减弱;非金属单质的氧化性逐渐减弱,相应阴离子的还原性逐渐增强
反应条件
反应条件要求越低,反应越剧烈,对应物质的氧化性或还原性越强,如是否加热、反应温度高低、有无催化剂和反应物浓度大小等,常可作为氧化性、还原性比较的依据
电极放电顺序
(1)原电池:一般情况下,两种不同的金属构成原电池的两极,其还原性:负极>正极;(2)电解池:用惰性电极电解混合溶液时,在阴极先放电的阳离子的氧化性较强,在阳极先放电的阴离子的还原性较强
4.守恒规律
对于氧化还原反应的计算,关键是氧化还原反应的实质——得失电子守恒,列出守恒关系求解,即n(氧化剂)×变价原子个数×化合价变化值=n(还原剂)×变价原子个数×化合价变化值。
利用电子守恒解题的思维模板
5.掌握书写信息型氧化还原反应方程式的3个步骤
根据氧化还原强弱规律确定氧化性最强的为氧化剂,还原性最强的为还原剂;根据化合价规律及题给信息和已知元素化合物的性质确定相应的还原产物、氧化产物;根据氧化还原反应的守恒规律确定氧化剂、还原剂、还原产物、氧化产物的相应化学计量数。
根据溶液的酸碱性,通过在反应方程式的两端添加H+或OH-的形式使方程式两端的电荷守恒。
根据原子守恒,通过在反应方程式两端添加H2O(或其他小分子)使方程式两端的原子守恒。
6.氧化还原反应方程式配平
(1)氧化还原反应方程式配平步骤
配平分为四步“标价态、列变化、求总数、调化学计量数”,即标出物质中化合价变化的元素的化合价,列出化合价变化,求升高总数与降低总数的最小公倍数,调整化合价变化的原子的化学计量数,由原子守恒调整其他物质的化学计量数。
(2)其他配平技巧和方法
①逆向配平法
先确定生成物的化学计量数,然后再确定反应物的化学计量数。此类方法适用于一种元素的化合价既升高又降低的氧化还原反应。
②零价配平法
如果一种物质中的各元素化合价均发生变化(且无法用常用方法确定化合价),可令该物质中各元素的化合价均为零,然后计算出各元素化合价的升降值,利用化合价升降相等配平。如:配平方程式:Fe3C+HNO3——Fe(NO3)3+CO2↑+NO2↑+H2O。
7.在氧化还原反应的学习中要把握一个实质:电子的转移;抓住两条主线:氧化剂→得电子→化合价降低→表现氧化性→被还原→对应还原产物,还原剂→失电子→化合价升高→表现还原性→被氧化→对应氧化产物;利用三个守恒:质量守恒、电荷守恒、得失电子守恒;掌握四条规律:强弱规律、归中规律、先后规律、转化规律。
一、选择题
1.(2017·浙江嘉兴高一期末)下列反应中既属于分解反应又属于氧化还原反应的是( )
A.Fe+2HCl===FeCl2+H2↑
B.CH4C+2H2
C.Mg(OH)2+2HCl===MgCl2+2H2O
D.CaCO3CaO+CO2↑
解析 A.Fe、H元素的化合价变化,为氧化还原反应,且属于置换反应,故A不选;B.C、H元素的化合价变化,为氧化还原反应,且属于分解反应,故B选;C.为复分解反应,无元素的化合价变化,为非氧化还原反应,故C不选;D.为分解反应,无元素的化合价变化,为非氧化还原反应,故D不选。
答案 B
2.(2018·绍兴选考适应性测试)下列属于非氧化还原反应的是( )
A.2FeCl2+Cl2===2FeCl3
B.ICl+H2O===HCl+HIO
C.SiO2+2CSi+2CO↑
D.2Na+O2Na2O2
解析 A.2FeCl2+Cl2===2FeCl3有化合价变化,属于氧化还原反应;故A错;B.ICl+H2O===HCl+HIO各元素没有化合价发生改变,属于非氧化还原反应,故B正确;C.SiO2+2CSi+2CO↑;D.2Na+O2Na2O2两个反应中都有化合价发生变化,故都属于氧化还原反应,故C、D错。
答案 B
3.(2017·浙江台州高一期末)亚硝酸钠(NaNO2)俗称“工业盐”,其外观与食盐相似,有咸味,有毒,可用做食品防腐剂和肉类食品的发色剂。已知亚硝酸钠能与氢碘酸(HI,具有强酸性)发生如下反应:4HI+2NaNO2===2NaI+I2+2NO↑+2H2O。下列说法正确的是( )
A.亚硝酸钠具有氧化性,不可能表现出还原性
B.该反应中氧化剂与还原剂的物质的量之比为1∶1
C.向反应所得的混合溶液中加入稀硫酸和亚硝酸钠,I-不可能转化为I2
D.人误食亚硝酸钠中毒时,可服用氢碘酸解毒
解析 A.由反应4HI+2NaNO2===2NaI+I2+2NO↑+2H2O,NaNO2→NO,N元素的化合价+3价→+2价,所以NaNO2具有氧化性,但N元素的化合价+3价还可以升高,则还可能表现出还原性,故A错误;B.该反应中氧化剂为NaNO2,4HI参与反应,只有2HI→I2,碘元素化合价-1价→0价,失电子,所以2HI是还原剂,所以氧化剂与还原剂的物质的量之比为2∶2=1∶1,故B正确;C.由反应4HI+2NaNO2===2NaI+I2+2NO↑+2H2O可知,NaNO2在酸性条件下可以将碘离子氧化成碘单质,所以向反应所得的混合溶液中加入稀硫酸和亚硝酸钠,I-被氧化成I2,故C错误;D.人误食亚硝酸钠中毒时,服用HI溶液产生有毒的NO并且HI为强酸,具有腐蚀性,故D错误。
答案 B
4.(2017·浙江东阳中学)人造地球卫星用到的一种高能电池——银锌蓄电池,其电池的电极反应式为Zn+2OH--2e-===ZnO+H2O↑,Ag2O+H2O+2e-===2Ag+2OH-。据此判断氧化银是( )
A.负极,并被氧化 B.正极,并被还原
C.负极,并被还原 D.正极,并被氧化
解析 氧化银得电子是被还原的,作氧化剂是正极材料。
答案 B
5.(2017·浙江宁波余姚中学)在一定条件下,分别以高锰酸钾、氯酸钾和过氧化氢为原料制取氧气,当制得同温同压下相同体积的氧气时,三个反应中转移的电子数之比为( )
A.1∶1∶1 B.4∶3∶2
C.2∶3∶1 D.2∶2∶1
解析 KMnO→2,KCl3→2,反应过程中O由-2价转化为0价,如生成1 mol O2,需转移4 mol电子,H22→2,O则由-1价转化为0价,如生成1 mol O2,需转移2 mol电子,当制得同温同压下相同体积的氧气时,三个反应中转移的电子数之比为2∶2∶1。
答案 D
6.(2018·温州十五校联考)偏二甲基肼(C2H8N2,N 元素为-2 价)可作火箭发射原料,化学反应为:C2H8N2+2N2O4===2CO2↑+3N2↑+4H2O。有关该反应的说法正确的是( )
A.N2O4 作还原剂 B.碳元素得到了6 mol e-
C.C2H8N2表现出还原性 D.N2O4 发生了氧化反应
解析 偏二甲基肼(C2H8N2,N元素为-2 价)碳元素的化合价为-2 价,偏二甲基肼作还原剂,碳元素失去电子共计12 mol e-,而N2O4是氧化剂发生还原反应。
答案 C
7.(2018·金华一中高一期末)已知:2KMnO4+16HCl(浓)===2KCl+2MnCl2+5Cl2↑+8H2O,K2Cr2O7+14HCl(浓)===2KCl+2CrCl3+3Cl2↑+7H2O,MnO2+4HCl(浓)MnCl2+Cl2↑+2H2O,其中KMnO4和一般浓度的盐酸即可反应,K2Cr2O7需和较浓盐酸(大于6 mol·L-1)反应,MnO2需和浓盐酸(大于8 mol·L-1)反应。根据以上信息,下列结论中不正确的是( )
A.上述反应都属于氧化还原反应
B.生成1 mol Cl2转移电子数均为2NA
C.盐酸浓度越大,Cl—的还原性越强
D.氧化性:KMnO4>K2Cr2O7>Cl2>MnO2
解析 A项三个反应中浓盐酸均为还原剂被氧化,均是氧化还原反应,正确,B项由氯元素化合价变化可知,氯离子-1价升至0价,每得1 mol Cl2转移电子数均为2NA,正确,C项盐酸的浓度越大,氯离子的浓度越大,其反应速率越快,则氯离子的还原性越强,D项氧化性强弱:KMnO4>K2Cr2O7> MnO2> Cl2,D错。
答案 D
8.(2017·浙江“七彩阳光”联盟)现有下列三个氧化还原反应:
①2B-+Z2===B2+2Z- ②2A2++B2===2A3++2B-
③2XO+10Z-+16H+===2X2++5Z2+8H2O
根据上述反应,判断下列结论中错误的是( )
A.要除去含有A2+、Z-和B-混合溶液中的A2+,而不氧化Z-和B-,应加入Z2
B.还原性强弱顺序为: A2+>B->Z->X2+
C.X2+是 XO的还原产物, B2是 B-的氧化产物
D.在溶液中可能发生反应: XO+5A2++8H-===X2++5A3++4H2O
解析 A.氧化还原反应中氧化剂的氧化性强于氧化产物的氧化性,反应③16H++10Z-+2XO===2X2++5Z2+8H2O中,氧化性:XO>Z2;反应②2A2++B2===2A3++2B-中,氧化性:B2>A3+;反应①2B-+Z2===B2+2Z-中,氧化性:Z2>B2,则氧化性由强到弱的顺序是XO>Z2>B2>A3+,所以要除去含有A2+、Z-和B-混合溶液中的A2+,而不氧化Z-和B-,应加入B2,故A错误;B.由①②③反应中还原性的比较可知,还原性由强到弱顺序是A2+、B-、Z-、X2+,故B正确;C.反应③中X元素的化合价降低,则XO为氧化剂,则X2+是XO的还原产物,反应①中B-发生氧化反应生成B2,即B2是 B-的氧化产物,故C正确;D.因为氧化性由强到弱的顺序是XO>Z2>B2>A3+,所以溶液中XO能氧化A2+,发生的反应为XO+5A2++8H+===X2++5A3++4H2O,故D正确;答案为A。
答案 A
9.(2016·嘉兴市高一上期末)氟气与2%的NaOH溶液反应,放出一种无色气体X。X由两种元素组成,其中氧元素占29.6%。则下面有关叙述正确的是( )
A.X气体是F3O2,它具有还原性
B.X气体是OF2,它具有氧化性
C.在F2与NaOH反应时,F2既是氧化剂又是还原剂
D.在反应中还有NaFO生成
解析 X由两种元素组成,其中氧元素占29.6%,则氟元素的质量分数为70.4%,X为氟化物,X中O、F原子个数比为∶=1∶2,发生反应:2F2+NaOH===NaF+OF2+HF,A.由上述分析可知,X气体是OF2,故A错误;B.X气体是OF2,O元素的化合价可降低,它具有氧化性,故B正确;C.O元素的化合价升高,则NaOH为还原剂,故C错误;D.F只有负化合价,不能生成NaFO,故D错误。
答案 B
10.(2016·浙江10月)已知还原性:SO>I-。向含a mol KI和a mol K2SO3的混合液中通入b mol Cl2充分反应(不考虑Cl2与I2之间的反应)。下列说法不正确的是( )
A.当a≥b时,发生的离子反应为SO+Cl2+H2O===SO+2H++2Cl-
B.当5a=4b时,发生的离子反应为4SO+2I-+5Cl2+4H2O===4SO+I2+8H++10Cl-
C.当a≤b≤a时,反应中转移电子的物质的量n(e-)为a mol≤n(e-)≤3a mol
D.当a 解析 由于还原性SO>I-,所以Na2SO3先与Cl2反应:Cl2+SO+H2O===SO+2Cl-+2H+,然后与KI反应:2I-+Cl2===I2+2Cl-。A项,b≤a时,Cl2只与Na2SO3 反应,方程式正确;B项,此时b=a,a mol SO先反应,消耗a mol Cl2,剩余a mol Cl2与KI反应,消耗 mol I-,离子反应方程式可表示为:SO+Cl2+I-+H2O===SO+I2+2H++Cl-,正确;C项,此时Cl2完全反应,每份Cl2转移2份电子,所以转移的电子的物质的量为2a mol≤n(e-)≤3a mol,错误;D项,此时SO完全转化为SO,n(SO)=a mol,Cl2完全反应,n(Cl-)=2b mol,由电子守恒,反应的I-为(2b-2a) mol,剩余的I-为[a-(2b-2a)] mol=(3a-2b) mol,正确。
答案 C
11.(2018·湖州三县联考)在反应3Cl2+8NH3===6NH4Cl+N2中,氧化剂与还原剂的质量比为( )
A.136∶213 B.213∶136
C.3∶8 D.213∶34
解析 该反应的氧化剂为氯气,而还原剂为氨气,8份NH3中其中2份体现还原性,6份体现碱性,因此氧化剂和还原剂的质量比为:213∶34,选D。
答案 D
12.(2017·浙江绍兴市3月适应性考试)某离子反应中涉及H2O、ClO-、NH、H+、N2、Cl-六种微粒。其中ClO-的物质的量随时间变化的曲线如图所示。下列判断正确的是( )
A.该反应的还原剂是Cl-
B.反应后溶液的酸性明显增强
C.消耗1 mol还原剂,转移6 mol电子
D.氧化剂与还原剂的物质的量之比为2∶3
解析 反应的离子方程式为3ClO-+2NH===N2↑+3H2O+3Cl-+2H+,由方程式可知反应的还原剂为NH,A错误;反应生成H+,溶液酸性增强,B正确;N元素化合价由-3价升高到0价,则消耗1 mol还原剂,转移3 mol电子,C错误;由方程式可知氧化剂和还原剂的物质的量之比为3∶2,D错误。
答案 B
二、填空题
13.(加试题)(2018·金华一中高一模拟)KClO3和浓盐酸在一定温度下反应会生成黄绿色的易爆物二氧化氯。其变化可以表述为:
KClO3+HCl(浓)―→KCl+ClO2↑+Cl2↑+
(1)请完成该化学方程式并配平(未知物化学式和系数填入框内)
(2)浓盐酸在反应中显示出来的性质是 (填写编号,多选倒扣)。
①只有还原性 ②还原性和酸性
③只有氧化性 ④氧化性和酸性
(3)产生0.1 mol Cl2,则转移的电子的物质的量是为 mol。
(4)ClO2具有很强的氧化性。因此,常被用作消毒剂,其消毒的效率(以单位物质的量得到的电子数表示)是Cl2的 倍。
解析 (1)KClO3中氯元素化合价由+5价降低为ClO2中+4价,化合价降低1价;HCl中氯元素化合价由-1价升高为Cl2中0价,化合价升高2价,化合价升降最小公倍数为2,故ClO2系数为2,Cl2系数为1;所以KClO3系数为2,KCl系数为2,HCl系数为4,结合元素守恒,可知未知物是水,水的系数是2。
(2)反应2KClO3+4HCl(浓)===2KCl+Cl2↑+2ClO2↑+2H2O中,HCl中氯元素化合价由-1价升高为Cl2中0价可知,HCl中氯元素被氧化,HCl在反应中还原剂与酸的作用,各占一半,故选:②。
(3)反应中只有Cl2是氧化产物,HCl中氯元素化合价由-1价升高为Cl2中0价,所以产生0.1 mol Cl2,转移的电子的物质的量为0.1 mol×2=0.2 mol。
(4)1 mol Cl2可以获得2 mol电子,1 mol ClO2可以获得5 mol电子。ClO2消毒的效率是Cl2的=2.5倍。
答案 (1)2 4 2 2 1 2H2O
(2)② (3)0.2 (4)2.5
14.(2018·杭州五县七校)经常有人因误食亚硝酸钠(NaNO2)而中毒。原因是NaNO2像食盐一样既有咸味,又有很强毒性。已知亚硝酸钠能发生如下反应:
2NaNO2+4HI===2NO↑+I2+2NaI+2H2O
(1)该反应的氧化剂是 ,被氧化的是 元素。
(2)若此反应中电子转移数目为0.5 mol,则被氧化的还原剂的物质的量为 。
(3)用双线桥标出上述反应的电子转移的方向和数目。
解析 (1)在该氧化还原反应中,氮元素化合价降低,被还原,NaNO2是氧化剂,NO为还原产物;碘元素化合价升高,被氧化,HI为还原剂,I2是氧化产物;故该反应的氧化剂是NaNO2,被氧化的是碘元素;(2)碘元素由-1价升高为0价,得到1个电子,当转移电子数目为0.5 mol时,被氧化的还原剂的物质的量为0.5 mol;(3)根据分析,可以用双线桥标出反应的电子转移的方向和数目为:
。
答案 (1)NaNO2 碘(或I) (2)0.5 mol
(3)
15.(2018·天水一中月考)试回答下列问题:
(1)写出在酸性条件下H2O2氧化氯化亚铁的离子反应方程式:___________________________________________________________
___________________________________________________________。
(2)日常生活中常用的“84消毒液”的主要成分是NaClO,而洁厕灵的主要成分是HCl,两者不能混合使用,请用离子方程式表示原因___________________________________________________________
___________________________________________________________。
(3)取300 mL 0.2 mol/L KI溶液与一定量的酸性KMnO4溶液恰好完全反应,生成等物质的量的I2和KIO3,则消耗KMnO4的物质的量为 mol。
(4)在Na2S2O3的溶液中加入稀硫酸观察到的现象是:
___________________________________________________________,
写出该反应的离子方程式_________________________________________
___________________________________________________________。
解析 (1)酸性溶液中双氧水氧化氯化亚铁的离子方程式为H2O2+2Fe2++2H+===2Fe3++2H2O;(2)酸性溶液中次氯酸钠能把氯化氢氧化为氯气,离子方程式为ClO-+Cl-+2H+===H2O+Cl2↑;(3)碘化钾的物质的量是0.06 mol,反应后生成等物质的量的I2和KIO3,则二者的物质的量均是0.02 mol。失去电子的物质的量是0.02 mol×2+0.02 mol×6=0.16 mol,Mn元素化合价从+7价降到+2价得到5个电子,所以根据电子得失守恒可知消耗高锰酸钾的物质的量是0.16 mol÷5=0.032 mol;(4)在Na2S2O3的溶液中加入稀硫酸发生反应S2O+2H+===S↓+H2O+SO2↑,所以观察到实验现象是产生淡黄色沉淀,同时有无色刺激性气味的气体产生。
答案 (1)H2O2+2Fe2++2H+===2Fe3++2H2O
(2)ClO-+Cl-+2H+===H2O+Cl2↑
(3)0.032
(4)产生淡黄色沉淀,同时有无色刺激性气味的气体产生 S2O+2H+===S↓+H2O+SO2↑
16.(加试题)(2018·浙江省温州十五校联考)稀有金属铼素有“航空发动机的壮骨粉”之称,我国 2015 年 7 月 22 日冲破国外技术封锁,生产出第一批发动机单晶叶片产品。铼是一种稀缺资源,以下是从铼的硫化物提取铼的相关化学反应方程式:
①4ReS2+15O2===2Re2O7+8SO2 ,②Re2O7+H2O===2HReO4 ,③HReO4+KCl===KReO4↓+HCl ,④2KReO4+7H2===2Re+2KOH+6H2O。
另一种稀有金属钛(Ti),具有良好的稳定性,被美誉为“太空金属”,可将金红石(TiO2)矿石先转化成 TiCl4,再提取金属 Ti,金红石转化成 TiCl4 的反应方程式如下:⑤TiO2+2C+2Cl2===TiCl4+2CO。
(1)在①~⑤的反应中,属于复分解反应的是 (填序号)。
(2)在反应①中,还原剂是 ,还原产物是 (填化学式)
(3)当反应④中有3.5 mol 电子转移时,能获得___________ g
金属 Re。
(4)用双线桥法标出反应⑤的电子转移的方向和数目
___________________________________________________________。
解析 (1)在①~⑤的反应中,③无化合价变化,属于复分解反应。(2)反应①中, ReS2两种元素化合价都升高作还原剂, 还原产物是Re2O7、SO2。(3)当反应④Re化合价从+7降到0价,当有3.5 mol 电子转移时,能获得金属Re 0.5 mol,即93 g。(4)用双线桥法标出反应⑤电子转移的方向和数目为:
。
答案 (1)③ (2)ReS2 Re2O7、SO2 (3)93
(4)
[知识体系]
[规律方法]
1.辨析4对概念,理清知识关系
2.解答氧化还原反应有关概念题的“三个步骤”
第一步:依据题意分析概念:“升失氧,降得还;剂性一致,其他相反。”“剂性一致”即氧化剂具有氧化性,还原剂具有还原性。“其他相反”既氧化剂被还原,发生还原反应,生成还原产物;还原剂被氧化,发生氧化反应,生成氧化产物。
第二步:依据规律判断反应的合理性:氧化还原反应遵循化合价互不交叉规律、强弱规律等。同学们应掌握化合价与氧化性的关系,“高价氧化低价还,中间价态两俱全”。
第三步:利用电子守恒进行定量判断:有关氧化还原反应的定量问题,利用得失电子守恒法可以简化计算过程。对于生疏的或多步氧化还原反应,可直接找出起始的氧化剂、还原剂和最终的还原产物、氧化产物,利用原子守恒和电子守恒,建立已知量与未知量的关系,快速列等式求解。
3.氧化性和还原性比较的六种方法
判据
判断方法
金属活动性顺序
一般来说,金属活动性越强,对应单质的还原性越强,对应阳离子的氧化性越弱
非金属活动性顺序
一般来说,非金属活动性越强,对应单质的氧化性越强,对应阴离子的还原性越弱
化学方程式
氧化性:氧化剂>氧化产物;
还原性:还原剂>还原产物
元素周期表
同主族从上到下或同周期从右向左:金属单质的还原性逐渐增强,相应阳离子的氧化性逐渐减弱;非金属单质的氧化性逐渐减弱,相应阴离子的还原性逐渐增强
反应条件
反应条件要求越低,反应越剧烈,对应物质的氧化性或还原性越强,如是否加热、反应温度高低、有无催化剂和反应物浓度大小等,常可作为氧化性、还原性比较的依据
电极放电顺序
(1)原电池:一般情况下,两种不同的金属构成原电池的两极,其还原性:负极>正极;(2)电解池:用惰性电极电解混合溶液时,在阴极先放电的阳离子的氧化性较强,在阳极先放电的阴离子的还原性较强
4.守恒规律
对于氧化还原反应的计算,关键是氧化还原反应的实质——得失电子守恒,列出守恒关系求解,即n(氧化剂)×变价原子个数×化合价变化值=n(还原剂)×变价原子个数×化合价变化值。
利用电子守恒解题的思维模板
5.掌握书写信息型氧化还原反应方程式的3个步骤
根据氧化还原强弱规律确定氧化性最强的为氧化剂,还原性最强的为还原剂;根据化合价规律及题给信息和已知元素化合物的性质确定相应的还原产物、氧化产物;根据氧化还原反应的守恒规律确定氧化剂、还原剂、还原产物、氧化产物的相应化学计量数。
根据溶液的酸碱性,通过在反应方程式的两端添加H+或OH-的形式使方程式两端的电荷守恒。
根据原子守恒,通过在反应方程式两端添加H2O(或其他小分子)使方程式两端的原子守恒。
6.氧化还原反应方程式配平
(1)氧化还原反应方程式配平步骤
配平分为四步“标价态、列变化、求总数、调化学计量数”,即标出物质中化合价变化的元素的化合价,列出化合价变化,求升高总数与降低总数的最小公倍数,调整化合价变化的原子的化学计量数,由原子守恒调整其他物质的化学计量数。
(2)其他配平技巧和方法
①逆向配平法
先确定生成物的化学计量数,然后再确定反应物的化学计量数。此类方法适用于一种元素的化合价既升高又降低的氧化还原反应。
②零价配平法
如果一种物质中的各元素化合价均发生变化(且无法用常用方法确定化合价),可令该物质中各元素的化合价均为零,然后计算出各元素化合价的升降值,利用化合价升降相等配平。如:配平方程式:Fe3C+HNO3——Fe(NO3)3+CO2↑+NO2↑+H2O。
7.在氧化还原反应的学习中要把握一个实质:电子的转移;抓住两条主线:氧化剂→得电子→化合价降低→表现氧化性→被还原→对应还原产物,还原剂→失电子→化合价升高→表现还原性→被氧化→对应氧化产物;利用三个守恒:质量守恒、电荷守恒、得失电子守恒;掌握四条规律:强弱规律、归中规律、先后规律、转化规律。
一、选择题
1.(2017·浙江嘉兴高一期末)下列反应中既属于分解反应又属于氧化还原反应的是( )
A.Fe+2HCl===FeCl2+H2↑
B.CH4C+2H2
C.Mg(OH)2+2HCl===MgCl2+2H2O
D.CaCO3CaO+CO2↑
解析 A.Fe、H元素的化合价变化,为氧化还原反应,且属于置换反应,故A不选;B.C、H元素的化合价变化,为氧化还原反应,且属于分解反应,故B选;C.为复分解反应,无元素的化合价变化,为非氧化还原反应,故C不选;D.为分解反应,无元素的化合价变化,为非氧化还原反应,故D不选。
答案 B
2.(2018·绍兴选考适应性测试)下列属于非氧化还原反应的是( )
A.2FeCl2+Cl2===2FeCl3
B.ICl+H2O===HCl+HIO
C.SiO2+2CSi+2CO↑
D.2Na+O2Na2O2
解析 A.2FeCl2+Cl2===2FeCl3有化合价变化,属于氧化还原反应;故A错;B.ICl+H2O===HCl+HIO各元素没有化合价发生改变,属于非氧化还原反应,故B正确;C.SiO2+2CSi+2CO↑;D.2Na+O2Na2O2两个反应中都有化合价发生变化,故都属于氧化还原反应,故C、D错。
答案 B
3.(2017·浙江台州高一期末)亚硝酸钠(NaNO2)俗称“工业盐”,其外观与食盐相似,有咸味,有毒,可用做食品防腐剂和肉类食品的发色剂。已知亚硝酸钠能与氢碘酸(HI,具有强酸性)发生如下反应:4HI+2NaNO2===2NaI+I2+2NO↑+2H2O。下列说法正确的是( )
A.亚硝酸钠具有氧化性,不可能表现出还原性
B.该反应中氧化剂与还原剂的物质的量之比为1∶1
C.向反应所得的混合溶液中加入稀硫酸和亚硝酸钠,I-不可能转化为I2
D.人误食亚硝酸钠中毒时,可服用氢碘酸解毒
解析 A.由反应4HI+2NaNO2===2NaI+I2+2NO↑+2H2O,NaNO2→NO,N元素的化合价+3价→+2价,所以NaNO2具有氧化性,但N元素的化合价+3价还可以升高,则还可能表现出还原性,故A错误;B.该反应中氧化剂为NaNO2,4HI参与反应,只有2HI→I2,碘元素化合价-1价→0价,失电子,所以2HI是还原剂,所以氧化剂与还原剂的物质的量之比为2∶2=1∶1,故B正确;C.由反应4HI+2NaNO2===2NaI+I2+2NO↑+2H2O可知,NaNO2在酸性条件下可以将碘离子氧化成碘单质,所以向反应所得的混合溶液中加入稀硫酸和亚硝酸钠,I-被氧化成I2,故C错误;D.人误食亚硝酸钠中毒时,服用HI溶液产生有毒的NO并且HI为强酸,具有腐蚀性,故D错误。
答案 B
4.(2017·浙江东阳中学)人造地球卫星用到的一种高能电池——银锌蓄电池,其电池的电极反应式为Zn+2OH--2e-===ZnO+H2O↑,Ag2O+H2O+2e-===2Ag+2OH-。据此判断氧化银是( )
A.负极,并被氧化 B.正极,并被还原
C.负极,并被还原 D.正极,并被氧化
解析 氧化银得电子是被还原的,作氧化剂是正极材料。
答案 B
5.(2017·浙江宁波余姚中学)在一定条件下,分别以高锰酸钾、氯酸钾和过氧化氢为原料制取氧气,当制得同温同压下相同体积的氧气时,三个反应中转移的电子数之比为( )
A.1∶1∶1 B.4∶3∶2
C.2∶3∶1 D.2∶2∶1
解析 KMnO→2,KCl3→2,反应过程中O由-2价转化为0价,如生成1 mol O2,需转移4 mol电子,H22→2,O则由-1价转化为0价,如生成1 mol O2,需转移2 mol电子,当制得同温同压下相同体积的氧气时,三个反应中转移的电子数之比为2∶2∶1。
答案 D
6.(2018·温州十五校联考)偏二甲基肼(C2H8N2,N 元素为-2 价)可作火箭发射原料,化学反应为:C2H8N2+2N2O4===2CO2↑+3N2↑+4H2O。有关该反应的说法正确的是( )
A.N2O4 作还原剂 B.碳元素得到了6 mol e-
C.C2H8N2表现出还原性 D.N2O4 发生了氧化反应
解析 偏二甲基肼(C2H8N2,N元素为-2 价)碳元素的化合价为-2 价,偏二甲基肼作还原剂,碳元素失去电子共计12 mol e-,而N2O4是氧化剂发生还原反应。
答案 C
7.(2018·金华一中高一期末)已知:2KMnO4+16HCl(浓)===2KCl+2MnCl2+5Cl2↑+8H2O,K2Cr2O7+14HCl(浓)===2KCl+2CrCl3+3Cl2↑+7H2O,MnO2+4HCl(浓)MnCl2+Cl2↑+2H2O,其中KMnO4和一般浓度的盐酸即可反应,K2Cr2O7需和较浓盐酸(大于6 mol·L-1)反应,MnO2需和浓盐酸(大于8 mol·L-1)反应。根据以上信息,下列结论中不正确的是( )
A.上述反应都属于氧化还原反应
B.生成1 mol Cl2转移电子数均为2NA
C.盐酸浓度越大,Cl—的还原性越强
D.氧化性:KMnO4>K2Cr2O7>Cl2>MnO2
解析 A项三个反应中浓盐酸均为还原剂被氧化,均是氧化还原反应,正确,B项由氯元素化合价变化可知,氯离子-1价升至0价,每得1 mol Cl2转移电子数均为2NA,正确,C项盐酸的浓度越大,氯离子的浓度越大,其反应速率越快,则氯离子的还原性越强,D项氧化性强弱:KMnO4>K2Cr2O7> MnO2> Cl2,D错。
答案 D
8.(2017·浙江“七彩阳光”联盟)现有下列三个氧化还原反应:
①2B-+Z2===B2+2Z- ②2A2++B2===2A3++2B-
③2XO+10Z-+16H+===2X2++5Z2+8H2O
根据上述反应,判断下列结论中错误的是( )
A.要除去含有A2+、Z-和B-混合溶液中的A2+,而不氧化Z-和B-,应加入Z2
B.还原性强弱顺序为: A2+>B->Z->X2+
C.X2+是 XO的还原产物, B2是 B-的氧化产物
D.在溶液中可能发生反应: XO+5A2++8H-===X2++5A3++4H2O
解析 A.氧化还原反应中氧化剂的氧化性强于氧化产物的氧化性,反应③16H++10Z-+2XO===2X2++5Z2+8H2O中,氧化性:XO>Z2;反应②2A2++B2===2A3++2B-中,氧化性:B2>A3+;反应①2B-+Z2===B2+2Z-中,氧化性:Z2>B2,则氧化性由强到弱的顺序是XO>Z2>B2>A3+,所以要除去含有A2+、Z-和B-混合溶液中的A2+,而不氧化Z-和B-,应加入B2,故A错误;B.由①②③反应中还原性的比较可知,还原性由强到弱顺序是A2+、B-、Z-、X2+,故B正确;C.反应③中X元素的化合价降低,则XO为氧化剂,则X2+是XO的还原产物,反应①中B-发生氧化反应生成B2,即B2是 B-的氧化产物,故C正确;D.因为氧化性由强到弱的顺序是XO>Z2>B2>A3+,所以溶液中XO能氧化A2+,发生的反应为XO+5A2++8H+===X2++5A3++4H2O,故D正确;答案为A。
答案 A
9.(2016·嘉兴市高一上期末)氟气与2%的NaOH溶液反应,放出一种无色气体X。X由两种元素组成,其中氧元素占29.6%。则下面有关叙述正确的是( )
A.X气体是F3O2,它具有还原性
B.X气体是OF2,它具有氧化性
C.在F2与NaOH反应时,F2既是氧化剂又是还原剂
D.在反应中还有NaFO生成
解析 X由两种元素组成,其中氧元素占29.6%,则氟元素的质量分数为70.4%,X为氟化物,X中O、F原子个数比为∶=1∶2,发生反应:2F2+NaOH===NaF+OF2+HF,A.由上述分析可知,X气体是OF2,故A错误;B.X气体是OF2,O元素的化合价可降低,它具有氧化性,故B正确;C.O元素的化合价升高,则NaOH为还原剂,故C错误;D.F只有负化合价,不能生成NaFO,故D错误。
答案 B
10.(2016·浙江10月)已知还原性:SO>I-。向含a mol KI和a mol K2SO3的混合液中通入b mol Cl2充分反应(不考虑Cl2与I2之间的反应)。下列说法不正确的是( )
A.当a≥b时,发生的离子反应为SO+Cl2+H2O===SO+2H++2Cl-
B.当5a=4b时,发生的离子反应为4SO+2I-+5Cl2+4H2O===4SO+I2+8H++10Cl-
C.当a≤b≤a时,反应中转移电子的物质的量n(e-)为a mol≤n(e-)≤3a mol
D.当a 解析 由于还原性SO>I-,所以Na2SO3先与Cl2反应:Cl2+SO+H2O===SO+2Cl-+2H+,然后与KI反应:2I-+Cl2===I2+2Cl-。A项,b≤a时,Cl2只与Na2SO3 反应,方程式正确;B项,此时b=a,a mol SO先反应,消耗a mol Cl2,剩余a mol Cl2与KI反应,消耗 mol I-,离子反应方程式可表示为:SO+Cl2+I-+H2O===SO+I2+2H++Cl-,正确;C项,此时Cl2完全反应,每份Cl2转移2份电子,所以转移的电子的物质的量为2a mol≤n(e-)≤3a mol,错误;D项,此时SO完全转化为SO,n(SO)=a mol,Cl2完全反应,n(Cl-)=2b mol,由电子守恒,反应的I-为(2b-2a) mol,剩余的I-为[a-(2b-2a)] mol=(3a-2b) mol,正确。
答案 C
11.(2018·湖州三县联考)在反应3Cl2+8NH3===6NH4Cl+N2中,氧化剂与还原剂的质量比为( )
A.136∶213 B.213∶136
C.3∶8 D.213∶34
解析 该反应的氧化剂为氯气,而还原剂为氨气,8份NH3中其中2份体现还原性,6份体现碱性,因此氧化剂和还原剂的质量比为:213∶34,选D。
答案 D
12.(2017·浙江绍兴市3月适应性考试)某离子反应中涉及H2O、ClO-、NH、H+、N2、Cl-六种微粒。其中ClO-的物质的量随时间变化的曲线如图所示。下列判断正确的是( )
A.该反应的还原剂是Cl-
B.反应后溶液的酸性明显增强
C.消耗1 mol还原剂,转移6 mol电子
D.氧化剂与还原剂的物质的量之比为2∶3
解析 反应的离子方程式为3ClO-+2NH===N2↑+3H2O+3Cl-+2H+,由方程式可知反应的还原剂为NH,A错误;反应生成H+,溶液酸性增强,B正确;N元素化合价由-3价升高到0价,则消耗1 mol还原剂,转移3 mol电子,C错误;由方程式可知氧化剂和还原剂的物质的量之比为3∶2,D错误。
答案 B
二、填空题
13.(加试题)(2018·金华一中高一模拟)KClO3和浓盐酸在一定温度下反应会生成黄绿色的易爆物二氧化氯。其变化可以表述为:
KClO3+HCl(浓)―→KCl+ClO2↑+Cl2↑+
(1)请完成该化学方程式并配平(未知物化学式和系数填入框内)
(2)浓盐酸在反应中显示出来的性质是 (填写编号,多选倒扣)。
①只有还原性 ②还原性和酸性
③只有氧化性 ④氧化性和酸性
(3)产生0.1 mol Cl2,则转移的电子的物质的量是为 mol。
(4)ClO2具有很强的氧化性。因此,常被用作消毒剂,其消毒的效率(以单位物质的量得到的电子数表示)是Cl2的 倍。
解析 (1)KClO3中氯元素化合价由+5价降低为ClO2中+4价,化合价降低1价;HCl中氯元素化合价由-1价升高为Cl2中0价,化合价升高2价,化合价升降最小公倍数为2,故ClO2系数为2,Cl2系数为1;所以KClO3系数为2,KCl系数为2,HCl系数为4,结合元素守恒,可知未知物是水,水的系数是2。
(2)反应2KClO3+4HCl(浓)===2KCl+Cl2↑+2ClO2↑+2H2O中,HCl中氯元素化合价由-1价升高为Cl2中0价可知,HCl中氯元素被氧化,HCl在反应中还原剂与酸的作用,各占一半,故选:②。
(3)反应中只有Cl2是氧化产物,HCl中氯元素化合价由-1价升高为Cl2中0价,所以产生0.1 mol Cl2,转移的电子的物质的量为0.1 mol×2=0.2 mol。
(4)1 mol Cl2可以获得2 mol电子,1 mol ClO2可以获得5 mol电子。ClO2消毒的效率是Cl2的=2.5倍。
答案 (1)2 4 2 2 1 2H2O
(2)② (3)0.2 (4)2.5
14.(2018·杭州五县七校)经常有人因误食亚硝酸钠(NaNO2)而中毒。原因是NaNO2像食盐一样既有咸味,又有很强毒性。已知亚硝酸钠能发生如下反应:
2NaNO2+4HI===2NO↑+I2+2NaI+2H2O
(1)该反应的氧化剂是 ,被氧化的是 元素。
(2)若此反应中电子转移数目为0.5 mol,则被氧化的还原剂的物质的量为 。
(3)用双线桥标出上述反应的电子转移的方向和数目。
解析 (1)在该氧化还原反应中,氮元素化合价降低,被还原,NaNO2是氧化剂,NO为还原产物;碘元素化合价升高,被氧化,HI为还原剂,I2是氧化产物;故该反应的氧化剂是NaNO2,被氧化的是碘元素;(2)碘元素由-1价升高为0价,得到1个电子,当转移电子数目为0.5 mol时,被氧化的还原剂的物质的量为0.5 mol;(3)根据分析,可以用双线桥标出反应的电子转移的方向和数目为:
。
答案 (1)NaNO2 碘(或I) (2)0.5 mol
(3)
15.(2018·天水一中月考)试回答下列问题:
(1)写出在酸性条件下H2O2氧化氯化亚铁的离子反应方程式:___________________________________________________________
___________________________________________________________。
(2)日常生活中常用的“84消毒液”的主要成分是NaClO,而洁厕灵的主要成分是HCl,两者不能混合使用,请用离子方程式表示原因___________________________________________________________
___________________________________________________________。
(3)取300 mL 0.2 mol/L KI溶液与一定量的酸性KMnO4溶液恰好完全反应,生成等物质的量的I2和KIO3,则消耗KMnO4的物质的量为 mol。
(4)在Na2S2O3的溶液中加入稀硫酸观察到的现象是:
___________________________________________________________,
写出该反应的离子方程式_________________________________________
___________________________________________________________。
解析 (1)酸性溶液中双氧水氧化氯化亚铁的离子方程式为H2O2+2Fe2++2H+===2Fe3++2H2O;(2)酸性溶液中次氯酸钠能把氯化氢氧化为氯气,离子方程式为ClO-+Cl-+2H+===H2O+Cl2↑;(3)碘化钾的物质的量是0.06 mol,反应后生成等物质的量的I2和KIO3,则二者的物质的量均是0.02 mol。失去电子的物质的量是0.02 mol×2+0.02 mol×6=0.16 mol,Mn元素化合价从+7价降到+2价得到5个电子,所以根据电子得失守恒可知消耗高锰酸钾的物质的量是0.16 mol÷5=0.032 mol;(4)在Na2S2O3的溶液中加入稀硫酸发生反应S2O+2H+===S↓+H2O+SO2↑,所以观察到实验现象是产生淡黄色沉淀,同时有无色刺激性气味的气体产生。
答案 (1)H2O2+2Fe2++2H+===2Fe3++2H2O
(2)ClO-+Cl-+2H+===H2O+Cl2↑
(3)0.032
(4)产生淡黄色沉淀,同时有无色刺激性气味的气体产生 S2O+2H+===S↓+H2O+SO2↑
16.(加试题)(2018·浙江省温州十五校联考)稀有金属铼素有“航空发动机的壮骨粉”之称,我国 2015 年 7 月 22 日冲破国外技术封锁,生产出第一批发动机单晶叶片产品。铼是一种稀缺资源,以下是从铼的硫化物提取铼的相关化学反应方程式:
①4ReS2+15O2===2Re2O7+8SO2 ,②Re2O7+H2O===2HReO4 ,③HReO4+KCl===KReO4↓+HCl ,④2KReO4+7H2===2Re+2KOH+6H2O。
另一种稀有金属钛(Ti),具有良好的稳定性,被美誉为“太空金属”,可将金红石(TiO2)矿石先转化成 TiCl4,再提取金属 Ti,金红石转化成 TiCl4 的反应方程式如下:⑤TiO2+2C+2Cl2===TiCl4+2CO。
(1)在①~⑤的反应中,属于复分解反应的是 (填序号)。
(2)在反应①中,还原剂是 ,还原产物是 (填化学式)
(3)当反应④中有3.5 mol 电子转移时,能获得___________ g
金属 Re。
(4)用双线桥法标出反应⑤的电子转移的方向和数目
___________________________________________________________。
解析 (1)在①~⑤的反应中,③无化合价变化,属于复分解反应。(2)反应①中, ReS2两种元素化合价都升高作还原剂, 还原产物是Re2O7、SO2。(3)当反应④Re化合价从+7降到0价,当有3.5 mol 电子转移时,能获得金属Re 0.5 mol,即93 g。(4)用双线桥法标出反应⑤电子转移的方向和数目为:
。
答案 (1)③ (2)ReS2 Re2O7、SO2 (3)93
(4)
相关资料
更多

