2020届高考化学二轮复习物质结构元素周期律作业 练习
展开利用原子结构或核外电子排布推断元素
1.X、Y、Z、M、R为五种短周期元素,其原子半径和最外层电子数之间的关系如图所示。下列说法不正确的是( )
A.R的氧化物都含有离子键
B.M的氢化物常温常压下为气体
C.最高价含氧酸的酸性:Z<Y
D.Y形成的化合物种类最多
解析:根据题图可推知,X为H,Y为C,Z为N,M为S,R为Na。Na的氧化物有Na2O、Na2O2,二者均为离子化合物,A项正确;S的氢化物为H2S,常温常压下为气体,B项正确;非金属性:N>C,故最高价含氧酸的酸性:HNO3>H2CO3,C项错误;含碳化合物种类最多,D项正确。
答案:C
2.短周期元素X、Y、Z和W的原子序数依次增大,且在同一周期,四种元素原子的最外层电子数之和为19,X和Y元素原子的原子序数之比为6∶7,X的最高正价是W的最低负价的绝对值的2倍。下列说法正确的是( )
A.X单质可以通过铝热法获得
B.Y的氧化物是良好的半导体材料
C.Z的氢化物比W的氢化物更稳定
D.X的氧化物和Z的最高价氧化物化合的产物中有共价键和离子键
解析:根据提供信息,可以推断出X为Mg,Y为Si,Z为S,W为Cl。Mg比Al活泼,不能用铝热法获得Mg,应该用电解法,A项错误;单质硅是良好的半导体材料,SiO2不是半导体材料,B项错误;非金属性:S<Cl,因此稳定性:H2S<HCl,C项错误;MgO和SO3化合的产物为MgSO4,Mg2+和SO之间形成离子键,SO中S和O之间形成共价键,D项正确。
答案:D
3.a、b、c、d为原子序数依次增大的短周期主族元素,a与d最外层电子数之和为12,b2-与c+的电子层结构与氖相同,c、d同周期。下列叙述正确的是( )
A.a的原子半径是这些元素中最小的
B.b与其他三种元素均可形成至少两种二元化合物
C.c与b形成的二元化合物一定只存在离子键
D.d与b、c三种元素形成的化合物的水溶液一定呈碱性
解析:b2-与c+的电子层结构与氖相同,说明b为O,c为Na;a、b、c、d为原子序数依次增大的短周期主族元素,a与d最外层电子数之和为12,说明a为N,d为Cl。原子半径Na>Cl>N>O,A错误;O与Na、N、Cl形成的二元化合物有Na2O、Na2O2、NO、N2O、Cl2O、Cl2O3等,B正确;过氧化钠中不仅仅只有离子键,过氧根中还存在共价键,C错误;Na、O、Cl三种元素能形成多种化合物,如NaClO4水溶液呈中性,D错误。
答案:B
4.部分短周期元素的性质或原子结构如下表:
元素代号 | 元素的性质或原子结构 |
W | M层上的电子数为4 |
X | 其单质为双原子分子,其简单氢化物的水溶液显碱性 |
Y | L层电子数为次外层电子数的3倍 |
Z | 元素的最高正化合价是+7 |
下列叙述不正确的是( )
A.W的氧化物不溶于水
B.由X、Y和氢三种元素形成的化合物中只有共价键
C.物质WZ4在高温条件下可与氢气发生反应,能生成W的单质
D.W、X、Z三种元素的最高价氧化物对应的水化物中酸性最强的是Z
解析:由题给信息可推知,W、X、Y、Z分别是Si、N、O、Cl。W的单质为晶体硅,其氧化物为二氧化硅,不溶于水,A正确;由X、Y和氢元素形成的化合物如硝酸铵含有离子键和共价键,B不正确;SiCl4在高温条件下与氢气反应能生成单质硅,C正确;W、X、Z三种元素的最高价氧化物对应的水化物分别为H2SiO3、HNO3、HClO4,其中高氯酸(HClO4)的酸性最强,D正确。
答案:B
利用元素在周期表中的位置推断元素
5.已知短周期主族元素,X、Y、Z在元素周期表中的位置如图,下列说法一定正确的是( )
A.最高正化合价:Y>X
B.气态氢化物的沸点:X<Y<Z
C.X、Y、Z的最高价氧化物对应水化物中,X的酸性最强
D.若X、Y、Z的原子序数之和等于33,三种元素两两之间均能形成共价化合物
解析:如果Y是O或F,则无最高正价,A错误;X如果是O,水分子间存在氢键,沸点最高,B错误;当X、Y、Z分别为C、N、Si时,硝酸的酸性最强,C错误;若X、Y、Z的原子序数之和等于33,则分别为O、F、S,三种元素两两之间均能形成共价化合物,D正确。
答案:D
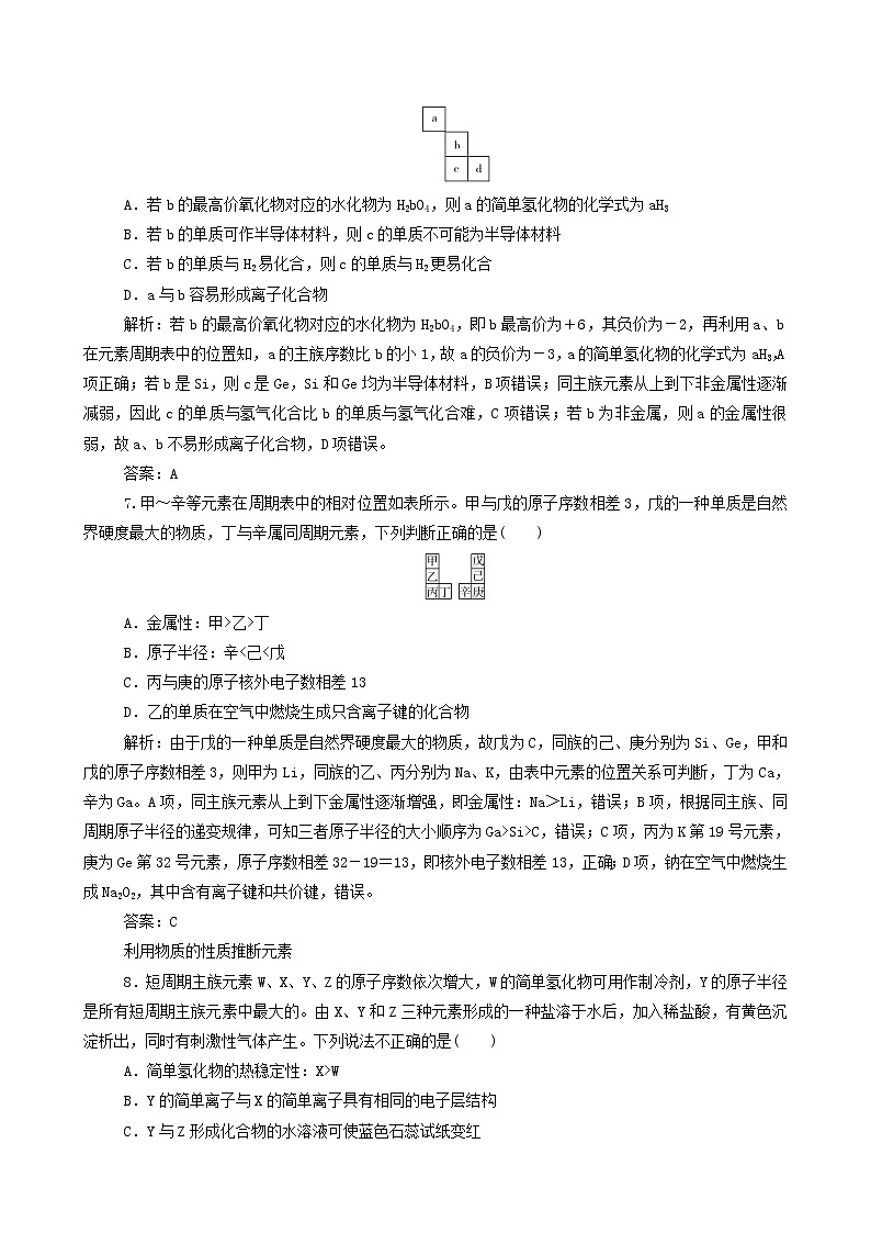
6.a、b、c、d四种主族元素在周期表中的位置如图,则下列说法正确的是( )
A.若b的最高价氧化物对应的水化物为H2bO4,则a的简单氢化物的化学式为aH3
B.若b的单质可作半导体材料,则c的单质不可能为半导体材料
C.若b的单质与H2易化合,则c的单质与H2更易化合
D.a与b容易形成离子化合物
解析:若b的最高价氧化物对应的水化物为H2bO4,即b最高价为+6,其负价为-2,再利用a、b在元素周期表中的位置知,a的主族序数比b的小1,故a的负价为-3,a的简单氢化物的化学式为aH3,A项正确;若b是Si,则c是Ge,Si和Ge均为半导体材料,B项错误;同主族元素从上到下非金属性逐渐减弱,因此c的单质与氢气化合比b的单质与氢气化合难,C项错误;若b为非金属,则a的金属性很弱,故a、b不易形成离子化合物,D项错误。
答案:A
7.甲~辛等元素在周期表中的相对位置如表所示。甲与戊的原子序数相差3,戊的一种单质是自然界硬度最大的物质,丁与辛属同周期元素,下列判断正确的是( )
A.金属性:甲>乙>丁
B.原子半径:辛<己<戊
C.丙与庚的原子核外电子数相差13
D.乙的单质在空气中燃烧生成只含离子键的化合物
解析:由于戊的一种单质是自然界硬度最大的物质,故戊为C,同族的己、庚分别为Si、Ge,甲和戊的原子序数相差3,则甲为Li,同族的乙、丙分别为Na、K,由表中元素的位置关系可判断,丁为Ca,辛为Ga。A项,同主族元素从上到下金属性逐渐增强,即金属性:Na>Li,错误;B项,根据同主族、同周期原子半径的递变规律,可知三者原子半径的大小顺序为Ga>Si>C,错误;C项,丙为K第19号元素,庚为Ge第32号元素,原子序数相差32-19=13,即核外电子数相差13,正确;D项,钠在空气中燃烧生成Na2O2,其中含有离子键和共价键,错误。
答案:C
利用物质的性质推断元素
8.短周期主族元素W、X、Y、Z的原子序数依次增大,W的简单氢化物可用作制冷剂,Y的原子半径是所有短周期主族元素中最大的。由X、Y和Z三种元素形成的一种盐溶于水后,加入稀盐酸,有黄色沉淀析出,同时有刺激性气体产生。下列说法不正确的是( )
A.简单氢化物的热稳定性:X>W
B.Y的简单离子与X的简单离子具有相同的电子层结构
C.Y与Z形成化合物的水溶液可使蓝色石蕊试纸变红
D.Z与X属于同一主族,与Y属于同一周期
解析:氨可作制冷剂,所以W是氮元素;钠是短周期元素中原子半径最大的,所以Y是钠元素;硫代硫酸钠与稀盐酸反应生成黄色沉淀硫单质和刺激性气味的气体二氧化硫,所以X、Z分别是氧、硫。A项,非金属性X强于W,所以X的简单氢化物的热稳定性强于W的,正确;B项,Y、X的简单离子都具有与氖原子相同的电子层结构,均是10电子微粒,正确;C项,硫化钠水解使溶液呈碱性,该溶液使石蕊试纸变蓝,错误;D项,S、O属于第ⅥA族,S、Na属于第三周期,正确。
答案:C
9.X、Y、Z、W四种短周期主族元素,原子序数依次增大,其中X的简单气态氢化物可与其最高价含氧酸反应生成离子化合物,Y与Z同主族,W的最高价含氧酸是同周期元素中最强的无机酸。下列说法正确的是( )
A.钠元素与Y元素可形成化合物Na2Y2
B.最简单氢化物的沸点:Y<X
C.简单阴离子的半径:Y<Z<W
D.W元素的单质在化学反应中只表现氧化性
解析:X、Y、Z、W四种短周期主族元素的原子序数依次增大,结合题给条件X的简单气态氢化物可与其最高价含氧酸反应生成离子化合物可推出X为N,结合Y与Z同主族,W的最高价含氧酸是同周期元素中最强的无机酸可推出Y为O,Z为S,W为Cl。Na与O可形成Na2O2,A正确;H2O的沸点大于NH3,B错误;简单离子的电子层数越多,离子半径越大,具有相同电子层结构的简单离子,原子序数小的半径大,所以简单阴离子的半径:S2->Cl->O2-,C错误;Cl2与NaOH的反应中,Cl2既表现氧化性又表现还原性,D错误。
答案:A
10.(2019·济南质检)表1是元素周期表的一部分。25 ℃时,用浓度为0.100 0 mol·L-1的氢氧化钠溶液分别滴定20.00 mL浓度均为0.100 0 mol·L-1的两种酸HX、HZ(忽略体积变化),实验数据如表2,下列判断正确的是( )
氧 | X |
Y | Z |
表1
数据编号 | 滴入NaOH溶液的体积/mL | 溶液的pH | |
HX | HZ | ||
① | 0 | 3 | 1 |
② | 20.00 | a | 7 |
表2
A.表格中a<7
B.HX和HZ等体积混合后pH=1+lg 2
C.Y和Z两元素的简单氢化物受热分解,前者分解温度高
D.0.100 0 mol·L-1 Na2Y的水溶液中:c(Y2-)+c(HY-)+c(H2Y)=0.100 0 mol·L-1
解析:根据表1可知,X为氟元素,Y为硫元素,Z为氯元素。HX为HF,氢氟酸是弱酸;HZ为HCl,盐酸是强酸。滴入20 mL 0.100 0 mol·L-1的氢氧化钠溶液时,恰好中和,NaF属于强碱弱酸盐,水解显碱性,a>7,A错误;HZ(HCl)对HX(HF)的电离有抑制作用,HF的电离平衡发生移动,无法计算pH,B错误;氯元素的非金属性大于硫元素,其简单氢化物的分解温度:HCl>H2S,C错误;0.100 0 mol·L-1 Na2Y(Na2S)溶液中,存在S2-+H2OHS-+OH-,
HS-+H2OH2S+OH-,根据硫元素守恒:c(S2-)+c(HS-)+c(H2S)=0.100 0 mol·L-1,D正确。
答案:D
11.根据表中短周期元素的有关信息判断,下列说法错误的是( )
元素编号 | E | F | G | H | I | J | K | L |
原子半径/nm | 0.037 | 0.074 | 0.082 | 0.099 | 0.102 | 0.143 | 0.160 | 0.186 |
最高化合价或最低化合价 | +1 | -2 | +3 | -1 | -2 | +3 | +2 | +1 |
A.最高价氧化物对应的水化物的酸性:H>I
B.简单离子半径:K>F
C.同温下,形状、大小相同的单质与等浓度、等体积的稀硫酸反应的速率:L>K>J
D.相同条件下,等物质的量的单质与氢气化合放出的能量:F>I
解析:F、I的最低负化合价都为-2,应该为第ⅥA族元素,根据原子半径可知F为O,I为S;E、L的最高正化合价为+1,结合原子半径大小可知E为H,L为Na;K的最高正化合价为+2,结合原子半径可知K为Mg;G、J的最高正化合价为+3,结合原子半径可知G为B,J为Al;H的最低化合价为-1,为第ⅦA族元素,其原子半径大于F,则H为Cl。选项A,Cl的最高价氧化物对应的水化物为高氯酸,S的最高价氧化物对应的水化物为硫酸,由于非金属性:Cl>S,则高氯酸的酸性大于硫酸,正确;选项B,Mg2+、
O2-电子层结构相同,核电荷数越大离子半径越小,故离子半径:
Mg2+<O2-,错误;选项C,L、K、J分别为Na、Mg、Al,三者的单质与等浓度、等体积的稀硫酸反应的速率:Na>Mg>Al,正确;选项D,非金属性:O>S,故氧气与氢气化合时生成的H2O的热稳定性高,放出的能量更多,正确。
答案:B
12.(2019·厦门调研)短周期元素T、Q、R、W原子序数依次增大,其组成物质可进行下列转化:金属单质A与气体单质B加热反应生成M,M具有硬度高、耐高温等特点,易与常见液体D反应,生成刺激性气味气体E能使湿润的红色石蕊试纸变蓝。A不溶于碱溶液但可与E在加热条件下反应得到M。下列说法正确的是( )
A.化合物M是一种新型无机非金属材料氮化铝
B.Q元素组成的单质常温下较稳定
C.R元素组成的单质A又称作“国防金属”
D.A与E反应中,每生成0.1 mol M可得气态产物3.36 L(标准状况)
解析:由已知各物质的组成元素均为短周期元素,E为能使湿润的红色石蕊试纸变蓝的刺激性气味的气体,则E为NH3;金属单质A与气体单质B加热反应生成具有硬度高、耐高温等特点的M,A不溶于碱溶液,M与常见液体D反应生成了E(NH3),所以D为H2O,M为Mg3N2,A为金属Mg,B为N2;因为短周期元素T、Q、R、W原子序数依次增大,所以T为氢元素、Q为氮元素、R为氧元素、W为镁元素。由前面的推理可得,M为Mg3N2,A项错误;Q为氮元素,N2中两个氮原子形成3对共用电子,所以N2在常温下性质稳定,B项正确;R为氧元素,其单质为非金属单质,C项错误;A为金属Mg,E为NH3,M为Mg3N2,A与E的反应为3Mg+2NH3Mg3N2+3H2,所以每生成0.1 mol Mg3N2可得气态产物0.3 mol,体积为6.72 L(标准状况),D项错误。
答案:B
利用物质间转化关系推断元素
13.(2019·茂名联考)X、Y、Z、W为原子序数依次增大的四种短周期元素,其中Z为金属元素,X、W为同一主族元素。X、Z、W形成的最高价氧化物分别为甲、乙、丙。x、y2、z、w分别为X、Y、Z、W的单质,丁是化合物。其转化关系如图所示,下列判断错误的是( )
A.反应①、②、③都属于氧化还原反应
B.X、Y、Z、W四种元素中,Y的原子半径最小
C.Na着火时,可用甲扑灭
D.一定条件下,x与甲反应生成丁
解析:根据题中信息可判断x为碳,丙为二氧化硅,在高温条件下碳与二氧化硅反应生成w为硅、丁为一氧化碳;y2为氧气,碳与氧气点燃反应生成甲为二氧化碳,z为镁,镁在二氧化碳中点燃反应生成碳和氧化镁。反应①是二氧化碳与镁反应、②是碳与氧气反应、③是碳与二氧化硅反应,都属于氧化还原反应,A项正确;同周期元素原子半径从左到右依次减小,同主族元素原子半径从上而下半径增大,故C、O、Mg、Si四种元素中,O的原子半径最小,B项正确;Na着火时,不可用二氧化碳扑灭,C项错误;碳与二氧化碳在高温条件下反应生成一氧化碳,D项正确。
答案:C
14.短周期元素W、X、Y、Z的原子序数依次递增,a、b、c、d、e、f是由这些元素组成的化合物,d是淡黄色粉末,m为元素Y的单质,通常为无色无味的气味。上述物质的转化关系如图所示。下列说法错误的是( )
A.简单离子半径:Z<Y
B.阴离子的还原性:Y>W
C.简单气态氢化物的热稳定性:Y>X
D.W、Y、Z形成的化合物含有共价键
解析:短周期元素W、X、Y、Z的原子序数依次递增,a、b、c、d、e、f是由这些元素组成的化合物,d是淡黄色粉末,d为Na2O2,结合图中转化可知,m为元素Y的单质,通常为无色无味的气体,则m为O2,Y为O,a为烃,b、c分别为CO2、H2O,e、f分别为NaOH、碳酸钠,结合原子序数可知,W为H,X为C,Y为O,Z为Na。A项,Z、Y的离子具有相同电子层结构,原子序数大的离子半径小,则简单离子半径:Z<Y,正确;B项,由NaH+H2O===NaOH+H2↑,可知H原子失去电子,阴离子的还原性:Y<W,错误;C项,非金属性越强,对应氢化物越稳定,则简单气态氢化物的热稳定性:Y>X,正确;NaOH虽为离子化合物,但其含有共价键,D正确。
答案:B
15.(2018·广东揭阳期末)X、Y、Z为原子序数依次增大的短周期主族元素,三种元素属于不同周期。下列转化关系中,A、B、C是X、Y、Z对应的三种气态单质,其余均为常见化合物。下列分析正确的是( )
A.Y的氢化物在常温下是液体
B.与Y同周期氢化物中D最稳定
C.Z的含氧酸均为强酸
D.F含离子键和共价键
解析:根据题意可分析出X、Y、Z分别为H、N、Cl三种元素,所以A、B、C分别是H2、N2、Cl2,则D为NH3、E为HCl,F为NH4Cl。Y的氢化物是NH3,常温下是气体,则A项错误;与Y同周期氢化物中最稳定的是HF,故B项错误;氯元素的含氧酸较多,其中HClO是弱酸,故C项错误;NH4Cl是离子化合物,既有离子键,也有共价键,所以D项正确。
答案:D
16.(2019·天津南开中学质检)X、Y、Z是三种常见元素的单质,甲、乙是两种常见的化合物,这些单质和化合物之间存在如图所示的关系,下列说法正确的是( )
A.X、Y、Z一定是非金属单质
B.如果X、Y都为金属单质,则Z必为非金属单质
C.X、Y、Z中至少有一种是金属单质
D.如果X、Y都为非金属单质,则Z必为金属单质
解析:根据X、Y、Z是单质,甲和乙是常见的化合物,X和甲反应生成Y和乙,该反应是置换反应,X可能是氢气或者碳或者活泼金属,X和Z会生成乙,Y和Z会生成甲。X、Y、Z不一定是非金属单质,如2Mg+CO2C+2MgO,故A项错误;若X、Y都为金属单质,发生置换反应时一定是金属单质与金属化合物的反应,X、Y的化合物一定是非金属化合物,则Z必为非金属单质,如2Al+Fe2O32Fe+Al2O3;Zn+CuCl2===ZnCl2+Cu,故B项正确;X、Y、Z可以都是非金属单质,如C+H2OCO+H2,故C项错误;如果X、Y都为非金属单质,则Z可以为金属单质,也可以为非金属单质,如Cl2+2NaBr===2NaCl+Br2;Zn+2HCl===ZnCl2+H2↑,故D项错误。
答案:B

