还剩10页未读,
继续阅读
【化学】湖北省宜昌市部分示范高中教学协作体2018-2019学年高一下学期期中联考试题(解析版)
展开
湖北省宜昌市部分示范高中教学协作体2018-2019学年高一下学期期中联考试题
(全卷满分:100分 考试用时:90 分钟)
相对原子质量:H:1 C:12 N:14 O:16 Na:23 Al:27 Ag:108 Cl:35.5 Cu:64 Mn:55
一.选择题(以下各题仅有一个选项正确,每小题3分,共51分)
1.下列说法不正确的是( )
A. 太阳能电池可用二氧化硅材料制作,其应用有利于环保节能
B. SiO2可用于制造光导纤维
C. Na2SiO3水溶液俗称水玻璃,可用作木材防火剂及黏胶剂
D. 建设三峡大坝使用了大量水泥,水泥是无机材料
【答案】A
【详解】A. 太阳能电池可采用硅材料制作,不是二氧化硅,故A错误;
B. SiO2可用于制造光导纤维,故B正确;
C. Na2SiO3水溶液俗称水玻璃,可用作木材防火剂及黏胶剂,故C正确;
D. 建设三峡大坝使用了大量水泥,水泥属于硅酸盐材料,水泥是无机非金属材料,故D正确,
故选A。
2.关于原子结构叙述正确的是( )
A. 所有的原子核都是由质子和中子组成的
B. 原子的最外层电子数不超过8个
C. 稀有气体原子的最外层电子数均为8
D. 原子的次外层电子数都是2
【答案】B
【解析】11H无中子,故A错误;
最外层8个电子(K层为最外层时,为2个电子)是稳定结构,故B正确;
He最外层电子数为2个,故C错误;
举例:钠,核外电子排布为2 8 1,次外层电子数是8,故D错误;
3.最近科学家发现了氧元素的一种新的粒子O4。对于这种新粒子,下列说法不正确的是( )
A. 它与氧气互为同素异形体 B. 它是氧元素的一种同位素
C. 它的摩尔质量是64 g·mol-1 D. 它可能具有很强的氧化性
【答案】B
【详解】A. O4是由氧元素组成的单质,所以它与氧气互为同素异形体,故A正确;
B. O4是由氧元素组成的单质,故B错误;
C. O4的相对分子质量为64,则它的摩尔质量是64 g·mol-1 ,故C正确;
D. 氧气和臭氧都有强的氧化性,所以O4可能具有很强的氧化性,故D正确,
故选B。
4.下列化合物中,既有离子键,又有共价键的是( )
A. H2O B. CaCl2 C. KOH D. NH3
【答案】C
【解析】试题分析:H2O和NH3分子中都只含有共价键,CaCl2中含有离子键,KOH中既有离子键又有化合键,选项C正确。
5.下列关于碱金属元素和卤素的说法中,错误的是( )
A. 随核电荷数的增加,碱金属元素和卤素的原子半径都逐渐增大
B. 碱金属元素中,锂原子失去最外层电子的能力最弱;卤素中,氟原子得电子能力最强
C. 钾与水的反应比钠与水的反应更剧烈
D. 溴单质与水的反应比氯单质与水的反应更剧烈
【答案】D
【解析】试题分析:A、随核电荷数的增加,碱金属元素和卤素的电子层数增多,原子半径都逐渐增大,A正确;B、碱金属元素中,锂原子失去最外层电子的能力最弱;卤素中,氟原子得电子的能力最强,B正确;C、钾比钠活泼,则钾与水的反应比钠与水的反应更剧烈,C正确;D、氯气的氧化性强于溴的,则溴单质与水的反应不如氯单质与水的反应剧烈,D错误。答案选D。
6.下列叙述中,通常不能作为判断两种元素非金属性强弱的依据的是( )
A. 其气态氢化物的稳定性 B. 单质的氧化性的强弱
C. 其最高价氧化物对应的水化物的酸性 D. 单质的熔点高低
【答案】D
【详解】比较两种元素非金属性强弱可以从气态氢化物的稳定性、单质氧化性的强弱、最高价氧化物对应水化物酸性的强弱、单质与H2化合的难易等几个方面进行。而与单质的熔沸点高低无关,故选D。
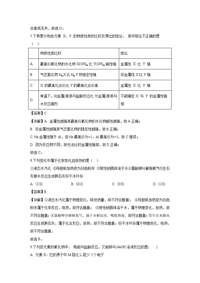
7.下表是分别含元素 X、Y 的物质性质的比较及得出的结论, 其中结论不正确的是( )
物质性质比较
结论
A
最高价氧化物的水化物X(OH)m比Y(OH)m碱性强
金属性 X 比 Y 强
B
气态氢化物HmX比HmY热稳定性强
非金属性X比Y强
C
X 的最高化合价比Y的最高化合价高
金属性 X 比 Y 强
D
常温下,X(金属)单质与盐酸反应比Y(金属)单质与水反应剧烈
不能确定X 与 Y 的金属性强弱
【答案】C
【详解】A. 金属性越强其最高价氧化物的水化物碱性越强,故A正确;
B. 非金属性越强其气态氢化物的稳定性越强,故B正确;
C. Na金属性强于Al,但Na最高价为+1,Al最高价为+3,故C错误;
D. 因为反应物不同,故无法比较金属性强弱,故D正确;
故选C。
8.下列变化中属于化学变化且吸热的是( )
①液态水汽化 ②将胆矾加热变为白色粉末 ③苛性钠固体溶于水④氯酸钾分解制氧气⑤生石灰跟水反应生成熟石灰⑥干冰升华
A. ①② B. ②④ C. ③⑤ D. ①⑥
【答案】B
【详解】①液态水汽化属于物理变化,吸收热量,故不符合题意; ②将胆矾加热变为白色粉末属于化学反应,吸热,故符合题意; ③苛性钠固体溶于水,属于物理变化,放热,故不符合题意;④氯酸钾分解制氧气,属于分解反应,吸收热量,故符合题意;⑤生石灰跟水反应生成熟石灰,属于化合反应,放热,故不符合题意;⑥干冰升华属于物理变化,吸热,故不符合题意,
故选B。
9.下列各元素的氧化物中, 既能与盐酸反应,又能够与NaOH溶液反应的是( )
A. 元素X:它的原子中M层比L层少2个电子
B. 元素Y:它的二价阳离子核外电子总数与氩原子相同
C. 元素Z:位于元素周期表中的第三周期,ⅢA 族
D. 元素W:它的焰色反应颜色呈黄色
【答案】C
【详解】A.元素X为S元素,其氧化物有二氧化硫、三氧化硫,都是酸性氧化物,都能与氢氧化钠反应,不与盐酸反应,故A错误;
B.元素Y为Ca元素,其氧化物为氧化钙,是碱性氧化物,能与盐酸反应,不能与氢氧化钠反应,故B错误;
C.元素Z为Al元素,其氧化物为氧化铝,属于两性氧化物,既能与盐酸反应,也能与氢氧化钠反应,故C正确;
D.元素W为Na元素,其氧化物为氧化钠等,能与盐酸反应,不能与氢氧化钠反应,故D错误,
故选C
10.A.B.C都是金属:B中混有C时,只有C能被盐酸溶解;A与B组成原电池时,A为电池的正极。A.B.C三种金属的活动性顺序为( )
A. A>B>C B. A>C>B
C. C>B>A D. B>C>A
【答案】C
【解析】考查金属活泼性比较。金属越活泼,越可以被盐酸溶解,所以C大于B。在原电池中较活泼的金属作负极,不活泼的金属作正极,所以B大于A。因此活动性顺序为C>B>A。答案选C。
11.根据化学变化的实质是旧的化学键断裂、新的化学键形成这一理论,判断下列变化是化学变化的是( )
A. 固体氯化钠溶于水
B. 氯化铵受热分解生成氯化氢和氨气
C. 冰经加热变成水蒸气
D. 氯化氢溶于水
【答案】B
【详解】A.NaCl溶于水,只有离子键的断裂,但没有化学键的形成,不属于化学变化,故A错误;
B.氯化铵受热分解生成氯化氢和氨气有旧化学键断裂、新化学键形成,属于化学变化,故B正确;
C.冰经加热变成水蒸气没有化学键的断裂和形成,不属于化学变化,故C错误;
D.氯化氢溶于水,有共价键的断裂,但没有化学键的形成,不属于化学变化,故D错误,
故选B。
12.X.Y都是短周期元素,X原子最外层只有一个电子,Y元素的最高正价与最低负价的代数和为6,X和Y两元素形成的化合物为R,则下列关于R的叙述正确的是( )
A. R 一定是共价化合物
B. R一定是离子化合物
C. R可能是共价化合物,也可能是离子化合物
D. R可能是液态物质,也可能是固态物质
【答案】CD
【解析】试题分析:X、Y都是短周期元素,X原子最外层只有一个电子,所以X是第ⅠA族元素,可能是H或Li或Na元素;Y元素的最高正价与最低负价的代数和为6,该元素属于第ⅦA元素,F元素没有正价,所以Y是氯元素;A、X和Y两元素形成的化合物可能是①HCl共价化合物,或②LiCl离子化合物,或③NaCl离子化合物,A错误;B、根据以上分析可知B错误;C、R可能是共价化合物,如氯化氢;也可能是离子化合物,如LiCl和NaCl,C正确;D、R可能是气态物质,例如氯化氢;也可能是固态物质,例如如LiCl和NaCl,D正确,答案选CD。
13.判断下列说法,其中正确的组合是( )
①煤、石油、天然气是当今世界重要的化石能源
②电力、风力、生物质能均是一次能源
③化学变化中的能量变化主要是由化学键的变化引起的
④吸热反应发生时一定要加热,放热反应发生时不需要加热
⑤等质量的糖类在体内发生氧化还原反应和在体外燃烧均生成CO2和水时,放出的能量不可能相等
⑥充电电池可以无限制地反复放电、充电
⑦充电时的电池反应和放电时的电池反应为可逆反应
A. ①③⑤⑦ B. ①②③⑤⑥ C. ①③ D. ①③④⑤
【答案】C
【详解】①煤、石油、天然气是最重要的化石燃料,故①正确;
②电力是二次能源,故②错误;
③化学反应的本质是旧化学键的断裂和新化学键的形成过程,断裂旧化学键吸收能量,形成新化学键释放能量,化学变化中的能量变化主要原因是由旧键的断裂和新键的形成,故③正确;
④氯化铵与氢氧化钡晶体反应,不需要任何条件,反应吸热,C的燃烧是放热反应,反应需要点燃,故④错误;
⑤等质量的糖类在体内发生氧化还原反应和在体外燃烧都生成CO2和H2O,释放的能量相等,故⑤错误;
⑥充电电池可反复放电、充电,但由于电池制造工艺等方面存在不足,实际上充电电池的充放电次数仍有限制,且使用是否得当,对电池的工作状态及寿命影响也很大,故⑥错误;
⑦放电过程是原电池,是自发的氧化还原反应;而充电过程是电解池,是非自发的氧化还原反应,是用电流强迫电解质溶液在两极发生氧化还原反应,因为条件不一样,所以它们不是可逆的,故⑦错误;
故选C。
14.白磷在高压下隔绝空气加热后急速冷却,可得钢灰色固体——黑磷,其转化过程如下:,黑磷比白磷稳定。下列叙述正确的是( )
A. 黑磷与白磷是磷元素的同位素
B. 等质量的白磷比黑磷能量高
C. 白磷转化为黑磷时无能量变化
D. 白磷转化为黑磷是吸收能量的反应
【答案】B
【详解】A.黑磷与白磷是单质,互为同素异形体,故A错误;
B.黑磷比白磷稳定,则白磷的能量高,故B正确;
C.黑磷比白磷稳定,则白磷的能量高,则白磷转化为黑磷是放热反应,故C错误;
D.黑磷比白磷稳定,则白磷的能量高,则白磷转化为黑磷是放热反应,故D错误,
答案选B。
15.下列有关电池的说法不正确的是( )
A. 锂电池是一种质量轻,额定电压高,寿命长的高能电池
B. 铅蓄电池可放电亦可充电,属于一次电池
C. 燃料电池具有能量转化率高,能长时间供电等优点
D. 原电池是利用氧化还原反应将化学能转化为电能的装置
【答案】B
【详解】A.Li的相对原子质量较小,其密度小,所以相同质量的金属锂的体积小,单位质量能量比高,所以锂电池是质量轻、额定电压高、寿命长的高能电池,故A正确;
B.铅蓄电池是最早使用的二次电池,故B错误;
C.燃料电池直接将化学能转化为电能,燃料电池是一种高效、环境友好的发电装置,能量转化率理论上高达85%~90%,燃料电池的反应物不是储存在电池内部,是由外设装备提供燃料和氧化剂等,所以能长时间供电,故C正确;
D.原电池是将化学能转化为电能装置,故D正确;
故选B。
16.一个由锌片和石墨棒作为电极的原电池如图所示,电极反应分别是:锌片:2Zn-4e-+4OH-===2ZnO+2H2O 石墨:2H2O+O2+4e-===4OH- 下列说法中不正确的是( )
A. 电子从石墨经外电路流向锌片,电解质溶液为酸性溶液
B. 锌片是负极,石墨是正极
C. 电池总反应为2Zn+O2===2ZnO
D. 该原电池工作一段时间后石墨附近溶液中的c(OH-)增大
【答案】A
【解析】试题分析:A、根据锌片电极反应式,锌片失去电子,锌片作负极,石墨作正极,根据原电池的工作原理,电子从负极经外电路流向正极,即电子从Zn→外电路→石墨,通过石墨电极反应式,得出此溶液显碱性或中性,故说法错误;B、根据选项A的分析,故说法正确;C、正负极电极反应式相加,得出2Zn+O2=2ZnO,故说法正确;D、根据石墨电极反应式,产生OH-,c(OH-)增大,故说法正确。
17. 一种熔融碳酸盐燃料电池原理示意如图。下列有关该电池的说法正确的是( )
A. 反应CH4+H2O3H2+CO,每消耗1molCH4转移12mol 电子
B. 电极A上H2参与的电极反应为:H2+2OH--2e-=2H2O
C. 电池工作时,CO32-向电极B移动
D. 电极B上发生的电极反应为:O2+2CO2+4e-=2CO32-
【答案】D
【解析】A、1molCH4→CO,化合价由-4价→+2上升6价,1molCH4参加反应共转移6mol电子,故错误;B、环境不是碱性,否则不会产生CO2,其电极反应式:CO+H2+2CO32--4e-=3CO2+H2O,故B错误;C、根据原电池工作原理,电极A是负极,电极B是正极,阴离子向负极移动,故C错误;D、根据电池原理,O2、CO2共同参加反应,其电极反应式:O2+2CO2+4e-=2CO32-,故D正确。
二.非选择题(共4题,共49分)
18.下表列出了①~⑨九种元素在周期表中的位置:
ⅠA
ⅡA
ⅢA
ⅣA
ⅤA
ⅥA
ⅦA
0
1
①
2
②
③
④
⑧
3
⑤
⑥
⑦
⑨
请按要求回答下列问题。
(1)元素④的名称是______,元素④在周期表中所处位置___________,从元素原子得失电子的角度看,元素④具有____________(填“氧化性”或“还原性”)。
(2)按气态氢化物的稳定性由弱到强的顺序排列,⑥④⑦的氢化物稳定性:______________________(写氢化物的化学式)。
(3)元素⑦的原子结构示意图是____________。
(4)写出元素⑤形成的单质在氧气中燃烧的化学方程式________________,这一反应是___________(填“吸热”或“放热”)反应。
(5)用电子式表示①与⑨反应得到的化合物的形成过程_______________________。
【答案】(1). 氧或氧元素 (2). 第二周期ⅥA族 (3). 氧化性 (4). PH3<H2S<H2O (5). (6). 2Na+O2Na2O2 (7). 放热 (8).
【解析】
分析】根据元素在周期表中的位置判断元素的种类,根据元素周期律比较元素的非金属性等相关性质;根据物质的性质书写相关化学用语及判断反应放热还是吸热。
【详解】根据元素在周期表中的位置知,①②③④⑤⑥⑦⑧⑨分别是H、C、N、O、Na、P、S、Ne、Cl元素,
(1)元素④的名称是氧,元素④在周期表中所处位置为第二周期第VIA族,原子最外层电子数大于4的元素在反应中易得电子,所以氧气体现氧化性,故答案为:氧;第二周期第VIA族;氧化性;
(2)元素的非金属性越强,其氢化物的稳定性越强,元素非金属性P<S<O,所以氢化物的稳定性PH3<H2S<H2O,故答案为:PH3<H2S<H2O;
(3)元素⑦是S元素,硫原子核外有16个电子、3个电子层,硫的原子结构示意图为,故答案为:;
(4)元素⑤形成的单质是Na,钠在氧气中燃烧生成过氧化钠,反应方程式为2Na+O2
Na2O2,所有的燃烧反应都是放热反应,所以该反应是放热反应,故答案为:2Na+O2Na2O2;放热反应;
(5)①与⑨两元素组成的化合物是HCl,为共价化合物,用电子式表示形成过程为,故答案为:。
19.如图为原电池装置示意图:
(1)若A为Zn,B为石墨棒,电解质溶液为稀硫酸,则A电极名称为_______,写出正极电极反应式:___________。
(2)若A为铜片,B为铁片,电解质为FeCl3溶液,则铜片为____极(填“正”或“负”),写出电极反应式:正极 ______________________,负极 _________________________。
(3)若A.B均为铂片,电解质为KOH溶液,分别从A、B两极通入H2和O2,该电池即为燃料电池,通入氧气的一极为该电池的____极(填“正”或“负”),该电池的总反应为__________。
【答案】(1). 负极 (2). 2H++2e-=H2↑ (3). 正 (4). 2Fe3++2e-=2Fe2+ (5). Fe-2e-=Fe2+ (6). 正 (7). 2H2+O2=2H2O
【解析】
【分析】根据原电池原理分析判断电池的正负极,书写电极反应式。
【详解】(1)该原电池中,锌失电子变成离子进入溶液,所以锌极即A极为负极,石墨为正极,正极上氢离子得电子生成氢气,所以电极反应式为2H++2e-=H2↑,故答案为:负极;2H++2e-=H2↑;
(2)该原电池中,铁片失电子变成二价铁离子进入溶液,电极反应式为 Fe-2e-=Fe2+;所以铁片作负极,铜片作正极,正极上三价铁离子得电子生成二价铁离子,电极反应式为2Fe3++2 e-=2Fe2+,故答案为:正;2Fe3++2 e-=2Fe2+;Fe-2e-=Fe2+;
(3)在原电池中失电子的一极为负极,得电子的一极为正极,在氢氧燃料电池中,氧气得电子,所以通入氧气的一极为该电池的正极;氢气和氧气反应生成水,所以电池反应式为2H2+O2=2H2O,故答案为:正;2H2+O2=2H2O。
20.A、B、C、D、E、F、G、L、I九种主族元素分布在三个不同的短周期,它们的原子序数依次增大,其中B、C、D为同一周期,A与E、B与G、D与L分别为同一主族,C、D、F三种元素的原子序数之和为28,F的质子数比D多5,D的最外层电子数是F最外层电子数的2倍。C和D的最外层电子数之和为11。请回答下列问题:
(1)以上非金属元素中所形成的最简单气态氢化物稳定性最弱的是(填化学式)______,E、F、L所形成的简单离子的半径由小到大的顺序为(用离子符号表示)_____。
(2)由L、I两元素可按原子个数比1∶1组成化合物X,化合物X中各原子均满足8电子的稳定结构,则X的电子式为____。
(3)少量固体化合物E2D2投入到化合物E2L的水溶液中,只观察到有淡黄色沉淀产生,并无气泡冒出,请结合信息写出该反应的离子方程式 _____________________________。
(4)由A、B、C、D按原子个数比4∶1∶1∶2形成一种化合物Y,则Y的化学式为_______
【答案】(1). SiH4 (2). r(Al3+)< r(Na+)< r(S2-) (3). (4). Na2O2+2H2O+S2-=S↓+2Na++4OH- (5). (NH4)2C2O4
【解析】
【分析】根据题干信息中核外电子排布情况等分析元素的种类,根据元素周期律比较氢化物的稳定性及离子半径大小;根据物质性质书写对应离子方程式。
【详解】F的质子数比D多5,D的最外层电子数是F的2倍,则D应该是第二周期元素,F应该是第三周期元素。设F的最外层电子数是x,则D的最外层电子数就是2x,因此有关系式10+x-2-2x=5,解得x=3,则D是氧元素,F是Al。C、D、F三种元素的原子序数之和为28,C和D的最外层电子数之和为11,因此C的原子序数是28-8-13=7,C的最外层电子数为11-6=5,即C是氮元素。D与L属于同主族,且L的原子序数大于D的,因此L是S元素,I的原子序数最大,则I是氯元素。由于九种主族元素分布在三个不同的短周期,所以A是氢元素。A与E同主族,则根据E的原子序数大于氧元素的可知,E是Na。G的原子序数只能是14或15,则根据B和G属于同主族且B的原子序数小于氮元素的可知,G不是P,应该是Si,则B是碳元素;
(1)非金属最弱的是硅,所以气态氢化物稳定性最弱的是硅化氢;电子层越多离子半径越大,电子层结构相同核电荷数越大离子半径越小,故答案为: SiH4 ; r(Al3+)< r(Na+)< r(S2-)
(2)氯和硫两元素可按原子个数比1:1组成化合物X,化合物X中各原子均满足8电子的稳定结构,X的分子式为S2Cl2,电子式为:;
(3)固体化合物Na2O2与化合物Na2S的水溶液按物质的量之比1:1反应生成单质S,同时生成NaOH,该反应的离子方程式为Na2O2+2H2O+S2-=S↓+2Na++4OH-;
(4)由A、B、C、D按原子个数比4:1:1:2形成一种化合物Y,则Y是草酸铵,化学式为:(NH4)2C2O4。
21.某化学兴趣小组为探究元素性质的递变规律,设计如下系列实验。
Ⅰ.(1)将钠、钾、镁、铝各1 mol分别投入到足量的0.1 mol·L-1的盐酸中,试预测实验结果:_______与盐酸反应最剧烈,____与盐酸反应最慢。
Ⅱ. 利用如图装置可以验证非金属性的变化规律。
(2)仪器A的名称为_______,干燥管D的作用是_____。
(3)实验室中现有药品Na2S、KMnO4、浓盐酸、MnO2,请选择合适药品设计实验验证氯的非金属性大于硫的;装置A、B、C中所装药品分别为___、___、.____,装置C中的实验现象为有黄色沉淀生成,离子方程式为__________________。
(4)若要证明非金属性:S>C>Si,则A中加____,B中加Na2CO3,C中加_____,观察到C中溶液的现象为_____________________________________________________。
【答案】(1). 钾 (2). 铝 (3). 分液漏斗 (4). 防止倒吸 (5). 浓盐酸 (6). KMnO4 (7). Na2S (8). S2-+Cl2=S↓+2Cl- (9). 稀硫酸 (10). Na2SiO3溶液 (11). 有白色沉淀产生
【详解】I.(1)同一周期元素,金属性随着原子序数增大而减弱,同一主族,原子序数越大,金属性越强,元素的金属性越强,其单质与酸或水反应越剧烈,所以金属性K>Na>Mg>Al,则钾与盐酸反应最剧烈,铝与盐酸反应最慢,故答案为:钾;铝;
Ⅱ.(2)仪器A为分液漏斗,球形干燥管D能够防止倒吸,可以避免C中液体进入锥形瓶中,故答案为:分液漏斗;防止倒吸;
(3)要验证氯的非金属性大于硫的;可以通过氯气和硫化钠反应置换出单质硫来证明,由于制取氯气时没有加热,选择高锰酸钾与浓盐酸反应制氯气,故装置A、B、C中所装药品分别为浓盐酸、 KMnO4、 Na2S ;装置C中的实验现象为有黄色沉淀生成,离子方程式为S2-+Cl2=S↓+2Cl-,故答案为:浓盐酸;KMnO4;Na2S ;S2-+Cl2=S↓+2Cl-;
(4)若要证明非金属性:S>C>Si,可通过实验证明S、C、Si的最高价含氧酸酸性依次减弱判断;通过硫酸制备二氧化碳,二氧化碳和硅酸钠溶液反应生成难溶性的硅酸来证明,故A中可以加稀硫酸,通过稀硫酸和碳酸钠的反应来制取CO2,然后将生成的CO2通入C中的Na2SiO3溶液中,可以发生反应:Na2SiO3+2CO2+2H2O=H2SiO3↓+2NaHCO3,离子反应为:SiO32-+2CO2+2H2O=H2SiO3↓+2HCO3-,产生白色胶状沉淀,从而可以证明酸性:H2SO4>H2CO3>H2SiO3,故答案为:稀硫酸; Na2SiO3溶液;有白色沉淀产生。
(全卷满分:100分 考试用时:90 分钟)
相对原子质量:H:1 C:12 N:14 O:16 Na:23 Al:27 Ag:108 Cl:35.5 Cu:64 Mn:55
一.选择题(以下各题仅有一个选项正确,每小题3分,共51分)
1.下列说法不正确的是( )
A. 太阳能电池可用二氧化硅材料制作,其应用有利于环保节能
B. SiO2可用于制造光导纤维
C. Na2SiO3水溶液俗称水玻璃,可用作木材防火剂及黏胶剂
D. 建设三峡大坝使用了大量水泥,水泥是无机材料
【答案】A
【详解】A. 太阳能电池可采用硅材料制作,不是二氧化硅,故A错误;
B. SiO2可用于制造光导纤维,故B正确;
C. Na2SiO3水溶液俗称水玻璃,可用作木材防火剂及黏胶剂,故C正确;
D. 建设三峡大坝使用了大量水泥,水泥属于硅酸盐材料,水泥是无机非金属材料,故D正确,
故选A。
2.关于原子结构叙述正确的是( )
A. 所有的原子核都是由质子和中子组成的
B. 原子的最外层电子数不超过8个
C. 稀有气体原子的最外层电子数均为8
D. 原子的次外层电子数都是2
【答案】B
【解析】11H无中子,故A错误;
最外层8个电子(K层为最外层时,为2个电子)是稳定结构,故B正确;
He最外层电子数为2个,故C错误;
举例:钠,核外电子排布为2 8 1,次外层电子数是8,故D错误;
3.最近科学家发现了氧元素的一种新的粒子O4。对于这种新粒子,下列说法不正确的是( )
A. 它与氧气互为同素异形体 B. 它是氧元素的一种同位素
C. 它的摩尔质量是64 g·mol-1 D. 它可能具有很强的氧化性
【答案】B
【详解】A. O4是由氧元素组成的单质,所以它与氧气互为同素异形体,故A正确;
B. O4是由氧元素组成的单质,故B错误;
C. O4的相对分子质量为64,则它的摩尔质量是64 g·mol-1 ,故C正确;
D. 氧气和臭氧都有强的氧化性,所以O4可能具有很强的氧化性,故D正确,
故选B。
4.下列化合物中,既有离子键,又有共价键的是( )
A. H2O B. CaCl2 C. KOH D. NH3
【答案】C
【解析】试题分析:H2O和NH3分子中都只含有共价键,CaCl2中含有离子键,KOH中既有离子键又有化合键,选项C正确。
5.下列关于碱金属元素和卤素的说法中,错误的是( )
A. 随核电荷数的增加,碱金属元素和卤素的原子半径都逐渐增大
B. 碱金属元素中,锂原子失去最外层电子的能力最弱;卤素中,氟原子得电子能力最强
C. 钾与水的反应比钠与水的反应更剧烈
D. 溴单质与水的反应比氯单质与水的反应更剧烈
【答案】D
【解析】试题分析:A、随核电荷数的增加,碱金属元素和卤素的电子层数增多,原子半径都逐渐增大,A正确;B、碱金属元素中,锂原子失去最外层电子的能力最弱;卤素中,氟原子得电子的能力最强,B正确;C、钾比钠活泼,则钾与水的反应比钠与水的反应更剧烈,C正确;D、氯气的氧化性强于溴的,则溴单质与水的反应不如氯单质与水的反应剧烈,D错误。答案选D。
6.下列叙述中,通常不能作为判断两种元素非金属性强弱的依据的是( )
A. 其气态氢化物的稳定性 B. 单质的氧化性的强弱
C. 其最高价氧化物对应的水化物的酸性 D. 单质的熔点高低
【答案】D
【详解】比较两种元素非金属性强弱可以从气态氢化物的稳定性、单质氧化性的强弱、最高价氧化物对应水化物酸性的强弱、单质与H2化合的难易等几个方面进行。而与单质的熔沸点高低无关,故选D。
7.下表是分别含元素 X、Y 的物质性质的比较及得出的结论, 其中结论不正确的是( )
物质性质比较
结论
A
最高价氧化物的水化物X(OH)m比Y(OH)m碱性强
金属性 X 比 Y 强
B
气态氢化物HmX比HmY热稳定性强
非金属性X比Y强
C
X 的最高化合价比Y的最高化合价高
金属性 X 比 Y 强
D
常温下,X(金属)单质与盐酸反应比Y(金属)单质与水反应剧烈
不能确定X 与 Y 的金属性强弱
【答案】C
【详解】A. 金属性越强其最高价氧化物的水化物碱性越强,故A正确;
B. 非金属性越强其气态氢化物的稳定性越强,故B正确;
C. Na金属性强于Al,但Na最高价为+1,Al最高价为+3,故C错误;
D. 因为反应物不同,故无法比较金属性强弱,故D正确;
故选C。
8.下列变化中属于化学变化且吸热的是( )
①液态水汽化 ②将胆矾加热变为白色粉末 ③苛性钠固体溶于水④氯酸钾分解制氧气⑤生石灰跟水反应生成熟石灰⑥干冰升华
A. ①② B. ②④ C. ③⑤ D. ①⑥
【答案】B
【详解】①液态水汽化属于物理变化,吸收热量,故不符合题意; ②将胆矾加热变为白色粉末属于化学反应,吸热,故符合题意; ③苛性钠固体溶于水,属于物理变化,放热,故不符合题意;④氯酸钾分解制氧气,属于分解反应,吸收热量,故符合题意;⑤生石灰跟水反应生成熟石灰,属于化合反应,放热,故不符合题意;⑥干冰升华属于物理变化,吸热,故不符合题意,
故选B。
9.下列各元素的氧化物中, 既能与盐酸反应,又能够与NaOH溶液反应的是( )
A. 元素X:它的原子中M层比L层少2个电子
B. 元素Y:它的二价阳离子核外电子总数与氩原子相同
C. 元素Z:位于元素周期表中的第三周期,ⅢA 族
D. 元素W:它的焰色反应颜色呈黄色
【答案】C
【详解】A.元素X为S元素,其氧化物有二氧化硫、三氧化硫,都是酸性氧化物,都能与氢氧化钠反应,不与盐酸反应,故A错误;
B.元素Y为Ca元素,其氧化物为氧化钙,是碱性氧化物,能与盐酸反应,不能与氢氧化钠反应,故B错误;
C.元素Z为Al元素,其氧化物为氧化铝,属于两性氧化物,既能与盐酸反应,也能与氢氧化钠反应,故C正确;
D.元素W为Na元素,其氧化物为氧化钠等,能与盐酸反应,不能与氢氧化钠反应,故D错误,
故选C
10.A.B.C都是金属:B中混有C时,只有C能被盐酸溶解;A与B组成原电池时,A为电池的正极。A.B.C三种金属的活动性顺序为( )
A. A>B>C B. A>C>B
C. C>B>A D. B>C>A
【答案】C
【解析】考查金属活泼性比较。金属越活泼,越可以被盐酸溶解,所以C大于B。在原电池中较活泼的金属作负极,不活泼的金属作正极,所以B大于A。因此活动性顺序为C>B>A。答案选C。
11.根据化学变化的实质是旧的化学键断裂、新的化学键形成这一理论,判断下列变化是化学变化的是( )
A. 固体氯化钠溶于水
B. 氯化铵受热分解生成氯化氢和氨气
C. 冰经加热变成水蒸气
D. 氯化氢溶于水
【答案】B
【详解】A.NaCl溶于水,只有离子键的断裂,但没有化学键的形成,不属于化学变化,故A错误;
B.氯化铵受热分解生成氯化氢和氨气有旧化学键断裂、新化学键形成,属于化学变化,故B正确;
C.冰经加热变成水蒸气没有化学键的断裂和形成,不属于化学变化,故C错误;
D.氯化氢溶于水,有共价键的断裂,但没有化学键的形成,不属于化学变化,故D错误,
故选B。
12.X.Y都是短周期元素,X原子最外层只有一个电子,Y元素的最高正价与最低负价的代数和为6,X和Y两元素形成的化合物为R,则下列关于R的叙述正确的是( )
A. R 一定是共价化合物
B. R一定是离子化合物
C. R可能是共价化合物,也可能是离子化合物
D. R可能是液态物质,也可能是固态物质
【答案】CD
【解析】试题分析:X、Y都是短周期元素,X原子最外层只有一个电子,所以X是第ⅠA族元素,可能是H或Li或Na元素;Y元素的最高正价与最低负价的代数和为6,该元素属于第ⅦA元素,F元素没有正价,所以Y是氯元素;A、X和Y两元素形成的化合物可能是①HCl共价化合物,或②LiCl离子化合物,或③NaCl离子化合物,A错误;B、根据以上分析可知B错误;C、R可能是共价化合物,如氯化氢;也可能是离子化合物,如LiCl和NaCl,C正确;D、R可能是气态物质,例如氯化氢;也可能是固态物质,例如如LiCl和NaCl,D正确,答案选CD。
13.判断下列说法,其中正确的组合是( )
①煤、石油、天然气是当今世界重要的化石能源
②电力、风力、生物质能均是一次能源
③化学变化中的能量变化主要是由化学键的变化引起的
④吸热反应发生时一定要加热,放热反应发生时不需要加热
⑤等质量的糖类在体内发生氧化还原反应和在体外燃烧均生成CO2和水时,放出的能量不可能相等
⑥充电电池可以无限制地反复放电、充电
⑦充电时的电池反应和放电时的电池反应为可逆反应
A. ①③⑤⑦ B. ①②③⑤⑥ C. ①③ D. ①③④⑤
【答案】C
【详解】①煤、石油、天然气是最重要的化石燃料,故①正确;
②电力是二次能源,故②错误;
③化学反应的本质是旧化学键的断裂和新化学键的形成过程,断裂旧化学键吸收能量,形成新化学键释放能量,化学变化中的能量变化主要原因是由旧键的断裂和新键的形成,故③正确;
④氯化铵与氢氧化钡晶体反应,不需要任何条件,反应吸热,C的燃烧是放热反应,反应需要点燃,故④错误;
⑤等质量的糖类在体内发生氧化还原反应和在体外燃烧都生成CO2和H2O,释放的能量相等,故⑤错误;
⑥充电电池可反复放电、充电,但由于电池制造工艺等方面存在不足,实际上充电电池的充放电次数仍有限制,且使用是否得当,对电池的工作状态及寿命影响也很大,故⑥错误;
⑦放电过程是原电池,是自发的氧化还原反应;而充电过程是电解池,是非自发的氧化还原反应,是用电流强迫电解质溶液在两极发生氧化还原反应,因为条件不一样,所以它们不是可逆的,故⑦错误;
故选C。
14.白磷在高压下隔绝空气加热后急速冷却,可得钢灰色固体——黑磷,其转化过程如下:,黑磷比白磷稳定。下列叙述正确的是( )
A. 黑磷与白磷是磷元素的同位素
B. 等质量的白磷比黑磷能量高
C. 白磷转化为黑磷时无能量变化
D. 白磷转化为黑磷是吸收能量的反应
【答案】B
【详解】A.黑磷与白磷是单质,互为同素异形体,故A错误;
B.黑磷比白磷稳定,则白磷的能量高,故B正确;
C.黑磷比白磷稳定,则白磷的能量高,则白磷转化为黑磷是放热反应,故C错误;
D.黑磷比白磷稳定,则白磷的能量高,则白磷转化为黑磷是放热反应,故D错误,
答案选B。
15.下列有关电池的说法不正确的是( )
A. 锂电池是一种质量轻,额定电压高,寿命长的高能电池
B. 铅蓄电池可放电亦可充电,属于一次电池
C. 燃料电池具有能量转化率高,能长时间供电等优点
D. 原电池是利用氧化还原反应将化学能转化为电能的装置
【答案】B
【详解】A.Li的相对原子质量较小,其密度小,所以相同质量的金属锂的体积小,单位质量能量比高,所以锂电池是质量轻、额定电压高、寿命长的高能电池,故A正确;
B.铅蓄电池是最早使用的二次电池,故B错误;
C.燃料电池直接将化学能转化为电能,燃料电池是一种高效、环境友好的发电装置,能量转化率理论上高达85%~90%,燃料电池的反应物不是储存在电池内部,是由外设装备提供燃料和氧化剂等,所以能长时间供电,故C正确;
D.原电池是将化学能转化为电能装置,故D正确;
故选B。
16.一个由锌片和石墨棒作为电极的原电池如图所示,电极反应分别是:锌片:2Zn-4e-+4OH-===2ZnO+2H2O 石墨:2H2O+O2+4e-===4OH- 下列说法中不正确的是( )
A. 电子从石墨经外电路流向锌片,电解质溶液为酸性溶液
B. 锌片是负极,石墨是正极
C. 电池总反应为2Zn+O2===2ZnO
D. 该原电池工作一段时间后石墨附近溶液中的c(OH-)增大
【答案】A
【解析】试题分析:A、根据锌片电极反应式,锌片失去电子,锌片作负极,石墨作正极,根据原电池的工作原理,电子从负极经外电路流向正极,即电子从Zn→外电路→石墨,通过石墨电极反应式,得出此溶液显碱性或中性,故说法错误;B、根据选项A的分析,故说法正确;C、正负极电极反应式相加,得出2Zn+O2=2ZnO,故说法正确;D、根据石墨电极反应式,产生OH-,c(OH-)增大,故说法正确。
17. 一种熔融碳酸盐燃料电池原理示意如图。下列有关该电池的说法正确的是( )
A. 反应CH4+H2O3H2+CO,每消耗1molCH4转移12mol 电子
B. 电极A上H2参与的电极反应为:H2+2OH--2e-=2H2O
C. 电池工作时,CO32-向电极B移动
D. 电极B上发生的电极反应为:O2+2CO2+4e-=2CO32-
【答案】D
【解析】A、1molCH4→CO,化合价由-4价→+2上升6价,1molCH4参加反应共转移6mol电子,故错误;B、环境不是碱性,否则不会产生CO2,其电极反应式:CO+H2+2CO32--4e-=3CO2+H2O,故B错误;C、根据原电池工作原理,电极A是负极,电极B是正极,阴离子向负极移动,故C错误;D、根据电池原理,O2、CO2共同参加反应,其电极反应式:O2+2CO2+4e-=2CO32-,故D正确。
二.非选择题(共4题,共49分)
18.下表列出了①~⑨九种元素在周期表中的位置:
ⅠA
ⅡA
ⅢA
ⅣA
ⅤA
ⅥA
ⅦA
0
1
①
2
②
③
④
⑧
3
⑤
⑥
⑦
⑨
请按要求回答下列问题。
(1)元素④的名称是______,元素④在周期表中所处位置___________,从元素原子得失电子的角度看,元素④具有____________(填“氧化性”或“还原性”)。
(2)按气态氢化物的稳定性由弱到强的顺序排列,⑥④⑦的氢化物稳定性:______________________(写氢化物的化学式)。
(3)元素⑦的原子结构示意图是____________。
(4)写出元素⑤形成的单质在氧气中燃烧的化学方程式________________,这一反应是___________(填“吸热”或“放热”)反应。
(5)用电子式表示①与⑨反应得到的化合物的形成过程_______________________。
【答案】(1). 氧或氧元素 (2). 第二周期ⅥA族 (3). 氧化性 (4). PH3<H2S<H2O (5). (6). 2Na+O2Na2O2 (7). 放热 (8).
【解析】
分析】根据元素在周期表中的位置判断元素的种类,根据元素周期律比较元素的非金属性等相关性质;根据物质的性质书写相关化学用语及判断反应放热还是吸热。
【详解】根据元素在周期表中的位置知,①②③④⑤⑥⑦⑧⑨分别是H、C、N、O、Na、P、S、Ne、Cl元素,
(1)元素④的名称是氧,元素④在周期表中所处位置为第二周期第VIA族,原子最外层电子数大于4的元素在反应中易得电子,所以氧气体现氧化性,故答案为:氧;第二周期第VIA族;氧化性;
(2)元素的非金属性越强,其氢化物的稳定性越强,元素非金属性P<S<O,所以氢化物的稳定性PH3<H2S<H2O,故答案为:PH3<H2S<H2O;
(3)元素⑦是S元素,硫原子核外有16个电子、3个电子层,硫的原子结构示意图为,故答案为:;
(4)元素⑤形成的单质是Na,钠在氧气中燃烧生成过氧化钠,反应方程式为2Na+O2
Na2O2,所有的燃烧反应都是放热反应,所以该反应是放热反应,故答案为:2Na+O2Na2O2;放热反应;
(5)①与⑨两元素组成的化合物是HCl,为共价化合物,用电子式表示形成过程为,故答案为:。
19.如图为原电池装置示意图:
(1)若A为Zn,B为石墨棒,电解质溶液为稀硫酸,则A电极名称为_______,写出正极电极反应式:___________。
(2)若A为铜片,B为铁片,电解质为FeCl3溶液,则铜片为____极(填“正”或“负”),写出电极反应式:正极 ______________________,负极 _________________________。
(3)若A.B均为铂片,电解质为KOH溶液,分别从A、B两极通入H2和O2,该电池即为燃料电池,通入氧气的一极为该电池的____极(填“正”或“负”),该电池的总反应为__________。
【答案】(1). 负极 (2). 2H++2e-=H2↑ (3). 正 (4). 2Fe3++2e-=2Fe2+ (5). Fe-2e-=Fe2+ (6). 正 (7). 2H2+O2=2H2O
【解析】
【分析】根据原电池原理分析判断电池的正负极,书写电极反应式。
【详解】(1)该原电池中,锌失电子变成离子进入溶液,所以锌极即A极为负极,石墨为正极,正极上氢离子得电子生成氢气,所以电极反应式为2H++2e-=H2↑,故答案为:负极;2H++2e-=H2↑;
(2)该原电池中,铁片失电子变成二价铁离子进入溶液,电极反应式为 Fe-2e-=Fe2+;所以铁片作负极,铜片作正极,正极上三价铁离子得电子生成二价铁离子,电极反应式为2Fe3++2 e-=2Fe2+,故答案为:正;2Fe3++2 e-=2Fe2+;Fe-2e-=Fe2+;
(3)在原电池中失电子的一极为负极,得电子的一极为正极,在氢氧燃料电池中,氧气得电子,所以通入氧气的一极为该电池的正极;氢气和氧气反应生成水,所以电池反应式为2H2+O2=2H2O,故答案为:正;2H2+O2=2H2O。
20.A、B、C、D、E、F、G、L、I九种主族元素分布在三个不同的短周期,它们的原子序数依次增大,其中B、C、D为同一周期,A与E、B与G、D与L分别为同一主族,C、D、F三种元素的原子序数之和为28,F的质子数比D多5,D的最外层电子数是F最外层电子数的2倍。C和D的最外层电子数之和为11。请回答下列问题:
(1)以上非金属元素中所形成的最简单气态氢化物稳定性最弱的是(填化学式)______,E、F、L所形成的简单离子的半径由小到大的顺序为(用离子符号表示)_____。
(2)由L、I两元素可按原子个数比1∶1组成化合物X,化合物X中各原子均满足8电子的稳定结构,则X的电子式为____。
(3)少量固体化合物E2D2投入到化合物E2L的水溶液中,只观察到有淡黄色沉淀产生,并无气泡冒出,请结合信息写出该反应的离子方程式 _____________________________。
(4)由A、B、C、D按原子个数比4∶1∶1∶2形成一种化合物Y,则Y的化学式为_______
【答案】(1). SiH4 (2). r(Al3+)< r(Na+)< r(S2-) (3). (4). Na2O2+2H2O+S2-=S↓+2Na++4OH- (5). (NH4)2C2O4
【解析】
【分析】根据题干信息中核外电子排布情况等分析元素的种类,根据元素周期律比较氢化物的稳定性及离子半径大小;根据物质性质书写对应离子方程式。
【详解】F的质子数比D多5,D的最外层电子数是F的2倍,则D应该是第二周期元素,F应该是第三周期元素。设F的最外层电子数是x,则D的最外层电子数就是2x,因此有关系式10+x-2-2x=5,解得x=3,则D是氧元素,F是Al。C、D、F三种元素的原子序数之和为28,C和D的最外层电子数之和为11,因此C的原子序数是28-8-13=7,C的最外层电子数为11-6=5,即C是氮元素。D与L属于同主族,且L的原子序数大于D的,因此L是S元素,I的原子序数最大,则I是氯元素。由于九种主族元素分布在三个不同的短周期,所以A是氢元素。A与E同主族,则根据E的原子序数大于氧元素的可知,E是Na。G的原子序数只能是14或15,则根据B和G属于同主族且B的原子序数小于氮元素的可知,G不是P,应该是Si,则B是碳元素;
(1)非金属最弱的是硅,所以气态氢化物稳定性最弱的是硅化氢;电子层越多离子半径越大,电子层结构相同核电荷数越大离子半径越小,故答案为: SiH4 ; r(Al3+)< r(Na+)< r(S2-)
(2)氯和硫两元素可按原子个数比1:1组成化合物X,化合物X中各原子均满足8电子的稳定结构,X的分子式为S2Cl2,电子式为:;
(3)固体化合物Na2O2与化合物Na2S的水溶液按物质的量之比1:1反应生成单质S,同时生成NaOH,该反应的离子方程式为Na2O2+2H2O+S2-=S↓+2Na++4OH-;
(4)由A、B、C、D按原子个数比4:1:1:2形成一种化合物Y,则Y是草酸铵,化学式为:(NH4)2C2O4。
21.某化学兴趣小组为探究元素性质的递变规律,设计如下系列实验。
Ⅰ.(1)将钠、钾、镁、铝各1 mol分别投入到足量的0.1 mol·L-1的盐酸中,试预测实验结果:_______与盐酸反应最剧烈,____与盐酸反应最慢。
Ⅱ. 利用如图装置可以验证非金属性的变化规律。
(2)仪器A的名称为_______,干燥管D的作用是_____。
(3)实验室中现有药品Na2S、KMnO4、浓盐酸、MnO2,请选择合适药品设计实验验证氯的非金属性大于硫的;装置A、B、C中所装药品分别为___、___、.____,装置C中的实验现象为有黄色沉淀生成,离子方程式为__________________。
(4)若要证明非金属性:S>C>Si,则A中加____,B中加Na2CO3,C中加_____,观察到C中溶液的现象为_____________________________________________________。
【答案】(1). 钾 (2). 铝 (3). 分液漏斗 (4). 防止倒吸 (5). 浓盐酸 (6). KMnO4 (7). Na2S (8). S2-+Cl2=S↓+2Cl- (9). 稀硫酸 (10). Na2SiO3溶液 (11). 有白色沉淀产生
【详解】I.(1)同一周期元素,金属性随着原子序数增大而减弱,同一主族,原子序数越大,金属性越强,元素的金属性越强,其单质与酸或水反应越剧烈,所以金属性K>Na>Mg>Al,则钾与盐酸反应最剧烈,铝与盐酸反应最慢,故答案为:钾;铝;
Ⅱ.(2)仪器A为分液漏斗,球形干燥管D能够防止倒吸,可以避免C中液体进入锥形瓶中,故答案为:分液漏斗;防止倒吸;
(3)要验证氯的非金属性大于硫的;可以通过氯气和硫化钠反应置换出单质硫来证明,由于制取氯气时没有加热,选择高锰酸钾与浓盐酸反应制氯气,故装置A、B、C中所装药品分别为浓盐酸、 KMnO4、 Na2S ;装置C中的实验现象为有黄色沉淀生成,离子方程式为S2-+Cl2=S↓+2Cl-,故答案为:浓盐酸;KMnO4;Na2S ;S2-+Cl2=S↓+2Cl-;
(4)若要证明非金属性:S>C>Si,可通过实验证明S、C、Si的最高价含氧酸酸性依次减弱判断;通过硫酸制备二氧化碳,二氧化碳和硅酸钠溶液反应生成难溶性的硅酸来证明,故A中可以加稀硫酸,通过稀硫酸和碳酸钠的反应来制取CO2,然后将生成的CO2通入C中的Na2SiO3溶液中,可以发生反应:Na2SiO3+2CO2+2H2O=H2SiO3↓+2NaHCO3,离子反应为:SiO32-+2CO2+2H2O=H2SiO3↓+2HCO3-,产生白色胶状沉淀,从而可以证明酸性:H2SO4>H2CO3>H2SiO3,故答案为:稀硫酸; Na2SiO3溶液;有白色沉淀产生。
相关资料
更多

