【化学】湖北省荆州中学2018-2019学年高一上学期期末考试试题
展开湖北省荆州中学2018-2019学年高一上学期期末考试试题
可能用到的相对原子质量:
H-1 C-12 N-14 O-16 Na-23 Al-27 S-32 Fe-56 Cl-35.5 Ag-108 Ba-137
说明:本试卷共分I卷和II卷,满分100分,时间90分钟。请将答案写在答题卡对应位置。
I卷(共48分)
一、选择题(本大题共16小题,每小题有一个选项符合题意,每小题3分,共48分)
1.“绿水青山就是金山银山”,下列行为中不符合这一主题的是 ( )
A.用已脱硫的煤作燃料
B.大量开采地下水,以满足社会对水的需求
C.利用太阳能等清洁能源代替化石燃料,有利于节约资源、保护环境
D.采用“绿色化学”工艺,使原料尽可能转化为所需要的物质
2. 下列关于实验问题处理方法或操作正确的是 ( )
A.实验结束后将所有的废液倒入下水道排出实验室,以免污染实验室
B.金属钠着火燃烧时,用泡沫灭火器灭火
C.大量氯气泄漏时,用饱和食盐水浸湿毛巾捂住嘴和鼻子,并迅速离开现场
D.不慎将酸溅到眼中,应立即用水冲洗,边洗边眨眼睛
3.医院里医生给病人做心电图时,在仪器与皮肤接触部位擦的一种电解质溶液是( )
A.氯化钠溶液 B.医用酒精 C.葡萄糖溶液 D.碘酒
4.合金是一类用途广泛的金属材料。下列物质中,属于合金的是( )。
A.碳素钢 B.石墨 C.玻璃 D.水银
5.当光束通过下列分散系:①尘埃的空气 ②稀硫酸 ③蒸馏水 ④稀豆浆,能观察到有丁达尔现象的是( )
A.①② B.②③ C.①④ D.②④
6.用NA表示阿伏加德罗常数的值,下列说法正确的是 ( )
A.1.8 g的NH中含有的电子数为NA
B.标准状况下,22.4LSO3中含有的分子数为NA
C.1L1mol·L-1K2SO4溶液中含有的钾离子数为NA
D.3mol NO2与足量H2O反应,转移的电子数为NA
7. 下列离子组在溶液中因发生氧化还原反应而不能大量共存的是( )
A.H+、NO3ˉ、Fe2+、Na+ B.K+、Ba2+、OHˉ、SO42ˉ
C.Ag+、NO3ˉ、Clˉ、K+ D.Cu2+、NH4+、Brˉ、OHˉ
8.下列反应的离子方程式中,书写正确的是 ( )
A. 小苏打溶液中加入盐酸:CO32﹣+2H+=CO2↑+H2O
B. 氯气和水反应:Cl2+H2O=H++ Cl-+ HClO
C. 氯水和氯化亚铁溶液混合:Fe2++ Cl2 ══Fe3++ 2Clˉ
D. 铜溶解在稀硝酸中:Cu+4H+ +2NO3-══Cu2+ +2NO2↑+ 2H2O
9. 吸入人体內的氧有2%转化为氧化性极强的“活性氧”,它能加速人体衰老,被称为“生命杀手”,服用含硒元素(Se)的化合物亚硒酸钠(Na2SeO3),能消除人体內的活性氧,由此推断Na2SeO3的作用是
A作还原剂 B作氧化剂 C 既作氧化剂又作还原剂 D既不作氧化剂又不作还原剂
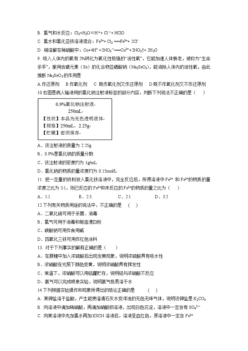
10.右图是病人输液用的氯化钠注射液标签的部分内容,判断下列说法不正确的是( )
A.该注射液的质量为2.25g
B.0.9%是氯化钠的质量分数
C.该注射液的密度约为1g/mL
D.氯化钠的物质的量浓度约为0.15mol/L
11. 把一定量的铁粉放入氯化铁溶液中,完全反应后,所得溶液中Fe2+ 和Fe3+的物质的量浓度之比为3:1,则已反应的Fe3+和未反应的Fe3+的物质的量之比为( )
A.1:1 B.2:3 C.2:1 D.3:2
12.下列有关物质用途的说法中,不正确的是 ( )
A.二氧化硫可用于杀菌、消毒
B.氯气可用于消毒和制造漂白粉
C.碳酸钠可用作食用碱
D.四氧化三铁可用作红色涂料
13. 对于下列事实的解释正确的是( )
A.在蔗糖中加入浓硫酸后出现发黑现象,说明浓硫酸具有吸水性
B.浓硝酸在光照下颜色变黄,说明浓硝酸具有挥发性
C.常温下,浓硝酸可以用铝罐贮存,说明铝与浓硝酸不反应
D.氨气可以完成喷泉实验,说明氨气极易溶于水
14.下列根据实验操作和现象所得出的结论正确的是 ( )
A. 某钾盐溶于盐酸,产生能使澄清石灰水变浑浊的无色无味气体,说明该钾盐是K2CO3
B. 向溶液中滴加稀硝酸,再滴加硝酸钡溶液,出现白色沉淀,溶液中一定含有SO42-
C. 向某溶液中先加氯水再加KSCN溶液后,溶液呈血红色,原溶液中一定含Fe2+
D. 用铂丝蘸取某溶液在火焰上灼烧,火焰呈黄色,溶液中有Na+,无法判断是否有K+
15.下列物质中杂质(括号内为杂质)的除杂试剂和除杂方法都正确的是 ( )
| 物质及其杂质 | 除杂试剂 | 除杂方法 |
A | CO2(SO2) | 饱和碳酸钠溶液 | 洗气 |
B | NH4Cl(I2) | 无 | 加热 |
C | Cl2 (HCl) | NaOH溶液 | 洗气 |
D | FeCl2(FeCl3) | 过量Fe粉 | 过滤 |
16. 为检验一种氮肥的成分,某学习小组的同学进行了以下实验:①加热氮肥样品生成两种气体,其中一种气体能使湿润的红色石蕊试纸变蓝,另一种气体能使澄清石灰水变浑浊。②取少量该氮肥样品溶于水,并加入少量BaCl2溶液,没有明显变化。由此可知该氮肥的主要成分是 ( )
A.NH4HCO3 B.NH4Cl C.(NH4)2CO3 D.NH4NO3
II卷(共52分)
17. 某同学在学习元素化合物知识的过程中,发现含有相同元素的物质间在一定条件下存在转化规律,绘制出如下转化关系图。
请回答:
(1) 若 A为能使湿润的红色石蕊试纸变蓝的气体,C为红棕色气体。
①A、B、C、D中均含有的元素是 (填元素符号)
② A→B反应的化学方程式是________________________。
(2)若A为金属单质,C为淡黄色固体。
①A、B、C、D中均含有的元素是 (填元素符号)
② C→D反应的离子方程式是________________________。该反应中,发生氧化反应和还原反应的物质的物质的量之比为
18.化学是一门以实验为基础的学科,试回答以下问题:
I用质量分数为36.5%的浓盐酸(密度为1.16 g·cm-3)配制成1 mol·L-1的稀盐酸。现实验室仅需要这种盐酸220 mL,试回答下列问题:
(1)配制稀盐酸时,应选用容量为________mL的容量瓶。
(2)经计算需要________mL浓盐酸,在量取时宜选用下列量筒中的________。
A.5 mL B.10 mL C.25 mL D.50 mL
(3)在量取浓盐酸后,进行了下列操作:
①等稀释的盐酸的温度与室温一致后,沿玻璃棒注入250 mL容量瓶中。
②往容量瓶中小心加蒸馏水至液面离容量瓶刻度线1~2 cm时,改用胶头滴管加蒸馏水,使溶液的液面与瓶颈的刻度标线相切。
③在盛盐酸的烧杯中注入蒸馏水,并用玻璃棒搅动,使其混合均匀。
④用蒸馏水洗涤烧杯和玻璃棒2至3次,并将洗涤液全部注入容量瓶。
上述操作中,正确的顺序是(填序号)____________。
(4)在上述配制过程中,用刚刚洗涤洁净的量筒来量取浓盐酸,其配制的稀盐酸浓度________(填“偏高”、“偏低”或“无影响”)。若未用蒸馏水洗涤烧杯内壁或未将洗涤液注入容量瓶,则配制的稀盐酸浓度是________(填“偏高”、“偏低”或“无影响”)。
II实验室用以下装置进行实验
(5)装置甲和戊用于制取并收集少量氨气,甲中发生反应的化学方程式为: ______________________。 戊装置收集氨气应从收集装置的_____(填字母序号)导管进气。
(6)选用装置乙、丙、戊制备、收集一氧化氮气体,乙中塑料板上若放置石灰石,戊中 盛满稀NaOH溶液,仪器正确的连接顺序为________________________ (用接口字母表示)。
19. 某小组同学欲研究SO2的性质。
(1)将相关的含硫物质分为如下表所示3组,第2组中物质X的化学式是 。
第1组 | 第2组 | 第3组 |
S(单质) | SO2、X、Na2SO3、NaHSO3 | SO3、H2SO4、Na2SO4、NaHSO4 |
(2)利用下图所示的装置研究SO2的性质:
(熔点:SO2 -76.1 ℃,SO3 16.8 ℃;沸点:SO2 -10 ℃,SO3 45 ℃)
①装置Ⅰ模拟工业生产中SO2催化氧化的反应,其化学方程式是 。
②甲同学按Ⅰ、Ⅱ、Ⅲ、Ⅳ的顺序连接装置,装置Ⅱ的作用是 ;装置Ⅳ的作用是 。
③装置Ⅲ中溶液逐渐褪色,说明SO2具有 性
20. 化学实验室产生的废液中含有大量会污染环境的物质,为了保护环境,这些废液必须经处理后才能排放。某化学实验室产生的废液中含有两种金属离子:Fe3+、Cu2+,化学小组设计了如下图所示的方案对废液进行处理,以回收金属,保护环境。
( 1)操作①的名称是 。
(2)沉淀A中含有的金属单质有 。
(3)操作②中观察到的实验现象是 。
(4)操作③中发生反应的离子方程式为 。
【参考答案】
一、选择题
题号 | 1 | 2 | 3 | 4 | 5 | 6 | 7 | 8 |
答案 | B | D | A | A | C | A | A | B |
题号 | 9 | 10 | 11 | 12 | 13 | 14 | 15 | 16 |
答案 | A | A | C | D | D | D | D | A |
17.(12分)
(1)①N (2分) ② 4NH3 + 5O24NO + 6H2O (3分)
(2)① Na (2分) ②2Na2O2+2H2O=4 Na++4OH-+O2↑ (3分) 1:1 (2分)
18. (19分)
(1)250 (2分)
(2)21.6 (2分) C (2分)
(3) ③①④② (2分)
(4)偏低 (2分) 偏低 (2分)
(5) 2NH4Cl+Ca(OH)2CaCl2+2NH3↑+2H2O (3分) e (2分) abcd(e) (2分)
19. (11分)
(1)H2SO3 (2分)
(2)①2SO2+O22SO3 (3分)
②使SO3凝结成固体与SO2分离 (2分) 吸收多余的硫氧化物,避免污染空气 (2分)
③还原 (2分)
20. (10分)
(1)过滤 (2分)
(2)铁、铜 (2分)
(3)溶液由浅绿色变为棕黄色 (3分)
(4)Fe3+ + 3NH3·H2O = Fe(OH)3↓ + 3NH4+ (3分)

