还剩12页未读,
继续阅读
【化学】黑龙江省牡丹江市第一高级中学2018-2019学年高一上学期期中考试试题(解析版)
展开
黑龙江省牡丹江市第一高级中学2018-2019学年高一上学期期中考试试题
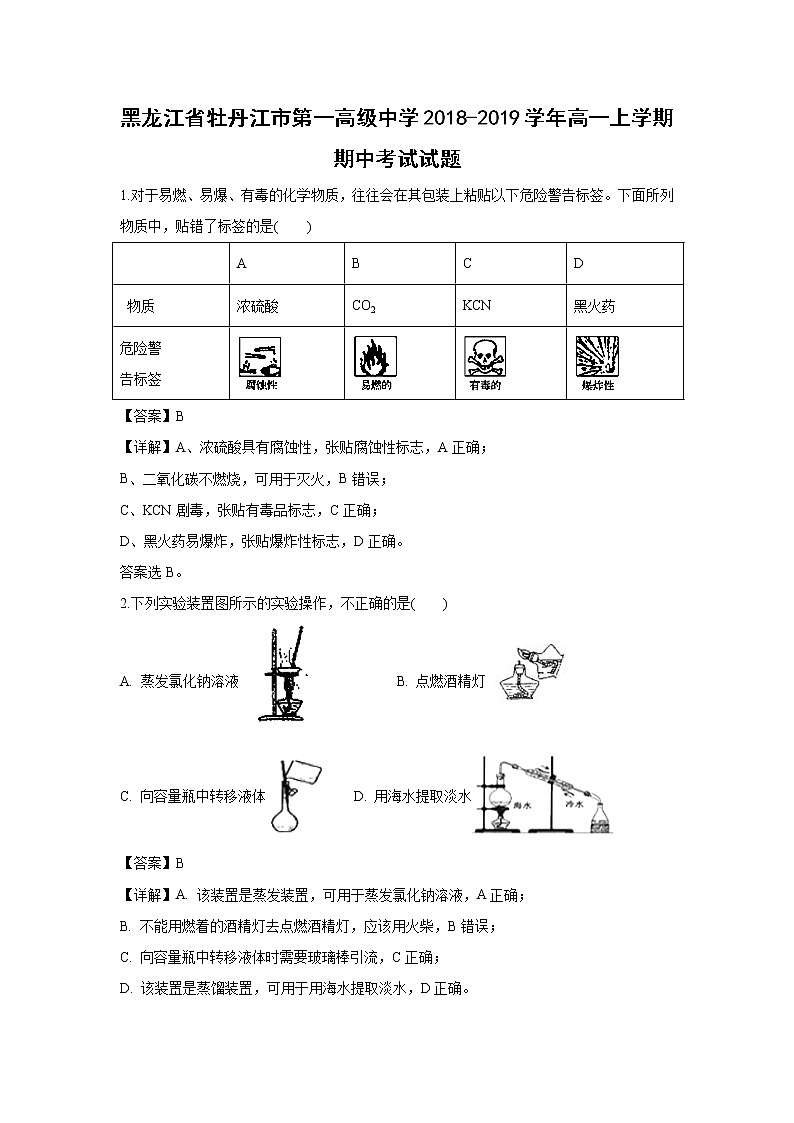
1.对于易燃、易爆、有毒的化学物质,往往会在其包装上粘贴以下危险警告标签。下面所列物质中,贴错了标签的是( )
A
B
C
D
物质
浓硫酸
CO2
KCN
黑火药
危险警
告标签
【答案】B
【详解】A、浓硫酸具有腐蚀性,张贴腐蚀性标志,A正确;
B、二氧化碳不燃烧,可用于灭火,B错误;
C、KCN剧毒,张贴有毒品标志,C正确;
D、黑火药易爆炸,张贴爆炸性标志,D正确。
答案选B。
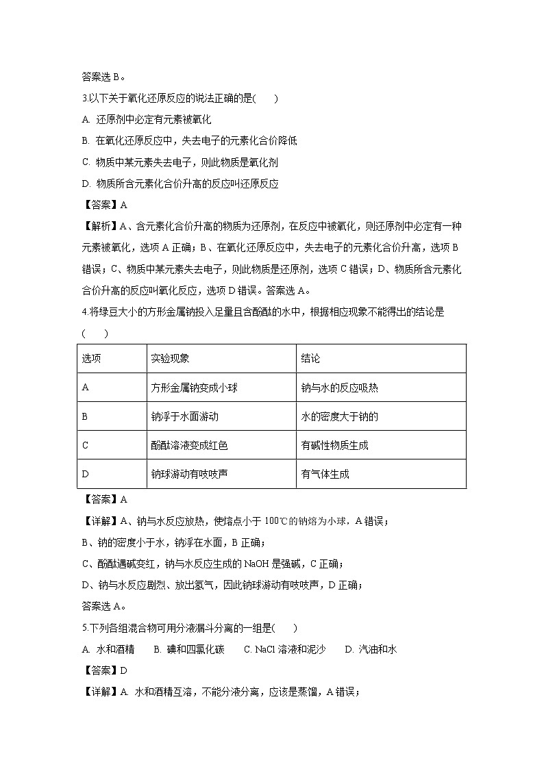
2.下列实验装置图所示的实验操作,不正确的是( )
A. 蒸发氯化钠溶液 B. 点燃酒精灯
C. 向容量瓶中转移液体 D. 用海水提取淡水
【答案】B
【详解】A. 该装置是蒸发装置,可用于蒸发氯化钠溶液,A正确;
B. 不能用燃着的酒精灯去点燃酒精灯,应该用火柴,B错误;
C. 向容量瓶中转移液体时需要玻璃棒引流,C正确;
D. 该装置是蒸馏装置,可用于用海水提取淡水,D正确。
答案选B。
3.以下关于氧化还原反应的说法正确的是( )
A. 还原剂中必定有元素被氧化
B. 在氧化还原反应中,失去电子的元素化合价降低
C. 物质中某元素失去电子,则此物质是氧化剂
D. 物质所含元素化合价升高的反应叫还原反应
【答案】A
【解析】A、含元素化合价升高的物质为还原剂,在反应中被氧化,则还原剂中必定有一种元素被氧化,选项A正确;B、在氧化还原反应中,失去电子的元素化合价升高,选项B错误;C、物质中某元素失去电子,则此物质是还原剂,选项C错误;D、物质所含元素化合价升高的反应叫氧化反应,选项D错误。答案选A。
4.将绿豆大小的方形金属钠投入足量且含酚酞的水中,根据相应现象不能得出的结论是( )
选项
实验现象
结论
A
方形金属钠变成小球
钠与水的反应吸热
B
钠浮于水面游动
水的密度大于钠的
C
酚酞溶液变成红色
有碱性物质生成
D
钠球游动有吱吱声
有气体生成
【答案】A
【详解】A、钠与水反应放热,使熔点小于100℃的钠熔为小球,A错误;
B、钠的密度小于水,钠浮在水面,B正确;
C、酚酞遇碱变红,钠与水反应生成的NaOH是强碱,C正确;
D、钠与水反应剧烈、放出氢气,因此钠球游动有吱吱声,D正确;
答案选A。
5.下列各组混合物可用分液漏斗分离的一组是( )
A. 水和酒精 B. 碘和四氯化碳 C. NaCl溶液和泥沙 D. 汽油和水
【答案】D
【详解】A. 水和酒精互溶,不能分液分离,应该是蒸馏,A错误;
B. 碘易溶于四氯化碳,不能分液分离,应该是蒸馏,B错误;
C. NaCl溶液和泥沙应该是过滤分离,C错误;
D. 汽油不溶于水,应该用分液法分离,D正确。
答案选D。
6.下列反应属于氧化还原反应的是( )
A. CaCO3+2HCl=CaCl2+CO2↑ + H2O B. CaO+H2O=Ca(OH)2
C. 2H2O22H2O+O2↑ D. CaCO3CaO+CO2↑
【答案】C
【解析】试题分析:A、CaCO3 + 2HCl = CaCl2 + CO2↑ + H2O反应中化合价没有变化,属于非氧化还原反应,故A错误;B、CaO + H2O = Ca(OH)2 反应中化合价没有变化,属于非氧化还原反应,故B错误;C、2H2O22H2O + O2↑,反应中O元素的化合价发生了变化,属于氧化还原反应,故C正确;D、CaCO3CaO + CO2↑反应中化合价没有变化,属于非氧化还原反应,故D错误;故选C。
7.下列反应的离子方程式书写正确的是( )
A. 氧化铜与稀硝酸反应:CuO+2H+=Cu2++H2O
B. 稀H2SO4与铁粉反应:2Fe+6H+=2Fe3++3H2↑
C. 盐酸滴在石灰石上:2H++CO32-=H2O+CO2↑
D. 氢氧化铁与盐酸反应:H++OH-=H2O
【答案】A
【详解】A. 氧化铜与稀硝酸反应生成硝酸铜和水:CuO+2H+=Cu2++H2O,A正确;
B. 稀H2SO4与铁粉反应生成硫酸亚铁和氢气:Fe+2H+=Fe2++H2↑,B错误;
C. 石灰石难溶,盐酸滴在石灰石上:2H++CaCO3=Ca2++H2O+CO2↑,C错误;
D. 氢氧化铁难溶,氢氧化铁与盐酸反应:3H++Fe(OH)3=Fe3++3H2O,D错误。
答案选A。
8.关于胶体和溶液的叙述中正确的是( )
A. 胶体带电荷,而溶液呈电中性
B. 胶体加入电解质可产生沉淀,而溶液不能
C. 胶体是一种介稳性的分散系,而溶液是一种稳定的分散系
D. 胶体和溶液都能够产生丁达尔效应
【答案】C
【解析】A.溶液呈电中性,胶体分散系不带电,是胶体粒子吸附带电离子,胶粒带电荷,A项错误;B.胶体加入电解质溶液会发生聚沉可产生沉淀,复分解发生的条件之一是生成沉淀,所以溶液可以生成沉淀,氢氧化钡溶液与硫酸钠反应生成硫酸钡沉淀,B项错误;C.胶体较稳定,是一种介稳性的分散系,溶液是一种非常稳定的分散系,C项正确;D.丁达尔效应是胶体特有的性质,溶液没有丁达尔效应,D项错误;答案选C。
9.在水溶液中,下列电离方程式不正确的是( )
A. H2SO4=2H++SO42- B. NaHSO4 = Na++ HSO4-
C. Na2CO3=2Na++CO32- D. Ba(OH)2= Ba2++2OH-
【答案】B
【详解】A、硫酸是二元强酸,完全电离:H2SO4=2H++SO42-,A正确;
B、NaHSO4属于强电解质且是强酸的酸式盐,完全电离:NaHSO4=Na++H++SO42-,B错误;
C、碳酸钠属于强电解质,完全电离:Na2CO3=2Na++CO32-,C正确;
D、氢氧化钡是二元强碱,完全电离:Ba(OH)2=Ba2++2OH-,D正确;
答案选B。
10.海水中蕴藏着丰富的资源,在实验室中取少量海水,进行如下流程的实验:
粗盐中含Ca2+、Mg2+、Fe3+、SO42﹣等杂质,提纯的步骤有:①加入过量的Na2CO3溶液;
②加入过量的BaCl2溶液; ③加入过量的NaOH溶液;④加入适量盐酸; ⑤溶解; ⑥过滤; ⑦蒸发.其正确的操作顺序是( )
A. ⑤①③②⑥④⑦ B. ⑤①②③⑥④⑦
C. ⑤②①③④⑥⑦ D. ⑤③②①⑥④⑦
【答案】D
【解析】粗盐中含Ca2+、Mg2+、Fe3+、SO42-等杂质,提纯过程中,先加水溶解,然后把杂质转化为沉淀或气体除去,除Ca2+用CO32-,除Mg2+、Fe3+用OH-,除SO42-用Ba2+,要注意后加的试剂最好能把前面先加的过量试剂除掉,所以先加过量的NaOH溶液除去Mg2+、Fe3+,再加加入过量的BaCl2溶液除去SO42-,然后加过量的Na2CO3溶液除去Ca2+和过量的Ba2+,过滤出沉淀后加入适量盐酸除去CO32-,最后蒸发结晶,故其正确的操作顺序是⑤③②①⑥④⑦,选D。
11.在下列反应中, HCl 只作氧化剂的是( )
A. NaOH+HCl=NaCl+H2O
B. Zn+2HCl=ZnCl2+H2↑
C. MnO2+4HCl(浓)MnCl2+2H2O+Cl2↑
D. CuO+2HCl=CuCl2+H2O
【答案】B
【解析】A.NaOH+HCl=NaCl+H2O中,没有元素的化合价变化,不发生氧化还原反应,故A错误;B.Zn+2HCl=ZnCl2+H2↑中,H元素的化合价降低,则HCl作氧化剂,故B正确;C.MnO2+4HCl(浓)MnCl2+2H2O+Cl2↑中,Cl元素的化合价升高,则HCl为还原剂,故C错误;D.CuO+2HCl=CuCl2+H2O中,没有元素的化合价变化,不发生氧化还原反应,故D错误;故选B。
12.下列离子检验的正确结论是( )
A. 若向溶液中加入足量盐酸,产生能够使澄清石灰水变浑浊的气体,则溶液中一定存在大量CO32-
B. 若向溶液中加入AgNO3溶液产生白色沉淀,则溶液中一定存在大量Cl-
C. 若向溶液中滴加酚酞试液,溶液变红色,则溶液中一定存在大量OH-
D. 若向溶液中加入BaCl2溶液后,产生白色沉淀,则溶液中一定存在大量SO42-
【答案】C
【解析】A. 若向溶液中加入足量盐酸,产生能够使澄清石灰水变浑浊的气体,则溶液中可能含有碳酸根、亚硫酸根等离子,A错误;
B. 若向溶液中加入AgNO3溶液产生白色沉淀,则溶液中含有Cl-、碳酸根离子、硫酸根离子等,B错误;
C. 若向溶液中滴加酚酞试液,溶液变红色,说明溶液呈碱性,溶液中一定存在大量OH-,C正确;
D. 若向溶液中加入BaCl2溶液后,产生白色沉淀,则溶液中可能存在大量SO42-或Ag+等,D错误。
13.下列变化需要加入还原剂才能实现的是( )
A. Cu→Cu2+ B. Cl-→Cl2 C. NH3→NO D. MnO→Mn2+
【答案】D
【详解】A项、Cu元素的化合价升高,则需要加氧化剂实现,故A错误;
B项、Cl元素的化合价升高,需要加氧化剂实现,故B错误;
C项、N元素的化合价升高,需要加氧化剂实现,故C错误;
D项、Mn元素的化合价降低,需要加还原剂实现,故D正确。
故选D。
14.下列实验操作正确且能达到相应实验目的的是( )
实验目的
实验操作
A
称取2.0gNaOH固体
先在托盘上各放一张滤纸,然后在右盘上添加2g砝码,左
盘上添加NaOH 固体
B
制备Fe(OH)3胶体
向沸水中逐滴加入氯化铁饱和溶液,继续加热煮沸至液体变为红褐色后加入氢氧化钠溶液
C
从NaCl溶液中得到NaCl晶体
将NaCl溶液置于蒸发皿中加热,至有大量固体析出时,停止加热
D
萃取碘水中的碘
将碘水倒入分液漏斗,然后再注入酒精,振荡,静置分层后,下层液体从下口放出,上层液体从上口倒出
【答案】C
【详解】A. NaOH有腐蚀性,不能在天平上直接称量,应该在烧杯等仪器中称量,A错误;
B. 向氯化铁饱和溶液中逐滴加入少量NaOH溶液生成氢氧化铁沉淀,得不到胶体,B错误;
C. 从NaCl溶液中得到NaCl晶体需要蒸发,实验操作为将NaCl溶液置于蒸发皿中加热,至有大量固体析出时,停止加热,C正确;
D.酒精和水互溶,不能萃取碘,D错误。
答案选C。
15.下列各组中的离子能够大量共存于同一溶液中的是( )
A. CO32-、H+、Na+、NO— B. OH-、NO3-、K+、Na+
C. H+、Ag+、Cl-、SO42- D. K+、H+、Cl-、OH-
【答案】B
【解析】A.因CO32-、H+能结合生成水和气体,则不能共存,故A错误;B.离子组OH-、NO、K+、Na+之间不能发生离子反应,则能够共存,故B正确;C.因Ag+与Cl-发生离子反应生成AgCl,则不能共存,故C错误;D.因OH-与H+能结合生成水,则不能共存,故D错误;故答案为B。
16.下列说法正确的是( )
A. 液态HCl、固态AgCl均不导电,所以HCl、AgCl是非电解质
B. NH3、CO2的水溶液均能导电,所以NH3、CO2均是电解质
C. 蔗糖、酒精在液态和水溶液里均不导电,所以它们是非电解质
D. 导电能力强的物质一定是强电解质
【答案】C
【详解】A、液态HCl、固态AgCl均不导电,原因是液态氯化氢和固态AgCl中不含自由移动的阴阳离子,但HCl溶于水后或AgCl熔融状态下能电离出自由移动的阴阳离子而使其导电,所以HCl、AgCl是电解质,A错误;
B、NH3、CO2的水溶液均能导电原因是氨气和二氧化碳分别和水反应生成一水合氨、碳酸,一水合氨、碳酸能电离出自由移动的阴阳离子而使其水溶液导电,电离出阴阳离子的是一水合氨和碳酸不是氨气和二氧化碳,所以氨气和二氧化碳是非电解质,B错误;
C、蔗糖和酒精在水中以分子存在,导致其溶液不导电,所以蔗糖和酒精是非电解质,C正确;
D、导电能力强的物质不一定是强电解质,例如金属导电等,D错误。
答案选C。
17.氧化反应与还原反应在同一元素中进行的是( )
A. Cl2+2NaOH=NaCl+NaClO+H2O
B. Fe+CuSO4=FeSO4+Cu
C. 2H2O2H2↑+O2↑
D. 2KClO32KCl+3O2↑
【答案】A
【解析】A.在反应Cl2+2NaOHNaCl+NaClO+H2O中,氯元素的化合价既有升高,也有降低,因此是同一元素的氧化还原反应,正确;B.在反应Fe+CuSO4FeSO4+Cu中,Fe是还原剂,硫酸铜是氧化剂,发生氧化还原反应的元素是不同的元素,错误;C.在该反应中发生氧化的元素是O元素,发生还原反应的元素是H元素,因此是不同的元素之间的氧化还原反应,错误;D.在反应2KClO32KCl+3O2↑中发生氧化的元素是O元素,发生还原的元素是Cl元素,是不同的元素之间的氧化还原反应,错误。
18.下列有关物质分类的结论正确的是( )
A. 依据酸在水中的电离程度,将酸分为含氧酸和无氧酸
B. 依据反应过程中是否发生电子的转移,将化学反应分为氧化还原反应和非氧化还原反应
C. 依据元素组成,将氧化物分为酸性氧化物、碱性氧化物、两性氧化物,不成盐氧化物和特殊氧化物等
D. 依据在反应过程中的得电子数目.将氧化剂分为强氧化剂和弱氧化剂
【答案】B
【解析】A. 依据酸在水中电离出氢离子个数,将酸分为含氧酸和无氧酸,A错误。
B. 氧化还原反应的本质就是发生电子的转移,依据反应过程中是否发生电子的转移,将化学反应分为氧化还原反应和非氧化还原反应,B正确;
C. 依据组成,将氧化物分为金属氧化物和非金属氧化物,C错误;
D. 依据在反应过程中的得失电子的能力大小,将氧化剂分为强氧化剂和弱氧化剂,D错误。
19.密度为0.910g/cm3的氨水,质量分数为25.0%,该氨水用等体积的水稀释后,所得溶液的质量分数为( )
A. 等于12.5% B. 大于12.5% C. 小于12.5% D. 无法确定
【答案】C
【解析】试题分析:氨水的密度小于水,氨水用等体积的水稀释后溶液质量大于原来的2倍,所以氨水的质量分数小于原来的1/2,即小于12.5%,答案选C。
20.某强氧化性离子XO(OH)2+可被Na2SO3还原。如果还原2.4×10-3mol XO(OH)2+,需用30mL 0.2 mol·L-1的Na2SO3溶液,那么X元素被还原后的价态是( )
A. +2 B. 0 C. +1 D. -1
【答案】B
【详解】由题意,S元素由+4→+6价,假设反应后X的化合价为+n价,根据氧化还原反应中得失电子数目相等可知,0.0024mol×(5-n)=0.03L×0.2 mol·L-1×(6-4),解得n=0,所以X元素被被还原后的价态是0价。答案选B。
21.若NA表示阿伏加德罗常数的值,下列叙述正确的是( )
①标准状况下,2.24L四氯化碳含碳原子数为0.1NA
②标准状况下,aL氧气和氮气的混合气含有的分子数约为aNA/22.4
③0.1molFeCl3完全转化为氢氧化铁胶体,生成0.1NA个胶粒
④同温同压下,体积相同的氢气和氩气所含的原子数相等
⑤46gNO2和N2O4混合气体中含有原子数为3NA
⑥1 L 0.5 mol·L−1 Na2SO4溶液中,含有的氧原子总数为2NA
A. ②⑥ B. ②⑤⑥ C. ②③⑤ D. ②⑤
【答案】D
【详解】①标准状况下四氯化碳不是气体,2.24L四氯化碳物质的量不一定为0.1mol,故错误;
②标准状况下a L的氧气和氮气混合气体物质的量=aL/22.4mol/L=a/22.4mol,氧气和氮气都是双原子分子,含有的分子数aNA/22.4,故正确;
③1mol FeCl3完全水解转化为氢氧化铁胶体,氢氧化铁胶体微粒是氢氧化铁的集合体,生成胶粒小于NA个,故错误;
④同温同压下,体积相同的氢气和氩气的物质的量相同,所含分子数一定相等,但氢气是双原子分子,氩气是单原子分子,所含原子数不同,故错误;
⑤46gNO2和N2O4混合气体中,二氧化氮和四氧化二氮最简式都为NO2,所以计算46gNO2中所含原子数即可,含原子数=46g/46g/mol×3×NA=3NA,故正确;
⑥由于硫酸钠溶液中,溶剂水中也含有氧原子,所以无法计算溶液中氧原子的数目,故错误。
故选D。
22.汽车剧烈碰撞时,安全气囊中发生反应:10NaN3+2KNO3=K2O+5Na2O+16N2↑下列说法正确的是( )
A. KNO3是还原剂,其中氮元素被氧化
B. 生成物中的N2是氧化产物,K2O是还原产物
C. 每转移1 mol电子,可生成N2的体积为35.84 L
D. 若有65 g NaN3参加反应,则被氧化的N的物质的量为3 mol
【答案】D
【详解】A、KNO3中氮元素化合价由+5价降低为0价,KNO3是氧化剂。氮元素被还原;NaN3中氮元素化合价由升高为0价,NaN3为还原剂,A错误;
B、根据A中分析可知N2既是氧化产物又是还原产物,K2O不是还原产物,也不是氧化产物,B错误;
C、由方程式可知转移10mol电子,产生16mol气体,现若转移1mol电子,产生1.6mol气体,在标准状况下N2的体积为35.84 L,其他条件下不一定是35.84L,C错误;
D、若有65 g NaN3即1mol氮化钠参加反应,则被氧化的N的物质的量为3 mol,D正确。
答案选D。
23.在一个密闭容器中,中间有一个可自由滑动的隔板,将容器分成两部分。当左边充入1molN2,右边充入8gCO和CO2的混合气体时,隔板处于如下图所示位置,V甲:V乙=4:1(两侧温度、压强均相同)。则混合气体中CO和CO2的物质的量比为( )
A. 1:1 B. 1:3 C. 3:1 D. 2:1
【答案】C
【解析】在同温同压下,气体的物质的量之比等于体积之比,所以8gCO和CO2的混合气体的物质的量为1mol/4=0.25mol。根据题意可得n(CO)+n(CO2)=0.25mol,28g/mol×n(CO)+44g/mol×n(CO2)=8g,解得n(CO)=0.1875mol,n(CO2)=0.0625mol,所以n(CO):n(CO2)=3:1,故选C。
24.下列物质: ①Na ② Br2 ③Na2O ④NO2 ⑤CO2 ⑥SO3 ⑦NH3 ⑧H2S
⑨10mL1mol·L-1HCl ⑩H2SO4 ⑪Ba(OH)2 ⑫NaCl ⑬蔗糖 ⑭NaCl溶液。
(1)属于电解质的是__________________ , 属于非电解质的是 _________________,能导电的是_____________。
(2)写出⑩与⑪在水中反应的离子方程式_______________________________________。
(3)若将0.2mol钠、镁、铝分别投入到⑨中,在标准状况下产生氢气的体积之比是_________。
【答案】(1). ③⑧⑩⑪⑫ (2). ④⑤⑥⑦⑬ (3). ①⑨⑭
(4). Ba2++2OH-+2H++SO42-=BaSO4↓+2H2O (5). 20:1:1
【详解】(1)①Na是金属单质,可以导电,不是电解质也不是非电解质;
②Br2是非金属单质,不导电,不是电解质也不是非电解质;
③Na2O是金属氧化物,不导电,是电解质;
④NO2是非金属氧化物,不导电,是非电解质;
⑤CO2是非金属氧化物,不导电,是非电解质;
⑥SO3是非金属氧化物,不导电,是非电解质;
⑦NH3不能电离出阴阳离子,不导电,是非电解质;
⑧H2S溶于水能电离出阴阳离子,是电解质,但H2S不导电;
⑨10mL1mol·L-1HCl溶液中含有阴阳离子,可以导电,属于混合物,不是电解质也不是非电解质;
⑩H2SO4是二元强酸,是电解质,不导电,溶于水可以导电;
⑪Ba(OH)2是二元强碱,是电解质,不导电,溶于水或熔融状态下可以导电;
⑫NaCl是盐,是电解质,溶于水或熔融状态下可以导电;
⑬蔗糖不能电离出阴阳离子,不导电,是非电解质;
⑭NaCl溶液中含有阴阳离子,可以导电,属于混合物,不是电解质也不是非电解质;
则属于电解质的是③⑧⑩⑪⑫,属于非电解质的是④⑤⑥⑦⑬,能导电的是①⑨⑭。
(2)⑩与⑪在水中反应生成硫酸钡和水,反应的离子方程式为Ba2++2OH-+2H++SO42-=BaSO4↓+2H2O。
(3)若将0.2mol钠、镁、铝分别投入到⑨中,氯化氢的物质的量是0.01mol,因此镁、铝均过量产生的氢气均是0.005mol。钠是活泼的金属,过量的钠可以继续与水反应产生氢气,产生的氢气是0.1mol,所以根据相同条件下体积之比是物质的量之比可知在标准状况下产生氢气的体积之比是20:1:1。
25.某次实验需用0.4 mol·L-1 NaOH溶液480 mL。配制方法如下:
(1)容量瓶上需标有以下六项中的哪些项________ (用字母表示。。
①温度 ②浓度 ③容量 ④压强 ⑤刻度线 ⑥酸式或碱式
A. ①③⑤ B. ③⑤⑥ C. ①②④ D. ②④⑥
(2)配制该溶液应选用________mL容量瓶;
(3)用托盘天平准确称量______g 固体NaOH;
(4)之后进行的操作步骤,正确顺序是______(用字母表示)B→ → → → → →G 。
A.冷却 B.称量 C.洗涤 D.定容 E.溶解 F.转移 G.摇匀
(5)若在配制过程中出现下列情况,将使所配制的NaOH溶液的浓度偏高的是___________,对实验结果没有影响的是__________(填各选项的字母)。
A.所用的NaOH中混有少量NaCl
B.用托盘天平称量一定质量固体NaOH时,所用的小烧杯内壁不太干燥
C.配制溶液所用的容量瓶洗净后没有烘干
D.固体NaOH在烧杯中溶解后,立即将溶液转移到容量瓶内并接着进行后续操作
E.转移溶液后,未洗涤烧杯和玻璃棒就直接定容
F.最后确定NaOH溶液体积(定容)时,俯视观察液面与容量瓶刻度线
G.定容摇匀后静止,发现液面低于刻度线,再加蒸馏水至刻度线。
【答案】(1). A (2). 500 (3). 8.0 (4). E→A→F→C→D (5). DF (6). BC
【详解】(1)容量瓶是用来配制一定物质的量浓度溶液的仪器,瓶上标有温度、容量、刻度线,答案选A。
(2)由于没有480mL容量瓶,则配制该溶液应选用500mL容量瓶。
(3)根据n=cV、m=nM可知用托盘天平准确称量NaOH固体的质量是0.5L×0.4mol/L×40g/mol=8.0g;
(4)配制一定物质的量浓度溶液的基本操作步骤是计算、称量、溶解、冷却、转移、洗涤、振荡、定容、摇匀等,所以正确顺序是B→E→A→F→C→D→G。
(5)A.所用的NaOH中混有少量NaCl,溶质的质量减少,浓度偏低;
B.用托盘天平称量一定质量固体NaOH时,所用的小烧杯内壁不太干燥,不影响氢氧化钠的质量,浓度不变;
C.配制溶液所用的容量瓶洗净后没有烘干,不影响溶质的质量和溶剂的体积,浓度不变;
D.固体NaOH在烧杯中溶解后,立即将溶液转移到容量瓶内并接着进行后续操作,冷却后溶液体积减少,浓度偏高;
E.转移溶液后,未洗涤烧杯和玻璃棒就直接定容,溶质的质量减少,浓度偏低;
F.最后确定NaOH溶液体积(定容)时,俯视观察液面与容量瓶刻度线,溶液体积减少,浓度偏高;
G.定容摇匀后静止,发现液面低于刻度线,再加蒸馏水至刻度线,溶液体积增加,浓度偏低。
则将使所配制的NaOH溶液的浓度偏高的是DF,对实验结果没有影响的是BC。
26.某固体物质可能由K2SO4、KI、NaCl、CuCl2、CaCl2、Na2CO3中的一种或几种组成。依次进行下列五步实验。观察到的现象如下:
①混合物加水得无色透明溶液;
②向上述溶液中滴加BaCl2溶液,有白色沉淀生成,将该沉淀滤出,并将滤液分成两份;
③上述白色沉淀可完全溶于稀盐酸;
④往一份滤液中滴加氯水并加入CCl4,振荡后静置CCl4层呈无色(氯水能将I-氧化为I2);
⑤往另一份滤液中加入AgNO3溶液,有白色沉淀生成,该沉淀不溶于稀硝酸。
由此可推断出:
(1)写出③中白色沉淀可完全溶于稀盐酸的化学方程式______________。
(2)写出⑤中生成白色沉淀的离子方程式________。
(3)该固体中一定含有____________;无法确定是否含有的是___________。
(4)确定该物质是否存在的方法是____________。
【答案】(1). BaCO3+2HCl=BaCl2+H2O+CO2↑ (2). Ag++Cl-=AgCl↓ (3). Na2CO3
(4). NaCl (5). 取①所得溶液,滴加硝酸酸化的硝酸银溶液,若出现白色沉淀,说明原固体中有NaCl,反之则无
【解析】试题分析:①向混合物中加入适量水全部溶解,溶液无色透明,说明一定不会含有CuCl2,不含有不溶物或反应生成不溶物;②向步骤①溶液中滴加BaCl2溶液生成白色沉淀,则说明该白色沉淀是碳酸钡或是硫酸钡中的至少一种;③取步骤②的白色沉淀,白色沉淀可完全溶于稀盐酸,说明该沉淀不会是硫酸钡,所以一定是碳酸钡;④往一份滤液中滴加氯水并加入CCl4,振荡后静置,CCl4层呈无色,则一定没有碘单质生成,所以可以确定KI一定不存在;⑤另一份滤液中加入AgNO3溶液,有白色沉淀生成,该沉淀不溶于稀硝酸,说明该白色沉淀一定是氯化银,但无法证明该溶液中的氯离子,是来自于原混合物还是②中加入的氯化钡所致;
(1)③中白色沉淀为碳酸钡,可完全溶于稀盐酸,反应的化学方程式BaCO3+2HCl=BaCl2+CO2↑+H2O;
(2)⑤中生成白色沉淀为AAgCl,反应的离子方程式为Ag++Cl-=AgCl↓,由以上分析可知混合物中肯定含有碳酸钠,无法确定是否含有的是NaCl;
(3)已确定含有碳酸钠,一定不含有K2SO4、KI、CuCl2、CaCl2,如确定是否含有NaCl,可取①所得溶液,滴加硝酸酸化后再滴加硝酸溶液,若出现白色沉淀,说明有原固体中有NaCl,反之则无。
27.氧化还原反应在生产生活中有很多实际应用:
Ⅰ.二氧化硒(SeO2)是一种氧化剂,其被还原后的单质硒可能成为环境污染物,通过与浓HNO3或浓H2SO4反应生成SeO2以回收Se。
已知:①Se+2H2SO4(浓)=2SO2↑+SeO2+2H2O;②2SO2+SeO2+2H2O=Se+2SO+4H+。
(1) Se与浓H2SO4的反应中,氧化剂是_______还原剂是________。
(2)依据反应①判断SeO2、浓H2SO4的氧化性强弱是:SeO2 ______ 浓H2SO4(填大于、小于或等于).
(3)用双线桥法标出反应②电子转移的方向和数目:_________________。
(4)SeO2、KI和HNO3发生如下反应,配平该反应的化学方程式____________。
SeO2+KI+HNO3→Se+I2+KNO3+H2O
Ⅱ.对工业废水和生活污水进行处理是防止水体污染、改善水质的主要措施。
(5)含氰废水中的CN-有剧毒。在微生物的作用下,CN-能够被氧气氧化成HCO,同时生成NH3,该反应的离子方程式为_____________________________________________。
(6)硫酸铜溶液能与单质磷反应:11P+15CuSO4+24H2O=5Cu3P+6H3PO4+15H2SO4反应中,被1mol CuSO4 氧化的P的物质的量__________。
【答案】(1). 浓硫酸或H2SO4 (2). 硒或Se (3). 小于 (4).
(5). SeO2+4KI+4HNO3=Se+2I2+4KNO3+2H2O
(6). 2CN-+4H2O+O22HCO+2NH3 (7). 0.2mol
【详解】(1)反应Se+2H2SO4(浓)=2SO2↑+SeO2+2H2O中Se的化合价升高被氧化,做还原剂,浓硫酸中硫元素化合价降低被还原,做氧化剂。
(2)在氧化还原反应中氧化剂的氧化性强于氧化产物的氧化性,因此依据反应①以及(1)中分析可知SeO2、浓H2SO4的氧化性强弱是SeO2小于浓H2SO4。
(3)反应②中,2molSO2共失去4mol电子,失去的电子被SeO2得到,从而被还原为Se,故此反应转移4mol电子,用双线桥法标出电子转移的方向和数目为。
(4)在反应SeO2+KI+HNO3→Se+I2+KNO3+H2O中,SeO2得4个电子,而KI失1个电子,根据得失电子数守恒可知,SeO2的计量数为1,而KI的计量数为4,故Se的计量数为1,I2的计量数为2,根据质量守恒可知,KNO3的计量数为4,则HNO3的计量数为4,水的计量数为2,故方程式为SeO2+4KI+4HNO3=Se+2I2+4KNO3+2H2O。
(5)含氰废水中的CN-有剧毒。在微生物的作用下,CN-能够被氧气氧化成HCO3-,同时生成NH3,反应中N元素化合价从+2价升高到+4价,失去2个电子,1分子氧气得到4个电子,根据电子得失守恒、原子守恒以及电荷守恒可知该反应的离子方程式为2CN-+4H2O+O22HCO+2NH3。
(6)反应11P+15CuSO4+24H2O=5Cu3P+6H3PO4+15H2SO4中铜元素化合价从+2价降低到+1价,得到1个电子,P元素化合价从0价升高到+5价,失去5个电子,则根据电子得失守恒可知被1molCuSO4氧化的P的物质的量是1mol÷5=0.2mol。
1.对于易燃、易爆、有毒的化学物质,往往会在其包装上粘贴以下危险警告标签。下面所列物质中,贴错了标签的是( )
A
B
C
D
物质
浓硫酸
CO2
KCN
黑火药
危险警
告标签
【答案】B
【详解】A、浓硫酸具有腐蚀性,张贴腐蚀性标志,A正确;
B、二氧化碳不燃烧,可用于灭火,B错误;
C、KCN剧毒,张贴有毒品标志,C正确;
D、黑火药易爆炸,张贴爆炸性标志,D正确。
答案选B。
2.下列实验装置图所示的实验操作,不正确的是( )
A. 蒸发氯化钠溶液 B. 点燃酒精灯
C. 向容量瓶中转移液体 D. 用海水提取淡水
【答案】B
【详解】A. 该装置是蒸发装置,可用于蒸发氯化钠溶液,A正确;
B. 不能用燃着的酒精灯去点燃酒精灯,应该用火柴,B错误;
C. 向容量瓶中转移液体时需要玻璃棒引流,C正确;
D. 该装置是蒸馏装置,可用于用海水提取淡水,D正确。
答案选B。
3.以下关于氧化还原反应的说法正确的是( )
A. 还原剂中必定有元素被氧化
B. 在氧化还原反应中,失去电子的元素化合价降低
C. 物质中某元素失去电子,则此物质是氧化剂
D. 物质所含元素化合价升高的反应叫还原反应
【答案】A
【解析】A、含元素化合价升高的物质为还原剂,在反应中被氧化,则还原剂中必定有一种元素被氧化,选项A正确;B、在氧化还原反应中,失去电子的元素化合价升高,选项B错误;C、物质中某元素失去电子,则此物质是还原剂,选项C错误;D、物质所含元素化合价升高的反应叫氧化反应,选项D错误。答案选A。
4.将绿豆大小的方形金属钠投入足量且含酚酞的水中,根据相应现象不能得出的结论是( )
选项
实验现象
结论
A
方形金属钠变成小球
钠与水的反应吸热
B
钠浮于水面游动
水的密度大于钠的
C
酚酞溶液变成红色
有碱性物质生成
D
钠球游动有吱吱声
有气体生成
【答案】A
【详解】A、钠与水反应放热,使熔点小于100℃的钠熔为小球,A错误;
B、钠的密度小于水,钠浮在水面,B正确;
C、酚酞遇碱变红,钠与水反应生成的NaOH是强碱,C正确;
D、钠与水反应剧烈、放出氢气,因此钠球游动有吱吱声,D正确;
答案选A。
5.下列各组混合物可用分液漏斗分离的一组是( )
A. 水和酒精 B. 碘和四氯化碳 C. NaCl溶液和泥沙 D. 汽油和水
【答案】D
【详解】A. 水和酒精互溶,不能分液分离,应该是蒸馏,A错误;
B. 碘易溶于四氯化碳,不能分液分离,应该是蒸馏,B错误;
C. NaCl溶液和泥沙应该是过滤分离,C错误;
D. 汽油不溶于水,应该用分液法分离,D正确。
答案选D。
6.下列反应属于氧化还原反应的是( )
A. CaCO3+2HCl=CaCl2+CO2↑ + H2O B. CaO+H2O=Ca(OH)2
C. 2H2O22H2O+O2↑ D. CaCO3CaO+CO2↑
【答案】C
【解析】试题分析:A、CaCO3 + 2HCl = CaCl2 + CO2↑ + H2O反应中化合价没有变化,属于非氧化还原反应,故A错误;B、CaO + H2O = Ca(OH)2 反应中化合价没有变化,属于非氧化还原反应,故B错误;C、2H2O22H2O + O2↑,反应中O元素的化合价发生了变化,属于氧化还原反应,故C正确;D、CaCO3CaO + CO2↑反应中化合价没有变化,属于非氧化还原反应,故D错误;故选C。
7.下列反应的离子方程式书写正确的是( )
A. 氧化铜与稀硝酸反应:CuO+2H+=Cu2++H2O
B. 稀H2SO4与铁粉反应:2Fe+6H+=2Fe3++3H2↑
C. 盐酸滴在石灰石上:2H++CO32-=H2O+CO2↑
D. 氢氧化铁与盐酸反应:H++OH-=H2O
【答案】A
【详解】A. 氧化铜与稀硝酸反应生成硝酸铜和水:CuO+2H+=Cu2++H2O,A正确;
B. 稀H2SO4与铁粉反应生成硫酸亚铁和氢气:Fe+2H+=Fe2++H2↑,B错误;
C. 石灰石难溶,盐酸滴在石灰石上:2H++CaCO3=Ca2++H2O+CO2↑,C错误;
D. 氢氧化铁难溶,氢氧化铁与盐酸反应:3H++Fe(OH)3=Fe3++3H2O,D错误。
答案选A。
8.关于胶体和溶液的叙述中正确的是( )
A. 胶体带电荷,而溶液呈电中性
B. 胶体加入电解质可产生沉淀,而溶液不能
C. 胶体是一种介稳性的分散系,而溶液是一种稳定的分散系
D. 胶体和溶液都能够产生丁达尔效应
【答案】C
【解析】A.溶液呈电中性,胶体分散系不带电,是胶体粒子吸附带电离子,胶粒带电荷,A项错误;B.胶体加入电解质溶液会发生聚沉可产生沉淀,复分解发生的条件之一是生成沉淀,所以溶液可以生成沉淀,氢氧化钡溶液与硫酸钠反应生成硫酸钡沉淀,B项错误;C.胶体较稳定,是一种介稳性的分散系,溶液是一种非常稳定的分散系,C项正确;D.丁达尔效应是胶体特有的性质,溶液没有丁达尔效应,D项错误;答案选C。
9.在水溶液中,下列电离方程式不正确的是( )
A. H2SO4=2H++SO42- B. NaHSO4 = Na++ HSO4-
C. Na2CO3=2Na++CO32- D. Ba(OH)2= Ba2++2OH-
【答案】B
【详解】A、硫酸是二元强酸,完全电离:H2SO4=2H++SO42-,A正确;
B、NaHSO4属于强电解质且是强酸的酸式盐,完全电离:NaHSO4=Na++H++SO42-,B错误;
C、碳酸钠属于强电解质,完全电离:Na2CO3=2Na++CO32-,C正确;
D、氢氧化钡是二元强碱,完全电离:Ba(OH)2=Ba2++2OH-,D正确;
答案选B。
10.海水中蕴藏着丰富的资源,在实验室中取少量海水,进行如下流程的实验:
粗盐中含Ca2+、Mg2+、Fe3+、SO42﹣等杂质,提纯的步骤有:①加入过量的Na2CO3溶液;
②加入过量的BaCl2溶液; ③加入过量的NaOH溶液;④加入适量盐酸; ⑤溶解; ⑥过滤; ⑦蒸发.其正确的操作顺序是( )
A. ⑤①③②⑥④⑦ B. ⑤①②③⑥④⑦
C. ⑤②①③④⑥⑦ D. ⑤③②①⑥④⑦
【答案】D
【解析】粗盐中含Ca2+、Mg2+、Fe3+、SO42-等杂质,提纯过程中,先加水溶解,然后把杂质转化为沉淀或气体除去,除Ca2+用CO32-,除Mg2+、Fe3+用OH-,除SO42-用Ba2+,要注意后加的试剂最好能把前面先加的过量试剂除掉,所以先加过量的NaOH溶液除去Mg2+、Fe3+,再加加入过量的BaCl2溶液除去SO42-,然后加过量的Na2CO3溶液除去Ca2+和过量的Ba2+,过滤出沉淀后加入适量盐酸除去CO32-,最后蒸发结晶,故其正确的操作顺序是⑤③②①⑥④⑦,选D。
11.在下列反应中, HCl 只作氧化剂的是( )
A. NaOH+HCl=NaCl+H2O
B. Zn+2HCl=ZnCl2+H2↑
C. MnO2+4HCl(浓)MnCl2+2H2O+Cl2↑
D. CuO+2HCl=CuCl2+H2O
【答案】B
【解析】A.NaOH+HCl=NaCl+H2O中,没有元素的化合价变化,不发生氧化还原反应,故A错误;B.Zn+2HCl=ZnCl2+H2↑中,H元素的化合价降低,则HCl作氧化剂,故B正确;C.MnO2+4HCl(浓)MnCl2+2H2O+Cl2↑中,Cl元素的化合价升高,则HCl为还原剂,故C错误;D.CuO+2HCl=CuCl2+H2O中,没有元素的化合价变化,不发生氧化还原反应,故D错误;故选B。
12.下列离子检验的正确结论是( )
A. 若向溶液中加入足量盐酸,产生能够使澄清石灰水变浑浊的气体,则溶液中一定存在大量CO32-
B. 若向溶液中加入AgNO3溶液产生白色沉淀,则溶液中一定存在大量Cl-
C. 若向溶液中滴加酚酞试液,溶液变红色,则溶液中一定存在大量OH-
D. 若向溶液中加入BaCl2溶液后,产生白色沉淀,则溶液中一定存在大量SO42-
【答案】C
【解析】A. 若向溶液中加入足量盐酸,产生能够使澄清石灰水变浑浊的气体,则溶液中可能含有碳酸根、亚硫酸根等离子,A错误;
B. 若向溶液中加入AgNO3溶液产生白色沉淀,则溶液中含有Cl-、碳酸根离子、硫酸根离子等,B错误;
C. 若向溶液中滴加酚酞试液,溶液变红色,说明溶液呈碱性,溶液中一定存在大量OH-,C正确;
D. 若向溶液中加入BaCl2溶液后,产生白色沉淀,则溶液中可能存在大量SO42-或Ag+等,D错误。
13.下列变化需要加入还原剂才能实现的是( )
A. Cu→Cu2+ B. Cl-→Cl2 C. NH3→NO D. MnO→Mn2+
【答案】D
【详解】A项、Cu元素的化合价升高,则需要加氧化剂实现,故A错误;
B项、Cl元素的化合价升高,需要加氧化剂实现,故B错误;
C项、N元素的化合价升高,需要加氧化剂实现,故C错误;
D项、Mn元素的化合价降低,需要加还原剂实现,故D正确。
故选D。
14.下列实验操作正确且能达到相应实验目的的是( )
实验目的
实验操作
A
称取2.0gNaOH固体
先在托盘上各放一张滤纸,然后在右盘上添加2g砝码,左
盘上添加NaOH 固体
B
制备Fe(OH)3胶体
向沸水中逐滴加入氯化铁饱和溶液,继续加热煮沸至液体变为红褐色后加入氢氧化钠溶液
C
从NaCl溶液中得到NaCl晶体
将NaCl溶液置于蒸发皿中加热,至有大量固体析出时,停止加热
D
萃取碘水中的碘
将碘水倒入分液漏斗,然后再注入酒精,振荡,静置分层后,下层液体从下口放出,上层液体从上口倒出
【答案】C
【详解】A. NaOH有腐蚀性,不能在天平上直接称量,应该在烧杯等仪器中称量,A错误;
B. 向氯化铁饱和溶液中逐滴加入少量NaOH溶液生成氢氧化铁沉淀,得不到胶体,B错误;
C. 从NaCl溶液中得到NaCl晶体需要蒸发,实验操作为将NaCl溶液置于蒸发皿中加热,至有大量固体析出时,停止加热,C正确;
D.酒精和水互溶,不能萃取碘,D错误。
答案选C。
15.下列各组中的离子能够大量共存于同一溶液中的是( )
A. CO32-、H+、Na+、NO— B. OH-、NO3-、K+、Na+
C. H+、Ag+、Cl-、SO42- D. K+、H+、Cl-、OH-
【答案】B
【解析】A.因CO32-、H+能结合生成水和气体,则不能共存,故A错误;B.离子组OH-、NO、K+、Na+之间不能发生离子反应,则能够共存,故B正确;C.因Ag+与Cl-发生离子反应生成AgCl,则不能共存,故C错误;D.因OH-与H+能结合生成水,则不能共存,故D错误;故答案为B。
16.下列说法正确的是( )
A. 液态HCl、固态AgCl均不导电,所以HCl、AgCl是非电解质
B. NH3、CO2的水溶液均能导电,所以NH3、CO2均是电解质
C. 蔗糖、酒精在液态和水溶液里均不导电,所以它们是非电解质
D. 导电能力强的物质一定是强电解质
【答案】C
【详解】A、液态HCl、固态AgCl均不导电,原因是液态氯化氢和固态AgCl中不含自由移动的阴阳离子,但HCl溶于水后或AgCl熔融状态下能电离出自由移动的阴阳离子而使其导电,所以HCl、AgCl是电解质,A错误;
B、NH3、CO2的水溶液均能导电原因是氨气和二氧化碳分别和水反应生成一水合氨、碳酸,一水合氨、碳酸能电离出自由移动的阴阳离子而使其水溶液导电,电离出阴阳离子的是一水合氨和碳酸不是氨气和二氧化碳,所以氨气和二氧化碳是非电解质,B错误;
C、蔗糖和酒精在水中以分子存在,导致其溶液不导电,所以蔗糖和酒精是非电解质,C正确;
D、导电能力强的物质不一定是强电解质,例如金属导电等,D错误。
答案选C。
17.氧化反应与还原反应在同一元素中进行的是( )
A. Cl2+2NaOH=NaCl+NaClO+H2O
B. Fe+CuSO4=FeSO4+Cu
C. 2H2O2H2↑+O2↑
D. 2KClO32KCl+3O2↑
【答案】A
【解析】A.在反应Cl2+2NaOHNaCl+NaClO+H2O中,氯元素的化合价既有升高,也有降低,因此是同一元素的氧化还原反应,正确;B.在反应Fe+CuSO4FeSO4+Cu中,Fe是还原剂,硫酸铜是氧化剂,发生氧化还原反应的元素是不同的元素,错误;C.在该反应中发生氧化的元素是O元素,发生还原反应的元素是H元素,因此是不同的元素之间的氧化还原反应,错误;D.在反应2KClO32KCl+3O2↑中发生氧化的元素是O元素,发生还原的元素是Cl元素,是不同的元素之间的氧化还原反应,错误。
18.下列有关物质分类的结论正确的是( )
A. 依据酸在水中的电离程度,将酸分为含氧酸和无氧酸
B. 依据反应过程中是否发生电子的转移,将化学反应分为氧化还原反应和非氧化还原反应
C. 依据元素组成,将氧化物分为酸性氧化物、碱性氧化物、两性氧化物,不成盐氧化物和特殊氧化物等
D. 依据在反应过程中的得电子数目.将氧化剂分为强氧化剂和弱氧化剂
【答案】B
【解析】A. 依据酸在水中电离出氢离子个数,将酸分为含氧酸和无氧酸,A错误。
B. 氧化还原反应的本质就是发生电子的转移,依据反应过程中是否发生电子的转移,将化学反应分为氧化还原反应和非氧化还原反应,B正确;
C. 依据组成,将氧化物分为金属氧化物和非金属氧化物,C错误;
D. 依据在反应过程中的得失电子的能力大小,将氧化剂分为强氧化剂和弱氧化剂,D错误。
19.密度为0.910g/cm3的氨水,质量分数为25.0%,该氨水用等体积的水稀释后,所得溶液的质量分数为( )
A. 等于12.5% B. 大于12.5% C. 小于12.5% D. 无法确定
【答案】C
【解析】试题分析:氨水的密度小于水,氨水用等体积的水稀释后溶液质量大于原来的2倍,所以氨水的质量分数小于原来的1/2,即小于12.5%,答案选C。
20.某强氧化性离子XO(OH)2+可被Na2SO3还原。如果还原2.4×10-3mol XO(OH)2+,需用30mL 0.2 mol·L-1的Na2SO3溶液,那么X元素被还原后的价态是( )
A. +2 B. 0 C. +1 D. -1
【答案】B
【详解】由题意,S元素由+4→+6价,假设反应后X的化合价为+n价,根据氧化还原反应中得失电子数目相等可知,0.0024mol×(5-n)=0.03L×0.2 mol·L-1×(6-4),解得n=0,所以X元素被被还原后的价态是0价。答案选B。
21.若NA表示阿伏加德罗常数的值,下列叙述正确的是( )
①标准状况下,2.24L四氯化碳含碳原子数为0.1NA
②标准状况下,aL氧气和氮气的混合气含有的分子数约为aNA/22.4
③0.1molFeCl3完全转化为氢氧化铁胶体,生成0.1NA个胶粒
④同温同压下,体积相同的氢气和氩气所含的原子数相等
⑤46gNO2和N2O4混合气体中含有原子数为3NA
⑥1 L 0.5 mol·L−1 Na2SO4溶液中,含有的氧原子总数为2NA
A. ②⑥ B. ②⑤⑥ C. ②③⑤ D. ②⑤
【答案】D
【详解】①标准状况下四氯化碳不是气体,2.24L四氯化碳物质的量不一定为0.1mol,故错误;
②标准状况下a L的氧气和氮气混合气体物质的量=aL/22.4mol/L=a/22.4mol,氧气和氮气都是双原子分子,含有的分子数aNA/22.4,故正确;
③1mol FeCl3完全水解转化为氢氧化铁胶体,氢氧化铁胶体微粒是氢氧化铁的集合体,生成胶粒小于NA个,故错误;
④同温同压下,体积相同的氢气和氩气的物质的量相同,所含分子数一定相等,但氢气是双原子分子,氩气是单原子分子,所含原子数不同,故错误;
⑤46gNO2和N2O4混合气体中,二氧化氮和四氧化二氮最简式都为NO2,所以计算46gNO2中所含原子数即可,含原子数=46g/46g/mol×3×NA=3NA,故正确;
⑥由于硫酸钠溶液中,溶剂水中也含有氧原子,所以无法计算溶液中氧原子的数目,故错误。
故选D。
22.汽车剧烈碰撞时,安全气囊中发生反应:10NaN3+2KNO3=K2O+5Na2O+16N2↑下列说法正确的是( )
A. KNO3是还原剂,其中氮元素被氧化
B. 生成物中的N2是氧化产物,K2O是还原产物
C. 每转移1 mol电子,可生成N2的体积为35.84 L
D. 若有65 g NaN3参加反应,则被氧化的N的物质的量为3 mol
【答案】D
【详解】A、KNO3中氮元素化合价由+5价降低为0价,KNO3是氧化剂。氮元素被还原;NaN3中氮元素化合价由升高为0价,NaN3为还原剂,A错误;
B、根据A中分析可知N2既是氧化产物又是还原产物,K2O不是还原产物,也不是氧化产物,B错误;
C、由方程式可知转移10mol电子,产生16mol气体,现若转移1mol电子,产生1.6mol气体,在标准状况下N2的体积为35.84 L,其他条件下不一定是35.84L,C错误;
D、若有65 g NaN3即1mol氮化钠参加反应,则被氧化的N的物质的量为3 mol,D正确。
答案选D。
23.在一个密闭容器中,中间有一个可自由滑动的隔板,将容器分成两部分。当左边充入1molN2,右边充入8gCO和CO2的混合气体时,隔板处于如下图所示位置,V甲:V乙=4:1(两侧温度、压强均相同)。则混合气体中CO和CO2的物质的量比为( )
A. 1:1 B. 1:3 C. 3:1 D. 2:1
【答案】C
【解析】在同温同压下,气体的物质的量之比等于体积之比,所以8gCO和CO2的混合气体的物质的量为1mol/4=0.25mol。根据题意可得n(CO)+n(CO2)=0.25mol,28g/mol×n(CO)+44g/mol×n(CO2)=8g,解得n(CO)=0.1875mol,n(CO2)=0.0625mol,所以n(CO):n(CO2)=3:1,故选C。
24.下列物质: ①Na ② Br2 ③Na2O ④NO2 ⑤CO2 ⑥SO3 ⑦NH3 ⑧H2S
⑨10mL1mol·L-1HCl ⑩H2SO4 ⑪Ba(OH)2 ⑫NaCl ⑬蔗糖 ⑭NaCl溶液。
(1)属于电解质的是__________________ , 属于非电解质的是 _________________,能导电的是_____________。
(2)写出⑩与⑪在水中反应的离子方程式_______________________________________。
(3)若将0.2mol钠、镁、铝分别投入到⑨中,在标准状况下产生氢气的体积之比是_________。
【答案】(1). ③⑧⑩⑪⑫ (2). ④⑤⑥⑦⑬ (3). ①⑨⑭
(4). Ba2++2OH-+2H++SO42-=BaSO4↓+2H2O (5). 20:1:1
【详解】(1)①Na是金属单质,可以导电,不是电解质也不是非电解质;
②Br2是非金属单质,不导电,不是电解质也不是非电解质;
③Na2O是金属氧化物,不导电,是电解质;
④NO2是非金属氧化物,不导电,是非电解质;
⑤CO2是非金属氧化物,不导电,是非电解质;
⑥SO3是非金属氧化物,不导电,是非电解质;
⑦NH3不能电离出阴阳离子,不导电,是非电解质;
⑧H2S溶于水能电离出阴阳离子,是电解质,但H2S不导电;
⑨10mL1mol·L-1HCl溶液中含有阴阳离子,可以导电,属于混合物,不是电解质也不是非电解质;
⑩H2SO4是二元强酸,是电解质,不导电,溶于水可以导电;
⑪Ba(OH)2是二元强碱,是电解质,不导电,溶于水或熔融状态下可以导电;
⑫NaCl是盐,是电解质,溶于水或熔融状态下可以导电;
⑬蔗糖不能电离出阴阳离子,不导电,是非电解质;
⑭NaCl溶液中含有阴阳离子,可以导电,属于混合物,不是电解质也不是非电解质;
则属于电解质的是③⑧⑩⑪⑫,属于非电解质的是④⑤⑥⑦⑬,能导电的是①⑨⑭。
(2)⑩与⑪在水中反应生成硫酸钡和水,反应的离子方程式为Ba2++2OH-+2H++SO42-=BaSO4↓+2H2O。
(3)若将0.2mol钠、镁、铝分别投入到⑨中,氯化氢的物质的量是0.01mol,因此镁、铝均过量产生的氢气均是0.005mol。钠是活泼的金属,过量的钠可以继续与水反应产生氢气,产生的氢气是0.1mol,所以根据相同条件下体积之比是物质的量之比可知在标准状况下产生氢气的体积之比是20:1:1。
25.某次实验需用0.4 mol·L-1 NaOH溶液480 mL。配制方法如下:
(1)容量瓶上需标有以下六项中的哪些项________ (用字母表示。。
①温度 ②浓度 ③容量 ④压强 ⑤刻度线 ⑥酸式或碱式
A. ①③⑤ B. ③⑤⑥ C. ①②④ D. ②④⑥
(2)配制该溶液应选用________mL容量瓶;
(3)用托盘天平准确称量______g 固体NaOH;
(4)之后进行的操作步骤,正确顺序是______(用字母表示)B→ → → → → →G 。
A.冷却 B.称量 C.洗涤 D.定容 E.溶解 F.转移 G.摇匀
(5)若在配制过程中出现下列情况,将使所配制的NaOH溶液的浓度偏高的是___________,对实验结果没有影响的是__________(填各选项的字母)。
A.所用的NaOH中混有少量NaCl
B.用托盘天平称量一定质量固体NaOH时,所用的小烧杯内壁不太干燥
C.配制溶液所用的容量瓶洗净后没有烘干
D.固体NaOH在烧杯中溶解后,立即将溶液转移到容量瓶内并接着进行后续操作
E.转移溶液后,未洗涤烧杯和玻璃棒就直接定容
F.最后确定NaOH溶液体积(定容)时,俯视观察液面与容量瓶刻度线
G.定容摇匀后静止,发现液面低于刻度线,再加蒸馏水至刻度线。
【答案】(1). A (2). 500 (3). 8.0 (4). E→A→F→C→D (5). DF (6). BC
【详解】(1)容量瓶是用来配制一定物质的量浓度溶液的仪器,瓶上标有温度、容量、刻度线,答案选A。
(2)由于没有480mL容量瓶,则配制该溶液应选用500mL容量瓶。
(3)根据n=cV、m=nM可知用托盘天平准确称量NaOH固体的质量是0.5L×0.4mol/L×40g/mol=8.0g;
(4)配制一定物质的量浓度溶液的基本操作步骤是计算、称量、溶解、冷却、转移、洗涤、振荡、定容、摇匀等,所以正确顺序是B→E→A→F→C→D→G。
(5)A.所用的NaOH中混有少量NaCl,溶质的质量减少,浓度偏低;
B.用托盘天平称量一定质量固体NaOH时,所用的小烧杯内壁不太干燥,不影响氢氧化钠的质量,浓度不变;
C.配制溶液所用的容量瓶洗净后没有烘干,不影响溶质的质量和溶剂的体积,浓度不变;
D.固体NaOH在烧杯中溶解后,立即将溶液转移到容量瓶内并接着进行后续操作,冷却后溶液体积减少,浓度偏高;
E.转移溶液后,未洗涤烧杯和玻璃棒就直接定容,溶质的质量减少,浓度偏低;
F.最后确定NaOH溶液体积(定容)时,俯视观察液面与容量瓶刻度线,溶液体积减少,浓度偏高;
G.定容摇匀后静止,发现液面低于刻度线,再加蒸馏水至刻度线,溶液体积增加,浓度偏低。
则将使所配制的NaOH溶液的浓度偏高的是DF,对实验结果没有影响的是BC。
26.某固体物质可能由K2SO4、KI、NaCl、CuCl2、CaCl2、Na2CO3中的一种或几种组成。依次进行下列五步实验。观察到的现象如下:
①混合物加水得无色透明溶液;
②向上述溶液中滴加BaCl2溶液,有白色沉淀生成,将该沉淀滤出,并将滤液分成两份;
③上述白色沉淀可完全溶于稀盐酸;
④往一份滤液中滴加氯水并加入CCl4,振荡后静置CCl4层呈无色(氯水能将I-氧化为I2);
⑤往另一份滤液中加入AgNO3溶液,有白色沉淀生成,该沉淀不溶于稀硝酸。
由此可推断出:
(1)写出③中白色沉淀可完全溶于稀盐酸的化学方程式______________。
(2)写出⑤中生成白色沉淀的离子方程式________。
(3)该固体中一定含有____________;无法确定是否含有的是___________。
(4)确定该物质是否存在的方法是____________。
【答案】(1). BaCO3+2HCl=BaCl2+H2O+CO2↑ (2). Ag++Cl-=AgCl↓ (3). Na2CO3
(4). NaCl (5). 取①所得溶液,滴加硝酸酸化的硝酸银溶液,若出现白色沉淀,说明原固体中有NaCl,反之则无
【解析】试题分析:①向混合物中加入适量水全部溶解,溶液无色透明,说明一定不会含有CuCl2,不含有不溶物或反应生成不溶物;②向步骤①溶液中滴加BaCl2溶液生成白色沉淀,则说明该白色沉淀是碳酸钡或是硫酸钡中的至少一种;③取步骤②的白色沉淀,白色沉淀可完全溶于稀盐酸,说明该沉淀不会是硫酸钡,所以一定是碳酸钡;④往一份滤液中滴加氯水并加入CCl4,振荡后静置,CCl4层呈无色,则一定没有碘单质生成,所以可以确定KI一定不存在;⑤另一份滤液中加入AgNO3溶液,有白色沉淀生成,该沉淀不溶于稀硝酸,说明该白色沉淀一定是氯化银,但无法证明该溶液中的氯离子,是来自于原混合物还是②中加入的氯化钡所致;
(1)③中白色沉淀为碳酸钡,可完全溶于稀盐酸,反应的化学方程式BaCO3+2HCl=BaCl2+CO2↑+H2O;
(2)⑤中生成白色沉淀为AAgCl,反应的离子方程式为Ag++Cl-=AgCl↓,由以上分析可知混合物中肯定含有碳酸钠,无法确定是否含有的是NaCl;
(3)已确定含有碳酸钠,一定不含有K2SO4、KI、CuCl2、CaCl2,如确定是否含有NaCl,可取①所得溶液,滴加硝酸酸化后再滴加硝酸溶液,若出现白色沉淀,说明有原固体中有NaCl,反之则无。
27.氧化还原反应在生产生活中有很多实际应用:
Ⅰ.二氧化硒(SeO2)是一种氧化剂,其被还原后的单质硒可能成为环境污染物,通过与浓HNO3或浓H2SO4反应生成SeO2以回收Se。
已知:①Se+2H2SO4(浓)=2SO2↑+SeO2+2H2O;②2SO2+SeO2+2H2O=Se+2SO+4H+。
(1) Se与浓H2SO4的反应中,氧化剂是_______还原剂是________。
(2)依据反应①判断SeO2、浓H2SO4的氧化性强弱是:SeO2 ______ 浓H2SO4(填大于、小于或等于).
(3)用双线桥法标出反应②电子转移的方向和数目:_________________。
(4)SeO2、KI和HNO3发生如下反应,配平该反应的化学方程式____________。
SeO2+KI+HNO3→Se+I2+KNO3+H2O
Ⅱ.对工业废水和生活污水进行处理是防止水体污染、改善水质的主要措施。
(5)含氰废水中的CN-有剧毒。在微生物的作用下,CN-能够被氧气氧化成HCO,同时生成NH3,该反应的离子方程式为_____________________________________________。
(6)硫酸铜溶液能与单质磷反应:11P+15CuSO4+24H2O=5Cu3P+6H3PO4+15H2SO4反应中,被1mol CuSO4 氧化的P的物质的量__________。
【答案】(1). 浓硫酸或H2SO4 (2). 硒或Se (3). 小于 (4).
(5). SeO2+4KI+4HNO3=Se+2I2+4KNO3+2H2O
(6). 2CN-+4H2O+O22HCO+2NH3 (7). 0.2mol
【详解】(1)反应Se+2H2SO4(浓)=2SO2↑+SeO2+2H2O中Se的化合价升高被氧化,做还原剂,浓硫酸中硫元素化合价降低被还原,做氧化剂。
(2)在氧化还原反应中氧化剂的氧化性强于氧化产物的氧化性,因此依据反应①以及(1)中分析可知SeO2、浓H2SO4的氧化性强弱是SeO2小于浓H2SO4。
(3)反应②中,2molSO2共失去4mol电子,失去的电子被SeO2得到,从而被还原为Se,故此反应转移4mol电子,用双线桥法标出电子转移的方向和数目为。
(4)在反应SeO2+KI+HNO3→Se+I2+KNO3+H2O中,SeO2得4个电子,而KI失1个电子,根据得失电子数守恒可知,SeO2的计量数为1,而KI的计量数为4,故Se的计量数为1,I2的计量数为2,根据质量守恒可知,KNO3的计量数为4,则HNO3的计量数为4,水的计量数为2,故方程式为SeO2+4KI+4HNO3=Se+2I2+4KNO3+2H2O。
(5)含氰废水中的CN-有剧毒。在微生物的作用下,CN-能够被氧气氧化成HCO3-,同时生成NH3,反应中N元素化合价从+2价升高到+4价,失去2个电子,1分子氧气得到4个电子,根据电子得失守恒、原子守恒以及电荷守恒可知该反应的离子方程式为2CN-+4H2O+O22HCO+2NH3。
(6)反应11P+15CuSO4+24H2O=5Cu3P+6H3PO4+15H2SO4中铜元素化合价从+2价降低到+1价,得到1个电子,P元素化合价从0价升高到+5价,失去5个电子,则根据电子得失守恒可知被1molCuSO4氧化的P的物质的量是1mol÷5=0.2mol。
相关资料
更多

