【化学】贵州省安顺市平坝县第一中学2019-2020学年高二上学期期中考试试卷
展开
贵州省安顺市平坝县第一中学2019-2020学年高二上学期期中考试试卷
注意事项:
1.答题前考生务必将自己的姓名,准考证号填涂在答题卡上。
2.回答选择题时,选出每小题答案后,用2B铅笔把答题卡上对应题目的答案标号涂黑,如需改动,用橡皮擦干净后,再选涂其他答案标号。
3.回答非选择题时,将答案写在答题卡上,在试卷上作答无效。
4.考试结束后,将答题卡交回。
本试卷分第Ⅰ卷(选择题)和第Ⅱ卷(非选择题)两部分,共100分,考试用时90分钟。
本试卷可能用到的相对原子质量: H:l C:l2 N:14 O:16 Al:27 S:32 Fe:56
第I卷(选择题 共54分)
一、选择题(本大题共18小题,每小题3分,共54分,在每小题给出的四个选项中,只有一项是最符合题目要求的。)
1.在密闭容器中发生反应:C(s) + CO2(g)2CO(g),下列说法不正确的是 ( )
A.该反应达到平衡后将碳块磨成粉末可以使平衡右移
B.升高温度可以加快反应速率
C.容器体积不变时,向其中充入N2,反应速率不变
D.增加碳的质量不能加快反应速率
2.下列说法正确的是 ( )
A.任何酸与碱发生中和反应生成1 mol H2O的过程中,能量变化均相同
B.已知:①C(s,石墨)+O2(g)===CO2(g) ΔH1 =−393.5 kJ·mol-1
②C(s,金刚石)+O2(g)===CO2(g) ΔH2 =−395.0 kJ·mol-1,则金刚石比石墨稳定
C.同温同压下,H2(g)+Cl2(g)===2HCl(g) 在光照和点燃条件下的ΔH相同
D.表示硫的燃烧热的热化学方程式:S(s)+3/2O2(g)===SO3(g) ΔH =−315 kJ·mol-1
3.NO和CO都是汽车尾气中的物质,它们能很缓慢地反应生成N2和CO2,对此反应有关的叙述中不正确的是 ( )
A.使用适当催化剂可以加快化学反应速率 B.降低压强能加快化学反应速率
C.升高温度能加快化学反应速率 D.增大浓度可以加快此反应的速率
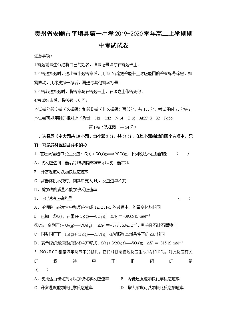
4.合成气(CO和H2)是目前化工常用的原料,下面是用甲烷制备合成气的两种方法:
①CH4(g)+H2O(g) CO(g)+3H2(g) ΔH1=+216 kJ·mol-1;
②2CH4(g)+O2(g) ===2CO(g)+4H2(g) ΔH2=-72 kJ·mol-1。其中一个反应的反应过程与能量变化关系如图所示。则下列说法正确的是 ( )
A.E1表示2CH4(g)+O2(g)===2CO(g)+4H2(g)的活化能
B.E2表示CH4(g)+H2O(g) CO(g)+3H2(g)的活化能
C.该图示为反应②的反应过程与能量变化示意图
D.一般情况下,加入催化剂,既能降低E1,也能降低
E2,但不能改变E1与E2的差值
5.已知:CO(g) + H2O(g) H2(g) + CO2(g)的平衡常数K随温度的变化如下表,
下列说法正确的是 ( )
温度/℃
400
500
830
1000
平衡常数K
10
9
1
0.6
A.该反应的正反应是吸热反应
B.恒温时减小容器体积增大压强,正反应速率增大
C.830 ℃时,反应达到平衡,一定是c(CO) = c(CO2)
D.400 ℃时,生成CO2物质的量越多,平衡常数K越大
6.下列能确认化学平衡发生了移动的是 ( )
A.化学反应速率发生改变
B.有气态物质参加的可逆反应达到平衡后,改变压强
C.由于某一条件的改变,使平衡体系中反应物的转化率发生改变
D.可逆反应达到平衡后,使用催化剂
7.已知某可逆反应mA(g)+nB(g) pC(g)在密闭容器中进行,如图表示在不同反应时间t时,温度T和压强p与反应物B在混合气体中的体积分数[φ(B)]的关系曲线,由曲线分析,下列判断正确的是 ( )
A.T1P2,m+n > p,放热反应 B.T1>T2,P1 p,吸热反应
C.T1P2,m+n < p,放热反应 D.T1>T2,P10),若随着温度升高,气体平均相对分子质量减小,则下列判断正确的是 ( )
A.若C为固体则B一定是气体 B.B和C肯定都是气体
C.B和C可能都是固体 D.B和C可能都是液体
9.在1 L恒定容积的密闭容器中,可以证明可逆反应N2(g)+3H2(g)2NH3(g)已达到平衡状态的是 ( )
A.c(N2)∶c(H2)∶c(NH3)=1∶3∶2
B.一个N≡N键断裂的同时,有3个H—H键生成
C.其他条件不变时,混合气体的密度不再改变
D.v正(N2)=2v逆(NH3)
10.t ℃时,体积不变的密闭容器中发生反应:X(g)+3Y(g)2Z(g),各组分在不同时刻的浓度如下表:下列说法中正确的是 ( )
物质
X
Y
Z
初始浓度/mol·L-1
0.1
0.2
0
2 min末浓度/mol·L-1
0.08
a
b
平衡浓度/mol·L-1
0.05
0.05
0.1
A.平衡时,X的转化率为20%
B.t ℃时,该反应的平衡常数为40
C.前2 min内,用Y的变化量表示的平均反应速率v(Y)=0.03 mol·L-1·min-1
D.增大平衡后的体系压强,v正增大,v逆减小,平衡向正反应方向移动
11.设反应:A(s)===B(g) +C(g) △H—T△S=(—4500+11T ) J·mol-1,要防止反应发生,温度必须 ( )
A.低于136K
B.高于409K
C.高于136K而低于409K
D.低于409K
12.下列反应在任意温度下一定能自发进行的是 ( )
A.2NaCl + 2H2O === 2NaOH + Cl2↑ +H2↑ △H > 0
B.NH3(g) + HCl(g) === NH4Cl(s) △H < 0
C.CaCO3(s) === CaO(s) + CO2(g) △H > 0
D.X2Y2(g) === X2(g) +Y2(g) △H < 0
13.己知:
弱电解质
电离平衡常数 (25℃)
碳酸
K1 =4.3×10-7 K2 =5.6×10-11
次氯酸
K=3.0×10-8
氢氧化铝
Ka =6.3×10-13
氢氰酸(HCN)
K=4.9×10-10
运用电离平衡常数判断不可以发生的反应有几个 ( )
① HClO + Na2CO3 === NaClO + NaHCO3
② 2HClO + Na2CO3 === 2NaClO + H2O + CO2↑
③ HClO + NaHCO3 === NaClO+ H2O + CO2↑
④ NaClO + CO2 + H2O === NaHCO3 + HClO
⑤ HCO3-+ AlO2-+ H2O === Al(OH)3↓ + CO32-
⑥ NaCN + CO2 + H2O === HCN + NaHCO3
A.2 B.3 C.4 D.5
14.已知:(1)H2(g)+1/2O2(g)=== H2O(g) △H1= a kJ·mol-1
(2)2H2(g)+O2(g)=== 2H2O(g) △H2= b kJ·mol-1
(3)H2(g)+1/2O2(g)=== H2O(l) △H3 = c kJ·mol-1
(4)2H2(g)+O2(g)=== 2H2O(l) △H4 = d kJ·mol-1
下列关系式中正确的是 ( )
A.a < c < 0 B.b > d > 0 C.2a = b < 0 D.2c =d > 0
15.下列热化学方程式书写正确的 ( )
A.甲烷的燃烧热为890 kJ·mol-1,则甲烷燃烧热的热化学方程式可表示为:
CH4(g) + 2O2(g) === CO2(g) + 2H2O(g) △H=-890 kJ·mol-1
B.在一定条件下将1 molSO2和0.5molO2置于密闭容器中充分反应,放出热量79.2kJ,
则反应的热化学方程式为:2SO2(g)+O2(g) 2SO3(g) △H=-158.4kJ·mol-1
C.NaOH(s)+1/2H2SO4(浓) ===1/2Na2SO4(aq)+H2O(l) △H=-57.3kJ·mol-1
D.2.00gC2H2气体完全燃烧生成液态水和二氧化碳气体放出99.6kJ的热量,该反应的热化学方程式为:2C2H2(g)+5O2(g) === 4CO2(g)+2H2O(l) △H=-2589.6kJ·mol-1
16.室温下向10 mL pH=3的醋酸溶液中加入水稀释后,下列说法正确的是 ( )
A.溶液中c (H+)/ c (CH3COOH)增大
B.溶液中导电能力增强
C.醋酸的电离程度增大,c (H+)亦增大
D.电离平衡左移
17.下列溶液一定呈中性的是 ( )
A.pH=7的溶液
B.c (H+)=c (OH-)的溶液
C.由强酸、强碱等物质的量反应得到的溶液
D.非电解质溶于水得到的溶液
18.下列操作中,能使电离平衡H2OH++OH-,向右移动且溶液呈酸性的是 ( )
A.向水中加入NaHSO4溶液
B.向水中加入Al2(SO4)3固体
C.向水中加入Na2CO3溶液
D.将水加热到100℃,使pH=6
第Ⅱ卷(非选择题 共46分)
二、填空题(本大题共4小题,共46分)
19.(10分,每空2分)在一定温度下,氧化铁可以与一氧化碳发生下列反应:
Fe2O3(s) + 3CO(g) 2Fe(s) + 3CO2(g)
(1)该反应的平衡常数表达式为K =________。
(2)该温度下,在2 L盛有Fe2O3粉末的密闭容器中通入CO气体,10 min后,生成了单质铁11.2 g。则10 min内CO的平均反应速率为 。
(3)该反应达到平衡后,加入Fe粉,平衡________移动(填“向左”、“向右”或“不”,下同);保持恒温恒容通入CO,平衡将________移动。
(4)表明该反应已达平衡状态的是( )
A.单位时间内生成n mol CO同时生成n mol CO2
B.恒容时混合气体的压强不变
C.混合气体的总质量不变
D.CO2的体积分数不变
E.Fe的浓度不变
20.(12分,每空2分) 在重铬酸钾(K2 Cr2O7)水溶液中橙红色的Cr2O72-与黄色的CrO42-有以下平衡关系:
Cr2O72-(aq) + H2O(l) 2CrO42- (aq) +2H+(aq)
(1)写出上述反应的平衡常数表达式:K=_______________________。
(2)向重铬酸钾中加入少量NaOH固体,溶液呈_________色。
(3)向(2)所得的溶液中加入过量的稀硫酸,则溶液呈________色,因为____________
。
(4)向原溶液中加入Ba(NO3)2溶液(BaCrO4为难溶性黄色沉淀),则平衡_________(填“正向移动”、“逆向移动”或“不移动”),溶液颜色将_______________。
21.(10分,每空2分)Ⅰ.氮的固定是几百年来科学家一直研究的课题。
(1)下表列举了不同温度下大气固氮和工业固氮的部分K值。
反应
大气固氮
N2(g)+O2(g)2NO(g)
工业固氮
N2(g)+3H2(g)2NH3(g)
温度/℃
27
2000
25
400
450
K
3.8×10﹣31
0.1
5×108
0.507
0.152
①分析数据可知:大气固氮反应属于 (填“吸热”或“放热”)反应。
②分析数据可知;人类不适合大规模模拟大气固氮的原因 。
(2)工业固氮反应中,在其他条件相同时,分别测定N2的平衡转化率在不同压强(P1、P2)下随温度变化的曲线,如图所示的图示中,正确的是 (填“A”或“B”);比较P1、P2的大小关系:P1 P2(填“>”、“=” 或“<”)。
Ⅱ. 目前工业合成氨的原理是:N2(g)+3H2(g) 2NH3(g)
(3)在一定温度下,将1mol N2和3mol H2混合置于体积不变的密闭容器中发生反应,达到平衡状态时,测得气体总物质的量为2.8mol。达平衡时,H2的转化率α1= 。
22.(14分,每空2分)氮是地球上含量丰富的一种元素,氮及其化合物在工农业生产、生活中有着重要作用。请回答下列问题:
(1)下图是1 mol NO2和1 mol CO反应生成CO2 和NO过程中的能量变化示意图,请写出NO2 和CO反应的热化学方程式 。
(2)在0.5 L的密闭容器中,一定量的氮气和氢气进行如下化学反应:
N2(g)+3H2(g)2NH3(g) ΔH<0,其化学平衡常数 K 与温度 T 的关系如下表:
T/℃
200
300
400
K
K1
K2
0.5
请回答下列问题:
①试比较K1、K2的大小,K1 ______ K2(填“>”、“=” 或“<”)。
②下列各项能作为判断该反应达到化学平衡状态的依据是_________(填序号字母)。
a.容器内N2、H2、NH3的浓度之比为1:3:2
b.3v正(N2) = v逆(H2)
c.容器内压强保持不变
d.混合气体的密度保持不变
③400℃时,反应 2NH3(g) N2(g) + 3H2(g) 的平衡常数K为 。当测得NH3、N2、H2的浓度分别为3 mol • L−1、2 mol • L−1、1 mol • L−1时,则该反应的v正(N2) v逆(N2)
(填“>”、“=” 或“<”)。
(3) 在容积为2 L的密闭容器中,充入一定量CO2和H2合成甲醇(CO2(g)+3H2(g)
CH3OH(g)+H2O(g) ΔH=-58 kJ·mol−1),在其他条件不变时,温度T1、T2对反应的影响图像如图。
①温度为T1时,从反应到平衡,生成甲醇的平均速率
为v(CH3OH)=______mol·L−1·min−1。
②图示的温度T1______T2(填“>”、“=” 或“<”)。
【参考答案】
一、选择题(本大题共18小题,每小题3分,共54分)
题号
1
2
3
4
5
6
7
8
9
答案
A
C
B
D
B
C
D
A
B
题号
10
11
12
13
14
15
16
17
18
答案
C
B
D
A
C
D
A
B
B
二、填空题(本大题共4小题,共46分)
19.(10分,每空2分)
(1)c 3 (CO2)/ c 3 (CO)(2分)
(2)0.015mol·L-1·min-1(2分)
(3)不 (2分) 向右(2分)
(4)ACD(2分)
20.(12分,每空2分)
(1)K= c2(CrO42-)×c2 (H+)/(Cr2O72-) (2分)
(2)黄(2分)
(3)橙红色(2分) 加入酸,H+浓度增大,平衡左移,Cr2O72-浓度增大,溶液呈橙红色(2分)
(4)正向移动(2分) 变浅(2分)
21. (10分,每空2分)
Ⅰ.(1)①吸热(2分);
②K值小,正向进行的程度小(或转化率低),不适合大规模生产;(2分)
(2)A(2分); <(2分);
Ⅱ.(3)60%(2分);
22.(14分,每空2分)
(1)NO2(g)+CO(g)= NO(g)+CO2(g) ΔH=−234 kJ • mol−1(2分)
(2)①>(2分) ② bc(2分) ③2(2分) >(2分)
(3)nA /2tA(2分) <(2分)

