还剩17页未读,
继续阅读
【化学】陕西省渭南韩城市2019-2020学年高二上学期期中考试试题(解析版)
展开
陕西省渭南韩城市2019-2020学年高二上学期期中考试试题
可能用到的相对原子质量:H-1 C-12 N-14 O-16
第I卷(选择题,共60分)
一、选择题(每小题3分,共60分。下列每小题所给选项只有一个选项符合题意,请将正确答案填涂在答题卡上)
1.下列说法不正确的是( )
A. 任何化学反应都伴随有能量变化
B. 化学反应中的能量变化都表现为热量的变化
C. 反应物的总能量高于生成物的总能量时,发生放热反应
D. 反应物的总能量低于生成物的总能量时,发生吸热反应
【答案】B
【解析】
【详解】A. 任何化学反应都伴随有能量变化,故A正确;
B. 任何化学反应都有有能量变化,但不一定只表现为热量变化,故B错误;
C. 放热反应是指反应物的总能量高于生成物的总能量,故C正确;
D. 吸热反应为反应物的总能量低于生成物的总能量,故D正确;
答案选B。
2. S(单斜)和S(正交)是硫两种同素异形体。
已知:① S(单斜,s)+O2(g) =SO2(g) △H1=-297.16 kJ·mol-1
② S(正交,s)+O2(g) = SO2(g) △H2=-296.83 kJ·mol-1
③ S(单斜,s) = S(正交,s) △H3
下列说法正确的是( )
A. △H3=+0.33 kJ·mol-1
B. 单斜硫转化为正交硫的反应是吸热反应
C. S(单斜,s) =S(正交,s) △H3<0,正交硫比单斜硫稳定
D. S(单斜,s) = S(正交,s) △H3>0,单斜硫比正交硫稳定
【答案】C
【解析】
【详解】A.①-②整理可得S(单斜,s)= S(正交,s),△H3=-0.33 kJ/mol,A错误;
B.根据选项A分析可知△H3=-0.33 kJ/mol<0,表明单斜硫转化为正交硫反应是放热反应,B错误;
C.物质含有的能量越低,物质的稳定性就越强,根据选项A可知正交硫的能量比单斜硫的能量低,所以正交硫比单斜硫稳定,C正确;
D.根据A可知S(单斜,s)═S(正交,s) △H3=-0.33 kJ/mol<0,故正交硫比单斜硫稳定,D错误;
故合理选项是C。
3.下列能说明锌比铜活泼的装置是( )
A. ①③④ B. ②③④ C. ①②④ D. ①②③
【答案】D
【解析】
【详解】①. 锌铜原电池中锌做负极,说明锌比铜活泼,故①正确;
②. 锌能够与硫酸反应生成氢气,铜不能,说明锌比铜活泼,故②正确;
③. 电解过程中,铜离子首先得电子生成铜,说明铜离子的氧化锌比锌离子的强,即锌比铜还原性强,间接说明锌比铜活泼,故③正确;
④. 电解池中,阳极上金属发生氧化反应,与金属活泼性无关,故④错误;
故选:D。
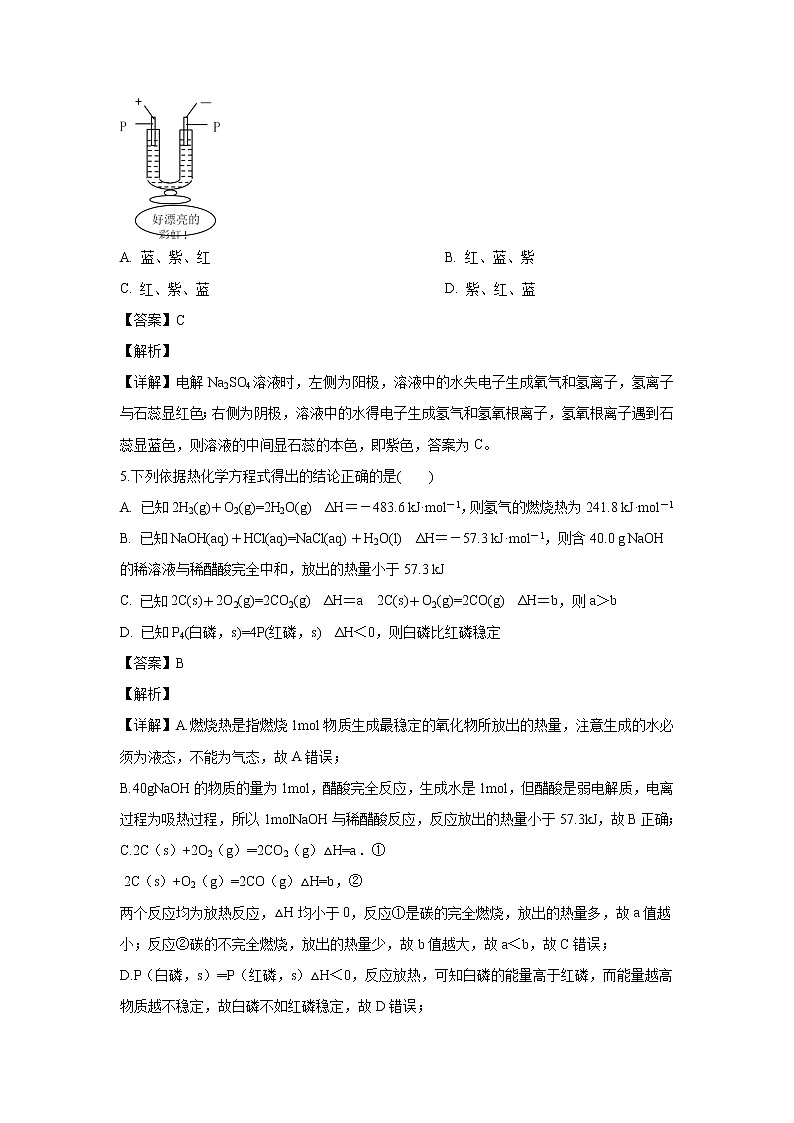
4.如图所示,在一U型管中装入含有紫色石蕊的Na2SO4试液,通直流电,一段时间后U型管内会形成一个倒立的三色 “彩虹”,从左到右颜色的次序是( )
A. 蓝、紫、红 B. 红、蓝、紫
C. 红、紫、蓝 D. 紫、红、蓝
【答案】C
【解析】
【详解】电解Na2SO4溶液时,左侧为阳极,溶液中的水失电子生成氧气和氢离子,氢离子与石蕊显红色;右侧为阴极,溶液中的水得电子生成氢气和氢氧根离子,氢氧根离子遇到石蕊显蓝色,则溶液的中间显石蕊的本色,即紫色,答案为C。
5.下列依据热化学方程式得出的结论正确的是( )
A. 已知2H2(g)+O2(g)=2H2O(g) ΔH=-483.6 kJ·mol-1,则氢气的燃烧热为241.8 kJ·mol-1
B. 已知NaOH(aq)+HCl(aq)=NaCl(aq)+H2O(l) ΔH=-57.3 kJ·mol-1,则含40.0 g NaOH的稀溶液与稀醋酸完全中和,放出的热量小于57.3 kJ
C. 已知2C(s)+2O2(g)=2CO2(g) ΔH=a 2C(s)+O2(g)=2CO(g) ΔH=b,则a>b
D. 已知P4(白磷,s)=4P(红磷,s) ΔH<0,则白磷比红磷稳定
【答案】B
【解析】
【详解】A.燃烧热是指燃烧1mol物质生成最稳定的氧化物所放出的热量,注意生成的水必须为液态,不能为气态,故A错误;
B.40gNaOH的物质的量为1mol,醋酸完全反应,生成水是1mol,但醋酸是弱电解质,电离过程为吸热过程,所以1molNaOH与稀醋酸反应,反应放出的热量小于57.3kJ,故B正确;
C.2C(s)+2O2(g)═2CO2(g)△H=a.①
2C(s)+O2(g)=2CO(g)△H=b,②
两个反应均为放热反应,△H均小于0,反应①是碳的完全燃烧,放出的热量多,故a值越小;反应②碳的不完全燃烧,放出的热量少,故b值越大,故a<b,故C错误;
D.P(白磷,s)═P(红磷,s)△H<0,反应放热,可知白磷的能量高于红磷,而能量越高物质越不稳定,故白磷不如红磷稳定,故D错误;
故选:B。
6.下列说法中正确的是( )
A. 凡是放热反应都是能自发进行的反应,而吸热反应都是非自发进行的反应
B. 自发反应一定是熵增加的反应,非自发反应一定是熵减小或不变的反应
C. 非自发反应在任何条件下都不能发生
D. 熵增加且放热的反应一定是自发反应
【答案】D
【解析】
【详解】A. △H<0,△S<0高温下,△H−T⋅△S>0,凡是放热反应不都是能自发进行的反应,△H>0,△S>0,高温下,△H−T△S<0,吸热反应不都是非自发进行的反应,故A错误;
B. 熵减小△S<0,△H<0高温下,△H−T⋅△S<0,反应自发进行,自发反应不一定是熵增大的反应,非自发反应不一定是熵减小或不变的反应,故B错误;
C. △H−△T△S<0反应自发进行,△H−T⋅△S>0反应非自发进行,改变条件非自发进行的反应可以变化为自发进行,故C错误;
D. 熵增加且放热的反应,△S>0,△H<0,△H−T⋅△S<0一定是自发反应,故D正确;
故选:D。
7.在四个不同的容器中进行合成氨的反应。根据下列在相同时间内测定的结果,判断生成氨的速率最快的是( )
A. v(H2)=0.3 mol·L-1·min-1 B. v(N2)=0.2 mol·L-1·min-1
C. v(N2)=0.05 mol·L-1·s-1 D. v(NH3)=0.3 mol·L-1·min-1
【答案】C
【解析】
【详解】反应为N2(g)+3H2(g)⇌2NH3(g),以氢气的反应速率为标准进行判断,
A.v(H2)=0.3mol/(L•min);
B.v(N2)=0.2mol/(L•min),反应速率之比等于其计量数之比,所以v(H2)=0.6mol/(L•min);
C. v(N2)=0.05mol/(L•s)=3mol/(L•min),反应速率之比等于其计量数之比,所以v(H2)=9mol/(L•min);
D.v(NH3)=0.3mol/(L•min),反应速率之比等于其计量数之比,所以v(H2)=0.45mol/(L•min);
所以反应速率最快的是C。
故选:C。
8.可逆反应:2NO2(g) ⇌2NO(g)+O2(g),在容积固定的密闭容器中达到平衡状态的标志是( )
①单位时间内生成n mol O2的同时生成2n mol NO2
②单位时间内生成n mol O2的同时生成2n mol NO
③用NO2、NO、O2表示的反应速率之比为2∶2∶1的状态
④混合气体的颜色不再改变的状态
⑤混合气体的密度不再改变的状态
⑥混合气体的压强不再改变的状态
⑦混合气体的平均相对分子质量不再改变的状态
A. ①④⑥⑦ B. ②③⑤⑦
C. ①③④⑤ D. 全部
【答案】A
【解析】
【分析】化学反应达到平衡状态时,正逆反应速率相等,反应体系中各物质的物质的量不变、物质的量浓度不变、百分含量不变以及由此引起的一系列物理量不变,据此分析解答。
【详解】①中单位时间内生成n mol O2的同时生成2n mol NO2,正逆反应速率相等,说明反应已达到平衡状态,故①正确;
②无论该反应是否达到平衡状态,单位时间内生成nmolO2的同时生成2nmolNO,不能据此判断平衡状态,故②错误;
③中无论达到平衡与否,用各物质表示的化学反应速率之比都等于化学计量数之比,故③错误;
④有色气体的颜色不变,则表示物质的浓度不再变化,说明反应已达到平衡状态,故④正确;
⑤气体体积固定、反应前后质量守恒,密度始终不变,不能据此判断平衡状态,故⑤错误;
⑥反应前后ΔV(g)≠0,压强不变,意味着各物质的含量不再变化,说明已达到平衡状态,故⑥正确;
⑦由于气体的质量不变,气体的平均相对分子质量不变时,说明气体中各物质的物质的量不变,说明反应已达到平衡状态,故⑦正确;
①④⑥⑦正确,答案选A。
9.下列能用勒夏特列原理解释的是( )
A. 高温及加入催化剂都能使合成氨的反应速率加快
B. SO2催化氧化成SO3的反应,往往需要使用催化剂
C. 实验室用排饱和食盐水的方法收集氯气
D. H2、I2、HI平衡时的混合气体加压后颜色变深
【答案】C
【解析】
【详解】A. 升高温度或加入催化剂,增大活化分子百分数,导致反应速率加快,但合成氨是放热反应,升高温度平衡逆向移动,催化剂不影响平衡移动,所以高温及加入催化剂都能使合成氨的反应速率加快不能用平衡移动原理解释,故A错误;
B. 催化剂只影响反应速率不影响平衡移动,所以对SO2催化氧化成SO3的反应,往往需要使用催化剂,不能用平衡移动原理解释,故B错误;
C. 实验室用排饱和食盐水的方法收集氯气,因为食盐水中含有氯离子,降低氯气的溶解度,可以用勒夏特列原理解释,故C正确;
D. 碘和氢气生成HI的反应是一个反应前后气体体积不变的可逆反应,压强不影响平衡移动,所以H2、I2、HI平衡时的混合气体加压后碘浓度增大导致颜色变深,不能用平衡移动原理解释,故D错误;
故选:C。
10.利用反应2NO(g)+2CO(g) 2CO2(g)+N2(g) ΔH=-746.8 kJ·mol-1 ,可净化汽车尾气,如果要同时提高该反应的速率和NO的转化率,采取的措施是( )
A. 降低温度 B. 增大压强同时加催化剂
C 升高温度同时充入N2 D. 及时将CO2和N2从反应体系中移走
【答案】B
【解析】
【详解】A、降低温度,反应速率减慢,且平衡左移,NO转化率降低,A错;
B、由平衡移动原理知,增大压强平衡右移,NO转化率增大,反应速率加快,加催化剂反应速率也加快,B选项正确;
C、升高温度平衡右移,但是同时充入N2平衡左移,无法确定最终平衡向哪个方向移动,错误
D、及时将CO2和N2从反应体系中移走,平衡右移,NO的转化率增大,但是反应的速率减小。
答案选B。
11.现有下列两个图象:
下列反应中符合上述图象的是( )
A. N2(g)+3H2(g)2NH3(g)△H<0
B. 4NH3(g)+5O2(g)4NO(g)+6H2O(g)△H<0
C. 2SO3(g)2SO2(g)+O2(g)△H>0
D. H2(g)+CO(g)C(s)+H2O(g)△H>0
【答案】C
【解析】
【分析】由左边的图象可知,温度越高生成物的浓度越大,说明升高温度,平衡向正反应移动,故正反应为吸热反应;
由右边图象可知,相交点左边未达平衡,相交点为平衡点,相交点右边压强增大,平衡被破坏,V逆>V正,平衡向逆反应移动,说明正反应为气体物质的量增大的反应;
综合上述分析可知,可逆反应正反应为吸热反应且正反应为气体物质的量增大的反应,据此结合选项解答.
【详解】A.N2(g)+3H2(g)⇌2NH3(g)△H<0,为放热反应反应,正反应是气体物质的量减小的反应,故A错误;
B. 4NH3(g)+5O2(g)⇌4NO(g)+6H2O(g)△H<0,正反应是气体物质的量增大的反应,但为放热反应反应,故B错误;
C. 2SO3(g)⇌2SO2(g)+O2(g)△H>0,为吸热反应反应,正反应是气体物质的量增大的反应,故C正确;
D.H2(g)+CO(g)⇌C(s)+H2O(g)△H>0,为吸热反应反应,但正反应是气体物质的量减小的反应,故D错误;
故选:C。
12.一定条件下,在2L的密闭容器中充入2molSO2和一定量的O2,发生反应2SO2(g)+O2(g)2SO3(g),进行到4min时,测得n(SO2)=0.4mol,若反应进行到前2min末时,容器中n(SO2)为( )
A. 1.6mol B. 1.2mol
C. 大于1.6mol D. 小于1.2mol
【答案】D
【解析】
【分析】依据化学反应速率的概念进行分析计算,并注意浓度越大,反应速率越大来解答。
【详解】根据化学反应速率的概念可知,进行到4min时,测得n(SO2)=0.4mol,此时反应的速率为V(SO2)==0.2mol/L•min;反应进行到前2min末时设二氧化硫物质的量为x,依据速率定义可得V′(SO2)=;进行到2min时的物质浓度大于4min时的物质的浓度,所以反应时4min的反应速率小于2min的反应速率,即V′(SO2)=>0.2mol/L•min;整理得,x<1.2mol;D项正确,
答案选D。
13.关于下列各装置图的叙述中,不正确的是( )
A. 用装置①精炼铜,则a极为粗铜,电解质溶液为CuSO4溶液
B. 装置②的总反应是:Cu+2Fe3+=Cu2++2Fe2+
C. 装置③中钢闸门应与外接电源的负极相连
D. 装置④中的铁钉几乎没被腐蚀
【答案】B
【解析】
【详解】A、装置①中a电极和电源的正极相连,作阳极,b是阴极。粗铜精炼时,粗铜是阳极,纯铜是阴极,所以选项A正确;
B、装置②是原电池,铁的金属性强于铜的,所以铁是负极,失去电子。铜是正极,溶液中的铁离子得到电子,选项B不正确;
C、钢闸门应与外接电源的负极相连,作阴极被保护,所以选项C正确;
D、装置④中铁在浓硫酸中发生钝化,因此耐腐蚀,选项D正确;
答案选B。
14.下列叙述正确的是( )
A. 95℃纯水的pH<7,说明加热可导致水呈酸性
B. pH=3的醋酸溶液,稀释10倍后pH=4
C. 0.2 mol·L-1的盐酸,与等体积水混合后pH=1
D. 25℃与60℃时,水的pH相等
【答案】C
【解析】
【详解】A.水的电离是吸热过程,加热促进电离,氢离子浓度增大,但水是中性的液体,不可能呈酸性,故A错误;
B.醋酸是弱电解质存在电离平衡,加水稀释促进电离,pH=3的醋酸溶液,稀释10倍后pH<4,故B错误;
C.0.2 mol•L-1的盐酸,与等体积水混合后氢离子浓度变化为0.1mol/L,溶液pH=1,故C正确;
D.水的电离是吸热过程,加热促进电离,氢离子浓度增大,水的pH不相等,故D错误;
故选:C。
15.在一定条件下,将3 mol A和1 mol B两种气体混合于固定容积为2 L的密闭容器中,发生如下反应:3A(g)+B(g) xC(g)+2D(g)。2 min末该反应达到平衡,生成0.8 mol D,并测得C的浓度为0.2 mol·L-1。下列判断错误的是( )
A. x=1
B. B的转化率为40%
C. 2 min内A的反应速率为0.2 mol·L-1·min-1
D. 若混合气体的平均相对分子质量不变,则表明该反应达到平衡状态
【答案】C
【解析】
【详解】A.2min内生成n(C)=0.2mol/L×2L=0.4mol,同一个方程式中同一段时间内参加反应的各物质的物质的量之比等于其计量数之比,则C、D计量数之比=x:2=0.4mol:0.8mol=1:2,x=1,故A正确;
B. 2min内生成0.8molD同时消耗n(B)=1÷2n(D)=1÷2×0.8mol=0.4mol,则B的转化率=0.4mol÷1mol×100%=40%,故B正确;
C. 2min内D的平均反应速率=0.8mol÷2L÷2min=0.2mol/(L.min),同一个方程式中同一段时间内各物质的化学反应速率之比等于其计量数之比,则v(A)=3÷2v(D)=3÷2×0.2mol/(L.min)=0.3mol/(L.min),故C错误;
D.恒温恒容条件下气体物质量与其压强成正比,根据A知,x=1,该反应前后气体计量数之和减小,则反应前后气体物质的量减小,若混合气体的平均相对分子质量不变,反应达到平衡状态,故D正确;
故选:C。
16.用CO合成甲醇(CH3OH)的化学方程式为CO(g)+2H2(g) CH3OH(g) ΔH<0,按照相同的物质的量投料,测得CO在不同温度下的平衡转化率与压强的关系如图所示。下列说法正确的是( )
A. 温度:T1>T2>T3
B. 正反应速率:v(a)>v(c)、v(b)>v(d)
C. 平衡常数:K(a)>K(c)、K(b)>K(d)
D. 平均摩尔质量:M(a)>M(c)、M(b)>M(d)
【答案】D
【解析】
【详解】A. 该反应为放热反应,温度越低,CO的转化率越大,则T1
B. 由图可知,a、c两点压强相同,平衡时a点CO转化率更高,该反应为放热反应,温度越低,CO的转化率越大,故温度T1v(d),故B错误;
C. 由图可知,a、c两点压强相同,平衡时a点CO转化率更高,该反应为放热反应,故温度T1K(c),平衡常数只与温度有关,b、d两点温度相同,平衡常数相同,则K(b)=K(d),故C错误;
D. CO转化率的越大,n总越小,由M=m÷n可知,a点n总小,则M(a)>M(c),M(b)>M(d),故D正确;
故选:C。
17.用NaOH溶液吸收烟气中的SO2,将所得的Na2SO3溶液进行电解,可循环再生NaOH,同时得到某种副产物,其原理如图所示(电极材料为石墨)。下列说法不正确的是( )
A. a电极发生还原反应,当有1 mol Na+通过阳离子交换膜时,a极生成11.2 L气体
B. 若D是混合气体,则可能含有SO2、O2等成分
C. b电极上的主反应是-2e-+H2O=+2H+
D. A溶液是稀NaOH溶液,作用是增强溶液的导电性;C溶液是较浓的硫酸溶液
【答案】A
【解析】
【分析】依据电解质溶液中阴阳离子的移动方向判断电极,阳离子移向阴极,a为阴极,b为阳极,SO32-在阳极失去电子变成SO42-,可能伴有氢氧根离子放电生成氧气,所以C口流出的物质是H2SO4,阴极区放电离子为氢离子生成氢气,据此解答。
【详解】A. 未指明气体状况,不能确定生成氢气的体积,故A错误;
B. 亚硫酸根离子与稀硫酸反应生成二氧化硫,b极伴随副反应氢氧根离子失去电子生成氧气,所以若D是混合气体,则可能含有SO2、O2等成分,故B正确;
C. b极为阳极,亚硫酸根离子在阳极上失去电离生成硫酸根离子,电极反应式为:-2e-+H2O=+2H+,故C正确;
D. 水为弱电解质,导电能力弱,随着反应不断进行,a极溶液中氢氧根离子不断减少,应及时补充稀氢氧化钠,增强溶液导电性,b为阳极,在阳极失去电子变成所以C口流出的物质是浓硫酸,故D正确;
故选:C。
18.下图所示是铅蓄电池充、放电时的工作示意图,电解质是H2SO4溶液。已知放电时电池反应为Pb+PbO2+4H++2=2PbSO4+2H2O,下列有关说法正确的是( )
A. K与N相接时,能量由电能转化为化学能
B. K与N相接时,H+向Pb电极区迁移
C. K与M相接时,所用电源的a极为正极
D. K与M相接时,阳极附近的pH逐渐减小
【答案】D
【解析】
【分析】K与N相接时,为原电池反应,放电时,铅失电子发生氧化反应而作负极,电极反应式为Pb-2e-+SO42-=PbSO4,二氧化铅得电子作正极,电极反应式为PbO2+SO42-+2e-+4H+═PbSO4+2H2O,电解质溶液中阳离子向正极移动,阴离子向负极移动,K与M连接时,为电解池装置,电解池中的Pb为阴极连接电源的负极,阳极是PbO2,结合电极方程式解答该题.
【详解】A.K与N相接时是原电池,Pb做负极,PbO2做正极,能量变化为化学能转化为电能,故A错误;
B.K与N相接时是原电池,Pb做负极,PbO2做正极,氢离子移向正极,故B错误;
C.K与M连接时,装置是电解池,电解池中的Pb为阴极连接电源的负极,故C错误;
D.K与M连接时,装置是电解池,阳极是PbO2,电解方程式为PbSO4+2H2O-2e-=PbO2+SO42-+4H+,阳极附近的pH逐渐减小,故D正确;
故选:D。
19.在不同温度下,向V L密闭容器中加入0.5mol NO和0.5mol活性炭,发生反应:2NO(g)+C(s) N2(g)+CO2(g) ΔH=-Q kJ·mol-1(Q>0),达到平衡时的数据如下表:
温度/℃
n(C)/mol
n(CO2)/mol
T1
0.15
T2
0.375
下列有关说法正确的是( )
A. 由上述信息可推知:T1>T2
B. T2℃条件下,若反应达到平衡后再缩小容器的体积,c(N2):c(NO)增大
C. T1℃条件下,若开始时反应物的用量均减小一半, 平衡后NO的转化率增大
D. ℃条件下,该反应的平衡常数
【答案】D
【解析】
【详解】A. 温度T2时,活性炭的平衡物质的量为0.375mol,则消耗的n(活性炭)=0.5mol−0.375mol=0.125mol,故消耗的n(NO)=0.25mol,平衡时n(NO)=0.5mol−0.25mol=0.25mol,生成的n(N2)=0.125mol,生成的n(CO2)=0.125mol,温度T1时,生成的n(CO2)=0.15mol,反应2NO(g)+C(s) N2(g)+CO2(g)△H=−213.5kJ/mol,正反应为放热反应,升温平衡逆向移动,所以T1
B. 反应2NO(g)+C(s) N2(g)+CO2(g)是一个气体体积不变的反应,平衡后再缩小容器的体积,压强增大,但平衡不移动,故c(N2):c(NO)不变,故B错误;
C. 反应2NO(g)+C(s) N2(g)+CO2(g)是一个气体体积不变的反应,开始时反应物的用量均减小一半,压强减小,但平衡不移动,平衡后NO的转化率不变,故C错误;
D. 2NO(g)+C(s) N2(g)+CO2(g)
起始量(mol) 0.5 0.5 0 0
变化量(mol) 0.3 0.15 0.15 0.15
平衡量(mol) 0.2 0.35 0.15 0.15
温度T1,平衡时c(NO)== mol/L,c(N2)=mol/L,c(CO2)= mol/L,平衡常数K== =,故D正确;
故选:D。
20.已知2SO2(g) + O2(g)2SO3(g);ΔH=-197 kJ·mol-1。向同温、同体积的三个密闭容器中分别充入气体:(甲) 2 mol SO2和1 mol O2;(乙) 1 mol SO2和0.5 mol O2;(丙) 2 mol SO3。恒温、恒容下反应达平衡时,下列关系一定正确的是( )
A. 容器内压强P:P甲=P丙> 2P乙
B. SO3的质量m:m甲=m丙> 2m乙
C. c(SO2)与c(O2)之比k:k甲=k丙> k乙
D. 反应放出或吸收热量的数值Q:Q甲=Q丙> 2Q乙
【答案】B
【解析】
【详解】由给的数据利用归一法可知甲和丙是等效平衡。
A项,如果平衡不移动,p甲=p丙=2p乙,但乙加入的物质的量是甲、丙的一半,恒容下相当于减压,平衡左移,压强变大,所以应该是p甲=p丙<2p乙,故A错误;
B项,根据A项分析,平衡左移,三氧化硫的量减少,所以m甲=m丙>2m乙,故B正确;
C项,加入的量均为2∶1,反应的量为2∶1,三者剩余的量也一定相等,为2∶1,c(SO2)与c(O2)之比k不变,所以k甲=k丙=k乙,故C错误;
D项,因为甲和丙是在不同的方向建立起的等效平衡,若转化率均为50%时,反应热的数值应相等,但该反应的转化率不一定是50%,所以Q甲和Q丙不一定相等,故D项错。
答案选B。
第II卷(非选择题,共40分)
21.Ⅰ.(1)同温同压下,H2(g)+Cl2(g)=2HCl(g),在光照和点燃条件下的ΔH(化学计量数相同)分别为ΔH1、ΔH2,则ΔH1________ΔH2。
Ⅱ.肼(N2H4)可作为火箭发动机的燃料。
(2)肼(N2H4)与氧化剂N2O4(l)反应生成N2和水蒸气。已知:
①N2(g)+2O2(g)=N2O4(l) ΔH1=-195 kJ·mol-1
②N2H4(l)+O2(g)=N2(g)+2H2O(g) ΔH2=-534 kJ·mol-1
试计算1 mol肼(l)与N2O4(l)完全反应生成N2和水蒸气时放出的热量为________,写出肼(l)和N2O4(l)反应的热化学方程式:___________________________________________________。
(3)有关肼化学反应的能量变化如图所示,已知断裂1 mol化学键所需的能量(kJ):
N≡N为942、O=O为500、N—N为154,则断裂1 mol N—H键所需的能量是________ kJ。
【答案】(1). = (2). 436.5 kJ (3). 2N2H4(l)+N2O4(l)=3N2(g)+4H2O(g) ΔH=-873 kJ·mol-1 (4). 391
【解析】
【分析】(1)反应热与反应物的总能量和生成物的总能量有关,与反应条件无关;
(2)运用盖斯定律进行分析;
(3)根据热化学方程式的含义可知:旧键断裂所吸收的能量和新键生成所释放的能量之差即为化学反应焓变的数值,结合图示内容来回答即可.
【详解】(1)反应热与反应物的总能量和生成物的总能量,与反应条件无关,则光照和点燃条件的△H相同;故答案为:=;
(2)已知:①N2(g)+2O2(g)=N2O4(l) ΔH1=-195 kJ·mol-1
②N2H4(l)+O2(g)=N2(g)+2H2O(g) ΔH2=-534 kJ·mol-1
②×2-①得:2N2H4(l)+N2O4(l)=3N2(g)+4H2O(g) ΔH=-873 kJ·mol-1,有热化学方程式可知消耗2mol的N2H4(l)放出873KJ的热量,故1 mol肼(l)与N2O4(l)完全反应生成N2和水蒸气时放出的热量为436.5 kJ,故答案为:436.5 kJ;2N2H4(l)+N2O4(l)=3N2(g)+4H2O(g) ΔH=-873 kJ·mol-1
(3)根据图中内容,可以看出N2H4(g)+O2(g)=2N(g)+4H(g)+2O(g),△H3=2752kJ/mol−534kJ/mol=2218kJ/mol,化学反应的焓变等于产物的能量与反应物能量的差值,旧键断裂吸收能量,新键生成释放能量,设断裂1molN−H键所需的能量为K,旧键断裂吸收的能量:154+4K+500=2218,解得K=391,故答案为:391。
22.某温度(T ℃)时,测得0.01 mol·L-1NaOH溶液的pH=11,则该温度下水的Kw=________。在此温度下,将pH=a的NaOH溶液VaL与pH=b的H2SO4溶液VbL混合。
(1)若所得混合液为中性,且a=11,b=3,则Va∶Vb=__________。
(2)若所得混合液为中性,且Va∶Vb=10∶1,则a+b=__________。
(3)若所得混合液的pH=10,且a=12,b=2,则Va∶Vb=__________。
【答案】(1). 1×10-13 (2). 1∶10 (3). 12 (4). 1∶9
【解析】
分析】0.01mol/L的NaOH溶液的pH为11,则c(H+)=1×10-11mol/L,c(OH-)=0.01mol/L,根据Kw=c(H+)×c(OH-)计算;
(1)混合溶液呈中性,且硫酸和氢氧化钠都是强电解质,所以酸中氢离子物质的量和碱中氢氧根离子的物质的量相等;
(2)混合溶液呈中性,且硫酸和氢氧化钠都是强电解质,所以酸中氢离子物质的量和碱中氢氧根离子的物质的量相等;
(3)若所得混合溶液的pH=10,碱过量,计算出c(OH-)与酸碱的物质的量的关系,据此计算。
【详解】0.01mol/L的NaOH溶液的pH为11,则c(H+)=1×10−11mol/L,c(OH−)=0.01mol/L,Kw=c(H+)×c(OH−)=1×10−13,故答案为:1×10−13;
(1)混合溶液呈中性,且硫酸和氢氧化钠都是强电解质,所以酸中氢离子物质的量和碱中氢氧根离子的物质的量相等,pH=a的NaOH溶液中氢氧根离子浓度=10a−13mol/L,pH=b的H2SO4溶液氢离子浓度=10−bmol/L,10a−13mol/L×Va L=10−bmol/L×Vb L,且a=11,b=3,则Va:Vb=1:10,故答案为:1:10;
(2)若Va:Vb=10:1,混合溶液呈中性,则10a−13 mol/L×10V L=10−b mol/L×VL,解得a+b=12,
故答案为:12;
(3)若所得混合溶液的pH=10,碱过量,且a=12,b=2,则溶液中c(OH−)= =0.001,则Va:Vb=1:9;故答案为:1:9。
23.如图所示2套实验装置,分别回答下列问题。
(1)装置Ⅰ为铁的吸氧腐蚀实验。一段时间后,铁被________(填“ 氧化”或“还原”); 向插入石墨棒的玻璃筒内滴入酚酞溶液,可观察到石墨附近的溶液变红,该电极反应为______________________________________。
(2)装置Ⅱ中甲烧杯盛放100 mL 0.2 mol·L-1的NaCl溶液,乙烧杯盛放100 mL 0.5 mol·L-1的CuSO4溶液。反应一段时间后,停止通电。向甲烧杯中滴入几滴酚酞溶液,观察到铁片电极附近首先变红。电源的M端为________(填“正”或“负”)极,甲烧杯中铁电极的电极反应为____________,停止电解,乙中________电极质量增加。
【答案】(1). 氧化 (2). O2+2H2O+4e-=4OH- (3). 负 (4). 2H2O+2e-=H2↑+2OH- (5). 石墨
【解析】
【分析】(1)铁发生吸氧腐蚀,铁被氧化生成Fe2+,正极发生还原反应,氧气得到电子被还原生成OH-;
(2)反应一段时间后,停止通电.向甲烧杯中滴入几滴酚酞,观察到铁电极附近首先变红,说明在铁电极上生成OH-离子,电极反应为:2H2O+2e-═2OH-+H2↑,发生还原反应,为电解池的阴极,连接电源的负极,即M端为负极,N端为正极;
乙烧杯电解硫酸铜溶液,石墨为阴极,电极反应为Cu2++2e-═Cu,据此分析。
【详解】(1)铁发生吸氧腐蚀,铁被氧化生成Fe2+,正极发生还原反应,氧气得到电子被还原生成OH-,电极方程式为O2+4e-+2H2O-═4OH-,故答案为:氧化;O2+4e-+2H2O-═4OH-;
(2)反应一段时间后,停止通电.向甲烧杯中滴入几滴酚酞,观察到铁电极附近首先变红,说明在铁电极上生成OH-离子,电极反应为:2H2O+2e-═2OH-+H2↑,发生还原反应,为电解池的阴极,连接电源的负极,即M端为负极,N端为正极,阴极反应为2H2O+2e-=H2↑+2OH-,
故答案为:负;2H2O+2e-=H2↑+2OH-;
乙烧杯电解硫酸铜溶液,石墨为阴极,电极反应为Cu2++2e-═Cu,故质量增加,
故答案为:石墨。
24.一定温度下,在容积固定的V L密闭容器中加入n mol A.2n mol B,发生反应:A(g)+2B(g) 2C(g) ΔH<0,反应达平衡后测得平衡常数为K,此时A的转化率为x。
(1)一段时间后上述反应达到平衡。则下列说法中正确的是________(填字母)。
A.物质A.B的转化率之比为1∶2
B.起始时刻和达到平衡后容器中的压强之比为3n∶(3n-nx)
C.当2v正(A)=v逆(B)时,反应一定达到平衡状态
D.充入惰性气体(如Ar),平衡向正反应方向移动
(2)K和x的关系满足K=________。在保证A浓度不变的情况下,扩大容器的体积,平衡______(填字母)。
A.向正反应方向移动 B.向逆反应方向移动 C.不移动
(3)该反应的逆反应速率与时间的关系如图所示。
①由图可知,反应在t1.t3.t7时都达到了平衡,而t2.t8时都改变了一种条件,试判断改变的条件:t2时_______________________;t8时_________________________。
②t2时平衡向___________________(填“正反应”或“逆反应”)方向移动。
③若t4时降压,t5时达到平衡,t6时增大反应物的浓度,请在图中画出t4~t6时逆反应速率与时间的关系曲线__________。
【答案】(1). BC (2). x 2V/n(1-x) 3 (3). C (4). 增大生成物C浓度或升高温度 (5). 使用催化剂 (6). 逆反应 (7).
【解析】
【分析】(1)平衡状态的判断依据是正逆反应速率相等,各组分的浓度保持不变,据此判断;
(2)依据化学平衡是哪段是列式计算平衡浓度,结合平衡常数概念计算得到平衡常数,保证A浓度不变的情况下,增大容器的体积,BC浓度减小比例相同此时浓度商和平衡常数相同,平衡不动;
(3)①该反应是一个反应前后气体体积不变的且是正反应是放热的化学反应,t2时逆反应速率增大,且平衡时反应速率大于t2时反应速率,平衡向逆反应方向移动,t8时正逆反应速率都增大且平衡不移动;
②t2时逆反应速率增大,且平衡时反应速率大于t2时反应速率,平衡向逆反应方向移动;
③t4时降压,平衡向逆反应方向移动,据此分析解答.
【详解】(1)平衡状态的判断依据是正逆反应速率相等,各组分的浓度保持不变,
A、反应物A与B加入的反应物的物质的量之比等于其化学计量数之比,所以平衡后A与B的转化率之比等于1:1,故A错误;
B、转化率为x,则平衡后有A、B、C物质的量分别为n-nx、2n-nx、2nxmol,平衡后气体总物质的量为3n-nx,恒容容器中,气体物质的量之比等于其压强之比,故B正确;
C、当2v正(A)=v逆(B)时,说明正逆反应速率相等,反应达到平衡状态,故C正确;
D、恒容容器中,充入惰性气体(如Ar),平衡不移动,故D错误;
故选BC。
(2)在容积固定的V L密闭容器里加入n mol A、2n mol B,发生反应:A(g)+2B(g)2C(g)△H<0,反应达平衡后测得平衡常数为K,此时A的转化率为x
A(g)+2B(g)2C(g)△H<0
起始量(mol) n 2n 0
变化量(mol) nx 2nx 2nx
平衡量(mol) n-nx 2n-2nx 2nx
平衡浓度为,c(A)=(n-bx)/Vmol·L-1,c(B)=(2n-2nx)/Vmol·L-1,c(C)=2nx/Vmol·L-1,平衡常数K=[C] 2/[A]·[B] 2==x 2V/n(1-x) 3,
在保证A浓度不变的情况下,扩大容器的体积,B、C等比例减小,平衡K=[C] 2/[A]·[B] 2不变,故选C。
(3)由于纵坐标只表示v逆,为了便于求解,在解题时可把v正补上,t2时平衡逆向移动,采用的条件可以是升温或增大C的浓度;t8时平衡不移动,采用的条件是使用了催化剂.
①该反应是一个反应前后气体体积减小的且是正反应是放热的化学反应,t2时逆反应速率增大,且平衡时反应速率大于t2时反应速率,平衡向逆反应方向移动,改变的条件为增大生成物C浓度或升高温度,t8时平衡不移动,采用的条件是使用了催化剂.
②t2时逆反应速率增大,且平衡时反应速率大于t2时反应速率,平衡向逆反应方向移动;
③t4时降压,平衡向逆反应方向移动,所以逆反应速率瞬间减小,并且逐渐减小到达新的平衡,故图象为:。
可能用到的相对原子质量:H-1 C-12 N-14 O-16
第I卷(选择题,共60分)
一、选择题(每小题3分,共60分。下列每小题所给选项只有一个选项符合题意,请将正确答案填涂在答题卡上)
1.下列说法不正确的是( )
A. 任何化学反应都伴随有能量变化
B. 化学反应中的能量变化都表现为热量的变化
C. 反应物的总能量高于生成物的总能量时,发生放热反应
D. 反应物的总能量低于生成物的总能量时,发生吸热反应
【答案】B
【解析】
【详解】A. 任何化学反应都伴随有能量变化,故A正确;
B. 任何化学反应都有有能量变化,但不一定只表现为热量变化,故B错误;
C. 放热反应是指反应物的总能量高于生成物的总能量,故C正确;
D. 吸热反应为反应物的总能量低于生成物的总能量,故D正确;
答案选B。
2. S(单斜)和S(正交)是硫两种同素异形体。
已知:① S(单斜,s)+O2(g) =SO2(g) △H1=-297.16 kJ·mol-1
② S(正交,s)+O2(g) = SO2(g) △H2=-296.83 kJ·mol-1
③ S(单斜,s) = S(正交,s) △H3
下列说法正确的是( )
A. △H3=+0.33 kJ·mol-1
B. 单斜硫转化为正交硫的反应是吸热反应
C. S(单斜,s) =S(正交,s) △H3<0,正交硫比单斜硫稳定
D. S(单斜,s) = S(正交,s) △H3>0,单斜硫比正交硫稳定
【答案】C
【解析】
【详解】A.①-②整理可得S(单斜,s)= S(正交,s),△H3=-0.33 kJ/mol,A错误;
B.根据选项A分析可知△H3=-0.33 kJ/mol<0,表明单斜硫转化为正交硫反应是放热反应,B错误;
C.物质含有的能量越低,物质的稳定性就越强,根据选项A可知正交硫的能量比单斜硫的能量低,所以正交硫比单斜硫稳定,C正确;
D.根据A可知S(单斜,s)═S(正交,s) △H3=-0.33 kJ/mol<0,故正交硫比单斜硫稳定,D错误;
故合理选项是C。
3.下列能说明锌比铜活泼的装置是( )
A. ①③④ B. ②③④ C. ①②④ D. ①②③
【答案】D
【解析】
【详解】①. 锌铜原电池中锌做负极,说明锌比铜活泼,故①正确;
②. 锌能够与硫酸反应生成氢气,铜不能,说明锌比铜活泼,故②正确;
③. 电解过程中,铜离子首先得电子生成铜,说明铜离子的氧化锌比锌离子的强,即锌比铜还原性强,间接说明锌比铜活泼,故③正确;
④. 电解池中,阳极上金属发生氧化反应,与金属活泼性无关,故④错误;
故选:D。
4.如图所示,在一U型管中装入含有紫色石蕊的Na2SO4试液,通直流电,一段时间后U型管内会形成一个倒立的三色 “彩虹”,从左到右颜色的次序是( )
A. 蓝、紫、红 B. 红、蓝、紫
C. 红、紫、蓝 D. 紫、红、蓝
【答案】C
【解析】
【详解】电解Na2SO4溶液时,左侧为阳极,溶液中的水失电子生成氧气和氢离子,氢离子与石蕊显红色;右侧为阴极,溶液中的水得电子生成氢气和氢氧根离子,氢氧根离子遇到石蕊显蓝色,则溶液的中间显石蕊的本色,即紫色,答案为C。
5.下列依据热化学方程式得出的结论正确的是( )
A. 已知2H2(g)+O2(g)=2H2O(g) ΔH=-483.6 kJ·mol-1,则氢气的燃烧热为241.8 kJ·mol-1
B. 已知NaOH(aq)+HCl(aq)=NaCl(aq)+H2O(l) ΔH=-57.3 kJ·mol-1,则含40.0 g NaOH的稀溶液与稀醋酸完全中和,放出的热量小于57.3 kJ
C. 已知2C(s)+2O2(g)=2CO2(g) ΔH=a 2C(s)+O2(g)=2CO(g) ΔH=b,则a>b
D. 已知P4(白磷,s)=4P(红磷,s) ΔH<0,则白磷比红磷稳定
【答案】B
【解析】
【详解】A.燃烧热是指燃烧1mol物质生成最稳定的氧化物所放出的热量,注意生成的水必须为液态,不能为气态,故A错误;
B.40gNaOH的物质的量为1mol,醋酸完全反应,生成水是1mol,但醋酸是弱电解质,电离过程为吸热过程,所以1molNaOH与稀醋酸反应,反应放出的热量小于57.3kJ,故B正确;
C.2C(s)+2O2(g)═2CO2(g)△H=a.①
2C(s)+O2(g)=2CO(g)△H=b,②
两个反应均为放热反应,△H均小于0,反应①是碳的完全燃烧,放出的热量多,故a值越小;反应②碳的不完全燃烧,放出的热量少,故b值越大,故a<b,故C错误;
D.P(白磷,s)═P(红磷,s)△H<0,反应放热,可知白磷的能量高于红磷,而能量越高物质越不稳定,故白磷不如红磷稳定,故D错误;
故选:B。
6.下列说法中正确的是( )
A. 凡是放热反应都是能自发进行的反应,而吸热反应都是非自发进行的反应
B. 自发反应一定是熵增加的反应,非自发反应一定是熵减小或不变的反应
C. 非自发反应在任何条件下都不能发生
D. 熵增加且放热的反应一定是自发反应
【答案】D
【解析】
【详解】A. △H<0,△S<0高温下,△H−T⋅△S>0,凡是放热反应不都是能自发进行的反应,△H>0,△S>0,高温下,△H−T△S<0,吸热反应不都是非自发进行的反应,故A错误;
B. 熵减小△S<0,△H<0高温下,△H−T⋅△S<0,反应自发进行,自发反应不一定是熵增大的反应,非自发反应不一定是熵减小或不变的反应,故B错误;
C. △H−△T△S<0反应自发进行,△H−T⋅△S>0反应非自发进行,改变条件非自发进行的反应可以变化为自发进行,故C错误;
D. 熵增加且放热的反应,△S>0,△H<0,△H−T⋅△S<0一定是自发反应,故D正确;
故选:D。
7.在四个不同的容器中进行合成氨的反应。根据下列在相同时间内测定的结果,判断生成氨的速率最快的是( )
A. v(H2)=0.3 mol·L-1·min-1 B. v(N2)=0.2 mol·L-1·min-1
C. v(N2)=0.05 mol·L-1·s-1 D. v(NH3)=0.3 mol·L-1·min-1
【答案】C
【解析】
【详解】反应为N2(g)+3H2(g)⇌2NH3(g),以氢气的反应速率为标准进行判断,
A.v(H2)=0.3mol/(L•min);
B.v(N2)=0.2mol/(L•min),反应速率之比等于其计量数之比,所以v(H2)=0.6mol/(L•min);
C. v(N2)=0.05mol/(L•s)=3mol/(L•min),反应速率之比等于其计量数之比,所以v(H2)=9mol/(L•min);
D.v(NH3)=0.3mol/(L•min),反应速率之比等于其计量数之比,所以v(H2)=0.45mol/(L•min);
所以反应速率最快的是C。
故选:C。
8.可逆反应:2NO2(g) ⇌2NO(g)+O2(g),在容积固定的密闭容器中达到平衡状态的标志是( )
①单位时间内生成n mol O2的同时生成2n mol NO2
②单位时间内生成n mol O2的同时生成2n mol NO
③用NO2、NO、O2表示的反应速率之比为2∶2∶1的状态
④混合气体的颜色不再改变的状态
⑤混合气体的密度不再改变的状态
⑥混合气体的压强不再改变的状态
⑦混合气体的平均相对分子质量不再改变的状态
A. ①④⑥⑦ B. ②③⑤⑦
C. ①③④⑤ D. 全部
【答案】A
【解析】
【分析】化学反应达到平衡状态时,正逆反应速率相等,反应体系中各物质的物质的量不变、物质的量浓度不变、百分含量不变以及由此引起的一系列物理量不变,据此分析解答。
【详解】①中单位时间内生成n mol O2的同时生成2n mol NO2,正逆反应速率相等,说明反应已达到平衡状态,故①正确;
②无论该反应是否达到平衡状态,单位时间内生成nmolO2的同时生成2nmolNO,不能据此判断平衡状态,故②错误;
③中无论达到平衡与否,用各物质表示的化学反应速率之比都等于化学计量数之比,故③错误;
④有色气体的颜色不变,则表示物质的浓度不再变化,说明反应已达到平衡状态,故④正确;
⑤气体体积固定、反应前后质量守恒,密度始终不变,不能据此判断平衡状态,故⑤错误;
⑥反应前后ΔV(g)≠0,压强不变,意味着各物质的含量不再变化,说明已达到平衡状态,故⑥正确;
⑦由于气体的质量不变,气体的平均相对分子质量不变时,说明气体中各物质的物质的量不变,说明反应已达到平衡状态,故⑦正确;
①④⑥⑦正确,答案选A。
9.下列能用勒夏特列原理解释的是( )
A. 高温及加入催化剂都能使合成氨的反应速率加快
B. SO2催化氧化成SO3的反应,往往需要使用催化剂
C. 实验室用排饱和食盐水的方法收集氯气
D. H2、I2、HI平衡时的混合气体加压后颜色变深
【答案】C
【解析】
【详解】A. 升高温度或加入催化剂,增大活化分子百分数,导致反应速率加快,但合成氨是放热反应,升高温度平衡逆向移动,催化剂不影响平衡移动,所以高温及加入催化剂都能使合成氨的反应速率加快不能用平衡移动原理解释,故A错误;
B. 催化剂只影响反应速率不影响平衡移动,所以对SO2催化氧化成SO3的反应,往往需要使用催化剂,不能用平衡移动原理解释,故B错误;
C. 实验室用排饱和食盐水的方法收集氯气,因为食盐水中含有氯离子,降低氯气的溶解度,可以用勒夏特列原理解释,故C正确;
D. 碘和氢气生成HI的反应是一个反应前后气体体积不变的可逆反应,压强不影响平衡移动,所以H2、I2、HI平衡时的混合气体加压后碘浓度增大导致颜色变深,不能用平衡移动原理解释,故D错误;
故选:C。
10.利用反应2NO(g)+2CO(g) 2CO2(g)+N2(g) ΔH=-746.8 kJ·mol-1 ,可净化汽车尾气,如果要同时提高该反应的速率和NO的转化率,采取的措施是( )
A. 降低温度 B. 增大压强同时加催化剂
C 升高温度同时充入N2 D. 及时将CO2和N2从反应体系中移走
【答案】B
【解析】
【详解】A、降低温度,反应速率减慢,且平衡左移,NO转化率降低,A错;
B、由平衡移动原理知,增大压强平衡右移,NO转化率增大,反应速率加快,加催化剂反应速率也加快,B选项正确;
C、升高温度平衡右移,但是同时充入N2平衡左移,无法确定最终平衡向哪个方向移动,错误
D、及时将CO2和N2从反应体系中移走,平衡右移,NO的转化率增大,但是反应的速率减小。
答案选B。
11.现有下列两个图象:
下列反应中符合上述图象的是( )
A. N2(g)+3H2(g)2NH3(g)△H<0
B. 4NH3(g)+5O2(g)4NO(g)+6H2O(g)△H<0
C. 2SO3(g)2SO2(g)+O2(g)△H>0
D. H2(g)+CO(g)C(s)+H2O(g)△H>0
【答案】C
【解析】
【分析】由左边的图象可知,温度越高生成物的浓度越大,说明升高温度,平衡向正反应移动,故正反应为吸热反应;
由右边图象可知,相交点左边未达平衡,相交点为平衡点,相交点右边压强增大,平衡被破坏,V逆>V正,平衡向逆反应移动,说明正反应为气体物质的量增大的反应;
综合上述分析可知,可逆反应正反应为吸热反应且正反应为气体物质的量增大的反应,据此结合选项解答.
【详解】A.N2(g)+3H2(g)⇌2NH3(g)△H<0,为放热反应反应,正反应是气体物质的量减小的反应,故A错误;
B. 4NH3(g)+5O2(g)⇌4NO(g)+6H2O(g)△H<0,正反应是气体物质的量增大的反应,但为放热反应反应,故B错误;
C. 2SO3(g)⇌2SO2(g)+O2(g)△H>0,为吸热反应反应,正反应是气体物质的量增大的反应,故C正确;
D.H2(g)+CO(g)⇌C(s)+H2O(g)△H>0,为吸热反应反应,但正反应是气体物质的量减小的反应,故D错误;
故选:C。
12.一定条件下,在2L的密闭容器中充入2molSO2和一定量的O2,发生反应2SO2(g)+O2(g)2SO3(g),进行到4min时,测得n(SO2)=0.4mol,若反应进行到前2min末时,容器中n(SO2)为( )
A. 1.6mol B. 1.2mol
C. 大于1.6mol D. 小于1.2mol
【答案】D
【解析】
【分析】依据化学反应速率的概念进行分析计算,并注意浓度越大,反应速率越大来解答。
【详解】根据化学反应速率的概念可知,进行到4min时,测得n(SO2)=0.4mol,此时反应的速率为V(SO2)==0.2mol/L•min;反应进行到前2min末时设二氧化硫物质的量为x,依据速率定义可得V′(SO2)=;进行到2min时的物质浓度大于4min时的物质的浓度,所以反应时4min的反应速率小于2min的反应速率,即V′(SO2)=>0.2mol/L•min;整理得,x<1.2mol;D项正确,
答案选D。
13.关于下列各装置图的叙述中,不正确的是( )
A. 用装置①精炼铜,则a极为粗铜,电解质溶液为CuSO4溶液
B. 装置②的总反应是:Cu+2Fe3+=Cu2++2Fe2+
C. 装置③中钢闸门应与外接电源的负极相连
D. 装置④中的铁钉几乎没被腐蚀
【答案】B
【解析】
【详解】A、装置①中a电极和电源的正极相连,作阳极,b是阴极。粗铜精炼时,粗铜是阳极,纯铜是阴极,所以选项A正确;
B、装置②是原电池,铁的金属性强于铜的,所以铁是负极,失去电子。铜是正极,溶液中的铁离子得到电子,选项B不正确;
C、钢闸门应与外接电源的负极相连,作阴极被保护,所以选项C正确;
D、装置④中铁在浓硫酸中发生钝化,因此耐腐蚀,选项D正确;
答案选B。
14.下列叙述正确的是( )
A. 95℃纯水的pH<7,说明加热可导致水呈酸性
B. pH=3的醋酸溶液,稀释10倍后pH=4
C. 0.2 mol·L-1的盐酸,与等体积水混合后pH=1
D. 25℃与60℃时,水的pH相等
【答案】C
【解析】
【详解】A.水的电离是吸热过程,加热促进电离,氢离子浓度增大,但水是中性的液体,不可能呈酸性,故A错误;
B.醋酸是弱电解质存在电离平衡,加水稀释促进电离,pH=3的醋酸溶液,稀释10倍后pH<4,故B错误;
C.0.2 mol•L-1的盐酸,与等体积水混合后氢离子浓度变化为0.1mol/L,溶液pH=1,故C正确;
D.水的电离是吸热过程,加热促进电离,氢离子浓度增大,水的pH不相等,故D错误;
故选:C。
15.在一定条件下,将3 mol A和1 mol B两种气体混合于固定容积为2 L的密闭容器中,发生如下反应:3A(g)+B(g) xC(g)+2D(g)。2 min末该反应达到平衡,生成0.8 mol D,并测得C的浓度为0.2 mol·L-1。下列判断错误的是( )
A. x=1
B. B的转化率为40%
C. 2 min内A的反应速率为0.2 mol·L-1·min-1
D. 若混合气体的平均相对分子质量不变,则表明该反应达到平衡状态
【答案】C
【解析】
【详解】A.2min内生成n(C)=0.2mol/L×2L=0.4mol,同一个方程式中同一段时间内参加反应的各物质的物质的量之比等于其计量数之比,则C、D计量数之比=x:2=0.4mol:0.8mol=1:2,x=1,故A正确;
B. 2min内生成0.8molD同时消耗n(B)=1÷2n(D)=1÷2×0.8mol=0.4mol,则B的转化率=0.4mol÷1mol×100%=40%,故B正确;
C. 2min内D的平均反应速率=0.8mol÷2L÷2min=0.2mol/(L.min),同一个方程式中同一段时间内各物质的化学反应速率之比等于其计量数之比,则v(A)=3÷2v(D)=3÷2×0.2mol/(L.min)=0.3mol/(L.min),故C错误;
D.恒温恒容条件下气体物质量与其压强成正比,根据A知,x=1,该反应前后气体计量数之和减小,则反应前后气体物质的量减小,若混合气体的平均相对分子质量不变,反应达到平衡状态,故D正确;
故选:C。
16.用CO合成甲醇(CH3OH)的化学方程式为CO(g)+2H2(g) CH3OH(g) ΔH<0,按照相同的物质的量投料,测得CO在不同温度下的平衡转化率与压强的关系如图所示。下列说法正确的是( )
A. 温度:T1>T2>T3
B. 正反应速率:v(a)>v(c)、v(b)>v(d)
C. 平衡常数:K(a)>K(c)、K(b)>K(d)
D. 平均摩尔质量:M(a)>M(c)、M(b)>M(d)
【答案】D
【解析】
【详解】A. 该反应为放热反应,温度越低,CO的转化率越大,则T1
C. 由图可知,a、c两点压强相同,平衡时a点CO转化率更高,该反应为放热反应,故温度T1
D. CO转化率的越大,n总越小,由M=m÷n可知,a点n总小,则M(a)>M(c),M(b)>M(d),故D正确;
故选:C。
17.用NaOH溶液吸收烟气中的SO2,将所得的Na2SO3溶液进行电解,可循环再生NaOH,同时得到某种副产物,其原理如图所示(电极材料为石墨)。下列说法不正确的是( )
A. a电极发生还原反应,当有1 mol Na+通过阳离子交换膜时,a极生成11.2 L气体
B. 若D是混合气体,则可能含有SO2、O2等成分
C. b电极上的主反应是-2e-+H2O=+2H+
D. A溶液是稀NaOH溶液,作用是增强溶液的导电性;C溶液是较浓的硫酸溶液
【答案】A
【解析】
【分析】依据电解质溶液中阴阳离子的移动方向判断电极,阳离子移向阴极,a为阴极,b为阳极,SO32-在阳极失去电子变成SO42-,可能伴有氢氧根离子放电生成氧气,所以C口流出的物质是H2SO4,阴极区放电离子为氢离子生成氢气,据此解答。
【详解】A. 未指明气体状况,不能确定生成氢气的体积,故A错误;
B. 亚硫酸根离子与稀硫酸反应生成二氧化硫,b极伴随副反应氢氧根离子失去电子生成氧气,所以若D是混合气体,则可能含有SO2、O2等成分,故B正确;
C. b极为阳极,亚硫酸根离子在阳极上失去电离生成硫酸根离子,电极反应式为:-2e-+H2O=+2H+,故C正确;
D. 水为弱电解质,导电能力弱,随着反应不断进行,a极溶液中氢氧根离子不断减少,应及时补充稀氢氧化钠,增强溶液导电性,b为阳极,在阳极失去电子变成所以C口流出的物质是浓硫酸,故D正确;
故选:C。
18.下图所示是铅蓄电池充、放电时的工作示意图,电解质是H2SO4溶液。已知放电时电池反应为Pb+PbO2+4H++2=2PbSO4+2H2O,下列有关说法正确的是( )
A. K与N相接时,能量由电能转化为化学能
B. K与N相接时,H+向Pb电极区迁移
C. K与M相接时,所用电源的a极为正极
D. K与M相接时,阳极附近的pH逐渐减小
【答案】D
【解析】
【分析】K与N相接时,为原电池反应,放电时,铅失电子发生氧化反应而作负极,电极反应式为Pb-2e-+SO42-=PbSO4,二氧化铅得电子作正极,电极反应式为PbO2+SO42-+2e-+4H+═PbSO4+2H2O,电解质溶液中阳离子向正极移动,阴离子向负极移动,K与M连接时,为电解池装置,电解池中的Pb为阴极连接电源的负极,阳极是PbO2,结合电极方程式解答该题.
【详解】A.K与N相接时是原电池,Pb做负极,PbO2做正极,能量变化为化学能转化为电能,故A错误;
B.K与N相接时是原电池,Pb做负极,PbO2做正极,氢离子移向正极,故B错误;
C.K与M连接时,装置是电解池,电解池中的Pb为阴极连接电源的负极,故C错误;
D.K与M连接时,装置是电解池,阳极是PbO2,电解方程式为PbSO4+2H2O-2e-=PbO2+SO42-+4H+,阳极附近的pH逐渐减小,故D正确;
故选:D。
19.在不同温度下,向V L密闭容器中加入0.5mol NO和0.5mol活性炭,发生反应:2NO(g)+C(s) N2(g)+CO2(g) ΔH=-Q kJ·mol-1(Q>0),达到平衡时的数据如下表:
温度/℃
n(C)/mol
n(CO2)/mol
T1
0.15
T2
0.375
下列有关说法正确的是( )
A. 由上述信息可推知:T1>T2
B. T2℃条件下,若反应达到平衡后再缩小容器的体积,c(N2):c(NO)增大
C. T1℃条件下,若开始时反应物的用量均减小一半, 平衡后NO的转化率增大
D. ℃条件下,该反应的平衡常数
【答案】D
【解析】
【详解】A. 温度T2时,活性炭的平衡物质的量为0.375mol,则消耗的n(活性炭)=0.5mol−0.375mol=0.125mol,故消耗的n(NO)=0.25mol,平衡时n(NO)=0.5mol−0.25mol=0.25mol,生成的n(N2)=0.125mol,生成的n(CO2)=0.125mol,温度T1时,生成的n(CO2)=0.15mol,反应2NO(g)+C(s) N2(g)+CO2(g)△H=−213.5kJ/mol,正反应为放热反应,升温平衡逆向移动,所以T1
C. 反应2NO(g)+C(s) N2(g)+CO2(g)是一个气体体积不变的反应,开始时反应物的用量均减小一半,压强减小,但平衡不移动,平衡后NO的转化率不变,故C错误;
D. 2NO(g)+C(s) N2(g)+CO2(g)
起始量(mol) 0.5 0.5 0 0
变化量(mol) 0.3 0.15 0.15 0.15
平衡量(mol) 0.2 0.35 0.15 0.15
温度T1,平衡时c(NO)== mol/L,c(N2)=mol/L,c(CO2)= mol/L,平衡常数K== =,故D正确;
故选:D。
20.已知2SO2(g) + O2(g)2SO3(g);ΔH=-197 kJ·mol-1。向同温、同体积的三个密闭容器中分别充入气体:(甲) 2 mol SO2和1 mol O2;(乙) 1 mol SO2和0.5 mol O2;(丙) 2 mol SO3。恒温、恒容下反应达平衡时,下列关系一定正确的是( )
A. 容器内压强P:P甲=P丙> 2P乙
B. SO3的质量m:m甲=m丙> 2m乙
C. c(SO2)与c(O2)之比k:k甲=k丙> k乙
D. 反应放出或吸收热量的数值Q:Q甲=Q丙> 2Q乙
【答案】B
【解析】
【详解】由给的数据利用归一法可知甲和丙是等效平衡。
A项,如果平衡不移动,p甲=p丙=2p乙,但乙加入的物质的量是甲、丙的一半,恒容下相当于减压,平衡左移,压强变大,所以应该是p甲=p丙<2p乙,故A错误;
B项,根据A项分析,平衡左移,三氧化硫的量减少,所以m甲=m丙>2m乙,故B正确;
C项,加入的量均为2∶1,反应的量为2∶1,三者剩余的量也一定相等,为2∶1,c(SO2)与c(O2)之比k不变,所以k甲=k丙=k乙,故C错误;
D项,因为甲和丙是在不同的方向建立起的等效平衡,若转化率均为50%时,反应热的数值应相等,但该反应的转化率不一定是50%,所以Q甲和Q丙不一定相等,故D项错。
答案选B。
第II卷(非选择题,共40分)
21.Ⅰ.(1)同温同压下,H2(g)+Cl2(g)=2HCl(g),在光照和点燃条件下的ΔH(化学计量数相同)分别为ΔH1、ΔH2,则ΔH1________ΔH2。
Ⅱ.肼(N2H4)可作为火箭发动机的燃料。
(2)肼(N2H4)与氧化剂N2O4(l)反应生成N2和水蒸气。已知:
①N2(g)+2O2(g)=N2O4(l) ΔH1=-195 kJ·mol-1
②N2H4(l)+O2(g)=N2(g)+2H2O(g) ΔH2=-534 kJ·mol-1
试计算1 mol肼(l)与N2O4(l)完全反应生成N2和水蒸气时放出的热量为________,写出肼(l)和N2O4(l)反应的热化学方程式:___________________________________________________。
(3)有关肼化学反应的能量变化如图所示,已知断裂1 mol化学键所需的能量(kJ):
N≡N为942、O=O为500、N—N为154,则断裂1 mol N—H键所需的能量是________ kJ。
【答案】(1). = (2). 436.5 kJ (3). 2N2H4(l)+N2O4(l)=3N2(g)+4H2O(g) ΔH=-873 kJ·mol-1 (4). 391
【解析】
【分析】(1)反应热与反应物的总能量和生成物的总能量有关,与反应条件无关;
(2)运用盖斯定律进行分析;
(3)根据热化学方程式的含义可知:旧键断裂所吸收的能量和新键生成所释放的能量之差即为化学反应焓变的数值,结合图示内容来回答即可.
【详解】(1)反应热与反应物的总能量和生成物的总能量,与反应条件无关,则光照和点燃条件的△H相同;故答案为:=;
(2)已知:①N2(g)+2O2(g)=N2O4(l) ΔH1=-195 kJ·mol-1
②N2H4(l)+O2(g)=N2(g)+2H2O(g) ΔH2=-534 kJ·mol-1
②×2-①得:2N2H4(l)+N2O4(l)=3N2(g)+4H2O(g) ΔH=-873 kJ·mol-1,有热化学方程式可知消耗2mol的N2H4(l)放出873KJ的热量,故1 mol肼(l)与N2O4(l)完全反应生成N2和水蒸气时放出的热量为436.5 kJ,故答案为:436.5 kJ;2N2H4(l)+N2O4(l)=3N2(g)+4H2O(g) ΔH=-873 kJ·mol-1
(3)根据图中内容,可以看出N2H4(g)+O2(g)=2N(g)+4H(g)+2O(g),△H3=2752kJ/mol−534kJ/mol=2218kJ/mol,化学反应的焓变等于产物的能量与反应物能量的差值,旧键断裂吸收能量,新键生成释放能量,设断裂1molN−H键所需的能量为K,旧键断裂吸收的能量:154+4K+500=2218,解得K=391,故答案为:391。
22.某温度(T ℃)时,测得0.01 mol·L-1NaOH溶液的pH=11,则该温度下水的Kw=________。在此温度下,将pH=a的NaOH溶液VaL与pH=b的H2SO4溶液VbL混合。
(1)若所得混合液为中性,且a=11,b=3,则Va∶Vb=__________。
(2)若所得混合液为中性,且Va∶Vb=10∶1,则a+b=__________。
(3)若所得混合液的pH=10,且a=12,b=2,则Va∶Vb=__________。
【答案】(1). 1×10-13 (2). 1∶10 (3). 12 (4). 1∶9
【解析】
分析】0.01mol/L的NaOH溶液的pH为11,则c(H+)=1×10-11mol/L,c(OH-)=0.01mol/L,根据Kw=c(H+)×c(OH-)计算;
(1)混合溶液呈中性,且硫酸和氢氧化钠都是强电解质,所以酸中氢离子物质的量和碱中氢氧根离子的物质的量相等;
(2)混合溶液呈中性,且硫酸和氢氧化钠都是强电解质,所以酸中氢离子物质的量和碱中氢氧根离子的物质的量相等;
(3)若所得混合溶液的pH=10,碱过量,计算出c(OH-)与酸碱的物质的量的关系,据此计算。
【详解】0.01mol/L的NaOH溶液的pH为11,则c(H+)=1×10−11mol/L,c(OH−)=0.01mol/L,Kw=c(H+)×c(OH−)=1×10−13,故答案为:1×10−13;
(1)混合溶液呈中性,且硫酸和氢氧化钠都是强电解质,所以酸中氢离子物质的量和碱中氢氧根离子的物质的量相等,pH=a的NaOH溶液中氢氧根离子浓度=10a−13mol/L,pH=b的H2SO4溶液氢离子浓度=10−bmol/L,10a−13mol/L×Va L=10−bmol/L×Vb L,且a=11,b=3,则Va:Vb=1:10,故答案为:1:10;
(2)若Va:Vb=10:1,混合溶液呈中性,则10a−13 mol/L×10V L=10−b mol/L×VL,解得a+b=12,
故答案为:12;
(3)若所得混合溶液的pH=10,碱过量,且a=12,b=2,则溶液中c(OH−)= =0.001,则Va:Vb=1:9;故答案为:1:9。
23.如图所示2套实验装置,分别回答下列问题。
(1)装置Ⅰ为铁的吸氧腐蚀实验。一段时间后,铁被________(填“ 氧化”或“还原”); 向插入石墨棒的玻璃筒内滴入酚酞溶液,可观察到石墨附近的溶液变红,该电极反应为______________________________________。
(2)装置Ⅱ中甲烧杯盛放100 mL 0.2 mol·L-1的NaCl溶液,乙烧杯盛放100 mL 0.5 mol·L-1的CuSO4溶液。反应一段时间后,停止通电。向甲烧杯中滴入几滴酚酞溶液,观察到铁片电极附近首先变红。电源的M端为________(填“正”或“负”)极,甲烧杯中铁电极的电极反应为____________,停止电解,乙中________电极质量增加。
【答案】(1). 氧化 (2). O2+2H2O+4e-=4OH- (3). 负 (4). 2H2O+2e-=H2↑+2OH- (5). 石墨
【解析】
【分析】(1)铁发生吸氧腐蚀,铁被氧化生成Fe2+,正极发生还原反应,氧气得到电子被还原生成OH-;
(2)反应一段时间后,停止通电.向甲烧杯中滴入几滴酚酞,观察到铁电极附近首先变红,说明在铁电极上生成OH-离子,电极反应为:2H2O+2e-═2OH-+H2↑,发生还原反应,为电解池的阴极,连接电源的负极,即M端为负极,N端为正极;
乙烧杯电解硫酸铜溶液,石墨为阴极,电极反应为Cu2++2e-═Cu,据此分析。
【详解】(1)铁发生吸氧腐蚀,铁被氧化生成Fe2+,正极发生还原反应,氧气得到电子被还原生成OH-,电极方程式为O2+4e-+2H2O-═4OH-,故答案为:氧化;O2+4e-+2H2O-═4OH-;
(2)反应一段时间后,停止通电.向甲烧杯中滴入几滴酚酞,观察到铁电极附近首先变红,说明在铁电极上生成OH-离子,电极反应为:2H2O+2e-═2OH-+H2↑,发生还原反应,为电解池的阴极,连接电源的负极,即M端为负极,N端为正极,阴极反应为2H2O+2e-=H2↑+2OH-,
故答案为:负;2H2O+2e-=H2↑+2OH-;
乙烧杯电解硫酸铜溶液,石墨为阴极,电极反应为Cu2++2e-═Cu,故质量增加,
故答案为:石墨。
24.一定温度下,在容积固定的V L密闭容器中加入n mol A.2n mol B,发生反应:A(g)+2B(g) 2C(g) ΔH<0,反应达平衡后测得平衡常数为K,此时A的转化率为x。
(1)一段时间后上述反应达到平衡。则下列说法中正确的是________(填字母)。
A.物质A.B的转化率之比为1∶2
B.起始时刻和达到平衡后容器中的压强之比为3n∶(3n-nx)
C.当2v正(A)=v逆(B)时,反应一定达到平衡状态
D.充入惰性气体(如Ar),平衡向正反应方向移动
(2)K和x的关系满足K=________。在保证A浓度不变的情况下,扩大容器的体积,平衡______(填字母)。
A.向正反应方向移动 B.向逆反应方向移动 C.不移动
(3)该反应的逆反应速率与时间的关系如图所示。
①由图可知,反应在t1.t3.t7时都达到了平衡,而t2.t8时都改变了一种条件,试判断改变的条件:t2时_______________________;t8时_________________________。
②t2时平衡向___________________(填“正反应”或“逆反应”)方向移动。
③若t4时降压,t5时达到平衡,t6时增大反应物的浓度,请在图中画出t4~t6时逆反应速率与时间的关系曲线__________。
【答案】(1). BC (2). x 2V/n(1-x) 3 (3). C (4). 增大生成物C浓度或升高温度 (5). 使用催化剂 (6). 逆反应 (7).
【解析】
【分析】(1)平衡状态的判断依据是正逆反应速率相等,各组分的浓度保持不变,据此判断;
(2)依据化学平衡是哪段是列式计算平衡浓度,结合平衡常数概念计算得到平衡常数,保证A浓度不变的情况下,增大容器的体积,BC浓度减小比例相同此时浓度商和平衡常数相同,平衡不动;
(3)①该反应是一个反应前后气体体积不变的且是正反应是放热的化学反应,t2时逆反应速率增大,且平衡时反应速率大于t2时反应速率,平衡向逆反应方向移动,t8时正逆反应速率都增大且平衡不移动;
②t2时逆反应速率增大,且平衡时反应速率大于t2时反应速率,平衡向逆反应方向移动;
③t4时降压,平衡向逆反应方向移动,据此分析解答.
【详解】(1)平衡状态的判断依据是正逆反应速率相等,各组分的浓度保持不变,
A、反应物A与B加入的反应物的物质的量之比等于其化学计量数之比,所以平衡后A与B的转化率之比等于1:1,故A错误;
B、转化率为x,则平衡后有A、B、C物质的量分别为n-nx、2n-nx、2nxmol,平衡后气体总物质的量为3n-nx,恒容容器中,气体物质的量之比等于其压强之比,故B正确;
C、当2v正(A)=v逆(B)时,说明正逆反应速率相等,反应达到平衡状态,故C正确;
D、恒容容器中,充入惰性气体(如Ar),平衡不移动,故D错误;
故选BC。
(2)在容积固定的V L密闭容器里加入n mol A、2n mol B,发生反应:A(g)+2B(g)2C(g)△H<0,反应达平衡后测得平衡常数为K,此时A的转化率为x
A(g)+2B(g)2C(g)△H<0
起始量(mol) n 2n 0
变化量(mol) nx 2nx 2nx
平衡量(mol) n-nx 2n-2nx 2nx
平衡浓度为,c(A)=(n-bx)/Vmol·L-1,c(B)=(2n-2nx)/Vmol·L-1,c(C)=2nx/Vmol·L-1,平衡常数K=[C] 2/[A]·[B] 2==x 2V/n(1-x) 3,
在保证A浓度不变的情况下,扩大容器的体积,B、C等比例减小,平衡K=[C] 2/[A]·[B] 2不变,故选C。
(3)由于纵坐标只表示v逆,为了便于求解,在解题时可把v正补上,t2时平衡逆向移动,采用的条件可以是升温或增大C的浓度;t8时平衡不移动,采用的条件是使用了催化剂.
①该反应是一个反应前后气体体积减小的且是正反应是放热的化学反应,t2时逆反应速率增大,且平衡时反应速率大于t2时反应速率,平衡向逆反应方向移动,改变的条件为增大生成物C浓度或升高温度,t8时平衡不移动,采用的条件是使用了催化剂.
②t2时逆反应速率增大,且平衡时反应速率大于t2时反应速率,平衡向逆反应方向移动;
③t4时降压,平衡向逆反应方向移动,所以逆反应速率瞬间减小,并且逐渐减小到达新的平衡,故图象为:。
相关资料
更多

