还剩12页未读,
继续阅读
【化学】安徽省宿州市十三所省重点中学2019-2020学年高二上学期期中联考(解析版) 试卷
展开
安徽省宿州市十三所省重点中学2019-2020学年高二上学期期中联考
说明:
1.本试卷分第I卷和第II卷两部分;满分100分,考试时间100分钟。
2.请将第I卷用2B铅笔填涂,第II卷答案用黑笔写在试卷答题卡上。
可能用到的相对原子质量:H1 C12 N14 O16 P31 Cu64
第I卷(选择题 共48分)
一、选择题(本题共计16小题,每小题只有一个正确答案,每小题3分,共计48分)
1.下列过程属自发的是
A. 气体从低密度处向高密度处扩散 B. 水由低处向高处流
C. 煤气的燃烧 D. 室温下水结成冰
【答案】C
【解析】
【详解】A. 气体从高高密度处向低密度处扩散属于自发过程,气体从低密度处向高密度处扩散属于非自发过程,故A不符合题意;
B. 水需要借助外力由低处向高处流,所以属于非自发过程,故B不符合题意;
C. 煤气燃烧生成二氧化碳和水,反应放热△H<0,属于自发进行过程,故C符合题意;
D. 室温下水结成冰是温度降低作用下的变化,不是自发进行的,故D不符合题意;
答案选C。
【点睛】反应能否自发进行,取决于焓变与熵变的综合判据,当△H-T∙△S<0时,反应可自发进行,反之不能。
2.下列各图中,表示吸热反应的是( )
A. B.
C. D.
【答案】A
【解析】
【详解】反应物的总能量低于生成物总能量时,反应是吸热反应,则表示吸热反应的是图像A,答案选A。
3.乙醇在空气中燃烧生成二氧化碳和水,下列说法正确的是( )
A. 断裂H-O键放出能量 B. 形成H-O键吸收能量
C. 该反应是放热反应 D. 该反应是吸热反应
【答案】C
【解析】
【详解】A、断裂H-O键吸收能量,选项A错误;
B、形成H-O键放出能量,选项B错误;
C、燃烧反应是放热反应,故该反应是放热反应,选项C正确;
D、燃烧反应是放热反应,故该反应是放热反应,选项D错误;
答案选C。
4.下列有关金属铁的腐蚀与防护,说法不正确的是
A. 酸雨后易发生析氢腐蚀、炒锅存留盐液时易发生吸氧腐蚀
B. 当镀锡铁镀层破损时,铁不易被腐蚀
C. 铁与电源负极连接可实现电化学保护
D. 将钢管与锌管一起堆放时可保护钢管少受腐蚀
【答案】B
【解析】
【详解】A. 酸雨后电解质环境是酸性较强的,易发生析氢腐蚀,炒锅存留盐液时的电解质为中性,金属易发生吸氧腐蚀,故A正确;
B. 镀锡铁金属铁为负极,铁比锡活泼,所以铁易被腐蚀,故B错误;
C. 与电源负极连接的金属做阴极,被保护,称外加电流的阴极保护法,故C正确;
D. 钢管与锌管一起堆放,形成原电池中,金属锌为负极,所以可保护钢管少受腐蚀,故D正确。
答案选B
【点睛】金属的腐蚀与防护,运用电化学知识解决实际问题。
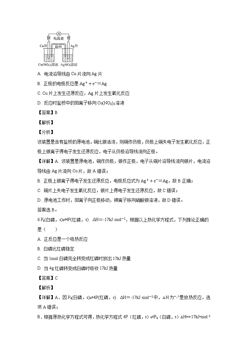
5.有关图所示原电池的叙述正确的是
A. 电流沿导线由Cu片流向Ag片
B. 正极的电极反应是Ag++e-=Ag
C. Cu片上发生还原反应,Ag片上发生氧化反应
D. 反应时盐桥中的阳离子移向Cu(NO3)2溶液
【答案】B
【解析】
【分析】
该装置是含有盐桥的原电池,铜比银活泼,则铜作负极,负极上铜失电子发生氧化反应,正极上银离子得电子发生还原反应,电子从负极沿导线流向正极。
【详解】A. 该装置是原电池,铜作负极,银作正极,电子从铜片沿导线流向银片,电流沿导线由Ag片流向Cu片,故A错误;
B. 正极上银离子得电子发生还原反应,电极反应式为Ag++e-=Ag,故B正确;
C. 铜片上失电子发生氧化反应,银片上得电子发生还原反应,故C错误;
D. 原电池工作时,阳离子向正极移动,钾离子移向硝酸银溶液,故D错误。
答案选B。
6.P4(白磷,s)⇌4P(红磷,s) ΔH=-17kJ·mol-1,根据以上热化学方程式,下列推论正确的是( )
A. 正反应是一个吸热反应
B. 白磷比红磷稳定
C. 当1mol白磷完全转变成红磷时放出17kJ热量
D. 当4g红磷转变成白磷时吸收17kJ热量
【答案】C
【解析】
【详解】A、因P4(白磷,s)⇌4P(红磷,s) ΔH=-17kJ·mol-1中,△H为“-”是放热反应,选项A错误;
B、根据原热化学方程式可得,热化学方程式4P(红磷,s)⇌P4(白磷,s)△H=+17kJ•mol-1 可知,红磷的能量比白磷低,所以红磷比白磷稳定,选项B错误;
C、由热化学方程式可知,lmol白磷完全转变成4mol红磷时放出17kJ热量,选项C正确;
D、根据原热化学方程式可得,热化学方程式4P(红磷,s)⇌P4(白磷,s)△H=+17kJ•mol-1 可知,4mol红磷完全转变成1mol白磷时吸收17kJ热量,选项D错误;
答案选C。
7.用惰性电极电解下列溶液,电解一段时间后,电解质溶液pH减小的是( )
A. KCl B. KOH C. Cu(NO3)2 D. Na2SO4
【答案】C
【解析】
【详解】A.用惰性电极电解氯化钾溶液,阴极上氢离子放电,阳极上氯离子放电,所以电解质溶液的碱性增强,pH增大,选项A不符合题意;
B.用惰性电极电解KOH溶液,阳极上氢氧根离子放电,阴极上氢离子放电,电解质溶液中溶质物质的量不变,溶剂的量减小,所以碱性增强,pH增大,选项B不符合题意;
C.用惰性电极电解Cu(NO3)2溶液时,阴极上铜离子放电生成铜,阳极上氢氧根离子放电,所以电解质溶液的酸性增强,溶液的pH减小,选项C符合题意;
D.用惰性电极电解Na2SO4溶液实质是电解水,电解前后溶液的pH不变,选项D不符合题意;
答案选C。
8.已知:在298K、100kPa时,
①C(s,石墨)+O2(g)=CO2(g) △H1=-393.5kJ·mol-1;
②2H2(g)+O2(g)=2H2O(l) △H2=-571.6kJ·mol-1;
③2C2H2(g)+5O2(g)=4CO2(g)+ 2H2O(l) △H3=-2599kJ·mol-1;
则反应2C(s,石墨)+H2(g)=C2H2(g)的反应热△H为( )
A. -237.46kJ·mol-1 B. +226.7kJ·mol-1
C. -226.7kJ·mol-1 D. +237.46kJ·mol-1
【答案】B
【解析】
【详解】①C(s,石墨)+O2(g)=CO2(g) △H1=-393.5kJ·mol-1;
②2H2(g)+O2(g)=2H2O(l) △H2=-571.6kJ·mol-1;
③2C2H2(g)+5O2(g)=4CO2(g)+ 2H2O(l) △H3=-2599kJ·mol-1;
利用盖斯定律将①×2+②×-③×可得:
2C(s,石墨)+H2(g)=C2H2(g) △H=(-393.5kJ/mol)×2+×(-571.6kJ/mol)-×(-2599 kJ/mol)=+226.7kJ/mol。
答案选B。
9.如图所示,x、y分别是直流电源的两极,通电后发现a极极板处有无色、无味的气体放出,b极极板质量增加,符合这一情况的是( )
选项
a极板
b极板
x电极
z溶液
A
锌
石墨
正极
CuSO4
B
石墨
石墨
负极
NaOH
C
石墨
银
正极
AgNO3
D
铜
石墨
负极
CuCl2
A. A B. B C. C D. D
【答案】C
【解析】
【详解】该装置是电解池,通电后发现b极板质量增加, a极板处有无色无味的气体放出,说明b电极是阴极、a电极是阳极,阳极上氢氧根离子放电生成氧气,则阳极应该是惰性电极;阴极上析出金属,在金属活动性顺序表中该金属应该位于H元素之后,x是正极、y是负极,
A.x是正极,Zn是阳极、石墨是阴极,阳极上锌放电生成锌离子、阴极上铜离子放电生成Cu,所以不符合条件;
B.x是正极、y是负极,阴极上氢离子得电子生成氢气,没有固体生成,不符合条件;
C.x是正极,阳极上氢氧根离子失电子生成氧气,阴极上银离子得电子产生银单质,质量增加,与题意相符;
D.x是正极,与题干不相符;
答案选C。
【点睛】本题考查电解原理,明确离子放电顺序及电极特点是解本题关键,注意:较活泼金属作阳极时,阳极上金属失电子而不是电解质溶液中阴离子失电子,该装置是电解池,通电后发现b极板质量增加,a极板处有无色无味的气体放出,说明b电极是阴极、a电极是阳极,阳极上氢氧根离子放电生成氧气,则阳极应该是惰性电极;阴极上析出金属,在金属活动性顺序表中该金属应该位于H元素之后,x是正极、y是负极。
10.如图所示,a、b是石墨电极,通电一段时间后,b极附近溶液显红色。下列说法错误的
A. X极是电源正极,Y极是电源负极
B. Cu电极上增重6.4g时,b极产生2.24 L气体
C. 电解过程中CuSO4溶液的pH逐渐减小
D. a极的电极反应式为2Cl――2e-=Cl2↑
【答案】B
【解析】
【详解】A. a、b是石墨电极,通电一段时间后,b极附近溶液显红色,依据电解质溶液为氯化钠的酚酞溶液,判断b电极是阴极生成氢气和NaOH,则Y为电源负极,X为电源正极,故A正确;
B.根据电极反应Cu-2e-= Cu2+,6.4g的铜的物质的量是0.1mol,转移电子为0.2mol,b极电极反应2H++2e-= H2↑,生成氢气为0.1mol,若为标况,则体积为2.24L,没有给温度和压强,故B错误;
C. 电解过程中CuSO4溶液中的氢氧根离子在阳极Pt电极失电子生成氧气,溶液中铜离子在Cu电极得到电子析出铜,溶液中氢离子浓度增大,溶液的pH逐渐减小,故C正确;
D. a电极是氯离子失电子发生的氧化反应,电极反应式为2Cl--2e-=Cl2↑,故D正确;
答案选B。
【点睛】电解池要会判断阴阳极,电子流向,会写电极反应,利用电极反应计算。
11.Mg-H2O2电池可用于驱动无人驾驶的潜航器。该电池以海水为电解质溶液,示意图如下。该电池工作时,下列说法正确的是( )
A. Mg电极是该电池的正极 B. H2O2在石墨电极上发生还原反应
C. 石墨电极附近溶液的pH减小 D. 溶液中Cl-向石墨电极移动
【答案】B
【解析】
【详解】A.Mg易失电子发生氧化反应而作负极,选项A错误;
B.H2O2在石墨电极上得电子发生还原反应,选项B正确;
C.石墨电极反应式为H2O2+2e-═2OH-,溶液pH增大,选项C错误;
D.放电时,氯离子向负极移动,选项D错误;
答案选B。
【点睛】本题考查了原电池原理,由Mg、石墨确定正负极,会正确书写电极反应式,知道离子移动方向,该装置中Mg易失电子作负极,电极反应式为Mg-2e-=Mg2+,H2O2具有氧化性,在原电池的正极,被还原,电极反应式为H2O2+2e-═2OH-。
12.一定温度下的恒容容器中,能标志某可逆反应2A(g)+2B(g)C(g)+3D(g)己达平衡状态的是
A. 混合气体的密度保持不变
B. 气体A的质量不随时间变化而变化
C. 2v正(A)=3v逆(D)
D. 混合气体的压强不随时间变化而变化
【答案】B
【解析】
【分析】
反应到达平衡状态时,正逆反应速率相等,平衡时各物质的浓度、百分含量不变,以及由此衍生的一些量也不发生变化,由此进行判断。
【详解】A. 恒容容器中,气体的质量不变,混合气体密度不变,不能判断反应达平衡状态,故A错误;
B. 气体A的质量不随时间变化而变化,说明A的物质的量不变,反应达平衡状态,故B正确;
C. 平衡时应有:3 v正(A)=2 v逆(D),故C错误;
D. 混合气体的压强不随时间变化而变化,由于气体的物质的量不变,混合气体的压强不随时间变化而变化,不能说明反应达到平衡状态,故D错误;
答案选B。
【点睛】化学平衡的判断,利用直接判据和间接判据,利用变值不变来判断。
13.用酸性氢氧燃料电池为电源进行电解的实验装置示意图如图所示。下列说法不正确的是( )
A. 燃料电池工作时,正极反应为O2+4H++4e﹣=2H2O
B. a极是铜,b极是铁时,可实现铁上镀铜
C. a极是含锌、铁的粗铜,b极是纯铜,a极溶解铜的质量与b极析出的铜质量相等
D. 若a、b两极均为石墨时,在相同条件下,a极产生的气体与电池中消耗的H2体积不相同
【答案】C
【解析】
【分析】
左边装置是氢氧燃料电池,所以是原电池,原电池放电时,燃料失电子发生氧化反应,所以通入H2的电极为负极,通入O2的电极为正极,正极上氧化剂得电子发生还原反应,由于电解质溶液呈酸性,正极反应为:O2+4e-+4H+=2H2O;右边装置有外接电源,所以是电解池,连接负极的b电极是阴极,连接正极的a电极是阳极,阳极上发生失电子氧化反应,阴极上发生得电子还原反应。
【详解】A.由于电解质溶液呈酸性,正极发生还原反应,氧气被还原生成水,电极反应为:O2+4e-+4H+=2H2O,选项A正确;
B.a极是铜,b极是铁时,铜被氧化,b极上铜离子得电子有铜析出,选项B正确;
C.若a极是粗铜,b极是纯铜时,a极上比Cu活泼的金属Zn、Fe也失去电子,但b极上只析出Cu,根据电子守恒,则a极溶解Cu的质量小于b极上析出铜的质量,选项C不正确;
D.a、b两极均是石墨时,在相同条件下a极产生的气体为氧气,根据电子守恒,与电池中消耗的H2体积不相等,选项D正确。
答案选C。
【点睛】本题考查原电池和电解池知识,为高考常见题型和高频考点,侧重于学生的分析能力和计算能力的考查,易错点为A,注意电解质的酸碱性,为解答该题的关键。
14.在一密闭容器中,aA(g)bB(g)达到平衡后,保持温度不变,将容器体积增大一倍,当达到新的平衡时,B的浓度是原来的40%,则( )
A. 物质A的转化率减小
B. a C. 物质B的质量分数增大了
D. 平衡向正反应方向移动了
【答案】A
【解析】
【详解】将容器体积增加一倍的瞬间,B的浓度是原来的50%。但最终平衡时B的浓度是原来的40%,这说明降低压强平衡向逆反应方向移动,所以a>b,A的转化率减小,B的质量分数减小;答案选A。
15.对于反应C(s)+H2O(g)CO(g)+H2(g) ΔH >0,下列有关说法正确是( )
A. 增加C(s)的物质的量,平衡正向移动
B. 平衡常数表达式为K=
C. 升高体系温度,平衡常数K减小
D. 增大体系压强,平衡常数K不发生变化
【答案】D
【解析】
【详解】A、增加C(s)的量的改变,平衡不移动,选项A错误;
B、平衡常数表达式中固体和纯液体不代入表达式中,选项B错误;
C、平衡常数是温度的函数,正反应是吸热反应,温度升高,K值增大,选项C错误;
D、平衡常数是温度的函数,温度不变平衡常数K不变,选项D正确;
答案选D。
【点睛】本题考查化学平衡影响因素、化学平衡常数,难度中等,注意基础知识理解掌握,易错点为选项C,平衡常数是温度的函数,温度改变平衡常数如何变化要视正反应是放热还是吸热。
16.用石墨电极电解200mLH2SO4和CuSO4的混合溶液,通电一段时间后,两极均收集到2.24L气体(标准状况),原混合溶液中Cu2+的物质的量浓度为( )
A. 0.2mol·L-1 B. 0.3mol·L-1
C. 0.4mol·L-1 D. 0.5mol·L-1
【答案】D
【解析】
【详解】电解0.2LH2SO4和CuSO4的混合溶液,阳极发生的反应为:4OH--4e-=2H2O+O2↑,阴极上发生的电极反应为:Cu2++2e-=Cu,2H++2e-=H2↑,
两极均收集到2.24L(标况)气体,即均生成0.1mol的气体,阳极生成0.1mol氧气说明转移了0.4mol电子,而阴极上生成的0.1molH2只得到了0.2mol电子,
所以剩余0.2mol电子由铜离子获得,则溶液中有0.1mol铜离子,据c=得到铜离子的浓度为:=0.5mol/L。
答案选D。
【点睛】本题考查学生电解池的工作原理以及阴阳两极得失电子守恒,难度不大,可以根据所学知识来回答,根据电解池中离子的放电顺序和两极上发生的变化来书写电极反应方程式,并且两个电极上转移的电子数目是相等的。
第II卷(非选择题,共52分)
17.(1)同温同压下,H2(g)+Cl2(g)=2HCl(g),在光照和点燃条件下的△H(化学计量数相同)分别为△H1、△H2,△H1_____△H2(填“>”“<”或“=”,下同)。
(2)相同条件下,1 mol P4所具有的能量_______4 mol P原子所具有的能量。
(3)己知P4(白磷,s)4P(红磷,s) △H=-17 kJ· mol-1,比较下列反应中△H的大小:△H1_____△H2。
①P4(白磷,s)+5O2(g)=P4O10(s) △H1,
②4P(红磷,s)+5O2(g)=P4O10(s) △H2。
(4)己知:稀溶液中,H+(aq)+OH-(aq)=H2O(l) △H=-57.3 kJ· mol-1,则浓硫酸与稀氢氧化钠溶液反应生成2 mol水,放出的热量______114.6kJ。
(5)己知:28gFe(s)与CO2(g)在一定条件下,完全反应生成FeO(s)和CO(g),吸收了a kJ热量,该反应的热化学方程式是___________________________________。
【答案】 (1). = (2). < (3). < (4). > (5). Fe(s) + CO2(g) = FeO(s) + CO(g) △H = 2a kJ·mol-1
【解析】
【分析】
(1)反应热与反应条件无关;
(2)化学键断裂为吸热过程,新键生成放热的过程;
(3)常温时红磷比白磷稳定,说明白磷能量高,反应放出的热量较多;
(4)浓硫酸溶于水放热;
(5)根据热化学方程式的含义以及书写方法来回答
【详解】(1).反应热与反应物的总能量和生成物的总能量,与反应条件无关,则光照和点燃条件的△H相同,
故答案为:=;
(2).1mol P4分子生成4mol P分子要破坏化学键,需要吸热,则1mol P4所具有的能量小于4mol P分子所具有的能量,
故答案为:<;
(3).已知4P(白磷,s)⇌P4(红磷,s)△H=-17 kJ· mol-1,说明白磷能量高,则燃烧反应放出的热量较多,因△H<0,则放出的能量越多反应热越小,则△H1<△H2;
故答案为:<;
(4).浓硫酸溶于水放热,浓硫酸和稀氢氧化钠溶液反应生成2mol水,放出的热量大于114.6kJ,
故答案为:>;
(5).28g 即物质的量==0.5molFe(s)与CO2(g)在一定条件下,完全反应生成FeO(s)和CO(g),吸收了a kJ 热量,所以1molFe(s)与CO2(g)在一定条件下,完全反应生成FeO(s)和CO(g),吸收了2a kJ热量,热化学方程式为:Fe(s) + CO2(g) = FeO(s) + CO(g) △H =+2a kJ·mol-1,
故答案为:Fe(s) + CO2(g) = FeO(s) + CO(g) △H =+2a kJ·mol-1。
【点睛】热化学方程式需要注明各物质的状态,中和热和燃烧热需要围绕概念。
18.某学生利用下面实验装置探究盐桥式原电池的工作原理。按照实验步骤依次回答下列问题:
(1)铜为___极,导线中电子流向为___(用a、b表示)。
(2)若装置中铜电极的质量增加3.2g,则导线中转移的电子数目为___;(用若NA表示阿伏加德罗常数,“NA”表示)
(3)装置的盐桥中除添加琼脂外,还要添加KCl的饱和溶液,电池工作时,对盐桥中的K+、Cl-的移动方向的表述正确的是___。
A.盐桥中的K+向右侧烧杯移动、Cl-向左侧烧杯移动
B.盐桥中的K+向左侧烧杯移动、Cl-向右侧烧杯移动
C.盐桥中的K+、Cl-几乎都不移动
(4)若将反应2Fe3+ +Cu=2Fe2+ +Cu2+设计成原电池,其正极反应是___。
(5)设计一个电化学装置,实现这个反应:Cu+H2SO4=CuSO4+H2↑,请在下面方框内画出这个电化学装置图。___
【答案】 (1). 正 (2). a→b (3). 0.1NA (4). A (5). Fe3+ +e— =Fe2+ (6).
【解析】
【详解】(1)锌铜原电池中,锌比铜活泼,故锌为负极,铜为正极;原电池中,电子由负极流向正极,故电子的流向为a→b;
(2)3.2g铜物质的量为0.05mol,由电极反应式Cu2++2e-=Cu可知,生成1mol铜,转移2mol电子,故生成0.05mol铜,导线中转移0.1mol电子,电子数目为0.1NA;
(3)左侧烧杯中锌失电子变成锌离子,使得锌电极附近带正电荷,吸引阴离子向左侧烧杯移动,右侧烧杯中铜离子得到电子变成铜,使得铜电极附近带负电荷,吸引阳离子向右侧烧杯移动,故盐桥中的K+向右侧烧杯移动、Cl-向左侧烧杯移动;
故答案为A;
(4)根据方程式2Fe3++Cu=Cu2++2Fe2+可知氧化剂是铁离子,还原剂是铜,所以如果设计成原电池,负极应该是铜,正极是石墨或金属性弱于铜的金属,铁离子在正极放电,则正极反应为Fe3+ +e- =Fe2+;
(5)Cu+H2SO4(稀)=CuSO4+H2↑不能自发发生,应设计为电解池,Cu失去电子,为阳极,阴极材料任意,而电解质为硫酸,若阴极为C棒,则电解装置为。
【点睛】本题主要是考查原电池原理的应用、判断以及电极反应式的书写。掌握原电池原理是解答的关键,难点是正负极判断和电极反应式的书写。原电池中负极上失电子,正极上得电子,阴离子一般向负极移动,阳离子向正极移动,电极反应式书写,先写化合价变化的物质以及得失电子数,然后根据所给条件配平其他,也可以用总电极反应式减去简单的电极反应式,但要注意还原剂不出现在正极上,氧化剂不出现在负极上,尤其要注意电解质溶液的性质以及是否是熔融态。
19.在一定温度下,将2molCO和3molH2O混合于2L的密闭容器中,发生如下可逆反应:CO(g)+H2O(g)CO2(g)+H2(g);
(1)该化学反应的平衡常数表达式:___。
(2)已知在700℃时,该反应的平衡常数K1=2,则该温度下反应CO2(g)+H2(g)⇌CO(g)+H2O(g)的平衡常数K2=__,反应2CO(g)+2H2O(g)⇌2CO2(g)+2H2(g)的平衡常数K3=___。
(3)已知在1000℃时,该反应的平衡常数K4=1.0,则该反应为___反应(填“吸热”或“放热”),△H__0(填“>”或“<”)。
(4)在1000℃下,某时刻CO2的物质的量为1mol,则此时υ(正)__υ(逆)(填“>”、“=”或“<”)。
【答案】 (1). K= (2). (3). 4 (4). 放热 (5). < (6). >
【解析】
【详解】(1)CO(g)+H2O(g)CO2(g)+H2(g)的化学平衡常数表达式K=;
(2)700℃时,CO(g)+H2O(g)CO2(g)+H2(g)的平衡常数K1=2,相同温度下,CO2(g)+H2(g)⇌CO(g)+H2O(g)的平衡常数K2===,反应2CO(g)+2H2O(g)⇌2CO2(g)+2H2(g)的平衡常数K3==22=4;
(3)升高温度平衡常数减小,说明升高温度平衡逆向移动,则正反应为放热反应,△H<0;
(4)在1000℃下,某时刻CO2的物质的量为1mol,则:
CO(g)+H2O(g)CO2(g)+H2(g)
起始量(mol):2 3 0 0
变化量(mol):1 1 1 1
某时刻(mol):1 2 1 1
此时浓度商Qc==0.5< K4=1.0,反应正向进行,则υ(正)>υ(逆)。
20.I.铅蓄电池是典型的可充型电池,电池总反应为:Pb+PbO2+4H++2SO42-2PbSO4+2H2O。
请回答下列问题:
(1)放电时,负极材料是___;电解液中H2SO4的浓度将变___(选“变大”“变小”或“不变”);
(2)充电时,阳极的电极反应式是___。
II.如图是一个化学过程的示意图。
(1)图中甲池是___装置(填“电解池”或“原电池”),其中K+移向___极(选“正”或“负”)
(2)乙池中石墨电极A上发生的电极反应式:___。
(3)若丙内为足量NaCl溶液,当甲池内通入11.2LO2(标准状况下),则丙池中产生的气体的体积为____L(标准状况下)。
【答案】 (1). Pb (2). 变小 (3). PbSO4 + 2H2O - 2e- = PbO2 + 4H+ + SO42- (4). 原电池 (5). 正极 (6). 2H2O-4e-=O2↑4H+ (7). 44.8 L
【解析】
【详解】I(1)Pb+PbO2+4H++2SO42-2PbSO4+2H2O,放电时,Pb作为负极,所以负极电极反应式是Pb+SO42--2e-=PbSO4,反应过程中消耗了硫酸,所以电解液中H2SO4的浓度将变小;
(2)充电时,阳极上硫酸铅失电子生成PbO2,电极反应式是:PbSO4 + 2H2O - 2e- = PbO2 + 4H+ + SO42-;
II. (1)燃料电池是化学能转变为电能的装置,甲池属于原电池,原电池工作时,电解质溶液中K+向正极移动;
(2)甲池中通入O2的为正极,通入CH3OH的为负极,乙池有外接电源属于电解池,连接原电池正极的A是阳极,A电极上水得电子生成氧气和氢离子,电极反应式为2H2O-4e-=O2↑4H+;
(3)若丙内为足量NaCl溶液,当甲池内通入11.2LO2(标准状况下)即0.5molO2,转移电子的物质的量为4×0.5mol=2mol,根据丙中电极总反应2NaCl+2H2O2NaOH+H2↑+Cl2↑,转移2mol电子生成2mol气体,则丙池中产生的气体体积(标准状况)为2mol×22.4L/mol=44.8 L。
说明:
1.本试卷分第I卷和第II卷两部分;满分100分,考试时间100分钟。
2.请将第I卷用2B铅笔填涂,第II卷答案用黑笔写在试卷答题卡上。
可能用到的相对原子质量:H1 C12 N14 O16 P31 Cu64
第I卷(选择题 共48分)
一、选择题(本题共计16小题,每小题只有一个正确答案,每小题3分,共计48分)
1.下列过程属自发的是
A. 气体从低密度处向高密度处扩散 B. 水由低处向高处流
C. 煤气的燃烧 D. 室温下水结成冰
【答案】C
【解析】
【详解】A. 气体从高高密度处向低密度处扩散属于自发过程,气体从低密度处向高密度处扩散属于非自发过程,故A不符合题意;
B. 水需要借助外力由低处向高处流,所以属于非自发过程,故B不符合题意;
C. 煤气燃烧生成二氧化碳和水,反应放热△H<0,属于自发进行过程,故C符合题意;
D. 室温下水结成冰是温度降低作用下的变化,不是自发进行的,故D不符合题意;
答案选C。
【点睛】反应能否自发进行,取决于焓变与熵变的综合判据,当△H-T∙△S<0时,反应可自发进行,反之不能。
2.下列各图中,表示吸热反应的是( )
A. B.
C. D.
【答案】A
【解析】
【详解】反应物的总能量低于生成物总能量时,反应是吸热反应,则表示吸热反应的是图像A,答案选A。
3.乙醇在空气中燃烧生成二氧化碳和水,下列说法正确的是( )
A. 断裂H-O键放出能量 B. 形成H-O键吸收能量
C. 该反应是放热反应 D. 该反应是吸热反应
【答案】C
【解析】
【详解】A、断裂H-O键吸收能量,选项A错误;
B、形成H-O键放出能量,选项B错误;
C、燃烧反应是放热反应,故该反应是放热反应,选项C正确;
D、燃烧反应是放热反应,故该反应是放热反应,选项D错误;
答案选C。
4.下列有关金属铁的腐蚀与防护,说法不正确的是
A. 酸雨后易发生析氢腐蚀、炒锅存留盐液时易发生吸氧腐蚀
B. 当镀锡铁镀层破损时,铁不易被腐蚀
C. 铁与电源负极连接可实现电化学保护
D. 将钢管与锌管一起堆放时可保护钢管少受腐蚀
【答案】B
【解析】
【详解】A. 酸雨后电解质环境是酸性较强的,易发生析氢腐蚀,炒锅存留盐液时的电解质为中性,金属易发生吸氧腐蚀,故A正确;
B. 镀锡铁金属铁为负极,铁比锡活泼,所以铁易被腐蚀,故B错误;
C. 与电源负极连接的金属做阴极,被保护,称外加电流的阴极保护法,故C正确;
D. 钢管与锌管一起堆放,形成原电池中,金属锌为负极,所以可保护钢管少受腐蚀,故D正确。
答案选B
【点睛】金属的腐蚀与防护,运用电化学知识解决实际问题。
5.有关图所示原电池的叙述正确的是
A. 电流沿导线由Cu片流向Ag片
B. 正极的电极反应是Ag++e-=Ag
C. Cu片上发生还原反应,Ag片上发生氧化反应
D. 反应时盐桥中的阳离子移向Cu(NO3)2溶液
【答案】B
【解析】
【分析】
该装置是含有盐桥的原电池,铜比银活泼,则铜作负极,负极上铜失电子发生氧化反应,正极上银离子得电子发生还原反应,电子从负极沿导线流向正极。
【详解】A. 该装置是原电池,铜作负极,银作正极,电子从铜片沿导线流向银片,电流沿导线由Ag片流向Cu片,故A错误;
B. 正极上银离子得电子发生还原反应,电极反应式为Ag++e-=Ag,故B正确;
C. 铜片上失电子发生氧化反应,银片上得电子发生还原反应,故C错误;
D. 原电池工作时,阳离子向正极移动,钾离子移向硝酸银溶液,故D错误。
答案选B。
6.P4(白磷,s)⇌4P(红磷,s) ΔH=-17kJ·mol-1,根据以上热化学方程式,下列推论正确的是( )
A. 正反应是一个吸热反应
B. 白磷比红磷稳定
C. 当1mol白磷完全转变成红磷时放出17kJ热量
D. 当4g红磷转变成白磷时吸收17kJ热量
【答案】C
【解析】
【详解】A、因P4(白磷,s)⇌4P(红磷,s) ΔH=-17kJ·mol-1中,△H为“-”是放热反应,选项A错误;
B、根据原热化学方程式可得,热化学方程式4P(红磷,s)⇌P4(白磷,s)△H=+17kJ•mol-1 可知,红磷的能量比白磷低,所以红磷比白磷稳定,选项B错误;
C、由热化学方程式可知,lmol白磷完全转变成4mol红磷时放出17kJ热量,选项C正确;
D、根据原热化学方程式可得,热化学方程式4P(红磷,s)⇌P4(白磷,s)△H=+17kJ•mol-1 可知,4mol红磷完全转变成1mol白磷时吸收17kJ热量,选项D错误;
答案选C。
7.用惰性电极电解下列溶液,电解一段时间后,电解质溶液pH减小的是( )
A. KCl B. KOH C. Cu(NO3)2 D. Na2SO4
【答案】C
【解析】
【详解】A.用惰性电极电解氯化钾溶液,阴极上氢离子放电,阳极上氯离子放电,所以电解质溶液的碱性增强,pH增大,选项A不符合题意;
B.用惰性电极电解KOH溶液,阳极上氢氧根离子放电,阴极上氢离子放电,电解质溶液中溶质物质的量不变,溶剂的量减小,所以碱性增强,pH增大,选项B不符合题意;
C.用惰性电极电解Cu(NO3)2溶液时,阴极上铜离子放电生成铜,阳极上氢氧根离子放电,所以电解质溶液的酸性增强,溶液的pH减小,选项C符合题意;
D.用惰性电极电解Na2SO4溶液实质是电解水,电解前后溶液的pH不变,选项D不符合题意;
答案选C。
8.已知:在298K、100kPa时,
①C(s,石墨)+O2(g)=CO2(g) △H1=-393.5kJ·mol-1;
②2H2(g)+O2(g)=2H2O(l) △H2=-571.6kJ·mol-1;
③2C2H2(g)+5O2(g)=4CO2(g)+ 2H2O(l) △H3=-2599kJ·mol-1;
则反应2C(s,石墨)+H2(g)=C2H2(g)的反应热△H为( )
A. -237.46kJ·mol-1 B. +226.7kJ·mol-1
C. -226.7kJ·mol-1 D. +237.46kJ·mol-1
【答案】B
【解析】
【详解】①C(s,石墨)+O2(g)=CO2(g) △H1=-393.5kJ·mol-1;
②2H2(g)+O2(g)=2H2O(l) △H2=-571.6kJ·mol-1;
③2C2H2(g)+5O2(g)=4CO2(g)+ 2H2O(l) △H3=-2599kJ·mol-1;
利用盖斯定律将①×2+②×-③×可得:
2C(s,石墨)+H2(g)=C2H2(g) △H=(-393.5kJ/mol)×2+×(-571.6kJ/mol)-×(-2599 kJ/mol)=+226.7kJ/mol。
答案选B。
9.如图所示,x、y分别是直流电源的两极,通电后发现a极极板处有无色、无味的气体放出,b极极板质量增加,符合这一情况的是( )
选项
a极板
b极板
x电极
z溶液
A
锌
石墨
正极
CuSO4
B
石墨
石墨
负极
NaOH
C
石墨
银
正极
AgNO3
D
铜
石墨
负极
CuCl2
A. A B. B C. C D. D
【答案】C
【解析】
【详解】该装置是电解池,通电后发现b极板质量增加, a极板处有无色无味的气体放出,说明b电极是阴极、a电极是阳极,阳极上氢氧根离子放电生成氧气,则阳极应该是惰性电极;阴极上析出金属,在金属活动性顺序表中该金属应该位于H元素之后,x是正极、y是负极,
A.x是正极,Zn是阳极、石墨是阴极,阳极上锌放电生成锌离子、阴极上铜离子放电生成Cu,所以不符合条件;
B.x是正极、y是负极,阴极上氢离子得电子生成氢气,没有固体生成,不符合条件;
C.x是正极,阳极上氢氧根离子失电子生成氧气,阴极上银离子得电子产生银单质,质量增加,与题意相符;
D.x是正极,与题干不相符;
答案选C。
【点睛】本题考查电解原理,明确离子放电顺序及电极特点是解本题关键,注意:较活泼金属作阳极时,阳极上金属失电子而不是电解质溶液中阴离子失电子,该装置是电解池,通电后发现b极板质量增加,a极板处有无色无味的气体放出,说明b电极是阴极、a电极是阳极,阳极上氢氧根离子放电生成氧气,则阳极应该是惰性电极;阴极上析出金属,在金属活动性顺序表中该金属应该位于H元素之后,x是正极、y是负极。
10.如图所示,a、b是石墨电极,通电一段时间后,b极附近溶液显红色。下列说法错误的
A. X极是电源正极,Y极是电源负极
B. Cu电极上增重6.4g时,b极产生2.24 L气体
C. 电解过程中CuSO4溶液的pH逐渐减小
D. a极的电极反应式为2Cl――2e-=Cl2↑
【答案】B
【解析】
【详解】A. a、b是石墨电极,通电一段时间后,b极附近溶液显红色,依据电解质溶液为氯化钠的酚酞溶液,判断b电极是阴极生成氢气和NaOH,则Y为电源负极,X为电源正极,故A正确;
B.根据电极反应Cu-2e-= Cu2+,6.4g的铜的物质的量是0.1mol,转移电子为0.2mol,b极电极反应2H++2e-= H2↑,生成氢气为0.1mol,若为标况,则体积为2.24L,没有给温度和压强,故B错误;
C. 电解过程中CuSO4溶液中的氢氧根离子在阳极Pt电极失电子生成氧气,溶液中铜离子在Cu电极得到电子析出铜,溶液中氢离子浓度增大,溶液的pH逐渐减小,故C正确;
D. a电极是氯离子失电子发生的氧化反应,电极反应式为2Cl--2e-=Cl2↑,故D正确;
答案选B。
【点睛】电解池要会判断阴阳极,电子流向,会写电极反应,利用电极反应计算。
11.Mg-H2O2电池可用于驱动无人驾驶的潜航器。该电池以海水为电解质溶液,示意图如下。该电池工作时,下列说法正确的是( )
A. Mg电极是该电池的正极 B. H2O2在石墨电极上发生还原反应
C. 石墨电极附近溶液的pH减小 D. 溶液中Cl-向石墨电极移动
【答案】B
【解析】
【详解】A.Mg易失电子发生氧化反应而作负极,选项A错误;
B.H2O2在石墨电极上得电子发生还原反应,选项B正确;
C.石墨电极反应式为H2O2+2e-═2OH-,溶液pH增大,选项C错误;
D.放电时,氯离子向负极移动,选项D错误;
答案选B。
【点睛】本题考查了原电池原理,由Mg、石墨确定正负极,会正确书写电极反应式,知道离子移动方向,该装置中Mg易失电子作负极,电极反应式为Mg-2e-=Mg2+,H2O2具有氧化性,在原电池的正极,被还原,电极反应式为H2O2+2e-═2OH-。
12.一定温度下的恒容容器中,能标志某可逆反应2A(g)+2B(g)C(g)+3D(g)己达平衡状态的是
A. 混合气体的密度保持不变
B. 气体A的质量不随时间变化而变化
C. 2v正(A)=3v逆(D)
D. 混合气体的压强不随时间变化而变化
【答案】B
【解析】
【分析】
反应到达平衡状态时,正逆反应速率相等,平衡时各物质的浓度、百分含量不变,以及由此衍生的一些量也不发生变化,由此进行判断。
【详解】A. 恒容容器中,气体的质量不变,混合气体密度不变,不能判断反应达平衡状态,故A错误;
B. 气体A的质量不随时间变化而变化,说明A的物质的量不变,反应达平衡状态,故B正确;
C. 平衡时应有:3 v正(A)=2 v逆(D),故C错误;
D. 混合气体的压强不随时间变化而变化,由于气体的物质的量不变,混合气体的压强不随时间变化而变化,不能说明反应达到平衡状态,故D错误;
答案选B。
【点睛】化学平衡的判断,利用直接判据和间接判据,利用变值不变来判断。
13.用酸性氢氧燃料电池为电源进行电解的实验装置示意图如图所示。下列说法不正确的是( )
A. 燃料电池工作时,正极反应为O2+4H++4e﹣=2H2O
B. a极是铜,b极是铁时,可实现铁上镀铜
C. a极是含锌、铁的粗铜,b极是纯铜,a极溶解铜的质量与b极析出的铜质量相等
D. 若a、b两极均为石墨时,在相同条件下,a极产生的气体与电池中消耗的H2体积不相同
【答案】C
【解析】
【分析】
左边装置是氢氧燃料电池,所以是原电池,原电池放电时,燃料失电子发生氧化反应,所以通入H2的电极为负极,通入O2的电极为正极,正极上氧化剂得电子发生还原反应,由于电解质溶液呈酸性,正极反应为:O2+4e-+4H+=2H2O;右边装置有外接电源,所以是电解池,连接负极的b电极是阴极,连接正极的a电极是阳极,阳极上发生失电子氧化反应,阴极上发生得电子还原反应。
【详解】A.由于电解质溶液呈酸性,正极发生还原反应,氧气被还原生成水,电极反应为:O2+4e-+4H+=2H2O,选项A正确;
B.a极是铜,b极是铁时,铜被氧化,b极上铜离子得电子有铜析出,选项B正确;
C.若a极是粗铜,b极是纯铜时,a极上比Cu活泼的金属Zn、Fe也失去电子,但b极上只析出Cu,根据电子守恒,则a极溶解Cu的质量小于b极上析出铜的质量,选项C不正确;
D.a、b两极均是石墨时,在相同条件下a极产生的气体为氧气,根据电子守恒,与电池中消耗的H2体积不相等,选项D正确。
答案选C。
【点睛】本题考查原电池和电解池知识,为高考常见题型和高频考点,侧重于学生的分析能力和计算能力的考查,易错点为A,注意电解质的酸碱性,为解答该题的关键。
14.在一密闭容器中,aA(g)bB(g)达到平衡后,保持温度不变,将容器体积增大一倍,当达到新的平衡时,B的浓度是原来的40%,则( )
A. 物质A的转化率减小
B. a C. 物质B的质量分数增大了
D. 平衡向正反应方向移动了
【答案】A
【解析】
【详解】将容器体积增加一倍的瞬间,B的浓度是原来的50%。但最终平衡时B的浓度是原来的40%,这说明降低压强平衡向逆反应方向移动,所以a>b,A的转化率减小,B的质量分数减小;答案选A。
15.对于反应C(s)+H2O(g)CO(g)+H2(g) ΔH >0,下列有关说法正确是( )
A. 增加C(s)的物质的量,平衡正向移动
B. 平衡常数表达式为K=
C. 升高体系温度,平衡常数K减小
D. 增大体系压强,平衡常数K不发生变化
【答案】D
【解析】
【详解】A、增加C(s)的量的改变,平衡不移动,选项A错误;
B、平衡常数表达式中固体和纯液体不代入表达式中,选项B错误;
C、平衡常数是温度的函数,正反应是吸热反应,温度升高,K值增大,选项C错误;
D、平衡常数是温度的函数,温度不变平衡常数K不变,选项D正确;
答案选D。
【点睛】本题考查化学平衡影响因素、化学平衡常数,难度中等,注意基础知识理解掌握,易错点为选项C,平衡常数是温度的函数,温度改变平衡常数如何变化要视正反应是放热还是吸热。
16.用石墨电极电解200mLH2SO4和CuSO4的混合溶液,通电一段时间后,两极均收集到2.24L气体(标准状况),原混合溶液中Cu2+的物质的量浓度为( )
A. 0.2mol·L-1 B. 0.3mol·L-1
C. 0.4mol·L-1 D. 0.5mol·L-1
【答案】D
【解析】
【详解】电解0.2LH2SO4和CuSO4的混合溶液,阳极发生的反应为:4OH--4e-=2H2O+O2↑,阴极上发生的电极反应为:Cu2++2e-=Cu,2H++2e-=H2↑,
两极均收集到2.24L(标况)气体,即均生成0.1mol的气体,阳极生成0.1mol氧气说明转移了0.4mol电子,而阴极上生成的0.1molH2只得到了0.2mol电子,
所以剩余0.2mol电子由铜离子获得,则溶液中有0.1mol铜离子,据c=得到铜离子的浓度为:=0.5mol/L。
答案选D。
【点睛】本题考查学生电解池的工作原理以及阴阳两极得失电子守恒,难度不大,可以根据所学知识来回答,根据电解池中离子的放电顺序和两极上发生的变化来书写电极反应方程式,并且两个电极上转移的电子数目是相等的。
第II卷(非选择题,共52分)
17.(1)同温同压下,H2(g)+Cl2(g)=2HCl(g),在光照和点燃条件下的△H(化学计量数相同)分别为△H1、△H2,△H1_____△H2(填“>”“<”或“=”,下同)。
(2)相同条件下,1 mol P4所具有的能量_______4 mol P原子所具有的能量。
(3)己知P4(白磷,s)4P(红磷,s) △H=-17 kJ· mol-1,比较下列反应中△H的大小:△H1_____△H2。
①P4(白磷,s)+5O2(g)=P4O10(s) △H1,
②4P(红磷,s)+5O2(g)=P4O10(s) △H2。
(4)己知:稀溶液中,H+(aq)+OH-(aq)=H2O(l) △H=-57.3 kJ· mol-1,则浓硫酸与稀氢氧化钠溶液反应生成2 mol水,放出的热量______114.6kJ。
(5)己知:28gFe(s)与CO2(g)在一定条件下,完全反应生成FeO(s)和CO(g),吸收了a kJ热量,该反应的热化学方程式是___________________________________。
【答案】 (1). = (2). < (3). < (4). > (5). Fe(s) + CO2(g) = FeO(s) + CO(g) △H = 2a kJ·mol-1
【解析】
【分析】
(1)反应热与反应条件无关;
(2)化学键断裂为吸热过程,新键生成放热的过程;
(3)常温时红磷比白磷稳定,说明白磷能量高,反应放出的热量较多;
(4)浓硫酸溶于水放热;
(5)根据热化学方程式的含义以及书写方法来回答
【详解】(1).反应热与反应物的总能量和生成物的总能量,与反应条件无关,则光照和点燃条件的△H相同,
故答案为:=;
(2).1mol P4分子生成4mol P分子要破坏化学键,需要吸热,则1mol P4所具有的能量小于4mol P分子所具有的能量,
故答案为:<;
(3).已知4P(白磷,s)⇌P4(红磷,s)△H=-17 kJ· mol-1,说明白磷能量高,则燃烧反应放出的热量较多,因△H<0,则放出的能量越多反应热越小,则△H1<△H2;
故答案为:<;
(4).浓硫酸溶于水放热,浓硫酸和稀氢氧化钠溶液反应生成2mol水,放出的热量大于114.6kJ,
故答案为:>;
(5).28g 即物质的量==0.5molFe(s)与CO2(g)在一定条件下,完全反应生成FeO(s)和CO(g),吸收了a kJ 热量,所以1molFe(s)与CO2(g)在一定条件下,完全反应生成FeO(s)和CO(g),吸收了2a kJ热量,热化学方程式为:Fe(s) + CO2(g) = FeO(s) + CO(g) △H =+2a kJ·mol-1,
故答案为:Fe(s) + CO2(g) = FeO(s) + CO(g) △H =+2a kJ·mol-1。
【点睛】热化学方程式需要注明各物质的状态,中和热和燃烧热需要围绕概念。
18.某学生利用下面实验装置探究盐桥式原电池的工作原理。按照实验步骤依次回答下列问题:
(1)铜为___极,导线中电子流向为___(用a、b表示)。
(2)若装置中铜电极的质量增加3.2g,则导线中转移的电子数目为___;(用若NA表示阿伏加德罗常数,“NA”表示)
(3)装置的盐桥中除添加琼脂外,还要添加KCl的饱和溶液,电池工作时,对盐桥中的K+、Cl-的移动方向的表述正确的是___。
A.盐桥中的K+向右侧烧杯移动、Cl-向左侧烧杯移动
B.盐桥中的K+向左侧烧杯移动、Cl-向右侧烧杯移动
C.盐桥中的K+、Cl-几乎都不移动
(4)若将反应2Fe3+ +Cu=2Fe2+ +Cu2+设计成原电池,其正极反应是___。
(5)设计一个电化学装置,实现这个反应:Cu+H2SO4=CuSO4+H2↑,请在下面方框内画出这个电化学装置图。___
【答案】 (1). 正 (2). a→b (3). 0.1NA (4). A (5). Fe3+ +e— =Fe2+ (6).
【解析】
【详解】(1)锌铜原电池中,锌比铜活泼,故锌为负极,铜为正极;原电池中,电子由负极流向正极,故电子的流向为a→b;
(2)3.2g铜物质的量为0.05mol,由电极反应式Cu2++2e-=Cu可知,生成1mol铜,转移2mol电子,故生成0.05mol铜,导线中转移0.1mol电子,电子数目为0.1NA;
(3)左侧烧杯中锌失电子变成锌离子,使得锌电极附近带正电荷,吸引阴离子向左侧烧杯移动,右侧烧杯中铜离子得到电子变成铜,使得铜电极附近带负电荷,吸引阳离子向右侧烧杯移动,故盐桥中的K+向右侧烧杯移动、Cl-向左侧烧杯移动;
故答案为A;
(4)根据方程式2Fe3++Cu=Cu2++2Fe2+可知氧化剂是铁离子,还原剂是铜,所以如果设计成原电池,负极应该是铜,正极是石墨或金属性弱于铜的金属,铁离子在正极放电,则正极反应为Fe3+ +e- =Fe2+;
(5)Cu+H2SO4(稀)=CuSO4+H2↑不能自发发生,应设计为电解池,Cu失去电子,为阳极,阴极材料任意,而电解质为硫酸,若阴极为C棒,则电解装置为。
【点睛】本题主要是考查原电池原理的应用、判断以及电极反应式的书写。掌握原电池原理是解答的关键,难点是正负极判断和电极反应式的书写。原电池中负极上失电子,正极上得电子,阴离子一般向负极移动,阳离子向正极移动,电极反应式书写,先写化合价变化的物质以及得失电子数,然后根据所给条件配平其他,也可以用总电极反应式减去简单的电极反应式,但要注意还原剂不出现在正极上,氧化剂不出现在负极上,尤其要注意电解质溶液的性质以及是否是熔融态。
19.在一定温度下,将2molCO和3molH2O混合于2L的密闭容器中,发生如下可逆反应:CO(g)+H2O(g)CO2(g)+H2(g);
(1)该化学反应的平衡常数表达式:___。
(2)已知在700℃时,该反应的平衡常数K1=2,则该温度下反应CO2(g)+H2(g)⇌CO(g)+H2O(g)的平衡常数K2=__,反应2CO(g)+2H2O(g)⇌2CO2(g)+2H2(g)的平衡常数K3=___。
(3)已知在1000℃时,该反应的平衡常数K4=1.0,则该反应为___反应(填“吸热”或“放热”),△H__0(填“>”或“<”)。
(4)在1000℃下,某时刻CO2的物质的量为1mol,则此时υ(正)__υ(逆)(填“>”、“=”或“<”)。
【答案】 (1). K= (2). (3). 4 (4). 放热 (5). < (6). >
【解析】
【详解】(1)CO(g)+H2O(g)CO2(g)+H2(g)的化学平衡常数表达式K=;
(2)700℃时,CO(g)+H2O(g)CO2(g)+H2(g)的平衡常数K1=2,相同温度下,CO2(g)+H2(g)⇌CO(g)+H2O(g)的平衡常数K2===,反应2CO(g)+2H2O(g)⇌2CO2(g)+2H2(g)的平衡常数K3==22=4;
(3)升高温度平衡常数减小,说明升高温度平衡逆向移动,则正反应为放热反应,△H<0;
(4)在1000℃下,某时刻CO2的物质的量为1mol,则:
CO(g)+H2O(g)CO2(g)+H2(g)
起始量(mol):2 3 0 0
变化量(mol):1 1 1 1
某时刻(mol):1 2 1 1
此时浓度商Qc==0.5< K4=1.0,反应正向进行,则υ(正)>υ(逆)。
20.I.铅蓄电池是典型的可充型电池,电池总反应为:Pb+PbO2+4H++2SO42-2PbSO4+2H2O。
请回答下列问题:
(1)放电时,负极材料是___;电解液中H2SO4的浓度将变___(选“变大”“变小”或“不变”);
(2)充电时,阳极的电极反应式是___。
II.如图是一个化学过程的示意图。
(1)图中甲池是___装置(填“电解池”或“原电池”),其中K+移向___极(选“正”或“负”)
(2)乙池中石墨电极A上发生的电极反应式:___。
(3)若丙内为足量NaCl溶液,当甲池内通入11.2LO2(标准状况下),则丙池中产生的气体的体积为____L(标准状况下)。
【答案】 (1). Pb (2). 变小 (3). PbSO4 + 2H2O - 2e- = PbO2 + 4H+ + SO42- (4). 原电池 (5). 正极 (6). 2H2O-4e-=O2↑4H+ (7). 44.8 L
【解析】
【详解】I(1)Pb+PbO2+4H++2SO42-2PbSO4+2H2O,放电时,Pb作为负极,所以负极电极反应式是Pb+SO42--2e-=PbSO4,反应过程中消耗了硫酸,所以电解液中H2SO4的浓度将变小;
(2)充电时,阳极上硫酸铅失电子生成PbO2,电极反应式是:PbSO4 + 2H2O - 2e- = PbO2 + 4H+ + SO42-;
II. (1)燃料电池是化学能转变为电能的装置,甲池属于原电池,原电池工作时,电解质溶液中K+向正极移动;
(2)甲池中通入O2的为正极,通入CH3OH的为负极,乙池有外接电源属于电解池,连接原电池正极的A是阳极,A电极上水得电子生成氧气和氢离子,电极反应式为2H2O-4e-=O2↑4H+;
(3)若丙内为足量NaCl溶液,当甲池内通入11.2LO2(标准状况下)即0.5molO2,转移电子的物质的量为4×0.5mol=2mol,根据丙中电极总反应2NaCl+2H2O2NaOH+H2↑+Cl2↑,转移2mol电子生成2mol气体,则丙池中产生的气体体积(标准状况)为2mol×22.4L/mol=44.8 L。
相关资料
更多

