【地理】湖南省娄底市2018-2019学年高一上学期期末考试(解析版)
展开湖南省娄底市2018-2019学年
高一上学期期末考试
考生注意:
1.本试卷分第I卷(选择题)和第Ⅱ卷(非选择题)两部分,共100分。考试时间90分钟。
2.请将各题答案填写在答题卡上。
3.本试卷主要考试内容:湘教版必修1第一章至第三章。
第I卷 (选择题 共50分)
一、选择题(本大题共25小题,每小题2分,共50分。在每小题给出的四个选项中,只有一项是符合题目要求的。)
中新社休斯敦8月12日电:美国东部时间8月12日凌晨3时31分,帕克太阳探测器由美国佛罗里达州卡纳维拉尔角空军基地成功发射升空,开启历时7年的逐日之旅。下图为帕克太阳探测器将绕日飞行部分轨道(图中虚线)示意图,四个大椭圆(图中实线)为近日行星道。
读图,完成下面小题。
1. 图中围绕太阳飞行的帕克太阳探测器属于
A. 恒星
B. 行星
C. 彗星
D. 人造天体
2. 图中围绕太阳飞行的帕克太阳探测器所属的最低级天体系统是
A. 银河系
B. 河外星系
C. 地月系
D. 太阳系
3. 与地球相比,金星
A. 表面温度高
B. 体积、质量大
C. 公转周期长
D. 生物生存条件好
【答案】1. D 2. D 3. A
【解析】
【1题详解】
图中围绕太阳飞行的帕克太阳探测器属于人造天体,故选D,其余ABC选项属于自然天体,故其余选项可排除。
【2题详解】
图中围绕太阳飞行的帕克太阳探测器所属的最低级天体系统是太阳系。比太阳系还高一级别的是银河系,河外星系没有包括太阳,地月系中也没有帕克太阳探测器,故答案选D,其余选项可排除。
【3题详解】
与地球相比,金星离太阳更近,表面温度高,A对;体积、质量比地球小,B错;公转周期比地球短,C错;目前还没有在金星上发现生命的痕迹,生物生存条件差,D错。
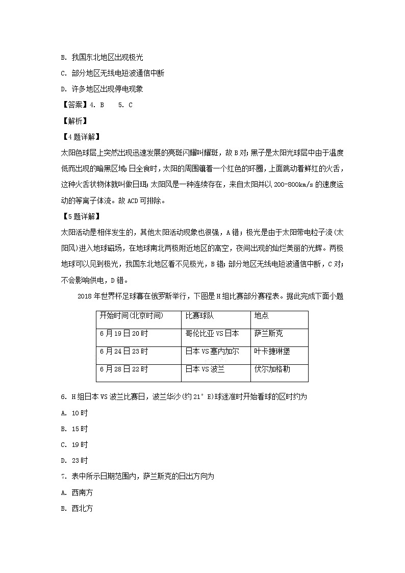
读太阳活动局部示意图,完成下面小题。
4. 甲区域反映出的太阳活动为
A. 黑子
B. 耀斑
C. 日珥
D. 太阳风
5. 上述太阳活动强烈爆发时,会导致
A. 其他太阳活动现象减弱
B. 我国东北地区出现极光
C. 部分地区无线电短波通信中断
D. 许多地区出现停电现象
【答案】4. B 5. C
【解析】
【4题详解】
太阳色球层上突然出现迅速发展的亮斑闪耀叫耀斑,故B对;黑子是太阳光球层中由于温度低而出现的暗黑区域;日全食时,太阳的周围镶着一个红色的环圈,上面跳动着鲜红的火舌,这种火舌状物体就叫做日珥;太阳风是一种连续存在,来自太阳并以200-800km/s的速度运动的等离子体流。故ACD可排除。
【5题详解】
太阳活动是相伴发生的,其他太阳活动现象也很强,A错;极光是由于太阳带电粒子流(太阳风)进入地球磁场,在地球南北两极附近地区的高空,夜间出现的灿烂美丽的光辉。两极地球可以见到极光,我国东北地区看不见极光,B错;部分地区无线电短波通信中断,C对;不会影响供电,D错。
2018年世界杯足球賽在俄罗斯举行,下图是H组比赛部分赛程表。据此完成下面小题
6. H组日本VS波兰比赛日,波兰华沙(约21°E)球迷准时开始看球的区时约为
A. 10时
B. 15时
C. 19时
D. 23时
7. 表中所示日期范围内,萨兰斯克的日出方向为
A. 西南方
B. 西北方
C. 东南方
D. 东北方
8. H组以上三场比赛举行期间可能出现的地理现象是
A. 地球公转的速度越来越慢
B. 比赛地正午影长逐渐变短
C. 地中海沿岸地区多阴雨天气
D. 日本东部地区炎热少雨
【答案】6. B 7. D 8. A
【解析】
【6题详解】
波兰华沙(约21°E)位于东一区,北京时间是东八区的区时,两地区时相差7小时,依据东早西晚东加西减的原则,故波兰球迷准时开始看球的区时约为15时,答案选B,其余选项可排除。
【7题详解】
表中所示日期范围内,全球除极昼极夜地区外,都是东北方向太阳日出,故萨兰斯克的日出方向为东北方,选D。
【8题详解】
7月初是地球公转速度最慢的时候,故从6月到7月初太阳公转速度越来越慢,A对;比赛地正午影长从世界杯开始时到夏至,正午太阳高度不断增大,影长不断变短,但从夏至到世界杯结束,正午太阳高度在逐渐变小,物影逐渐变长,B错;地中海沿岸地区夏季多炎热干燥天气,C错;日本东部地区是季风气候,夏季高温多雨,D错。
读某区域4月28日8时近地面等压线分布图(单位:hPa),完成下面小题。
9. 下图中实线表示近地面等温线,虚线表示近地面等压面,则上图中①地近地面等温线与等压面的组合正确的是
A. B.
C. D.
10. ①②两地水平气流运动的共同特征是
A. 均为辐散气流
B. 均为辐合气流
C. 风力较强
D. 风力较弱
11. 若图中P天气系统以每天500km左右的速度向东南方向移动,24小时后③地的天气状况是
A. 阴雨天气
B. 气压变低
C. 天气转晴
D. 风力变小
【答案】9. A 10. D 11. A
【解析】
【9题详解】
一般情况下,近地面温压相反,即温度越高,气流上升,气压降低;温度越低,气流下沉,气压升高。综上所述,A正确,其余选项可排除。
【10题详解】
①为高压中心,气流辐散;②为低压中心,气流辐合,AB错。①②两地等压线稀疏,风力较弱,D对,C错。
【11题详解】
若图中P天气系统以每天500km左右的速度向东南方向移动,P天气系统是冷锋,24小时后移到③地,该地的天气状况是阴雨天气,C错,A对;气压升高,B错;风力变大,D错。
下图为某区域人工干扰条件下的自然水循环和社会水循环(人为干扰的水循环)模式示意图。读图,完成下面小题。
12. 甲、乙、丙代表的水循环环节是
A. 降水、蒸发、地表径流
B. 降水、地表径流、蒸发
C. 蒸发、地表径流、降水
D. 下渗、地下径流、蒸腾
13. 为减少乙环节水量,社会水循环可采取的措施是
A. 挖深水井
B. 节约用水
C. 植树造林
D. 海水淡化
14. 水的社会循环可
A. 使地表形态的塑造趋向单
B. 使陆地淡水资源更新速度变缓
C. 改变水资源的时间和空间分布
D. 大幅度改变地球水循环的总量
【答案】12. B 13. C 14. C
【解析】
【12题详解】
甲箭头朝下,应是降水;降水到地表形成地表径流,乙代表地表径流;丙箭头朝上,代表的是天然水体的蒸发,故选B。
【13题详解】
为减少乙环节(地表径流)水量,社会水循环可采取的措施是植树造林,即增加下渗,减少对地表的侵蚀,C对;其余选项都不能减少地表径流,可排除。
【14题详解】
水的社会循环可使地表形态的塑造趋向复杂,A错;使陆地淡水资源更新速度加快,B错;改变水资源的时间和空间分布,C对;地球水循环的总量是保持平衡的,D错。
读地球系统物质循环示意图,完成下面小题。
15. 图中甲、乙、丙、丁分别表示的是
A. 水圈、生物圈、大气圈、岩浆
B. 岩石圈、生物圈、大气圈、水圈
C. 岩浆、生物圈、大气圈、水圈
D. 生物圈、大气圈、水圈、岩石圈
16. 图中甲最可能发源于
A. 地壳 B. 软流层
C. 下地幔 D. 内核
17. 图中形成大理岩的地质作用是
A. ① B. ② C. ③ D. ④
【答案】15. C 16. B 17. A
【解析】
【15题详解】
根据三大类岩石与岩浆之间的相互转化关系判断,图示岩浆岩只能通过岩浆冷却凝固形成,故甲是岩浆;图中乙处释放氧气到丙,吸收二氧化碳,说明乙是生物圈,丙是大气圈;蒸发是水的蒸发,降水到的是水圈,故丁是水圈,选C。其余选项可排除。
【16题详解】
岩浆发源于上地幔顶部的软流层,故选B,其余选项可排除。
【17题详解】
变质岩是变质作用而成。图中①变质作用,②冷却凝固,③高温重熔,④外力作用,故答案选A。
下图示意我国甲乙两种地貌景观。读图,完成下面小题。
18. 推测图示甲、乙两种地貌分别属于
A. 河流地貌、风成地貌
B. 冰川地貌、海岸地貌
C. 海岸地貌、冰川地貌
D. 喀斯特地貌、风成地貌
19. 图甲地貌的典型特征是
①常呈锥状耸立 ②形态多样,呈蘑菇状
③形成峰丛、峰林 ④以新月形沙丘为主
A. ①② B. ③④ C. ①③ D. ②④
20. 图示甲、乙两种地貌景观形成的主要外力作用分别是
A. 流水侵蚀作用、风力堆积作用
B. 海浪侵蚀作用、冰川搬运作用
C. 流水堆积作用、冰川侵蚀作用
D. 海浪堆积作用、风力侵蚀作用
【答案】18. D 19. C 20. A
【解析】
【18题详解】
甲图展示的是石林景观,是喀斯特地貌;乙图是沙丘,是风力堆积地貌,故答案选D,其余选项可排除。
【19题详解】
本题可利用排除法。形态多样,呈蘑菇状是风蚀蘑菇,②错;以新月形沙丘为主,是在我国西北地区干旱常见的,石林地貌主要在我国的西南地区多见,④排除;喀斯特地貌的特征是常呈锥状耸立,形成峰丛、峰林,①③正确,故选C。
【20题详解】
喀斯特地貌是流水的溶蚀地貌,也可说是流水的侵蚀地貌;沙丘是风力的堆积地貌,故本题选A,其余选项可排除。
读我国新疆维吾尔自治区自然地理要素关联示意图,完成下面小题。
21. 图示反映出新疆维吾尔自治区自然环境的典型特征是
A. 冷湿 B. 湿热 C. 干旱 D. 高寒
22. 该地区水源丰富的绿洲大面积建设农田防护林的主要作用是
A. 防风固沙,保护农田
B. 涵养水源,保持水土
C. 美化环境,净化空气
D. 调节径流,改良土壤
【答案】21. C 22. A
【解析】
【21题详解】
从图中可直接看出图示反映出新疆维吾尔自治区自然环境的典型特征是干旱,C对,其余选项可排除。
【22题详解】
新疆风沙大,该地区水源丰富的绿洲大面积建设农田防护林的主要作用是防风固沙,保护农田,A对;在河流中上游地区或我国南方多山地区的森林或黄土高原上具有涵养水源,保持水土功能,B错;美化环境,净化空气,在新疆农田也有这样的功能,但不是农田防护林的主要作用,C错;新疆降水较少调节径流能力弱,D错。
博格达峰(88.3°E,43.8°N)海拔为5445m,坐落在新疆维吾尔自治区阜康市境内,是天山山脉东段的最高峰。下图示意我国天山博格达峰的垂直自然带分布。读图,完成下面小题
23. 图示北坡是
①背风坡 ②迎风坡 ③阴坡 ④阳坡
A. ①④ B. ②③ C. ①② D. ③④
24. 该山地甲自然带是
A. 山地常绿阔叶林带 B. 山地雨林带
C. 山地常绿硬叶林带 D. 山地针叶林带
25. 图中甲自然带形成的主要原因是
A. 降水较多 B. 红壤肥沃
C. 全年高温 D. 光照充足
【答案】23. B 24. D 25. A
【解析】
【23题详解】
博格达峰是东西走向,该山在北回归线以北地区,故图示北坡是阴坡,排除AC;该山受偏北风的影响,在北坡形成迎风坡,故B正确,其余选项可排除。
【24题详解】
该山地越在北纬40°左右,当地位于温带大陆性气候区,降水较少,常绿阔叶林是亚热带气候对应的自然带,A错。“雨林带”,说明了当地降水较多,与当地的实情不符,B错;山地常绿硬叶林带是地中海气候对应的自然带,C错;甲自然带的高度在热量和水分上符合山地针叶林带的分布,D对。
【25题详解】
甲在山地上有一定的分布高度,受山地降水的影响,降水较多,有适宜森林生长的条件,A对;当地土壤不肥沃,B错;全年高温在热带,C错;当地山麓地带也是光照充足但并没有形成森林,说明主要的影响因素不是光照,D错。
第Ⅱ卷 (非选择题 共50分)
二、非选择题(共50分。)
26.读图,完成下列要求。
下图为太阳光照图,图中阴影部分表示黑夜,C点位于昏线上。
(1)该图为以____极点为中心的俯视图,在图中标出地球自转的方向。
(2)该日是北半球的______日(节气),此时太阳直射点的地理坐标是______。
(3)比较A、B、C三地自转线速度的大小。
(4)该日C地日出地方时为_______时,昼长_____小时。
(5)此时北京时间为_______时,与北京处于同一日期的范围约占全球的_______。
【答案】(1)北 绘图见解析(自转方向呈逆时针)。
(2)夏至 (45°W,23°26′N)
(3)A>B>C
(4)3 18
(5)23 7/8
【解析】
【详解】(1)C点位于昏线上,说明是沿地球自转方向上处于昼进入夜的分界线上,从图中可看出呈逆时针。该图为以北极点为中心的俯视图。
(2)该日北极圈及以北地区出现了极昼,是北半球的夏至日,太阳直射的纬度是北回归线,直射的经度是昼半球的中央经线上(正午12点所在的经线,即图中A点所在的经线)图中每相邻经线相差45°,可推出A点的经度是45°W,即此时太阳直射点的地理坐标是(45°W,23°26′N)。
(3)离赤道越近地球自转的线速度越大,故图中A、B、C三地自转线速度A>B>C。
(4)该日C地日落时间是21时,依据日出时间+日落时间=24,可推出当地日出地方时为3时;昼长=日落-日出,昼长18小时。
(5)图中45°E的地方时为18时,北京时间是120°的地方时,两地经度差75°,时差5小时,故此时北京时间为23时,此时135°E是新一天的0时,135°E到180°是新一天的范围,占全球的1/8,则与北京处于同一日期的范围约占全球的7/8。
27.读亚洲中纬度局部地区某时海平面等压线图(单位:hPa),完成下列要求。
(1)比较①②两地的风力大小,并分析其原因。
(2)判断图示甲、乙两地中气温日较差较大的地点,并分析其原因。
(3)说出影响③④两地的天气系统类型。
【答案】(1)①地比②地风力大。
原因:①地比②地等压线密集,水平气压梯度力较大,因此①地比②地风力大。
(2)甲地。成因:甲处深居内陆地区,是高压中心,天气晴朗,云层水汽少,白天大气对太阳辐射的削弱作用弱,地表气温较高,夜晩地表降温快,大气逆辐射弱,地表气温较低。
(3)类型:③为暖锋,④为冷锋。
【解析】
【详解】(1)等压线越密集风力越大,等压线越稀疏,风力越小。①地比②地等压线密集,水平气压梯度力较大,因此①地比②地风力大。
(2) 甲地。成因:甲处深居内陆地区,是高压中心,天气晴朗,云层水汽少,白天大气对太阳辐射的削弱作用弱,地表气温较高,夜晩地表降温快,大气逆辐射弱,地表气温较低。乙地位于我国东部季风区,降水较多,从图中看乙地是低压中心,降水较多,白天对太阳辐射的削弱作用强,气温低;夜晚对地面的保温作用强,气温高,昼夜温差小,故甲地昼夜温差大。
(3)从图中可看出③为暖锋,④为冷锋。
28.下图为某区域地质构造剖面图。读图,完成下列要求。
(1)以地表形态来看,甲处为_______,乙处为______。
(2)甲地的褶曲形态为______,并分析在甲地修建一条南北向的地下隧道的合理性。
(3)试简述乙处地形的形成原因。
【答案】(1)山谷(或谷地)山地
(2)背斜 合理性:岩层向上拱起,开挖隧道不易坍塌。
(3)向斜槽部受挤压,岩石坚硬,不易被侵蚀反而形成山岭。
【解析】
【详解】(1)以地表形态来看,甲处为山谷(或谷地,乙处为山地。
(2)甲地岩层上拱,甲地的褶曲形态为背斜,甲地修建隧道,岩层向上拱起,工程量小,开挖隧道不易坍塌,不易积水。
(3)乙处是向斜因槽部受挤压,岩石坚硬,不易被侵蚀反而形成山岭。
29.读非洲自然带分布图,完成下列要求。
(1)图中沿MN自然带的空间分布体现了_____分异规律,该分布规律主要以_____为基础。
(2)图中A自然带为____,并说明形成A自然带的气候特征。
(3)图中B自然带为____,D自然带为____,影响E地形成C自然带的主要因素是______。
(4)分析F地自然带的形成原因。
【答案】(1)纬度地带 热量
(2)亚热带常绿硬叶林带 气候特征:夏季炎热干燥,冬季温和多雨。
(3)热带荒漠带 热带雨林带 地形
(4)纬度位置较低,属于热带地区,热量较丰富;位于东南信风的迎风坡,多地形雨,降水丰富;沿海有马达加斯加暖流经过,增温增湿明显。
【解析】
【详解】(1)图中沿MN自然带的空间分布呈南北走向,体现了纬度地带分异规律,该分布规律主要以热量为基础。
(2)图中A位于地中海气候区,对应的自然带为亚热带常绿硬叶林带,地中海的气候特征是夏季炎热干燥,冬季温和多雨。
(3)图中B为热带沙漠气候对应的自然带为热带荒漠带,D为热带雨林气候对应的自然带为热带雨林带,影响E地即东非高原上形成C自然带(热带草原带)的主要因素是海拔高,没有形成热带雨林气候的水热条件,即主要的影响因素是地形。
(4)分析F地自然带的形成原因从纬度位置、地形、洋流等方面分析。纬度位置较低,属于热带地区,热量较丰富;处于山地的东部,位于来自海洋的东南信风的迎风坡,多地形雨,降水丰富;沿海有马达加斯加暖流经过,增温增湿明显。

