【地理】湖南省湘潭一中2019届高考模拟试卷(5月份)(解析版)
展开湖南省湘潭一中2019届高考模拟试卷(5月份)
一、选择题:在每小题给出的四个选项中,只有一项是符合题目要求的。
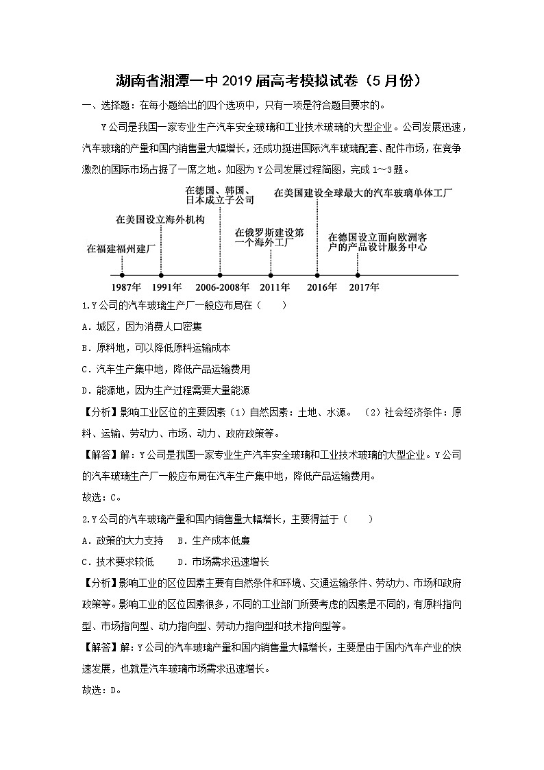
Y公司是我国一家专业生产汽车安全玻璃和工业技术玻璃的大型企业。公司发展迅速,汽车玻璃的产量和国内销售量大幅增长,还成功挺进国际汽车玻璃配套、配件市场,在竞争激烈的国际市场占据了一席之地。如图为Y公司发展过程简图,完成1~3题。
1.Y公司的汽车玻璃生产厂一般应布局在( )
A.城区,因为消费人口密集
B.原料地,可以降低原料运输成本
C.汽车生产集中地,降低产品运输费用
D.能源地,因为生产过程需要大量能源
【分析】影响工业区位的主要因素(1)自然因素:土地、水源。 (2)社会经济条件:原料、运输、劳动力、市场、动力、政府政策等。
【解答】解:Y公司是我国一家专业生产汽车安全玻璃和工业技术玻璃的大型企业。Y公司的汽车玻璃生产厂一般应布局在汽车生产集中地,降低产品运输费用。
故选:C。
2.Y公司的汽车玻璃产量和国内销售量大幅增长,主要得益于( )
A.政策的大力支持 B.生产成本低廉
C.技术要求较低 D.市场需求迅速增长
【分析】影响工业的区位因素主要有自然条件和环境、交通运输条件、劳动力、市场和政府政策等。影响工业的区位因素很多,不同的工业部门所要考虑的因素是不同的,有原料指向型、市场指向型、动力指向型、劳动力指向型和技术指向型等。
【解答】解:Y公司的汽车玻璃产量和国内销售量大幅增长,主要是由于国内汽车产业的快速发展,也就是汽车玻璃市场需求迅速增长。
故选:D。
3.为了增强产品的市场竞争力,Y公司在美国的汽车玻璃生产厂应当( )
A.降低工人工资,降低生产成本
B.扩大生产规模,提高产品价格
C.增强技术创新,提高产品质量
D.扩大宣传力度,增加广告费用
【分析】影响工业区位的主要因素(1)自然因素:土地、水源。 (2)社会经济条件:原料、运输、劳动力、市场、动力、政府政策等。
【解答】解:为了增强产品的市场竞争力,Y公司在美国的汽车玻璃生产厂应当增强技术创新,提高产品质量。
故选:C。
如图为甲河干流某河段沿东南﹣西北方向上的地形剖面示意图。据图完成4~5题。
4.如在图示①河段发现漂浮的污染物,则该污染物( )
A.可能是由③河段漂移过来
B.可能将继续漂移到③河段
C.可能将继续漂移到②河段
D.可能来自③河段,漂向②河段
【分析】首先审题,题目要求考生通过把握河段整体流向进而判断漂浮物的移动方向。
【解答】解:解题的关键是获取三条干流河道的河床及水位的高低信息,判断河流流向是由③经②流向①。
故选:A。
5.据图判断,下列说法正确的是( )
A.该河段流经地区水土流失严重
B.甲河该河段干流河道平直
C.枯水期当地湖泊对甲河径流调节作用明显
D.该地以平原为主,地形起伏较小
【分析】河流的水文特征分析①水位②流量③含沙量④结冰期:⑤汛期:⑥水能⑦凌汛⑧径流量⑨流速。
【解答】解:根据对图中海拔高度、相对高度及比例尺等信息可以判断,该地为海拔在200米以下,以平原为主。该河段位于平原地区,因此该河段水土流失不严重。沿着一个方向多次出现同一条干流河道,说明该地河道弯曲。图中河流的河床明显高于湖泊水面,因而枯水期湖泊很难补给甲河,径流调节作用不大。
故选:D。
伊塞克湖位于吉尔吉斯东部的山间盆地,湖面平均水位约1600米,有多条河流流入,湖水只通过蒸发支出。该山间盆地年降水量约100多毫米,夏季盆地东侧山地降水可达500多毫米。天山山脉甲山峰西坡海拔2300米以上依次出现森林、草甸、寒荒漠和积雪冰川带。如图为伊塞克湖位置示意图。完成6~8题。
6.夏季,伊塞克湖所在盆地盛行( )
A.偏东风 B.偏西风 C.偏南风 D.偏北风
【分析】影响气候的因素主要有纬度因素、海陆因素、地形地势因素、洋流因素及人类活动等。也是影响气温和降水的主要因素。
【解答】解:夏季,大西洋温带低,气压高;中亚的大陆温度高,气压低,该地位于北半球,受地转偏向力的影响,盛行西南风,故B符合题意。
故选:B。
7.图中甲山峰西坡海拔2300米以上的自然带更替主要是因为( )
A.水份条件的变化 B.热量条件的变化
C.光照条件的变化 D.土壤类型的变化
【分析】在山区,气温和降水随着海拔的增加而发生变化,从而形成了不同的植被、土壤和动物类型的组合。地表景观随高度发生有规律的更替现象,叫做垂直地域分异。造成这种分异的主要原因是水分条件、热量状况及其组合的变化,在低纬高山表现明显。
【解答】解:根据材料,天山山脉甲山峰西坡海拔2300米以上因热量越来越少,依次出现森林、草甸、寒荒漠和积雪冰川带,故B正确。
故选:B。
8.关于伊塞克湖特征的说法,正确的是( )
A.湖水主要参与了海陆间水循环
B.东部盐度较高,西部盐度较低
C.东西长不足20千米
D.湖水水位季节变化较大
【分析】冰川融水补给的湖泊,比如昆仑山北侧的湖泊,夏季气温高,冰雪融化快,湖泊为丰水期,冬季气温低,冰雪融化慢,为枯水期。
【解答】解:该地降水少,湖泊补给主要以冰雪融水补给为主为主,夏季气温高,容水量最大,所以湖泊水位季节变化较大。
故选:D。
如图为我国东南沿海某山村位置及附近地形示意图。该山村居民约160人,农产品基本自给自足,没有通公路,进出山村主要靠步行,当地政府计划把该地居民外迁安置。据此完成9~11题。
9.该山村最初选址在①,而没有选②地,主要考虑的自然条件应该是( )
A.①地海拔更低,热量条件更好
B.②地处于阴坡,光照条件较差
C.①地临近河流,水源条件较好
D.②地坡度更陡,多地质灾害
【分析】影响城市的区位因素有自然因素和社会经济因素。其中自然因素包括河流、地形、气候等;社会经济因素包括资源、交通、政策等。
【解答】解:读图可知,该自然村最初选址在①,而没有选②地,因为①更离河流近,生活和生产用水方便,水源条件好。
故选:C。
10.图示山村没有通公路的主要原因是( )
A.农产品自给自足,没有运输需求
B.地形坡度大,修建公路的困难大
C.人口稀少,不需要与外界联系
D.当地政府不重视,且资金紧张
【分析】影响交通线路分布的因素主要包括:自然因素(地形、气候、水文等)和社会经济因素(人口、资源、城镇分布、工农业生产水平、科学技术等。
【解答】解:读图可知,该山村等高线密集,地形坡度大,修建公路的困难大,没有通公路。
故选:B。
11.推测图中天池(湖泊)的水源主要来自( )
A.雨水 B.积雪融水 C.冰川融水 D.③河流
【分析】陆地水体的关系特征:陆地水体的相互关系是指它们之间的运动转化及其水源补给关系。从陆地水体的水源补给看,大气降水是河流水和其他陆地水体的最主要补给形式;冰融水可补给河流水及其他陆地水体;河流水、湖泊水和地下水之间,依据水位、流量的动态变化,具有水源的相互补给关系。
【解答】解:图中天池(湖泊)位于山地的最高处,不会有河流和冰雪融水注入,故推测其水源主要来自雨水。
故选:A。
二、非选择题:第12~13题为必考题,每个试题考生都必须作答,第14~15题为选考题,考生根据要求作答。
(一)必考题:
12.(22分)阅读图文资料,回答下列问题。
厄瓜多尔共和国位于南美洲西北部。西临太平洋,面积25.6万平方千米,东、西部多平原,属热带雨林气候,中部气候温和。如图为厄瓜多尔水系、城市、铁路分布示意图。
(1)描述厄瓜多尔的铁路分布特征。
(2)简要分析厄瓜多尔中部相对东西部气候温和的主要原因。
(3)判断厄瓜多尔河川径流总量的东、西部差异,并分析其主要原因。
(4)说明自然环境特征对厄瓜多尔城市分布的影响。
【分析】(1)厄瓜多尔的铁路分布特征从线路、密度、穿越的地区、走向等角度进行分析。
(2)厄瓜多尔中部相对东西部气候温和的主要原因从纬度、地形等角度进行分析。
(3)厄瓜多尔河川径流总量的东、西部差异从流域面积、降水、地形等角度进行分析。
(4)自然环境特征对厄瓜多尔城市分布的影响从地形、气候、河流、水源、交通等角度进行分析。
【解答】解:(1)厄瓜多尔的铁路分布特征是线路较少,密度较小,没有形成明显的铁路网;中部铁路主要穿过高山高原地区(河流源地);铁路多与海港城市相连;最长铁路两端呈东西走向,中段呈南北走向。
(2)厄瓜多尔中部相对东西部气候温和的主要原因是厄瓜多尔位于赤道附近,东西部为热带雨林气候,气候湿热,中部地区海拔高,气候较凉爽温和(且气温年变化小)。
(3)厄瓜多尔河川径流总量的东、西部差异东部总量大于西部。其原因是东部流域面积大于西部;东部为信风迎风坡,降水量大于西部;东部河流密度大于西部。
(4)自然环境特征对厄瓜多尔城市分布的影响是中部山地高原海拔高,气候温和,使得城市主要集中在中部地区;东、西部以热带雨林气候为主,气候湿热,城市分布较少(稀疏);河流较多,水源丰富,部分城市沿河分布;西部临海,交通便利,多个城市沿海分布。
故答案为:
(1)特征:线路较少,密度较小,没有形成明显的铁路网;中部铁路主要穿过高山高原地区(河流源地);铁路多与海港城市相连;最长铁路两端呈东西走向,中段呈南北走向。
(2)厄瓜多尔位于赤道附近,东西部为热带雨林气候,气候湿热,中部地区海拔高,气候较凉爽温和(且气温年变化小)。
(3)差异:东部总量大于西部。原因:东部流域面积大于西部;东部为信风迎风坡,降水量大于西部;东部河流密度大于西部。
(4)中部山地高原海拔高,气候温和,使得城市主要集中在中部地区;东、西部以热带雨林气候为主,气候湿热,城市分布较少(稀疏);河流较多,水源丰富,部分城市沿河分布;西部临海,交通便利,多个城市沿海分布。
13.(24分)阅读图文资料,回答下列问题。
材料一:大豆播种时田间持水量不能低于60%,生长期有效积温大于2200℃,年降水量500毫米以上,鼓粒期日照时数不低于15小时,日平均气温不低于20℃。
材料二:东北地区是中国优质大豆的主产区。如图为东北大豆主产区分布示意图。
材料三:2017年美国大豆亩产219千克,中国大豆亩产124千克。近年来,美国每年出口的大豆一半以上销往中国。2018年美国挑起贸易摩擦,中国对美国大豆加征25%关税。
材料四:中国大豆生产量和消费量极不平衡,如表为近年来中国大豆生产量和消费量情况。
年份 | 生产量/万吨 | 消费量/万吨 |
2010 | 1508 | 6773 |
2011 | 1449 | 7393 |
2012 | 1301 | 7459 |
2013 | 1195 | 7953 |
2014 | 1215 | 8892 |
2015 | 1179 | 9346 |
2016 | 1294 | 11016 |
2017 | 1455 | 11196 |
(1)简述中国东北地区种植大豆的优势条件。
(2)说出近年来中国大豆生产量波动下降的主要原因。
(3)简要分析美国挑起的贸易战对中国、美国的大豆生产分别有哪些主要影响。
(4)有人认为目前我国应该大幅度地扩大大豆的种植面积。你是否赞同?请表明观点并说明理由。
【分析】(1)中国东北地区种植大豆的优势条件从地形、土壤、气候、市场、交通、政策等角度进行分析。
(2)近年来中国大豆生产量波动下降的主要原因从单产、市场竞争力、价格、自然灾害、技术等角度进行分析。
(3)美国挑起的贸易战对中国的影响从市场竞争力、市场份额、价格、农民种植的积极性等角度进行分析;对美国的影响从产量、市场、种植面积和产量等角度进行分析。
(4)属于开放性试题,提出观点,并阐述理由。
【解答】解:(1)中国东北地区种植大豆的优势条件是平原面积大,土壤肥沃;夏季高温,降水丰富;夏季白昼时间长;春季积雪融水丰富,土壤水分条件好;平原地区河流多,灌溉便利;国内市场广阔;交通便利;政策支持等。
(2)近年来中国大豆生产量波动下降的主要原因是中国生产的大豆,单产低,成本高,与以美国为主生产的大豆相比,市场竞争力较弱;由于国外低价大豆的进入,大豆市场价格较低,农民种植的积极性较低;中国人多地少,大豆种植面积难以扩大;中国自然灾害频繁,许多地区抗灾能力差,容易造成大豆产量波动;技术投入较少,中国生产的大豆质量有待提高。
(3)美国挑起的贸易战对中国的影响是对美国大豆加征关税后,美国大豆在中国市场上竞争优势下降,有利于中国生产大豆扩大国内市场份额,促进大豆产量提升;大豆在中国市场上的价格上涨,提高农民种植大豆的积极性,提高大豆产量。对美国的影响是对美国大豆加征关税后,美国出口到中国的大豆量下降,很难短时间寻找到替代市场,导致大豆滞销,美国豆农会压缩大豆种植面积,导致大豆产量下降。
(4)目前我国应该大幅度地扩大大豆的种植面积,我赞同,理由是中国适合种植大豆的地区广;国内消费量大;可以减少大豆消费对外依赖性;增加就业。
我不赞同,理由是单产低、成本高,国产大豆市场竞争力弱;耕地面积较小;市场相对饱和,增加大豆产量可能导致大豆价格下降,影响经济效益;盲目扩大种植面积,可能导致环境压力加大。
故答案为:(1)自然优势:平原面积大,土壤肥沃;夏季高温,降水丰富;夏季白昼时间长;春季积雪融水丰富,土壤水分条件好;平原地区河流多,灌溉便利。人文优势:国内市场广阔;交通便利;政策支持等。
(2)中国生产的大豆,单产低,成本高,与以美国为主生产的大豆相比,市场竞争力较弱;由于国外低价大豆的进入,大豆市场价格较低,农民种植的积极性较低;中国人多地少,大豆种植面积难以扩大;中国自然灾害频繁,许多地区抗灾能力差,容易造成大豆产量波动;技术投入较少,中国生产的大豆质量有待提高。
(3)对中国:对美国大豆加征关税后,美国大豆在中国市场上竞争优势下降,有利于中国生产大豆扩大国内市场份额,促进大豆产量提升;大豆在中国市场上的价格上涨,提高农民种植大豆的积极性,提高大豆产量。
对美国:对美国大豆加征关税后,美国出口到中国的大豆量下降,很难短时间寻找到替代市场,导致大豆滞销,美国豆农会压缩大豆种植面积,导致大豆产量下降。
(4)赞同:中国适合种植大豆的地区广;国内消费量大;可以减少大豆消费对外依赖性;增加就业。
不赞同:单产低、成本高,国产大豆市场竞争力弱;耕地面积较小;市场相对饱和,增加大豆产量可能导致大豆价格下降,影响经济效益;盲目扩大种植面积,可能导致环境压力加大。
(二)选考题:请考生从2道题中任选一题作答,如果多做,则按所做的第一题计分。
[地理--选修3:旅游地理](10分)
14.《揭秘西夏陵》纪录片在央视播出后,吸引了大量游客前往西夏陵。西夏陵是历史上西夏王国(公元1038年一公元1227年)的皇家陵园,也是西夏文明留存至今规模最大、等级最高、保存最完整的历史文化遗存。西夏陵陵区占地58平方千米,陵区内现存9座帝陵,271个陪葬墓、一处大型西夏建筑遗址和数十座砖瓦窑址。为申报世界文化遗产,银川市各级政府累计投入7亿多元用于抢救性加固和修复西夏陵陵墓,包括修建公路、博物馆、游客服务中心和办公场所,组织西夏文化研讨活动等。
(1)说明西夏陵陵区旅游资源的游览价值较高的理由。
(2)简述西夏陵申报世界文化遗产的积极意义。
【分析】(1)旅游资源的游览价值评价:旅游资源的质量:主要看其是否具备较高的美学价值、科学价值、历史文化价值和经济价值;旅游资源的集群状况:需要多个高质量的景点组合。景观的地域组合状况:附近无雷同景点。
(2)世界遗产申报有利于保护自然环境和历史文化遗产,有利于国际间的协作和交流,让世界了解中国,而且能带来直接的社会和经济效益。
【解答】解:(1)旅游资源的游览价值主要从美学价值、历史文化价值、集群状况、地域组合状况等方面分析。
(2)对文字材料中的相关信息进行归纳、描述即可。
故答案为:
(1)文物古迹的数量众多,集群状况良好;独特性较强,历史文化价值高。
(2)有利于修复和保护文物;有利于促进对西夏文化的研究,弘扬民族传统文化;有利于合理地发展旅游业,促进当地经济发展;有利于促进当地基础设施建设和环境整治;有利于促进民众形成文物保护意识。
[地理--选修6:环境保护]
15.非点源污染主要来自农村,如含有农药、化肥的农田废水等。如图示意2005~2015年我国某县农田非点源污染的变化状况。
说明该县2005~2015年种植散户和农业种植公司农田非点源污染的差异及主要原因。
【分析】解答本题首先要通过判读柱状坐标曲线图,从时间上比较种植公司和种植散户的非点源污染的变化上的区别。然后通过二者在环保意识、管理难度、技术水平等方面比较差别的原因。
【解答】解:判读图示柱状图的变化,种植散户的农田非点源污染较严重,且逐年加剧。主要原因是相对于农业种植公司,农户环保意识薄弱,管理困难,技术水平低等原因造成。
故答案为:
差异:种植散户的农田污染程度高于农业种植公司;种植散户的农田污染程度升高,而农业种植公司的农田污染程度下降。
原因:与种植公司相比,种植散户种植技术、农药化肥利用率较低;处理污染经济、技术能力不足;农田分散,难以管理和治理;环保意识和法律意识较薄弱等。

