2017-2018学年山东省烟台市高二下学期期末考试化学试题 Word版
展开1.本试卷包括第I卷(选择题)和第II卷(非选择题)两部分,满分100分。考试时间90分钟。
2.考生请将第I卷选择题的正确选项用2B铅笔涂写在答题卡上,第II卷答案用0.5mm黑色签字笔填写在答题卡指定区域内。考试结束后,只收答题卡。
可能用到的相对原子质量:H 1 C 12 N 14 O 16 Fe 56
第I卷(选择题,共48分)
1~16小题,每小题3分,共48分。每小题只有一个选项符合题意。
1.下列说法正确的是
A.化学反应能够制造出新的物质,也能制造出新的元素
B.明矾水解时产生的胶体粒子,可作漂白剂
C.食品包装袋中常放入小袋的生石灰,防止食品氧化变质
D.河流入海口处会形成三角洲,其原理与卤水点豆腐相似
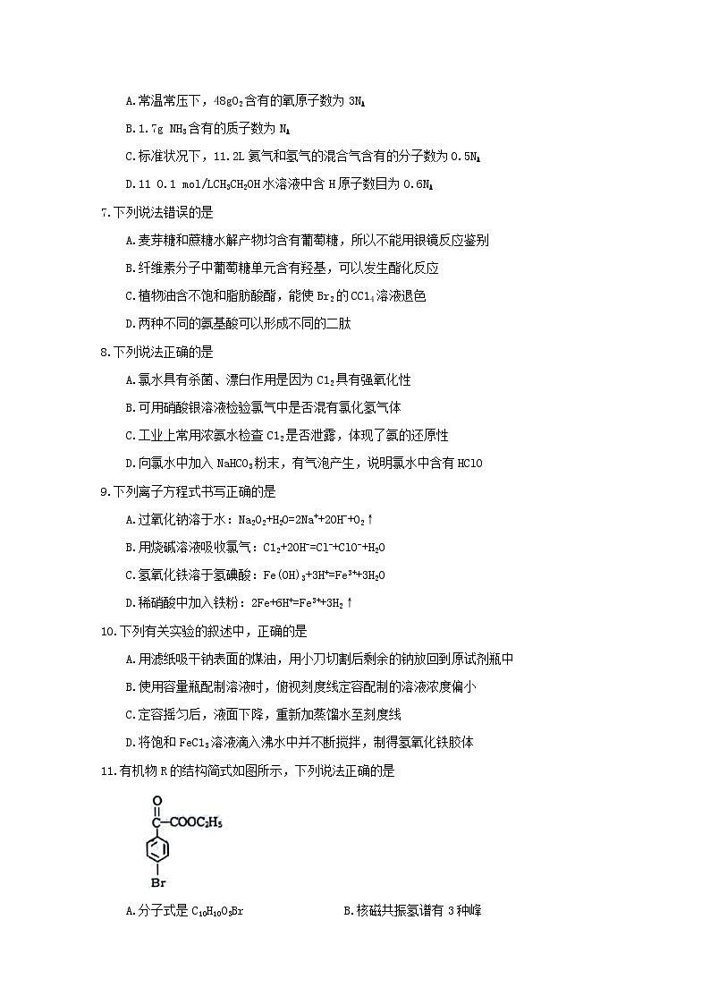
2.下列物质露置在空气中,不容易变质的是
A.氯化钠 B.过氧化钠 C.漂白粉 D.硫酸亚铁
3.在水溶液中能大量共存的一组离子是
A. H+、Na+、ClO-、CO32- B. K+、Ca2+、Cl-、NO3-、
C.K+、Cu2+、OH-、NO3- D. H+、Na+、Fe2+、MnO4-
4.下列关于有机物结构、性质的说法正确的是
A.石油的分馏、裂化和煤的干馏都是化学变化
B.甲烷的一氯代物只有一种可证明甲烷分子呈正四面体形
C.苯、乙醇、乙酸和乙酸乙酯在一定条件下都能发生取代反应
D.正丁烷和异丁烷的熔沸点相同,它们的一氯取代物都只有两种
5.下列说法正确的是
A.酸性氧化物一定是非金属氧化物
B.具有氧化性的物质在反应中一定做氧化剂
C.H2S在不同条件下既能表现还原性,也能表现氧化性
D.需要加入氧化剂才能实现Cr2O72-、CrO42-的转化
6.用NA表示阿伏加德罗常数的值,下列说法错误的是
A.常温常压下,48gO2含有的氧原子数为3NA
B.1.7g NH3含有的质子数为NA
C.标准状况下,11.2L氦气和氢气的混合气含有的分子数为0.5NA
D.11 0.1 mol/LCH3CH2OH水溶液中含H原子数目为0.6NA
7.下列说法错误的是
A.麦芽糖和蔗糖水解产物均含有葡萄糖,所以不能用银镜反应鉴别
B.纤维素分子中葡萄糖单元含有羟基,可以发生酯化反应
C.植物油含不饱和脂肪酸酯,能使Br2的CC14溶液退色
D.两种不同的氨基酸可以形成不同的二肽
8.下列说法正确的是
A.氯水具有杀菌、漂白作用是因为C12具有强氧化性
B.可用硝酸银溶液检验氯气中是否混有氯化氢气体
C.工业上常用浓氨水检查C12是否泄露,体现了氨的还原性
D.向氯水中加入NaHCO3粉末,有气泡产生,说明氯水中含有HClO
9.下列离子方程式书写正确的是
A.过氧化钠溶于水:Na2O2+H2O=2Na++2OH-+O2↑
B.用烧碱溶液吸收氯气:C12+2OH-=Cl-+ClO-+H2O
C.氢氧化铁溶于氢碘酸:Fe(OH)3+3H+=Fe3++3H2O
D.稀硝酸中加入铁粉:2Fe+6H+=Fe3++3H2↑
10.下列有关实验的叙述中,正确的是
A.用滤纸吸干钠表面的煤油,用小刀切割后剩余的钠放回到原试剂瓶中
B.使用容量瓶配制溶液时,俯视刻度线定容配制的溶液浓度偏小
C.定容摇匀后,液面下降,重新加蒸馏水至刻度线
D.将饱和FeC13溶液滴入沸水中并不断搅拌,制得氢氧化铁胶体
11.有机物R的结构简式如图所示,下列说法正确的是
A.分子式是C10H10O3Br B.核磁共振氢谱有3种峰
C.1 mol R催化加氢,需5mol H2 D.1 mol R完全燃烧消耗10.5 molO2(产物之一是HBr)
12.下列各组溶液,不用其他试剂就可以将它们区别开来的是
A. HCl、NaCl、Na2CO3、Na2SO4 B. Na2CO3、NaOH、BaCl2、HCl
C. HNO3、Ba(NO3)2、NaCl、Na2SO4 D. BaCl2、Ca(NO3)2、NaCl、Na2CO3
13.碘在地壳中主要以NaIO3的形式存在,在海水中主要以I-的形式存在,几种粒子之间的转化关系如图所示。已知淀粉遇单质碘变蓝,下列说法中正确的是
A.向含I-的溶液中通入C12,所得溶液加入淀粉溶液一定变蓝
B.途径II中若生成l mol I2,消耗 lmol NaHSO3
C.氧化性的强弱顺,弘为C12>I2>IO3-
D.一定条件下,I-与IO3-可能生成I2
14.有机物X、Y、Z的转化关系为,下列说法正确的是
A.X的名称为异丁烷
B.Y的同分异构体有7种(不考虑立体异构)
C.Z的所有碳原子一定共面
D.X、Y、Z均能使酸性KMnO4溶液褪色
15.等物质的量的KC1O3分别发生下述反应:①有MnO2催化剂存在时,受热分解得到氧气;②不使用催化剂,加热至470℃左右,得到KC1O4和KCl。下列关于①和②的说法错误的是
A.都属于氧化还原反应 B.发生还原反应的元素相同
C.发生氧化反应的元素不同 D.生成KCl的物质的量为2:1
16.已知l00mL硫酸铁、硫酸铜、硫酸的混合溶液,各阳离子的物质的量浓度相同,测得c(SO42-)=9mol/L,则此溶液中还可以溶解铁粉的质量为
A 11.2g B 16.8g C. 33.6g D. 5.6g
第II卷 (非选择题,共52分)
17.(13分)实验室利用如下图所示装置制取无水氯化铁和无水氯化亚铁。
已知:炽热铁屑
回答下列问题:
I制取无水氯化铁。
(1)盛装浓盐酸的仪器a的名称为_____。装置A中反应的离子方程式为_______________。装置B中加入的试剂是__________。
(2)制取的无水氯化铁中混有少量氯化亚铁,为防止生成氯化亚铁,其改进的措施为___________。
II制取无水氯化亚铁。
(3)装置A用来制取HCl,尾气的成分是____,用D装置进行尾气处理,存在的问题是________________。
(4)欲制得纯净的FeC12,在实验操作中应先点燃____(填“A”或“B”)处酒精灯。验证制得的FeC12是否含有FeC13,常用的试剂是————————————。
18. (13分)A、B、C、D、E五种有机物的结构简式如下所示。
(1) A→C的反应类型是__________。A中含氧官能团的名称____________。
(2)上述有机物能发生银镜反应的是_____(填代号),互为同分异构体的是_______(填代号)。
(3)已知HCHO分子中所有原子都在同一平面内,则上述分子中所有原子有可能都在同一平面的是____(填代号)。
(4)由C形成高聚物的结构简式是___________。
(5)写出由A→D的化学反应方程式_____________。
19.(12分)化合物M是一种合成药品的中间体,其合成路线如图所示。
已知:(弱碱性,易被氧化)
(1)写出反应①的化学方程式_____________。
(2)反应②属于____反应(填有机反应类型)。
(3)写出中官能团的名称__________。
(4)H为的同分异构体,则满足下列条件的H的同分异构体共有______种,其中满足下列条件且含4种不同氢原子的同分异构体的结构简式是___________。
①显弱碱性,易被氧化 ②分子内含有苯环 ③能发生水解反应
(5)请你设计由A合成B的合成路线
提示:①合成过程中无机试剂任选; ②合成路线表示方法示例如下。
20.(14分)有机物A有如下的转化关系:
已知:①当羟基与双键碳原子相连接时,易发生如下转化:
②F可与FeC13溶液发生显色反应。
③G→H的反应中,有机产物只有一种结构且能使溴水褪色。
请回答下列问题:
(1)A的结构简式为____。CH3COOCH=CH2中含有的官能团名称为__________。
(2) B→C的化学方程式为____________,G→H的化学方程式为____________。
(3)上述合成过程中没有涉及的反应类型有______(填字母)。
a.取代反应 b.酯化反应 c.加成反应 d.消去反应 e.氧化反应 f.还原反应
(4)F的名称____,与F不同类且含苯环的同分异构体的结构简式为_____________。
1~16小题,每小题3分,共48分。每小题只有一个选项符合题意。
1.D 2.A 3.B 4.C 5.C 6.D 7.A 8.C 9.B 10.A 11.D 12.B 13.D 14.B 15.D 16.C
17.(13分)
(1)分液漏斗(1分)
MnO2+4H++2Cl-Mn2++Cl2↑+2H2O(2分) 浓硫酸(1分)
(2)在装置A、B间增加装有饱和食盐水的洗气瓶,除去氯气中混有的少量HCl(2分)
(3)未反应的HCl和生成的H2(2分)
易发生倒吸,且可燃性的H2无法吸收(2分)
(4)A(2分) KSCN溶液 (1分)
18.(13分)
(1)消去反应(1分) 羟基 羧基(2分)
(2)BD (2分) CE(2分)
(3)C(2分)
(4)(2分)
(5)(2分)
19.(12分)
(1)(2分)
(2)取代反应(1分)
(3)氨基、羧基 (2分)
(4)3 (2分) (1分)
(5)(4分)
20.(14分)
(1)(2分) 酯基 碳碳双键(2分)
(2)CH3CHO+2Cu(OH)2CH3COOH+Cu2O↓+2H2O(2分)
(2分)
(3)b (3分)
(4)对甲基苯酚 (1分) (2分)

