2017-2018学年贵州省遵义航天高级中学高二上学期期中考试化学试题 解析版
展开
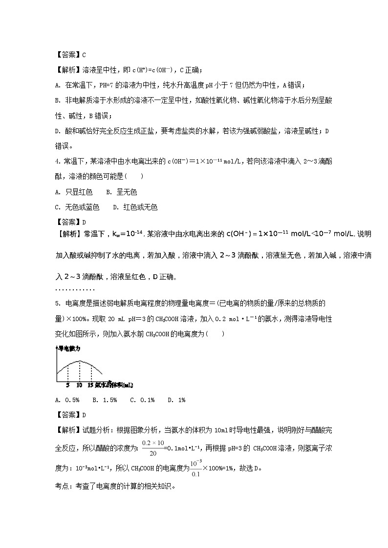
贵州省遵义航天高级中学2017-2018学年高二上学期期中考试化学试题1. 下列说法正确的是( )A. 有气体参加的化学反应,若增大压强(缩小反应容器的容积),可增大活化分子的百分数,从而使反应速率增大。B. 凡是焓变小于零的反应都能自发进行。C. 对于常温下 浓度相同的两种弱酸HA和HB,电离常数大的酸溶液的酸性强,电离常数小的酸溶液的酸性弱。D. 强电解质溶液的导电能力一定比弱电解质溶液的强【答案】CB. 反应方向的判断由焓变与熵变结合判断,焓变小于零的反应不一定都能自发进行,B错误;C. 对于常温下 浓度相同的两种弱酸HA和HB,c(H+)=cα,电离常数大的酸溶液的酸性强,电离常数小的酸溶液的酸性弱,C错误;D. 导电能力的大小与溶液中离子浓度、离子所带电荷成正比,与电解质的强弱没有必然联系,D错误。2. 下列 物质中既能导电又属于强电解质的一组物质是( )A. 熔融的MgCl2和熔融的NaOH B. 液氨 和石灰水C. 石墨和食醋 D. 稀硫酸和蔗糖【答案】A【解析】试题分析:A、熔融MgCl2、熔融NaOH,属于强电解质能导电,A正确;B、液氨不能导电属于非电解质,石灰水能导电是电解质溶液,B错误;C、石墨能导电不是电解质,食醋能导电,醋酸属于弱电解质,C错误;D、稀硫酸是电解质溶液能导电,蔗糖不能导电,属于非电解质,D错误。考点:考查了强电解质的相关知识。3. 下列溶液一定呈中性的是( )A. PH=7的溶液 B. 非电解质溶于水形成的溶液C. C(H+)=C(OH-)=10-6 mol/L 的溶液 D. 酸和碱恰好完全反应生成的正盐溶液【答案】C【解析】溶液呈中性,即c(H+)=c(OH—),C正确;A. 在常温下,PH=7的溶液为中性,纯水升高温度pH小于7但仍然为中性,A错误;B. 非电解质溶于水形成的溶液不一定呈中性,如酸性氧化物、碱性氧化物溶于水后分别呈酸性、碱性,B错误;D. 酸和碱恰好完全反应生成正盐,要考虑盐类的水解,若该为强碱弱酸盐,溶液呈碱性;D错误。4. 常温下,某溶液中由水电离出来的c(OH-)=1×10—11 mol/L,若向该溶液中滴入2~3滴酚酞,溶液的颜色可能是( )A. 只显红色 B. 呈无色C. 无色或蓝色 D. 红色或无色【答案】D............5. 电离度是描述弱电解质电离程度的物理量电离度=(已电离的物质的量/原来的总物质的量)×100%。现取20 mL pH=3的CH3COOH溶液,加入0.2 mol·L-1的氨水,测得溶液导电性变化如图所示,则加入氨水前CH3COOH的电离度为( ) A. 0.5% B. 1.5% C. 0.1% D. 1%【答案】D【解析】试题分析:根据图象分析,当氨水的体积为10ml时导电性最强,说明刚好与醋酸完全反应,所以醋酸的浓度为:=0.1mol•L-1,再根据pH=3的 CH3COOH溶液,则氢离子浓度为:10-3mol•L-1,所以CH3COOH的电离度为×100%=1%,故选D。考点:考查了电离度的计算的相关知识。6. 对于可逆反应:2A(g)+B(g)2C(g) ΔH<0,下列各图正确的是( )A. A B. B C. C D. D【答案】A【解析】试题分析:A、该反应为放热反应,温度升高平衡向逆反应方向移动,C的质量分数减小,故A正确;B、根据反应前后的化学计量数的大小可以看出,增大压强平衡向正反应方向移动,正逆反应速率都增大,且V正>V逆,故B错误;C、催化剂同等程度地改变正逆反应速率,平衡不发生移动,故C错误;D、该反应为放热反应,温度升高平衡向逆反应方向移动,A的转化率降低,根据反应前后的化学计量数的大小可以看出,增大压强平衡向正反应方向移动,A的转化率增大,本题温度的曲线不正确,故D错误。故选A。【考点定位】考查化学平衡图象【名师点晴】本题为化学平衡图象题,做题时注意两个方面的问题:(1)定一议二:当图象中同时有三个变量时,使其中之一不变,讨论另外两个变量间的关系;(2)先拐先平:变化曲线若与时间轴平行,表示反应体系已达平衡状态,先达到平衡(先出现拐点)的曲线所示的温度或压强较大。7. “直接煤燃料电池”能够将煤中的化学能高效、清洁地转化为电能,如图是用固体氧化物作“直接煤燃料电池”的电解质。下列有关说法正确的是( )A. 电极b为电池的负极 B. 电子由电极a沿导线流向bC. 电池反应为C+CO2===2CO D. 煤燃料电池比煤直接燃烧发电能量利用率低【答案】B【解析】燃料电池中,加入燃料的电极是负极、通入氧化剂的电极是正极,所以a是负极、b是正极,电解质为熔融氧化物,则负极反应式为C-4e-+2O2-=CO2、正极反应式为O2+4e-=2O2-,电池反应式为C+O2=CO2,A.通过以上分析知,a是负极、b是正极,A错误;B.电子从负极a沿导线流向正极b,B正确;C.燃料电池反应式与燃料燃烧方程式相同,所以电池反应式为C+O2=CO2,C错误;D.煤燃料电池能将化学能直接转化为电能,而煤燃烧发电时先转化为热能再转化为电能,所以煤燃料电池比煤直接燃烧发电能量利用率高,D错误;答案选B。点睛:本题考查化学电源新型电池,为高频考点,明确原电池原理是解本题关键,知道正负极判断方法、电子流向、电池反应式的书写即可解答,电极反应式的书写要结合电解质特点,注意该反应电解质为熔融状态氧化物。8. (1)已知H—H键键能(化学键断裂时吸收或形成时释放的能量)为436 kJ/mol,N—H键键能为391 kJ/mol,根据热化学方程式:N2(g)+3H2(g)===2NH3(g) ΔH=-92.4 kJ/mol,可知键的键能是______________kJ/mol(2)碳(s)在氧气供应不充足时,生成CO同时还部分生成CO2,因此无法通过实验直接测得反应:C(s)+O2(g)===CO(g)的ΔH。但可设计实验、利用盖斯定律计算出该反应的ΔH,计算时需要测得的实验数据有________(3)运动会中的火炬一般采用丙烷(C3H8)为燃料。丙烷热值较高,污染较小,是一种优良的燃料。试回答下列问题:①如图是一定量丙烷完全燃烧生成CO2和1 mol H2O(l)过程中的能量变化图,图中的括号内应填入___(“+”或“-”)。②写出表示丙烷燃烧热的热化学方程式:________________。(4)高氯酸、硫酸、硝酸和盐酸都是强酸,其酸性在水溶液中差别不大。以下是某温度下这四种酸在冰醋酸中的电离常数:酸HClO4H2SO4HClHNO3Ka1.6×10-56.3×10-91.6×10-94.2×10-10 由以上表格中数据判断以下说法不正确的是__________。A.在冰醋酸中这四种酸都没有完全电离B.在冰醋酸中高氯酸是这四种酸中酸性最强的酸C.在冰醋酸中硫酸的电离方程式为: H2SO4 = 2H++SD.水对这四种酸的强弱没有区分能力,但冰醋酸可以区分这四种酸的强弱(5)常温下,0.1 mol·L-1的CH3COOH溶液加水稀释过程中,下列表达式的数值变大的是________。A.c(H+) B. C.c(CH3COO-) D.c(CH3COOH)【答案】 (1). 945.6 kJ·mol-1 (2). 碳和CO的燃烧热 (3). - (4). C3H8(g)+5O2(g)===3CO2(g)+4H2O(l) ΔH=-2215.0 kJ·mol-1 (5). C (6). B【解析】(1)反应热与键能的公式:反应热= 旧化学键的键能之和—新化学键的键能之和;ΔH =436 kJ/mol×3+ a —391 kJ/mol×3×2=﹣92.4kJ/mol,a = 945.6 kJ/mol。(2)C(s)+O2(g)===CO(g),ΔH1,C(s)+O2(g)===CO2(g),ΔH2,CO(g)+O2(g)===CO2(g),ΔH3;由盖斯定律可知,ΔH1+ΔH3=ΔH2,需要的实验数据有碳和CO的燃烧热;(3)①如图是一定量丙烷完全燃烧生成CO2和1 mol H2O(l)过程中的能量变化图,反应物能量大于生成物能量,是放热反应,括号内应填入“-”;ΔH=生成物总能量—反应物总能量,ΔH=—553.75 kJ/mol;②丙烷燃烧热的热化学方程式:C3H8(g)+5O2(g)===3CO2(g)+4H2O(l) ΔH=-2215.0 kJ·mol-1;(4)由这四种酸在冰醋酸中的电离常数均小于10-5,说明这四种酸在醋酸中均没有完全电离,A正确;其中高氯酸的Ka最大,酸的电离平衡常数越大,电离程度越大,酸越强,B正确;在冰醋酸中,硫酸不完全电离,所以硫酸的电离方程式中应该用可逆号,且分步电离,故C错误;这四种酸在水中都完全电离,在冰醋酸中电离程度不同,所以水对于这四种酸的强弱没有区分能力,但醋酸可以区分这四种酸的强弱,故D正确; (5)常温下,0.1 mol·L-1的CH3COOH溶液加水稀释,平衡正向移动,c(CH3COOH)减小,溶液体积增大值大于离子的增大值,c(H+)、c(CH3COO-)变小;值增大。故选B。9. 现有A、B、C、D和Cu五种金属片,将其分别用导线连接后浸入稀硫酸中(如图),每次实验时,通过灵敏电流计测出电子流动方向如下表:实验分组所用金属电子流向①A、CuA→Cu②C、DD→C③A、CC→A④B、CuCu→B⑤………… 根据上述情况,回答下列问题:(1)五种金属的活动性按从大到小的顺序是____________________。(2)在①中,Cu片上观察到的现象是____________________。(3)在②中,溶液中H+向金属片________移动。(4)如果实验⑤用B、D作电极,则导线中电流方向为________(填“B→D”或“D→B”)。【答案】 (1). D>C>A>Cu>B (2). 有无色气泡生成 (3). C (4). B→D【解析】(1)现有A、B、C、D和Cu五种金属片,将其分别用导线连接后浸入稀硫酸中,构成原电池,电子由负极流向正极,即负极失电子,金属活泼性大于正极材料,A→Cu(A>Cu),类推可得,五种金属的活动性由大到小的顺序是D>C>A>Cu>B;(2)在①中,电解质为稀硫酸,A失去电子,溶液中氢离子在Cu片上得电子产生氢气,所以在铜片可以看到有无色气泡生成;(3)同理,在②中,溶液中H+到C金属片上得电子,故氢离子向C金属片移动。(4)若用B、D作电极,稀硫酸作电解质,因D的金属活泼性大于B,故D作负极,失去电子,电子由D流向B。10. 煤化工是以煤为原料,经过化学加工使煤转化为气体、液体、固体燃料以及各种化工产品的工业过程。(1)将水蒸气通过红热的炭即可产生水煤气,热化学方程式为:C(s)+H2O(g)CO(g)+H2(g) ΔH=+131.3 kJ·mol-1。能使化学反应速率加快的措施有________(填序号)。①增大C的物质的量②升高反应温度③随时吸收CO、H2转化为CH3OH④密闭定容容器中充入CO(g)(2)将不同物质的量的CO(g)和H2O(g)分别通入到体积为2 L的恒容密闭容器中,进行反应CO(g)+H2O(g) CO2(g)+H2(g),得到如下两组数据:实验组温度/℃起始量/mol平衡量/mol达到平衡所需时间/minH2OCOH2CO 1650241.62.452900120.41.62 ①实验1中用CO2表示的化学反应速率为__________________。②温度从650 ℃升高到900 ℃时,化学平衡常数会________(填“增大”“减小”或“不变”),则该反应的正反应为________(填“吸热”或“放热”)反应。(3)在一容积为2 L的密闭容器内加入2 mol的CO和6 mol的H2,在一定条件下发生如下反应CO(g)+2H2(g) CH3OH(g) ΔH<0,该反应的逆反应速率与时间的关系如图所示。若t4时降压,t5时达到平衡,t6时改变的条件可能是____________。【答案】 (1). ② ④ (2). 0.16 mol/(L·min) (3). 减小 (4). 放热 (5). 增大反应物的浓度【解析】(1)①C为固体,增大C的物质的量对速率无影响;②升高反应温度,速率加快;③随时吸收CO、H2转化为CH3OH,降低生成物浓度,速率降低;④密闭定容容器中充入CO(g),增大生成物浓度,速率加快。故选②④。(2)①由实验1中数据分析,反应在5 min达到平衡,v(CO)=v(CO2)=(4 mol -2.4 mol)/2L/5 min=0.16 mol/(L·min);②第二组温度比第一组高,反应物物质的量比第一组减半,但是平衡时CO2的物质的量比第一组的一半少,表明该反应为放热反应;温度从650 ℃升高到900 ℃时,化学平衡常数会减小;(3)由图分析,t6时逆反应速率瞬间没有变化,然后慢慢升高,说明反应正向进行,应是增大反应物的浓度。11. 现使用酸碱中和滴定法测定市售白醋(主要成分是CH3COOH)的总酸量(g·100 mL-1)。已知CH3COOH + NaOH=====CH3COONa + H2O 终点时所得溶液呈碱性。Ⅰ.实验步骤:(1)用________________(填仪器名称)量取10.00 mL食用白醋,在__________(填仪器名称)中用水稀释后转移到100 mL__________(填仪器名称)中定容,摇匀即得待测白醋溶液。(2)用_____取待测白醋溶液20.00 mL于锥形瓶中,向其中滴加2滴_____作指示剂。(3)读取盛装0.100 0 mol·L-1NaOH 溶液的碱式滴定管的初始读数。如果液面位置如右图所示,则此时的读数为________mL。(4)滴定。当____________________时,停止滴定,并记录NaOH溶液的终读数。重复滴定3次。Ⅱ.实验记录实验数据(mL) 滴定次数1234V(样品)20.0020.0020.0020.00V(NaOH)(消耗)15.9515.0015.0514.95 Ⅲ.数据处理与讨论:(1)甲同学在处理数据时计算得:平均消耗的NaOH溶液的体积V=mL=15.24 mL。指出他计算的不合理之处: _______。按正确数据处理,可得c(市售白醋)=________mol·L-1;市售白醋总酸量=________g·100 mL-1。(2)在本实验的滴定过程中,下列操作会使实验结果偏大的是_________(填写序号)。A.碱式滴定管在滴定时未用标准NaOH溶液润洗B.碱式滴定管的尖嘴在滴定前有气泡,滴定后气泡消失C.锥形瓶中加入待测白醋溶液后,再加少量水D.锥形瓶在滴定时剧烈摇动,有少量液体溅出【答案】 (1). 酸式滴定管(或10 mL移液管) (2). 烧杯 (3). 容量瓶 (4). 酸式滴定管 (5). 酚酞 (6). 0.60 (7). 溶液由无色恰好变为浅红色,并在半分钟内不褪色 (8). 第1次滴定误差明显大,属异常值,应舍去 (9). 0.75 (10). 4.50 (11). ab【解析】Ⅰ.(1)白醋为酸性溶液,应该使用酸式滴定管量取白醋溶液;在烧杯中用水稀释后转移到100 mL容量瓶中。(2)白醋为酸性溶液,应该使用酸式滴定管量取白醋溶液;食醋与NaOH反应生成了强碱弱酸盐,溶液呈碱性,应选择碱性变色范围内的指示剂——酚酞;(3)视线与凹液面最低点相切读数为0.60mL(4)当溶液由无色恰好变为浅红色,并在半分钟内不褪色时,停止滴定;III.(1)第1次滴定误差明显大,属异常值,应舍去;3次消耗的NaOH溶液的体积为:15.00mL;15.05mL;14.95mL;则NaOH溶液的体积的平均值为:(15.00mL+15.05mL+14.95mL)/3=15.00mL;设10mL市售白醋样品含有 CH3COOOH xg,则 CH3COOOH~NaOH 60 40xg×0.2 0.1000mol/L×0.015L×40g/mol x=0.45C(市售白醋)=0.45g/60g/mol/0.01L==0.75mol/L,样品总酸量为:4.50g/100mL,故答案为:第1次滴定误差明显大,属异常值,应舍去; 0.75; 4.50;
(2)浓度误差分析,依据c(待测)= c(标准)V(标准)/ V(待测)进行分析,A.碱式滴定管在滴定时未用标准NaOH溶液润洗,标准液浓度降低,造成V(标准)偏大,根据c(待测)= c(标准)V(标准)/ V(待测) 可知,c(待测)偏大,故A正确;B.碱式滴定管的尖嘴在滴定前有气泡,滴定后气泡消失,标准液体积增大,c(待测)偏大,故B正确;C.锥形瓶中加入待测白醋溶液后,再加少量水,酸的物质的量不变,无影响,故C错误;D.锥形瓶在滴定时剧烈摇动,有少量液体溅出,溶质减少,浓度降低,故D错误。偏低,故D错误;故选AB.

