2019-2020学年安徽省蚌埠田家炳中学、五中高二上学期期中考试化学试题 Word版
展开蚌埠田家炳中学、五中联考期中2019-2020学年高二化学试卷
考试时间 90分钟 试卷分值 100分
一、选择题(每题仅有一个答案16×3分)
1.下列说法正确的是
A、物质发生化学变化都伴随着能量变化 B、伴有能量变化的物质变化都是化学变化
C、需要加热才能发生的反应一定是吸热反应
D、在一个确定的化学反应关系中,反应物的总能量总是高于生成物的总能量
2.已知石墨生成金刚石的反应是一个吸热反应,由此可以判断出( )
A.金刚石比石墨稳定 B.石墨比金刚石稳定
C.只要加热到一定程度,任何化学反应都会发生
D.石墨转化为金刚石是一个只有能量变化没有物质变化的反应
3.1g炭与适量的水蒸气反应生成一氧化碳和氢气,吸收10.94kJ的热量,相应的热化学方程式为( )
A、C+H2O=CO+H2; △H=+10.94KJ·mol-1
B、C(s)+H2O(g)=CO(g)+H2(g); △H=+10.94 kJ·mol-1
C、C(s)+H2O(g)=CO(g)+H2(g); △H=+131.3 kJ·mol-1
D、C(s)+H2O(g)=CO(g)+H2(g); △H=—131.3 kJ·mol-1
4.关于原电池和电解池的叙述正确的是( )
A.原电池中失去电子的电极为阴极
B.原电池的负极、电解池的阳极都发生氧化反应
C.原电池的两极一定是由活动性不同的两种金属组成
D.电解时电解池的阴极一定是阴离子放电
5.在铁制品上镀上一层锌,以下方案正确的是( )
A.锌作阳极,镀件作阴极,溶液中含有锌离子
B.铁作阴极,镀件作阳极,溶液中含有亚铁离子
C.锌作阴极,镀件作阳极,溶液中含有锌离子
D.铁作阳极,镀件作阴极,溶液中含有锌离子
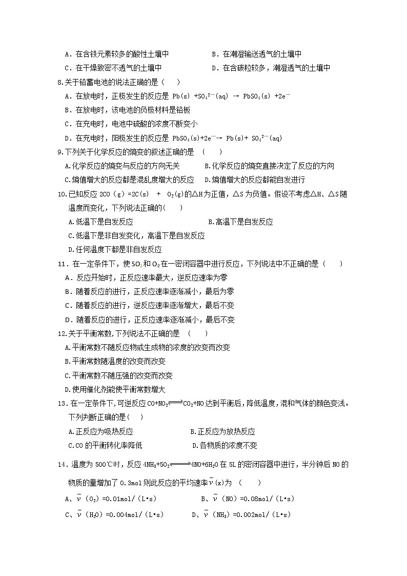
6. 右图为直流电源电解稀Na2SO4水溶液的装置。通电后在石墨电极a和b附近分别滴加几滴石蕊溶液。下列实验现象中正确的是( )
A.逸出气体的体积,a电极的小于b电极的
B.一电极逸出无味气体,另一电极逸出刺激性气味气体
C.a电极附近呈红色,b电极附近呈蓝色
D.a电极附近呈蓝色,b电极附近呈红色
7. 埋在地下的输油铸铁管道,在下列各种情况下,被腐蚀速度最慢的是( )。
A.在含铁元素较多的酸性土壤中 B.在潮湿输送透气的土壤中
C.在干燥致密不透气的土壤中 D.在含碳粒较多,潮湿透气的土壤中
8.关于铅蓄电池的说法正确的是( )
A.在放电时,正极发生的反应是 Pb(s) +SO42—(aq) → PbSO4(s) +2e—
B.在放电时,该电池的负极材料是铅板
C.在充电时,电池中硫酸的浓度不断变小
D.在充电时,阳极发生的反应是 PbSO4(s)+2e—→ Pb(s)+ SO42—(aq)
9.下列关于化学反应的熵变的叙述正确的是 ( )
A.化学反应的熵变与反应的方向无关 B.化学反应的熵变直接决定了反应的方向
C.熵值增大的反应都是混乱度增大的反应 D.熵值增大的反应都能自发进行
10.已知反应2CO(g)=2C(s) + O2(g)的△H为正值,△S为负值。假设不考虑△H、△S随温度而变化,下列说法正确的( )
A.低温下是自发反应 B.高温下是自发反应
C.低温下是非自发变化,高温下是自发反应
D.任何温度下都是非自发反应
11.在一定条件下,使SO2和O2在一密闭容器中进行反应,下列说法中不正确的是 ( )
A.反应开始时,正反应速率最大,逆反应速率为零
B.随着反应的进行,正反应速率逐渐减小,最后为零
C.随着反应的进行,逆反应速率逐渐增大,最后不变
D.随着反应的进行,正反应速率逐渐减小,最后不变
12.关于平衡常数,下列说法不正确的是 ( )
A.平衡常数不随反应物或生成物的浓度的改变而改变
B.平衡常数随温度的改变而改变
C.平衡常数不随压强的改变而改变
D.使用催化剂能使平衡常数增大
13.在一定条件下,可逆反应CO+NO2CO2+NO达到平衡后,降低温度,混和气体的颜色变浅。下列判断正确的是( )
A.正反应为吸热反应 B.正反应为放热反应
C.CO的平衡转化率降低 D.各物质的浓度不变
14.温度为500℃时,反应4NH3+5O24NO+6H2O在5L的密闭容器中进行,半分钟后NO的物质的量增加了0.3mol则此反应的平均速率(x)为 ( )
A、(O2)=0.01mol/(L•s) B、(NO)=0.08mol/(L•s)
C、(H2O)=0.004mol/(L•s) D、(NH3)=0.002mol/(L•s)
15.已建立平衡的某可逆反应,当条件改变使化学平衡向正反应方向移动时,下列叙述正确的是( )
①生成物的体积分数一定增大 ②生成物的产量一定增加 ③反应物的转化率一定增大
④反应物的浓度一定降低 ⑤正反应速率一定大于逆反应速率 ⑥使用了合适的催化剂
A. ①② B. ②⑤ C. ③⑤ D.④⑥
16.下列有关化学反应速率的说法正确的是( )
A.用铁片和稀硫酸反应制氢气时,改用98%的浓硫酸可以加快产生氢气的速率
B.100 ml 2mol/L的盐酸跟锌片反应,加入适量的氯化钠溶液,反应速率不变
C.SO2的催化氧化是一个放热反应,所以升高温度,反应速率减慢
D.汽车尾气中的NO和CO可以缓慢反应生成N2和CO2,减小压强反应速率减慢
二、主观题(44分,每空2分)
17.在下列事实中,什么因素影响了化学反应的速率?
(1)黄铁矿煅烧时要粉碎成细小颗粒
(2)夏天的食品变霉,在冬天不易发生该现象
(3)熔化的KClO3放出气泡很慢,撒入MnO2少量很快产生气体
(4)卤化银要保存在棕色试剂瓶中
18. 在用惰性电极电解时,由于阴阳两极附近的电势不等,电解质溶液中的 (填“阴”或“阳”)离子向阳极移动,并最终在阳极上放电发生 (填“氧化”或“还原”,下同),反应得到 产物。在一定温度下,用惰性电极电解饱和CuSO4溶液,一段时间后Na2SO4溶液的PH (填“变大”、“变小”或“不变”);阴极反应式是 ,阳极反应式是 。
19.科学家预言,燃料电池将是21世纪获得电力的重要途径,美国已计划将甲醇燃料用于军事目的。一种甲醇燃料电池是采用铂或碳化钨作电极催化剂,在稀硫酸电解液中直接加入纯化后的甲醇(CH3OH),同时向一个电极通入空气。试回答下列问题:
(1)这种电池放电时发生的化学反应方程式是 。
(2)此电池的正极发生的电极反应是 ;
负极发生的电极反应是 。
(3)电解液中的H+向 极移动;向外电路释放电子的电极是 极。
(4)与燃料直接燃烧相比,使用燃料电池有许多优点,其中重要有两点:首先是燃料电池的能量转化率高,其次是 。
20.高炉炼铁中发生的基本反应之一如下:
FeO(固)+CO(气) Fe(固)+CO2(气) △H<0。
(1)其平衡常数可表示为 ,已知1100℃时K=0.263。
(2)温度升高,化学平衡移动后达到新的平衡,高炉内CO2和CO的体积比值___ _,平衡常数K值___ __(本小题空格均备选:增大、减小或不变)
(3)1100℃时测得高炉中c(CO2)=0.025 mol·L-1,c(CO)=0.1mol·L-1,在这种情况下,该反应是否处于化学平衡状态____(选填“是”或“否”),此时化学反应速率是
υ正___υ逆(选填大于、小于或等于),其原因是___________。
三、计算题(8分)
21. 一定温度下的密闭容器中存在如下反应:A(g)+B(g)C(g)+D(g),已知A和B的起始浓度均为3mol·L-1,经测定该反应在该温度下的平衡常数K=1,试判断:
(1)达到平衡时,A的转化率为多少?(4分)
(2)当A的起始浓度仍为3mol·L-1,B的起始浓度为6mol·L-1,求:平衡时A的体积分数?
高二化学答案
一、选择题
1 | 2 | 3 | 4 | 5 | 6 | 7 | 8 |
A | B | C | B | A | D | C | B |
9 | 10 | 11 | 12 | 13 | 14 | 15 | 16 |
C | D | B | D | B | D | B | D |
二、主观题
17、接触面 温度 催化剂 光
18、阴 氧化 氧化 变小
Cu2++2e-= Cu 4OH-→2H2O+O2↑+4e-
19.(1)2CH3OH+3O2=2CO2+4H2O
(2)3O2+12H++12e-→6H2O;2CH3OH+2H2O→2CO2+12H++12e-
(3)正;负
(4)燃料电池减少对空气的污染
20、﹝CO2﹞/﹝CO﹞ 减小 减小 否 ﹥
浓度熵为0.25小于平衡常数,平衡向右移动。故υ正﹥υ逆
21、50% 11.1%

