还剩25页未读,
继续阅读
2018-2019学年福建省莆田第一中学高二下学期期中考试化学试题 解析版
展开
莆田一中2018-2019学年度下学期第一学段考试试卷
高二 化学选修3
(总分:100分 考试时间:120分钟)
本卷可能用到的相对原子质量:H-1 Li-7 C-12 N-14 O-16 Na-23 Al-27 Si-28 P-31 S-32 C1-35.5 Fe-56 Cu-64 Zn-65 Sn-119
第Ⅰ卷(共48分)
一. 选择题(每小题只有一个选项符合题意,每小题2分,共48分)
1.《自然》刊登了波尔原子结构模型100周年,波尔在人类对原子结构的认识的历程上是非常重要的。以下关于人类对原子结构的认识错误的是( )
A. 波尔首次将量子化的概念运用到原子结构,并解释了原子稳定性
B. 道尔顿认为原子是不能再分的粒子
C. 卢瑟福根据α粒子散射实验提出原子结构有核模型
D. 电子云图中的每个小黑点代表电子在该区域出现过一次
【答案】D
【解析】
【详解】A.玻尔首次将量子化概念应用到原子结构,并解释了原子稳定性量子化概念,A正确;
B.道尔顿提出了近代原子学说,认为原子是不能再分的实心球体,B正确;
C.卢瑟福认为在原子中有一个很小的核,带正电荷,原子的质量主要集中在原子核上,但体积非常小,在原子核周围相对来说有很大的空间,电子在这个较大的空间作高速运动,即根据α粒子散射实验提出原子结构有核模型,C正确;
D.电子云图中的每个小黑点代表电子在该区域出现机会的多少,小黑点密,表示电子出现的机会多,小黑点稀疏,表示电子在该区域出现的机会少,D错误;
故合理选项是D。
2.13C-NMR(核磁共振)、15N-NMR可用于测定蛋白质、核酸等生物大分子的空间结构,Kurt Wüthrich等人为此获得了2002年诺贝尔化学奖。下面有关13C、15N叙述正确的是( )
A. 15N2与14N2互为同位素 B. 13C与15N有相同的中子数
C. 13C转化为12C是物理变化 D. 13C与C60互为同素异形体
【答案】C
【解析】
【详解】A. 15N2与14N2是由同位素原子形成的单质分子,不能互为同位素,A错误;
B.13C中子数为7,15N的中子数为8,因此它们的中子数不相等,B错误;
C. 13C、12C是不同的核素, 13C转化为12C是核反应发生时进行的,化学反应的过程中原子的种类不变,因此发生的不是物理变化,C正确;
D.13C是C元素的同位素原子,而C60是C元素的单质,所以它们不能互为同素异形体,D错误。
3.下列有关化学用语表示正确的是( )
A. 中子数为8的N原子:87N B. 乙醇的结构式:C2H5OH
C. Cl﹣结构示意图: D. CSO的电子式:
【答案】D
【解析】
【详解】A.中子数为8的N原子表示为:,A错误;
B.乙醇的结构简式:C2H5OH,B错误;
C.Cl是17号元素,原子核内质子数为17,当原子获得一个电子后变为Cl-,因此Cl-结构示意图:,C错误;
D.CSO分子中C原子与S、O原子分别形成2对共用电子对,因此CSO的电子式为:,D正确;
故合理选项是D。
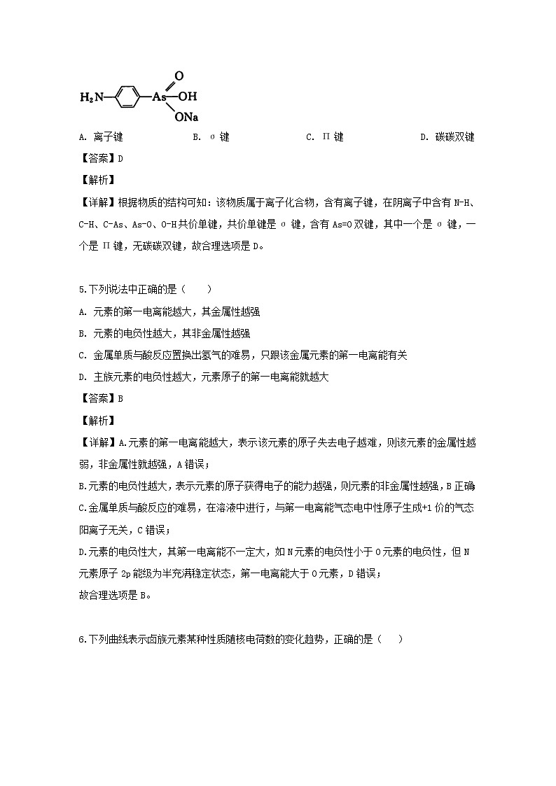
4.有机砷是治疗昏睡病不可缺少的药物,其结构如图所示,该有机砷中不存在的化学键是( )
A. 离子键 B. σ键 C. Π键 D. 碳碳双键
【答案】D
【解析】
【详解】根据物质的结构可知:该物质属于离子化合物,含有离子键,在阴离子中含有N-H、C-H、C-As、As-O、O-H共价单键,共价单键是σ键,含有As=O双键,其中一个是σ键,一个是Π键,无碳碳双键,故合理选项是D。
5.下列说法中正确的是( )
A. 元素的第一电离能越大,其金属性越强
B. 元素的电负性越大,其非金属性越强
C. 金属单质与酸反应置换出氢气的难易,只跟该金属元素的第一电离能有关
D. 主族元素的电负性越大,元素原子的第一电离能就越大
【答案】B
【解析】
【详解】A.元素的第一电离能越大,表示该元素的原子失去电子越难,则该元素的金属性越弱,非金属性就越强,A错误;
B.元素的电负性越大,表示元素的原子获得电子的能力越强,则元素的非金属性越强,B正确;
C.金属单质与酸反应的难易,在溶液中进行,与第一电离能气态电中性原子生成+1价的气态阳离子无关,C错误;
D.元素的电负性大,其第一电离能不一定大,如N元素的电负性小于O元素的电负性,但N元素原子2p能级为半充满稳定状态,第一电离能大于O元素,D错误;
故合理选项是B。
6.下列曲线表示卤族元素某种性质随核电荷数的变化趋势,正确的是( )
A. B.
C. D.
【答案】A
【解析】
A.同一主族中,元素的电负性随着原子序数的增大而减小,所以从氟到溴,其电负性逐渐减小,A正确;B.氟元素没有正化合价,第VIIA族氯、溴元素的最高化合价数值等于其族序数,B错误;C.第VIIA族元素氢化物的沸点随着相对分子质量的增大而增大,但HF分子间能形成氢键,氢键属于特殊的分子间作用力,强度大于分子间作用力,沸点最高,C错误;D.由于卤族元素的单质均属于分子晶体,随相对分子质量增大范德华力增大,因而沸点逐渐升高,D错误;答案选A。
7.下列说法中正确的是( )
A. 原子轨道与电子云都是用来描述电子运动状态的
B. 在 p 轨道中电子排布成 而不能排布其最直接的根据是泡利不相容原理
C. 如图所示的是Al原子的电子云图像
D. 原子核外的 M 层上的 s 能级和 p 能级都填满了电子,而 d 轨道上尚未排有电子的两种原子,其对应元素一定位于同一周期
【答案】A
【解析】
【详解】A.对于多电子原子,核外电子的能量不同,在原子核外空间各处出现的机会多少不同,出现机会显示的形状不同,可用原子核外电子运动的轨道及电子云描述,A正确;
B.当电子排布在同一能级的不同轨道时,基态原子中的电子总是优先单独占据一个轨道,且自旋状态相同,称为洪特规则,B错误;
C.Al是13号元素,原子核外电子有s、p两种不同形状的电子云,未指明是哪种电子的电子云形状,C错误;
D.原子核外的 M 层上的 s 能级和 p 能级都填满了电子,而 d 轨道上尚未排有电子的元素,可能是第N层上含有4s电子,也可能N层上没有电子存在,因此具有这样结构的原子,其对应元素不一定位于同一周期,D错误;
故合理选项是A。
8.下表列出短周期8种元素的部分性质,其中叙述正确的是( )
原子序数
①
②
③
④
⑤
⑥
⑦
⑧
原子半径 (10-10m)
0.74
1.52
1.60
1.10
099
0.75
1.86
0.82
最高/最低
化合价
-2
+1
+2
+5
-3
+7
-1
+5
-3
+1
+3
A. ②号元素和③号元素处于同一周期
B. ⑧号元素基态原子核外电子构型为[Ne]3s23p1
C. 上表元素范围内,⑥号元素的最高价氧化物所对应水化物的酸性最强
D. ④号元素的原子序数大于⑥号元素的原子序数
【答案】D
【解析】
【分析】
④和⑥都有最高价和最低价,都分别为+5、-3,位于ⅤA族,结合原子半径可知④为P元素,⑥为N元素;②和⑦最高价都是+1价,位于ⅠA族,⑦的原子半径大于P,则⑦为Na元素,②的原子半径大于N元素,则②为Li元素;①只有-2价,原子半径与N元素接近,则①为O元素;③只有+2价,原子半径大于Li,则③为Mg元素;⑤存在+7、-1价,位于ⅤⅡA族,应该为Cl元素;⑧最高价为+3,位于ⅢA族,其原子半径比Mg小很多,则⑧为B元素,据此结合元素周期律知识解答。
【详解】A.②为Li、③为Mg元素,Li是第二周期的元素,Mg是第三周期的元素,二者处于不同的周期,A错误;
B.⑧号是B元素,核外有5个电子,[He]2s22p1,B错误;
C.8种元素中,非金属性最强的为Cl,则最高价氧化物对应的水化物是HClO4,⑥为N元素,最高价氧化物所对应水化物是HNO3,属于强酸但比HClO4弱, C错误;
D.④号元素是P,原子序数是15;⑥号元素是N,原子序数是7,所以原子序数④>⑥,D正确;
故合理选项是D。
【点睛】本题考查原子结构与元素周期律的关系,根据原子半径和元素化合价推断元素为解答关键,注意掌握元素周期律内容、元素周期表结构,试题有利于提高学生的分析能力及逻辑推理能力。
9.下列变化过程中,原物质分子内极性共价键被破坏,同时又有离子键形成的是( )
A. 盐酸和氢氧化钠溶液反应 B. 溴化氢与氨反应
C. 氯化氢溶于水 D. 锌和稀硫酸反应
【答案】B
【解析】
【详解】A.盐酸和氢氧化钠溶液以离子形式存在,二者反应实质是H++OH-=H2O,有共价键的形成,没有离子键的形成,A错误;
B.溴化氢与氨反应生成NH4Br,NH3+HBr=NH4Br,反应过程中有HBr中的共价键的断裂和NH4Br中的离子键的形成,B正确;
C.氯化氢溶于水,电离产生H+和Cl-,只有共价键的断裂,C错误;
D.锌和稀硫酸反应,实质是Zn+2H+=Zn2++H2↑,有金属键的断裂和共价键的形成,D错误;
故合理选项是B。
10.As2O3(砒霜)是两性氧化物(分子结构如图所示),溶于盐酸生成AsCl3,AsCl3用LiAlH4还原生成AlH3。下列说法正确的是( )
A. As2O3 分子中As原子的杂化方式为sp2
B. LiAlH4为共价化合物
C. AsCl3空间构型为平面正三角形
D. AlH3分子键角大于109.5°
【答案】D
【解析】
【详解】A.As2O3分子中形成了3个As-O共价键,As原子上还有一对孤电子对,As原子是杂化轨道数目为4,所以As原子的杂化方式为sp3杂化,A错误;
B.LiAlH4为离子化合物,阳离子是Li+,阴离子为AlH4-,B错误;
C.AsCl3中有3个σ键,孤电子对数为=1,As原子为sp3杂化,含有一个孤电子对,所以空间构型为三角锥形,C错误;
D.AsH3分子中As原子价层电子对个数为3+=4,且含有1个孤电子对,所以该分子为三角锥形,孤电子对对成键电子对之间的排斥力大于成键电子对之间的斥力,而AlH3中无孤电子对,所以键角大于109.5°,D正确;
故合理选项是D。
11.设NA为阿伏伽德罗常数的值,下列说法不正确的是( )
A. 22.4 L CO2分子中含有σ键的数目为2NA
B. 18 g冰中含有氢键的数目为2NA
C. 1 mol H2O2中含有非极性键的数目为NA
D. 6.0 g SiO2晶体中含Si—O键数目0.4NA
【答案】A
【解析】
【详解】A.缺条件,不能确定气体的物质的量,因此也就不能确定化学键的数目,A错误;
B.18 g冰的物质的量为1mol,由于每个水分子与相邻的4个水分子形成氢键,因此每1mol水中形成的氢键数目为×4NA=2NA,B正确;
C.由于在1个H2O2中含有1个非极性共价键,所以在1 molH2O2中含有非极性键的数目为NA,C正确;
D.6.0 g SiO2的物质的量是0.1mol,由于Si原子可以与4个O原子形成4个Si-O共价键,所以6.0g该晶体中含有的含Si—O键数目为0.4NA,D正确;
故合理选项是A。
12.下列物质中,σ键数目与Π键数目之比为1﹕1的是( )
A. N2 B. CS2 C. HCHO D. H2O2
【答案】B
【解析】
【详解】A.N2结构式是N≡N,在2个N原子形成三个共价键,1个σ键,2个Π键,σ键数目与Π键数目之比为1﹕2,A不符合题意;
B.CS2结构式是S=C=S,在3个原子形成4个共价键,2个σ键,2个Π键,σ键数目与Π键数目之比为1﹕1,B符合题意;
C. HCHO分子的结构式是,分子中含有3个σ键,1个Π键,σ键数目与Π键数目之比为3﹕1,C不符合题意;
D. H2O2分子的结构式是H—O—O—H,分子中含有4个σ键,无Π键,D不符合题意;
故合理选项是B。
13.杂化轨道理论和VSEPR(价电子对互斥)模型是研究分子空间构型的重要依据,下列说法正确的是( )
A. 杂化轨道只用于形成σ键
B. 中心原子为sp杂化的分子,其分子构型不一定为直线形
C. 只要分子构型为平面三角形,其中心原子就为sp2杂化
D. 当中心原子无孤电子对时,VSEPR模型和分子空间构型就会完全相同
【答案】C
【解析】
【详解】A.杂化轨道只用于形成σ键或者容纳未参与成键的孤电子,A错误;
B.根据价层电子对互斥理论,若中心原子为sp杂化轨道成键,键角是180°,其分子构型一定为直线形,B错误;
C.根据价层电子对互斥理论确定分子空间构型及中心原子杂化方式,价层电子对个数=成键电子对数+孤电子对数,n=3,sp2杂化,不含孤电子对其分子构型都是平面三角形,否则不是,C正确;
D.HCHO分子中的中心C原子上无孤电子对,VSEPR模型为平面正三角形,而分子的立体构型为平面三角形,可见当中心原子有孤电子对时,其VSEPR模型和分子空间构型不一定完全相同,D错误;
故合理选项是C。
14.短周期主族元素W、X、Y、Z的原子序数依次增大,X、Y、Z同周期,W、Z同主族,W、X、Y最外层电子数之和为11,W与X形成离子化合物X3W2。下列说法正确的是( )
A. 原子半径:W
B. Y的最高价氧化物不与任何酸反应
C. 最高价氧化物对应水化物的酸性:W>Y>Z
D. X的单质在空气中具有抗腐蚀性
【答案】D
【解析】
【分析】
短周期主族元素W、X、Y、Z的原子序数依次增大,W与X形成离子化合物X3W2,则W为-3价,X为+2价,则W最外层为5个电子,X最外层为2个电子,故W为N元素,X为Mg元素。W、Ⅹ、Y最外层电子数之和为11,故Y为Si元素。W、Z同主族,则Z为P元素,据此分析;
【详解】A.原子半径:Mg>Si>P>N,故A项错误;
B.Y的最高价氧化物为二氧化硅,可与HF反应,故B项错误;
C.最高价氧化物对应水化物的酸性:HNO3>H3PO4>H2SiO3,故C项错误;
D.Mg单质与空气中的氧气反应,表面覆盖一层致密的氧化物薄膜,具有抗腐蚀性,故D项正确;
综上,本题选D。
15.下列说法正确的是( )
A. H2O、NH3、CH4三种分子的键角依次减小
B. Na、Mg、Al三种金属晶体的原子化热逐渐减小
C. 金刚石、硅、锗的熔点和硬度依次降低
D. NaF、MgF2、AlF3三种离子晶体的晶格能逐渐减小
【答案】C
【解析】
【详解】A. H2O、NH3、CH4三种分子的中心原子都是sp3杂化,由于水分子中有2对孤对电子,NH3分子中只有1对孤对电子,CH4分子中无孤对电子,孤对电子对成键电子对的斥力大于成键电子对的斥力,所以H2O、NH3、CH4三种分子的键角依次增大,A错误;
B.原子化热是用来衡量金属键强弱的物理量,指将1摩尔金属转变成气态原子所需的最小能量;金属原子化热数值小时,其熔点低,质地软,反之则熔点高,硬度小。根据金属镁、铝和钠的熔点可知,金属的原子化热最大的为铝,其次为镁,最小的为钠,所以Na、Mg、Al三种金属晶体的原子化热逐渐增大,B错误;
C.金刚石、硅、锗都是原子晶体,原子之间通过共价键结合,由于原子半径C
D.由于离子半径Na+>Mg2+>Al3+,离子半径越小,离子带有的电荷数目越多,离子键就越强,离子晶体的晶格能就越大,所以NaF、MgF2、AlF3三种离子晶体的晶格能逐渐增大,D错误;
故合理选项是C。
16.许多过渡金属离子对多种配位体有很强的结合力,能形成种类繁多的配合物。下列说法正确的是( )
A. 向配合物[TiCl(H2O)5]Cl2·H2O溶液中加入足量的AgNO3溶液,所有的Cl-均被完全沉淀
B. 配合物Ni(CO)4常温下呈液态,易溶于CCl4、苯等有机溶剂,则固态Ni(CO)4属于分子晶体
C. 配合物[Cu(NH3)4]SO4·H2O的配位体为NH3和SO42-
D. 配合物[Ag(NH3)2]OH的配位数为6
【答案】B
【解析】
【详解】A.加入足量的AgNO3溶液,外界Cl-离子与 Ag+反应形成AgCl沉淀,內界配位离子Cl-与Ag+不能反应,A错误;
B.配合物Ni(CO)4常温下呈液态,易溶于CCl4、苯等有机溶剂,根据相似相容原理可知,固态Ni(CO)4属于分子晶体,B正确;
C.配合物[Cu(NH3)4]SO4·H2O的配体为NH3,C错误;
D.配合物[Ag(NH3)2]OH的的配体为NH3,配位数为2,D 错误;
故合理选项是B。
17.某磷青铜晶胞结构如图所示,下列说法不正确的是( )
A. 磷青铜化学式为Cu3SnP
B. 晶体中距离Cu原子最近的P原子有6个
C. 晶体中距离Sn原子最近的P原子可构成正方体
D. 若晶体密度为a g/cm3,则最近的Cu原子核间距为×1010pm
【答案】B
【解析】
【详解】A.用均摊法计算,Sn:8×=1;P:1;Cu:6×=3,所以磷青铜化学式为Cu3SnP,A正确;
B.以上底面Cu原子为研究对象,通过该平面可形成两个晶胞,在该晶胞中有1个P原子,在上面的晶胞中含有1个P原子,因此晶体中距离Cu原子最近的P原子有2个,B错误;
C.晶体中Sn原子位于晶胞的顶点,通过一个顶点可形成8个晶胞,P原子位于晶胞中心,距离Sn原子最近的P原子在8个晶胞的体心,这8个P可构成正方体结构,C正确;
D.根据选项A可知:在1个晶胞中含有3个Cu,1个Sn,1个P,所以晶胞的质量为m=g,晶胞的体积为V=cm3,晶胞参数为L==×1010pm,根据立体几何知识可知,最近的两个Cu原子核间距为面对角线的一半,所以最近的Cu原子核间距为×1010pm,D正确;
故合理选项是B。
18.下列各组物质,化学键类型相同、晶体类型相同且熔化时所克服的微粒间作用力也相同的是( )
A. 氯化钠和氢化钠 B. 二氧化硅和二氧化碳
C. 金刚石和石墨 D. 氯化氢和氯化铵
【答案】A
【解析】
【详解】A.NaCl、NaH均为离子晶体,熔化时破坏的均为离子键,二者相同,A正确;
B.CO2、SiO2中都只含共价键,CO2为分子晶体、SiO2为原子晶体,CO2固体熔化时破坏分子间作用力;SiO2熔化时破坏共价键,所以二者不同,B错误;
C.金刚石为原子晶体,融化时断裂的是共价键;石墨为混合晶体,融化时克服共价键和分子间作用力,二者不同,C错误;
D.NH4Cl中含有离子键和共价键,熔化时,氯化铵破坏离子键、而HCl是由共价键构成的分子,在固态时为分子晶体,熔化时克服的是分子间作用力,D错误;
故合理选项是A。
19.铜离子是人体内多种酶的辅因子,某化合物与Cu+结合形成如图所示的离子。下列有关该离子说法正确的是( )
A. 该离子中碳原子的杂化方式为sp2
B. 该离子中氮原子的杂化方式为sp2
C. 该离子中只有共价键(含配位键),没有离子键
D. H、N、Cu三种元素的电负性顺序为:Cu>H>N
【答案】C
【解析】
【详解】A.该离子中,六元环上碳原子价层电子对数为3,C原子的杂化方式为sp2;饱和C原子价层电子对数为4,这些C原子采用sp3杂化,A错误;
B.该离子中六元环上氮原子的杂化方式为sp2杂化,连接环的-NH-的N原子采用sp3杂化,B错误;
C.该离子中有非金属元素的原子之间的共价键,有Cu+与N原子之间的配位键,不存在离子键,C正确;
D.元素的非金属性越强,其电负性就越大,元素的非金属性N>H>Cu,所以三种元素的电负性顺序为:N>H>Cu,D错误;
故合理选项是C。
20.如图为周期表的一小部分,A、B、C、D、E的位置关系如图所示。其中B元素最高价是最低负价绝对值的3倍,它的最高氧化物中含氧60%。下列说法正确的是( )
A
D
B
E
C
A. A元素与B元素组成的化合物分子为V形
B. B元素最高价氧化物对应的水化物是强酸
C. A、B、C三种元素氢化物的熔点依次升高
D. 气态氢化物的稳定顺序:D>B>E
【答案】B
【解析】
【分析】
B元素的最高正价是最低负价绝对值的3倍,则最高正价为+6价,它的最高氧化物为BO3,其中含氧60%,设B的相对原子质量为M,则有×100=40%,M=32,则B为S元素,依次推出A为O元素,D为P元素,E为Cl元素,C为Se元素,根据元素周期律的递变规律判断对应化合物的性质。
【详解】根据上述推断可知A是O元素,B是S元素,C是Se元素,D是P元素,E是Cl元素。
A.A元素与B元素组成的化合物SO2分子为V形,SO3为平面三角形,A错误;
B.B是S元素,B元素最高价氧化物对应的水化物是H2SO4,该物质属于强酸,B正确;
C.O元素的氢化物H2O分子之间存在氢键,增加了分子之间的吸引力,因此其熔沸点最高,C错误;
D.D、E、B是同一周期的元素,元素的非金属性D 故合理选项是B。
21.下列化合物中含有2个“手性”碳原子的是( )
A. B.
C. D.
【答案】C
【解析】
【详解】A.有一个C原子分别连接了H原子、-CHO、-OH、-CH2OH,该C原子属于“手性”碳原子,A不符合题意;
B.分子中有标号码的3个“手性”碳原子,B不符合题意;
C. 分子中有标号的2个“手性”碳原子,C符合题意;
D.分子中有标号的1个“手性”碳原子,D不符合题意;
故合理选项是C。
22.过氧化铬(CrO5)的结构为:,由此可以推知CrO5中氧元素的化合价应该是( )
A. 全部是-1价 B. 4个为-1价,1个为-2价
C. 全部是-2价 D. 4个为-2价,1个为-1价
【答案】B
【解析】
【详解】元素的非金属性O>Cr,在形成共价键时,非金属性强,元素化合价为负,元素的金属性强,元素的化合价为正,在该化合物中,Cr与O形成6个共价键,所以Cr是+6价,O原子中,与Cr形成2对共用电子对时,这种O原子为-2价,另外4个O原子分别与Cr只形成了1对共用电子对,这种O原子的化合价为-1价,所以CrO5中氧元素的化合价4个为-1价,1个为-2价,选项B符合题意。
23.下列说法都正确的是( )
①π键比σ键活泼,易参与化学反应;②CO和N2互为等电子体,且前者沸点低于后者;③键角:BeCl2>CH2Cl2>H2S>SO2;④CH3-CH2-CH2-CH3和互为同分异构体,且前者熔沸点高于后者;⑤BF3和NH3化学键的类型和分子的极性皆相同;⑥F的电负性大于O,但H2O的熔沸点比HF高;⑦CsCl晶格能小于NaCl;⑧简单立方堆积和面心立方堆积是由非密置层堆积形成的;⑨SiO2相对原子(分子)质量大于CO2,所以SiO2熔点高于CO2。
A. ①④⑥⑦ B. ①②⑤⑦⑧ C. ①③⑤⑦⑨ D. ①②④⑥
【答案】A
【解析】
【详解】①π键是电子云肩并肩重叠,σ键是头碰头重叠,由于σ键比π键重叠程度大,所以π键比σ键活泼,易参与化学反应,①正确;
②CO和N2中含有的原子数相等,原子中含有的电子数相等,二者互为等电子体,由于前者是极性分子,分子间作用力比非极性分子的分子间作用力强,因此物质的沸点前者沸点高于后者,②错误;
③H2S和SO2分子中都有未成对电子,H2S有2对未成对电子,SO2有1对未成对电子,孤电子对成键电子对的排斥力大于成键电子对的排斥力,所以键角SO2>H2S,③错误;
④和互为同分异构体,分子间作用力前者大,所以前者的熔沸点高于后者,④正确;
⑤BF3和NH3化学键都是极性共价键,前者是非极性分子,后者是极性分子,所以分子的极性不相同,⑤错误;
⑥F的电负性大于O,但H2O分子的氢键数目比HF的数目对,总的来说H2O的分子与分子之间的吸引力比HF大,所以物质的熔沸点H2O比HF高,⑥正确;
⑦由于离子半径Cs+>Na+,离子半径大,离子键弱,晶格能小,所以CsCl晶格能小于NaCl,⑦正确;
⑧简单立方堆积是由非密置层堆积形成的,而面心立方堆积是由密置层堆积形成的,⑧错误;
⑨SiO2是原子晶体,原子间通过共价键结合,共价键是强烈的相互作用,断裂需消耗很高的能量,因此熔沸点高;而CO2是由分子通过分子间作用力结合,分子间作用力比共价键弱很多,断裂消耗的能量低,所以其熔沸点比SiO2低,⑨错误;
综上所述可知正确的说法有①④⑥⑦,故合理选项是A。
24.a为乙二胺四乙酸(EDTA),易与金属离子形成螯合物。b为EDTA与Ca2+形成的螯合物。下列叙述正确的是( )
A. b含有分子内氢键 B. b中Ca2+的配位数为4
C. b含有共价键、离子键和配位键 D. a和b中的N原子均为sp3杂化
【答案】D
【解析】
A、不符合形成氢键的条件,故A错误;B、根据结构简式,Ca2+的配位键为6,故B错误;C、b为阴离子,含有共价键和配位键,不含离子键,故C错误;D、根据结构简式,a和b中N原子的杂化方式为sp3,故D正确。
第Ⅱ卷(共52分)
二、非选择题(5小题,共52分)
25.现有下列几种常见的物质:A.N2、B.Ca(OH)2、C.SiO2、D.NH3、E.NaCl、F.H2O、G.NH4Cl、H.BF3、I.CO2。其中
(1)属于共价化合物的有_______________(填写序号,下同);
(2)当以上物质为固态时,属于离子晶体的有_______________;
(3)属于非极性分子的有_______________;
(4)以极性键结合的极性分子有_______________;
(5)既含有σ键又含有Π键的有_______________。
【答案】 (1). CDFHI (2). BEG (3). AHI (4). DF (5). AI
【解析】
【分析】
仅由一种元素组成的纯净物是单质,由两种或两种以上的元素组成的纯净物为化合物。同种非金属原子之间形成的化学键为非极性键;不种非金属原子之间形成的化学键为极性键;离子键为阴、阳离子之间形成的化学键;分子间通过分子间作用力结合形成的晶体为分子晶体;由阴、阳离子按一定比例通过离子键结合形成的晶体称作离子晶体;以极性键结合的分子,如果空间排列对称,则该物质是非极性分子,否则为极性分子;共价单键为σ键,共价双键或三键中含有σ键,也同时含有π键,根据物质的组成,及有关的概念进行判断。
【详解】A.N2中仅含有N元素一种元素,属于单质,分子是非极性分子;分子中两个N原子形成共价三键,其中一个σ键又含有2个Π键;
B.Ca(OH)2是离子化合物,Ca2+与OH-离子间通过离子键结合;在OH-中H-O通过极性共价键结合;
C.SiO2是原子晶体,由Si与O原子之间通过极性共价键结合而形成的共价化合物;
D.NH3是由极性共价键N-H构成的极性分子,是共价化合物,固体时属于分子晶体;
E.NaCl是离子化合物,Na+与Cl-间通过离子键结合;
F.H2O是由极性共价键H-O构成的极性分子,是共价化合物,在固态时属于分子晶体;
G.NH4Cl是由NH4+与Cl-通过离子键结合而成的离子晶体,在NH4+中含有极性共价键N-H键;
H.BF3是由极性共价键F-B构成的非极性分子,是共价化合物,在固态时属于分子晶体;
I.CO2是由极性共价键C=O构成的非极性分子,是共价化合物,在固态时属于分子晶体。
(1)属于共价化合物的有SiO2、NH3、H2O、BF3、CO2,选项为C、D、F、H、I;
(2) 当以上物质为固态时,属于离子晶体的有Ca(OH)2、NaCl、NH4Cl,选项是B、E、G;
(3)属于非极性分子的有N2、BF3、CO2,选项为A、H、I;
(4)以极性键结合的极性分子有NH3、H2O,选项为D、F;
(5)既含有σ键又含有Π键的有N2、CO2,选项为A、I。
【点睛】本题考查化学键的类型、分子类型以及晶体的类型的判断的知识,根据物质的组成,及有关的概念进行判断。
26.铁为日常生活中常见的金属,有着广泛的用途。回答下列问题:
(1)基态铁原子的价电子轨道表示式为________________。
(2)Fe和氨气在640℃可发生置换反应,产物之一的晶胞结构如图所示,该反应的化学方程式为___。
(3)已知配合物Fe(CO)x,在常温下呈液态,熔点为-20.5℃,沸点103℃,易溶于非极性溶剂。据此可判断晶体Fe(CO)x的晶体类型是_________________。
(4)Fe3O4具有许多优异的性能,在磁性材料等领域应用广泛。晶体Fe3O4的晶胞如图所示:
①晶胞中亚铁离子处于氧离子围成的_________(填空间结构)空隙。
②晶胞中氧离子堆积方式与某金属晶体原子堆积方式相同,该堆积方式名称为_______。
③解释Fe3O4晶体能导电的原因:_________________________。
④若晶胞的体对角线长为a nm,则Fe3O4晶体的密度为_________ g/cm3。(阿伏伽德罗常数用NA表示)
【答案】 (1). (2). 8Fe+2NH32Fe4N+3H2 (3). 分子晶体 (4). 正四面体 (5). 面心立方堆积 (6). 电子可在两种不同价态的铁离子间快速发生移动 (7).
【解析】
【分析】
(1)Fe是26号元素,根据泡利原理和洪特规则,书写其基态铁原子的价电子轨道表示式;
(2)结合均摊方法先确定化合物的化学式,然后根据质量守恒定律书写方程式;
(3)根据其熔沸点比较低,容易溶于有机溶剂判断;
(4)根据晶胞结构结合均摊法分析和计算。
【详解】(1)Fe是26号元素,价层电子排布式是3d64s2,根据泡利原理和洪特规则,则基态铁原子的价电子轨道表示式为;
(2)在该晶胞中含有的Fe原子个数为:×8+×6=4,含有的N原子个数为1,所以化学式为Fe4N,除生成该化合物外,还生成了氢气,则反应方程式为:8Fe+2NH32Fe4N+3H2;
(3)配合物Fe(CO)x,在常温下呈液态,熔点为-20.5℃,沸点103℃,易溶于非极性溶剂,说明微粒间作用力微弱,是由分子构成,因此在固体时属于分子晶体;
(4)①根据晶胞结构可判断晶胞中亚铁离子处于氧离子围成的正四面体空隙;
②晶胞中氧离子的堆积方式为面心立方堆积;
③含有自由移动粒子的物质能导电,电子可在两种不同价态的铁离子间快速发生转移,所以能导电;
④该晶胞中氧离子个数=1+12×=4,Fe元素微粒个数=1+4×+3×=3;晶胞的体对角线长度为anm,则晶胞棱长=nm=nm,晶胞体积=(×10-7cm)3,则Fe3O4晶体的密度为=g/cm3=g/cm3。
【点睛】本题考查物质结构和性质的知识,涉及元素的原子结构与元素位置的关系、晶体类型的判断、晶胞计算等知识点,侧重考查基础知识灵活运用、空间想像能力及计算能力,难点是晶胞计算,知道晶胞体对角线长度与棱长关系是计算关键。
27.A、B、C、D、E是元素周期表中原子序数依次增大的前四周期元素。A与B同周期,且A元素原子核外s能级有1个未成对电子;C元素的原子序数比B多1,且C元素的原子核外p电子比s电子少1;D元素的原子价电子有6个未成对电子,它的一种化合物常用于检验酒驾;E元素的原子序数为27。请回答下列问题:
(1)第一电离能介于A和C之间的同周期元素有________________(填元素符号)。
(2)C元素的最高价氧化物所对应的水化物在水溶液中能完全电离,电离所得阴离子的空间构型为__________________,写出任意一种与该阴离子互为等电子体的微粒的化学式_______________。
(3)与B元素同主族的元素硅,其四卤化物的沸点和铅的二卤化物熔点如图所示:
①SiX4的沸点依F、Cl、Br、I次序升高的原因是_________________________。
②结合SiX4的沸点和PbX2的熔点的变化规律,可推断:依F、Cl、Br、I次序,PbX2中化学键的离子性逐渐_____________(填“增强”、“不变”或“减弱”)。
(4)①元素D的+6价橙红色氧化物常用于检验酒驾,其在酸性条件下遇到乙醇会反应生成绿色的D3+离子,同时乙醇转化为一种无毒气体。请写出该反应的离子反应方程式____________________。
②元素D可以形成如图所示的配合物,该配合物中所含化学键的类型不包括________(填字母)。
a 极性共价键 b 非极性共价键 c 配位键 d 离子键 e 金属键 f σ键 g Π键
(5)已知E3+可形成配位数为6的配合物。现有橙黄色和紫红色两种E的配合物,其组成均可表示为ECl3·nNH3。为测定这两种配合物晶体的化学式,设计了如下实验:
a.分别取等质量的两种晶体的样品配成溶液;
b.向两种溶液中分别滴入AgNO3溶液,均产生白色沉淀;
c.沉淀完全后分别过滤,经洗涤干燥后称量,发现紫红色晶体产生沉淀的质量与橙黄色晶体产生沉淀的质量之比为2:3 。则紫红色晶体的化学式为______________(用配合物的形式写出化学式,且E用元素符号表示,n用具体数字表示)。
【答案】 (1). Be、B、C、O (2). 平面三角形 (3). CO32- 或SO3(答案合理即可) (4). 都为组成和结构相似的分子,随着相对分子质量增大,范德华力增强,沸点升高 (5). 减弱 (6). C2H5OH+4CrO3+12H+ =4Cr3++9H2O+2CO2↑ (7). e (8). [Co(NH3)5Cl]Cl2
【解析】
【分析】
A、B、C、D、E是元素周期表中原子序数依次增大的前四周期元素。C元素的原子核外p电子比s电子少1,核外电子排布式为1s22s22p3,故C为N元素。C元素的原子序数比B多1,则B是C元素;A与B同周期,且A元素原子核外s能级有1个未成对电子,则A为Li;D元素的原子价电子有6个未成对电子,它的一种化合物常用于检验酒驾,只能属于过渡元素,价电子排布式为3d54s1,故D为Cr元素;E元素的原子序数为27,则E为Co元素。据此解答。
【详解】由分析可知,A为Li、B为C、C为N、D为Cr、E为Co。
(1)同周期主族元素随原子序数增大第一电离能呈增大趋势,但IIA族、VA族的第一电离能高于同周期相邻主族元素,故第一电离能:N>O>C>Be>B>Li,所以第一电离能介于A和C之间的同周期元素有Be、B、C、O;
(2)C元素的最高价氧化物的水化物在水溶液中能完全电离出的阴离子为NO3-,NO3-中N原子孤电子对数==0,价层电子对数=0+3=3,VSEPR模型即为离子空间构型,NO3-的空间构型为:平面三角形;与该阴离子互为等电子体的微粒,可以用S原子替换N原子与1个单位负电荷,可以用C原子、1个单位负电荷替换N原子,两种等电子体微粒为SO3、CO32-等;
(3)①Si元素的SiX4都是分子晶体,这些物质结构相似,SiX4按F、Cl、Br、I次序,相对分子质量越大,分子间作用力就越大,克服分子间作用力使物质熔化或气化需要的能量就越高,物质的熔沸点就越高;
②PbX2中化学键的离子性越强,微粒之间的作用力越强,物质的熔沸点就越高。根据物质的沸点呈减小趋势,说明依F、Cl、Br、I次序,PbX2中化学键的离子性逐渐减弱;
(4)①Cr元素的+6价的氧化物CrO3具有强的氧化性,在酸性条件下可以将乙醇氧化为CO2,CrO3被还原为Cr3+,根据电子守恒、电荷守恒、原子守恒,该反应的离子方程式为:C2H5OH+4CrO3+12H+=4Cr3++9H2O+2CO2↑;
②碳原子之间形成非极性键,C与H原子、O原子之间形成极性键,水分子中O、H原子之间也形成极性键,O原子与Cr之间形成配位键,内界配离子与外界氯离子之间形成离子键,单键为σ键,双键含σ键、π键,没有金属键,故合理选项是e;
(5)Co3+的配位数均为6,组成均可表示为ECl3·nNH3,3+n=6;往待测溶液中滴入AgNO3溶液,均产生白色沉淀,则有Cl-在配合物的外界,两份沉淀,经洗涤干燥后称量,发现紫红色晶体产生沉淀的质量与橙黄色晶体产生沉淀的质量之比为2:3,可知紫红色晶体中含2个氯离子在外界,内界有1个Cl-,紫红色晶体的化学式为[Co(NH3)5Cl]Cl2,橙黄色晶体中含3个氯离子在外界,则内界不含Cl-,故橙黄色晶体的化学式为[Co(NH3)6]Cl3。
【点睛】本题考查物质结构与性质,涉及电离能、空间构型与杂化方式判断、等电子体、核外电子排布、化学键、配合物、晶胞计算等,这些都是常考知识点,注意同周期第一电离能变化异常情况,会用替换法书写等电子体,能用氢键解释一些问题。
28.下表为周期表的一部分,请参照元素在表中的位置,回答下列问题:
族
周期
IA
IIA
IIIA
IVA
VA
VIA
VIIA
0
2
①
②
③
④
3
⑤
⑥
4
⑦
⑧
(1)画出元素⑥的离子结构示意图_____________________。
(2)元素④的简单离子半径_____元素⑤的简单离子半径(填“>”、“=”“<”)。
(3)⑤和⑦的最高价氧化物对应水化物的碱性由强到弱的顺序为___________(填化学式);
(4)②和④的氢化物的稳定性由强到弱的顺序为________________(填化学式)。
(5)④⑤两种元素的原子按1:1组成的常见化合物的电子式为_______________。
(6)元素①的氟化物与元素③的氢化物相遇,立即化合生成白色固体,写出该白色固体的结构式,并标注出其中的配位键______________。
(7)元素①的最高价氧化物所对应水化物是一元弱酸,本身不能电离出 H+,写出其在水中的电离方程式____________________。
(8)元素⑧对应的含氧酸有H2SeO3 和H2SeO4,其中H2SeO3 的 K1 和 K2 分别为 2.7×10-3 和 2.5×10-8,H2SeO4 第一步几乎完全电离,K2为1.2×10-2,请根据结构与性质的关系,解释 H2SeO4比 H2SeO3酸性强的原因___________________。
(9)元素②的一种单质具有导电性,其结构如右图所示:
①该单质与金刚石互为_______________________;
②12.0 g该单质的体积为________________cm3(用a、b表示)。
【答案】 (1). (2). > (3). KOH>NaOH (4). H2O>CH4 (5). (6). (7). H3BO3+H2O[B(OH)4]﹣+H+ (8). H2SeO3 和 H2SeO4可表示为(HO)2SeO和(HO)2SeO2,H2SeO3中的Se为+4价,而H2SeO4的Se为+6价,正电性更高,导致 Se—O—H中O的电子更向Se偏移,更易电离出 H+ (9). 同素异形体 (10).
【解析】
【分析】
根据元素在周期表的位置可确定这8种元素分别表示①B,②C;③是N;④是O,⑤是Na。⑥是S,⑦是K,⑧是Se。结合元素周期律以及相关物质的性质分析判断。
【详解】根据上述分析可知这8种元素分别表示①B,②C;③是N;④是O,⑤是Na。⑥是S,⑦是K,⑧是Se。
(1)⑥表示S元素,S2-是S原子获得2个电子形成的,S2-结构示意图为;
(2)元素④是O,⑤是Na,O2-、Na+的核外电子排布是2、8,二者的离子的电子层结构相同,核电荷数越大,离子半径越小,所以简单离子半径O2->Na+;
(3)⑤和⑦分别是Na、K,二者是同一主族的元素,元素的金属性K>Na,由于元素的金属性越强,其最高价氧化物对应的水化物的碱性就越强。所以Na、K的最高价氧化物对应水化物的碱性由强到弱的顺序为KOH>NaOH;
(4)②和④分别表示C、O,根据同一周期的元素的非金属性随原子序数的增大而增强,元素的非金属性越强,其相应的氢化物的稳定性就越强,所以氢化物的稳定性H2O>CH4;
(5)④⑤分别表示O、Na,二者的原子按1:1组成的常见化合物Na2O2是离子化合物,Na+与O22-之间通过离子键结合,则相应的电子式为:;
(6)①是B元素,③是N元素,元素①的氟化物是BF3与③的简单氢化物NH3混合发生反应,由于N原子上有1对孤对电子,而B原子上有空轨道,B原子与N原子形成配位键,产生化合物的结构式为;
(7)元素①是B,结合B原子最外层电子数确定其的最高价氧化物所对应水化物化学式是H3BO3,该化合物是一元弱酸,本身不能电离出H+,是H3BO3结合了水电离产生的OH-,最终达到平衡时,溶液中c(H+)>c(OH-),溶液显酸性,其在水中的电离方程式为H3BO3+H2O[B(OH)4]﹣+H+;
(8)元素⑧是Se,该元素有+4、+6两种价态的氧化物,其对应的含氧酸有H2SeO3和H2SeO4,其中H2SeO3的K1和K2分别为2.7×10-3和2.5×10-8,而H2SeO4第一步几乎完全电离,K2为1.2×10-2,H2SeO4比H2SeO3酸性强的原因这是由于H2SeO3和H2SeO4可表示为(HO)2SeO和(HO)2SeO2,非羟基O原子数H2SeO4比H2SeO3多,H2SeO3中的Se为+4价,而H2SeO4的Se为+6价,由于O原子吸引电子能力强,所以非羟基O原子数越多,Se的正电性更高,导致Se—O—H中O的电子更向Se偏移,更易电离出H+,所以酸性H2SeO4比H2SeO3强;
(9)①元素②是C元素,由结构示意图可知该物质是C元素的单质,层状结构,具有导电性,则为石墨;它与金刚石互为同素异形体;
②12g石墨的物质的量是1mol,含有C原子数为NA,根据图示可知石墨晶胞是四棱柱,高为bnm,底面是平行四边形,其锐角为60°,其边长为层内C原子核间距的倍,即边长为,则底面面积为S=nm2;则该晶胞的体积为V=S·L=nm2×bnm=nm3=×10-21cm3,则12g石墨的体积为V(石墨)=×10-21cm3=cm3。
【点睛】本题考查了物质结构与物质性质及元素周期表、元素周期律的知识。掌握元素周期表与原子结构、元素性质的关系是本题推断的基础,掌握元素周期律的解答的关键,难点是石墨晶胞的结构的认识,了解该晶胞的特点,结合熟悉知识分析、计算。
29.碘酸钾(KIO3)是重要的食品添加剂。可用Cl2氧化I2制取HIO3,再用KOH中和HIO3制取KIO3。其中,制取碘酸(HIO3)的实验装置示意图和有关资料如下:
HIO3
①白色固体,能溶于水,难溶于四氯化碳
②Ka=0.169mol/L
KIO3
①白色固体,能溶于水,难溶于乙醇
②碱性条件下易发生反应:
ClO-+IO3-=IO4-+Cl-
回答下列问题:
(1)装置A中发生反应的化学方程式为___________________________________。
(2)装置B的名称为_____________,I2和Cl2在水中的溶解度小于在CCl4中的溶解度,原因是___________________________________________________________。
(3)KIO3晶体中,基态 K 原子核外电子占据的最高能层的符号是________,占据该能层电子的电子云轮廓图形状为__________;碘元素在周期表中的位置为___________,IO3-中心原子I的杂化类型为_____________。
(4)HIO3分子中三种元素电负性由大到小的顺序为___________,其电离方程式为______。
【答案】 (1). KClO3+ 6HCl(浓)=KCl +3Cl2↑+3H2O (2). 锥形瓶 (3). I2、Cl2和CCl4为非极性分子,H2O为极性分子,据“相似相溶”规则,I2和Cl2更易溶于CCl4 (4). N (5). 球形 (6). 第五周期第VIIA族 (7). sp3 (8). O>I>H (9). HIO3H+ + IO3-
【解析】
【分析】
在装置A中用浓盐酸与KClO3反应制取氯气,将产生的氯气通入装置B中,与I2在CCl4溶液中发生氧化还原反应产生HIO3,再用KOH中和HIO3制取KIO3,在装置C中进行尾气处理,防止过量的Cl2导致的大气污染。
【详解】(1)在装置A中浓盐酸与KClO3发生反应,产生KCl和Cl2及H2O,反应的化学方程式为KClO3+ 6HCl(浓)=KCl +3Cl2↑+3H2O;
(2)根据装置图中B的结构可知,装置B的名称为锥形瓶,在锥形瓶中I2和Cl2发生氧化还原反应产生HIO3和HCl,I2和Cl2在水中的溶解度小于在CCl4中的溶解度,是因为I2、Cl2和CCl4为非极性分子,H2O为极性分子,据“相似相溶”规则,可知I2和Cl2更易溶于CCl4,而在水中溶解度较小;
(3)KIO3晶体中,K是19号元素,核外电子排布是1s22s22p63s23p64s1,可见基态 K 原子核外电子占据的最高能层的符号是N,该能层电子排布为4s1,因此占据该能层电子的电子云轮廓图形状为球形;碘元素原子核外有五个电子层,最外层有7个电子,是第五周期第VIIA的元素,IO3-中心原子I的价层电子对数为3+=4,所以该离子中I原子杂化类型为sp3杂化。
(4)在HIO3分子中,有H、O、I三种元素,由于元素的非金属性越强,其电负性就越大。元素的非金属性O>I>H,所以元素的电负性由大到小的顺序为O>I>H,HIO3是一元弱酸,在水分子作用下能部分电离产生H+和IO3-,所以它的电离方程式为HIO3H++IO3-。
【点睛】本题考查了Cl2、KHO3的制备原理等的知识,涉及仪器的辨析、尾气处理、物质的溶解性与结构的关系、原子杂化、元素电负性大小比较等,掌握化学基本理论及元素化合物的知识是解答的关键。
莆田一中2018-2019学年度下学期第一学段考试试卷
高二 化学选修3
(总分:100分 考试时间:120分钟)
本卷可能用到的相对原子质量:H-1 Li-7 C-12 N-14 O-16 Na-23 Al-27 Si-28 P-31 S-32 C1-35.5 Fe-56 Cu-64 Zn-65 Sn-119
第Ⅰ卷(共48分)
一. 选择题(每小题只有一个选项符合题意,每小题2分,共48分)
1.《自然》刊登了波尔原子结构模型100周年,波尔在人类对原子结构的认识的历程上是非常重要的。以下关于人类对原子结构的认识错误的是( )
A. 波尔首次将量子化的概念运用到原子结构,并解释了原子稳定性
B. 道尔顿认为原子是不能再分的粒子
C. 卢瑟福根据α粒子散射实验提出原子结构有核模型
D. 电子云图中的每个小黑点代表电子在该区域出现过一次
【答案】D
【解析】
【详解】A.玻尔首次将量子化概念应用到原子结构,并解释了原子稳定性量子化概念,A正确;
B.道尔顿提出了近代原子学说,认为原子是不能再分的实心球体,B正确;
C.卢瑟福认为在原子中有一个很小的核,带正电荷,原子的质量主要集中在原子核上,但体积非常小,在原子核周围相对来说有很大的空间,电子在这个较大的空间作高速运动,即根据α粒子散射实验提出原子结构有核模型,C正确;
D.电子云图中的每个小黑点代表电子在该区域出现机会的多少,小黑点密,表示电子出现的机会多,小黑点稀疏,表示电子在该区域出现的机会少,D错误;
故合理选项是D。
2.13C-NMR(核磁共振)、15N-NMR可用于测定蛋白质、核酸等生物大分子的空间结构,Kurt Wüthrich等人为此获得了2002年诺贝尔化学奖。下面有关13C、15N叙述正确的是( )
A. 15N2与14N2互为同位素 B. 13C与15N有相同的中子数
C. 13C转化为12C是物理变化 D. 13C与C60互为同素异形体
【答案】C
【解析】
【详解】A. 15N2与14N2是由同位素原子形成的单质分子,不能互为同位素,A错误;
B.13C中子数为7,15N的中子数为8,因此它们的中子数不相等,B错误;
C. 13C、12C是不同的核素, 13C转化为12C是核反应发生时进行的,化学反应的过程中原子的种类不变,因此发生的不是物理变化,C正确;
D.13C是C元素的同位素原子,而C60是C元素的单质,所以它们不能互为同素异形体,D错误。
3.下列有关化学用语表示正确的是( )
A. 中子数为8的N原子:87N B. 乙醇的结构式:C2H5OH
C. Cl﹣结构示意图: D. CSO的电子式:
【答案】D
【解析】
【详解】A.中子数为8的N原子表示为:,A错误;
B.乙醇的结构简式:C2H5OH,B错误;
C.Cl是17号元素,原子核内质子数为17,当原子获得一个电子后变为Cl-,因此Cl-结构示意图:,C错误;
D.CSO分子中C原子与S、O原子分别形成2对共用电子对,因此CSO的电子式为:,D正确;
故合理选项是D。
4.有机砷是治疗昏睡病不可缺少的药物,其结构如图所示,该有机砷中不存在的化学键是( )
A. 离子键 B. σ键 C. Π键 D. 碳碳双键
【答案】D
【解析】
【详解】根据物质的结构可知:该物质属于离子化合物,含有离子键,在阴离子中含有N-H、C-H、C-As、As-O、O-H共价单键,共价单键是σ键,含有As=O双键,其中一个是σ键,一个是Π键,无碳碳双键,故合理选项是D。
5.下列说法中正确的是( )
A. 元素的第一电离能越大,其金属性越强
B. 元素的电负性越大,其非金属性越强
C. 金属单质与酸反应置换出氢气的难易,只跟该金属元素的第一电离能有关
D. 主族元素的电负性越大,元素原子的第一电离能就越大
【答案】B
【解析】
【详解】A.元素的第一电离能越大,表示该元素的原子失去电子越难,则该元素的金属性越弱,非金属性就越强,A错误;
B.元素的电负性越大,表示元素的原子获得电子的能力越强,则元素的非金属性越强,B正确;
C.金属单质与酸反应的难易,在溶液中进行,与第一电离能气态电中性原子生成+1价的气态阳离子无关,C错误;
D.元素的电负性大,其第一电离能不一定大,如N元素的电负性小于O元素的电负性,但N元素原子2p能级为半充满稳定状态,第一电离能大于O元素,D错误;
故合理选项是B。
6.下列曲线表示卤族元素某种性质随核电荷数的变化趋势,正确的是( )
A. B.
C. D.
【答案】A
【解析】
A.同一主族中,元素的电负性随着原子序数的增大而减小,所以从氟到溴,其电负性逐渐减小,A正确;B.氟元素没有正化合价,第VIIA族氯、溴元素的最高化合价数值等于其族序数,B错误;C.第VIIA族元素氢化物的沸点随着相对分子质量的增大而增大,但HF分子间能形成氢键,氢键属于特殊的分子间作用力,强度大于分子间作用力,沸点最高,C错误;D.由于卤族元素的单质均属于分子晶体,随相对分子质量增大范德华力增大,因而沸点逐渐升高,D错误;答案选A。
7.下列说法中正确的是( )
A. 原子轨道与电子云都是用来描述电子运动状态的
B. 在 p 轨道中电子排布成 而不能排布其最直接的根据是泡利不相容原理
C. 如图所示的是Al原子的电子云图像
D. 原子核外的 M 层上的 s 能级和 p 能级都填满了电子,而 d 轨道上尚未排有电子的两种原子,其对应元素一定位于同一周期
【答案】A
【解析】
【详解】A.对于多电子原子,核外电子的能量不同,在原子核外空间各处出现的机会多少不同,出现机会显示的形状不同,可用原子核外电子运动的轨道及电子云描述,A正确;
B.当电子排布在同一能级的不同轨道时,基态原子中的电子总是优先单独占据一个轨道,且自旋状态相同,称为洪特规则,B错误;
C.Al是13号元素,原子核外电子有s、p两种不同形状的电子云,未指明是哪种电子的电子云形状,C错误;
D.原子核外的 M 层上的 s 能级和 p 能级都填满了电子,而 d 轨道上尚未排有电子的元素,可能是第N层上含有4s电子,也可能N层上没有电子存在,因此具有这样结构的原子,其对应元素不一定位于同一周期,D错误;
故合理选项是A。
8.下表列出短周期8种元素的部分性质,其中叙述正确的是( )
原子序数
①
②
③
④
⑤
⑥
⑦
⑧
原子半径 (10-10m)
0.74
1.52
1.60
1.10
099
0.75
1.86
0.82
最高/最低
化合价
-2
+1
+2
+5
-3
+7
-1
+5
-3
+1
+3
A. ②号元素和③号元素处于同一周期
B. ⑧号元素基态原子核外电子构型为[Ne]3s23p1
C. 上表元素范围内,⑥号元素的最高价氧化物所对应水化物的酸性最强
D. ④号元素的原子序数大于⑥号元素的原子序数
【答案】D
【解析】
【分析】
④和⑥都有最高价和最低价,都分别为+5、-3,位于ⅤA族,结合原子半径可知④为P元素,⑥为N元素;②和⑦最高价都是+1价,位于ⅠA族,⑦的原子半径大于P,则⑦为Na元素,②的原子半径大于N元素,则②为Li元素;①只有-2价,原子半径与N元素接近,则①为O元素;③只有+2价,原子半径大于Li,则③为Mg元素;⑤存在+7、-1价,位于ⅤⅡA族,应该为Cl元素;⑧最高价为+3,位于ⅢA族,其原子半径比Mg小很多,则⑧为B元素,据此结合元素周期律知识解答。
【详解】A.②为Li、③为Mg元素,Li是第二周期的元素,Mg是第三周期的元素,二者处于不同的周期,A错误;
B.⑧号是B元素,核外有5个电子,[He]2s22p1,B错误;
C.8种元素中,非金属性最强的为Cl,则最高价氧化物对应的水化物是HClO4,⑥为N元素,最高价氧化物所对应水化物是HNO3,属于强酸但比HClO4弱, C错误;
D.④号元素是P,原子序数是15;⑥号元素是N,原子序数是7,所以原子序数④>⑥,D正确;
故合理选项是D。
【点睛】本题考查原子结构与元素周期律的关系,根据原子半径和元素化合价推断元素为解答关键,注意掌握元素周期律内容、元素周期表结构,试题有利于提高学生的分析能力及逻辑推理能力。
9.下列变化过程中,原物质分子内极性共价键被破坏,同时又有离子键形成的是( )
A. 盐酸和氢氧化钠溶液反应 B. 溴化氢与氨反应
C. 氯化氢溶于水 D. 锌和稀硫酸反应
【答案】B
【解析】
【详解】A.盐酸和氢氧化钠溶液以离子形式存在,二者反应实质是H++OH-=H2O,有共价键的形成,没有离子键的形成,A错误;
B.溴化氢与氨反应生成NH4Br,NH3+HBr=NH4Br,反应过程中有HBr中的共价键的断裂和NH4Br中的离子键的形成,B正确;
C.氯化氢溶于水,电离产生H+和Cl-,只有共价键的断裂,C错误;
D.锌和稀硫酸反应,实质是Zn+2H+=Zn2++H2↑,有金属键的断裂和共价键的形成,D错误;
故合理选项是B。
10.As2O3(砒霜)是两性氧化物(分子结构如图所示),溶于盐酸生成AsCl3,AsCl3用LiAlH4还原生成AlH3。下列说法正确的是( )
A. As2O3 分子中As原子的杂化方式为sp2
B. LiAlH4为共价化合物
C. AsCl3空间构型为平面正三角形
D. AlH3分子键角大于109.5°
【答案】D
【解析】
【详解】A.As2O3分子中形成了3个As-O共价键,As原子上还有一对孤电子对,As原子是杂化轨道数目为4,所以As原子的杂化方式为sp3杂化,A错误;
B.LiAlH4为离子化合物,阳离子是Li+,阴离子为AlH4-,B错误;
C.AsCl3中有3个σ键,孤电子对数为=1,As原子为sp3杂化,含有一个孤电子对,所以空间构型为三角锥形,C错误;
D.AsH3分子中As原子价层电子对个数为3+=4,且含有1个孤电子对,所以该分子为三角锥形,孤电子对对成键电子对之间的排斥力大于成键电子对之间的斥力,而AlH3中无孤电子对,所以键角大于109.5°,D正确;
故合理选项是D。
11.设NA为阿伏伽德罗常数的值,下列说法不正确的是( )
A. 22.4 L CO2分子中含有σ键的数目为2NA
B. 18 g冰中含有氢键的数目为2NA
C. 1 mol H2O2中含有非极性键的数目为NA
D. 6.0 g SiO2晶体中含Si—O键数目0.4NA
【答案】A
【解析】
【详解】A.缺条件,不能确定气体的物质的量,因此也就不能确定化学键的数目,A错误;
B.18 g冰的物质的量为1mol,由于每个水分子与相邻的4个水分子形成氢键,因此每1mol水中形成的氢键数目为×4NA=2NA,B正确;
C.由于在1个H2O2中含有1个非极性共价键,所以在1 molH2O2中含有非极性键的数目为NA,C正确;
D.6.0 g SiO2的物质的量是0.1mol,由于Si原子可以与4个O原子形成4个Si-O共价键,所以6.0g该晶体中含有的含Si—O键数目为0.4NA,D正确;
故合理选项是A。
12.下列物质中,σ键数目与Π键数目之比为1﹕1的是( )
A. N2 B. CS2 C. HCHO D. H2O2
【答案】B
【解析】
【详解】A.N2结构式是N≡N,在2个N原子形成三个共价键,1个σ键,2个Π键,σ键数目与Π键数目之比为1﹕2,A不符合题意;
B.CS2结构式是S=C=S,在3个原子形成4个共价键,2个σ键,2个Π键,σ键数目与Π键数目之比为1﹕1,B符合题意;
C. HCHO分子的结构式是,分子中含有3个σ键,1个Π键,σ键数目与Π键数目之比为3﹕1,C不符合题意;
D. H2O2分子的结构式是H—O—O—H,分子中含有4个σ键,无Π键,D不符合题意;
故合理选项是B。
13.杂化轨道理论和VSEPR(价电子对互斥)模型是研究分子空间构型的重要依据,下列说法正确的是( )
A. 杂化轨道只用于形成σ键
B. 中心原子为sp杂化的分子,其分子构型不一定为直线形
C. 只要分子构型为平面三角形,其中心原子就为sp2杂化
D. 当中心原子无孤电子对时,VSEPR模型和分子空间构型就会完全相同
【答案】C
【解析】
【详解】A.杂化轨道只用于形成σ键或者容纳未参与成键的孤电子,A错误;
B.根据价层电子对互斥理论,若中心原子为sp杂化轨道成键,键角是180°,其分子构型一定为直线形,B错误;
C.根据价层电子对互斥理论确定分子空间构型及中心原子杂化方式,价层电子对个数=成键电子对数+孤电子对数,n=3,sp2杂化,不含孤电子对其分子构型都是平面三角形,否则不是,C正确;
D.HCHO分子中的中心C原子上无孤电子对,VSEPR模型为平面正三角形,而分子的立体构型为平面三角形,可见当中心原子有孤电子对时,其VSEPR模型和分子空间构型不一定完全相同,D错误;
故合理选项是C。
14.短周期主族元素W、X、Y、Z的原子序数依次增大,X、Y、Z同周期,W、Z同主族,W、X、Y最外层电子数之和为11,W与X形成离子化合物X3W2。下列说法正确的是( )
A. 原子半径:W
C. 最高价氧化物对应水化物的酸性:W>Y>Z
D. X的单质在空气中具有抗腐蚀性
【答案】D
【解析】
【分析】
短周期主族元素W、X、Y、Z的原子序数依次增大,W与X形成离子化合物X3W2,则W为-3价,X为+2价,则W最外层为5个电子,X最外层为2个电子,故W为N元素,X为Mg元素。W、Ⅹ、Y最外层电子数之和为11,故Y为Si元素。W、Z同主族,则Z为P元素,据此分析;
【详解】A.原子半径:Mg>Si>P>N,故A项错误;
B.Y的最高价氧化物为二氧化硅,可与HF反应,故B项错误;
C.最高价氧化物对应水化物的酸性:HNO3>H3PO4>H2SiO3,故C项错误;
D.Mg单质与空气中的氧气反应,表面覆盖一层致密的氧化物薄膜,具有抗腐蚀性,故D项正确;
综上,本题选D。
15.下列说法正确的是( )
A. H2O、NH3、CH4三种分子的键角依次减小
B. Na、Mg、Al三种金属晶体的原子化热逐渐减小
C. 金刚石、硅、锗的熔点和硬度依次降低
D. NaF、MgF2、AlF3三种离子晶体的晶格能逐渐减小
【答案】C
【解析】
【详解】A. H2O、NH3、CH4三种分子的中心原子都是sp3杂化,由于水分子中有2对孤对电子,NH3分子中只有1对孤对电子,CH4分子中无孤对电子,孤对电子对成键电子对的斥力大于成键电子对的斥力,所以H2O、NH3、CH4三种分子的键角依次增大,A错误;
B.原子化热是用来衡量金属键强弱的物理量,指将1摩尔金属转变成气态原子所需的最小能量;金属原子化热数值小时,其熔点低,质地软,反之则熔点高,硬度小。根据金属镁、铝和钠的熔点可知,金属的原子化热最大的为铝,其次为镁,最小的为钠,所以Na、Mg、Al三种金属晶体的原子化热逐渐增大,B错误;
C.金刚石、硅、锗都是原子晶体,原子之间通过共价键结合,由于原子半径C
故合理选项是C。
16.许多过渡金属离子对多种配位体有很强的结合力,能形成种类繁多的配合物。下列说法正确的是( )
A. 向配合物[TiCl(H2O)5]Cl2·H2O溶液中加入足量的AgNO3溶液,所有的Cl-均被完全沉淀
B. 配合物Ni(CO)4常温下呈液态,易溶于CCl4、苯等有机溶剂,则固态Ni(CO)4属于分子晶体
C. 配合物[Cu(NH3)4]SO4·H2O的配位体为NH3和SO42-
D. 配合物[Ag(NH3)2]OH的配位数为6
【答案】B
【解析】
【详解】A.加入足量的AgNO3溶液,外界Cl-离子与 Ag+反应形成AgCl沉淀,內界配位离子Cl-与Ag+不能反应,A错误;
B.配合物Ni(CO)4常温下呈液态,易溶于CCl4、苯等有机溶剂,根据相似相容原理可知,固态Ni(CO)4属于分子晶体,B正确;
C.配合物[Cu(NH3)4]SO4·H2O的配体为NH3,C错误;
D.配合物[Ag(NH3)2]OH的的配体为NH3,配位数为2,D 错误;
故合理选项是B。
17.某磷青铜晶胞结构如图所示,下列说法不正确的是( )
A. 磷青铜化学式为Cu3SnP
B. 晶体中距离Cu原子最近的P原子有6个
C. 晶体中距离Sn原子最近的P原子可构成正方体
D. 若晶体密度为a g/cm3,则最近的Cu原子核间距为×1010pm
【答案】B
【解析】
【详解】A.用均摊法计算,Sn:8×=1;P:1;Cu:6×=3,所以磷青铜化学式为Cu3SnP,A正确;
B.以上底面Cu原子为研究对象,通过该平面可形成两个晶胞,在该晶胞中有1个P原子,在上面的晶胞中含有1个P原子,因此晶体中距离Cu原子最近的P原子有2个,B错误;
C.晶体中Sn原子位于晶胞的顶点,通过一个顶点可形成8个晶胞,P原子位于晶胞中心,距离Sn原子最近的P原子在8个晶胞的体心,这8个P可构成正方体结构,C正确;
D.根据选项A可知:在1个晶胞中含有3个Cu,1个Sn,1个P,所以晶胞的质量为m=g,晶胞的体积为V=cm3,晶胞参数为L==×1010pm,根据立体几何知识可知,最近的两个Cu原子核间距为面对角线的一半,所以最近的Cu原子核间距为×1010pm,D正确;
故合理选项是B。
18.下列各组物质,化学键类型相同、晶体类型相同且熔化时所克服的微粒间作用力也相同的是( )
A. 氯化钠和氢化钠 B. 二氧化硅和二氧化碳
C. 金刚石和石墨 D. 氯化氢和氯化铵
【答案】A
【解析】
【详解】A.NaCl、NaH均为离子晶体,熔化时破坏的均为离子键,二者相同,A正确;
B.CO2、SiO2中都只含共价键,CO2为分子晶体、SiO2为原子晶体,CO2固体熔化时破坏分子间作用力;SiO2熔化时破坏共价键,所以二者不同,B错误;
C.金刚石为原子晶体,融化时断裂的是共价键;石墨为混合晶体,融化时克服共价键和分子间作用力,二者不同,C错误;
D.NH4Cl中含有离子键和共价键,熔化时,氯化铵破坏离子键、而HCl是由共价键构成的分子,在固态时为分子晶体,熔化时克服的是分子间作用力,D错误;
故合理选项是A。
19.铜离子是人体内多种酶的辅因子,某化合物与Cu+结合形成如图所示的离子。下列有关该离子说法正确的是( )
A. 该离子中碳原子的杂化方式为sp2
B. 该离子中氮原子的杂化方式为sp2
C. 该离子中只有共价键(含配位键),没有离子键
D. H、N、Cu三种元素的电负性顺序为:Cu>H>N
【答案】C
【解析】
【详解】A.该离子中,六元环上碳原子价层电子对数为3,C原子的杂化方式为sp2;饱和C原子价层电子对数为4,这些C原子采用sp3杂化,A错误;
B.该离子中六元环上氮原子的杂化方式为sp2杂化,连接环的-NH-的N原子采用sp3杂化,B错误;
C.该离子中有非金属元素的原子之间的共价键,有Cu+与N原子之间的配位键,不存在离子键,C正确;
D.元素的非金属性越强,其电负性就越大,元素的非金属性N>H>Cu,所以三种元素的电负性顺序为:N>H>Cu,D错误;
故合理选项是C。
20.如图为周期表的一小部分,A、B、C、D、E的位置关系如图所示。其中B元素最高价是最低负价绝对值的3倍,它的最高氧化物中含氧60%。下列说法正确的是( )
A
D
B
E
C
A. A元素与B元素组成的化合物分子为V形
B. B元素最高价氧化物对应的水化物是强酸
C. A、B、C三种元素氢化物的熔点依次升高
D. 气态氢化物的稳定顺序:D>B>E
【答案】B
【解析】
【分析】
B元素的最高正价是最低负价绝对值的3倍,则最高正价为+6价,它的最高氧化物为BO3,其中含氧60%,设B的相对原子质量为M,则有×100=40%,M=32,则B为S元素,依次推出A为O元素,D为P元素,E为Cl元素,C为Se元素,根据元素周期律的递变规律判断对应化合物的性质。
【详解】根据上述推断可知A是O元素,B是S元素,C是Se元素,D是P元素,E是Cl元素。
A.A元素与B元素组成的化合物SO2分子为V形,SO3为平面三角形,A错误;
B.B是S元素,B元素最高价氧化物对应的水化物是H2SO4,该物质属于强酸,B正确;
C.O元素的氢化物H2O分子之间存在氢键,增加了分子之间的吸引力,因此其熔沸点最高,C错误;
D.D、E、B是同一周期的元素,元素的非金属性D 故合理选项是B。
21.下列化合物中含有2个“手性”碳原子的是( )
A. B.
C. D.
【答案】C
【解析】
【详解】A.有一个C原子分别连接了H原子、-CHO、-OH、-CH2OH,该C原子属于“手性”碳原子,A不符合题意;
B.分子中有标号码的3个“手性”碳原子,B不符合题意;
C. 分子中有标号的2个“手性”碳原子,C符合题意;
D.分子中有标号的1个“手性”碳原子,D不符合题意;
故合理选项是C。
22.过氧化铬(CrO5)的结构为:,由此可以推知CrO5中氧元素的化合价应该是( )
A. 全部是-1价 B. 4个为-1价,1个为-2价
C. 全部是-2价 D. 4个为-2价,1个为-1价
【答案】B
【解析】
【详解】元素的非金属性O>Cr,在形成共价键时,非金属性强,元素化合价为负,元素的金属性强,元素的化合价为正,在该化合物中,Cr与O形成6个共价键,所以Cr是+6价,O原子中,与Cr形成2对共用电子对时,这种O原子为-2价,另外4个O原子分别与Cr只形成了1对共用电子对,这种O原子的化合价为-1价,所以CrO5中氧元素的化合价4个为-1价,1个为-2价,选项B符合题意。
23.下列说法都正确的是( )
①π键比σ键活泼,易参与化学反应;②CO和N2互为等电子体,且前者沸点低于后者;③键角:BeCl2>CH2Cl2>H2S>SO2;④CH3-CH2-CH2-CH3和互为同分异构体,且前者熔沸点高于后者;⑤BF3和NH3化学键的类型和分子的极性皆相同;⑥F的电负性大于O,但H2O的熔沸点比HF高;⑦CsCl晶格能小于NaCl;⑧简单立方堆积和面心立方堆积是由非密置层堆积形成的;⑨SiO2相对原子(分子)质量大于CO2,所以SiO2熔点高于CO2。
A. ①④⑥⑦ B. ①②⑤⑦⑧ C. ①③⑤⑦⑨ D. ①②④⑥
【答案】A
【解析】
【详解】①π键是电子云肩并肩重叠,σ键是头碰头重叠,由于σ键比π键重叠程度大,所以π键比σ键活泼,易参与化学反应,①正确;
②CO和N2中含有的原子数相等,原子中含有的电子数相等,二者互为等电子体,由于前者是极性分子,分子间作用力比非极性分子的分子间作用力强,因此物质的沸点前者沸点高于后者,②错误;
③H2S和SO2分子中都有未成对电子,H2S有2对未成对电子,SO2有1对未成对电子,孤电子对成键电子对的排斥力大于成键电子对的排斥力,所以键角SO2>H2S,③错误;
④和互为同分异构体,分子间作用力前者大,所以前者的熔沸点高于后者,④正确;
⑤BF3和NH3化学键都是极性共价键,前者是非极性分子,后者是极性分子,所以分子的极性不相同,⑤错误;
⑥F的电负性大于O,但H2O分子的氢键数目比HF的数目对,总的来说H2O的分子与分子之间的吸引力比HF大,所以物质的熔沸点H2O比HF高,⑥正确;
⑦由于离子半径Cs+>Na+,离子半径大,离子键弱,晶格能小,所以CsCl晶格能小于NaCl,⑦正确;
⑧简单立方堆积是由非密置层堆积形成的,而面心立方堆积是由密置层堆积形成的,⑧错误;
⑨SiO2是原子晶体,原子间通过共价键结合,共价键是强烈的相互作用,断裂需消耗很高的能量,因此熔沸点高;而CO2是由分子通过分子间作用力结合,分子间作用力比共价键弱很多,断裂消耗的能量低,所以其熔沸点比SiO2低,⑨错误;
综上所述可知正确的说法有①④⑥⑦,故合理选项是A。
24.a为乙二胺四乙酸(EDTA),易与金属离子形成螯合物。b为EDTA与Ca2+形成的螯合物。下列叙述正确的是( )
A. b含有分子内氢键 B. b中Ca2+的配位数为4
C. b含有共价键、离子键和配位键 D. a和b中的N原子均为sp3杂化
【答案】D
【解析】
A、不符合形成氢键的条件,故A错误;B、根据结构简式,Ca2+的配位键为6,故B错误;C、b为阴离子,含有共价键和配位键,不含离子键,故C错误;D、根据结构简式,a和b中N原子的杂化方式为sp3,故D正确。
第Ⅱ卷(共52分)
二、非选择题(5小题,共52分)
25.现有下列几种常见的物质:A.N2、B.Ca(OH)2、C.SiO2、D.NH3、E.NaCl、F.H2O、G.NH4Cl、H.BF3、I.CO2。其中
(1)属于共价化合物的有_______________(填写序号,下同);
(2)当以上物质为固态时,属于离子晶体的有_______________;
(3)属于非极性分子的有_______________;
(4)以极性键结合的极性分子有_______________;
(5)既含有σ键又含有Π键的有_______________。
【答案】 (1). CDFHI (2). BEG (3). AHI (4). DF (5). AI
【解析】
【分析】
仅由一种元素组成的纯净物是单质,由两种或两种以上的元素组成的纯净物为化合物。同种非金属原子之间形成的化学键为非极性键;不种非金属原子之间形成的化学键为极性键;离子键为阴、阳离子之间形成的化学键;分子间通过分子间作用力结合形成的晶体为分子晶体;由阴、阳离子按一定比例通过离子键结合形成的晶体称作离子晶体;以极性键结合的分子,如果空间排列对称,则该物质是非极性分子,否则为极性分子;共价单键为σ键,共价双键或三键中含有σ键,也同时含有π键,根据物质的组成,及有关的概念进行判断。
【详解】A.N2中仅含有N元素一种元素,属于单质,分子是非极性分子;分子中两个N原子形成共价三键,其中一个σ键又含有2个Π键;
B.Ca(OH)2是离子化合物,Ca2+与OH-离子间通过离子键结合;在OH-中H-O通过极性共价键结合;
C.SiO2是原子晶体,由Si与O原子之间通过极性共价键结合而形成的共价化合物;
D.NH3是由极性共价键N-H构成的极性分子,是共价化合物,固体时属于分子晶体;
E.NaCl是离子化合物,Na+与Cl-间通过离子键结合;
F.H2O是由极性共价键H-O构成的极性分子,是共价化合物,在固态时属于分子晶体;
G.NH4Cl是由NH4+与Cl-通过离子键结合而成的离子晶体,在NH4+中含有极性共价键N-H键;
H.BF3是由极性共价键F-B构成的非极性分子,是共价化合物,在固态时属于分子晶体;
I.CO2是由极性共价键C=O构成的非极性分子,是共价化合物,在固态时属于分子晶体。
(1)属于共价化合物的有SiO2、NH3、H2O、BF3、CO2,选项为C、D、F、H、I;
(2) 当以上物质为固态时,属于离子晶体的有Ca(OH)2、NaCl、NH4Cl,选项是B、E、G;
(3)属于非极性分子的有N2、BF3、CO2,选项为A、H、I;
(4)以极性键结合的极性分子有NH3、H2O,选项为D、F;
(5)既含有σ键又含有Π键的有N2、CO2,选项为A、I。
【点睛】本题考查化学键的类型、分子类型以及晶体的类型的判断的知识,根据物质的组成,及有关的概念进行判断。
26.铁为日常生活中常见的金属,有着广泛的用途。回答下列问题:
(1)基态铁原子的价电子轨道表示式为________________。
(2)Fe和氨气在640℃可发生置换反应,产物之一的晶胞结构如图所示,该反应的化学方程式为___。
(3)已知配合物Fe(CO)x,在常温下呈液态,熔点为-20.5℃,沸点103℃,易溶于非极性溶剂。据此可判断晶体Fe(CO)x的晶体类型是_________________。
(4)Fe3O4具有许多优异的性能,在磁性材料等领域应用广泛。晶体Fe3O4的晶胞如图所示:
①晶胞中亚铁离子处于氧离子围成的_________(填空间结构)空隙。
②晶胞中氧离子堆积方式与某金属晶体原子堆积方式相同,该堆积方式名称为_______。
③解释Fe3O4晶体能导电的原因:_________________________。
④若晶胞的体对角线长为a nm,则Fe3O4晶体的密度为_________ g/cm3。(阿伏伽德罗常数用NA表示)
【答案】 (1). (2). 8Fe+2NH32Fe4N+3H2 (3). 分子晶体 (4). 正四面体 (5). 面心立方堆积 (6). 电子可在两种不同价态的铁离子间快速发生移动 (7).
【解析】
【分析】
(1)Fe是26号元素,根据泡利原理和洪特规则,书写其基态铁原子的价电子轨道表示式;
(2)结合均摊方法先确定化合物的化学式,然后根据质量守恒定律书写方程式;
(3)根据其熔沸点比较低,容易溶于有机溶剂判断;
(4)根据晶胞结构结合均摊法分析和计算。
【详解】(1)Fe是26号元素,价层电子排布式是3d64s2,根据泡利原理和洪特规则,则基态铁原子的价电子轨道表示式为;
(2)在该晶胞中含有的Fe原子个数为:×8+×6=4,含有的N原子个数为1,所以化学式为Fe4N,除生成该化合物外,还生成了氢气,则反应方程式为:8Fe+2NH32Fe4N+3H2;
(3)配合物Fe(CO)x,在常温下呈液态,熔点为-20.5℃,沸点103℃,易溶于非极性溶剂,说明微粒间作用力微弱,是由分子构成,因此在固体时属于分子晶体;
(4)①根据晶胞结构可判断晶胞中亚铁离子处于氧离子围成的正四面体空隙;
②晶胞中氧离子的堆积方式为面心立方堆积;
③含有自由移动粒子的物质能导电,电子可在两种不同价态的铁离子间快速发生转移,所以能导电;
④该晶胞中氧离子个数=1+12×=4,Fe元素微粒个数=1+4×+3×=3;晶胞的体对角线长度为anm,则晶胞棱长=nm=nm,晶胞体积=(×10-7cm)3,则Fe3O4晶体的密度为=g/cm3=g/cm3。
【点睛】本题考查物质结构和性质的知识,涉及元素的原子结构与元素位置的关系、晶体类型的判断、晶胞计算等知识点,侧重考查基础知识灵活运用、空间想像能力及计算能力,难点是晶胞计算,知道晶胞体对角线长度与棱长关系是计算关键。
27.A、B、C、D、E是元素周期表中原子序数依次增大的前四周期元素。A与B同周期,且A元素原子核外s能级有1个未成对电子;C元素的原子序数比B多1,且C元素的原子核外p电子比s电子少1;D元素的原子价电子有6个未成对电子,它的一种化合物常用于检验酒驾;E元素的原子序数为27。请回答下列问题:
(1)第一电离能介于A和C之间的同周期元素有________________(填元素符号)。
(2)C元素的最高价氧化物所对应的水化物在水溶液中能完全电离,电离所得阴离子的空间构型为__________________,写出任意一种与该阴离子互为等电子体的微粒的化学式_______________。
(3)与B元素同主族的元素硅,其四卤化物的沸点和铅的二卤化物熔点如图所示:
①SiX4的沸点依F、Cl、Br、I次序升高的原因是_________________________。
②结合SiX4的沸点和PbX2的熔点的变化规律,可推断:依F、Cl、Br、I次序,PbX2中化学键的离子性逐渐_____________(填“增强”、“不变”或“减弱”)。
(4)①元素D的+6价橙红色氧化物常用于检验酒驾,其在酸性条件下遇到乙醇会反应生成绿色的D3+离子,同时乙醇转化为一种无毒气体。请写出该反应的离子反应方程式____________________。
②元素D可以形成如图所示的配合物,该配合物中所含化学键的类型不包括________(填字母)。
a 极性共价键 b 非极性共价键 c 配位键 d 离子键 e 金属键 f σ键 g Π键
(5)已知E3+可形成配位数为6的配合物。现有橙黄色和紫红色两种E的配合物,其组成均可表示为ECl3·nNH3。为测定这两种配合物晶体的化学式,设计了如下实验:
a.分别取等质量的两种晶体的样品配成溶液;
b.向两种溶液中分别滴入AgNO3溶液,均产生白色沉淀;
c.沉淀完全后分别过滤,经洗涤干燥后称量,发现紫红色晶体产生沉淀的质量与橙黄色晶体产生沉淀的质量之比为2:3 。则紫红色晶体的化学式为______________(用配合物的形式写出化学式,且E用元素符号表示,n用具体数字表示)。
【答案】 (1). Be、B、C、O (2). 平面三角形 (3). CO32- 或SO3(答案合理即可) (4). 都为组成和结构相似的分子,随着相对分子质量增大,范德华力增强,沸点升高 (5). 减弱 (6). C2H5OH+4CrO3+12H+ =4Cr3++9H2O+2CO2↑ (7). e (8). [Co(NH3)5Cl]Cl2
【解析】
【分析】
A、B、C、D、E是元素周期表中原子序数依次增大的前四周期元素。C元素的原子核外p电子比s电子少1,核外电子排布式为1s22s22p3,故C为N元素。C元素的原子序数比B多1,则B是C元素;A与B同周期,且A元素原子核外s能级有1个未成对电子,则A为Li;D元素的原子价电子有6个未成对电子,它的一种化合物常用于检验酒驾,只能属于过渡元素,价电子排布式为3d54s1,故D为Cr元素;E元素的原子序数为27,则E为Co元素。据此解答。
【详解】由分析可知,A为Li、B为C、C为N、D为Cr、E为Co。
(1)同周期主族元素随原子序数增大第一电离能呈增大趋势,但IIA族、VA族的第一电离能高于同周期相邻主族元素,故第一电离能:N>O>C>Be>B>Li,所以第一电离能介于A和C之间的同周期元素有Be、B、C、O;
(2)C元素的最高价氧化物的水化物在水溶液中能完全电离出的阴离子为NO3-,NO3-中N原子孤电子对数==0,价层电子对数=0+3=3,VSEPR模型即为离子空间构型,NO3-的空间构型为:平面三角形;与该阴离子互为等电子体的微粒,可以用S原子替换N原子与1个单位负电荷,可以用C原子、1个单位负电荷替换N原子,两种等电子体微粒为SO3、CO32-等;
(3)①Si元素的SiX4都是分子晶体,这些物质结构相似,SiX4按F、Cl、Br、I次序,相对分子质量越大,分子间作用力就越大,克服分子间作用力使物质熔化或气化需要的能量就越高,物质的熔沸点就越高;
②PbX2中化学键的离子性越强,微粒之间的作用力越强,物质的熔沸点就越高。根据物质的沸点呈减小趋势,说明依F、Cl、Br、I次序,PbX2中化学键的离子性逐渐减弱;
(4)①Cr元素的+6价的氧化物CrO3具有强的氧化性,在酸性条件下可以将乙醇氧化为CO2,CrO3被还原为Cr3+,根据电子守恒、电荷守恒、原子守恒,该反应的离子方程式为:C2H5OH+4CrO3+12H+=4Cr3++9H2O+2CO2↑;
②碳原子之间形成非极性键,C与H原子、O原子之间形成极性键,水分子中O、H原子之间也形成极性键,O原子与Cr之间形成配位键,内界配离子与外界氯离子之间形成离子键,单键为σ键,双键含σ键、π键,没有金属键,故合理选项是e;
(5)Co3+的配位数均为6,组成均可表示为ECl3·nNH3,3+n=6;往待测溶液中滴入AgNO3溶液,均产生白色沉淀,则有Cl-在配合物的外界,两份沉淀,经洗涤干燥后称量,发现紫红色晶体产生沉淀的质量与橙黄色晶体产生沉淀的质量之比为2:3,可知紫红色晶体中含2个氯离子在外界,内界有1个Cl-,紫红色晶体的化学式为[Co(NH3)5Cl]Cl2,橙黄色晶体中含3个氯离子在外界,则内界不含Cl-,故橙黄色晶体的化学式为[Co(NH3)6]Cl3。
【点睛】本题考查物质结构与性质,涉及电离能、空间构型与杂化方式判断、等电子体、核外电子排布、化学键、配合物、晶胞计算等,这些都是常考知识点,注意同周期第一电离能变化异常情况,会用替换法书写等电子体,能用氢键解释一些问题。
28.下表为周期表的一部分,请参照元素在表中的位置,回答下列问题:
族
周期
IA
IIA
IIIA
IVA
VA
VIA
VIIA
0
2
①
②
③
④
3
⑤
⑥
4
⑦
⑧
(1)画出元素⑥的离子结构示意图_____________________。
(2)元素④的简单离子半径_____元素⑤的简单离子半径(填“>”、“=”“<”)。
(3)⑤和⑦的最高价氧化物对应水化物的碱性由强到弱的顺序为___________(填化学式);
(4)②和④的氢化物的稳定性由强到弱的顺序为________________(填化学式)。
(5)④⑤两种元素的原子按1:1组成的常见化合物的电子式为_______________。
(6)元素①的氟化物与元素③的氢化物相遇,立即化合生成白色固体,写出该白色固体的结构式,并标注出其中的配位键______________。
(7)元素①的最高价氧化物所对应水化物是一元弱酸,本身不能电离出 H+,写出其在水中的电离方程式____________________。
(8)元素⑧对应的含氧酸有H2SeO3 和H2SeO4,其中H2SeO3 的 K1 和 K2 分别为 2.7×10-3 和 2.5×10-8,H2SeO4 第一步几乎完全电离,K2为1.2×10-2,请根据结构与性质的关系,解释 H2SeO4比 H2SeO3酸性强的原因___________________。
(9)元素②的一种单质具有导电性,其结构如右图所示:
①该单质与金刚石互为_______________________;
②12.0 g该单质的体积为________________cm3(用a、b表示)。
【答案】 (1). (2). > (3). KOH>NaOH (4). H2O>CH4 (5). (6). (7). H3BO3+H2O[B(OH)4]﹣+H+ (8). H2SeO3 和 H2SeO4可表示为(HO)2SeO和(HO)2SeO2,H2SeO3中的Se为+4价,而H2SeO4的Se为+6价,正电性更高,导致 Se—O—H中O的电子更向Se偏移,更易电离出 H+ (9). 同素异形体 (10).
【解析】
【分析】
根据元素在周期表的位置可确定这8种元素分别表示①B,②C;③是N;④是O,⑤是Na。⑥是S,⑦是K,⑧是Se。结合元素周期律以及相关物质的性质分析判断。
【详解】根据上述分析可知这8种元素分别表示①B,②C;③是N;④是O,⑤是Na。⑥是S,⑦是K,⑧是Se。
(1)⑥表示S元素,S2-是S原子获得2个电子形成的,S2-结构示意图为;
(2)元素④是O,⑤是Na,O2-、Na+的核外电子排布是2、8,二者的离子的电子层结构相同,核电荷数越大,离子半径越小,所以简单离子半径O2->Na+;
(3)⑤和⑦分别是Na、K,二者是同一主族的元素,元素的金属性K>Na,由于元素的金属性越强,其最高价氧化物对应的水化物的碱性就越强。所以Na、K的最高价氧化物对应水化物的碱性由强到弱的顺序为KOH>NaOH;
(4)②和④分别表示C、O,根据同一周期的元素的非金属性随原子序数的增大而增强,元素的非金属性越强,其相应的氢化物的稳定性就越强,所以氢化物的稳定性H2O>CH4;
(5)④⑤分别表示O、Na,二者的原子按1:1组成的常见化合物Na2O2是离子化合物,Na+与O22-之间通过离子键结合,则相应的电子式为:;
(6)①是B元素,③是N元素,元素①的氟化物是BF3与③的简单氢化物NH3混合发生反应,由于N原子上有1对孤对电子,而B原子上有空轨道,B原子与N原子形成配位键,产生化合物的结构式为;
(7)元素①是B,结合B原子最外层电子数确定其的最高价氧化物所对应水化物化学式是H3BO3,该化合物是一元弱酸,本身不能电离出H+,是H3BO3结合了水电离产生的OH-,最终达到平衡时,溶液中c(H+)>c(OH-),溶液显酸性,其在水中的电离方程式为H3BO3+H2O[B(OH)4]﹣+H+;
(8)元素⑧是Se,该元素有+4、+6两种价态的氧化物,其对应的含氧酸有H2SeO3和H2SeO4,其中H2SeO3的K1和K2分别为2.7×10-3和2.5×10-8,而H2SeO4第一步几乎完全电离,K2为1.2×10-2,H2SeO4比H2SeO3酸性强的原因这是由于H2SeO3和H2SeO4可表示为(HO)2SeO和(HO)2SeO2,非羟基O原子数H2SeO4比H2SeO3多,H2SeO3中的Se为+4价,而H2SeO4的Se为+6价,由于O原子吸引电子能力强,所以非羟基O原子数越多,Se的正电性更高,导致Se—O—H中O的电子更向Se偏移,更易电离出H+,所以酸性H2SeO4比H2SeO3强;
(9)①元素②是C元素,由结构示意图可知该物质是C元素的单质,层状结构,具有导电性,则为石墨;它与金刚石互为同素异形体;
②12g石墨的物质的量是1mol,含有C原子数为NA,根据图示可知石墨晶胞是四棱柱,高为bnm,底面是平行四边形,其锐角为60°,其边长为层内C原子核间距的倍,即边长为,则底面面积为S=nm2;则该晶胞的体积为V=S·L=nm2×bnm=nm3=×10-21cm3,则12g石墨的体积为V(石墨)=×10-21cm3=cm3。
【点睛】本题考查了物质结构与物质性质及元素周期表、元素周期律的知识。掌握元素周期表与原子结构、元素性质的关系是本题推断的基础,掌握元素周期律的解答的关键,难点是石墨晶胞的结构的认识,了解该晶胞的特点,结合熟悉知识分析、计算。
29.碘酸钾(KIO3)是重要的食品添加剂。可用Cl2氧化I2制取HIO3,再用KOH中和HIO3制取KIO3。其中,制取碘酸(HIO3)的实验装置示意图和有关资料如下:
HIO3
①白色固体,能溶于水,难溶于四氯化碳
②Ka=0.169mol/L
KIO3
①白色固体,能溶于水,难溶于乙醇
②碱性条件下易发生反应:
ClO-+IO3-=IO4-+Cl-
回答下列问题:
(1)装置A中发生反应的化学方程式为___________________________________。
(2)装置B的名称为_____________,I2和Cl2在水中的溶解度小于在CCl4中的溶解度,原因是___________________________________________________________。
(3)KIO3晶体中,基态 K 原子核外电子占据的最高能层的符号是________,占据该能层电子的电子云轮廓图形状为__________;碘元素在周期表中的位置为___________,IO3-中心原子I的杂化类型为_____________。
(4)HIO3分子中三种元素电负性由大到小的顺序为___________,其电离方程式为______。
【答案】 (1). KClO3+ 6HCl(浓)=KCl +3Cl2↑+3H2O (2). 锥形瓶 (3). I2、Cl2和CCl4为非极性分子,H2O为极性分子,据“相似相溶”规则,I2和Cl2更易溶于CCl4 (4). N (5). 球形 (6). 第五周期第VIIA族 (7). sp3 (8). O>I>H (9). HIO3H+ + IO3-
【解析】
【分析】
在装置A中用浓盐酸与KClO3反应制取氯气,将产生的氯气通入装置B中,与I2在CCl4溶液中发生氧化还原反应产生HIO3,再用KOH中和HIO3制取KIO3,在装置C中进行尾气处理,防止过量的Cl2导致的大气污染。
【详解】(1)在装置A中浓盐酸与KClO3发生反应,产生KCl和Cl2及H2O,反应的化学方程式为KClO3+ 6HCl(浓)=KCl +3Cl2↑+3H2O;
(2)根据装置图中B的结构可知,装置B的名称为锥形瓶,在锥形瓶中I2和Cl2发生氧化还原反应产生HIO3和HCl,I2和Cl2在水中的溶解度小于在CCl4中的溶解度,是因为I2、Cl2和CCl4为非极性分子,H2O为极性分子,据“相似相溶”规则,可知I2和Cl2更易溶于CCl4,而在水中溶解度较小;
(3)KIO3晶体中,K是19号元素,核外电子排布是1s22s22p63s23p64s1,可见基态 K 原子核外电子占据的最高能层的符号是N,该能层电子排布为4s1,因此占据该能层电子的电子云轮廓图形状为球形;碘元素原子核外有五个电子层,最外层有7个电子,是第五周期第VIIA的元素,IO3-中心原子I的价层电子对数为3+=4,所以该离子中I原子杂化类型为sp3杂化。
(4)在HIO3分子中,有H、O、I三种元素,由于元素的非金属性越强,其电负性就越大。元素的非金属性O>I>H,所以元素的电负性由大到小的顺序为O>I>H,HIO3是一元弱酸,在水分子作用下能部分电离产生H+和IO3-,所以它的电离方程式为HIO3H++IO3-。
【点睛】本题考查了Cl2、KHO3的制备原理等的知识,涉及仪器的辨析、尾气处理、物质的溶解性与结构的关系、原子杂化、元素电负性大小比较等,掌握化学基本理论及元素化合物的知识是解答的关键。
相关资料
更多

