2017-2018学年山西省汾阳中学高二上学期第一次月考化学试题
展开
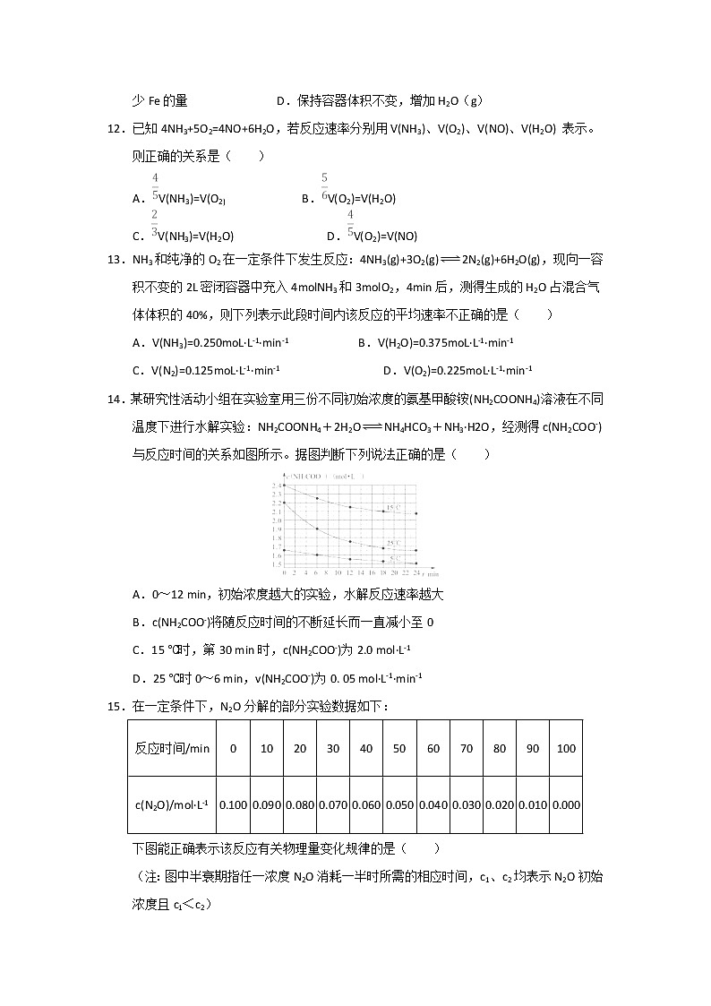
2017-2018学年山西省汾阳中学高二上学期第一次月考化学试题 原子量 C-12 H-1 O-16 N-14 P-31 S-32 Al -27 Fe -56 Zn-65第I卷 选择题(共60分)―、选择题(每小题只有1个选项符合题意 每小题3分 ,共60分)1.已知:①CH4(g)+2O2(g)===CO2(g)+2H2O(l) ΔH1;②2H2(g)+O2(g)===2H2O(g) ΔH2; ③2H2(g)+O2(g)===2H2O(l) ΔH3。室温取体积比为4∶1的甲烷和氢气的混合气体11.2 L(已换算成标准状况),经完全燃烧后恢复至室温,放出的热量为( )A.-(0.4mol×ΔH1+0.05mol×ΔH3) B.-(0.4mol×ΔH1+0.05mol×ΔH2) C.-(0.4mol×ΔH1+0.1mol×ΔH3) D.-(0.4mol×ΔH1+0.1mol×ΔH2)2.为建设生态文明、构建环境友好型社会,下列有关做法不符合这一要求的是( )A.在大力推广乙醇汽油的同时,研究开发太阳能电池和氢燃料电池汽车 B.大力发展农村沼气, 将废弃的农作物秸秆转化为清洁、 高效的能源 C.研发高效低毒农药,降低蔬菜的农药残留量D.以聚苯乙烯全面代替木材,生产包装盒、 快餐盒等以减少木材的使用,保护森林3.在1 200 ℃时,天然气脱硫工艺中会发生下列反应H2S(g)+O2(g)=SO2(g)+H2O(g) ΔH1 2H2S(g)+SO2(g)=S2(g)+2H2O(g) ΔH2H2S(g)+O2(g)=S(g)+H2O(g) ΔH3 2S(g)===S2(g) ΔH4则ΔH4的正确表达式为( )A.ΔH4=(ΔH1+ΔH2-3ΔH3) B.ΔH4=(3ΔH3-ΔH1-ΔH2)C.ΔH4=(ΔH1+ΔH2-3ΔH3) D.ΔH4=(ΔH1-ΔH2-3ΔH3)4.在36 g 碳不完全燃烧所得气体中,CO占1/3体积,CO2占2/3体积,且C(s) +1/2O2(g) = CO(g) △H= -110.5 kJ/molCO(g) +1/2O2(g) = CO2(g)△H= -283 kJ/mol与这些碳完全燃烧相比,损失的热量是( )A.172.5kJ B.1149kJ C.517.5 kJ D.283kJ5.航天飞船可用肼(N2H4)和过氧化氢(H2O2)为动力源。已知1 g液态肼和足量液态过氧化氢反应生成氮气和水蒸气时放出20.05 kJ的热量。下列说法中错误的是( )A.液态肼的燃烧热为20.05 kJ·mol-1 B.该反应中肼作还原剂C.该动力源的突出优点之一是生成物对环境污染小 D.肼和过氧化氢反应的热化学方程式为N2H4(l)+2H2O2(l)===N2(g)+4H2O(g) ΔH=-641.6 kJ·mol-16.下列说法正确的是( )A.增大反应物浓度,可增大单位体积内活化分子的百分数,从而使有效碰撞次数增大B.有气体参加的化学反应,若增大压强(即缩小反应容器的体积),可增加活化分子的百分数,从而使反应速率增大C.升高温度能使化学反应速率增大,主要原因是增加了反应物分子中活化分子的百分数D.催化剂不影响反应活化能但能增大单位体积内活化分子百分数,从而增大反应速率7.一定温度下反应N2+O22NO在密闭容器中进行,下列措施不改变化学反应速率的是( )A.缩小体积使压强增大 B.恒容,充入N2C.恒容,充入He D.恒压,充入氩气8.用铁片与稀硫酸反应制取氢气时,下列措施能使氢气生成速率加大的是( )A.加少量CH3COONa固体 B.加硝酸钾固体C.不用铁片,改用铁粉 D.不用稀硫酸,改用98%浓硫酸9.反应C(s)+H2O(g)CO(g)+H2(g),在一可变容积的密闭容器中进行,下列条件改变对其反应速率几乎无影响的是( )A.升高温度 B.体积缩小一半C.压强不变,充入氮气使体积增大 D.体积不变,充入氮气使压强增大10.氨气能发生氧化反应:4NH3+5O2=4NO+6H2O,改变下列条件使反应速率加大,其中是由于增大了“活化分子”的百分数的是( )A.增加NH3浓度 B.缩小体积增大压强 C.升高温度 D.降低温度11.在带有活塞的密闭容器中发生反应:Fe2O3(s)+3H2(g)=2Fe(s)+3H2O(g),采取下列措施能改变反应速率的是( )A.增加Fe2O3的量 B.增加H2输入量 C.减少Fe的量 D.保持容器体积不变,增加H2O(g)12.已知4NH3+5O2=4NO+6H2O,若反应速率分别用V(NH3)、V(O2)、V(NO)、V(H2O) 表示。则正确的关系是( )A.V(NH3)=V(O2) B.V(O2)=V(H2O) C.V(NH3)=V(H2O) D.V(O2)=V(NO)13.NH3和纯净的O2在一定条件下发生反应:4NH3(g)+3O2(g)2N2(g)+6H2O(g),现向一容积不变的2L密闭容器中充入4molNH3和3molO2,4min后,测得生成的H2O占混合气体体积的40%,则下列表示此段时间内该反应的平均速率不正确的是( )A.V(NH3)=0.250moL·L-1·min-1 B.V(H2O)=0.375moL·L-1·min-1C.V(N2)=0.125moL·L-1·min-1 D.V(O2)=0.225moL·L-1·min-114.某研究性活动小组在实验室用三份不同初始浓度的氨基甲酸铵(NH2COONH4)溶液在不同温度下进行水解实验:NH2COONH4+2H2ONH4HCO3+NH3·H2O,经测得c(NH2COO-)与反应时间的关系如图所示。据图判断下列说法正确的是( )A.0~12 min,初始浓度越大的实验,水解反应速率越大B.c(NH2COO-)将随反应时间的不断延长而一直减小至0C.15 ℃时,第30 min时,c(NH2COO-)为2.0 mol·L-1D.25 ℃时0~6 min,v(NH2COO-)为0. 05 mol·L-1·min-115.在一定条件下,N2O分解的部分实验数据如下: 反应时间/min0102030405060708090100c(N2O)/mol·L-10.1000.0900.0800.0700.0600.0500.0400.0300.0200.0100.000下图能正确表示该反应有关物理量变化规律的是( )(注:图中半衰期指任一浓度N2O消耗一半时所需的相应时间,c1、c2均表示N2O初始浓度且c1<c2) A B C D16.决定化学反应速率的内因是 ( )①温度 ②压强 ③催化剂 ④浓度 ⑤反应物本身的性质 A.①②③④⑤ B.⑤ C.①④ D.①②③④17.下列事实能说明影响化学反应速率的决定性因素是反应物本身性质的是 ( )A.Cu能与浓硝酸反应,而不与浓盐酸反应 B.Cu与浓硝酸反应比与稀硝酸反应快C.N2与O2在常温、常压下不反应,放电时可反应D.Cu与浓H2SO4能反应,而不与稀H2SO4反应18.下列说法不正确的是 ( )A.具有较高能量的反应物分子称为活化分子 B.升高温度增大了活化分子百分数C.催化剂能够改变化学反应途径 D.增大压强能提高活化分子的浓度19.将盐酸滴到碳酸钠粉末上,能使反应的最初速率加快的是 ( )A.盐酸浓度不变,使用量增大一倍 B.盐酸浓度增加一倍,用量减至一半C.增大Na2CO3粉末的量 D.把盐酸换为浓硫酸20.一定量的锌粉和6 mol·L-1的过量盐酸反应,当向其中加入少量的下列物质时,能够加快反应速率,又不影响产生H2总量的是 ( )①石墨 ②CuO ③铜粉 ④铁粉 ⑤浓盐酸A.①③④ B.①③⑤ C.②④⑤ D.②③⑤ 第II卷非选择题(共40分)二、主观题21.(10分)常温常压下,断裂1mol(理想)气体分子化学键所吸收的能量或形成1mol(理想)气体分子化学键所放出的能量称为键能(单位为kJ·mol-1)。下表是一些键能数据(kJ·mol-1):化学键键能化学键键能化学键键能C-F427C-Cl330C-I218H-H436S=S255H-S339回答下列问题:(1)由表中数据规律预测C-Br键的键能范围: <C-Br键能< (填写数值和单位)。(2)热化学方程式2H2(g)+S2(g)═2H2S(g) △H=Q kJ·mol-1;则Q= 。(3)已知下列热化学方程式:O2(g)═O2+(g)+e- △H1=+1175.7kJ·mol-1PtF6(g)+e-═PtF6-(g) △H2=-771.1kJ·mol-1O2+PtF6-(s)═O2+(g)+PtF6-(g) △H3=+482.2kJ·mol-1则反应O2(g)+ (g)=O2+PtF6-(s) △H= kJ·mol-1。22.(14分) 某研究小组为了研究不同条件下金属铝粉在过量稀硫酸中的溶解性能,设计如下实验。已知:c(H2SO4)=4.5mol·L-1,反应均需要搅拌60min。编号温度/℃加入某盐H2SO4体积/mLH2O体积/mL铝粉加入量/g铝粉溶解量/g①20不加4002.00500.0307②80不加4002.00500.1184③t1不加20V12.0050﹨④t25mL0.01mol·L-1
CuSO4溶液20V22.0050﹨(1)实验①和②的目的是 。为了获得铝粉溶解量,还需要测量的数据是 。(2)实验①和③是为了研究硫酸的浓度对该反应的影响,则t1= ℃,V1= mL。\(3)实验③和④是为了研究加入CuSO4溶液对该反应的影响,则t2= ℃,V2= mL。(4)研究表明,在相同条件下加入少量CuSO4有利于Al的溶解。原因是 。23.(16分)在一定条件下,容积为2 L的密闭容器中,将2 mol L气体和3 mol M气体混合,发生如下反应:2L(g)+3M(g)===xQ(g)+3R(g),10s末,生成2.4 mol R,并测得Q的浓度为0.4 mol·L-1。计算:(1)10 s末L的物质的量浓度为________。(2)前10 s内用M表示的化学反应速率为________。(3)化学方程式中x值为________。(4)在恒温恒容条件,往容器中加入1 mol氦气,反应速率________(增大、减小、不变)。(5)在恒温恒压条件,往容器中加入1 mol氦气,反应速率________(增大、减小、不变)
高二第一次月考化学答案 ―、选择题(每小题只有1个选项符合题意 每小题3分 ,共60分)1—5 A D A D A 6—10 C D C D C11—15 D D D D A 16—20 B A A B B二、主观题(三小题 共40分)21 (每空2分,共10分)(1)218 kJ/mol 330 kJ/mol;
(2)-229;
(3)PtF6; -77.6.22.(共14分)(1)研究温度对H2SO4和Al反应速率的影响;剩余铝粉的质量;(3分)
(2)20; 20; (各2分)
(3)20; 15; (各2分)
Al与Cu形成原电池加快反应速率(3分)
23、(共16分)(1)0.2 mol·L-1 (3分) (2)0.12 mol·L-1·s-1 (4分)(3) 1 (3分) (4)不变 (3分) (5)减小(3分)

