2019-2020学年河南省鲁山一高高二上学期9月月考化学试题 word版
展开河南省鲁山一高2019-2020学年高二上学期9月月考试题(化学)
可能用到的相对原子质量:N:14 B:11
一、单选题(每题3分,共60分)
1.下列叙述正确的是
A.pH=4的硫酸溶液中c(H+):c(SO42-)等于2:1,稀释10000倍后二者的比值几乎不变
B.由水电离的c(H+)=10-12mol/L的溶液中K+、Ba2+、Cl-、Br-、HCO3-一定能大量共存
C.1.0×10-3mol/L盐酸溶液的pH=3,则1.0×10-8mol/L盐酸溶液的pH=8
D.某温度下水的离子积为1.0×10-12,等体积pH=1的H2SO4溶液与pH=11的NaOH溶液混合后溶液呈中性
2.有等体积等pH的Ba(OH)2、NaOH和NH3·H2O三种碱溶液,滴加等浓度的盐酸将它们恰好中和,用去酸的体积分别为V1、V2、V3,则三者的大小关系正确的是
A.V3>V2>V1 B.V3=V2=V1 C.V3>V2=V1 D.V1=V2>V3
3.分别向下列各溶液中加入少量NaOH固体,溶液的导电能力变化最小的是
A.水 B.盐酸 C.醋酸溶液 D.NaCl溶液
4.下列反应属于吸热反应的是
A.破坏反应物全部化学键所需能量大于破坏生成物全部化学键所需能量
B.CH3COOH+KOH==CH3COOK+H2O
C.高温条件下才能进行的反应
D.C6H12O6(葡萄糖)+6O26CO2+6H2O
5.为达到预期的实验目的,下列操作中正确的是
A.用玻璃棒蘸取待测液滴在润湿的pH试纸上,测得其pH为12
B.向Fe(OH)3胶体中逐滴滴加盐酸溶液至过量,现象是先有沉淀生成后沉淀溶解
C.中和热测定的实验中使用的玻璃仪器只有2种
D.在滴定时,左手操作锥形瓶,右手操作滴定管开关
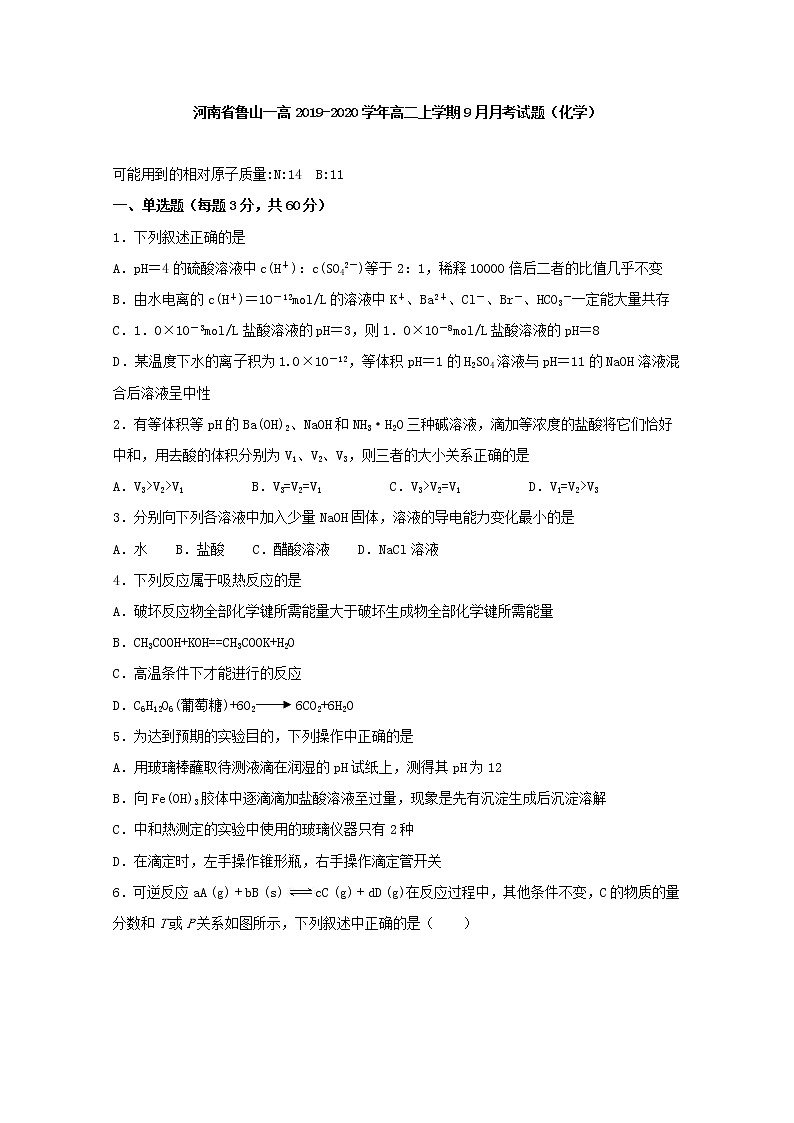
6.可逆反应aA (g) + bB (s) cC (g) + dD (g)在反应过程中,其他条件不变,C的物质的量分数和T或P关系如图所示,下列叙述中正确的是( )
A.温度降低,化学平衡向逆反应方向移动
B.使用催化剂,C的物质的量分数增加
C.化学方程式系数a <c+d
D.无法根据图像确定改变温度后化学平衡移动方向
7.下列性质中,不能说明乙酸是弱电解质的是
①乙酸溶液能导电 ②常温时,0.1mol/L乙酸溶液的PH约为3 ③乙酸能和碳酸钙反应放出CO2
④10mL 1mol/L乙酸溶液与10mL 1mol/L的NaOH溶液恰好完全反应 ⑤同PH的盐酸和乙酸分别与足量铁片反应,乙酸产生H2多 ⑥PH=1的醋酸溶液用水稀释1000倍后,pH<4
A.①②③ B.④⑤⑥ C.①③④ D.②③④
8.工业上制硫酸的第二步反应:2SO2(g)+O2(g)2SO3(g) ΔH<0,反应达到平衡后,改变某一个条件,下列示意图曲线①~⑧中正确的是
A.①⑥⑧
B.①⑤⑦
C.②③④
D.③⑥⑦
9.将2 molX和3molY在容器中发生2X(?)+3Y(气) 3Z(?)反应已达平衡状态,若增加压强或降低温度,Y的体积分数都减小,则下列说法正确的是( )
A.可能X、Z均是气体,也可能X、Z都不是气体。正反应放热
B.可能X是气体,Z不是气体,正反应放热
C.可能X是气体,Z是气体,正反应吸热
D.X、Z一定都是气体,正反应放热
10.将等物质的量的F2和ClF混合,在密闭容器中发生反应:F2(g)+ClF(g) ClF3(g) ΔH<0。下列叙述正确的是
A.保持恒容,平衡后再降低温度,平衡常数减小
B.若增加F2的用量,平衡正向移动,则反应物的转化率均增大
C.达到平衡后,若增大容器体积,则正反应速率减小,逆反应速率增大,平衡左移
D.恒温恒容时,当ClF转化40%时,容器内的压强为初始时的0.8
11.在某容积固定的密闭容器中,发生可逆反应A(s) +3B(g)3C(g)。下列叙述中能表明该可逆反应一定达到平衡状态的有( )
①C的生成与分解速率相等 ②单位时间内生成amolA和3amolB ③B的浓度不再变化
④混合气体总物质的量不再变化 ⑤A、B、C的物质的量之比为1:3:3 ⑥混合气体的密度不再变化
⑦A的浓度不再变化 ⑧混合气体的颜色不再变化 ⑨混合气体的平均相对分子质量不再变化
A.6个 B.5个 C.4个 D.3个
12. ,当反应达到平衡时,下列措施:①升温,②恒容通入惰性气体,③增大CO的浓度,④扩大容积,⑤加催化剂,⑥恒压通入惰性气体,能提高转化率的是( )
A.①②④ B.①④⑥ C.②③⑥ D.③⑤⑥
13.在恒温条件下,向盛有食盐的2L恒容密闭容器中加入0.2molNO2、0.2molNO和0.1molCl2,发生如下两个反应:
①2NO2(g)+NaCl(s)NaNO3(s)+ClNO(g) △H1<0 平衡常数K1
②2NO(g)+Cl2(g)2ClNO(g) △H2<0 平衡常数K2
10分钟时反应达到平衡,测得容器内体系的压强减少20%,10分钟内用ClNO(g)表示的平均反应速率v(ClNO)=7.5×10-3mol/(L·min)。下列说法不正确的是( )
A.反应4NO2(g)+2NaCl(s)2NaNO3(s)+2NO(g)+Cl2(g) 的平衡常数为K12/K2
B.平衡后c(Cl2)=2.5×10-2mol/L
C.其它条件保持不变,反应在恒压条件下进行,则平衡常数K2增大
D.平衡时NO2的转化率为50%
14.对于平衡体系:aA(g)+bB(g)cC(g)+dD(g);正反应放热,有下列判断,其中正确的是
A.若温度不变,容器体积扩大一倍,此时A的浓度是原来的0.45倍,则a+b>c+d
B.若从正反应开始,平衡时A、B的转化率相等,则投入A、B物质的量之比为 a:b
C.若平衡体系中共有气体M mol,再向其中充入bmolB,达到平衡时气体总物质的量为(M+b)mol,则a+b>c+d
D.若从正反应开始,A、B的初始物质的量之比为1:1,则平衡时A、B的转化率一定相等
15.已知:N2(g)+3H2(g) 2 NH3(g) ΔH=-92.4 kJ·mol-1。一定条件下,现有容积相同且恒容的密闭容器甲与乙:① 向甲中通入1 mol N2和3 mol H2,达到平衡时放出热量Q1 kJ;② 向乙中通入0.5 mol N2和1.5 mol H2,达到平衡时放出热量Q2 kJ。则下列关系式正确的是
A.Q1=2Q2=92.4 B.92.4=Q1<2Q2 C.92.4>Ql>2Q2 D.Q1=2Q2<92.4
16.已知:①H2O(g)===H2O(l) ΔH1=-Q1 kJ·mol-1
②C2H5OH(g)===C2H5OH(l) ΔH2=-Q2 kJ·mol-1
③C2H5OH(g)+3O2(g)===2CO2(g)+3H2O(g) ΔH3=-Q3 kJ·mol-1
若使23 g液态无水酒精完全燃烧,最后恢复到室温,则放出的热量为(单位:kJ)
A.Q1+Q2+Q3 B.1.5Q1-0.5Q2+0.5Q3 C.0.5Q1-1.5Q2+0.5Q3 D.0.5(Q1+Q2+Q3)
17.下列表述正确的是( )
A.H2的燃烧热为285.8kJ/mol,则H2燃烧的热化学方程式为2H2(g)+O2(g)═ 2H2O(g) △H =﹣571.6 kJ/mol
B.焓减小的反应通常是自发的,因此不需要任何条件即可发生
C.因为焓变和熵变都与反应的自发性有关,因此焓变或熵变均可以单独作为反应自发性的判据
D.等质量的硫磺固体和硫蒸气分别完全燃烧,后者放出的热量多
18.下列图示与对应的叙述不相符的是
A.图甲表示等量NO2在容积相同的恒容密闭容器中,不同温度下分别发生反应:2NO2(g)N2O4(g),相同时间后测得NO2含量的曲线,则该反应的ΔH<0
B.图乙表示的反应是吸热反应,该图表明催化剂不能改变化学反应的焓变
C.图丙表示压强对可逆反应2A(g)+2B(g)3C(g)+D(g)的影响,则P乙>P甲
D.图丁表示反应:4CO(g)+2NO2(g)N2(g)+4CO2(g) ΔH<0,在其他条件不变的情况下,改变起始物CO的物质的量对此反应平衡的影响,则有T1>T2,平衡常数K1>K2
19.在甲、乙、丙三个不同密闭容器中按不同方式投料,一定条件下发生反应(起始温度和起始体积相同):A2(g)+3B2(g)2AB3(g) ΔH<0,相关数据如下表所示:
容器 | 甲 | 乙 | 丙 |
相关条件 | 恒温恒容 | 绝热恒容 | 恒温恒压 |
反应物投料 | 1mol A2、3molB2 | 2molAB3 | 2mol AB3 |
反应物的转化率 | a甲 | a乙 | a丙 |
反应的平衡常数K= | K甲 | K乙 | K丙 |
平衡时AB3的浓度/mol·L-1 | c甲 | c乙 | c丙 |
平衡时AB3的反应速率/mol·L-1· min-1 | v甲 | v乙 | v丙 |
下列说法正确的是
A.v甲=v丙 B.c乙< c丙 C.a甲 +a乙<1 D.K乙≤K丙
20.已知2SO2(g)+O2(g)2SO3(g) △H=-197 kJ·mol-1,向同温、同体积的三个密闭容器中分别充入气体:(甲)2 mol SO2 和1 mol O2;(乙) 1 mol SO2 和0.5 mol O2;(丙) 2 mol SO3;恒温、恒容下反应达平衡时,下列关系一定正确的是
A.若c(SO2)与c(O2)之比为k,则:k甲=k丙>k乙 B.反应放出或吸收热量的数值Q:Q甲=Q丙>2Q乙
C.容器内压强P:P甲=P丙>2P乙 D.SO3的质量m:m甲=m丙>2m乙
二、填空题(每题8分,共40分)
21.(8分)甲醚(CH3OCH3)被称为21世纪的新型燃料,它清洁、高效、具有优良的环保性能,甲醚是一种无色气体,具有轻微的醚香味,其燃烧热为1455 kJ·mol-1。
(1) 写出甲醚燃烧的热化学方程式 ;已知H2(g)和C(s)的燃烧热分别是285.8 kJ·mol-1、393.5 kJ·mol-1;计算反应:4C(s)+ 6H2(g)+ O2(g) = 2CH3OCH3(g)的反应热为___________
(2) 工业上利用H2和CO2合成二甲醚的反应如下:6H2(g)+2CO2(g)CH3OCH3(g)+3H2O(g)△H<0
①一定温度下,在一个固定体积的密闭容器中进行该反应。下列能判断反应达到化学平衡状态的是______
a.c(H2)与c(H2O)的比值保持不变
b.单位时间内有2mol H2消耗时,有1mol H2O生成
c.容器中气体密度不再改变
d.容器中气体压强不再改变
②温度升高,该化学平衡移动后,达到新的平衡,CH3OCH3的产率将_____(填“变大”、“变小”或“不变”)
22.(8分)完成下列与溶液pH有关的计算
(1)室温下pH=2的HCl溶液和pH=10的NaOH溶液中由水电离出的c(H+)之比为_______
(2)在25℃时,pH等于9和pH等于11的两种氢氧化钠溶液等体积混合后,溶液中的氢离子浓度为 _____
(3)某温度时,水的KW=10-13,将此温度下pH=12的NaOH溶液aL与pH=2的H2SO4溶液bL混合:,
若所得混合溶液pH=3,则a:b=_____
(4)已知某温度时0.1 mol•L-1NaOH pH等于11,在此温度下,若将100体积pH1=a的H2SO4溶液与1体积pH2=b的NaOH溶液混合后溶液呈中性,则混合前,该强酸的pH1与强碱的pH2之间应满足的关系是________________(用含a、b的表达式表示)
23.(8分)现往体积固定的密闭容器中通入等物质的量的NO2 和CO,反应中的CO和NO的浓度随时间变化的示意图如图。根据图意回答下列问题:
(1)从反应开始到平衡,用NO2浓度变化表示平均反应速率v(NO2)=________。
(2)830K时,在密闭容器中发生下列可逆反应:CO(g)+H2O(g)CO2(g)+H2(g)△H<0。试回答:
①若起始时c(CO)=2 mol·L-1,c(H2O)=3 mol·L-1,达到平衡时CO的转化率为60%,则在该温度下,该反应的平衡常数K=____________。
②在相同温度下,若起始时c(CO)=1mol·L-1,c(H2O)=2mol·L-1,反应进行一段时间后,测得H2的浓度为0.5mol·L-1,则此时该反应是否达到平衡状态______(填“是”与“否”),此时v(正)____v(逆)(填“大于”“小于”或“等于”)。
24.(8分)钕铁硼磁铁是目前为止具有最强磁力的永久磁铁。预计在未来20年里,不可能有替代钕铁硼磁铁的磁性材料出现。生产钕铁硼磁铁的主要原材料有稀土金属钕、纯铁、铝、硼以及其它稀土原料。
(1) 钕(Nd)为60号元素,在元素周期表中的位置是_____;
(2)实验测得气态A1C13的实际存在形式为A12C16双聚分子,其中A1原子的杂化方式是__________;A12C16与过量NaOH溶液反应生成Na[Al(OH)4];[A1(OH)4]-中存在的化学键有______。
A.离子键 B.共价键 C.配位键 D.金属键 E.氢键
(3)已知立方BN晶体晶胞结构如图所示,设晶胞中最近的B、N原子之间的距离为a nm,晶体的密度为b g•cm-3,则阿伏加德罗常数为_____mol-1 (列式即可)
25.(8分)实验室有一未知浓度的盐酸,某同学在实验室中进行实验测定盐酸的浓度。请完成下列填空:
配制100mL0.10mol•L-1NaOH标准溶液。取20.00mL待测盐酸放入锥形瓶中,滴加 2~3滴酚酞作指示剂,用配制的标准 NaOH溶液进行滴定。重复上述滴定操作 2~3次,记录数据如下:
滴定次数 |
待测盐酸的体积/mL | 0.10 mol/L NaOH 溶液的体积/mL | |
滴定前刻度 | 滴定后刻度 | ||
第一次 | 20.00 | 2.00 | 28.15 |
第二次 | 20.00 | 1.50 | 29.50 |
第三次 | 20.00 | 0.20 | 26.55 |
①该实验滴定达到终点的标志是_________
②根据上述数据,可计算出该盐酸的浓度约为______。(保留两位有效数字)
③在上述实验中,下列操作(其他操作正确)会造成测定结果偏高的有_______。(双选)
A 滴定终点读数时俯视读数
B 酸式滴定管使用前,水洗后未用待测盐酸润洗
C 锥形瓶水洗后未干燥
D 碱式滴定管尖嘴部分有气泡,滴定后消失
E 称量NaOH 固体时,混入少量KOH杂质
④现用以上实验配制的0.10mol•L-1NaOH溶液滴定未知浓度的CHCOOH溶液,反应恰好完全时,下列叙述中正确的是_____
A 溶液呈中性,可选用甲基橙或酚酞作指示剂
B 溶液呈中性,只能选用石蕊作指示剂
C 溶液呈碱性,可选用甲基橙或酚酞作指示剂
D 溶液呈碱性,只能选用酚酞作指示剂
鲁山一高9月月考(化学)答案
1-5DCBAB 6-10CCBDD 11-15CBCBC 16-20DDCD
21.CH3OCH3(g)+3O2(g)=2CO2(g)+3H2O(l) △H=-1455kJ/mol;△H=-378.8kJ/mol;a d; 变小
22.1:100 2×10-11 mol·L-1 9:101 a+b=14 23. 1.50/t1 mol·L-1·min-1 1 否 大于
24.第六周期Ⅲ B族 sp3 BC 25. 当滴入最后一滴NaOH溶液时,溶液由无色恰好变成浅红色,并且在半分钟内不褪色 0.13 mol•L-1 DE D

