云南省江川二中2020届高三上学期期中考试化学试题
展开
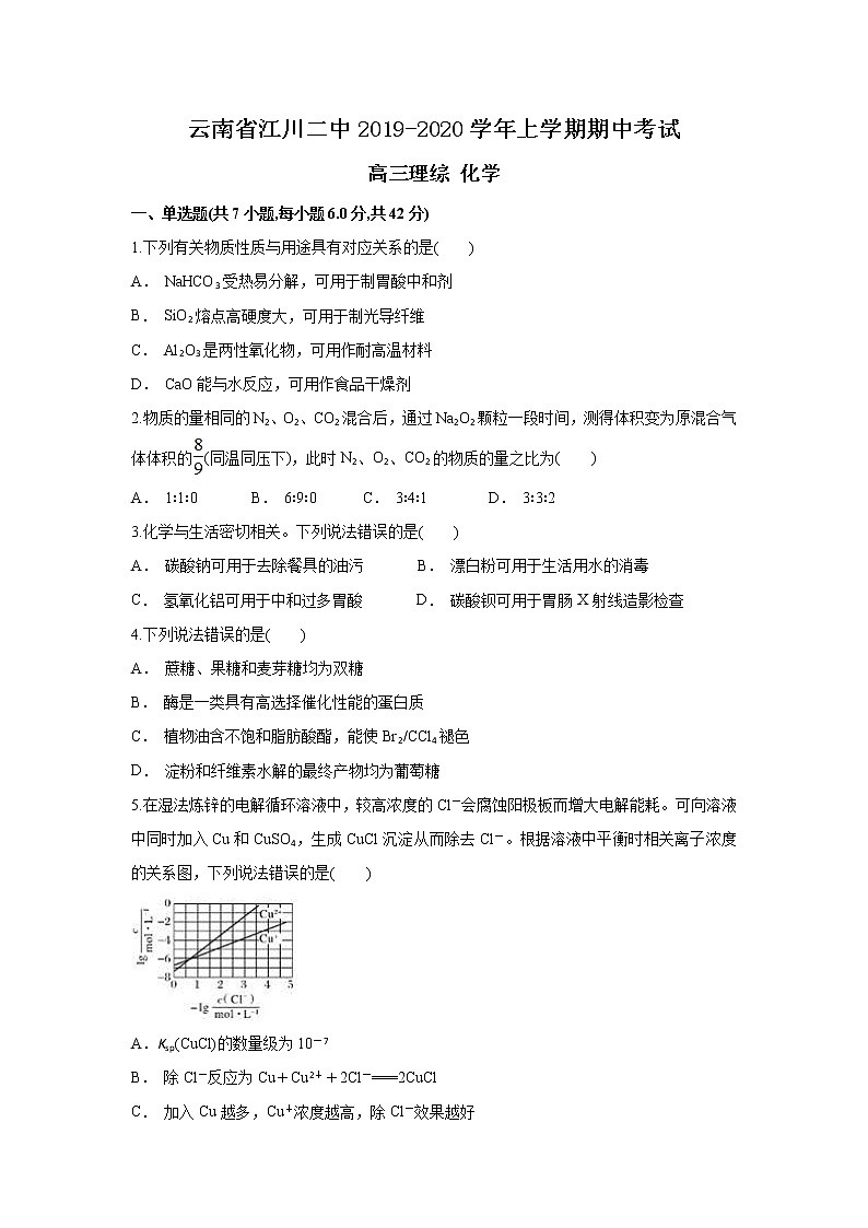
云南省江川二中2019-2020学年上学期期中考试高三理综 化学一、单选题(共7小题,每小题6.0分,共42分) 1.下列有关物质性质与用途具有对应关系的是( )A. NaHCO3受热易分解,可用于制胃酸中和剂B. SiO2熔点高硬度大,可用于制光导纤维C. Al2O3是两性氧化物,可用作耐高温材料D. CaO能与水反应,可用作食品干燥剂2.物质的量相同的N2、O2、CO2混合后,通过Na2O2颗粒一段时间,测得体积变为原混合气体体积的(同温同压下),此时N2、O2、CO2的物质的量之比为( )A. 1∶1∶0 B. 6∶9∶0 C. 3∶4∶1 D. 3∶3∶23.化学与生活密切相关。下列说法错误的是( )A. 碳酸钠可用于去除餐具的油污 B. 漂白粉可用于生活用水的消毒C. 氢氧化铝可用于中和过多胃酸 D. 碳酸钡可用于胃肠X射线造影检查4.下列说法错误的是( )A. 蔗糖、果糖和麦芽糖均为双糖B. 酶是一类具有高选择催化性能的蛋白质C. 植物油含不饱和脂肪酸酯,能使Br2/CCl4褪色D. 淀粉和纤维素水解的最终产物均为葡萄糖5.在湿法炼锌的电解循环溶液中,较高浓度的Cl-会腐蚀阳极板而增大电解能耗。可向溶液中同时加入Cu和CuSO4,生成CuCl沉淀从而除去Cl-。根据溶液中平衡时相关离子浓度的关系图,下列说法错误的是( )A.Ksp(CuCl)的数量级为10-7B. 除Cl-反应为Cu+Cu2++2Cl-===2CuClC. 加入Cu越多,Cu+浓度越高,除Cl-效果越好D. 2Cu+=== Cu2++Cu平衡常数很大,反应趋于完全6.全固态锂硫电池能量密度高、成本低,其工作原理如图所示,其中电极a常用掺有石墨烯的S8材料,电池反应为16Li+xS8===8Li2Sx(2≤x≤8)。下列说法错误的是( )A. 电池工作时,正极可发生反应:2Li2S6+2Li++2e-===3Li2S4B. 电池工作时,外电路中流过0.02 mol电子,负极材料减重0.14 gC. 石墨烯的作用主要是提高电极a的导电性D. 电池充电时间越长,电池中Li2S2的量越多7.主族元素W、X、Y、Z的原子序数依次增加,且均不大于20。W、X、Z最外层电子数之和为10;W与Y同族;W与Z形成的化合物可与浓硫酸反应,其生成物可腐蚀玻璃。下列说法正确的是( )A. 常温常压下X的单质为气态 B. Z的氢化物为离子化合物C. Y和Z形成的化合物的水溶液呈碱性 D. W与Y具有相同的最高化合价 二、必考题 8.某课外活动小组欲利用氨气与CuO反应,研究氨气的性质并测其组成,设计了如下实验(夹持装置未画出)进行实验。请回答下列问题:(1)仪器a的名称为____________;仪器b中可选择的试剂为(任意填一种)____________。(2)实验中,装置C中黑色CuO粉末全部转化为红色固体(已知Cu2O也为红色固体),量气管中有无色无味的气体。实验前称取黑色CuO 80 g,实验后得到红色固体质量为68 g。则红色固体成分的化学式为_____________________________________________________________。(3)E装置中浓硫酸的作用是_______________________________________________________。(4)F中读取气体体积前,应对装置F进行的操作是:____________,若无此操作,而F中左边液面低于右边液面,会导致读取的气体体积________(填“偏大”或“偏小”或“无影响”);图中量气管可由________(请选择字母填空:A.酸式滴定管,B.碱式滴定管)改装而成。(5)要想测得氨气分子中氮、氢原子个数比,实验中应至少测量或读取哪些数据________。A.B装置实验前后质量差mg; B.F装置实验前后液面差VLC.D装置实验前后质量差mg; D.E装置实验前后质量差mg 9.下图中反应①是制备SiH4的一种方法,其副产物MgCl2·6NH3是优质的镁资源。回答下列问题:(1)MgCl2·6NH3所含元素的简单离子半径由小到大的顺序(H-除外):____________________,Mg在元素周期表中的位置:__________________,Mg(OH)2的电子式:__________________。(2)A2B的化学式为________。反应②的必备条件是________。上图中可以循环使用的物质有________。(3)在一定条件下,由SiH4和CH4反应生成H2和一种固体耐磨材料________(写化学式)。(4)为实现燃煤脱硫,向煤中加入浆状Mg(OH)2,使燃烧产生的SO2转化为稳定的Mg化合物,写出该反应的化学方程式:_________________________________________。(5)用Mg制成的格氏试剂(RMgBr)常用于有机合成,例如制备醇类化合物的合成路线如下:依据上述信息,写出制备所需醛的可能结构简式:____________。 10.某混合物浆液含Al(OH)3、MnO2和少量Na2CrO4。考虑到胶体的吸附作用使Na2CrO4不易完全被水浸出,某研究小组利用设计的电解分离装置(见下图),使浆液分离成固体混合物和含铬元素溶液,并回收利用。回答Ⅰ和Ⅱ中的问题。Ⅰ.固体混合物的分离和利用(流程图中的部分分离操作和反应条件未标明)(1)反应①所加试剂NaOH的电子式为________________________________,B→C的反应条件为________,C→Al的制备方法称为________。(2)该小组探究反应②发生的条件。D与浓盐酸混合,不加热,无变化;加热有Cl2生成,当反应停止后,固体有剩余,此时滴加硫酸,又产生Cl2。由此判断影响该反应有效进行的因素有(填序号)________。a.温度 b.Cl-的浓度 c.溶液的酸度(3)0.1 mol Cl2与焦炭、TiO2完全反应,生成一种还原性气体和一种易水解成TiO2·xH2O的液态化合物,放热4.28 kJ,该反应的热化学方程式为________________________________。Ⅱ.含铬元素溶液的分离和利用(4)用惰性电极电解时,CrO能从浆液中分离出来的原因是_________________________,分离后含铬元素的粒子是__________;阴极室生成的物质为________________(写化学式)。【化学选修:有机化学基础】15分11.乙醇是制取饮料、香精、染料、涂料、洗涤剂等产品的原料.完成下列填空:(1)实验室用乙醇制取乙烯时,浓硫酸的用量远远超过作为催化剂的正常用量,原因是 .(2)验证乙烯加成反应性质时,需对乙烯气体中的干扰物质进行处理,可选用的试剂是 (填写化学式);能确定乙烯通入溴水中发生了加成反应的事实是 .(选填编号)a.溴水褪色 b.有油状物质生成c.反应后水溶液酸性增强 d.反应后水溶液接近中性(3)实验室用乙醇和乙酸制备乙酸乙酯时,甲乙两套装置如图1都可以选用.关于这两套装置的说法正确的是 .(选填编号)a.甲装置乙酸转化率高 b.乙装置乙酸转化率高c.甲装置有冷凝回流措施 d.乙装置有冷凝回流措施(4)用乙装置实验时,提纯乙中乙酸乙酯的流程如图3以上流程中试剂A的化学式是 ;操作Ⅱ的名称是 ;操作Ⅲ一般适用于分离 混合物.(5)如图2是用乙醇制备溴乙烷的装置,实验中有两种加料方案:①先加溴化钠→再加乙醇→最后加1:1浓硫酸;②先加溴化钠→再加1:1浓硫酸→最后加乙醇.按方案①和②实验时,产物都有明显颜色,若在试管中加入 ,产物可变为无色.与方案①相比较,方案②的明显缺点是 . 12.[化学——选修3:物质结构与性质](15分)锗(Ge)是典型的半导体元素,在电子、材料等领域应用广泛。回答下列问题:(1)基态Ge原子的核外电子排布式为[Ar]________,有________个未成对电子。(2)Ge与C是同族元素,C原子之间可以形成双键、叁键,但Ge原子之间难以形成双键或叁键。从原子结构角度分析,原因是_________________________________________________。(3)比较下列锗卤化物的熔点和沸点,分析其变化规律及原因________________________________________________________________________________________________________________________________________________。(4)光催化还原CO2制备CH4反应中,带状纳米Zn2GeO4是该反应的良好催化剂。Zn、Ge、O电负性由大至小的顺序是________________。(5)Ge单晶具有金刚石型结构,其中Ge原子的杂化方式为____________,微粒之间存在的作用力是________________。(6)晶胞有两个基本要素:①原子坐标参数,表示晶胞内部各原子的相对位置,下图为Ge单晶的晶胞,其中原子坐标参数A为(0,0,0);B为(,0,);C为(,,0)。则D原子的坐标参数为________。②晶胞参数,描述晶胞的大小和形状,已知Ge单晶的晶胞参数a=565.76 pm,其密度为________g·cm-3(列出计算式即可)。
答案1.D 2.C 3.D 4.A 5.C 6.D 7.B 8.【答案】(1)分液漏斗 碱石灰或生石灰或氢氧化钠固体(任意填一种)(2)Cu和Cu2O(3)防止F中水蒸气进入D中,并吸收氨气(4)向上或向下移动右管,使得左右两边液面相平 偏小 B(5)B、C 9.【答案】(1)r(H+)<r(Mg2+)<r(N3-)<r(Cl-) 第三周期ⅡA族 (2)Mg2Si 熔融,电解 NH3,NH4Cl(3)SiC(4)2Mg(OH)2+2SO2+O22MgSO4+2H2O(5)CH3CH2CHO、CH3CHO 10.【答案】(1) 加热(或煅烧) 电解法(2)ac(3)2Cl2(g)+TiO2(s)+2C(s)===TiCl4(l)+2CO(g) ΔH=-85.6 kJ·mol-1(4)在直流电场作用下,CrO通过阴离子交换膜向阳极室移动,脱离浆液 CrO和Cr2O NaOH和H2 11.【答案】(1)利用浓硫酸的吸水性,使反应向有利于生成乙烯的方向进行;(2)NaOH;d;(3)b、d;(4)Na2CO3;分液;相互溶解但沸点差别较大的液体混合物;(5)Na2SO3;先加浓硫酸会有较多HBr气体生成,HBr挥发会造成HBr的损耗. 12.【答案】 (1)3d104s24p2 2(2)Ge原子半径大,原子间形成的σ单键较长,pp轨道肩并肩重叠程度很小或几乎不能重叠,难以形成π键(3)GeCl4、GeBr4、GeI4的熔、沸点依次增高。原因是分子结构相似,相对分子质量依次增大,分子间相互作用力逐渐增强(4)O>Ge>Zn (5)sp3 共价键(6)①(,,) ②×107

