山东省泰安市2020届高三第五次模拟考试(全国模拟)化学试题
展开全国高考模拟试题
化 学 试 题
本试题卷共8页,20题。全卷满分100分,考试用时90分钟。
注意事项:
1.答题前,先将自己的姓名、考号等填写在试题卷和答题卡上,并将准考证号条形码粘贴在答题卡上的指定位置。
2.选择题的作答:选出每小题答案后,用2B铅笔把答题卡上对应题目的答案标号涂黑。写在试题卷、草稿纸和答题卡上的非答题区域均无效。
3.非选择题的作答:用签字笔直接写在答题卡上对应的答题区域内。写在试题卷、草稿纸和答题卡上的非答题区域均无效。
4.考试结束一定时间后,通过扫描二维码查看讲解试题的视频。
可能用到的相对原子质量: H 1 C 12 O 16 Mg 24 S 32 Mn 55 Fe 56 Cu 64
Zn 65 Ba 137
第Ⅰ卷
一、选择题:本题包括10小题,每小题2分,共20分。每小题只有一个选项符合题意。
1.新型冠状病毒爆发时刻,更能体现化学知识的重要性。下列有关消毒剂的说法中正确的是
A.各类消毒剂浓度越大,消毒效果越好
B.为了增强消毒效果,可以将医用酒精、“84”消毒液混用
C.过氧乙酸的结构简式为CH3COOOH,含有-1价氧元素,具有氧化性
D.各类消毒剂均能使病毒蛋白质变性,但是对人体蛋白质无影响
2.我国古籍中有许多与化学相关的记载。下列说法正确的是
A.《论衡·是应篇》中记载:“司南之杓(勺),投之于地,其柢(勺柄)指南。”司南中的“杓”含Fe2O3
B.《本草求真》云:“酒性种类甚多,然总由水谷之精,熟谷之液,酝酿而成。”酿酒过程中经历了复杂的化学变化
C.《本草图经》中有关绿矾的分解描述如下:“绿矾形似朴硝而绿色,取此物置于铁板上,聚炭,封之囊袋,吹令火炽,其矾即沸,流出,色赤如融金汁者是真也。”“色赤”物质是Fe(OH)3
D.《抱朴子》中关于雄黄(As4S4)有如下描述:“伏火者,可点铜成金,变银成金。”此处的“金”代表金单质
3.常温下,下列各组离子在指定溶液中能大量共存的是
A.无色透明的溶液中:OH-、Na+、、
B.c()=0.1mol·L-1的溶液中:Na+、K+、、
C.水电离出的c(H+)=1.0×10-13mol·L-1的溶液中:Na+、Mg2+、、
D.能使蓝色石蕊试纸变红的溶液中:Na+、、、Cl-
4.下列有机物命名正确的是
A.:3,4-二甲基戊烷
B.:1-甲基丙醇
C.:2,4-二甲基苯甲醛
D.:3-溴丁酸甲酯
5.NA代表阿伏加德罗常数的值。下列说法正确的是
A.1mol NaHSO4晶体中含有的阴、阳离子数目之和为2NA
B.100mL0.1mol·L-1(NH4)2Fe(SO4)2溶液中含有的Fe2+数目为0.01NA
C.46g乙醇与60g乙酸充分反应后生成乙酸乙酯分子的数目为NA
D.常温下,6.4g铜与足量浓硫酸充分反应,转移的电子数为0.2NA
6.已知:,下列关于M、N两种有机物的说法中正确的是
A.M、N均可以用来萃取溴水中的溴
B.M、N分子中所有原子均可能处于同一平面
C.M、N均可发生加聚反应
D.M、N的一氯代物均只有4种(不考虑立体异构)
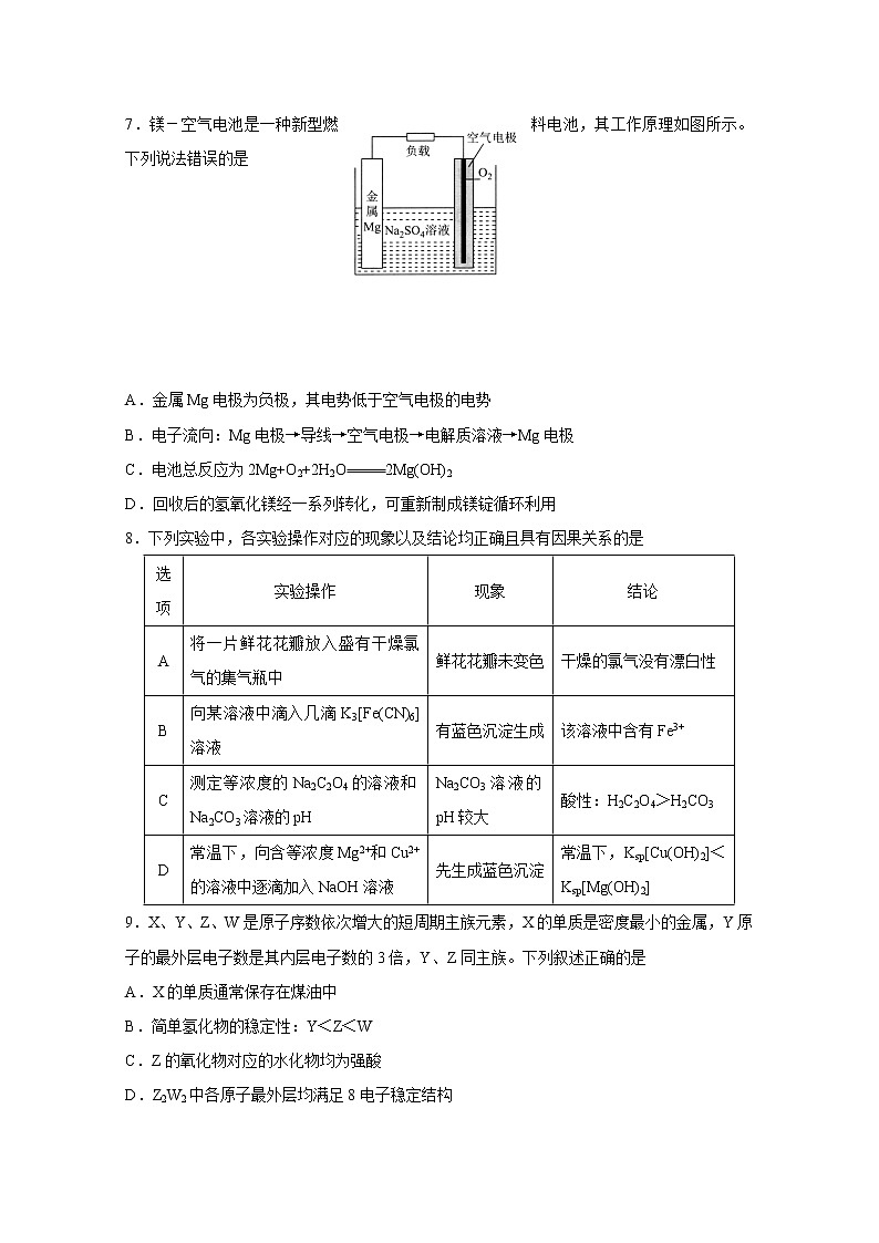
7.镁-空气电池是一种新型燃料电池,其工作原理如图所示。下列说法错误的是
A.金属Mg电极为负极,其电势低于空气电极的电势
B.电子流向:Mg电极→导线→空气电极→电解质溶液→Mg电极
C.电池总反应为2Mg+O2+2H2O 2Mg(OH)2
D.回收后的氢氧化镁经一系列转化,可重新制成镁锭循环利用
8.下列实验中,各实验操作对应的现象以及结论均正确且具有因果关系的是
选项 | 实验操作 | 现象 | 结论 |
A | 将一片鲜花花瓣放入盛有干燥氯气的集气瓶中 | 鲜花花瓣未变色 | 干燥的氯气没有漂白性 |
B | 向某溶液中滴入几滴K3[Fe(CN)6]溶液 | 有蓝色沉淀生成 | 该溶液中含有Fe3+ |
C | 测定等浓度的Na2C2O4的溶液和Na2CO3溶液的pH | Na2CO3溶液的pH较大 | 酸性:H2C2O4>H2CO3 |
D | 常温下,向含等浓度Mg2+和Cu2+的溶液中逐滴加入NaOH溶液 | 先生成蓝色沉淀 | 常温下,Ksp[Cu(OH)2]<Ksp[Mg(OH)2] |
9.X、Y、Z、W是原子序数依次增大的短周期主族元素,X的单质是密度最小的金属,Y原子的最外层电子数是其内层电子数的3倍,Y、Z同主族。下列叙述正确的是
A.X的单质通常保存在煤油中
B.简单氢化物的稳定性:Y<Z<W
C.Z的氧化物对应的水化物均为强酸
D.Z2W2中各原子最外层均满足8电子稳定结构
10.碱金属及其化合物在工农业生产中用途广泛。下列说法错误的是
A.第一电离能:Na>K>Rb>Cs
B.与基态钾原子同周期且未成对电子数相同的元素还有4种
C.金属钠的三维空间堆积方式为体心立方堆积,钠原子的配位数为8
D.锂、钠、钾三种元素焰色反应的颜色分别为绿色、黄色、紫色
二、选择题:本题包括5小题,每小题4分,共20分。每小题有一个或两个选项符合题意,全部选对得4分,选对但不全的得1分,有选错的得0分。
11.污水处理厂处理含CN-废水的过程分两步进行:①向含CN-的废水中加入过量NaC1O将CN-转化为CNO-;②调节①所得溶液为酸性,使CNO-继续被NaC1O转化为两种无污染的气体。下列关于上述过程的叙述错误的是
A.CN-的电子式为
B.过程①中,生成CNO-的反应中氧化剂与还原剂的物质的量之比为1:1
C.过程②中,生成的两种无污染的气体为CO2和N2
D.氧化性:CNO->C1O-
12.化合物M由两种位于第四周期的过渡金属元素和一种位于第三周期的非金属元素组成,一定条件下M存在如图所示转化。已知:固体Y中两种金属元素的化合价分别为+2、+3。下列有关推断错误的是
A.气体X能使品红溶液、酸性高锰酸钾溶液、含酚酞的碳酸钠溶液褪色
B.溴水吸收气体X的离子方程式为Br2+2H2O+SO2 2HBr+2H++
C.根据上述数据推知,M的化学式为CuFeS2
D.向KNO3和稀盐酸的混合溶液中加入少量固体Z,固体Z全部溶解
13.工业上常利用CO2和NH3合成尿素[CO(NH2)2],该可逆反应分两步进行,整个过程中的能量变化如图所示。下列说法错误的是
A.NH2COONH4为合成尿素反应的中间产物
B.反应Ⅰ逆反应的活化能>反应Ⅱ正反应的活化能
C.反应Ⅱ在热力学上进行趋势很大
D.2NH3(g)+CO2(g)CO(NH2)2(1)+H2O(1)的焓变△H=El-E2
14.25℃时,向盛有25mLpH=12的一元碱MOH溶液的绝热容器中滴加0.05mol·L-1
H2SO4溶液,加入H2SO4溶液的体积(V)与所得混合溶液温度(T)的关系如图所示。下列说法正确的是
A.应选用酚酞作指示剂
B.a点溶液中存在:c(MOH)+c(M+)<4c()
C.水的电离程度:a<b<c
D.b→c的过程中,温度降低的主要原因是溶液中发生了吸热反应
15.氧化石墨烯和还原石墨烯是两种新型材料,由氧化石墨烯制备还原石墨烯的原理如图所示。下列说法错误的是
A.1个N2H4分子中含有σ键的数目为5
B.氧化石墨烯中碳原子均为sp2杂化
C.还原石墨烯中有三种不同的含氧官能团
D.在水中的溶解度:还原石墨烯>氧化石墨烯
第Ⅱ卷
三、非选择题:本题包括5小题,共60分。
16.(12分)
氧化铍(BeO)常温下为不溶于水、易溶于强酸和强碱的固体,除用作耐火材料外,还可以用于制霓虹灯和铍合金。工业上以硅铍石(主要含有BeO、SiO2、MgO,还含有少量Al2O3和Fe2O3)制备高纯度BeO的流程如图所示:
已知:①BeO为离子化合物,熔点为2350℃,BeC12和NaC1等比例混合的固体混合物在350℃即可熔化;
②不同金属阳离子在D2EHPA中的溶解性如下表所示:
| Be2+ | Mg2+ | Fe3+ | Al3+ |
D2EHPA中的溶解性 | 易溶 | 难溶 | 微溶 | 微溶 |
请回答下列问题:
(1)“滤渣1”的主要成分为______________________(填化学式)。“残液”中含量最多的金属元素为__________________(填名称)。
(2)“萃取”后铍元素以Be(HX2)2的形式存在于有机相中,“反萃取”后以(NH4)2Be(CO3)2的形式存在于水相中,则“反萃取”时含铍微粒发生反应的化学方程式为______________。
(3)“净化”时需将反萃取液加热到70℃,加热到70℃的目的为_______________________。
(4)由2BeCO3· Be(OH)2制备高纯BeO的方法是__________________________________。
(5)BeO的电子式为______________。工业上常采用电解熔融BeC12与NaC1等比例混合物的方法制备金属Be,不采用电解熔融BeO制备的主要原因为________________________。
17.(13分)
工业上常利用CO还原CuO的方法制备单质铜,某化学实验小组利用如图装置在实验室中模拟CO还原CuO的反应。
请回答下列问题:
(1)在装置A的试管中放入8.4gMgCO3和6.5gZn粉,点燃A处酒精灯,加热后即可得到纯净的CO,反应的化学方程式为_________________________。
(2)装置B中盛放分散于石棉绒中的CuO的玻璃仪器的名称为_______________________,将CuO附在石棉绒上的目的为_____________________________________________。
(3)首先点燃A处和E处的酒精灯,一段时间后发现装置D处倒置于水中的漏斗轻轻向上弹起又落下,同时伴有爆鸣声,产生该实验现象的原因为___________________________。
(4)待D处倒置于水中的漏斗稳定后,点燃B处酒精灯,加热,当观察到装置C中_________
_______________________________________(填实验现象),可证明装置B中有CO2生成。
(5)实验时观察到从E处玻璃管尖嘴处点燃的CO的火焰颜色呈黄色,火焰呈黄色的原因是____________________________________________________________。
(6)反应结束后,装置B中还原得到的Cu中含有少量的Cu2O,为测定反应生成的混合物中铜元素的质量分数,设计如下实验方案:取m g反应生成的混合物,加入稀硫酸和双氧水的混合液使固体全部溶解,微热,除去过量的过氧化氢,稀释成100mL溶液。取25mL该溶液,加入稍过量的KI溶液,再加入几滴淀粉溶液作指示剂,用c mol·L-1Na2S2O3标准溶液滴定至终点,消耗Na2S2O3溶液的体积为VmL。
已知:2Cu2++4I- 2CuI↓+I2;I2+ +2I-。
①达到滴定终点的现象为____________________________________________________。
②反应生成的混合物中铜元素的质量分数为_____(用含m、c、V的代数式表示)。
18.(12分)
乙烷是一种重要的化工原料,可用作制冷剂、燃料、制备乙烯的原料。
请回答下列问题:
I.乙烷蒸汽裂解技术是工业上应用成熟的乙烯制备方法:
△H。
(1)已知:C2H6(g)、H2(g)和CH2 CH2(g)的标准燃烧热分别是1560 kJ· mol-1、285.8 kJ· mol-1和1411.0kJ·mol-1,则△H=_______________。
(2)1000℃时,在某刚性密闭容器内充入一定量的C2H6(g),只发生反应C2H6(g) CH2=CH2(g)+H2(g) △H,若平衡时容器中总压为p Pa,乙烷的转化率为α,则该反应的平衡常数KP=__________Pa(用含p、α的代数式表示,KP为用分压表示的平衡常数)。已知1000℃时该反应的KP=4×104Pa,若p=2.1×105,则α=_____________。达到平衡后,欲同时增大反应速率和α,可采取的措施有_____________(填选项字母)。
A.升高温度 B.通入惰性气体
C.增加乙烷浓度 D.加入催化剂
II.乙烷催化氧化裂解法是一种新型的制备乙烯的方法: △H=-149kJ·mol-1。
(3)在乙烷氧化过程中,若n(C2H6)/n(O2)过高,则会导致乙烷转化率降低,且易形成积碳。800℃时,当n(C2H6)和n(O2)的混合气以一定流速通过反应器时,混合气中n(C2H6)/n(O2)的比值对乙烷氧化裂解制乙烯的反应性能的影响如图1所示:
①n(C2H6)/n(O2)的最佳比值应为__________________________。
②n(C2H6)/n(O2)较低时,生成乙烯的选择性较低的原因可能为_____________________。
Ⅲ.我国科学家利用固体氧化物电解池成功实现了乙烷电化学脱氢制备乙烯,装置如图2所示:
(4)通入CO2的电极为___________极(填“阳”或“阴”);C2H6生成C2H4的电极反应式为________________________________________________。
19.(11分)
铁、铬、锰统称为黑色金属,它们的单质、合金及其化合物在科研和生产中有着重要用途。
请回答下列问题:
(1)基态铁原子的价电子轨道表示式为_______________________________。铁、铬、锰属于周期表中的_____________________区元素。
(2)基态铬原子和基态锰原子中第一电离能较大的是________________________(填元素符号),原因为____________________________________________________________。
(3)化学式为CrC13·6H2O的化合物有三种结构,一种呈紫罗兰色,一种呈暗绿色,一种呈亮绿色,已知Cr3+的配位数均为6,将它们配制成等体积等浓度的溶液,分别加入足量AgNO3溶液,所得AgC1沉淀的物质的量之比为3:2:1。
①呈暗绿色的配合物内界的化学式为____________________________________。
②H2O分子的VSEPR模型为。
(4)MnF2和MnCl2均为离子化合物,MnF2的熔点高于MnCl2熔点的原因为_____________
_________________________________________________________________。
(5)一氧化锰在医药、冶炼上用途广泛,其立方晶胞结构如图所示。
①该晶胞中由O2-形成的正八面体空隙数目为_________________________。
②设NA为阿伏加德罗常数的值,晶胞中距离最近的两个O2-之间的距离为a pm,则MnO晶体的密度ρ=_______________g·cm-3。(用含a、NA的代数式表示)。
20.(12分)
囧烷(G)是一种重要的烃,一种合成囧烷的路线如图所示:
已知:。
请回答下列问题:
(1)A的化学名称为________________;G的分子式为________________________。
(2)B→C的反应类型为_______________;C中所含官能团的名称为__________________。
(3)D→E的化学方程式为____________________________________________________。
(4)同时满足下列条件的B的同分异构体有___________________________________种(不考虑立体异构);其中核磁共振氢谱有5组峰的结构简式为__________________________。
①属于芳香族化合物且苯环上连有3个取代基。
②与FeC13溶液发生显色反应。
(5)参照上述合成路线和信息,以为原料(其他试剂任选),设计制备的合
成路线:___________________________________________________________________。
全国高考模拟试题
化学试题参考答案
一、选择题
1.C 2.B 3.B 4.D 5.A 6.D 7.B 8.D 9.D 10.D
二、选择题
11.AD 12.B 13.CD 14.B 15.BD
三、非选择题
16.(12分)
(1)SiO2(1分) 镁(1分)
(2)Be(HX2)2+2(NH4)2CO3 (NH4)2Be(CO3)2+ 2NH4HX2(2分)
(3)使被萃取的少量Fe3+和Al3+水解为对应的氢氧化物而被除去(2分)
(4)高温煅烧(2分)
(5) (2分) BeO熔点高,熔融时能耗高,增加生产成本(2分)
17.(13分)
(1)MgCO3+Zn MgO+ZnO+CO↑(2分)
(2)硬质玻璃管(1分) 增大CuO与CO的接触面积(1分)
(3)漏斗内刚开始收集到的是CO和空气的混合物,点燃后会产生轻微爆炸,使漏斗向上弹起,同时伴有爆鸣声(2分,其他合理答案也给分)
(4)澄清石灰水变浑浊(1分)
(5)玻璃的成分中含有Na2SiO3,钠元素发生焰色反应使CO燃烧的火焰呈黄色(2分)
(6)①滴入最后一滴标准溶液,溶液由蓝色变成无色,且半分钟内不变色(2分)
②%(2分)
18.(12分)
Ⅰ.(1)+136.8 kJ·mol-1(1分)
(2) (2分) 0.4(或40%)(2分) A(1分)
Ⅱ.(3)①2:1(或2.0)(1分) ②乙烷发生深度氧化(或副反应增多)(2分)
Ⅲ.(4)阴(1分) C2H6-2e-+O2- C2H4+H2O(2分)
19.(11分)
(1)(1分) d(1分)
(2)Mn(1分) 基态Mn原子的核外电子排布式为[Ar]3d54s2,4s能级是全满结构,更稳定,失去一个电子所需能量更高(2分,其他合理答案也给分)
(3)①[Cr(H2O)5C1]2+(1分) ②四面体形(1分)
(4)F-半径更小,MnF2的晶格能更大,熔点更高(1分)
(5)①4(1分) ② (2分)
20.(12分)
(1)2,3-二乙基-1,3-丁二烯(1分) C12H18(1分)
(2)加成反应(1分) 羟基、溴原子(1分)
(3)(2分)
(4)26(1分) (2分,各1分)
(5)(3分,其他合理答案也给分)

