2019届安徽省芜湖市高三下学期5月模拟考试理科综合生物试题(解析版)
展开芜湖市2018-2019学年度第二学期高三模拟考试
理科综合能力测试试题
1.下列关于细胞结构与功能的叙述,正确的是
A. 细胞中核糖体形成都与核仁有关
B. 溶酶体能吞噬并杀死侵入细胞的病毒或细菌
C. 肌细胞内的乳酸是由丙酮酸在线粒体中转化形成的
D. 蓝藻细胞利用叶绿体进行光合作用
【答案】B
【解析】
【分析】
科学家根据细胞内有无以核膜为界限的细胞核,把细胞分为真核细胞和原核细胞两大类。蓝藻细胞内含有藻蓝素和叶绿素,是能进行光合作用的自养生物。原核细胞内只有核糖体一种细胞器。
【详解】原核细胞没有细胞核,也没有核仁,因此,细胞中核糖体的形成不都与核仁有关,A错误;溶酶体中有水解酶,能吞噬并杀死侵入细胞的病毒或细菌,B正确;肌细胞内的乳酸是由丙酮酸在细胞质基质中转化形成的,而不是在线粒体中,C错误;蓝藻是原核细胞,没有叶绿体,D错误;因此,本题答案选B。
【点睛】解答本题的关键是:明确原核细胞和真核细胞的区别,以及细胞中各细胞器的功能,再根据题意作答。
2.关于生物学实验的叙述,下列错误的是
A. 根据相同时间内生根数量,确定生长素类似物促进植物插条生根的适宜浓度
B. 观察植物细胞有丝分裂时,用盐酸和酒精混合液处理根尖使细胞相互分离
C. 健那绿染液可以使死细胞中线粒体呈现蓝绿色,而细胞质接近无色
D. 利用同位素标记法进行对比实验,证明了光合作用释放的氧气来自水
【答案】C
【解析】
【分析】
线粒体普遍存在于植物细胞和动物细胞中。线粒体的形态多样,有短棒状、圆球状、线形、哑铃形等。健那绿染液是专一性染线粒体的活细胞染料,可以使活细胞中线粒体呈现蓝绿色,而细胞质接近无色。线粒体能在健那绿染液中维持活性数小时,通过染色,可以在高倍显微镜下观察到生活状态的线粒体的形态和分布。
【详解】生长素类似物能够促进植物插条生根,观测指标可用相同时间内生根数量,A正确;盐酸和酒精混合液为解离液,在观察植物细胞有丝分裂时,能使组织细胞相互分离开来,B正确;健那绿染液可以使活细胞中的线粒体呈现蓝绿色,而细胞质接近无色,C错误;探究光合作用释放的氧气来自水还是二氧化碳,可以用同位素标记法进行对比实验,D正确;因此,本题答案选C。
【点睛】解答本题的关键是:明确实验设计过程中要遵循单一变量的原则,设置对照的原则,以及相关试剂的使用,再根据题意作答。
3.下列关于基因频率的叙述错误的是
A. 基因突变导致种群基因频率改变,突变为生物进化提供原材料
B. 当某瓢虫种群数量剧减时,种群基因频率改变的偶然性会增加
C. 在某农作物选择育种过程中,其种群基因频率可发生定向改变
D. 在生物进化过程中,没有新物种形成就不发生基因频率的改变
【答案】D
【解析】
【分析】
随着科学的发展,人们对生物进化的认识不断深入,形成了以自然选择学说为核心的现代生物进化理论,其主要内容是:种群是生物进化的基本单位;突变和基因重组提供进化的原材料,自然选择导致种群基因频率的定向改变;通过隔离形成新物种;生物进化的过程是生物与生物、生物与无机环境共同进化的过程,进化导致生物的多样性。
【详解】基因突变、基因重组和染色体变异能导致种群基因频率改变,突变为生物进化提供原材料,A正确;当某瓢虫的种群数量剧减时,即遗传漂变现象,种群基因频率改变的偶然性会增加,可能会使某些基因消失,B正确;在某农作物选择育种过程中,由于选择的作用,其种群基因频率可发生定向改变,C正确;种群基因频率的改变是生物进化的实质,即便没有新物种的形成,只要种群基因频率发生改变,生物就会进化,D错误;因此,本题答案选D。
【点睛】解答本题的关键是:明确在自然选择的作用下,种群的基因频率会发生定向改变,导致生物朝着一定的方向不断进化,再根据题意作答。
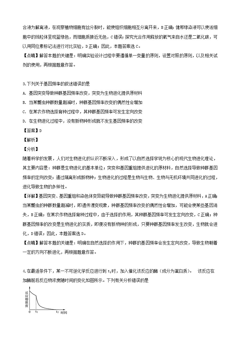
4.在最适条件下,某一不可逆化学反应进行到t1时,加入催化该反应的酶(成分为蛋白质)。 该反应在加酶前后反应物浓度随时间的变化如图所示。下列有关分析错误的是
A. 当反应时间达到t2时,酶完全失去活性
B. 适当升高反应体系的温度,t2将会右移
C. t1后反应物浓度降低的速率可表示酶促化学反应的速率
D. 受反应物浓度的限制,tl - t2酶促反应速率逐渐减慢
【答案】A
【解析】
【分析】
酶所催化的化学反应一般是在比较温和的条件下进行的。在最适宜的温度和pH条件下,酶的活性最高,温度和pH偏高或偏低,酶活性都会明显降低。图示的自变量是加酶前后的时间,因变量是反应物的浓度。
【详解】由于是最适条件,当反应时间达到t2时,酶没有失去活性,而是反应物消耗完,A错误;适当升高反应体系的温度,温度将不是最适温度,加酶之后,反应时间会延长,因此,t2将会右移,B正确;t1后反应物浓度降低的速率可表示酶促化学反应的速率,C正确;由于是不可逆化学反应,且为最适条件,tl - t2酶促反应速率逐渐减慢的原因是受反应物浓度的限制,D正确;本题答案选A。
【点睛】解答本题的关键是看清题干中相关信息“在最适条件下,某一不可逆化学反应进行到t1时,加入催化该反应的酶(成分为蛋白质)”,再根据题意作答。
5.下列对植物激素的叙述,不合理的是
A. 用“赤霉素处理的未发芽大麦”代替“大麦芽”可简化啤酒制作工艺降低成本
B. 成熟茎韧皮部中的生长素可以进行非极性运输
C. 成熟果实中乙烯含量会逐渐增加,乙烯可促进果实生长发育、促进器官脱落
D. 萌发早期种子细胞中脱落酸含量逐渐减少、细胞分裂素含量逐渐增加
【答案】C
【解析】
【分析】
植物中的几种激素及其主要作用如下:①赤霉素的合成部位:主要是未成熟的种子、幼根和幼芽。主要作用:促进种子萌发和果实发育。②细胞分裂素合成部位:主要是根尖。主要作用:促进细胞分裂。③脱落酸合成部位:根冠、萎蔫的叶片等。分布:将要脱落的器官和组织中含量多。主要作用:抑制细胞分裂,促进叶和果实的衰老和脱落。④乙烯的合成部位:植物体各个部位。主要作用:促进果实成熟。
【详解】用赤霉素处理大麦,可以使大麦种子无须发芽就可以产生α-淀粉酶,这样就可以简化工艺、降低成本,A正确;在成熟组织中,生长素可以通过韧皮部进行非极性运输,B正确;成熟果实中乙烯含量会逐渐增加,乙烯可以促进果实的成熟,促进果实生长发育的是赤霉素或生长素,促进器官脱落的是脱落酸,C错误;萌发早期种子细胞中赤霉素增多,脱落酸含量逐渐减少,细胞分裂素含量逐渐增加,D正确;因此。本题答案选C。
【点睛】解答本题的关键是:明确植物中几种激素的名称,生理功能,以及相关应用,再根据题意作答。
6.某种鸟为ZW型性别决定,羽毛有白羽和粟羽,受一对等位基因(A/a)控制。该鸟有白羽和粟羽两个品系,每个品系均能稳定遗传。将两品系杂交,正交时后代为白羽和粟羽,数量相当。反交时后代全为粟羽。下列推断错误的是
A. 反交的结果表明粟羽对白羽为显性性状
B. 将反交产生的粟羽鸟继续交配,后代全为粟羽
C. 参与正交的雌鸟和雄鸟的基因型分别为ZAW、ZaZa
D. 正反交的结果表明A、a基因不可能位于常染色体上
【答案】B
【解析】
【分析】
两个品系均能稳定遗传,说明是纯合子,将两品系杂交,正交和反交结果不同,说明A、a基因位于Z染色体上,而不可能位于常染色体上。
【详解】根据题意可知,纯合的白羽和粟羽杂交,反交时后代全为粟羽,说明粟羽对白羽是显性性状,A正确;据分析可知,A、a基因位于Z染色体上,正交的亲本及后代为:ZaZa(白羽♂)×ZAW(粟羽♀)→ZAZa(粟羽♂) ZaW(白羽♀),反交的亲本及后代为:ZAZA(粟羽♂)×ZaW(白羽♀)→ZAZa(粟羽♂) ZAW(粟羽♀),将反交产生的粟羽鸟继续交配,后代会出现ZaW(白羽♀),B错误;参与正交的雌鸟和雄鸟的基因型为ZAW、ZaZa,C正确;正交反交的结果不同,表明A、a基因不可能位于常染色体上,而是位于Z染色体上,D正确;因此,本题答案选B。
【点睛】解答本题的关键是:明确判断基因位置的方法,根据正方交结果是否相同,可以判断基因位于常染色体上,还是位于性染色体上,再根据题意作答。
7.为研究稀土复合叶面肥对苹果叶片光合作用的影响,在夏季晴朗的白天,将生长状态基本相同的富士苹果植株分为四组,分别施用等量的稀土浓度为0、0. 01、0.1、1mg/L的叶面肥。实验测得的叶绿素含量以及10点和12点净光合速率的结果如图所示,回答下列问题。
(l)设置稀土浓度为0mg/L实验的目的是为了排除____的干扰。
(2)从图中结果可知,施加稀土叶面肥能提高净光合速率可能是通过影响光合作用实现的,原因是____。
(3)由图可知,对照组中植物12点的净光合速率明显比10点低,造成的主要原因可能是 ___________。对照组的净光合速率下降幅度____(填“大于”、“等于”或“小于”)实验组。
【答案】 (1). 除稀土以外的其他成分对实验 (2). 稀土叶面肥能提高叶绿素总量,能达到提高光合作用的目的 (3). 晴朗夏日,中午光照强、温度高,植物为防止体内水分过度散失而关闭气孔,吸收二氧化碳量减少,进而造成光合作用速率下降 (4). 大于
【解析】
【分析】
该实验的自变量是稀土的浓度和不同时间,因变量是叶绿素总量和不同时间净光合速率。空气中二氧化碳的浓度,土壤中水分的多少,光照的长短与强弱、光的成分以及温度的高低等,都是影响光合作用强度的外界因素。
【详解】(l)稀土浓度为0mg/L实验是空白对照,设置此实验的目的是为了排除除稀土以外的其他成分对实验的干扰。
(2)从图中结果可知,当稀土浓度不为0mg/L时,叶绿素总含量与不加稀土时相比有增加,因此,施加稀土叶面肥能提高净光合速率可能是通过影响光合作用实现的,原因是稀土叶面肥能提高叶绿素总量,能达到提高光合作用的目的。
(3) 晴朗夏日,中午光照强、温度高,植物为防止体内水分过度散失而关闭气孔,吸收二氧化碳量减少,进而造成光合作用速率下降,因此,对照组中植物12点的净光合速率明显比10点低。据图可知,对照组的净光合速率下降幅度大于实验组。
【点睛】解答本题的关键是:明确该实验的自变量和因变量,以及影响光合作用的外界因素,再根据题意作答。
8.阿尔兹海默症(AD),俗称“老年痴呆”。有研究发现AD患者伴有神经纤维缠结这一异常细胞状态,该异常细胞内的β-淀粉样蛋白(Aβ)“漏出”细胞膜,导致周围的神经细胞膜和线粒体膜损伤,阻碍兴奋的传导。据此回答下列问题。
(1)AD患者表现记忆障碍,可能因为Aβ以____方式从神经细胞排出,而引起兴奋性神经递质的释放量________,使兴奋在神经细胞之间的传递效率变慢。
(2)若缠结点在图中的____(填“b”或“c”)处时,刺激产生的兴奋不会引起d处电位的变化。理由为____
【答案】 (1). 胞吐 (2). 减少 (3). b (4). 若缠结点在图中b处时,会使b神经细胞膜和线粒体膜的损伤,所以刺激产生的兴奋不能由刺激处→b→d;兴奋在神经元之间是单向传递的,兴奋也不能从刺激处→c→d
【解析】
【分析】
由于神经递质只存在于突触前膜的突触小泡中,只能由突触前膜释放,然后作用于突触后膜上,因此神经元之间的兴奋的传递只能是单方向的。
【详解】(1)神经递质Aβ是以胞吐的方式从神经细胞排出的,因为病变个体中的沉积使突触小体中线粒体损伤,细胞提供的能量减少,引起乙酰胆碱(一种神经递质)的合成和释放量减少,导致兴奋在神经细胞之间的传递速率减慢,病人表现出记忆障碍。
(2)据图分析可知,缠结点在图中b处时,b处神经细胞膜和线粒体膜损伤,所以在a处刺激,兴奋不能由a→b→d,又因为兴奋在神经元之间是单向传递的,兴奋也不能从a→c→d。
【点睛】解答本题关键是:明确兴奋在神经元之间单向传递的原因,以及神经递质的运输方式,再根据题意作答。
9.2018年全国生态环境保护大会明确了建设“美丽中国”的时间表和路线图,要求到2035年,生态环境质量实现根本好转,美丽中国目标基本实现。请回答下列问题。
(l)一个相对稳定的生态系统时刻进行着物质循环和能量流动。从物质循环角度看,动物捕食植物过程中,植物中的碳以____形式传递给动物。从能量流动角度看,研究能量流动的意义可以帮助人们合理调整能量流动关系,使能量持续高效地流向____。
(2)生态系统各植物的种群数量能在较长时期内保持动态平衡,说明生态系统具有一定的自我调节能力,其基础是____。
(3)与人工林相比,自然森林的抵抗力稳定性较强,其原因是____。
【答案】 (1). 有机物 (2). 对人类最有益的部分 (3). 负反馈调节 (4). 自然森林生态系统的生物种类多,营养结构复杂,自我调节能力强
【解析】
分析】
研究生态系统的能量流动,可以帮助人们科学规划、设计人工生态系统,使能量得到最有效的利用,从而大大提高能量的利用率。研究生态系统的能量流动,还可以帮助人们合理地调整生态系统中的能量流动关系,使能量持续高效地流向对人类最有益的部分。由于生态系统具有自我调节能力,生态系统才能维持相对稳定。
【详解】(l)物质循环和能量流动是生态系统的主要功能。从物质循环角度看,动物捕食植物过程中,植物中的碳以有机物形式传递给动物。能量流动的意义:从能量流动角度看,研究能量流动的意义可以帮助人们合理调整能量流动关系,使能量持续高效地流向对人类最有益的部分。
(2)负反馈调节在生态系统中普遍存在,它是生态系统自我调节能力的基础。
(3)一般来说,生态系统的组分越多,食物网越复杂,其自我调节能力就越强,抵抗力稳定性就越强。由于自然森林生态系统的生物种类多,营养结构复杂,自我调节能力强,因此,自然森林的抵抗力稳定性比人工林强。
【点睛】解答本题的关键是:明确生态系统的功能,能量流动的意义,以及与生态系统稳定性相关的因素,再根据题意作答。
10.花椒茎干通常有皮刺,皮刺的大小受一对等位基因S、s控制,基因型SS的植株表现为长皮刺,Ss的为短皮刺,ss的为无皮刺。皮刺颜色受另一对等位基因T、t控制,T控制深绿色,t控制黄绿色,基因型为TT和Tt的皮刺是深绿色,tt的为黄绿色,两对基因独立遗传。现用三种纯合花椒深绿色长皮刺(Pl)、深绿色无皮刺(P2)和黄绿色无皮刺(P3)进行杂交实验。回答下列问题:
(l)若用P1和P2进行杂交,F1表现型为____,F2中的皮刺表现型及比例为长皮刺:短皮刺:无皮刺=1:2:1,据此可得出的结论是 ___。
(2)若用P1和P3杂交,F1自交,F2有皮刺花椒中,黄绿色短皮刺个体所占的比例为 ___
(3)有人重复实验(2),发现某一 F1植株中,其体细胞中含T/t基因的同源染色体有三条 (其中两条含T基因),请解释该变异产生的原因是____。让该植株自交,理论上后代中产黄绿色有皮刺的植株所占的比例为__________。
【答案】 (1). 深绿色短皮刺 (2). F2中有刺:无刺=3:1,皮刺的有刺和无刺这对相对性状的遗传符合基因分离定律 (3). 1/6 (4). P1减数第二次分裂含有T基因的姐妹染色单体未分离或减数第一次分裂含有T基因的同源染色体未分离 (5). 1/48
【解析】
【分析】
根据题意可知,花椒皮刺形态及颜色受两对独立遗传的等位基因控制,因此两对等位基因在遗传时遵循自由组合定律,同时遵循分离定律,因此可以将自由组合问题转化成分离定律问题进行解答。
【详解】(l) 三种纯合花椒深绿色长皮刺(Pl),基因型为TTSS;深绿色无皮刺(P2)基因型为TTss;黄绿色无皮刺(P3)的基因型为ttss。若用P1 和P2进行杂交,F1表现型为深绿色短皮刺(TTSs),F1自交可得F2,则F2基因型及比例为:1TTSS(深绿长皮刺):2TTSs(深绿短皮刺):1TTss(深绿无皮刺),F2中的皮刺表现型及比例为长皮刺:短皮刺:无皮刺=1:2:1,据此可得出的结论是F2中有刺:无刺=3:1,皮刺的有刺和无刺这对相对性状的遗传符合基因分离定律。
(2) 三种纯合花椒深绿色长皮刺(Pl),基因型为TTSS;深绿色无皮刺(P2)基因型为TTss;黄绿色无皮刺(P3)的基因型为ttss。若用P1和P3杂交,得到的F1为TtSs,F1自交,F2中基因型及比例为:9T_S_(深绿色有皮刺):3T_ss(深绿色无皮刺):3ttS_(黄绿色有皮刺):1ttss(黄绿色无皮刺),则F2有皮刺花椒中,黄绿色短皮刺个体所占的比例为:ttSs/T_=(1/4×1/2)/(3/4)=1/6。
(3)有人重复实验(2),发现某一 F1植株(TtSs)中,其体细胞中含T/t基因的同源染色体有三条 (其中两条含T基因),即TTt,该变异产生的原因是P1减数第二次分裂含有T基因的姐妹染色单体未分离或减数第一次分裂含有T基因的同源染色体未分离。让该植株(TTtSs)自交,TTt可以产生T:t:TT:Tt=2:1:1:2,所以产生tt基因型的概率为1/6×1/6=1/36,理论上后代中产黄绿色有皮刺(ttS_)的植株所占的比例为1/36×3/4=1/48。
【点睛】解答本题的关键是:明确亲本均为纯合子,根据题意写出遗传图解,用分离定律解决自由组合定律的问题,再根据题意作答。
11.下图是某课题小组设计的“土壤中分解尿素的细菌的分离与计数”的实验流程示意图。回答下列问题。
(1)微生物接种的方法有很多,该图所示为____法,这一方法常用来统计样品中____________(填“活菌”、“死菌”或“活菌和死菌”)的数目。为了保证结果准确,一般选择菌落数在 ___的平板进行计数。实验统计的菌落数往往比细菌的实际数目低, 这是因为____。
(2)实验过程中,需对培养基进行灭菌,常用的方法是____。接种操作都应在火焰附近进行,目的是防止____。
(3)对分离得到的分解尿素的细菌作进一步鉴定时,可在以尿素为唯一氮源的培养基中加入酚红指示剂进行细菌培养。其鉴定原理是____。
【答案】 (1). 稀释涂布平板 (2). 活菌 (3). 30—300 (4). 当两个或多个细胞连在一起时,平板上观察到的只是一个菌落 (5). 高压蒸汽灭菌 (6). 杂菌污染 (7). 分解尿素的细菌合成的脲酶将尿素分解成氨,氨会使培养基的碱性增强,pH升高,指示剂变红
【解析】
【分析】
稀释涂布平板法常用来统计样品中活菌的数目。当样品的稀释度足够高时,培养基表面生长的一个菌落,来源于样品稀释液中的一个活菌。通过统计平板上的菌落数,就能推测出样品中大约有多少活菌。为了保证结果准确,一般选择菌落数在30-300的平板进行计数。
【详解】(l)微生物接种的方法有很多,最常用的是平板划线法和稀释涂布平板法,该图所示为稀释涂布平板法,这一方法常用来统计样品中活菌的数目。为了保证结果准确,一般选择菌落数在30—300的平板进行计数。实验统计的菌落数往往比细菌的实际数目低, 这是因为当两个或多个细胞连在一起时,平板上观察到的只是一个菌落。
(2)常见的灭菌方法有:灼烧灭菌、干热灭菌和高压蒸汽灭菌,实验过程中,需对培养基进行灭菌,常用的方法是高压蒸汽灭菌。接种操作都应在火焰附近进行,酒精灯火焰附近存在无菌区域,目的是防止杂菌污染。
(3)在微生物学中,将允许特定种类的微生物生长,同时抑制或阻止其他种类微生物生长的培养基,称做选择培养基。对分离得到的分解尿素的细菌作进一步鉴定时,可在以尿素为唯一氮源的培养基中加入酚红指示剂进行细菌培养。其鉴定原理是分解尿素的细菌合成的脲酶将尿素分解成氨,氨会使培养基的碱性增强,pH升高,指示剂变红。
【点睛】解答本题的关键是:明确灭菌的常见方法,以及适用范围,常见的接种方法和微生物计数方法,再根据题意作答。
12.研究发现色氨酸合成酶是大肠杆菌自身蛋白,如果该酶与胰岛素原“拼接”为融合蛋白,能有效抵抗菌体内蛋白酶对胰岛素原的水解。研究人员利用基因工程技术合成融合蛋白。请回答下列问题。
(1)为避免胰岛素原在菌体内不被降解,在基因层面的操作是将____连接成融合基因。
(2)利用基因工程生产融合蛋白时,常选用大肠杆菌作为受体菌,其优点是____。科研人员通过Ca2+参与的____方法将含有融合基因的重组DNA分子导人大肠杆菌细胞,最终在宿主细胞中表达出融合蛋白,从中可以得到的启示有____(答出两点即可)。
(3)将目的基因导入动物细胞核内,再进行核移植得到转基因动物。哺乳动物核移植可以分为胚胎细胞核移植和体细胞核移植。动物体细胞核移植的难度____(填“高于”、“等于”或“低于”)胚胎细胞核移植,原因是____。
【答案】 (1). 色氨酸合成酶基因与胰岛素基因 (2). 繁殖快、多为单细胞、遗传物质相对较少等 (3). 转化 (4). 质粒可以作为载体;重组DNA还可以进入受体细胞;外源基因可以在原核细胞中成功表达;实现物种之间的基因交流;遗传密码的通用性等 (5). 高于 (6). 由于动物胚胎细胞分化程度低,恢复其全能性相对容易,而动物体细胞分化程度高,恢复其全能性十分困难
【解析】
【分析】
大肠杆菌细胞最常用的转化方法是:首先用钙离子处理细胞,使细胞处于一种能吸收周围环境中DNA分子的生理状态,这种细胞称为感受态细胞。第二步是将重组表达载体DNA分子溶于缓冲液中与感受态细胞混合,在一定温度下促进感受态细胞吸收DNA分子,完成转化的过程。动物细胞核移植是将动物的一个细胞的细胞核,移入一个已经去掉细胞核的卵母细胞中,使其重组并发育成一个新的胚胎,这个新的胚胎最终发育为动物个体。用核移植的方法得到的动物称为克隆动物。
【详解】(1) 研究发现色氨酸合成酶是大肠杆菌自身蛋白,如果该酶与胰岛素原“拼接”为融合蛋白,能有效抵抗菌体内蛋白酶对胰岛素原的水解。为避免胰岛素原在菌体内不被降解,在基因层面的操作是将色氨酸合成酶基因与胰岛素基因连接成融合基因。
(2)大肠杆菌作为受体菌的优点是:繁殖快、多为单细胞、遗传物质相对较少等,因此,早期的基因工程都用原核生物作为受体细胞。科研人员通过Ca2+参与的转化方法将含有融合基因的重组DNA分子导人大肠杆菌细胞,最终在宿主细胞中表达出融合蛋白,从中可以得到的启示有:质粒可以作为载体;重组DNA还可以进入受体细胞;外源基因可以在原核细胞中成功表达;实现物种之间的基因交流;遗传密码的通用性等。
(3)哺乳动物核移植可以分为胚胎细胞核移植和体细胞核移植。由于动物胚胎细胞分化程度低,恢复其全能性相对容易,而动物体细胞分化程度高,恢复其全能性十分困难,因此,动物体细胞核移植的难度也就明显高于胚胎细胞核移植。
【点睛】解答本题的关键是看清题干中相关信息“研究发现色氨酸合成酶是大肠杆菌自身蛋白,如果该酶与胰岛素原“拼接”为融合蛋白,能有效抵抗菌体内蛋白酶对胰岛素原的水解”,再根据题意作答。

