2019届安徽省六安市第一中学高三上学期高考模拟试卷(一)理科综合生物试题(解析版)
展开六安一中2019届高三模拟考试(一)
理科综合试题(生物部分)
1.下列有关细胞中分子的叙述,正确的是
A. 酶、抗体、激素和神经递质的合成都与核糖体有关
B. 细胞质中的核糖核酸都是翻译过程中合成蛋白质的模板
C. α-鹅膏蕈碱是一种环状八肽,分子中共有8个肽键
D. 真核细胞中由A、G、T、U四种碱基参与构成的核苷酸最多有7种
【答案】C
【解析】
【分析】
核糖核酸包括mRNA、tRNA等,mRNA是翻译过程中合成蛋白质的直接模板;
染色质的主要成分是DNA和蛋白质,但核糖体的主要成分是RNA和蛋白质。
【详解】A、核糖体是蛋白质合成的场所,绝大多数酶、抗体和有的激素的化学本质是蛋白质,神经递质的种类很多,如乙酰胆碱不是蛋白质,不在核糖体上合成,错误;
B、细胞质中的核糖核酸主要有rRNA、tRNA、mRNA,只有mRNA是翻译过程中合成蛋白质的模板,错误;
C、环状八肽分子中含有的肽键数=氨基酸数=8个,正确;
D、真核细胞中含有两种核酸:DNA和RNA,DNA中含有A、C、G、T四种碱基,RNA中含有A、C、G、U四种碱基,因此由A、G、T、U四种碱基参与构成的核苷酸有3种脱氧核苷酸和3种核糖核苷酸,即共有6种,错误。
故选C。
2.某精原细胞(2N=8)的核DNA分子双链均用15N标记后置于含14N的培养基中培养,经过连续两次细胞分裂后,检测子细胞中的标记情况。下列推断错误的是
A. 若进行有丝分裂,则含15N染色体的子细胞所占比例不唯一
B. 若子细胞中部分染色体含15N,则分裂过程中可能会发生同源染色体的分离
C. 若某个子细胞中的每条染色体都含15N,则细胞分裂过程中不一定发生基因重组
D. 若进行减数分裂,则减数第二次分裂后期每个细胞中含14N的染色体有8条
【答案】B
【解析】
【分析】
根据DNA分子的半保留复制特点,将某精原细胞的DNA分子用15N标记后置于含14N的培养基中培养.如果进行有丝分裂,经过一次细胞分裂后,形成的2个子细胞中的DNA分子都含有一条14N的单链和一条15N的单链,再分裂一次,DNA分子复制形成的2个DNA分子中一个是14N-14N,一个是15N-14N,两个DNA分子进入两个细胞中是随机的,因此,形成的子细胞中含15N染色体的子细胞比例为1/2~1。根据DNA分子的半保留复制特点,将某精原细胞的DNA分子用15N标记后置于含14N的培养基中培养。如果进行减数分裂,减数分裂过程中染色体复制一次,细胞分裂两次,细胞分裂间期DNA复制形成的DNA分子都含有一条14N的单链和一条15N的单链,因此减数分裂形成的子细胞中都含有15N。
【详解】A、第一次分裂每个染色体都有一条链被标记,第二次分裂,四个子细胞中至少有一半被标记或三个被标记,或全部被标记,正确;
B、同源染色体的分离发生在减数分裂,减数分裂形成的子细胞中都含有15N,错误;
C、若某个子细胞中的每条染色体都含15N,则细胞分裂过程为减数分裂,不一定发生基因重组,正确;
D、若进行减数分裂,则减数第二次分裂后期每个细胞中含14N的染色体有8条,正确。
故选B。
【点睛】为了更好地理解细胞分裂与DNA复制的相互关系,可通过构建模型图解答,如下:
这样来看,最后形成的4个子细胞有3种情况:第一种情况是4个细胞都是;第2种情况是2个细胞是,1个细胞是,1个细胞是;第3种情况是2个细胞是,另外2个细胞是。
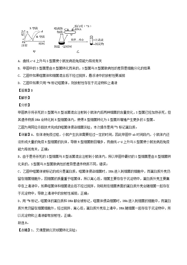
3.甲图表示将杀死的S型菌与R型活菌混合注射到小鼠体内后两种细菌的含量变化,乙图为用同位示踪技术完成的噬菌体侵染细菌实验的部分操作步骤。下列相关叙述中,不正确的是
A. 曲线c-d上升与S型菌使小鼠发病后兔疫能力降低有关
B. 甲图中的S型菌是由R型菌转化而来的,S型菌与R型菌致病性的差异是细胞分化的结果
C. 乙图中如果噬菌体和细菌混合后不经过搅拌,悬浮液中的放射性要减弱
D. 乙图中如果只用15N标记噬菌体,则放射性存在于沉淀物和上清液
【答案】B
【解析】
【分析】
甲图表示将杀死的S型菌与R型活菌混合注射到小鼠体内后两种细菌的含量变化,S型菌已经加热杀死,但其遗传物质DNA会转化到R型细菌体内,使得R型细菌转化为S型菌并增殖产生更多的S型菌。
乙图为用同位示踪技术完成的噬菌体侵染细菌实验,本次操作是用35S标记蛋白质。
【详解】A、在体液免疫过程,小鼠产生抗体需要经过一定的时间,因此甲图中ab时间段内,小鼠体内还没形成大量的免疫R型细菌的抗体,导致R型细菌数目增多,而曲线c-d上升与S型菌使小鼠发病后兔疫能力降低有关,正确;
B、由于是将杀死的S型细菌与R型活菌混合注射到小鼠体内,所以甲图中最初的S型细菌是由R型细菌转化来的,S型菌与R型菌致病性的差异是遗传物质不同,错误;
C、乙图中噬菌体被标记的成分是蛋白质,噬菌体侵染细菌时,DNA进入到细菌的细胞中,而蛋白质外壳仍留在细菌细胞外,因细菌的质量重于噬菌体,所以离心后,细菌主要存在于沉淀物中,蛋白质外壳主要集中在上清液中,如果噬菌体和细菌混合后不经过搅拌,则吸附在细菌表面的蛋白质外壳会随细菌一起存在于沉淀物中,导致上清液中的放射性减弱,正确;
D、用15N标记,噬菌体的蛋白质和DNA都会被标记,噬菌体侵染细菌时,DNA进入到细菌的细胞中,而蛋白质外壳仍留在细菌细胞外,经过搅拌、离心后,蛋白质外壳在上清中,DNA随细菌一起存在于沉淀物中,所以沉淀物和上清液都有放射性,正确。
故选B。
【点睛】1、艾佛里肺炎双球菌转化实验:
2、噬菌体侵染大肠杆菌:
4.如图为一种植物枝条经植物体内提取的不同浓度的IAA浸泡30mim后的扦插生根结果,对照组为不加IAA的清水。下列叙述正确的是
A. 对照组生根数量少是因为枝条中没有IAA
B. 作为生长调节剂,四组实验中,浓度为300mg/L的IAA诱导茎细胞分化出根原基最有效
C. 自变量是IAA,因变量是平均根长
D. 本实验结果体现了IAA对根生长作用的两重性
【答案】B
【解析】
【分析】
本题主要考查探究生长素促进插条生根的最适浓度。自变量为生长素的浓度,因变量为生根数和根长。三种浓度的IAA浸泡的枝条平均生根数和根的长度都比清水中的枝条多,其中300mg/L的IAA浓度下平均生根数最多,100与300mg/L处理获得的根的长度相近,但是数量不相等。
【详解】A、对照组枝条中因为含少量的内源IAA,而没有添加外源IAA,所以其生根数量少,错误;B、据图分析可知,四组实验中,300mg/L的IAA浓度下平均生根较长和平均生根数最多,说明诱导茎细胞分化出根原基最有效,正确;
C、自变量为生长素的浓度,因变量为生根数和根长,错误;
D、本实验结果只体现了IAA对根生长的促进作用,不能体现其作用的两重性,错误。
故选B。
【点睛】生长素(IAA)两重性:对于植物同一器官而言,低浓度的生长素促进生长,高浓度的生长素抑制生长。
5.假设某草原上散养的某种家畜种群呈S型增长,该种群的增长(速)率随种群数量的变化趋势如图所示。下列说法正确的是
A. 如果把横轴含义换为“时间”,曲线图的变化趋势会有改变
B. 丙丁两点种群数量相等
C. 若丙点对应的种群数量为200只,则该种群在此环境中负荷量应超过400只
D. 若要持续尽可能多地收获该种家禽,则应在种群数量丙丁之间纵坐标最高点对应的种群数量时捕获
【答案】C
【解析】
【分析】
图中所示为某种家畜种群呈S型增长,横轴为种群数量,纵轴为种群增长率。该种群的增长(速)率随种群数量的变化趋势图。该种群在拐点处的增长速率最大。要持续尽可能多地收获家畜,则需要让该家畜种群保持增长率的最大值。选择丁点可以使每次捕捉后,家畜种群数量降低到增长率最大的横坐标点,保持最大增长速率。
【详解】A、该家畜种群呈S型增长,其种群增长速率随时间的曲线与给出的曲线的变化趋势相同,错误;
B、图中横坐标为种群数量,在同一横坐标种群数量相等,因此丙丁两点种群数量不相等,错误;
C、若丙点对应的种群数量为200只,观察横坐标可知,丙点位于种群数量的一半处偏左,因此种群数量则该种群在此环境中负荷量应超过400只,正确;
D、要持续尽可能多地收获该种家畜,则需要让该种家畜种群数量保持在K/2水平,这时种群增长速率最快,由图可知,甲、乙、丙数量没有达到K/2,丁超过K/2,选择丁点可以使每次捕获后,家畜种群数量降低到K/2,保持最大增长速率,错误。
故选C。
6.以下关于生物学实验正确的是
A. 在“检测生物组织中的糖类、脂肪和蛋白质”实验中,斐林试剂甲液的量要多于乙液
B. “观察DNA和RNA在细胞中的分布”实验中选择染色较深的区域观察
C. 在“细胞大小与物质运输的关系”实验中,物质扩散进细胞的体积与细胞的总体积之比可以反映细胞的物质运输的效率
D. 在“低温诱导植物染色体数目的变化”实验中,卡诺氏液固定细胞的形态后,用95%的酒精冲洗2次
【答案】D
【解析】
【分析】
脂肪的鉴定实验中,用50%的酒精洗去浮色。
观察DNA和RNA在细胞中的分布实验的实验流程:取口腔上皮细胞→水解→冲洗涂片→染色→观察。
低温诱导染色体数目变化实验中,固定根尖时剪取诱导处理的根尖约0.5-1厘米,放入卡诺氏液(3份95%酒精与1份冰醋酸混合均匀)中浸泡0.5小时左右,以固定细胞的形态,然后用体积分数为95%的酒精冲洗2次。
【详解】A、斐林试剂的使用方法:一般将斐林试剂甲液和乙液等体积混合,错误;
B、“观察DNA和RNA在细胞中的分布”实验中,选择染色较深的区域观察容易有重叠,不宜观察,错误;
C、在“细胞大小与物质运输的关系”实验中,有些物质扩散进细胞可以溶于细胞液,不占细胞体积,因此不能用与细胞的总体积之比反映细胞的物质运输的效率,错误;
D、在观察植物细胞的有丝分裂实验中,用清水漂洗的目的是防止解离过度,正确。
故选D。
【点睛】①斐林试剂极不稳定,其甲液和乙液需分别配制、储存,使用时再临时混合均匀用于实验。
甲液:质量浓度为0.1g/ mL NaOH溶液和乙液:质量浓度为0.05g/ mL CuSO4溶液
②双缩脲试剂的使用,应先加1ml0.1g/mL的NaOH溶液,造成碱性环境,再滴加3-4滴0.01g/mL的CuSO4溶液.如果加入的双缩脲试剂B过量,会使溶液呈蓝色,而掩盖生成的紫色。
7.下图1表示的是植物细胞代谢的某些过程,其中a~d代表不同的物质,I~V为不同的过程,图2是用CO2传感器测定植物光合作用速率,请根据题意回答问题。
(1)图1中物质b产生的场所是___________,若突然降低环境中b的浓度,则细胞中C3的含量变化是___________。在I中进行的能量变化为___________,Ⅲ、Ⅳ、V过程合成的ATP___________(能、不能)用于Ⅱ过程。
(2)为探究绿光是否影响植物幼苗的叶绿素含量,选取分别在___________条件下培养的同种植物幼苗同一部位的叶片,提取和分离叶绿体色素,最终观察___________。
(3)CO2传感器是近年用于测定植物光合作用速率的最好器材。图2是在光照适宜、温度恒定,装置为密闭容器的条件下,测置1h内该容器中CO2的变化量:图中AB段C O2浓度降低的原因___________,B点时,叶绿体基质中___________会积累。装置中绿色植物前30min真正光合作用的平均速率为___________μL·L-1CO2·min-1。
【答案】 (1). 线粒体基质 (2). 降低 (3). 光能转化为ATP中活跃的化学能 (4). 不能 (5). 白光(或自然光)、绿光 (6). 滤纸条上叶绿素a、b 色素带的宽窄(或颜色深浅) (7). 由于光合作用大于呼吸作用,容器中CO2逐渐被光合作用消耗 (8). AIP和[H] (9). 146
【解析】
【分析】
图1表示的是植物细胞代谢的光合作用和呼吸作用的综合过程,其中a~d代表不同的物质,I~V为不同的过程,过程I、Ⅱ代表光合作用的光反应阶段和暗反应阶段,Ⅲ、Ⅳ、V代表有氧呼吸的三、二、一阶段。
【详解】(1)图1的物质b是CO2,是光合作用暗反应Ⅱ的原料,产生于有氧呼吸的第二个阶段,场所是线粒体基质;若突然降低环境中CO2的浓度,C3的合成减少,但C3转化为C5的速率暂时不变,导致细胞中C3的含量会下降。
过程I为光合作用的光反应阶段,进行的能量变化为光能转化为ATP中活跃的化学能。
Ⅲ、Ⅳ、V过程为有氧呼吸,合成的ATP不能用于Ⅱ过程,因为过程Ⅱ为光合作用的暗反应阶段,能量由光反应提供[ H ] 和ATP。
(2)为探究绿光是否影响植物幼苗的叶绿素含量,依据实验设计遵循的对照原则,实验组的幼苗应给予绿光照射,对照组的幼苗应给予白光(或自然光)照射,相同条件培养一段时间后,选取分别在白光(或自然光)、绿光条件下培养的同种植物幼苗同一部位的叶片,提取和分离叶绿体色素,最终观察滤纸条上叶绿素a、b色素带的宽窄(或滤纸条上叶绿素a、b色素带颜色深浅)。
(3)光照条件下,植物既能进行光合作用,又能进行呼吸作用,测定的应是净光合速率,而净光合速率的大小是以该密闭容器CO2的变化量来表示的,图中AB段CO2浓度降低说明光合作用大于呼吸作用,容器中CO2逐渐被光合作用消耗,B点时,光合作用达到饱和,是因为容器中CO2浓度过低,但光反应阶段生成的AIP和[H]不断增加,使得叶绿体基质中AIP和[H]会积累。
装置中绿色植物前30min的净光合作用消耗CO2的为3620-220=3400,呼吸作用消耗的为1200-220=980,真正光合作用的平均速率为=(980+3400)÷30=146μL·L-1CO2·min-1。
【点睛】净光合作用又称“表观光合作用是指一段时间内植物体内发生光合作用的总量减去呼吸作用的量。总光合量是指一段时间内植物体内发生光合作用(吸收二氧化碳)的总量。 净光合量是指一段时间内植物体内发生光合作用的总量减去呼吸作用的量。 从植物体内有机物的变化量来看,只要是一段时间后有机物增加量都为净光合作用的量。
8.小麦的穗发芽影响其产量和品质。某地引种的红粒小麦的穗发芽率明显低于当地白粒小麦。为探究淀粉酶活性与穗发芽率的关系,进行了如下实验。
(1)取穗发芽时间相同、质量相等的红、白粒小麦种子,分别加蒸馏水研磨、制成提取液(去淀粉),并在适宜条件下进行实验。实验分组、步骤及结果如下:
该实验最能体现的酶的特性是_________________________________。
步骤①中加入的C是___________,步骤②中加缓冲液的目的是___________。据此推测:淀粉酶活性越低,穗发芽率越___________。
取的小麦种子穗发芽时间相同、质量相等遵循的实验原则是______________________。
(2)小麦淀粉酶包括α一淀粉酶和β一淀粉酶,x方法可以破坏α一淀粉酶,y方法可以破坏β-淀粉酶,为进一步探究二者活性在穗发芽率差异中的作用,如何设计实验方案:
按照上述表格操作,设计两组红粒管组、两组白粒管组,提前使用x方法破坏一组红粒管组和一组白粒管组的α一淀粉酶,__________________________________________________。
【答案】 (1). 作用条件较温和 (2). 0.5ml蒸馏水 (3). 控制PH (4). 低 (5). 等量原则 (6). 同时使用y方法破坏另一组红粒管组和另一组白粒管组的—淀粉酶按照上述方法操作,相同时间后观察颜色变化
【解析】
【分析】
本题为探究淀粉酶活性与穗发芽率的关系,据表格数据分析可以知道,实验的单一变量是小麦籽粒的品种(红粒小麦和白粒小麦),则“加样”属于无关变量,应该保持相同,所以步骤①中对照组加入的C是0.5mL蒸馏水作为对照;加入缓冲液的目的是调节pH,实验的因变量是淀粉分解量,颜色越深,说明淀粉被分解掉的越少,剩余淀粉越多,淀粉酶活性越低。
【详解】(1)酶的特性有专一性、高效性和反应条件温和的特点,该实验在37℃进行,最能体现的酶的特性是作用条件较温和。
本题为探究淀粉酶活性与穗发芽率的关系,实验的单一变量是小麦籽粒的品种(红粒小麦和白粒小麦),则“加样”属于无关变量,应该保持相同,所以步骤①中对照组加入的C是0.5mL蒸馏水作为对照;加入缓冲液的目的是调节pH,实验的因变量是淀粉分解量,红粒小麦颜色深,说明剩余淀粉多,淀粉被分解掉的少,淀粉酶活性低,已知红粒小麦的穗发芽率明显低于当地白粒小麦,说明淀粉酶活性越低,种子的发芽率越低。
取的小麦种子穗发芽时间相同、质量等为无关因素,应控制其相等,遵循的实验原则是等量原则。
(2)小麦淀粉酶包括α一淀粉酶和β一淀粉酶,x方法可以破坏α一淀粉酶,y方法可以破坏β-淀粉酶,为进一步探究二者活性在穗发芽率差异中的作用,如何设计实验方案:
按照上述表格操作,设计两组红粒管组、两组白粒管组,提前使用x方法破坏一组红粒管组和一组白粒管组的α一淀粉酶,同时使用y方法破坏另一组红粒管组和另一组白粒管组的β—淀粉酶,按照上述方法操作,相同时间后观察颜色变化。Ⅰ中两管显色结果无明显差异,且Ⅱ中的显色结果为红粒管颜色显著深于白粒管,则表明α-淀粉酶活性是引起这两种小麦穗发芽率差异的主要原因。反之则为β-淀粉酶。
【点睛】淀粉是葡萄糖分子聚合而成的,它是细胞中碳水化合物最普遍的储藏形式。淀粉是植物生长期间以淀粉粒形式贮存于细胞中的贮存多糖。它在种子、块茎和块根等器官中含量特别丰富。淀粉遇碘变蓝,因此常用碘液鉴定淀粉。
9.如图是患甲病(显性基因为A和隐性基因为a)和乙病(显性基因为B和隐性基因为b)两种遗传病的系谱图,且控制两病的基因位于两对同源染色体上,调查发现正常人群中甲病携带者的概率是10-4,据图回答下列问题。
(1)甲病的遗传方式是___________遗传。
(2)若I1不携带乙病致病基因,继续分析下列问题:
①若Ⅱ3的母亲患甲病,则Ⅱ3个体的基因型为___________,Ⅱ2与Ⅱ3再生一个孩子患病的概率是___________。
②若Ⅲ1与Ⅲ3结婚并生育一个表现型正常的儿子x则该儿子携带a基因的概率是___________。
③II6与Ⅱ7结婚并生了一个男孩,则该男孩同时患两种病的概率是:___________。
(3)经查证,甲病是由体内缺乏某种酶导致某种氨基酸不能转化成另一种氨基酸而引起的,这说明基因可以通过控制______________________,进而控制生物性状。
【答案】 (1). 常染色体隐性 (2). AaXBY (3). 9/16 (4). 3/5 (5). 1/ 240000 (6). 酶的合成来控制代谢
【解析】
【分析】
本题首先根据系谱图,判断两病均为隐性遗传。因为Ⅱ2患病,而I1不患病,则甲病的遗传方式是常染色体隐性遗传;乙遗传病的遗传方式可能是伴X隐性或常染色体隐性遗传。然后判断各个体的基因型,运用基因的自由组合定律进行计算。
【详解】(1)根据系谱图,父母均无病后代患病,因此两病均为隐性遗传。因为Ⅱ2患病,而I1不患病,则甲病的遗传方式是常染色体隐性遗传。
(2)若I1为正常男性,不携带乙病致病基因,I2为表现正常女性,而Ⅱ1患乙病,因此乙病为X染色体隐性遗传病:
①若Ⅱ3的母亲患甲病,则Ⅱ3的母亲基因型为aa,Ⅱ3个体为表现正常的男性,则Ⅱ3的基因型为AaXBY,Ⅱ2为患甲病女性,其母亲表现正常,但有一个患乙病的兄弟,说明其母亲基因型为基因型为XBXb,则Ⅱ2基因型为1/2aaXBXB, 1/2aaXBXb,Ⅱ2与Ⅱ3再生一个孩子患病的概率是_1/2×(1/2×1/4+1/2×3/4+1/2×1/4)+1/2×1/2=9/16。
②
Ⅱ2为患甲病女,其基因型为aaXBX-,Ⅱ3为正常男,其基因型为A_XBY,因Ⅲ1表现正常的女性,则Ⅲ1的基因型为AaXBXB或AaXBXb,且XBXB:XBXb=3:1,Ⅱ4为正常男,Ⅱ5为正常女,但Ⅲ2患甲病,则Ⅱ4的基因型为AaXBY,Ⅱ5的基因型为AaXB X-,Ⅲ3为正常男,则Ⅲ3的基因型为AaXBY或AAXBY,且Aa:AA=2:1,若Ⅲ1与Ⅲ3结婚并生育一个表现型正常的儿子x,则不患甲病的概率为=2/3×3/4+1/3=5/6,不患乙病的概率3/4+1/4×1/2=7/8,则生育一个正常型儿子的概率为5/6×7/8=35/48,生育一个携带a基因表现型正常的儿子的概率是(2/3×1/2+1/3×1/2) ×7/8=21/48, 该儿子携带a基因的概率是(21/48)÷(35/48)=3/5。
③II6与Ⅱ7结婚并生了一个男孩,则该男孩同时患两种病的概率是:
Ⅰ1为正常男,Ⅰ2为正常女,通过Ⅱ1为患乙病男和Ⅱ2为患甲病女判断,则Ⅰ1的基因型为AaXBY,Ⅰ2的基因型为AaXBXb,那么推断Ⅱ6的基因型为A_XBX_,且Aa:AA=2;1,XBXB:XBXb=1:1。因为要计算男孩同时患两种病的概率,且调查发现正常人群中甲病携带者的概率是10-4,则由此计算该男孩同时患两种病的概率=(2/3×1/4)×10-4×(1/2×1/2)=1/240000。
(3)经查证,甲病是由体内缺乏某种酶导致某种氨基酸不能转化成另一种氨基酸而引起的,这说明基因可以通过控制酶的合成来控制代谢,进而控制生物性状。
【点睛】计算两个基因独立控制的性状时,可以两个基因分别计算然后相乘。比如:
Aa与AA自由组合
用一方产生配子的概率乘以另一方产生配子的概率:
Aa 产生A的概率是1/2,产生a的概率是1/2,AA 产生A的概率是1,产生a的概率是0。
自由组合下来产生AA的就是1/2×1=1/2 ,Aa就是1/2×0+1/2×1=1/2, aa就是1/2×0=0。
另一组基因假如是B-b,计算方式相同。
10.正常人体感染病毒会引起发热,发热过程分为体温上升期、高温持续期和体温下降期。下图为体温上升期机体体温调节过程示意图,其中体温调定点是为调节体温于恒定状态,丘脑体温调节中枢预设的一个温度值,正常生理状态下为37℃。请回答下列问题:
(1)图中激素甲的名称是___________,激素乙通过___________的途径作用于甲状腺,激素起作用的过程体现了细胞膜_________________________________功能。
(2)体温上升期,人体骨骼肌不随意的节律性收缩,即出现“寒战”,有助于体温______________________。综合图解分析,体温上升期人体进行体温调节的方式有______________________。高温持续期,人体产热量___________(在“大于”、“小于”或“等于”中选择)。散热量。
(3)图中___________(填激素的名称)直接影响大脑的正常发育,这说明了神经与体液调节的关系:____________________________________________。
【答案】 (1). 促甲状腺激素释放激素 (2). 体液运输 (3). 进行细胞间的信息交流 (4). 上升到已上调的体温调定点(上升到38.5C) (5). 神经调节 体液调节 (6). 等于 (7). 甲状腺激素 (8). 内分泌腺分泌的激素可以影响神经系统的功能
【解析】
【分析】
据图分析,图示为体温调节过程,包括神经调节和体液调节,其中激素甲表示下丘脑分泌的促甲状腺激素释放激素,乙表示垂体细胞分泌的促甲状腺激素;图示增加产热的方式有骨骼肌战栗和甲状腺激素调节,减少散热的方式是皮肤血管收缩。解答本题的关键是掌握体温调节的过程和甲状腺激素的分级调节过程,判断图中两种激素的名称以及各自的作用,明确任何条件下只要体温恒定,则产热量一定与散热量相等。
【详解】(1)在人体体温调节过程中,下丘脑分泌的促甲状腺激素释放激素作用于垂体,垂体分泌的促甲状腺激素经体液运输作用于甲状腺,甲状腺分泌的甲状腺激素能促进细胞代谢,增加产热。激素起作用的过程体现了细胞膜的进行细胞间信息交流的功能。
(2)体温上升期,在神经系统支配下,骨骼肌收缩,增加产热,有助于体温上升到已上调的体温调定点(38.5℃)。由图可知,体温上升期人体进行体温调节的方式有神经调节和激素参与的体液调节。任何条件下只要体温恒定,则产热量一定与散热量相等,在高温持续期,人体散热量等于产热量。
(3)图中甲状腺激素直接影响大脑的正常发育,这说明了神经与体液调节的关系:内分泌腺分泌的激素可以影响神经系统的功能。
【点睛】体温调节是指温度感受器接受体内、外环境温度的刺激,通过体温调节中枢的活动,相应地引起内分泌腺、骨骼肌、皮肤血管和汗腺等组织器官活动的改变,从而调整机体的产热和散热过程,使体温保持在相对恒定的水平。体温调节的基本中枢在下丘脑。切除下丘脑以上的前脑的动物即“下丘脑动物”,仍能保持接近正常的体温调节功能。而切除中脑以上的全部前脑(包括下丘脑)的动物则不能保持体温的相对稳定。人的体温恒定是在神经和体液的共同调节下,是人体的产热和散热两过程保持相对的平衡而实现的。
11.纤维素是地球上最大的可再生资源,地球每年光合作用合成的物质中,纤维素约占6%,纤维素分解菌的研究也成了相关科学家关注的课题。
(1)纤维素酶是一种复合酶,一般认为至少有三种组分,其中___________使得纤维素分解成纤维二糖,___________将纤维二糖分解成葡萄糖。
(2)科学家在野外寻找纤维素分解菌的时候,往往选择富含落叶的土壤,这说明,在寻找目的菌株时,要根据它_________________________________。
(3)筛选纤维素分解菌可以用_________________(填方法),通过颜色反应直接对微生物进行筛选。在培养基中还要以纤维素作为___________源。
(4)在5个细菌培养基平板上,均接种稀释倍数为105的土壤样品液0.1mL,培养一段时间后,平板上长出的细菌菌落数分别为13、162、462、180和192。
该过程采取的接种方法是___________,每克土壤样品中的细菌数量为___________×108个。与血细胞计数板计数的方法相比,此计数方法测得的细菌数较___________(填“多”或“少”)
【答案】 (1). C1酶、CX酶 (2). 葡萄糖苷酶 (3). 对生存环境的要求,到相应的环境中去寻找 (4). 刚果红染色法 (5). 碳 (6). 稀释涂布平板法 (7). 1.78 (8). 少
【解析】
【分析】
本题是对纤维素分解菌的研究,涉及到微生物的分离鉴定。用于分离和计数细菌的培养基为固体培养基。刚果红是一种染料,它可以与像纤维素这样的多糖物质形成红色复合物,但并不和水解后的纤维二糖和葡萄糖发生这种反应。若在含有纤维素的培养基中加入刚果红,刚果红能与培养基中的纤维素形成红色复合物,当纤维素被纤维素酶分解后,刚果红—纤维素的复合物就无法形成,培养基中就会出现以纤维素分解菌为中心的透明圈,这样就可以筛选或鉴定出纤维素分解菌了。
【详解】(1) 纤维素酶是一种复合酶,一般认为它至少包括三种组分:C1酶、CX酶和葡萄糖苷酶,前两种酶使纤维素分解成纤维二糖,第三种酶将纤维二糖分解成葡萄糖。
(2)科学家在野外寻找纤维素分解菌的时候,往往选择富含落叶的土壤,这说明,在寻找目的菌株时,要根据它对生存环境的要求,到相应的环境中去寻找。一般要去该菌适宜生存的地方寻找。
(3)筛选纤维素分解菌可以用刚果红染色法,刚果红能与培养基中的纤维素形成红色复合物,当纤维素被纤维素酶分解后,培养基中就会出现以纤维素分解菌为中心的透明圈,通过颜色反应直接对微生物进行筛选。在培养基中还要以纤维素作为唯一碳源。
(4)在5个细菌培养基平板上,均接种稀释倍数为105的土壤样品液0.1mL,培养一段时间后,平板上长出的细菌菌落数分别为13、162、462、180和192。
该过程采取的接种方法是稀释涂布平板法,每克土壤样品中的细菌数量为:由于数值13和462偏差太大,故舍弃,每克该土壤样品中的菌落数对应的应该是每毫升菌液中的细菌数目,所以每克该土壤样品中的菌落数为:(162+180+192)÷ 3÷0.1×105=1.75×108个。与血细胞计数板计数的方法相比,此计数方法有时接种会出现由于取样或涂布等 过程不均匀使得菌种重叠,测得的细菌数偏小。
【点睛】筛选分解某有机物的菌种时,以该有机物作为唯一碳源或氮源,结合颜色反应,筛选出该菌种,比如:筛选分解尿素的细菌时必须以尿素作为唯一氮源,加入酚红作为指示剂。在尿素分解菌分解尿素的化学反应中,尿素分解菌合成的脲酶将尿素分解成了氨,使菌落周围pH升高,酚红指示剂变红,红色环带范围越大说明菌株分解尿素的能力越强。
12.转录因子OrERF是一类蛋白质,在植物抵抗逆境时发挥重要作用。科研人员对水稻 OrERF基因进行系列研究。科研人员对水稻0ERF基因上游部分中的非转录模板链进行测序,结果如下:
(1) OrERF基因转录出的mRNA中的起始密码子是___________。①②③三个元件分别在高盐、干旱、低温不同信号的诱导下,导致此基因表达出不同的OrERF蛋白,以适应高盐、干早、低温环境,此现象说明_________________________________。
(2)科研人员欲将水稻 OrERF基因导入烟草体内,获得抗逆性强的烟草,设计的实验方案如下图:
①可利用PCR技术扩增此基因。如果开始的 OrERF基因只有一个,第n次循环需要引物___________对。过程②常用的方法是___________,基因表达载体中除了具有0rERF基因、启动子、复制原点和终止子之外,还需具有___________,由外植体培养为转基因植株的③、④过程为______________________,该过程的理论依据是______________________。
②为确定转基因抗盐烟草是否培育成功,既要用放射性同位素标记的__________________作探针进行分子杂交检测,又要在个体水平上鉴定。
【答案】 (1). AUG (2). 一个基因可以控制多个性状,基因和环境共同决定性状 (3). 2n-1 (4). 农杆菌转化法 (5). 标记基因 (6). 脱分化和再分化 (7). 植物细胞的全能性 (8). 抗盐基因(或目的基因)
【解析】
【分析】
蛋白OrERF在植物抵抗逆境时发挥重要作用,将水稻 OrERF基因导入烟草体内,获得抗逆性强的烟草,需要涉及到基因工程目的基因的获取、重组载体的构建、转化到受体细胞、目的基因的检测与鉴定等过程。①过程是构建重组载体,②过程是将运载体导入受体细胞,③脱分化形成愈伤组织,愈伤组织经过④再分化过程形成植株。
【详解】(1)非模板链中于起始密码子对应的碱基序列是ATG,则模板链中转录成起始密码子的碱基序列为TAC,根据碱基互补配对原则,起始密码子是AUG;①②③三个元件分别在高盐、干旱、低温不同信号的诱导下,导致此基因表达出不同的OrERF蛋白,以适应高盐、干旱、低温环境,此现象说明一个基因可以控制多个性状,基因和环境共同决定生物的性状。
(2)将水稻 OrERF基因导入烟草体内:①可利用PCR技术扩增此基因。如果开始的 OrERF基因只有一个,每次循环需要两对引物,第n次循环需要引物2n-1对。过程②是将运载体导入受体细胞,导入植物细胞常用的方法是农杆菌转化法,基因表达载体中除了具有0rERF基因、启动子、复制原点和终止子之外,还需具有标记基因,以便后期筛选;外植体培养为转基因植株的③脱分化形成愈伤组织,愈伤组织经过④再分化过程形成植株,体现了植物细胞的全能性。
②为确定转基因抗盐烟草是否培育成功,有分子水平的检测,也有个体水平的鉴定.分子水平的检测中,利用放射性同位素标记的抗盐基因(或目的基因)作探针进行分子杂交检测;个体水平上鉴定中,将培育的烟草幼苗栽培于含有一定盐的土壤中,观察该烟草植株的生长状态。
【点睛】基因工程技术的基本步骤:
(1)目的基因的获取:方法有从基因文库中获取、利用PCR技术扩增和人工合成。
(2)基因表达载体的构建:是基因工程的核心步骤,基因表达载体包括目的基因、启动子、终止子和标记基因等。
(3)将目的基因导入受体细胞:根据受体细胞不同,导入的方法也不一样.将目的基因导入植物细胞的方法有农杆菌转化法、基因枪法和花粉管通道法;将目的基因导入动物细胞最有效的方法是显微注射法;将目的基因导入微生物细胞的方法是感受态细胞法。
(4)目的基因的检测与鉴定:分子水平上的检测:①检测转基因生物染色体的DNA是否插入目的基因:DNA分子杂交技术;②检测目的基因是否转录出了mRNA分子杂交技术;③检测目的基因是否翻译成蛋白质--抗原-抗体杂交技术.个体水平上的鉴定:抗虫鉴定、抗病鉴定、活性鉴定等。

