2019届山东省青岛市高三3月教学质量检测(一模)理科综合生物试卷(解析版)
展开2019年青岛市高三年级教学质量检测
理科综合能力测试
1.磷存在于所有细胞中,是组成细胞化合物的重要元素,参与生物体内许多生化反应。下列关于细胞内含磷化合物的叙述,错误的是
A. DNA分子解旋后,因空间结构改变而丧失功能
B. 核酸具有携带遗传信息、转运某些物质、催化等功能
C. 线粒体、染色质、核糖体等结构都有含磷化合物
D. 叶绿体基质中三碳化合物的还原需要含磷化合物的参与
【答案】A
【解析】
【分析】
DNA、RNA、ATP、磷脂的组成元素均为C、H、O、N、P。
【详解】DNA分子解旋后,未丧失功能,A错误;DNA是遗传物质,携带遗传信息,tRNA可以转运氨基酸,某些RNA还具有催化作用,B正确;线粒体、染色质、核糖体中均含有核酸,故均含有P,C正确;C3的还原需要ATP的参与,ATP含有P,D正确。故选A。
2.已知施加药物A能使蔗糖酶的活性丧失;施加药物B后蔗糖酶活性不变,但蔗糖和蔗糖酶结合的机会减少。如图为蔗糖酶在不同处理条件下(温度、PH均适宜)产物浓度与时间的关系,其中乙组使用少量药物B处理。据图分析,下列叙述合理的是
A. 甲组先使用药物B处理,在t1时可能适当提高了温度
B. 丙组先使用药物B处理,在t1时可能使用药物A处理
C. 在t1时间之后甲组蔗糖酶的活性高于乙组和丙组
D. 在t1时间之后丙组中蔗糖酶和蔗糖作用机会不变
【答案】B
【解析】
【分析】
由图可知,三条曲线起始反应速率相同,说明开始的处理是相同的;t1后,丙组产物浓度不变,很可能是药物A导致酶失活;甲组达到平衡点的时间缩短。
【详解】甲、乙、丙可能开始均用B处理,甲组原本就是最适温度,若提高温度,酶活性会下降,达到平衡点的时间会延长而不是缩短,A错误;丙组开始用药物B处理,t1后产物浓度不变,可能是药物A处理导致酶失活,B正确;t1后,丙组酶失活,甲乙组酶活性不变,故甲乙组酶活性高于丙组,C错误;t1后,蔗糖酶失活,酶与底物不能结合,D错误。故选B。
3.某大学的实验小组为验证药物P的抗癌作用,以体外培养的宫颈癌细胞为实验材料进行实验,研究发现在一定浓度范围内随药物P浓度的升高,癌细胞凋亡率升高。下列相关叙述错误的是
A. 药物P可能诱导了癌细胞中凋亡基因的表达
B. 细胞癌变和细胞凋亡都受相应基因的控制
C. 可用显微镜观察癌细胞的形态变化初步了解药物P对癌细胞的影响
D. mRNA和tRNA种类的变化,都可作为判断癌细胞是否凋亡的依据
【答案】D
【解析】
【分析】
癌细胞的特征:无限增殖;细胞膜上糖蛋白减少,容易分散转移;形态结构发生改变。
【详解】药物P会引起癌细胞凋亡,凋亡受基因控制,故可能诱导了癌细胞中凋亡基因的表达,A正确;细胞癌变是基因突变的结果,细胞凋亡受基因控制的自动结束生命的过程,B正确;癌细胞相对于正常细胞形态结构发生了显著变化,故可以通过观察细胞形态变化初步了解药物的作用效果,C正确;tRNA在各种细胞中一样,不能作为判断癌细胞是否凋亡的依据,D错误。故选D。
4.研究者人工合成的一种微小RNA,不能编码蛋白质,当其进入番茄细胞后,能作用于乙烯受体基因转录的mRNA,从而使该基因“沉默”。下列叙述错误的是
A. 微小RNA可能与乙烯的受体基因转录的mRNA互补
B. 微小RNA可能通过干扰翻译过程从而使该基因沉默
C. 微小RNA与乙烯受体基因的模板链碱基序列相同
D. 该技术可尝试应用于番茄储藏与运输过程中的保鲜
【答案】C
【解析】
【分析】
转录的模板是DNA,产物是RNA;翻译的模板是mRNA,产物是氨基酸。
【详解】该微小RNA可能通过与乙烯受体基因转录产物进行互补配对而阻止其翻译过程,A正确,B正确;乙烯受体基因的本质是DNA(含T,不含U),与微小RNA(含U,不含T)的碱基组成不同,序列不同,C错误; 该技术可以阻止乙烯发挥作用,故可以应用于番茄的储藏和保鲜,D正确。故选C。
5.某种家兔的毛色由常染色体上的一对等位基因控制,白色(A)对黑色(a)为显性。若某人工饲养家兔种群中,自毛和黑毛的基因频率各占一半,现让该兔群随机交配并进行人工选择,逐代淘汰黑色个体。下列说法正确的是
A. 淘汰前,该兔群中黑色个体数量与白色个体数量相等
B. 随着淘汰代数的增加,兔群中纯合子的比例增加
C. 黑色兔淘汰一代后,a基因频率下降到0.25
D. 黑色兔淘汰两代后,兔群中AA:Aa=2:1
【答案】B
【解析】
【分析】
原本种群中,A%=a%=1/2,随机交配过程中淘汰黑色个体,会导致a基因频率下降。淘汰后,F1中,AA:Aa=1:2;F2中,AA:Aa=1:1;F3中,AA:Aa=3:2。
【详解】淘汰前,A%=a%=1/2,黑色的数量是1/2×1/2=1/4,白色个体更多,A错误;淘汰后,F1中AA占1/3,F2中AA占1/2,F3中AA占3/5,故纯合子比例增加,B正确;黑色兔淘汰一代后,a%=1/3,C错误;黑色兔淘汰两代后,AA:Aa=1:1,D错误。故选B。
6.某同学患流感,医生建议多休息多喝水,以增强机体的免疫功能。当流感病毒侵入人体后,多种免疫细胞被激活。下列相关叙述错误的是
A. 浆细胞产生的抗体可阻止内环境中病毒的扩散
B. 效应T细胞来源于T细胞和记忆细胞的分化
C. 病毒侵入人体后先进行体液免疫再进行细胞免疫
D. 大量饮水,内环境渗透压降低,抗利尿激素的释放量减少
【答案】C
【解析】
【分析】
病原体入侵,经过吞噬细胞的吞噬处理后,呈递给T细胞,T细胞分泌的淋巴因子会促进B细胞和T细胞的增殖分化,通过体液免疫和细胞免疫发挥免疫效应。
【详解】浆细胞产生的抗体可以与抗原结合而组织其扩散,A正确;T细胞和记忆T细胞均可分化出效应T细胞,B正确;病毒入侵后,体液免疫和细胞免疫同时启动,C错误;饮水增多,细胞外液渗透压下降,抗利尿激素的分泌量会下降,对水的重吸收会减弱,尿量会增多,D正确。故选C。
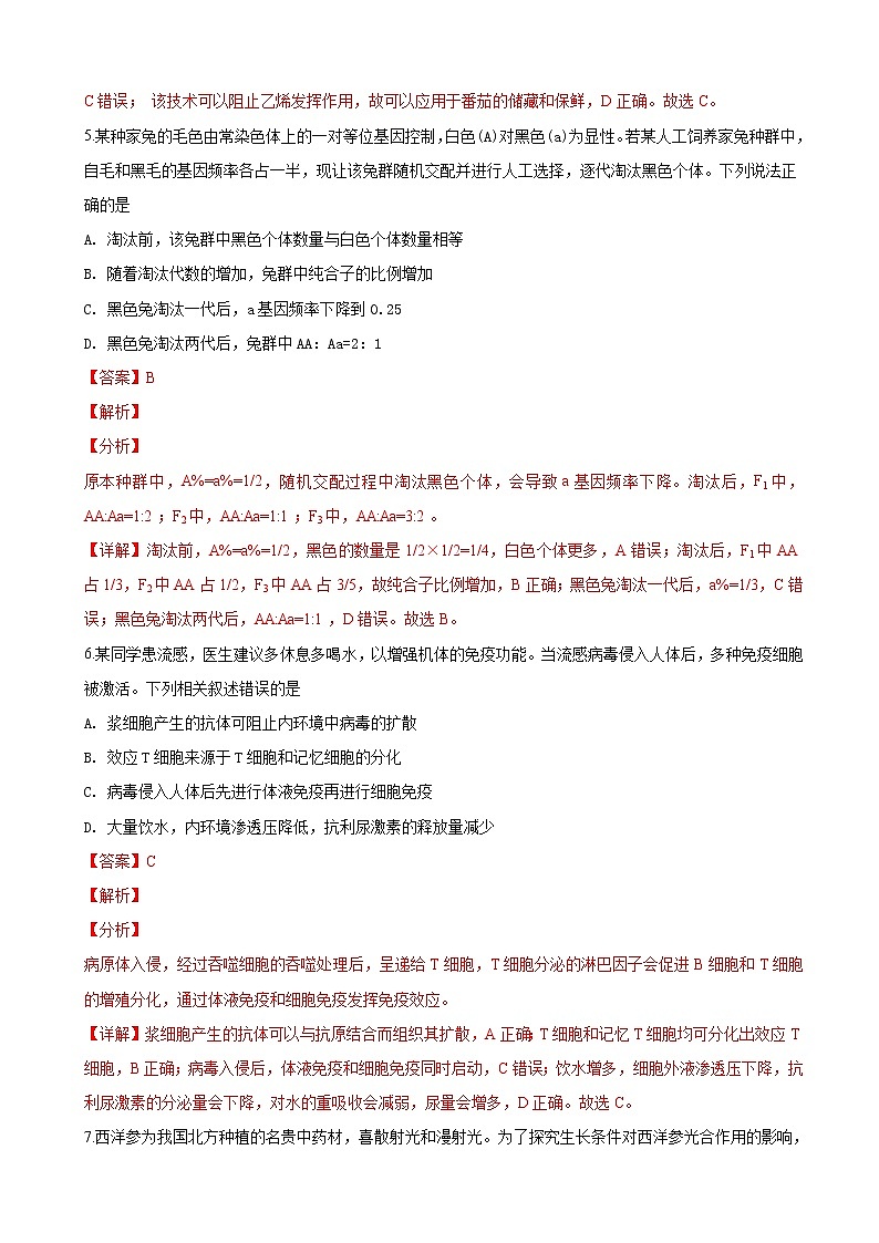
7.西洋参为我国北方种植的名贵中药材,喜散射光和漫射光。为了探究生长条件对西洋参光合作用的影响,研究小组将西洋参的盆栽苗均分成甲、乙两组,甲组自然光照,乙组给予一定程度的遮光。培养一段时间后,测定实验结果如图所示。请回答下列问题:
(1)本实验的实验组是________________,13点比9点光照强度大,但两组实验中13点的净光合速率都低于9点,主要原因是_________________________。
(2)11点时,乙组净光合速率高于甲组,主要原因是_______________________。
(3)实验时间段内乙组光合积累量小于甲组,研究小组据此得出结论:西洋参不适合弱光条件下生长,请指出该实验设计的缺陷:_____________________________________。
(4)叶绿素b/a比值可作为植物利用弱光能力的判断指标,研究人员发现遮光处理提高了西洋参叶绿素b/a比值。可以通过色素的提取和分离实验验证该结论,你的实验证据是:_____________________________________________________________。
【答案】 (1). 乙组 (2). (温度升高),与光合速率相比呼吸作用速率增加的更快 (3). 乙组遮阴,蒸腾作用减弱,光合午休现象不明显(CO2吸收量大) (4). 未设置其他遮阴度的实验组,不足以说明问题 (5). 遮光组滤纸条上黄绿色的色素带宽度与蓝绿色的色素带宽度的比值大于非遮光组
【解析】
【分析】
甲组自然光照,乙组遮光,二者的自变量是是否遮光,故乙组是实验组,甲是对照组。乙组自然光照下中午温度较高,蒸腾作用旺盛,气孔关闭,会出现午休现象。
四条色素带从上到下依次是:胡萝卜素、叶黄素、叶绿素a、叶绿素b。
【详解】(1)本实验的自变量是是否遮光,故遮光组乙组为实验组。9点→13点,光照增强,温度也会上升,可能呼吸速率增加的比光合速率更快,故会出现两组实验中13点的净光合速率都低于9点。
(2)11点时,对照组出现明显的午休现象,光合速率下降较明显,实验组进行遮光处理后,午休现象不明显,出现乙组净光合速率高于甲组。
(3)题目中遮光组只有一组,结果不准确,应该设置若干组遮光比例不同的实验组,再比较各组的光合积累量,才能做出相应的判断。
(4)叶绿素a呈蓝绿色,叶绿素b呈黄绿色,若遮光确实遮光处理提高了西洋参叶绿素b/a比值,则对两组叶片的色素进行提取分离后,会出现遮光组滤纸条上黄绿色的色素带宽度与蓝绿色的色素带宽度的比值大于非遮光组。
【点睛】中午温度过高,蒸腾作用旺盛,会出现气孔关闭,引起二氧化碳浓度下降,导致光合速率下降的午休现象,若进行适当的遮阴或增加湿度,可以降低午休现象。
8.谷氨酸是中枢神经系统主要的兴奋性神经递质,但当过度释放时却是一种神经毒素,能引起严重的神经元损伤,导致运动神经元病(“渐冻人”)、帕金森等神经退行性疾病。请分析回答下列相关问题:
(1)谷氨酸与突触后膜受体结合,使突触后神经元膜电位变为__________________,导致突触后神经元兴奋。该过程体现了细胞膜具有的功能是____________________。
(2)当突触间隙中谷氨酸积累过多时,会持续作用引起Na+过度内流,可能导致突触后神经元涨破,分析其原因是_________________________。若某药物通过作用于突触来缓解病症,其作用机理可能是_____________________________(答出一种即可)。
(3)人体内存在体温调定点,正常约为37℃。呼吸衰竭是运动神经元病的并发症,当肺部细菌感染时,会导致体温调定点_______(上移/下移),使正常体温相当于寒冷刺激,引起________________分泌增多,使产热增加。
【答案】 (1). 外负内正 (2). 控制物质进出、细胞间的信息交流 (3). 突触后神经元细胞渗透压升高 (4). 抑制突触前膜释放谷氨酸(抑制谷氨酸与突触后膜上的受体结合、抑制突触后膜Na内流、促进突触前膜回收谷氨酸) (5). 上移 (6). 甲状腺激素(肾上腺素)
【解析】
【分析】
静息电位是内负外正,动作电位是内正外负。
神经递质分为兴奋性递质和抑制性递质,会引起下个神经元的兴奋或抑制。神经递质发挥作用后会被分解或灭活,若某些原因造成神经递质不能分解,则会一直作用于突触后膜。
【详解】(1)谷氨酸是兴奋性递质,故作用于突触后膜会引起钠离子内流而产生内正外负的动作电位。神经递质与突触后膜受体的结合体现了细胞膜的信息交流的作用,钠离子内流体现了细胞膜控制物质进出的功能。
(2)谷氨酸若引起突触后膜钠离子持续内流,会造成突触后神经元细胞内渗透压升高,引起细胞过度吸水涨破。可以使用药物抑制神经递质与受体的结合来缓解病情。
(3)呼吸衰竭时,体温调定点会上移,正常的体温对该病人就相当于是寒冷刺激,在寒冷刺激下,甲状腺激素和肾上腺素的分泌量会增加,促进代谢增加产热。
【点睛】寒冷环境中,机体会通过增加产热,减少散热维持体温恒定;炎热环境中,机体会通过增加散热,减少产热维持体温恒定。
9.调查小组对某草原生态系统中三种动物的值(当年种群数量与一年前种群数量的比值)进行了连续几年的调查,结果如下表所示。请回答下列相关问题:
(1)研究该生态系统的物种丰富度,是在__________层次上进行的。表中数据显示B种群数量最少的是___________年。
(2)如果三种动物中有一种为新引进物种,则该物种是____________,引入后可能对该生态系统产生的影响是_________________________________________________。
(3)调查小组发现B种群在2013—2014年值较低,其原因之一是该种群中♀:♂的值较低,降低了___________而导致的,由此说明____________________________。
【答案】 (1). 群落 (2). 2016 (3). C (4). 大量繁殖导致本地物种减少,使物种多样性遭到破坏或增加物种多样性,增强了生态系统的抵抗力稳定性 (5). 出生率 (6). 性别比例影响种群密度
【解析】
【分析】
种群的数量特征:种群密度、出生率和死亡率、迁入率和迁出率、性别比例、年龄组成。
值>种群数量上升;值=1,种群数量不变;值<1,种群数量下降。
【详解】(1)丰富度属于群落层次的问题,B种群2011-2016年,值<1,种群数量下降,2017年上升,故2016年种群数量最少。
(2)三个种群中C种群开始几年数量一直增加,后期维持稳定,很可能是外来物种,引入后有可能破坏当地的生态系统,也有可能增加该地的生物多样性,提高该生态系统的抵抗力稳定性。
(3)调查小组发现B种群在2013—2014年值较低,其原因之一是该种群中♀:♂的值较低,性别比例可以通过影响出生率影响种群密度。
【点睛】易错点:年龄组成可通过影响出生率和死亡率影响种群密度,性别比例可通过影响出生率影响种群密度。
10.某多年生植物的宽叶和窄叶由等位基因A、a控制,红花和白花由等位基因R、r控制。用两种纯合植株杂交得到实验结果如下表。请回答下列问题:
(1)控制这两对相对性状的基因位于__________(常染色体/性染色体)上,原因是_______________________________________。
(2)F2中出现四种表现型的比例约为___________,研究小组经分析提出了两种假说:
假说一:F2中有两种基因型的个体死亡,且致死的基因型为______________________。
假说二:F1中某种____基因型的花粉不育。
(3)请利用上述实验中的植株为材料,设计一代杂交实验检验两种假说(写出简要实验设计思路,并指出支持假说二的预期实验结果)。__________
(4)如果假说二成立,则F2中宽叶红花植株的基因型种类及比例为_________________;如果假说一成立,用F2中宽叶红花自交,后代窄叶白花植株所占比例是______________。
【答案】 (1). 常染色体 (2). 亲本杂交,正反交结果相同 (3). 5:3:3:1 (4). AaRR、AARr (5). AR (6). 以F1宽叶红花做父本与F2窄叶白花测交,观察子代的表现型统计比例 子代出现宽叶白花:窄叶白花:窄叶红花=1:1:1(子代不出现宽叶红花) (7). 3AaRr:1AaRR:1AARr (8). 1/15
【解析】
【分析】
宽叶白花与窄叶红花杂交的后代中全是宽叶红花,说明宽叶和红花均为显性性状;又因为正反交结果一样,故控制这两对相对性状的基因均位于常染色体上;又因为F2代出现5:3:3:1的分离比可知,这两对等位基因符合基因的自由组合定律。
【详解】(1)根据正反交的结果一样,可以判断控制这两对相对性状的基因均位于常染色体上。
(2)F2中宽叶红花:宽叶白花:窄叶红花:窄叶红花=5:3:3:1,不是9:3:3:1,说明存在致死问题。若为基因型致死,因为出现异常比例的是宽叶红花,正常情况下宽叶红花的基因型及比例AARR:AARr:AaRR:AaRr=1:2:2:4,故致死的基因型为:AARr和AaRR。还有一种可能性是含AR的雌配子或雄配子致死,后代也会出现5:3:3:1。
(3)要验证两种假说哪种正确,可以选择F1宽叶红花AaRr做父本与F2窄叶白花aarr测交,观察子代的表现型统计比例,如果是含AR的花粉不育,则测交后代不会出现宽叶红花。则假说二成立。
(4)若假说二成立,即含AR的花粉不育,则后代的宽叶红花中只有三种基因型:3AaRr:1AaRR:1AARr。若假说一成立,即AARr和AaRR的基因型致死,则F2中宽叶红花的基因型及比例是:AARR:AaRr=1:4,自交后代中窄叶白花的比例是:4/5×1/12=1/15。
【点睛】判断基因的位置,可以通过正反交进行判断,若正反交结果一致,说明在常染色体上;否则在X染色体上。
11.某化工厂的污水池中,含有一种有害的、难降解的有机化合物A。研究人员用化合物A、磷酸盐、镁盐等配制的培养基,成功地筛选到能高效降解化合物A的细菌(目的菌)。请分析回答下列问题:
(1)该培养基只允许分解化合物A的细菌生长,这种培养基称为________培养基。该培养基在接种前应该用_________法灭菌。
(2)对初步筛选得到的目的菌进行纯化并计数,常采用的接种方法是__________,在接种前,随机取若干灭菌后的空白平板先行培养一段时间,这样做的目的是_____________。
(3)将1mL水样稀释100倍,在3个平板上用涂布法分别接入0.1mL稀释液;经适当培养后,3个平板上的菌落数分别为51、50和49,据此可得出每升水样中的活菌数为____________,实际上每升溶液中的活菌数比通过统计所得的这一数值要大,因为______________________________________。
(4)若用固定化酶技术固定目的菌中催化化合物A降解的酶,和一般酶制剂相比,其优点是___________________,且利于产物的纯化;固定化目的菌细胞常用_____________法固定化。
【答案】 (1). 选择 (2). 高温蒸汽灭菌 (3). 稀释涂布平板法 (4). 检测培养基平板灭菌是否合格 (5). 5.0x107 (6). 统计结果是用菌落数来表示的,当两个或多个细菌连在一起时平板上观察到的只是一个菌落 (7). 可重复利用 (8). 包埋法
【解析】
【分析】
灭菌方法:灼烧灭菌法、干热灭菌法和高压蒸汽灭菌法。
接种方法:平板划线法、稀释涂布平板法。
【详解】(1)培养基中通过添加特定成分只允许分解A化合物的细菌生存,故为选择培养基。对培养基常采用高压蒸汽灭菌法进行灭菌。
(2)可以进行计数的接中分方法是稀释涂布平板法,在接种前,随机取若干灭菌后的空白平板先行培养一段时间,可以检测灭菌效果如何,是否合格。
(3)每升水样中的活菌数为:(51+50+49)÷3÷0.1×100×103=5.0x107个。利用稀释涂布平板法进行计数时,由于两个或多个细菌连在一起时,平板上观察到的是一个菌落,故会导致统计结果比实际偏低。
(4)一般的酶制剂容易受环境影响而失活,且不能回收利用,反应后混在产物中,还会影响产品质量;而固定化酶可以反复利用,且有利于产物的纯化。细胞体积较大,常用包埋法固定化细胞。
【点睛】酶更适合化学结合法和物理吸附法固定化,而细胞多采用包埋法固定化。因为细胞体积大,而酶分子小;体积大的细胞不容易被吸附或结合,而体积小的酶容易从包埋材料中漏出。
12.长春花是原产于非洲东海岸的野生花卉,其所含的长春碱具有良好的抗肿瘤作用。基因tms的编码产物能促进生长素的合成,科研人员利用基因tms构建重组Ti质粒,对愈伤组织进行遗传改造,解决了长春碱供不应求的问题,操作流程如下。请回答下列问题:
(1)过程①是指__________________,过程②多采用的方法是_________________。
(2)若从基因文库中获得基因tms,________(基因组文库/cDNA文库)中获取的基因含有启动子,启动子的功能是_____________________。作为运载体的Ti质粒应含有________________,用以筛选含目的基因的细胞。
(3)用PCR技术扩增目的基因,目的基因DNA受热变性后解链为单链,____________与单链相应互补序列结合,然后在___________的作用下延伸,如此重复循环。
(4)长春碱杀死癌细胞的同时对正常细胞也有毒性作用,为降低长春碱对正常细胞的毒性,可以利用______________制备技术制成“生物导弹”进行靶向治疗。
【答案】 (1). 脱分化 (2). 农杆菌转化法 (3). 基因组文库 (4). 驱动目的基因转录出mRNA (5). 标记基因 (6). 引物 (7). (耐高温的)DNA聚合酶(Taq酶) (8). 单克隆抗体
【解析】
【分析】
基因工程的操作步骤:目的基因的获取、构建基因表达载体、把目的基因导入受体细胞,目的基因的检测与鉴定。
植物组织培养的过程:脱分化与再分化。
图中①脱分化、②把目的基因导入受体细胞。
【详解】(1)外植体通过脱分化形成愈伤组织,②把目的基因导入植物细胞常用农杆菌转化法。
(2)部分基因文库是利用RNA反转录形成的,不含启动子,基因组文库含启动子。启动子是RNA聚合酶结合的位点,启动转录过程。载体需要含有标记基因,可以用于筛选含目的基因的细胞。
(3)PCR中,第一步高温变性,打开双链;第二步退火,让引物与模板链结合;第三步进行子链的延伸。该过程需要耐高温的DNA聚合酶参与。
(4)单克隆抗体特异性强,可以识别特定的抗原,故可以制成生物导弹,把长春碱定向运输到癌细胞部位杀死癌细胞,可以降低副作用。
【点睛】基因表达载体是基因工程的核心步骤,组成成分有:目的基因、标记基因(筛选目的基因)、启动子(启动转录)、终止子。

