还剩22页未读,
继续阅读
所属成套资源:2020年中考物理一轮复习常考知识点练习与讲解专题
成套系列资料,整套一键下载
中考物理专题04 透镜成像-2020年中考物理一轮复习讲练(解析版)
展开
专题04 透镜成像讲和练
1.了解:透镜的种类和特点;透镜成像原理;生活中常用光学仪器及特点;眼睛的构造及成像特点;显微镜和望远镜的工作原理。
2.会:画透镜成像光路;进行凸透镜成像作图;利用凸透镜成像规律解答实际问题。
3.理解:透镜的三条主要光线;成像虚实;眼睛视力矫正方法。
4.掌握:凸透镜成像规律及应用。
5.能:通过生活中的实例分析透镜应用。
1.(2017•贵港)大山同学做“探究凸透镜成像”的实验,当他把烛焰移到距透镜39cm的地方时,在光屏上观察到倒立缩小的像,则该凸透镜的焦距不可能的是( )。
A.5cm B.10cm C.15cm D.20cm
【答案】D。
【解析】把蜡烛放在距离凸透镜39cm的某一位置时,在透镜另一侧得到一个清晰的,倒立的、缩小的像,则u>2f,即39cm>2f,解得f<19.5cm,则选项ABC都符合,只有D选项是不可能的。故选D。
2.(2017•北京)下列说法中正确的是( )。
A.放大镜的镜片是凹透镜; B.照相机的镜头是凹透镜;
C.近视眼镜的镜片是凸透镜;D.远视眼镜的镜片是凸透镜
【解析】A、放大镜的镜片是凸透镜,故A错误;
B、照相机的镜头是凸透镜,其是利用物体在2倍焦距以外,成倒立缩小实像的原理制作的,故B错误;
C、近视眼镜是凹透镜,故C错误;
D、远视眼的镜片是凸透镜,故D正确。故选D。
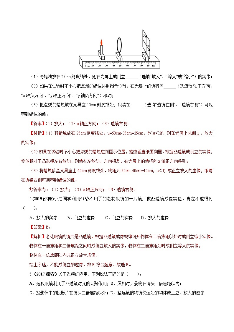
3.(2019·益阳)在探究凸透镜成像规律实验中,小明在实验室选用了光具座、焦距为15cm的凸透镜、光屏、蜡烛、火柴等器材进行试验,把凸透镜安放在光具座50cm刻度线处。
(1)将蜡烛放在25cm刻度线处,则在光屏上成倒立______(选填“放大”、“等大”或“缩小”)的实像;
(2)如果在试验时不小心把点燃的蜡烛碰到图示位置,在光屏上的像将向______(选填“x轴正方向”、“x轴负方向”、“y轴正方向”、“y轴负方向”)移动;
(3)把点燃的蜡烛放在光具座40cm刻度线处,眼睛在______(选填“透镜左侧”、“透镜右侧”)可观察到蜡烛的像。
【答案】(1)放大;(2)x轴正方向;(3)透镜右侧。
【解析】(1)将蜡烛放在25cm刻度线处,u=50cm-25cm=25cm,f<u<2f,则在光屏上成倒立,放大的实像;
(2)如果在试验时不小心把点燃的蜡烛碰到图示位置,蜡烛垂直纸面向里,根据凸透镜成倒立的实像,物体相对于凸透镜左右移动,则像右左移动,方向相反,在光屏上的像将向x轴正方向移动;
(3)将蜡烛移至光具座上40cm刻度线处,物距为50cm-40cm=10cm,u<f,成正立放大的虚像,眼睛在透镜右侧可观察到蜡烛的像。
故答案为:(1)放大;(2)x轴正方向;(3)透镜右侧。
4.(2019邵阳)小红同学利用爷爷不用了的老花眼镜的一片镜片做凸透镜成像实验,肯定不能得到( )。
A.放大的实像 B.倒立的虚像 C.倒立的实像 D.放大的虚像
【答案】B。
【解析】老花眼镜的镜片是凸透镜,根据凸透镜成像规律可知物体在二倍焦距以外时成倒立缩小实像。
物体在一倍焦距和二倍焦距之间时成倒立放大的实像,物体在二倍焦距处时成倒立等大的实像,
物体在一倍焦距以内成正立放大虚像,
综上所述,不能成倒立的虚像,故B符合题意。故选B。
5.(2017·泰安)关于透镜的应用,下列说法正确的是( )。
A.远视眼镜利用了凸透镜对光的会聚作用;B.照相时,景物在镜头二倍焦距以内;
C.投影仪中的投影片在镜头二倍焦距以外;D.望远镜的物镜使远处的物体成正立、放大的虚像
【答案】A。
【解析】A.远视眼镜利用了凸透镜对光的会聚作用;此说法正确。远视眼是因为成像在视网膜后面,晶状体对光的会聚作用变差产生的。所以应该佩戴凸透镜进行矫正。
B.照相时,景物在镜头二倍焦距以内;此说法错误。照相机照相时,景物都在镜头的2倍焦距以外。
C.投影仪中的投影片在镜头二倍焦距以外;此说法错误。投影仪所成的像是倒立、放大的实像,投影片应该在焦距和2倍焦距之间。
D.望远镜的物镜使远处的物体成正立、放大的虚像;此说法错误。望远镜的物镜是凸透镜,看远处物体时,所成的像一定时倒立、缩小的实像。
6.(2019·武威)如图所示,请画出两条光线经过凹透镜后的折射光线。
【解析】平行于主光轴的光线经凹透镜折射后,其折射光线的反向延长线过焦点;过光心的光线经凹透镜折射后传播方向不改变。如图所示:
7.(2017·广东)如题图所示,小李用点燃的蜡烛、凸透镜和光屏进行“探究凸透镜成像规律”的实验,凸透镜的焦距为12cm。
(1)蜡烛和凸透镜的位置不变,要使光屏承接到一个倒立、 清晰的实像,具体的操作是:
首先将光屏向右移动, ,直到找到最清晰的像,日常生活中 (选填“照相机”、“投影仪”或“放大镜”)就是利用这一原理制成的。
(2)当蜡烛燃烧一段时间后会变短,烛焰的像会往 偏离光屏中心。
(3)请你指出用烛焰作为发光物体完成“探究凸透镜成像规律”实验存在的两点不足之处:
① ;② 。
【答案】(1)放大、以65刻度线为界;(2)上;(3)①烛焰位置会发生变化,②烛焰晃动对观察成像有影响。
【解析】(1)凸透镜焦距是12cm,由图可知物距是15cm,此时凸透镜成像一定是倒立、放大的实像;如果蜡烛和透镜位置不变,光屏需要在大于65cm刻度线右侧,此时的成像和生活中的投影仪的工作原理相同。
蜡烛变短,会使烛焰的像往上移动。
用蜡烛做发光物体主要的不足有:烛焰位置会发生变化;烛焰遇风会晃动,对观察成像有影响。
答案为:(1)放大、以65刻度线为界;(2)上;(3)①烛焰位置会发生变化,②烛焰晃动对观察成像有影响。
一、透镜及其概念
1.透镜是用透明物质制成的表面为球面一部分的光学元件,透镜是根据光的折射现象制成的。
2.透镜与面镜区别:面镜利用光的反射现象成像,透镜利用光的折射现象成像;透镜成像遵循光的折射定律,面镜成像遵循光的反射定律。
3.透镜分类:透镜分为凸透镜和凹透镜。
(1)凸透镜:中间厚、边缘薄的透镜(远视镜镜片,照相机的镜头、投影仪的镜头、放大镜等)。
(2)凹透镜:中间薄、边缘厚的透镜(近视镜等)。
4.透镜光路基本概念:图(1)是透镜光路示意图。
(1)过透镜两个球面球心的直线叫主光轴(主轴),用“CC/”表示,透镜的几何中心叫光心,用“O”表示。
a.凸透镜光路
b.凹透镜光路
图(1) 透镜光路示意图
(2)平行于凸透镜主光轴的光线经凸透镜折射后会聚于主光轴上一点,这点叫凸透镜焦点,用“F”表示,如图(2)a所示;平行于凹透镜主光轴的光线经凹透镜折射后发散,其反向延长线会交于一点,这是凹透镜的焦点(虚焦点),如图(2)b所示。
a.凸透镜光路概念
b.凹透镜光路概念
图(2)透镜光路概念
(3)焦点到光心的距离焦距,焦距用“f”表示,图(1)中就是“OF”之间的距离。凸透镜和凹透镜都各有两个焦点,凸透镜的焦点是实焦点,凹透镜的焦点是虚焦点。
(4)物体到光心的距离叫物距,用“u”表示。
(5)像到光心的距离叫像距,用“v”表示。
5.透镜的三条特殊光线
(1)过光心的光线,经透镜折射后传播方向不改变,如图(3)所示。
图(3)过光心的光线
(2)平行于主光轴的光线,经凸透镜折射后经过另一侧焦点;经凹透镜折射后向外发散,但其反向延长线过同侧焦点,如图(4)所示。
图(4)平行于主轴的光线
(3)经过凸透镜焦点的光线经凸透镜折射后平行于主光轴;射向异侧焦点的光线经凹透镜折射后平行于主光轴,如图(5)所示。
图(5)过焦点的光线
6.透镜的作用:凸透镜有会聚光线作用,所以凸透镜也叫会聚透镜;凹透镜有发散光线作用,所以凹透镜也叫发散透镜。
二、生活中的透镜
1.照相机:镜头是凸透镜,物距大于二倍焦距,成倒立、缩小的实像(实像是由实际光线会聚而成,胶片能感光,所以能成实像)。
2.投影仪:镜头是凸透镜,物体在一倍焦距与二倍焦距之间,成倒立、放大的实像;透过平面镜使倒立,放大的像再倒立一次,这样我们在屏幕上看到的就是一个正立的实像了。
注意:照相机、投影仪要使像变大,应该让透镜靠近物体,远离胶卷、屏幕。
3.放大镜:放大镜是一个短焦距凸透镜,放大镜到物体的距离(物距)小于一倍焦距,成的是放大、正立的虚像。
4.实像和虚像区别
(1)成像原理不同
实像:物体上每一点射出的光线经反射或折射后,光线会聚到一点所成的像。
虚像:物体上每一点射出的光线经反射或折射后,光线散发,但其反方向延长线相交与一点。
(2)承接方式不同
实像:可以用光屏承接,也可以用眼睛观看。
虚像:只能用眼睛观看。
三、凸透镜成像规律
1.凸透镜成像规律:如图是常见凸透镜成像规律光路图,详见下表(1)。
表(1)凸透镜成像规律表
成像条件物距(u)
成像的性质
像距(v)
应用
u﹥2f
倒立、缩小的实像
f﹤v﹤2f
照相机(图a)
u=2f
倒立、等大的实像
v=2f
图d
f﹤u﹤2f
倒立、放大的实像
v﹥2f
投影仪(图b)
u=f
不成像
射出的是平行光线
0﹤u﹤f
正立、放大的虚像
v﹥f
放大镜(图c)
a. u﹥2f
b. f﹤u﹤2f
c.0﹤u﹤f
d.u=2f
凸透镜成像光路图
凸透镜成像规律需要牢记,同学们可以自己总结其规律。也可以背下下面口诀:“物大焦,倒立实,物越大,像越小;物小焦,正立虚;物为焦,不成像”。这里的“物”指物距,“像”指像距,“焦”指焦距。
2.注意:(1)实像是由实际光线会聚而成,在光屏上可呈现,可用眼睛直接看,所有光线必过像点;(2)虚像不能在光屏上呈现,但能用眼睛看,由光线的反向延长线会聚而成。
3.凹透镜成像规律:凹透镜始终成缩小、正立的虚像,如图所示。
凹透镜成像光路图
注意:大家还要记住:虚像,物、像同侧;实像,物、像异侧。
表(2)凸透镜、凹透镜比较表
四、眼睛和眼镜
1.眼睛:眼睛的晶状体相当于凸透镜,视网膜相当于光屏(胶卷)。
(1)眼睛的成像原理:从物体发出的光线经过晶状体等一个综合的凸透镜在视网膜上形成倒立,缩小的实像,分布在视网膜上的视神经细胞受到光的刺激,把这个信号传输给大脑,人就可以看到这个物体了(眼睛的晶状体相当于凸透镜,视网膜相当于光屏(胶卷))。
(2)近视眼看不清远处的物体,远处的物体所成像在视网膜前,晶状体曲度过大,需戴凹透镜调节,所以近视镜是凹透镜。
(3)远视眼看不清近处的物体,近处的物体所成像在视网膜后面,晶状体曲度过小,需戴凸透镜调节,所以远视镜(花镜)是凸透镜。
2.近视眼:近视眼是指眼球在调节放松状态下,平行光线(一般认为来自5m以外)经眼球屈光系统后聚焦在视网膜之前,产生远距视物模糊。所以近视眼的远点不在无穷远处,而在某个有限距离处,近视眼的进点也比正常眼近,近视眼的明视距离小于25cm。
(1)特点:近视眼只能看清近处的物体,看不清远处的物体。
(2)原因:近视眼晶状体比正常人眼睛要凸一些,晶状体折光能力强。远处来的平光会聚在视网膜前面,而在视网膜上是一个光斑了。
(3)矫正方法:配戴适当的凹透镜做眼睛,使远处来的光先发散后再进入眼睛,可矫正近视眼视力。
3.远视眼:在完全静止的调节状态下,由远距离(指5米以上)目标投射的光线,集合在视网膜之后。这种反常的屈光状态称为远视眼。远视眼的近点比正常眼远些。远视眼的明视距离大于25cm。
(1)特点:远视眼只能看见远处的物体,看不清近处的物体。
(2)原因:晶状体比正常人要凹一些,晶状体对光线的折射能力变弱,远处来的光线会聚点在视网膜后。①眼轴过短如小眼球;②眼轴正常而屈光系统的屈光力过弱,如角膜的弧度过平以及屈光指数偏低等。
(3)矫正方法:利用凸透镜能使光线会聚的特点,在眼睛前面放一个凸透镜,就能使来自近处物体的光会聚在视网膜上了。配戴适当的凸透镜做眼睛,可矫正远视眼的视力。
五、显微镜和望远镜
1.显微镜:显微镜由目镜和物镜组成,物镜、目镜都是凸透镜,它们对物体进行两次放大。
普通光学显微镜是根据凸透镜成像原理,经过凸透镜的两次成像。第一次先经过物镜(凸透镜1)成像,这时候的物体应该在物镜(凸透镜1)的一倍焦距和两倍焦距之间,成的像应该是放大、倒立的实像。而后以第一次成的物像作为“物体”,经过目镜的第二次成像。由于我们观察的时候是在目镜的另外一侧,第二次成的像应该是一个虚像,这样像和物才在同一侧,因此第一次成的像应该在目镜(凸透镜2)的一倍焦距以内,这样经过第二次成像,第二次成的像是一个放大的正立的虚像。
2.望远镜:望远镜也是由两组凸透镜(目镜和物镜)组成,它的结构特点是物镜的焦距长而目镜的焦距短。
望远镜的成像原理是:物镜的作用是得到远处物体的实像,由于物体离物镜非常远,所以物体上各点发射到物镜上的光线几乎是平行光束,这样的光线经过物镜汇聚后,就在物镜焦点以外,在离焦点很近的地方,形成了一个倒立的、缩小的实像。这个倒立的、缩小的实像又位于目镜的焦点以内,所以目镜起了放大镜的作用,目镜把经过物镜的倒立、缩小的实像放大成了一个正立的、放大的虚像。这就是远处物体通过望远镜所成的虚像。
考点一:透镜及其概念
【经典例题】(2019·湘潭)在“探究凸透镜成像的规律“时,当烛焰离透镜14cm时成放大的实像,当烛焰离透镜8cm时成放大的虚像则这个透镜的焦距可能是( )。
A.4cm B.7cm C.10cm D.16cm
【答案】C。
【解析】当烛焰离透镜13厘米时时,得放大的实像,则物体在一倍焦距和二倍焦距之间,即2f>14cm>f,所以7cm<f<14cm;
当烛焰离透镜8厘米时成的是放大的虚像,则物体在一倍焦距以内,即8cm<f。
综上所述8cm<f<14cm,C符合题意。故选C。
【点睛】此题主要考查的是学生对凸透镜成像规律的了解和掌握,中考常见题型。凸透镜成像的规律:u>2f,成倒立、缩小的实像;f<u<2f,成倒立、放大的实像;u<f,成正立、放大的虚像。
【趁热打铁】
1.(2019·武威)如图所示,请画出两条光线经过凹透镜后的折射光线。
【解析】平行于主光轴的光线经凹透镜折射后,其折射光线的反向延长线过焦点;过光心的光线经凹透镜折射后传播方向不改变。如图所示:
【点睛】在作凸透镜、凹透镜的光路图时,先确定所给的光线的特点再根据透镜的光学特点来作图。凹透镜三条特殊光线的作图:①延长线过另一侧焦点的光线经凹透镜折射后将平行于主光轴。②平行于主光轴的光线经凹透镜折射后,其折射光线的反向延长线过焦点。③过光心的光线经凹透镜折射后传播方向不改变。
2.(2017•贵港)大山同学做“探究凸透镜成像”的实验,当他把烛焰移到距透镜39cm的地方时,在光屏上观察到倒立缩小的像,则该凸透镜的焦距不可能的是( )。
A.5cm B.10cm C.15cm D.20cm
【解析】把蜡烛放在距离凸透镜39cm的某一位置时,在透镜另一侧得到一个清晰的,倒立的、缩小的像,则u>2f,即39cm>2f,解得f<19.5cm,则选项ABC都符合,只有D选项是不可能的。故选D。
【点睛】凸透镜成像规律及其探究实验。根据凸透镜成像规律中的当u>2f时,光屏上呈现倒立、缩小的实像,解不等式即可得出结论。
3.(2017•海南)如图所示,对光有发散作用的透镜是( )。
A. B. C. D.
【解析】凹透镜是指中间比边缘薄的透镜,凹透镜对光线有发散作用,所以凹透镜又叫发散透镜,符合这个特点的透镜是B。故选B。
【点睛】中间比边缘厚的透镜为凸透镜,对光线有会聚作用;中间比边缘薄的透镜为凹透镜,对光线有发散作用。凹透镜的发散作用。
4.(2019·黔南州中考二模)在图中,完成光线从左边射向凸透镜折射后,再射向凹透镜折射后的光路。
【解析】对于凸透镜,入射光线过焦点则折射光线与主光轴平行。该折射光线又平行于主光轴射入凹透镜上,则折射光线的反向延长线过凹透镜左边的焦点,如图所示:
【点睛】首先要知道:凸透镜过焦点的光线经凸透镜折射后折射光线平行于主光轴;平行于主光轴的光线经凹透镜折射后折射光线反向延长通过焦点。再根据图示补出折射光线。注意经凸透镜折射后的光线是凹透镜的入射光线。凸透镜有三条特殊光线:过光心的光线其传播方向不变;过焦点的光线经凸透镜折射后折射光线平行于主光轴;平行于主光轴的光线经凸透镜折射后折射光线通过焦点。
凹透镜有三条特殊光线:过光心的光线其传播方向不变;指向另一侧焦点的光线经凹透镜折射后折射光线平行于主光轴;平行于主光轴的光线经凹透镜折射后折射光线反向延长通过焦点。
考点二:生活中的透镜
【经典例题】(2019·河南)购物支付已进入“刷脸”时代,如图所示,消费者结账时只需面对摄像头(相当于一个凸透镜),经系统自动拍照、扫描等,确认相关信息后,即可迅速完成交易。下列有关说法正确的是( )。
A.光经过摄像头成像利用的是光的反射;
B.摄像头成像特点与投影仪相同;
C.“刷脸”时,面部应位于摄像头两倍焦距之外;
D.“刷脸”时,面部经摄像头成正立缩小的实像
【解析】A、摄像头相当于一个凸透镜,光经过摄像头成像利用的是光的折射,故A错误;
B、光通过摄像头成倒立、缩小的实像,与照相机的成像特点相同,故B错误;
CD、当u>2f时,成倒立、缩小的实像,所以,“刷脸”时,面部应位于摄像头两倍焦距之外,故C正确,D错误。故选C。
【点睛】(1)凸透镜成像的原理是光的折射;(2)摄像头是利用凸透镜成倒立、缩小的实像的原理制成的,当u>2f时,凸透镜才成倒立、缩小的实像。
【趁热打铁】
1.(2019·长沙市雨花区中考一模)某物理兴趣小组在探究“凸透镜成像的规律”实验时:
(1)下图某次实验时观察到的现象,生活中的 (选填“放大镜”、“投影仪”或“照相机”)是利用这一原理制成的。
(2)将近视眼镜片放在蜡烛与凸透镜之间,光屏上原来清晰的像变模糊了。要使光屏上的像重新变得清晰,你应该将光屏 (选填“靠近”或“远离”)
【答案】(1)照相机;(2)远离。
【解析】(1)从图可知,物距为30.0cm大于2倍焦距,故成倒立缩小的实像,生活中的照相机是利用这一原理制成的;
(2)将近视眼镜片放在蜡烛与凸透镜之间,光屏上原来清晰的像变模糊了。近视镜是凹透镜,对光线有发散的作用,使像延迟,要使光屏上的像重新变得清晰,你应该将光屏远离。
故答案为:(1)照相机;(2)远离。
【点睛】(1)当物距大于2f时,凸透镜成倒立缩小的实像,照相机是根据这个原理制成的,此时像距处于f和2f之间,像距小于物距;(2)凸透镜对光线有会聚作用,凹透镜对光线有发散作用。
2.(2019·德州市德城区中考二模)手机扫描二维码,相当于给二维码照了一张照片,如图是手机扫描物品上的二维码,登录网址、查看物品相关信息,下列说法中正确的是( )。
A.二维码位于摄像头的一倍焦距和二倍焦距之间;
B.物体上的二维码是光源;
C.二维码位于摄像头的二倍焦距以外;
D.当二维码超出手机上设定的方框时,物品不动,把手机靠近物品
【答案】C。
【解析】A、照相机是利用物距大于二倍焦距时,成倒立缩小实像的规律制成的,因此,“扫入”二维码时镜头和二维码的距离大于二倍焦距,故A错误;
B、二维码本身不发光,不是光源,故B错误;
C、镜头和二维码的距离大于二倍焦距时‘成倒立缩小实像,故C正确;
D、当二维码超出手机上设定的方框时,说明物距太近,应使物品不动,把手机向后移动。故D错误。
故选C。
【点睛】(1)“扫入”二维码时镜头和二维码的距离大于二倍焦距。(2)能发光的物体称为光源。(3)凸透镜成像时,物距u>2f,成倒立缩小的实像,应用是照相机。(4)凸透镜成实像时,物远像近像变小。此题考查了光源、凸透镜成像规律成像规律及应用,难度不大,属于基础知识。
3.(2019·威海市中考最后一模)使用下列光学器材,能使物体成正立放大虚像的是( )。
A. 放大镜 B. 照相机 C. 幻灯机 D. 平面镜
【答案】A。
【解析】A、放大镜是利用凸透镜在U<f 时,通过凸透镜能看到一个正立的、放大的虚像,故该选项符合题意;
B、照相机是利用凸透镜在U>2f 时,在另一侧光屏上得到倒立、缩小的实像,故该选项不符合题意;
C、幻灯机是利用凸透镜在2f>U>f 时,在另一侧光屏上得到一个倒立、放大的实像。不符合题意;
D、平面镜成正立、等大的虚像,故该选项不符合题意。故选A。
【点睛】(1)凸透镜成像的三种情况:U>2f,成倒立、缩小的实像,应用是照相机;2f>U>f,成倒立、放大的实像,应用是投影仪;U<f,成正立、放大的虚像,应用是放大镜。(2)平面镜成正立、等大的虚像。各个光学器件的成像原理是不同的,要把握住其成像原理和特点是解题的关键。
考点三:凸透镜成像规律及应用
【经典例题】(2019·河北)如图所示,小明将凸透镜(f=10cm)固定在光具座40cm的位置,探究凸透镜的成像规律。下列说法正确的是( )。
A.将蜡烛从焦点内某处向透镜方向移动过程中,像逐渐变小;
B.当光屏上成清晰像时,拿开光屏,眼睛在一定范围内仍能看到像;
C.将蜡烛放在10cm处,移动光屏,光屏上可得到倒立缩小的清晰像;
D.当光屏上成清晰像时,在贴近凸透镜左侧的位置放一远视镜片,向右移动光屏,光屏上仍能得到清晰的像
【答案】ABC。
【解析】A、根据“无论实像或虚像,物靠近焦点像变大”可知,蜡烛从焦点内某处向透镜方向移动过程中,即蜡烛远离焦点,所成的虚像将变小,故A正确;
B、发光物体发出的光线经凸透镜折射后是会聚的,经过成像点后是发散的,所以眼睛必须在成像点以外的光线发散区域才能看到这个像;当眼睛在原光屏处不能看到发光体的像,眼睛靠近凸透镜也不能看到像,当眼睛从原光屏位置远离凸透镜,能看到像。故B正确;
C、当蜡烛放在10cm处,物距u=40cm﹣10cm=30cm>2f,成倒立缩小的实像,故C正确;
D、若在蜡烛和透镜间放一远视眼镜,远视眼镜为凸透镜,对光线有会聚作用,此时所成的像将靠近透镜,所以应向左移动光屏,故D错误。故选是ABC。
【点睛】此题考查了学生对凸透镜成像规律的应用,不仅要掌握成像特点与物距、像距的关系,同时要自己做出规律性的总结,如物距变化和像距变化的大小关系。(1)根据“无论实像或虚像,物靠近焦点像变大”可判断物距变化时,像距及像的大小的变化;(2)实像可以用光屏承接,虚像不能用光屏承接,不论实像和虚像眼睛都能直接观察;(3)根据凸透镜成像规律中像距和物距的关系,当u>2f,成倒立、缩小的实像即可判断;(4)根据远视镜片对光线有会聚作用可判断像的变化情况,进而得出光屏的移动方向。
【趁热打铁】
1.(2019·益阳)在探究凸透镜成像规律实验中,小明在实验室选用了光具座、焦距为15cm的凸透镜、光屏、蜡烛、火柴等器材进行试验,把凸透镜安放在光具座50cm刻度线处。
(1)将蜡烛放在25cm刻度线处,则在光屏上成倒立______(选填“放大”、“等大”或“缩小”)的实像;
(2)如果在试验时不小心把点燃的蜡烛碰到图示位置,在光屏上的像将向______(选填“x轴正方向”、“x轴负方向”、“y轴正方向”、“y轴负方向”)移动;
(3)把点燃的蜡烛放在光具座40cm刻度线处,眼睛在______(选填“透镜左侧”、“透镜右侧”)可观察到蜡烛的像。
【答案】(1)放大;(2)x轴正方向;(3)透镜右侧。
【解析】(1)将蜡烛放在25cm刻度线处,u=50cm-25cm=25cm,f<u<2f,则在光屏上成倒立,放大的实像;
(2)如果在试验时不小心把点燃的蜡烛碰到图示位置,蜡烛垂直纸面向里,根据凸透镜成倒立的实像,物体相对于凸透镜左右移动,则像右左移动,方向相反,在光屏上的像将向x轴正方向移动;
(3)将蜡烛移至光具座上40cm刻度线处,物距为50cm-40cm=10cm,u<f,成正立放大的虚像,眼睛在透镜右侧可观察到蜡烛的像。
故答案为:(1)放大;(2)x轴正方向;(3)透镜右侧。
【点睛】(1)根据凸透镜的成像规律,当物距大于一倍焦距小于二倍焦距时,所成的像是倒立、放大的实像;(2)凸透镜成倒立的实像,物体相对于凸透镜左右移动,则像右左移动。(3)当物距小于焦距时,凸透镜成正立放大的虚像。
2.(2019·天津)小明在探究凸透镜成像规律时,做了如下实验:
①用平行光正对凸透镜照射,移动光屏得到一个最小、最亮的光斑,如图甲所示;
②保持该透镜位置不变,将点燃的蜡烛放在图乙所示的位置,移动光屏得到烛焰清晰的像(图中未画出)。则( )
A.实验中,烛焰在光屏上成放大的像;
B.实验中,像到透镜的距离一定大于15cm;
C.若增大蜡烛与透镜的距离,所成的像会变大;
D.若使该透镜成虚像,蜡烛与透镜的距离应小于10cm
【答案】ABD。
【解析】A、图乙中,物距u=50cm-35cm=15cm,2f>u>f时,成倒立放大的实像,图乙中烛焰成的是倒立放大的实像,故A正确;
B、由凸透镜成像规律可知,当2f>u>f时,v>2f=2×10cm=20cm>15cm。故B正确;
C、因为凸透镜成实像时,物距增大,像距减小,像变小,故C错误。
D、凸透镜物距小于焦距成正立放大的虚像,即u<f=10cm,故D正确。故选ABD。
【点睛】本题主要考查了测量焦距的方法和凸透镜的成像规律。凸透镜成实像时如果物距变小,那么像距变大,像的大小也变大,凸透镜成虚像时,如果物距变小,那么像距变小,像的大小也变小。平行于主光轴的光线经凸透镜折射后将汇聚于点F,点F即为此透镜的焦点,从焦点到透镜中心的距离即为焦距,则透镜的焦距为40cm-30cm=10cm;(1)根据凸透镜对光线的折射作用知:平行于主光轴的光线经凸透镜折射后将过焦点,然后可知其焦距;根据图中表示的焦距与物距,利用凸透镜成像的规律可以确定成像的性质;(2)当2f>u>f时,成倒立放大的实像,应用于幻灯机或投影仪;(3)凸透镜成实像时,物距增大,像距减小;(4)物距小于焦距成正立放大的虚像。
3.(2019·苏州)将一凸透镜正对太阳,可在距凸透镜15cm处得到一个最小、最亮的光斑。现将该凸透镜和蜡烛、光屏安装到光具座上,位置如图所示。下列说法正确的是( )。
A.此时可以在光屏上观察到清晰缩小的像;
B.仅在凸透镜左侧附近放一合适的凹透镜,可模拟近视眼的矫正;
C.将蜡烛移到30cm刻度处,移动光屏可在屏上得到清晰等大的像;
D.将蜡烛移到40cm刻度处,移动光屏可在屏上得到清晰放大的像
【答案】B。
【解析】A、从图上看出,物距u=50.0cm-10.0cm=40.0cm。v=85cm-50cm=35cm,凸透镜u>2f,2f>v>f,成倒立、缩小的实像,此时像距大于二倍焦距,不会得到清晰的像,故A错误;
B、由A分析可知,像距较大要延迟光线会聚,应在凸透镜左侧附近放一合适的凹透镜,可模拟近视眼的矫正,故B正确;
C、u=v=2f,凸透镜成倒立等大的实像,由图可知,将蜡烛移到30cm刻度处,u=50cm-30cm=20cm≠2f,故移动光屏不能在屏上得到清晰等大的像。故C错误;
D、将蜡烛移到40cm刻度处,u=50cm-40cm=10cm,物距满足u<f,成正立、放大的虚像,虚像不能成在光屏上。故D错误。故选B。
【点睛】此实验考查学生对于凸透镜成像实验的理解和掌握,熟记成像规律是解题关键。(1)焦点指凸透镜能使平行于主光轴的光会聚的点,而焦距即为焦点到光心的距离;(2)根据图中提供的数值得出物距,凹透镜对光线有发散作用;(3)2f>u>f,v>2f,成倒立、放大的实像;(4)u>2f,2f>v>f,成倒立、缩小的实像,u=v=2f,凸透镜成倒立等大的实像。根据焦点和焦距的定义,当拿着凸透镜正对太阳光,在距透镜中心15cm处得到一个最小最亮的光斑,则该凸透镜的焦距为该点到透镜的距离,即焦距为15cm。
4.(2019·潍坊市青州市中考一模)张宁用图甲所示的装置测出凸透镜的焦距,并“探究凸透镜成像规律”,当蜡烛、透镜、光屏位置如图乙时,在光屏上可成清晰的像。下列说法正确的是( )。
A.凸透镜的焦距是40cm;
B.图乙中烛焰成的是倒立放大的像;
C.照相机成像特点与图乙中所成像的特点相同;
D.将蜡烛远离凸透镜,保持凸透镜、光屏位置不变,烛焰可在光屏上成清晰的像
【答案】B。
【解析】A、平行于主光轴的光线经凸透镜折射后将汇聚于点F,点F即为此透镜的焦点,从焦点到透镜中心的距离即为焦距,则透镜的焦距为40cm﹣30cm=10cm,故本选项错误;
B、图乙中,物距u=12cm,像距v=23cm,像距大于物距,由凸透镜成像规律可知,图乙中烛焰成的是倒立放大的实像,故本选项正确;
C、由凸透镜成像规律可知,当u>2f时,成倒立缩小的实像,应用于照相机。故本选项错误;
D、因为凸透镜成实像时,物距增大,像距减小,所以将蜡烛远离凸透镜,保持凸透镜、光屏位置不变,则在光屏上不能成清晰的像,要想在光屏上成清晰的像,应将光屏向靠近透镜的方向移动,故本选项错误。
故选B。
【点睛】此题考查学生对于凸透镜成像实验的理解和掌握,熟记成像规律是解题关键。(1)焦点指凸透镜能使平行于主光轴的光会聚的点,而焦距即为焦点到光心的距离;(2)根据图中提供的信息可以得出凸透镜成像属于哪个类型;(3)2f>u>f,v>2f,成倒立、放大的实像;(4)u>2f,2f>v>f,成倒立、缩小的实像,u=v=2f,凸透镜成倒立等大的实像。根据凸透镜成像规律,再对比生活中的透镜即可解答。
5.(2019·自贡市中考模拟试)小明在用可变焦的光学照相机(一种镜头焦距大小可根据需要发生改变的光学照相机)给小兰拍了一张半身照之后,保持相机和小兰的位置不变,又给小兰拍了一张全身照。关于这个过程对相机的调节,下列说法中正确的是( )。
A. 焦距变大,像距也变大;B. 焦距变小,像距也变小;
C. 焦距变大,像距变小; D. 焦距变小,像距变大
【答案】B。
【解析】当拍了一张半身照之后,保持相机和人的位置不变,又拍了一张全身照,即该过程中的像是变小的,所以应增大物距;即保持了相机和人的位置不变的情况下增大物距,即只能使透镜的焦距变小,同时还要减小像距。故选B。
【点睛】(1)知道物距、像距和像大小的变化规律:即物距变大、像距变小,像变小;物距变小,像距变大,像变大;(2)在物距或像距不变的情况下,增大焦距就相当于减小物距或像距;同理减小焦距,就相当于增大物距或像距。本题考查了凸透镜成像时的物距、像距与焦距的关系。
6.(2019·保定市初三模拟冲刺追补)如图所示,在“探究凸透镜成像规律”的实验中,当蜡烛和凸透镜之间的距离为26cm时,在光屏上得到一个清晰的像,下列说法正确的是( )。
A.该凸透镜的焦距可以是7cm;
B.保持蜡烛和光屏位置不变,换用焦距更小的凸透镜,移动凸透镜可以在光屏上再次出现清晰的像;
C.保持凸透镜位置不变,只将蜡烛和光屏互换,可以在光屏上得到清晰放大的像;
D.将蜡烛远离凸透镜时,为了在光屏上得到清晰的像,应将光屏远离凸透镜
【答案】BC。
【解析】A、当蜡烛和凸透镜之间的距离为26cm时,在光屏上得到一个清晰缩小的实像,则u=26cm>2f,2f>v=15cm>f,解得7.5cm<f<13cm,A错误;
B、只将凸透镜向左移,减小物距,增大像距,可以在光屏上再次出现清晰放大的像,B正确;
C、只将蜡烛和光屏互换,根据光路的可逆性可知,可以在光屏上得到清晰放大的像,C正确;
D、将蜡烛远离凸透镜时,物距增大,为了在光屏上得到清晰的像,应减小像距,光屏应靠近凸透镜,D错误。 故答案为BC。
【点睛】凸透镜成像规律及其探究实验。掌握凸透镜成像的规律,知道当物距大于2f时,成倒立、缩小的实像;凸透镜成像时光路是可逆性的;成实像时,物近像远像变大。
7.(2019·遂宁)如图,OA是光源S发出的一条经平面镜反射后的反射光线,反射光线OA经过了凸透镜焦点F。请作出OA的入射光线和经凸透镜折射后的折射光线。
【解析】过反射点垂直于镜面作出法线,根据反射光线与入射光线分居法线两侧,反射角等于入射角,在法线左侧作出入射光线,对于凸透镜,过焦点的光线经凸透镜折射后,其折射光线平行于主光轴;如下图所示。
【点睛】凸透镜的三条特殊光线:①通过焦点的光线经凸透镜折射后将平行于主光轴。②平行于主光轴的光线经凸透镜折射后将过焦点。③过光心的光线经凸透镜折射后传播方向不改变。(1)根据光的反射定律:反射光线、入射光线和法线在同一平面内,反射光线、入射光线分居法线两侧,反射角等于入射角,作出入射光线。(2)仔细观察入射光线和折射光线的特点,根据凸透镜的光学特点作图。
8.(2019·泰安市新泰市中考一模)如图,图1测凸透镜的焦距,图2为“探究凸透镜的成像规律”并在图示位置的光屏上成清晰的像,下列说法正确的是( )。
①由图1可知凸透镜的焦距是10.0cm;
②图2的成像特点与幻灯机的原理相同;
③图2中若在凸透镜与蜡烛之间“戴上”近视镜,光屏向右移动才能找到清晰地像;
④图2中若用避光板挡住凸透镜的上半部分,光屏上只出现像的下半部分;
A.只有①② B.只有①③ C.只有②③ D.只有③④
【答案】B。
【解析】①、根据甲图可以知道f=10.0cm,故①正确;
②、根据乙图u>2f,成倒立、缩小的实像,是照相机的原理,故②错误;
③、戴凹透镜对光有发散作用,所以像会成在原位置之后,光屏向右移动才能找到清晰的像。故③正确。
④、挡住了透镜上半部分,光能通过下半部分会聚成像,只是光线变少了,能成一个变暗的完整的像,故④错误;故选B。
【点睛】此题是凸透镜成像规律的常规题目,考查了学生对透镜成像规律的应用,透镜成像的原因,近视眼镜。(1)凸透镜成像的规律,研究的是成像特点与物距之间的关系,成像特点的变化与透镜的焦距有关。首先确定凸透镜的焦距;(2)凸透镜成像规律:u>2f,成倒立、缩小的实像;2f>u>f,成倒立、放大的实像;(3)凸透镜对光线起会聚作用,凹透镜对光线有发散作用;(4)凸透镜成像是由于光通过透镜会聚形成的。
9.(2019·保定市莲池区中考一模试)在探究凸透镜成像规律的实验中,蜡烛、凸透镜和光屏的位置如图所示,烛焰在光屏上恰好成一清晰等大的实像,下列说法正确的是( )。
A.该凸透镜的焦距是20cm ;
B.将蜡烛移动到20cm刻度处,移动光屏可得到倒立、缩小的实像;
C.将蜡烛移动到35cm刻度处,为使烛焰在光屏上成一清晰的像,应向右移动光屏;
D.将蜡烛移动到45cm刻度处,为使烛焰在光屏上成一清晰的像,应向左移动光屏
【答案】BC。
【解析】A、由图可知,此时的物距为20cm,成的是倒立、等大的实像,则u=2f,故f=10cm,故A错误;
B、将蜡烛移动到20cm刻度处时,物距为50cm﹣20cm=30cm>2f,成的是倒立、缩小的实像,故B正确;
C、将蜡烛移动到35cm刻度处,u=50cm﹣35cm=15cm,物距在一倍焦距和二倍焦距之间,像距应大于二倍焦距,故应向右移动光屏,才能在光屏上呈现清晰的像,故C正确;
D、将蜡烛移动到45cm刻度处,u=50cm﹣45cm=5cm,物距小于焦距,成正立、放大的虚像,故光屏上接收不到像,故D错误。故选BC。
【点睛】(1)根据像距和物距的关系焦距的大小;(2)根据焦距的大小,由物距与焦距的关系进行判断;(3)凸透镜成实像时,具有物近像远像变大的特点;(4)物距小于焦距,成正立、放大的虚像。
10.(2019·濮阳市中考二模)在如图的情景中,如果保持透镜在50cm刻度线处不动,将点燃的蜡烛放在光具座上18cm刻度线处,为了在光屏上得到清晰的像,应该进行的操作以及光屏上像的大小变化情况是( )。
A. 将光屏左移,像变小;B. 将光屏右移,像变小;
C. 将光屏左移,像变大;D. 将光屏右移,像变大
【答案】D。
【解析】在做凸透镜成像的实验中,保持凸透镜在50cm刻度线处不动,将点燃的蜡烛放在光具座上18cm刻度线处,此时物距减小,则像距变大,像变大,光屏也向右移,故D正确;故选D。
【点睛】凸透镜成像时,根据“物近像远像变大,物远像近像变小”判断光屏移动的方向并判断像大小的变化。熟练掌握凸透镜成像的规律,能根据实验中物距与像距的变化,判断成像的特点与规律是解答的关键。
11.(2019·武汉市武昌区中考一模)某物理实验小组的同学对光学实验很感兴趣,他们用如图的器材做实验,先用焦距为20cm的透镜甲进行实验,在屏上能得到了清晰的缩小实像:接下来他们想改用焦距为10cm的透镜乙继续进行实验,如果不改变蜡烛和凸透镜的位置,又要在光屏上成清晰的像,则实验小组的同学对此问题以及实验有关问题的讨论,不正确的是( )。
A. 应该将光屏向右移动,得到了清晰的放大实像;
B. 应该将光屏向左移动,得到了仍是清晰的缩小实像;
C. 实验中所用的透镜成像原理是光的折射;
D. 实验中所用的光屏最好是白色,所用的蜡烛换成带有“F”形的LED灯会更好
【答案】A。
【解析】AB、由“先用焦距为20cm的透镜甲进行实验,在屏上得到清晰缩小的实像”可知,此时u>2f;
当改用焦距为10cm的透镜乙继续实验,不改变蜡烛和凸透镜的位置,则相当于增大了物距,根据凸透镜成实像时,物远像近像变小,可知,要在光屏上成清晰的像,光屏将靠近透镜(向左)移动,像变小。故A错误、B正确;
C、实验中所用的透镜成像原理是光的折射,故C正确;
D、因为白色的物体能反射所有的色光,所以白色光屏反射所有的色光;蜡烛换成LED灯的优点:实验现象更明显、便于观察、减少了污染等,故D正确。故选A。
【点睛】(1)首先根据题意“先用焦距为20cm的透镜甲进行实验,在屏上得到清晰缩小的实像”可确定物距与焦距的关系,然后再根据凸透镜成实像时,物远像小像变小来确定调节光屏的方法;(2)透镜成像原理是光的折射;(3)光屏是白色,因为白色的物体能反射所有的色光,所以白色光屏反射所有的色光;蜡烛换成LED灯便于观察,光屏换成带有方格光屏便于比较像与物体的大小关系。本题考查了凸透镜成像的规律,要注意理解应用。此题比较有拓展性,有一定难度。
考点四:眼睛和眼镜
【经典例题】(2019·邵阳)小红同学利用爷爷不用了的老花眼镜的一片镜片做凸透镜成像实验,肯定不能得到( )。
A.放大的实像 B.倒立的虚像 C.倒立的实像 D.放大的虚像
【答案】B。
【解析】老花眼镜的镜片是凸透镜,根据凸透镜成像规律可知物体在二倍焦距以外时成倒立缩小实像。
物体在一倍焦距和二倍焦距之间时成倒立放大的实像,物体在二倍焦距处时成倒立等大的实像,
物体在一倍焦距以内成正立放大虚像,
综上所述,不能成倒立的虚像,故B符合题意。故选B。
【点睛】首先明确老花镜是凸透镜,然后根据凸透镜成像规律解答。
【趁热打铁】
1.(2019·新疆建设兵团)下列光学仪器或日常用品中,能够成与物体大小相等的虚像的是( )。
A.穿衣镜 B.老花镜 C.显微镜 D.望远镜
【答案】A。
【解析】穿衣镜就是平面镜,平面镜能成与物体等大的虚像,A正确;
老花镜是凸透镜,凸透镜能成正立的放大的虚像、倒立的放大的或缩小的或等大的实像,但不能成等大的虚像,B错误;
显微镜成的是倒立的放大的虚像,C错误;
望远镜成放大的虚像,D错误。所以本题选A。
【点睛】本题考查光学、透镜知识。首先明确老花镜是凸透镜,然后根据凸透镜成像规律解答。
2.(2019·菏泽)小明通过透镜观察“美丽潍坊”四个字,看到的情形如图所示,下列说法正确的是( )。
A.该透镜只能成放大的像
B.该透镜可以用作近视眼镜
C.该透镜可以用作照相机镜头
D.字到透镜的距离小于此透镜的焦距
【答案】C。
【解析】图中看到字是倒立的,放大的像。应用了凸透镜成像时2f>U>f 时,在另一侧光屏上得到一个倒立、放大的实像,此透镜是凸透镜。
A、已知此透镜是凸透镜,凸透镜也可以成倒立、缩小的实像,故A错误;
B、凹透镜是矫正近视眼的眼镜。此透镜是凸透镜,故B错误;
C、此透镜是凸透镜,U>2f 时,在另一侧光屏上得到倒立、缩小的实像,照相机利用此原理,因此可以用来做照相机的镜头,故C正确。
D、由凸透镜成像规律可知,此时字到透镜的距离大于此透镜的焦距,故D错误。故选C。
【点睛】(1)凸透镜成像的三种情况:①U>2f 时,在另一侧光屏上得到倒立、缩小的实像。②2f>U>f 时,在另一侧光屏上得到一个倒立、放大的实像。③U<f 时,通过凸透镜能看到一个正立的、放大的虚像。(2)凹透镜成正立的缩小的虚像。凹透镜是矫正近视眼的眼镜。
3.(2019·菏泽市中考模拟)如图所示的光学现象及其解释中不正确的是( )。
A.图a中,漫反射的光线杂乱无章,因此不遵循光的反射定律;
B.图b中,木工师傅观察木板是否光滑平整利用了光沿直线传播的性质;
C.图c表示的是近视眼的成像情况,应该配戴凹透镜来校正;
D.图d表示太阳光经过三棱镜色散后的色光排列情况
【答案】ACD。
【解析】A、图a中漫反射的光线杂乱无章,但每条光线也要遵循光的反射定律;故A错误,符合题意;
B、图b中木工师傅利用光沿直线传播的原理来检测木板是否光滑平整;故B正确,不合题意;
C、图c中是远视眼成像情况,应该配戴凸透镜来纠正,故C错误,符合题意;
D、图d中太阳光经过三棱镜散射后,紫光的偏折程度应最大,故D错误,符合题意。故选ACD。
【点睛】此题主要考查了光现象中的光的反射、色散以及远视眼的纠正,考查得很全面,要求学生应熟练掌握。(1)光发生反射时要遵循光的反射定律,漫反射也遵循光的反射定律。(2)光在同种均匀介质中是沿直线传播的。(3)远视患者成像在视网膜后,利用凸透镜发散作用可以使成像后移到视网膜上。(4)光的色散现象实质是光的折射。
考点五:显微镜、望远镜
【典型例题】(2017·泰安)关于透镜的应用,下列说法正确的是( )。
A.远视眼镜利用了凸透镜对光的会聚作用;
B.照相时,景物在镜头二倍焦距以内;
C.投影仪中的投影片在镜头二倍焦距以外;
D.望远镜的物镜使远处的物体成正立、放大的虚像
【答案】A。
【解析】A.远视眼镜利用了凸透镜对光的会聚作用;此说法正确。远视眼是因为成像在视网膜后面,晶状体对光的会聚作用变差产生的。所以应该佩戴凸透镜进行矫正。
B.照相时,景物在镜头二倍焦距以内;此说法错误。照相机照相时,景物都在镜头的2倍焦距以外。
C.投影仪中的投影片在镜头二倍焦距以外;此说法错误。投影仪所成的像是倒立、放大的实像,投影片应该在焦距和2倍焦距之间。
D.望远镜的物镜使远处的物体成正立、放大的虚像;此说法错误。望远镜的物镜是凸透镜,看远处物体时,所成的像一定时倒立、缩小的实像。
【点睛】掌握显微镜和望远镜的成像规律即可解答此题。本考题主要考查透镜应用、视力矫正、投影仪、望远镜。
【趁热打铁】
1.(2017•北京)下列说法中正确的是( )。
A.放大镜的镜片是凹透镜; B.照相机的镜头是凹透镜;
C.近视眼镜的镜片是凸透镜;D.远视眼镜的镜片是凸透镜
【答案】D。
【解析】A、放大镜的镜片是凸透镜,故A错误;
B、照相机的镜头是凸透镜,其是利用物体在2倍焦距以外,成倒立缩小实像的原理制作的,故B错误;
C、近视眼镜是凹透镜,故C错误;
D、远视眼的镜片是凸透镜,故D正确。故选D。
【点睛】解决该题需掌握以下知识:(1)近视眼是由于晶状体太厚或眼球的前后方向太长,导致像成在视网膜的前方,故用凹透镜来矫正;远视眼是由于晶状体太薄或眼球的前后方向太短,像成在视网膜的后方,故用凸透镜来矫正;(2)照相机的镜头是凸透镜,其是利用物体在2倍焦距以外,像成在另一侧的1倍焦距和2倍焦距之间,成倒立缩小实像的原理制作的;放大镜是凸透镜。
专题04 透镜成像讲和练
1.了解:透镜的种类和特点;透镜成像原理;生活中常用光学仪器及特点;眼睛的构造及成像特点;显微镜和望远镜的工作原理。
2.会:画透镜成像光路;进行凸透镜成像作图;利用凸透镜成像规律解答实际问题。
3.理解:透镜的三条主要光线;成像虚实;眼睛视力矫正方法。
4.掌握:凸透镜成像规律及应用。
5.能:通过生活中的实例分析透镜应用。
1.(2017•贵港)大山同学做“探究凸透镜成像”的实验,当他把烛焰移到距透镜39cm的地方时,在光屏上观察到倒立缩小的像,则该凸透镜的焦距不可能的是( )。
A.5cm B.10cm C.15cm D.20cm
【答案】D。
【解析】把蜡烛放在距离凸透镜39cm的某一位置时,在透镜另一侧得到一个清晰的,倒立的、缩小的像,则u>2f,即39cm>2f,解得f<19.5cm,则选项ABC都符合,只有D选项是不可能的。故选D。
2.(2017•北京)下列说法中正确的是( )。
A.放大镜的镜片是凹透镜; B.照相机的镜头是凹透镜;
C.近视眼镜的镜片是凸透镜;D.远视眼镜的镜片是凸透镜
【解析】A、放大镜的镜片是凸透镜,故A错误;
B、照相机的镜头是凸透镜,其是利用物体在2倍焦距以外,成倒立缩小实像的原理制作的,故B错误;
C、近视眼镜是凹透镜,故C错误;
D、远视眼的镜片是凸透镜,故D正确。故选D。
3.(2019·益阳)在探究凸透镜成像规律实验中,小明在实验室选用了光具座、焦距为15cm的凸透镜、光屏、蜡烛、火柴等器材进行试验,把凸透镜安放在光具座50cm刻度线处。
(1)将蜡烛放在25cm刻度线处,则在光屏上成倒立______(选填“放大”、“等大”或“缩小”)的实像;
(2)如果在试验时不小心把点燃的蜡烛碰到图示位置,在光屏上的像将向______(选填“x轴正方向”、“x轴负方向”、“y轴正方向”、“y轴负方向”)移动;
(3)把点燃的蜡烛放在光具座40cm刻度线处,眼睛在______(选填“透镜左侧”、“透镜右侧”)可观察到蜡烛的像。
【答案】(1)放大;(2)x轴正方向;(3)透镜右侧。
【解析】(1)将蜡烛放在25cm刻度线处,u=50cm-25cm=25cm,f<u<2f,则在光屏上成倒立,放大的实像;
(2)如果在试验时不小心把点燃的蜡烛碰到图示位置,蜡烛垂直纸面向里,根据凸透镜成倒立的实像,物体相对于凸透镜左右移动,则像右左移动,方向相反,在光屏上的像将向x轴正方向移动;
(3)将蜡烛移至光具座上40cm刻度线处,物距为50cm-40cm=10cm,u<f,成正立放大的虚像,眼睛在透镜右侧可观察到蜡烛的像。
故答案为:(1)放大;(2)x轴正方向;(3)透镜右侧。
4.(2019邵阳)小红同学利用爷爷不用了的老花眼镜的一片镜片做凸透镜成像实验,肯定不能得到( )。
A.放大的实像 B.倒立的虚像 C.倒立的实像 D.放大的虚像
【答案】B。
【解析】老花眼镜的镜片是凸透镜,根据凸透镜成像规律可知物体在二倍焦距以外时成倒立缩小实像。
物体在一倍焦距和二倍焦距之间时成倒立放大的实像,物体在二倍焦距处时成倒立等大的实像,
物体在一倍焦距以内成正立放大虚像,
综上所述,不能成倒立的虚像,故B符合题意。故选B。
5.(2017·泰安)关于透镜的应用,下列说法正确的是( )。
A.远视眼镜利用了凸透镜对光的会聚作用;B.照相时,景物在镜头二倍焦距以内;
C.投影仪中的投影片在镜头二倍焦距以外;D.望远镜的物镜使远处的物体成正立、放大的虚像
【答案】A。
【解析】A.远视眼镜利用了凸透镜对光的会聚作用;此说法正确。远视眼是因为成像在视网膜后面,晶状体对光的会聚作用变差产生的。所以应该佩戴凸透镜进行矫正。
B.照相时,景物在镜头二倍焦距以内;此说法错误。照相机照相时,景物都在镜头的2倍焦距以外。
C.投影仪中的投影片在镜头二倍焦距以外;此说法错误。投影仪所成的像是倒立、放大的实像,投影片应该在焦距和2倍焦距之间。
D.望远镜的物镜使远处的物体成正立、放大的虚像;此说法错误。望远镜的物镜是凸透镜,看远处物体时,所成的像一定时倒立、缩小的实像。
6.(2019·武威)如图所示,请画出两条光线经过凹透镜后的折射光线。
【解析】平行于主光轴的光线经凹透镜折射后,其折射光线的反向延长线过焦点;过光心的光线经凹透镜折射后传播方向不改变。如图所示:
7.(2017·广东)如题图所示,小李用点燃的蜡烛、凸透镜和光屏进行“探究凸透镜成像规律”的实验,凸透镜的焦距为12cm。
(1)蜡烛和凸透镜的位置不变,要使光屏承接到一个倒立、 清晰的实像,具体的操作是:
首先将光屏向右移动, ,直到找到最清晰的像,日常生活中 (选填“照相机”、“投影仪”或“放大镜”)就是利用这一原理制成的。
(2)当蜡烛燃烧一段时间后会变短,烛焰的像会往 偏离光屏中心。
(3)请你指出用烛焰作为发光物体完成“探究凸透镜成像规律”实验存在的两点不足之处:
① ;② 。
【答案】(1)放大、以65刻度线为界;(2)上;(3)①烛焰位置会发生变化,②烛焰晃动对观察成像有影响。
【解析】(1)凸透镜焦距是12cm,由图可知物距是15cm,此时凸透镜成像一定是倒立、放大的实像;如果蜡烛和透镜位置不变,光屏需要在大于65cm刻度线右侧,此时的成像和生活中的投影仪的工作原理相同。
蜡烛变短,会使烛焰的像往上移动。
用蜡烛做发光物体主要的不足有:烛焰位置会发生变化;烛焰遇风会晃动,对观察成像有影响。
答案为:(1)放大、以65刻度线为界;(2)上;(3)①烛焰位置会发生变化,②烛焰晃动对观察成像有影响。
一、透镜及其概念
1.透镜是用透明物质制成的表面为球面一部分的光学元件,透镜是根据光的折射现象制成的。
2.透镜与面镜区别:面镜利用光的反射现象成像,透镜利用光的折射现象成像;透镜成像遵循光的折射定律,面镜成像遵循光的反射定律。
3.透镜分类:透镜分为凸透镜和凹透镜。
(1)凸透镜:中间厚、边缘薄的透镜(远视镜镜片,照相机的镜头、投影仪的镜头、放大镜等)。
(2)凹透镜:中间薄、边缘厚的透镜(近视镜等)。
4.透镜光路基本概念:图(1)是透镜光路示意图。
(1)过透镜两个球面球心的直线叫主光轴(主轴),用“CC/”表示,透镜的几何中心叫光心,用“O”表示。
a.凸透镜光路
b.凹透镜光路
图(1) 透镜光路示意图
(2)平行于凸透镜主光轴的光线经凸透镜折射后会聚于主光轴上一点,这点叫凸透镜焦点,用“F”表示,如图(2)a所示;平行于凹透镜主光轴的光线经凹透镜折射后发散,其反向延长线会交于一点,这是凹透镜的焦点(虚焦点),如图(2)b所示。
a.凸透镜光路概念
b.凹透镜光路概念
图(2)透镜光路概念
(3)焦点到光心的距离焦距,焦距用“f”表示,图(1)中就是“OF”之间的距离。凸透镜和凹透镜都各有两个焦点,凸透镜的焦点是实焦点,凹透镜的焦点是虚焦点。
(4)物体到光心的距离叫物距,用“u”表示。
(5)像到光心的距离叫像距,用“v”表示。
5.透镜的三条特殊光线
(1)过光心的光线,经透镜折射后传播方向不改变,如图(3)所示。
图(3)过光心的光线
(2)平行于主光轴的光线,经凸透镜折射后经过另一侧焦点;经凹透镜折射后向外发散,但其反向延长线过同侧焦点,如图(4)所示。
图(4)平行于主轴的光线
(3)经过凸透镜焦点的光线经凸透镜折射后平行于主光轴;射向异侧焦点的光线经凹透镜折射后平行于主光轴,如图(5)所示。
图(5)过焦点的光线
6.透镜的作用:凸透镜有会聚光线作用,所以凸透镜也叫会聚透镜;凹透镜有发散光线作用,所以凹透镜也叫发散透镜。
二、生活中的透镜
1.照相机:镜头是凸透镜,物距大于二倍焦距,成倒立、缩小的实像(实像是由实际光线会聚而成,胶片能感光,所以能成实像)。
2.投影仪:镜头是凸透镜,物体在一倍焦距与二倍焦距之间,成倒立、放大的实像;透过平面镜使倒立,放大的像再倒立一次,这样我们在屏幕上看到的就是一个正立的实像了。
注意:照相机、投影仪要使像变大,应该让透镜靠近物体,远离胶卷、屏幕。
3.放大镜:放大镜是一个短焦距凸透镜,放大镜到物体的距离(物距)小于一倍焦距,成的是放大、正立的虚像。
4.实像和虚像区别
(1)成像原理不同
实像:物体上每一点射出的光线经反射或折射后,光线会聚到一点所成的像。
虚像:物体上每一点射出的光线经反射或折射后,光线散发,但其反方向延长线相交与一点。
(2)承接方式不同
实像:可以用光屏承接,也可以用眼睛观看。
虚像:只能用眼睛观看。
三、凸透镜成像规律
1.凸透镜成像规律:如图是常见凸透镜成像规律光路图,详见下表(1)。
表(1)凸透镜成像规律表
成像条件物距(u)
成像的性质
像距(v)
应用
u﹥2f
倒立、缩小的实像
f﹤v﹤2f
照相机(图a)
u=2f
倒立、等大的实像
v=2f
图d
f﹤u﹤2f
倒立、放大的实像
v﹥2f
投影仪(图b)
u=f
不成像
射出的是平行光线
0﹤u﹤f
正立、放大的虚像
v﹥f
放大镜(图c)
a. u﹥2f
b. f﹤u﹤2f
c.0﹤u﹤f
d.u=2f
凸透镜成像光路图
凸透镜成像规律需要牢记,同学们可以自己总结其规律。也可以背下下面口诀:“物大焦,倒立实,物越大,像越小;物小焦,正立虚;物为焦,不成像”。这里的“物”指物距,“像”指像距,“焦”指焦距。
2.注意:(1)实像是由实际光线会聚而成,在光屏上可呈现,可用眼睛直接看,所有光线必过像点;(2)虚像不能在光屏上呈现,但能用眼睛看,由光线的反向延长线会聚而成。
3.凹透镜成像规律:凹透镜始终成缩小、正立的虚像,如图所示。
凹透镜成像光路图
注意:大家还要记住:虚像,物、像同侧;实像,物、像异侧。
表(2)凸透镜、凹透镜比较表
四、眼睛和眼镜
1.眼睛:眼睛的晶状体相当于凸透镜,视网膜相当于光屏(胶卷)。
(1)眼睛的成像原理:从物体发出的光线经过晶状体等一个综合的凸透镜在视网膜上形成倒立,缩小的实像,分布在视网膜上的视神经细胞受到光的刺激,把这个信号传输给大脑,人就可以看到这个物体了(眼睛的晶状体相当于凸透镜,视网膜相当于光屏(胶卷))。
(2)近视眼看不清远处的物体,远处的物体所成像在视网膜前,晶状体曲度过大,需戴凹透镜调节,所以近视镜是凹透镜。
(3)远视眼看不清近处的物体,近处的物体所成像在视网膜后面,晶状体曲度过小,需戴凸透镜调节,所以远视镜(花镜)是凸透镜。
2.近视眼:近视眼是指眼球在调节放松状态下,平行光线(一般认为来自5m以外)经眼球屈光系统后聚焦在视网膜之前,产生远距视物模糊。所以近视眼的远点不在无穷远处,而在某个有限距离处,近视眼的进点也比正常眼近,近视眼的明视距离小于25cm。
(1)特点:近视眼只能看清近处的物体,看不清远处的物体。
(2)原因:近视眼晶状体比正常人眼睛要凸一些,晶状体折光能力强。远处来的平光会聚在视网膜前面,而在视网膜上是一个光斑了。
(3)矫正方法:配戴适当的凹透镜做眼睛,使远处来的光先发散后再进入眼睛,可矫正近视眼视力。
3.远视眼:在完全静止的调节状态下,由远距离(指5米以上)目标投射的光线,集合在视网膜之后。这种反常的屈光状态称为远视眼。远视眼的近点比正常眼远些。远视眼的明视距离大于25cm。
(1)特点:远视眼只能看见远处的物体,看不清近处的物体。
(2)原因:晶状体比正常人要凹一些,晶状体对光线的折射能力变弱,远处来的光线会聚点在视网膜后。①眼轴过短如小眼球;②眼轴正常而屈光系统的屈光力过弱,如角膜的弧度过平以及屈光指数偏低等。
(3)矫正方法:利用凸透镜能使光线会聚的特点,在眼睛前面放一个凸透镜,就能使来自近处物体的光会聚在视网膜上了。配戴适当的凸透镜做眼睛,可矫正远视眼的视力。
五、显微镜和望远镜
1.显微镜:显微镜由目镜和物镜组成,物镜、目镜都是凸透镜,它们对物体进行两次放大。
普通光学显微镜是根据凸透镜成像原理,经过凸透镜的两次成像。第一次先经过物镜(凸透镜1)成像,这时候的物体应该在物镜(凸透镜1)的一倍焦距和两倍焦距之间,成的像应该是放大、倒立的实像。而后以第一次成的物像作为“物体”,经过目镜的第二次成像。由于我们观察的时候是在目镜的另外一侧,第二次成的像应该是一个虚像,这样像和物才在同一侧,因此第一次成的像应该在目镜(凸透镜2)的一倍焦距以内,这样经过第二次成像,第二次成的像是一个放大的正立的虚像。
2.望远镜:望远镜也是由两组凸透镜(目镜和物镜)组成,它的结构特点是物镜的焦距长而目镜的焦距短。
望远镜的成像原理是:物镜的作用是得到远处物体的实像,由于物体离物镜非常远,所以物体上各点发射到物镜上的光线几乎是平行光束,这样的光线经过物镜汇聚后,就在物镜焦点以外,在离焦点很近的地方,形成了一个倒立的、缩小的实像。这个倒立的、缩小的实像又位于目镜的焦点以内,所以目镜起了放大镜的作用,目镜把经过物镜的倒立、缩小的实像放大成了一个正立的、放大的虚像。这就是远处物体通过望远镜所成的虚像。
考点一:透镜及其概念
【经典例题】(2019·湘潭)在“探究凸透镜成像的规律“时,当烛焰离透镜14cm时成放大的实像,当烛焰离透镜8cm时成放大的虚像则这个透镜的焦距可能是( )。
A.4cm B.7cm C.10cm D.16cm
【答案】C。
【解析】当烛焰离透镜13厘米时时,得放大的实像,则物体在一倍焦距和二倍焦距之间,即2f>14cm>f,所以7cm<f<14cm;
当烛焰离透镜8厘米时成的是放大的虚像,则物体在一倍焦距以内,即8cm<f。
综上所述8cm<f<14cm,C符合题意。故选C。
【点睛】此题主要考查的是学生对凸透镜成像规律的了解和掌握,中考常见题型。凸透镜成像的规律:u>2f,成倒立、缩小的实像;f<u<2f,成倒立、放大的实像;u<f,成正立、放大的虚像。
【趁热打铁】
1.(2019·武威)如图所示,请画出两条光线经过凹透镜后的折射光线。
【解析】平行于主光轴的光线经凹透镜折射后,其折射光线的反向延长线过焦点;过光心的光线经凹透镜折射后传播方向不改变。如图所示:
【点睛】在作凸透镜、凹透镜的光路图时,先确定所给的光线的特点再根据透镜的光学特点来作图。凹透镜三条特殊光线的作图:①延长线过另一侧焦点的光线经凹透镜折射后将平行于主光轴。②平行于主光轴的光线经凹透镜折射后,其折射光线的反向延长线过焦点。③过光心的光线经凹透镜折射后传播方向不改变。
2.(2017•贵港)大山同学做“探究凸透镜成像”的实验,当他把烛焰移到距透镜39cm的地方时,在光屏上观察到倒立缩小的像,则该凸透镜的焦距不可能的是( )。
A.5cm B.10cm C.15cm D.20cm
【解析】把蜡烛放在距离凸透镜39cm的某一位置时,在透镜另一侧得到一个清晰的,倒立的、缩小的像,则u>2f,即39cm>2f,解得f<19.5cm,则选项ABC都符合,只有D选项是不可能的。故选D。
【点睛】凸透镜成像规律及其探究实验。根据凸透镜成像规律中的当u>2f时,光屏上呈现倒立、缩小的实像,解不等式即可得出结论。
3.(2017•海南)如图所示,对光有发散作用的透镜是( )。
A. B. C. D.
【解析】凹透镜是指中间比边缘薄的透镜,凹透镜对光线有发散作用,所以凹透镜又叫发散透镜,符合这个特点的透镜是B。故选B。
【点睛】中间比边缘厚的透镜为凸透镜,对光线有会聚作用;中间比边缘薄的透镜为凹透镜,对光线有发散作用。凹透镜的发散作用。
4.(2019·黔南州中考二模)在图中,完成光线从左边射向凸透镜折射后,再射向凹透镜折射后的光路。
【解析】对于凸透镜,入射光线过焦点则折射光线与主光轴平行。该折射光线又平行于主光轴射入凹透镜上,则折射光线的反向延长线过凹透镜左边的焦点,如图所示:
【点睛】首先要知道:凸透镜过焦点的光线经凸透镜折射后折射光线平行于主光轴;平行于主光轴的光线经凹透镜折射后折射光线反向延长通过焦点。再根据图示补出折射光线。注意经凸透镜折射后的光线是凹透镜的入射光线。凸透镜有三条特殊光线:过光心的光线其传播方向不变;过焦点的光线经凸透镜折射后折射光线平行于主光轴;平行于主光轴的光线经凸透镜折射后折射光线通过焦点。
凹透镜有三条特殊光线:过光心的光线其传播方向不变;指向另一侧焦点的光线经凹透镜折射后折射光线平行于主光轴;平行于主光轴的光线经凹透镜折射后折射光线反向延长通过焦点。
考点二:生活中的透镜
【经典例题】(2019·河南)购物支付已进入“刷脸”时代,如图所示,消费者结账时只需面对摄像头(相当于一个凸透镜),经系统自动拍照、扫描等,确认相关信息后,即可迅速完成交易。下列有关说法正确的是( )。
A.光经过摄像头成像利用的是光的反射;
B.摄像头成像特点与投影仪相同;
C.“刷脸”时,面部应位于摄像头两倍焦距之外;
D.“刷脸”时,面部经摄像头成正立缩小的实像
【解析】A、摄像头相当于一个凸透镜,光经过摄像头成像利用的是光的折射,故A错误;
B、光通过摄像头成倒立、缩小的实像,与照相机的成像特点相同,故B错误;
CD、当u>2f时,成倒立、缩小的实像,所以,“刷脸”时,面部应位于摄像头两倍焦距之外,故C正确,D错误。故选C。
【点睛】(1)凸透镜成像的原理是光的折射;(2)摄像头是利用凸透镜成倒立、缩小的实像的原理制成的,当u>2f时,凸透镜才成倒立、缩小的实像。
【趁热打铁】
1.(2019·长沙市雨花区中考一模)某物理兴趣小组在探究“凸透镜成像的规律”实验时:
(1)下图某次实验时观察到的现象,生活中的 (选填“放大镜”、“投影仪”或“照相机”)是利用这一原理制成的。
(2)将近视眼镜片放在蜡烛与凸透镜之间,光屏上原来清晰的像变模糊了。要使光屏上的像重新变得清晰,你应该将光屏 (选填“靠近”或“远离”)
【答案】(1)照相机;(2)远离。
【解析】(1)从图可知,物距为30.0cm大于2倍焦距,故成倒立缩小的实像,生活中的照相机是利用这一原理制成的;
(2)将近视眼镜片放在蜡烛与凸透镜之间,光屏上原来清晰的像变模糊了。近视镜是凹透镜,对光线有发散的作用,使像延迟,要使光屏上的像重新变得清晰,你应该将光屏远离。
故答案为:(1)照相机;(2)远离。
【点睛】(1)当物距大于2f时,凸透镜成倒立缩小的实像,照相机是根据这个原理制成的,此时像距处于f和2f之间,像距小于物距;(2)凸透镜对光线有会聚作用,凹透镜对光线有发散作用。
2.(2019·德州市德城区中考二模)手机扫描二维码,相当于给二维码照了一张照片,如图是手机扫描物品上的二维码,登录网址、查看物品相关信息,下列说法中正确的是( )。
A.二维码位于摄像头的一倍焦距和二倍焦距之间;
B.物体上的二维码是光源;
C.二维码位于摄像头的二倍焦距以外;
D.当二维码超出手机上设定的方框时,物品不动,把手机靠近物品
【答案】C。
【解析】A、照相机是利用物距大于二倍焦距时,成倒立缩小实像的规律制成的,因此,“扫入”二维码时镜头和二维码的距离大于二倍焦距,故A错误;
B、二维码本身不发光,不是光源,故B错误;
C、镜头和二维码的距离大于二倍焦距时‘成倒立缩小实像,故C正确;
D、当二维码超出手机上设定的方框时,说明物距太近,应使物品不动,把手机向后移动。故D错误。
故选C。
【点睛】(1)“扫入”二维码时镜头和二维码的距离大于二倍焦距。(2)能发光的物体称为光源。(3)凸透镜成像时,物距u>2f,成倒立缩小的实像,应用是照相机。(4)凸透镜成实像时,物远像近像变小。此题考查了光源、凸透镜成像规律成像规律及应用,难度不大,属于基础知识。
3.(2019·威海市中考最后一模)使用下列光学器材,能使物体成正立放大虚像的是( )。
A. 放大镜 B. 照相机 C. 幻灯机 D. 平面镜
【答案】A。
【解析】A、放大镜是利用凸透镜在U<f 时,通过凸透镜能看到一个正立的、放大的虚像,故该选项符合题意;
B、照相机是利用凸透镜在U>2f 时,在另一侧光屏上得到倒立、缩小的实像,故该选项不符合题意;
C、幻灯机是利用凸透镜在2f>U>f 时,在另一侧光屏上得到一个倒立、放大的实像。不符合题意;
D、平面镜成正立、等大的虚像,故该选项不符合题意。故选A。
【点睛】(1)凸透镜成像的三种情况:U>2f,成倒立、缩小的实像,应用是照相机;2f>U>f,成倒立、放大的实像,应用是投影仪;U<f,成正立、放大的虚像,应用是放大镜。(2)平面镜成正立、等大的虚像。各个光学器件的成像原理是不同的,要把握住其成像原理和特点是解题的关键。
考点三:凸透镜成像规律及应用
【经典例题】(2019·河北)如图所示,小明将凸透镜(f=10cm)固定在光具座40cm的位置,探究凸透镜的成像规律。下列说法正确的是( )。
A.将蜡烛从焦点内某处向透镜方向移动过程中,像逐渐变小;
B.当光屏上成清晰像时,拿开光屏,眼睛在一定范围内仍能看到像;
C.将蜡烛放在10cm处,移动光屏,光屏上可得到倒立缩小的清晰像;
D.当光屏上成清晰像时,在贴近凸透镜左侧的位置放一远视镜片,向右移动光屏,光屏上仍能得到清晰的像
【答案】ABC。
【解析】A、根据“无论实像或虚像,物靠近焦点像变大”可知,蜡烛从焦点内某处向透镜方向移动过程中,即蜡烛远离焦点,所成的虚像将变小,故A正确;
B、发光物体发出的光线经凸透镜折射后是会聚的,经过成像点后是发散的,所以眼睛必须在成像点以外的光线发散区域才能看到这个像;当眼睛在原光屏处不能看到发光体的像,眼睛靠近凸透镜也不能看到像,当眼睛从原光屏位置远离凸透镜,能看到像。故B正确;
C、当蜡烛放在10cm处,物距u=40cm﹣10cm=30cm>2f,成倒立缩小的实像,故C正确;
D、若在蜡烛和透镜间放一远视眼镜,远视眼镜为凸透镜,对光线有会聚作用,此时所成的像将靠近透镜,所以应向左移动光屏,故D错误。故选是ABC。
【点睛】此题考查了学生对凸透镜成像规律的应用,不仅要掌握成像特点与物距、像距的关系,同时要自己做出规律性的总结,如物距变化和像距变化的大小关系。(1)根据“无论实像或虚像,物靠近焦点像变大”可判断物距变化时,像距及像的大小的变化;(2)实像可以用光屏承接,虚像不能用光屏承接,不论实像和虚像眼睛都能直接观察;(3)根据凸透镜成像规律中像距和物距的关系,当u>2f,成倒立、缩小的实像即可判断;(4)根据远视镜片对光线有会聚作用可判断像的变化情况,进而得出光屏的移动方向。
【趁热打铁】
1.(2019·益阳)在探究凸透镜成像规律实验中,小明在实验室选用了光具座、焦距为15cm的凸透镜、光屏、蜡烛、火柴等器材进行试验,把凸透镜安放在光具座50cm刻度线处。
(1)将蜡烛放在25cm刻度线处,则在光屏上成倒立______(选填“放大”、“等大”或“缩小”)的实像;
(2)如果在试验时不小心把点燃的蜡烛碰到图示位置,在光屏上的像将向______(选填“x轴正方向”、“x轴负方向”、“y轴正方向”、“y轴负方向”)移动;
(3)把点燃的蜡烛放在光具座40cm刻度线处,眼睛在______(选填“透镜左侧”、“透镜右侧”)可观察到蜡烛的像。
【答案】(1)放大;(2)x轴正方向;(3)透镜右侧。
【解析】(1)将蜡烛放在25cm刻度线处,u=50cm-25cm=25cm,f<u<2f,则在光屏上成倒立,放大的实像;
(2)如果在试验时不小心把点燃的蜡烛碰到图示位置,蜡烛垂直纸面向里,根据凸透镜成倒立的实像,物体相对于凸透镜左右移动,则像右左移动,方向相反,在光屏上的像将向x轴正方向移动;
(3)将蜡烛移至光具座上40cm刻度线处,物距为50cm-40cm=10cm,u<f,成正立放大的虚像,眼睛在透镜右侧可观察到蜡烛的像。
故答案为:(1)放大;(2)x轴正方向;(3)透镜右侧。
【点睛】(1)根据凸透镜的成像规律,当物距大于一倍焦距小于二倍焦距时,所成的像是倒立、放大的实像;(2)凸透镜成倒立的实像,物体相对于凸透镜左右移动,则像右左移动。(3)当物距小于焦距时,凸透镜成正立放大的虚像。
2.(2019·天津)小明在探究凸透镜成像规律时,做了如下实验:
①用平行光正对凸透镜照射,移动光屏得到一个最小、最亮的光斑,如图甲所示;
②保持该透镜位置不变,将点燃的蜡烛放在图乙所示的位置,移动光屏得到烛焰清晰的像(图中未画出)。则( )
A.实验中,烛焰在光屏上成放大的像;
B.实验中,像到透镜的距离一定大于15cm;
C.若增大蜡烛与透镜的距离,所成的像会变大;
D.若使该透镜成虚像,蜡烛与透镜的距离应小于10cm
【答案】ABD。
【解析】A、图乙中,物距u=50cm-35cm=15cm,2f>u>f时,成倒立放大的实像,图乙中烛焰成的是倒立放大的实像,故A正确;
B、由凸透镜成像规律可知,当2f>u>f时,v>2f=2×10cm=20cm>15cm。故B正确;
C、因为凸透镜成实像时,物距增大,像距减小,像变小,故C错误。
D、凸透镜物距小于焦距成正立放大的虚像,即u<f=10cm,故D正确。故选ABD。
【点睛】本题主要考查了测量焦距的方法和凸透镜的成像规律。凸透镜成实像时如果物距变小,那么像距变大,像的大小也变大,凸透镜成虚像时,如果物距变小,那么像距变小,像的大小也变小。平行于主光轴的光线经凸透镜折射后将汇聚于点F,点F即为此透镜的焦点,从焦点到透镜中心的距离即为焦距,则透镜的焦距为40cm-30cm=10cm;(1)根据凸透镜对光线的折射作用知:平行于主光轴的光线经凸透镜折射后将过焦点,然后可知其焦距;根据图中表示的焦距与物距,利用凸透镜成像的规律可以确定成像的性质;(2)当2f>u>f时,成倒立放大的实像,应用于幻灯机或投影仪;(3)凸透镜成实像时,物距增大,像距减小;(4)物距小于焦距成正立放大的虚像。
3.(2019·苏州)将一凸透镜正对太阳,可在距凸透镜15cm处得到一个最小、最亮的光斑。现将该凸透镜和蜡烛、光屏安装到光具座上,位置如图所示。下列说法正确的是( )。
A.此时可以在光屏上观察到清晰缩小的像;
B.仅在凸透镜左侧附近放一合适的凹透镜,可模拟近视眼的矫正;
C.将蜡烛移到30cm刻度处,移动光屏可在屏上得到清晰等大的像;
D.将蜡烛移到40cm刻度处,移动光屏可在屏上得到清晰放大的像
【答案】B。
【解析】A、从图上看出,物距u=50.0cm-10.0cm=40.0cm。v=85cm-50cm=35cm,凸透镜u>2f,2f>v>f,成倒立、缩小的实像,此时像距大于二倍焦距,不会得到清晰的像,故A错误;
B、由A分析可知,像距较大要延迟光线会聚,应在凸透镜左侧附近放一合适的凹透镜,可模拟近视眼的矫正,故B正确;
C、u=v=2f,凸透镜成倒立等大的实像,由图可知,将蜡烛移到30cm刻度处,u=50cm-30cm=20cm≠2f,故移动光屏不能在屏上得到清晰等大的像。故C错误;
D、将蜡烛移到40cm刻度处,u=50cm-40cm=10cm,物距满足u<f,成正立、放大的虚像,虚像不能成在光屏上。故D错误。故选B。
【点睛】此实验考查学生对于凸透镜成像实验的理解和掌握,熟记成像规律是解题关键。(1)焦点指凸透镜能使平行于主光轴的光会聚的点,而焦距即为焦点到光心的距离;(2)根据图中提供的数值得出物距,凹透镜对光线有发散作用;(3)2f>u>f,v>2f,成倒立、放大的实像;(4)u>2f,2f>v>f,成倒立、缩小的实像,u=v=2f,凸透镜成倒立等大的实像。根据焦点和焦距的定义,当拿着凸透镜正对太阳光,在距透镜中心15cm处得到一个最小最亮的光斑,则该凸透镜的焦距为该点到透镜的距离,即焦距为15cm。
4.(2019·潍坊市青州市中考一模)张宁用图甲所示的装置测出凸透镜的焦距,并“探究凸透镜成像规律”,当蜡烛、透镜、光屏位置如图乙时,在光屏上可成清晰的像。下列说法正确的是( )。
A.凸透镜的焦距是40cm;
B.图乙中烛焰成的是倒立放大的像;
C.照相机成像特点与图乙中所成像的特点相同;
D.将蜡烛远离凸透镜,保持凸透镜、光屏位置不变,烛焰可在光屏上成清晰的像
【答案】B。
【解析】A、平行于主光轴的光线经凸透镜折射后将汇聚于点F,点F即为此透镜的焦点,从焦点到透镜中心的距离即为焦距,则透镜的焦距为40cm﹣30cm=10cm,故本选项错误;
B、图乙中,物距u=12cm,像距v=23cm,像距大于物距,由凸透镜成像规律可知,图乙中烛焰成的是倒立放大的实像,故本选项正确;
C、由凸透镜成像规律可知,当u>2f时,成倒立缩小的实像,应用于照相机。故本选项错误;
D、因为凸透镜成实像时,物距增大,像距减小,所以将蜡烛远离凸透镜,保持凸透镜、光屏位置不变,则在光屏上不能成清晰的像,要想在光屏上成清晰的像,应将光屏向靠近透镜的方向移动,故本选项错误。
故选B。
【点睛】此题考查学生对于凸透镜成像实验的理解和掌握,熟记成像规律是解题关键。(1)焦点指凸透镜能使平行于主光轴的光会聚的点,而焦距即为焦点到光心的距离;(2)根据图中提供的信息可以得出凸透镜成像属于哪个类型;(3)2f>u>f,v>2f,成倒立、放大的实像;(4)u>2f,2f>v>f,成倒立、缩小的实像,u=v=2f,凸透镜成倒立等大的实像。根据凸透镜成像规律,再对比生活中的透镜即可解答。
5.(2019·自贡市中考模拟试)小明在用可变焦的光学照相机(一种镜头焦距大小可根据需要发生改变的光学照相机)给小兰拍了一张半身照之后,保持相机和小兰的位置不变,又给小兰拍了一张全身照。关于这个过程对相机的调节,下列说法中正确的是( )。
A. 焦距变大,像距也变大;B. 焦距变小,像距也变小;
C. 焦距变大,像距变小; D. 焦距变小,像距变大
【答案】B。
【解析】当拍了一张半身照之后,保持相机和人的位置不变,又拍了一张全身照,即该过程中的像是变小的,所以应增大物距;即保持了相机和人的位置不变的情况下增大物距,即只能使透镜的焦距变小,同时还要减小像距。故选B。
【点睛】(1)知道物距、像距和像大小的变化规律:即物距变大、像距变小,像变小;物距变小,像距变大,像变大;(2)在物距或像距不变的情况下,增大焦距就相当于减小物距或像距;同理减小焦距,就相当于增大物距或像距。本题考查了凸透镜成像时的物距、像距与焦距的关系。
6.(2019·保定市初三模拟冲刺追补)如图所示,在“探究凸透镜成像规律”的实验中,当蜡烛和凸透镜之间的距离为26cm时,在光屏上得到一个清晰的像,下列说法正确的是( )。
A.该凸透镜的焦距可以是7cm;
B.保持蜡烛和光屏位置不变,换用焦距更小的凸透镜,移动凸透镜可以在光屏上再次出现清晰的像;
C.保持凸透镜位置不变,只将蜡烛和光屏互换,可以在光屏上得到清晰放大的像;
D.将蜡烛远离凸透镜时,为了在光屏上得到清晰的像,应将光屏远离凸透镜
【答案】BC。
【解析】A、当蜡烛和凸透镜之间的距离为26cm时,在光屏上得到一个清晰缩小的实像,则u=26cm>2f,2f>v=15cm>f,解得7.5cm<f<13cm,A错误;
B、只将凸透镜向左移,减小物距,增大像距,可以在光屏上再次出现清晰放大的像,B正确;
C、只将蜡烛和光屏互换,根据光路的可逆性可知,可以在光屏上得到清晰放大的像,C正确;
D、将蜡烛远离凸透镜时,物距增大,为了在光屏上得到清晰的像,应减小像距,光屏应靠近凸透镜,D错误。 故答案为BC。
【点睛】凸透镜成像规律及其探究实验。掌握凸透镜成像的规律,知道当物距大于2f时,成倒立、缩小的实像;凸透镜成像时光路是可逆性的;成实像时,物近像远像变大。
7.(2019·遂宁)如图,OA是光源S发出的一条经平面镜反射后的反射光线,反射光线OA经过了凸透镜焦点F。请作出OA的入射光线和经凸透镜折射后的折射光线。
【解析】过反射点垂直于镜面作出法线,根据反射光线与入射光线分居法线两侧,反射角等于入射角,在法线左侧作出入射光线,对于凸透镜,过焦点的光线经凸透镜折射后,其折射光线平行于主光轴;如下图所示。
【点睛】凸透镜的三条特殊光线:①通过焦点的光线经凸透镜折射后将平行于主光轴。②平行于主光轴的光线经凸透镜折射后将过焦点。③过光心的光线经凸透镜折射后传播方向不改变。(1)根据光的反射定律:反射光线、入射光线和法线在同一平面内,反射光线、入射光线分居法线两侧,反射角等于入射角,作出入射光线。(2)仔细观察入射光线和折射光线的特点,根据凸透镜的光学特点作图。
8.(2019·泰安市新泰市中考一模)如图,图1测凸透镜的焦距,图2为“探究凸透镜的成像规律”并在图示位置的光屏上成清晰的像,下列说法正确的是( )。
①由图1可知凸透镜的焦距是10.0cm;
②图2的成像特点与幻灯机的原理相同;
③图2中若在凸透镜与蜡烛之间“戴上”近视镜,光屏向右移动才能找到清晰地像;
④图2中若用避光板挡住凸透镜的上半部分,光屏上只出现像的下半部分;
A.只有①② B.只有①③ C.只有②③ D.只有③④
【答案】B。
【解析】①、根据甲图可以知道f=10.0cm,故①正确;
②、根据乙图u>2f,成倒立、缩小的实像,是照相机的原理,故②错误;
③、戴凹透镜对光有发散作用,所以像会成在原位置之后,光屏向右移动才能找到清晰的像。故③正确。
④、挡住了透镜上半部分,光能通过下半部分会聚成像,只是光线变少了,能成一个变暗的完整的像,故④错误;故选B。
【点睛】此题是凸透镜成像规律的常规题目,考查了学生对透镜成像规律的应用,透镜成像的原因,近视眼镜。(1)凸透镜成像的规律,研究的是成像特点与物距之间的关系,成像特点的变化与透镜的焦距有关。首先确定凸透镜的焦距;(2)凸透镜成像规律:u>2f,成倒立、缩小的实像;2f>u>f,成倒立、放大的实像;(3)凸透镜对光线起会聚作用,凹透镜对光线有发散作用;(4)凸透镜成像是由于光通过透镜会聚形成的。
9.(2019·保定市莲池区中考一模试)在探究凸透镜成像规律的实验中,蜡烛、凸透镜和光屏的位置如图所示,烛焰在光屏上恰好成一清晰等大的实像,下列说法正确的是( )。
A.该凸透镜的焦距是20cm ;
B.将蜡烛移动到20cm刻度处,移动光屏可得到倒立、缩小的实像;
C.将蜡烛移动到35cm刻度处,为使烛焰在光屏上成一清晰的像,应向右移动光屏;
D.将蜡烛移动到45cm刻度处,为使烛焰在光屏上成一清晰的像,应向左移动光屏
【答案】BC。
【解析】A、由图可知,此时的物距为20cm,成的是倒立、等大的实像,则u=2f,故f=10cm,故A错误;
B、将蜡烛移动到20cm刻度处时,物距为50cm﹣20cm=30cm>2f,成的是倒立、缩小的实像,故B正确;
C、将蜡烛移动到35cm刻度处,u=50cm﹣35cm=15cm,物距在一倍焦距和二倍焦距之间,像距应大于二倍焦距,故应向右移动光屏,才能在光屏上呈现清晰的像,故C正确;
D、将蜡烛移动到45cm刻度处,u=50cm﹣45cm=5cm,物距小于焦距,成正立、放大的虚像,故光屏上接收不到像,故D错误。故选BC。
【点睛】(1)根据像距和物距的关系焦距的大小;(2)根据焦距的大小,由物距与焦距的关系进行判断;(3)凸透镜成实像时,具有物近像远像变大的特点;(4)物距小于焦距,成正立、放大的虚像。
10.(2019·濮阳市中考二模)在如图的情景中,如果保持透镜在50cm刻度线处不动,将点燃的蜡烛放在光具座上18cm刻度线处,为了在光屏上得到清晰的像,应该进行的操作以及光屏上像的大小变化情况是( )。
A. 将光屏左移,像变小;B. 将光屏右移,像变小;
C. 将光屏左移,像变大;D. 将光屏右移,像变大
【答案】D。
【解析】在做凸透镜成像的实验中,保持凸透镜在50cm刻度线处不动,将点燃的蜡烛放在光具座上18cm刻度线处,此时物距减小,则像距变大,像变大,光屏也向右移,故D正确;故选D。
【点睛】凸透镜成像时,根据“物近像远像变大,物远像近像变小”判断光屏移动的方向并判断像大小的变化。熟练掌握凸透镜成像的规律,能根据实验中物距与像距的变化,判断成像的特点与规律是解答的关键。
11.(2019·武汉市武昌区中考一模)某物理实验小组的同学对光学实验很感兴趣,他们用如图的器材做实验,先用焦距为20cm的透镜甲进行实验,在屏上能得到了清晰的缩小实像:接下来他们想改用焦距为10cm的透镜乙继续进行实验,如果不改变蜡烛和凸透镜的位置,又要在光屏上成清晰的像,则实验小组的同学对此问题以及实验有关问题的讨论,不正确的是( )。
A. 应该将光屏向右移动,得到了清晰的放大实像;
B. 应该将光屏向左移动,得到了仍是清晰的缩小实像;
C. 实验中所用的透镜成像原理是光的折射;
D. 实验中所用的光屏最好是白色,所用的蜡烛换成带有“F”形的LED灯会更好
【答案】A。
【解析】AB、由“先用焦距为20cm的透镜甲进行实验,在屏上得到清晰缩小的实像”可知,此时u>2f;
当改用焦距为10cm的透镜乙继续实验,不改变蜡烛和凸透镜的位置,则相当于增大了物距,根据凸透镜成实像时,物远像近像变小,可知,要在光屏上成清晰的像,光屏将靠近透镜(向左)移动,像变小。故A错误、B正确;
C、实验中所用的透镜成像原理是光的折射,故C正确;
D、因为白色的物体能反射所有的色光,所以白色光屏反射所有的色光;蜡烛换成LED灯的优点:实验现象更明显、便于观察、减少了污染等,故D正确。故选A。
【点睛】(1)首先根据题意“先用焦距为20cm的透镜甲进行实验,在屏上得到清晰缩小的实像”可确定物距与焦距的关系,然后再根据凸透镜成实像时,物远像小像变小来确定调节光屏的方法;(2)透镜成像原理是光的折射;(3)光屏是白色,因为白色的物体能反射所有的色光,所以白色光屏反射所有的色光;蜡烛换成LED灯便于观察,光屏换成带有方格光屏便于比较像与物体的大小关系。本题考查了凸透镜成像的规律,要注意理解应用。此题比较有拓展性,有一定难度。
考点四:眼睛和眼镜
【经典例题】(2019·邵阳)小红同学利用爷爷不用了的老花眼镜的一片镜片做凸透镜成像实验,肯定不能得到( )。
A.放大的实像 B.倒立的虚像 C.倒立的实像 D.放大的虚像
【答案】B。
【解析】老花眼镜的镜片是凸透镜,根据凸透镜成像规律可知物体在二倍焦距以外时成倒立缩小实像。
物体在一倍焦距和二倍焦距之间时成倒立放大的实像,物体在二倍焦距处时成倒立等大的实像,
物体在一倍焦距以内成正立放大虚像,
综上所述,不能成倒立的虚像,故B符合题意。故选B。
【点睛】首先明确老花镜是凸透镜,然后根据凸透镜成像规律解答。
【趁热打铁】
1.(2019·新疆建设兵团)下列光学仪器或日常用品中,能够成与物体大小相等的虚像的是( )。
A.穿衣镜 B.老花镜 C.显微镜 D.望远镜
【答案】A。
【解析】穿衣镜就是平面镜,平面镜能成与物体等大的虚像,A正确;
老花镜是凸透镜,凸透镜能成正立的放大的虚像、倒立的放大的或缩小的或等大的实像,但不能成等大的虚像,B错误;
显微镜成的是倒立的放大的虚像,C错误;
望远镜成放大的虚像,D错误。所以本题选A。
【点睛】本题考查光学、透镜知识。首先明确老花镜是凸透镜,然后根据凸透镜成像规律解答。
2.(2019·菏泽)小明通过透镜观察“美丽潍坊”四个字,看到的情形如图所示,下列说法正确的是( )。
A.该透镜只能成放大的像
B.该透镜可以用作近视眼镜
C.该透镜可以用作照相机镜头
D.字到透镜的距离小于此透镜的焦距
【答案】C。
【解析】图中看到字是倒立的,放大的像。应用了凸透镜成像时2f>U>f 时,在另一侧光屏上得到一个倒立、放大的实像,此透镜是凸透镜。
A、已知此透镜是凸透镜,凸透镜也可以成倒立、缩小的实像,故A错误;
B、凹透镜是矫正近视眼的眼镜。此透镜是凸透镜,故B错误;
C、此透镜是凸透镜,U>2f 时,在另一侧光屏上得到倒立、缩小的实像,照相机利用此原理,因此可以用来做照相机的镜头,故C正确。
D、由凸透镜成像规律可知,此时字到透镜的距离大于此透镜的焦距,故D错误。故选C。
【点睛】(1)凸透镜成像的三种情况:①U>2f 时,在另一侧光屏上得到倒立、缩小的实像。②2f>U>f 时,在另一侧光屏上得到一个倒立、放大的实像。③U<f 时,通过凸透镜能看到一个正立的、放大的虚像。(2)凹透镜成正立的缩小的虚像。凹透镜是矫正近视眼的眼镜。
3.(2019·菏泽市中考模拟)如图所示的光学现象及其解释中不正确的是( )。
A.图a中,漫反射的光线杂乱无章,因此不遵循光的反射定律;
B.图b中,木工师傅观察木板是否光滑平整利用了光沿直线传播的性质;
C.图c表示的是近视眼的成像情况,应该配戴凹透镜来校正;
D.图d表示太阳光经过三棱镜色散后的色光排列情况
【答案】ACD。
【解析】A、图a中漫反射的光线杂乱无章,但每条光线也要遵循光的反射定律;故A错误,符合题意;
B、图b中木工师傅利用光沿直线传播的原理来检测木板是否光滑平整;故B正确,不合题意;
C、图c中是远视眼成像情况,应该配戴凸透镜来纠正,故C错误,符合题意;
D、图d中太阳光经过三棱镜散射后,紫光的偏折程度应最大,故D错误,符合题意。故选ACD。
【点睛】此题主要考查了光现象中的光的反射、色散以及远视眼的纠正,考查得很全面,要求学生应熟练掌握。(1)光发生反射时要遵循光的反射定律,漫反射也遵循光的反射定律。(2)光在同种均匀介质中是沿直线传播的。(3)远视患者成像在视网膜后,利用凸透镜发散作用可以使成像后移到视网膜上。(4)光的色散现象实质是光的折射。
考点五:显微镜、望远镜
【典型例题】(2017·泰安)关于透镜的应用,下列说法正确的是( )。
A.远视眼镜利用了凸透镜对光的会聚作用;
B.照相时,景物在镜头二倍焦距以内;
C.投影仪中的投影片在镜头二倍焦距以外;
D.望远镜的物镜使远处的物体成正立、放大的虚像
【答案】A。
【解析】A.远视眼镜利用了凸透镜对光的会聚作用;此说法正确。远视眼是因为成像在视网膜后面,晶状体对光的会聚作用变差产生的。所以应该佩戴凸透镜进行矫正。
B.照相时,景物在镜头二倍焦距以内;此说法错误。照相机照相时,景物都在镜头的2倍焦距以外。
C.投影仪中的投影片在镜头二倍焦距以外;此说法错误。投影仪所成的像是倒立、放大的实像,投影片应该在焦距和2倍焦距之间。
D.望远镜的物镜使远处的物体成正立、放大的虚像;此说法错误。望远镜的物镜是凸透镜,看远处物体时,所成的像一定时倒立、缩小的实像。
【点睛】掌握显微镜和望远镜的成像规律即可解答此题。本考题主要考查透镜应用、视力矫正、投影仪、望远镜。
【趁热打铁】
1.(2017•北京)下列说法中正确的是( )。
A.放大镜的镜片是凹透镜; B.照相机的镜头是凹透镜;
C.近视眼镜的镜片是凸透镜;D.远视眼镜的镜片是凸透镜
【答案】D。
【解析】A、放大镜的镜片是凸透镜,故A错误;
B、照相机的镜头是凸透镜,其是利用物体在2倍焦距以外,成倒立缩小实像的原理制作的,故B错误;
C、近视眼镜是凹透镜,故C错误;
D、远视眼的镜片是凸透镜,故D正确。故选D。
【点睛】解决该题需掌握以下知识:(1)近视眼是由于晶状体太厚或眼球的前后方向太长,导致像成在视网膜的前方,故用凹透镜来矫正;远视眼是由于晶状体太薄或眼球的前后方向太短,像成在视网膜的后方,故用凸透镜来矫正;(2)照相机的镜头是凸透镜,其是利用物体在2倍焦距以外,像成在另一侧的1倍焦距和2倍焦距之间,成倒立缩小实像的原理制作的;放大镜是凸透镜。
相关资料
更多

