湖北省武汉市华中师范大学第一附属中学2020届高三毕业班教学质量监测化学(解析版)
展开湖北省武汉市华中师范大学第一附属中学2020届高三毕业班教学质量监测
可能用到的相对原子质量:H 1 C 12 N 14 O 16 S 32 Cl 35.5 K 39 Ti 48 Fe 56 I 127 Ag-108
一、选择题:本大题包括7小题,每小题6分。在每小题给出的四个选项中,只有一项符合题目要求。
7.化学与生活密切相关,下列有关说法错误的是( )
A.用灼烧的方法可以区分蚕丝和人造纤维
B.食用油反复加热会产生稠环芳香烃等有害物质
C.加热能杀死流感病毒是因为蛋白质受热变性
D.医用消毒酒精中乙醇的浓度(体积分数)为95%
【答案】D
8.下列变化中,气体被还原的是( )
A.二氧化碳使Na2O2固体变白 B.氯气使KBr溶液变黄
C.乙烯使Br2的四氯化碳溶液褪色 D.氨气使AlCl3溶液产生白色沉淀
【答案】B
9.下列指定反应的离子方程式正确的是 ( )
A.钠与水反应:Na +2H2ONa++2OH– + H2↑
B.电解饱和食盐水获取烧碱和氯气:2Cl–+2H2OH2↑+Cl2↑+2OH–
C.向氢氧化钡溶液中加入稀硫酸:Ba2++OH– + H+ + BaSO4↓+H2O
D.向碳酸氢铵溶液中加入足量石灰水:Ca2+++OH–CaCO3↓+H2O
【答案】B
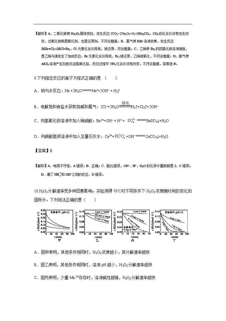
10.H2O2分解速率受多种因素影响。实验测得70℃时不同条件下H2O2浓度随时间的变化如图所示。下列说法正确的是( )
A.图甲表明,其他条件相同时,H2O2浓度越小,其分解速率越快
B.图乙表明,其他条件相同时,溶液pH越小,H2O2分解速率越快
C.图丙表明,少量Mn 2+存在时,溶液碱性越强,H2O2分解速率越快
D.图丙和图丁表明,碱性溶液中,Mn2+对H2O2分解速率的影响大
【答案】D
11.通过以下反应均可获取H2。下列有关说法正确的是( )
①太阳光催化分解水制氢:2H2O(l) ===2H2(g)+ O2(g) ΔH1=571.6kJ·mol–1
②焦炭与水反应制氢:C(s)+ H2O(g) ===CO(g)+ H2(g) ΔH2=131.3kJ·mol–1
③甲烷与水反应制氢:CH4(g)+ H2O(g) ===CO(g)+3H2(g) ΔH3=206.1kJ·mol–1
A.反应①中电能转化为化学能
B.反应②为放热反应
C.反应③使用催化剂,ΔH3减小
D.反应CH4(g)===C(s)+2H2(g)的ΔH=74.8 kJ·mol–1
【答案】D
12.金属(M)–空气电池(如图)具有原料易得、能量密度高等优点,有望成为新能源汽车和移动设备的电源。该类电池放电的总反应方程式为:4M+nO2+2nH2O=4M(OH) n。已知:电池的“理论比能量”指单位质量的电极材料理论上能释放出的最大电能。下列说法不正确的是( )
A.采用多孔电极的目的是提高电极与电解质溶液的接触面积,并有利于氧气扩散至电极表面
B.比较Mg、Al、Zn三种金属–空气电池,Al–空气电池的理论比能量最高
C.M–空气电池放电过程的正极反应式:4Mn++nO2+2nH2O+4ne–=4M(OH)n
D.在Mg–空气电池中,为防止负极区沉积Mg(OH)2,宜采用中性电解质及阳离子交换膜
【答案】C
13.汉黄芩素是传统中草药黄芩的有效成分之一,对肿瘤细胞的杀伤有独特作用。下列有关汉黄芩素的叙述正确的是( )
A.汉黄芩素的分子式为C16H13O5
B.该物质遇FeCl3溶液显色
C.1 mol该物质与溴水反应,最多消耗1 mol Br2
D.与足量H2发生加成反应后,该分子中官能团的种类减少1种
【答案】B
【解析】A、汉黄岑素的分子式为C16H12O5,A错误;B、该物质中含有酚羟基,能与FeCl3溶液反应呈紫色,B正确;C、该物质酚羟基的邻、对位还可以与1 mol Br2反应,碳碳双键可以与1 mol Br2发生加成反应,故1 mol该物质最多可以消耗2 mol Br2,C错误;D、该物质中含有羟基、羰基、碳碳双键、醚键,与足量氢气加成后只剩余羟基和醚键,官能团种类减少2种,D错误。故选B。
二、非选择题:包括必考题和选考题两部分。第26题-第28题为必考题每个试题考生都必须作答,第35题-第36题为选考题,考生根据要求作答。
(一)必考题
26.(14分)以Na2SO3溶液和不同金属的硫酸盐溶液作为实验对象,探究盐的性质和盐溶液间反应的多样性。
实验 | 试剂 | 现象 | |
滴管 | 试管 | ||
2 mL | 0.2 mol·L−1 Na2SO3溶液 | 饱和Ag2SO4溶液 | Ⅰ.产生白色沉淀 |
0.2 mol·L−1 CuSO4溶液 | Ⅱ.溶液变绿,继续滴加产生棕黄色沉淀 | ||
0.1 mol·L−1 Al2(SO4)3溶液 | Ⅲ.开始无明显变化,继续滴加产生白色沉淀 | ||
(1)经检验,现象Ⅰ中的白色沉淀是Ag2SO3。用离子方程式解释现象Ⅰ:_________________________________________。
(2)经检验,现象Ⅱ的棕黄色沉淀中不含SO42−,含有Cu+、Cu2+和SO32−。
已知:Cu+Cu +Cu2+,Cu2+CuI↓(白色)+I2。
①用稀硫酸证实沉淀中含有Cu+的实验现象是_________________________________。
②通过下列实验证实,沉淀中含有Cu2+和SO32−。
a.白色沉淀A是BaSO4,试剂1是____________。
b.证实沉淀中含有Cu2+和SO32−的理由是_______________________________________。
(3)已知:Al2(SO4)3在水溶液中不存在。经检验,现象Ⅲ的白色沉淀中无SO42−,该白色沉淀既能溶于强酸,又能溶于强碱,还可使酸性KMnO4溶液褪色。
①推测沉淀中含有亚硫酸根和____________。
②对于沉淀中亚硫酸根的存在形式提出两种假设:
i.被Al(OH)3所吸附;
ii.存在于铝的碱式盐中。
对假设ii设计了对比实验,证实了假设ii成立。
a.将对比实验方案补充完整。
步骤二:_________________________________________________(按上图形式呈现)。
(4)根据实验,亚硫酸盐的性质有______________________________。盐溶液间反应的多样性与_______________________________________________有关。
【答案】(1)2Ag++SO32—=Ag2SO4↓。(2)①加入稀硫酸后,有红色固体生成;②a. HCl和BaCl2溶液。
b.在I-的作用下,Cu2+转化为白色沉淀CuI,SO32-转化为SO42-。 (3)①Al3+、OH-。
②a、,b、V1明显大于V2。
(4)还原性、水解溶液显碱性;两种盐溶液中阴阳离子的性质和反应条件。
②分析实验流程知实验原理为2Cu2++4I-==2CuI+I2、I2+SO32-+H2O=SO42—+2I-+2H+,
SO42-+Ba2+== BaSO4↓,则
a.白色沉淀A是BaSO4,试剂1是盐酸酸化的BaCl2溶液。
b.证实沉淀中含有Cu+和SO32−的理由是棕黄色沉淀与KI溶液反应生成白色沉淀(CuI),证明含有Cu+,白色沉淀A为硫酸钡,证明含有SO32—。
(3)①根据题意可知实验Ⅲ的白色沉淀中无SO42−,该白色沉淀既能溶于强酸,又能溶于强碱,还可使酸性KMnO4溶液褪色,则
①推测沉淀中含有亚硫酸根和氢氧化铝。
②a、铝的酸式盐与氢氧化钠反应消耗的氢氧化钠的含量大于氢氧化铝,所以反应应该设计一个定量对比试验,根据白色固体消耗氢氧化钠的量不同来证实假设ⅱ成立,即实验方案设计步骤二为:
,且V1明显大于V2,可说明沉淀中亚硫酸根存在于碱式盐中。
(4)根据实验白色沉淀能使酸性高锰酸钾溶液褪色,说明亚硫酸盐具有还原性,另外亚硫酸根水解呈碱性。根据实验现象可得盐溶液间反应的多样性与盐的性质和溶液的酸碱性有关。
27.(15分)氯碱工业以电解精制饱和食盐水的方法制取氯气、氢气、烧碱和氯的含氧酸盐等系列化工产品。下图是离子交换膜法电解食盐水的示意图,图中的离子交换膜只允许阳离子通过。
完成下列填空:
(1)写出电解饱和食盐水的离子方程式_____________________________________。
(2)离子交换膜的作用为________________________________________、
________________________________________________。
(3)精制饱和食盐水从图中 位置补充,氢氧化钠溶液从图中 位置流出(选填“a”、“b”、“c”或“d”)。
【答案】(1) 2Cl-+2H2OCl2↑+H2↑+2OH-。
(2)阻止OH-进入阳极室,与Cl2发生副反应:2NaOH+Cl2=NaCl+NaClO+H2O;阻止阳极产生的Cl2和阴极产生的H2混合发生爆炸。(3)a;d;
(2)图中的离子交换膜只允许阳离子通,是阳离子交换膜,可以允许阳离子通过,不能使阴离子通过,这样就可以阻止阴极溶液中的OH-进入阳极室,与氯气发生反应,阻止Cl-进入阴极室,使在阴极区产生的NaOH纯度更高。同时可以阻止阳极产生的Cl2和阴极产生的H2混合发生爆炸。
(3)随着电解的进行,溶质NaCl不断消耗,所以应该及时补充。精制饱和食盐水从与阳极连接的图中a位置补充,由于阴极H+不断放电,附近的溶液显碱性,氢氧化钠溶液从图中d位置流出;水不断消耗,所以从b口不断加入蒸馏水,从c位置流出的是稀的NaCl溶液。
28.(14分)Li4Ti5O12和LiFePO4都是锂离子电池的电极材料,可利用钛铁矿(主要成分为FeTiO3,还含有少量MgO、SiO2等杂质)来制备,工艺流程如下:
回答下列问题:
(1)“酸浸”实验中,铁的浸出率结果如下图所示。由图可知,当铁的浸出率为70%时,所采用的实验条件为___________________。
(2)“酸浸”后,钛主要以形式存在,写出相应反应的离子方程式______________________________________________________。
(3)TiO2·xH2O沉淀与双氧水、氨水反应40 min所得实验结果如下表所示:
温度/℃ | 30 | 35 | 40 | 45 | 50 |
TiO2·xH2O转化率% | 92 | 95 | 97 | 93 | 88 |
分析40 ℃时TiO2·xH2O转化率最高的原因__________________________________________。
(4)Li2Ti5O15中Ti的化合价为+4,其中过氧键的数目为__________________。
(5)若“滤液②”中,加入双氧水和磷酸(设溶液体积增加1倍),使恰好沉淀完全即溶液中,此时是否有Mg3(PO4)2沉淀生成? (列式计算)。FePO4、Mg3(PO4)2的Ksp分别为。
(6)写出“高温煅烧②”中由FePO4制备LiFePO4的化学方程式 。
【答案】(1)100℃、2h,90℃,5h (2)FeTiO3+ 4H++4Cl− = Fe2++ + 2H2O
(3)低于40℃,TiO2·xH2O转化反应速率随温度升高而增加;超过40℃,双氧水分解与氨气逸出导致TiO2·xH2O转化反应速率下降 (4)4
(5)Fe3+恰好沉淀完全时,c()=mol·L−1=1.3×10–17 mol·L−1,c3(Mg2+)×c2()=(0.01)3×(1.3×10–17)2=1.7×10–40<Ksp ,因此不会生成Mg3(PO4)2沉淀。
(6)2FePO4 + Li2CO3+ H2C2O42LiFePO4+ H2O↑+ 3CO2↑
(4)Li2Ti5O15中Li为+1价,O为–2价,Ti为+4价,过氧根()中氧元素显–1价,设过氧键的数目为x,根据正负化合价代数和为0,可知(+1)×2+(+4)×5+(–2)×(15–2x)+(–1)×2x=0,解得:x=4;
(5)Ksp=c(Fe3+)×c()=1.3×10–2,则c()==1.3×10–17 mol/L,Qc=c3(Mg2+)×c2()=(0.01)3×(1.3×10–17)2=1.69×10–40<1.0×10–24,则无沉淀。
(6)高温下FePO4与Li2CO3和H2C2O4混合加热可得LiFePO4,根据电子守恒和原子守恒可得此反应的化学方程式为2FePO4 + Li2CO3+ H2C2O42LiFePO4+ H2O↑+ 3CO2↑。
(二)选考题
35.【化学—选修3:物质结构与性质】(15分)
钾和碘的相关化合物在化工、医药、材料等领域有着广泛的应用。回答下列问题:
(1)元素K的焰色反应呈紫红色,其中紫色对应的辐射波长为_______nm(填标号)。
A.404.4 B.553.5 C.589.2 D.670.8 E.766.5
(2)基态K原子中,核外电子占据最高能层的符号是_________,占据该能层电子的电子云轮廓图形状为___________。K和Cr属于同一周期,且核外最外层电子构型相同,但金属K的熔点、沸点等都比金属Cr低,原因是_______________________________________。
(3)X射线衍射测定等发现,I3AsF6中存在离子。离子的几何构型为_____________,中心原子的杂化形式为________________。
(4)KIO3晶体是一种性能良好的非线性光学材料,具有钙钛矿型的立方结构,边长为a=0.446 nm,晶胞中K、I、O分别处于顶角、体心、面心位置,如图所示。K与O间的最短距离为______nm,与K紧邻的O个数为__________。
(5)在KIO3晶胞结构的另一种表示中,I处于各顶角位置,则K处于______位置,O处于______位置。
【参考答案】(1)A (2)N 球形 K的原子半径较大且价电子数较少,金属键较弱
(3)V形 sp3 (4)0.315 12 (5)体心 棱心
OF2属于V形,因此几何构型为V形,其中心原子的杂化类型为sp3;(4)根据晶胞结构,K与O间的最短距离是面对角线的一半,即为nm=0.315nm,根据晶胞的结构,距离K最近的O的个数为12个;(5)根据KIO3的化学式,以及晶胞结构,可知K处于体心,O处于棱心。
36.【化学—选修5:有机化学基础】(15分)
化合物H是一种有机光电材料中间体。实验室由芳香化合物A制备H的一种合成路线如下:
已知:
回答下列问题:
(1)A的化学名称是__________。
(2)由C生成D和E生成F的反应类型分别是__________、_________。
(3)E的结构简式为____________。
(4)G为甲苯的同分异构体,由F生成H的化学方程式为___________________________。
(5)芳香化合物X是F的同分异构体,X能与饱和碳酸氢钠溶液反应放出CO2,其核磁共振氢谱显示有4种不同化学环境的氢,峰面积比为6∶2∶1∶1,写出2种符合要求的X的结构简式____________。
(6)写出用环戊烷和2–丁炔为原料制备化合物的合成路线________(其他试剂任选)。
【答案】(1)苯甲醛 (2)加成反应 取代反应 (3)
(4)
(5)、、、(任写两种)
(6)
(2)C→D为C=C与Br2的加成反应,E→F是酯化反应;(3)E的结构简式为。
(4)F生成H的化学方程式为。
(5)F为,根据题意,其同分异构体中含有苯环、—COOH,先考虑对称结构,一种情况是其余部分写成两个—CH=CH2,则连接在苯环上不符合要求,其次是写成两个—CH3和一个—C≡CH,则其核磁共振氢谱显示有4种不同化学环境的氢,峰面积比为6∶2∶1∶1的有机物结构简式为、、、。
(6)根据已知②,环己烷需要先转变成环己烯,再与2-丁炔进行加成就可以连接两个碳链,再用Br2与碳链上双键加成即可,即路线图为:
。

