宁夏石嘴山市第三中学2020届高三第三次模拟考试 生物
展开石嘴山三中2020届高三第三次模拟考试
理综生物
本试卷分第I卷(选择题)和第II卷(非选择题)两部分,其中第II卷第33—38为选考题,其它题为必考题。考生作答时,将答案答在答题卡上,在本试卷上答题无效。考试结束后,将本试卷和答题卡一并交回。
注意事项:
1、答题前,考生务必先将自己的姓名、准考证号填写在答题卡上,认真核对条形码上的姓名、准考证号,并将条形码粘贴在答题卡指定位置上。
2、选择题答案使用2B铅笔填涂,如需改动,用橡皮擦擦干净后,再选涂其它答案标号;非选择题答案用0.5毫米的黑色中性(签字)笔或碳素笔书写,字体工整、笔迹清楚。
3、请按照题号在各题的答题区域(黑色线框)内作答,超出答题区域书写的答案无效。
4、保持卡面清洁,不折叠,不破损。
5、做选考题时,考生按照题目要求作答,并用2B铅笔在答题卡上把所选题目对应的题号涂黑。
第I卷(选择题 共126分)
一、选择题:(本题共13小题,每题6分,共78分。每小题只有一项符合题目要求)
1、幽门螺杆菌是一种厌氧菌,世界上近乎一半的人口都受过幽门螺杆菌的感染。将其与人的造血干细胞进行比较,下列说法正确的是
A. 前者遗传物质是RNA,后者遗传物质是DNA
B. 两者都可以通过有丝分裂增殖
C. 两者都含有线粒体和核糖体两种细胞器
D. 两者都含有mRNA、tRNA和rRNA
2、下列关于胞吞和胞吐的叙述正确的是
A. 胞吐过程只能分泌生物大分子
B. 胞吞和胞吐过程都不需要消耗能量
C. 变形虫摄取水中的有机物颗粒可通过胞吞实现
D. 胞吞和胞吐过程都需载体蛋白或通道蛋白的协助
3、下列有关孟德尔一对相对性状的杂交实验的说法中,错误的是
A. 采用统计学的方法对实验数据进行分析,找出遗传的规律
B. 豌豆是自花传粉,在实验过程中免去了人工授粉的麻烦
C. 解释实验现象时提出的假说之一是:F1产生配子时,成对的遗传因子彼此分离
D. 根据假说进行的演绎是:若假说成立,则测交后代出现比例接近的两种表现型
4、下列关于育种的叙述中,正确的是
A. 马和驴杂交的后代骡子是不育的二倍体,而雄蜂是可育的单倍体
B. 单倍体育种常用一定浓度的秋水仙素处理单倍体的种子
C. 三倍体无子西瓜植株是不能通过种子发育而来的
D. 八倍体小黑麦是用基因工程技术创造的新物种
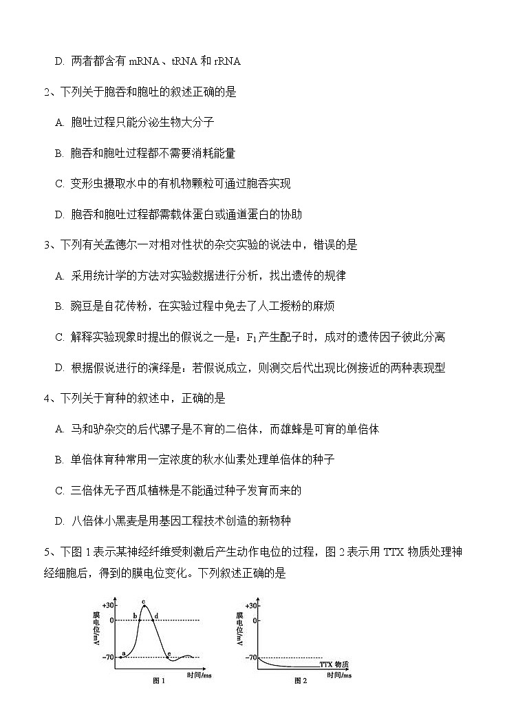
5、下图1表示某神经纤维受刺激后产生动作电位的过程,图2表示用TTX物质处理神经细胞后,得到的膜电位变化。下列叙述正确的是
A. 图1中ac段主要是Na+外流引起的
B. 图1中c点时神经纤维的膜内电位为负值
C. 图1中ce段主要是K+外流引起的,此过程需要消耗ATP
D. 图2中TTX物质可能抑制了Na+的跨膜运输
6、下列关于生态系统稳定性和生物多样性的说法中错误的是
A. 生态系统维持稳定性的原因是其具有自我调节能力
B. 生物多样性的保护就是保护生态系统多样性,提高生态系统的稳定性
C. 湖泊过度捕捞、森林严重砍伐后,其恢复力稳定性下降
D. 生物多样性是生物进化的结果,其间接价值远远大于直接价值
29、(10分)为研究CO2浓度对水稻光合作用的影响,某实验小组测定自然环境中的CO2浓度和高浓度CO2对水稻净光合速率的变化如图所示(不考虑高浓度CO2对pH的影响),请回答:
(1)叶绿体是光合作用的场所,因为它内部巨大的膜表面分布_______________________。
(2)图中B应该对应曲线___________。依据是____________________ _________。
(3)比较曲线①和②的9:30 - 11:30的净光合速率,可得出的结论是________________。
(4)温度在一天中会发生变化,若要测定水稻一天中某一时段的光合速率,还要测定水稻的______________,若在白天进行该过程,需采取_____________措施。
30、(9分)人体血糖的相对稳定是神经系统和多种激素共同作用的结果。如图为人进食后,血液中胰岛素和胰高血糖素浓度的变化情况。请回答下列问题:
(1)图中曲线a、b分别表示______、______。
(2)当血糖升高时,下丘脑通过分泌______(填“神经递质”或“激素”)调节胰岛B细胞
的活动。某糖尿病患者体检时,发现体内的胰岛素含量正常,但其体内的血糖浓度却较高,可能的原因是 。
(3)有一种糖尿病,是因为患者体内某种T细胞过度激活为效应T细胞后,选择性地与胰岛B细胞密切接触,导致胰岛B细胞死亡而发病,这种糖尿病属于______病。患者______(填“能”或“不能”)用定期注射胰岛素的方法控制血糖。
(4)与体液调节相比,神经调节的特点有 (至少答2点)。
31、(8分)蝗灾,是指蝗虫引起的灾变。一旦发生蝗灾,大量的蝗虫会吞食禾田,使农产品完全遭到破坏,引发严重的经济损失以致因粮食短缺而发生饥荒。某课题组以新疆地区的某草原进行了相关的研究。回答下列问题:
(1)草原生态系统的结构包括 。
(2)“粉红椋鸟”被称为“草原蝗虫收割机”,主要以蝗虫为食。在蝗虫爆发的2公顷范围内,第一次捕获60只该鸟,全部标记后释放,半个月后进行第二次捕捉,在第二次捕获中,未标记的有80只,带标记的有30只,则该范围内粉红椋鸟的种群密度是___________。
(3)调查土壤中的小动物类群的丰富度常用________________进行采集。
(4)利用性引诱剂杀灭蝗虫属于________(填“化学”、“ 生物”、“ 机械”)防治。蝗虫数量一般______(填“会”或“不会”)影响直接或间接以它为食物的生物的数量,原因是_ ___。
32、(12分)果蝇的性染色体组成为XY型,其中R和r控制果蝇的红眼和白眼,B和b控制果蝇的刚毛和截毛.R、r和B、b两对基因位于性染色体上(如图乙).图甲中Ⅰ表示X和Y染色体的同源区段,在该区段上基因成对存在,Ⅱ和Ⅲ是非同源区段,在Ⅱ和Ⅲ上分别含有X和Y染色体所特有的基因.请回答下列问题。
(1)果蝇的B和b基因位于图甲中的 ______ (填序号)区段,R和r基因位于图甲中的 ______ (填序号)区段。
(2)在减数分裂时,图甲中的X和Y染色体之间有交叉互换现象的是 ______ (填序号)区段。
(3)已知某一刚毛雄果蝇的体细胞中有B和b两种基因,请写出该果蝇可能的基因型,并设计实验探究B和b在性染色体上的位置情况。
①可能的基因型: __ __ 。
②设计实验:让该果蝇与截毛雌果蝇杂交,分析后代的表现型。
③预测结果和结论:
若后代中雌性个体全为刚毛,雄性个体全为截毛,说明 ;
若后代中雌性个体全为截毛,雄性个体全为刚毛,说明 。
37、 [生物——选修1:生物技术实践] (15分)
生物技术实践中会涉及微生物的筛选、物质的提取等内容。回答下列问题:
(1)从土壤中筛选纤维素分解菌时,所用培养基在成分上的特殊之处在于______。鉴别纤维
素分解菌所用的培养基中应加入刚果红染料,纤维素分解菌分泌的______能分解纤维素从而使培养基中出现透明圈。
(2)采用压榨法提取橘皮精油时,为了提高出油率,需要将新鲜的柑橘皮干燥去水,并用石灰水浸泡。其中石灰水的作用是______。将橘皮压榨后可得到糊状液体,为了获得乳状液,可以先用普通布袋______除去固体物和残渣,然后通过______进一步除去质量较小的残留固体物。
(3)使用鸡血提取DNA时,在鸡血细胞液中加入一定量的蒸馏水,目的是______。为了将DNA和蛋白质分离,可利用的原理有______、______(答出两点)。
38、 [生物——选修3:现代生物科技专题] (15分)
分析下列资料,回答问题。
我国全面放开二孩政策可缓解我国低生育率及人口老龄化带来的问题,“试管婴儿技术”可为不孕夫妇重新获得生育的机会。请回答下列问题:
(1)试管婴儿技术主要用到了胚胎工程中的 技术。(答出2项即可)
(2)自然条件下,当在 时,说明卵子已经完成了受精,这是判断
卵子是否受精的标志。为保证有可以移植的、有活力的胚胎,需要对女性进行超数排卵处理,一般需要注射______,使其排出更多的卵子。
(3)早期胚胎可以分为桑椹胚、囊胚以及______三个阶段。囊胚中的内细胞团将来发育成 。
(4)当胚胎发育到适宜阶段时,可将其取出向受体移植。该“试管婴儿”胚胎也可移植到代孕母体子宫中,其可以在代孕母体子宫中存活的关键因素是: 。
(5)如果是用体外受精的方法获得的胚胎,那么受精过程一般情况下都可以在______或专用的受精溶液中完成。早期的胚胎生命力旺盛,______(填“不存在”或“存在”)与细胞凋亡有关的基因。
2020届高三第三次模拟考试生物试题答案
1、D 2、C 3、B 4、A 5、D 6、B
29、(10分) 【答案】
(1)许多吸收光能的色素分子,还有许多进行光合作用所必须的酶(2分)
(2)①(2分) 在一定的光照强度范围内,二氧化碳浓度高,光合作用强度越大(2分) (3)适当提高光照强度和CO2浓度,可以提高净光合速率(2分)
(4)呼吸速率(1分) 遮光或黑暗(处理)(1分)
30、(9分)【答案】除标记外,每空1分
(1)胰高血糖素;胰岛素
(2)神经递质;胰岛素不能与靶细胞上的特异性受体结合(其他说法合理也可得分)(2分)
(3)自身免疫;能
(4)反应速度迅速;作用范围准确、比较局限;作用途径是反射弧;作用时间短暂(2分)
31、(8分)【答案】除标记外,每空1分
(1) 生态系统的组成成分和食物链和食物网(生态系统的营养结构)(2分)
(2)110只/公顷
(3)取样器取样法
(4) 生物;不会;蝗虫在食物链(或网)的位置还可以由(这个营养级的)其他(或多种)生物所代替(或取代)(2分)
32、(12分)【答案】每空2分
(1)Ⅰ;Ⅱ;(2)Ⅰ;
(3)①XBYb或XbYB ③B和b分别位于X和Y染色体上;B和b分别位于Y和X染色体上
37、(15分)[生物——选修1:生物技术实践]
【答案】除标记外,每空2分
(1)以纤维素为唯一碳源(1分) 纤维素酶
(2)破坏细胞结构,分解果胶,防止橘皮压榨时滑脱 过滤 离心
(3)使鸡血细胞破裂 DNA不溶于酒精溶液,而细胞中的某些蛋白质可溶于酒精 DNA和蛋白质在不同浓度的氯化钠溶液中溶解度不同
38、(15分)[生物——选修3:现代生物科技专题]
【答案】除标记外,每空2分
(1)体外受精技术、早期胚胎培养技术、胚胎移植(答出2点即可)
(2)卵细胞膜和透明带的间隙可以观察到两个极体 促性腺激素
(3)原肠胚(1分) 胎儿的各种组织
(4)受体对移入子宫的外来胚胎基本上不发生免疫排斥反应
(5)获能溶液 存在
欢迎访问“高中试卷网”——http://sj.fjjy.org

