


安徽省合肥市第三十五中学2026届高三下学期第六次检测物理试卷含解析
展开 这是一份安徽省合肥市第三十五中学2026届高三下学期第六次检测物理试卷含解析,共16页。
2.回答选择题时,选出每小题答案后,用铅笔把答题卡上对应题目的答案标号涂黑,如需改动,用橡皮擦干净后,再选涂其它答案标号。回答非选择题时,将答案写在答题卡上,写在本试卷上无效。
3.考试结束后,将本试卷和答题卡一并交回。
一、单项选择题:本题共6小题,每小题4分,共24分。在每小题给出的四个选项中,只有一项是符合题目要求的。
1、2018年11月6日,中国空间站“天和号”以1:1实物形式(工艺验证舱)亮相珠海航展,它将作为未来“天宫号”空间站的核心舱.计划于2022年左右建成的空间站在高度为400~450km(约为地球同步卫星高度的九分之一)的轨道上绕地球做匀速圆周运动,则下列说法正确的是
A.空间站运行的加速度等于地球同步卫星运行的加速度
B.空间站运行的速度约等于地球同步卫星运行速度的3倍
C.空间站运行的周期大于地球的自转周期
D.空间站运行的角速度大于地球自转的角速度
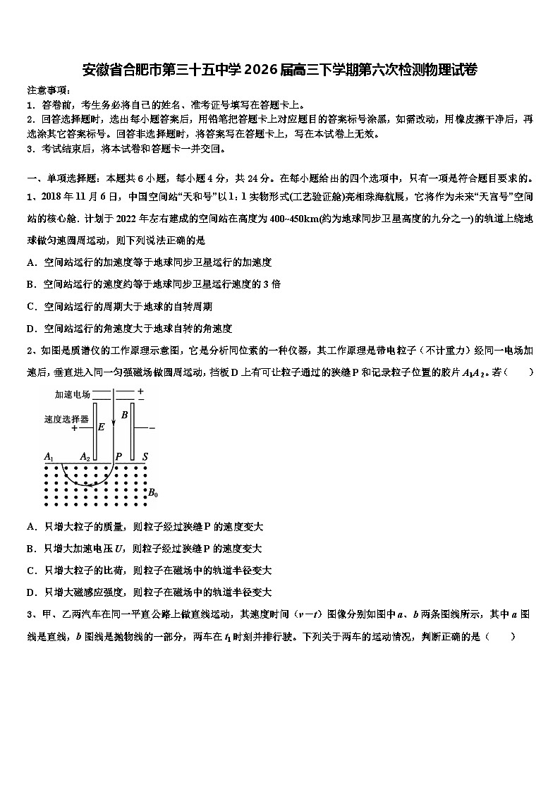
2、如图是质谱仪的工作原理示意图,它是分析同位素的一种仪器,其工作原理是带电粒子(不计重力)经同一电场加速后,垂直进入同一匀强磁场做圆周运动,挡板D上有可让粒子通过的狭缝P和记录粒子位置的胶片A1A 2。若( )
A.只增大粒子的质量,则粒子经过狭缝P的速度变大
B.只增大加速电压U,则粒子经过狭缝P的速度变大
C.只增大粒子的比荷,则粒子在磁场中的轨道半径变大
D.只增大磁感应强度,则粒子在磁场中的轨道半径变大
3、甲、乙两汽车在同一平直公路上做直线运动,其速度时间(v-t)图像分别如图中a、b两条图线所示,其中a图线是直线,b图线是抛物线的一部分,两车在t1时刻并排行驶。下列关于两车的运动情况,判断正确的是( )
A.甲车做负方向的匀速运动
B.乙车的速度先减小后增大
C.乙车的加速度先减小后增大
D.在t2时刻两车也可能并排行驶
4、1916年爱因斯坦建立广义相对论后预言了引力波的存在,2017年引力波的直接探测获得了诺贝尔物理学奖.科学家们其实是通过观测双星轨道参数的变化来间接验证引力波的存在.如图所示为某双星系统A、B绕其连线上的O点做匀速圆周运动的示意图,若A星的轨道半径大于B星的轨道半径,双星的总质量M,双星间的距离为L,其运动周期为T,则下列说法中正确的是
A.A的质量一定大于B的质量
B.A的线速度一定小于B的线速度
C.L一定,M越小,T越小
D.M一定,L越小,T越小
5、2019年4月10日,世界上第一张黑洞照片诞生了,证实了神秘天体黑洞的存在。黑洞是宇宙中质量巨大的一类天体,连光都无法逃脱它的引力束缚。取两天体相距无限远时引力势能为零,引力势能表达式为 ,已知地球半径R=6400km,光速c=3x108m/s。设想把地球不断压缩(保持球形不变),刚好压缩成一个黑洞时,地球表面的重力加速度约为( )
A.7×109m/s2B.7×1010m/s2C.1.4×1010m/s2D.1.4×1011m/s2
6、五星红旗是中华人民共和国的象征和标志;升国旗仪式代表了我国的形象,象征着我国蒸蒸日上天安门广场国旗杆高度为32.6米,而升国旗的高度为28.3米;升国旗时间与北京地区太阳初升的时间是一致的,升旗过程是127秒,已知国旗重量不可忽略,关于天安门的升国旗仪式,以下说法正确的是( )
A.擎旗手在国歌刚刚奏响时,要使国旗在升起初始时,旗面在空中瞬间展开为一平面,必须尽力水平向右甩出手中所握旗面
B.国旗上升过程中的最大速度可能小于0.2m/s
C.当国旗匀速上升时,如果水平风力大于国旗的重量,则国旗可以在空中完全展开为一个平面
D.当国旗匀速上升时,如果水平风力等于国旗的重量,则固定国旗的绳子对国旗的作用力的方向与水平方向夹角45度
二、多项选择题:本题共4小题,每小题5分,共20分。在每小题给出的四个选项中,有多个选项是符合题目要求的。全部选对的得5分,选对但不全的得3分,有选错的得0分。
7、在某一均匀介质中由波源O发出的简谐横波在x轴上传播,某时刻的波形如图所示,其波速为5m/s,则下列说法正确的是_________.
A.此时P、Q两点运动方向相同
B.再经过0.5s质点N刚好在(-5m,20cm)位置
C.在1.5s
相关试卷
这是一份安徽省合肥市第三十五中学2026届高三下学期第六次检测物理试卷含解析,共16页。
这是一份安徽省合肥市第三十五中学2026届高三下学期一模考试物理试题含解析,共18页。试卷主要包含了考生要认真填写考场号和座位序号,的P点,不计粒子重力等内容,欢迎下载使用。
这是一份2026届安徽省合肥三十五中高考物理三模试卷含解析,共14页。
相关试卷 更多
- 1.电子资料成功下载后不支持退换,如发现资料有内容错误问题请联系客服,如若属实,我们会补偿您的损失
- 2.压缩包下载后请先用软件解压,再使用对应软件打开;软件版本较低时请及时更新
- 3.资料下载成功后可在60天以内免费重复下载
免费领取教师福利 




.png)




