


安徽省“皖南八校”2026届高考冲刺模拟物理试题含解析
展开 这是一份安徽省“皖南八校”2026届高考冲刺模拟物理试题含解析,共15页。
2.答题前,认真阅读答题纸上的《注意事项》,按规定答题。
一、单项选择题:本题共6小题,每小题4分,共24分。在每小题给出的四个选项中,只有一项是符合题目要求的。
1、下列电磁波中,衍射能力最强的是( )
A.无线电波B.红外线C.紫外线D.射线
2、最近,我国为“长征九号”研制的大推力新型火箭发动机联试成功,这标志着我国重型运载火箭的研发取得突破性进展.若某次实验中该发动机向后喷射的气体速度约为3 km/s,产生的推力约为4.8×106 N,则它在1 s时间内喷射的气体质量约为
A.1.6×102 kgB.1.6×103 kgC.1.6×105 kgD.1.6×106 kg
3、 “太空涂鸦”技术就是使低轨运行的攻击卫星通过变轨接近高轨侦查卫星,准确计算轨道并向其发射“漆雾”弹,“漆雾”弹在临近侦查卫星时,压爆弹囊,让“漆雾”散开并喷向侦查卫星,喷散后强力吸附在侦查卫星的侦察镜头、太阳能板、电子侦察传感器等关键设备上,使之暂时失效。下列关于攻击卫星说法正确的是( )
A.攻击卫星进攻前需要加速才能进入侦察卫星轨道
B.攻击卫星进攻前的向心加速度小于攻击时的向心加速度
C.攻击卫星进攻前的机械能大于攻击时的机械能
D.攻击卫星进攻时的线速度大于7.9km/s
4、如图,空间存在一方向水平向右的匀强电场,两个带电小球P和Q用相同的绝缘细绳悬挂在水平天花板下,两细绳都恰好与天花板垂直,则
A.P和Q都带正电荷B.P和Q都带负电荷
C.P带正电荷,Q带负电荷D.P带负电荷,Q带正电荷
5、某实验小组用同一光电管完成了光电效应实验,得到了光电流与对应电压之间的关系图像甲、乙、丙,如图所示。则下列说法正确的是( )
A.甲光的频率大于乙光的频率
B.乙光的波长大于丙光的波长
C.甲光的光强大于丙光的光强
D.甲光和丙光产生的光电子的最大初动能不相等
6、氢原子部分能级的示意图如图所示,不同金属的逸出功如下表所示:
大量处于n=4能级的氢原子向低能级跃迁时辐射的所有光子中,能够使金属铯发生光电效应的光子有几种
A.2
B.3
C.4
D.5
二、多项选择题:本题共4小题,每小题5分,共20分。在每小题给出的四个选项中,有多个选项是符合题目要求的。全部选对的得5分,选对但不全的得3分,有选错的得0分。
7、下列说法中正确的是
A.物体做受迫振动,驱动力频率越高,物体振幅越大
B.机械波从一种介质进入另一种介质传播时,其频率保持不变
C.质点做简谐运动,在半个周期的时间内,合外力对其做功一定为零
D.用单摆测重力加速度的实验时,在几个体积相同的小球中,应选择质量大的小球
E.交通警察向远离警车的车辆发送频率为的超声波,测得返回警车的超声波频率为,则
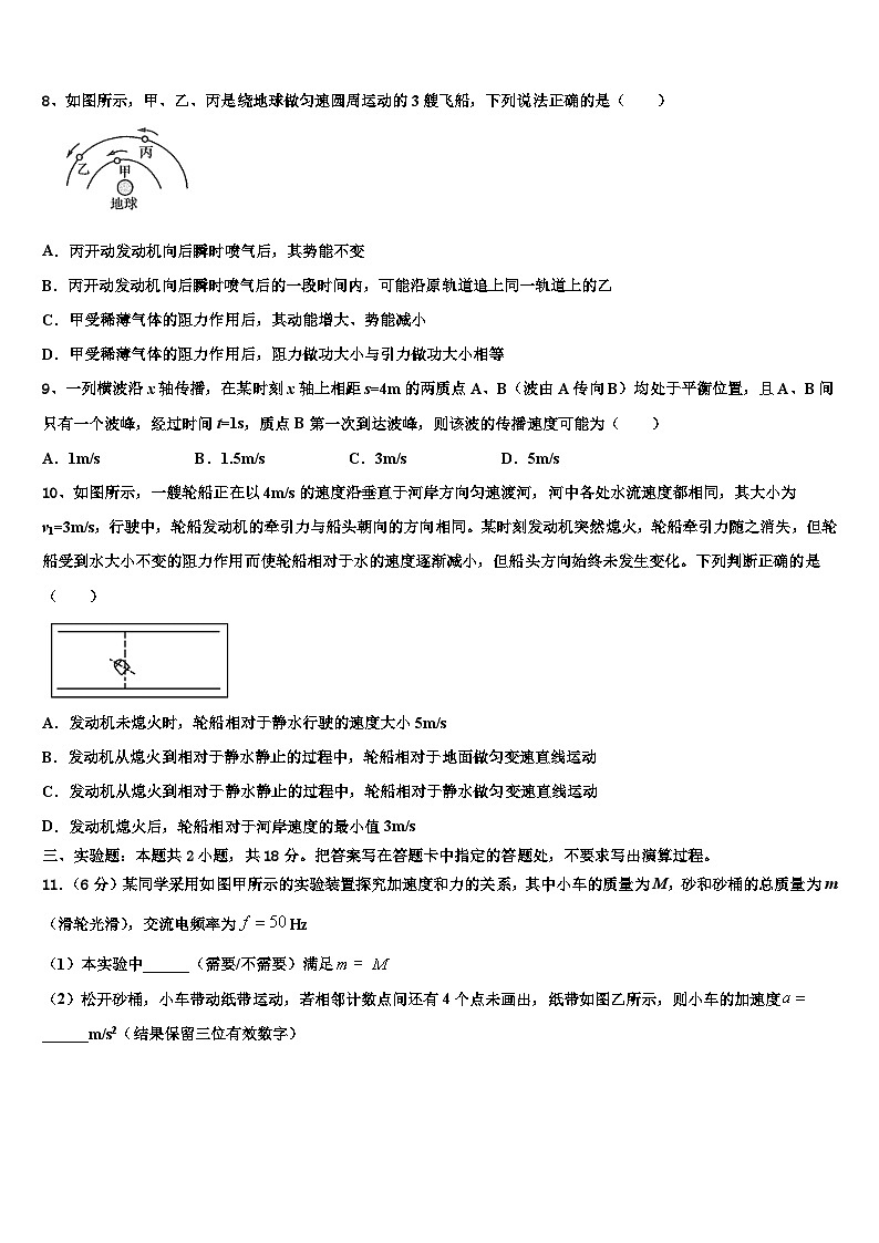
8、如图所示,甲、乙、丙是绕地球做匀速圆周运动的3艘飞船,下列说法正确的是( )
A.丙开动发动机向后瞬时喷气后,其势能不变
B.丙开动发动机向后瞬时喷气后的一段时间内,可能沿原轨道追上同一轨道上的乙
C.甲受稀薄气体的阻力作用后,其动能增大、势能减小
D.甲受稀薄气体的阻力作用后,阻力做功大小与引力做功大小相等
9、一列横波沿x轴传播,在某时刻x轴上相距s=4m的两质点A、B(波由A传向B)均处于平衡位置,且A、B间只有一个波峰,经过时间t=1s,质点B第一次到达波峰,则该波的传播速度可能为( )
A.1m/sB.1.5m/sC.3m/sD.5m/s
10、如图所示,一艘轮船正在以4m/s的速度沿垂直于河岸方向匀速渡河,河中各处水流速度都相同,其大小为v1=3m/s,行驶中,轮船发动机的牵引力与船头朝向的方向相同。某时刻发动机突然熄火,轮船牵引力随之消失,但轮船受到水大小不变的阻力作用而使轮船相对于水的速度逐渐减小,但船头方向始终未发生变化。下列判断正确的是( )
A.发动机未熄火时,轮船相对于静水行驶的速度大小5m/s
B.发动机从熄火到相对于静水静止的过程中,轮船相对于地面做匀变速直线运动
C.发动机从熄火到相对于静水静止的过程中,轮船相对于静水做匀变速直线运动
D.发动机熄火后,轮船相对于河岸速度的最小值3m/s
三、实验题:本题共2小题,共18分。把答案写在答题卡中指定的答题处,不要求写出演算过程。
11.(6分)某同学采用如图甲所示的实验装置探究加速度和力的关系,其中小车的质量为M,砂和砂桶的总质量为m(滑轮光滑),交流电频率为Hz
(1)本实验中______(需要/不需要)满足
(2)松开砂桶,小车带动纸带运动,若相邻计数点间还有4个点未画出,纸带如图乙所示,则小车的加速度______m/s2(结果保留三位有效数字)
12.(12分)一般的话筒用的是一块方形的电池(层叠电池),如图甲所示,标称电动势为9V。某同学想要测量该电池实际的电动势和内阻,实验室提供了以下器材:
A.待测方形电池
B.电压表(量程0~3V,内阻约为4kΩ)
C.电流表(量程0~0.6A,内阻为1.0Ω)
D.电流表(量程0~3A,内阻为1.0Ω)
E.电阻箱(阻值范围0~999.9Ω)
F.电阻箱(阻值范围0~9999.9Ω)
G.滑动变阻器(阻值范围0~20Ω)
H.滑动变阻器(阻值范围0~20kΩ)
I.开关、导线若干
(1)该同学根据现有的实验器材,设计了如图乙所示的电路图。根据如图乙所示电路图和如图丙所示图像,为完成该实验,电流表应选_____,电阻箱应选______,滑动变阻器应选_______(均填写器材前字母标号)
(2)实验需要把电压表量程扩大为0~9V。该同学按图乙连接好实验器材,检查电路无误后,将R1的滑片移到最左端,将电阻箱R2调为零,断开S3,闭合S1,将S2接a,适当移动R1的滑片,电压表示数为2.40V;保持R1接入电路中的阻值不变,改变电阻箱R2的阻值,当电压表示数为________V时,完成扩大量程,断开S1。
(3)保持电阻箱R2阻值不变,开关S2接b,闭合S3、S1,从右到左移动R1的滑片,测出多组U、I,并作出U-I图线如图丙所示,可得该电池的电动势为________V,内阻为________Ω。
四、计算题:本题共2小题,共26分。把答案写在答题卡中指定的答题处,要求写出必要的文字说明、方程式和演算步骤。
13.(10分)如图所示,内表面光滑绝缘的半径为的圆形轨道处于竖直平面内,有竖直向下的匀强电场,场强大小为有一质量为、带负电的小球,电荷量大小为,小球在圆轨道内壁做圆周运动,当运动到最低点A时,小球与轨道压力恰好为零,g取,求:
小球在A点处的速度大小;
小球运动到最高点B时对轨道的压力.
14.(16分)两平行金属导轨水平放置,导轨间距。一质量的金属棒垂直于导轨静止放在紧贴电阻处,电阻,其他电阻不计。矩形区域内存在有界匀强磁场,磁场的磁感应强度大小,金属棒与两导轨间的动摩擦因数均为,电阻与边界的距离。某时刻金属棒在一水平外力作用下由静止开始向右匀加速穿过磁场,其加速度大小,取。
(1)求金属棒穿过磁场的过程中平均电流的大小;
(2)若自金属棒进入磁场开始计时,求金属棒在磁场中运动的时间内,外力随时间变化的关系。
(3)求金属棒穿过磁场的过程中所受安培力的冲量的大小。
15.(12分)如图所示,AB为竖直平面内的细管状半圆轨道,AB连线为竖直直径,轨道半径R=6.4m,轨道内壁光滑,A、B两端为轨道的开口。BC为粗糙水平轨道,其长度s=8.4m。CD为倾角θ=37°的斜面。用两个小物块a、b紧靠在一轻弹簧的两端将弹簧压缩,用细线将两物块绑住,沿轨道静置于C点。弹簧很短,物块与弹簧均不拴接,物块a的线度略小于细管的内径。烧断细线,两物块先后落到斜面的M点,CM两点之间的距离L=12m。已知物块跟水平轨道之间的动摩擦因数,忽略空气阻力,取重力加速度g=10m/s2,sin37°=0.6,cs37°=0.8。求:
(1)物块b刚离开弹簧的瞬间,其速率v0是多少;
(2)设物块a、b的质量分别为m1、m2,则是多少?(结果可以用根式表示)
参考答案
一、单项选择题:本题共6小题,每小题4分,共24分。在每小题给出的四个选项中,只有一项是符合题目要求的。
1、A
【解析】
对题中的几种电磁波波长进行排序,无线电波>红外线>紫外线>射线,波长越长的电磁波衍射能力越强,A正确,BCD错误。
故选A。
2、B
【解析】
设该发动机在s时间内,喷射出的气体质量为,根据动量定理,,可知,在1s内喷射出的气体质量,故本题选B.
3、A
【解析】
A.攻击卫星的轨道半径小,进攻前需要加速做离心运动,才能进入侦查卫星轨道,故A正确;
B.根据
得
可知,攻击前,攻击卫星的轨道半径小,故攻击卫星进攻前的向心加速度大于攻击时的向心加速度,故B错误;
C.攻击卫星在攻击过程中,做加速运动,除引力以外的其他力做正功,机械能增加,故攻击卫星进攻前的机械能小于攻击时的机械能,故C错误;
D.根据万有引力提供向心力
得
轨道半径越小,速度越大,当轨道半径最小等于地球半径时,速度最大,等于第一宇宙速度7.9km/s,故攻击卫星进攻时在轨运行速率小于7.9km/s,故D错误。
故选A。
4、D
【解析】
AB.受力分析可知,P和Q两小球,不能带同种电荷,AB错误;
CD.若P球带负电,Q球带正电,如下图所示,恰能满足题意,则C错误D正确,故本题选D.
5、C
【解析】
A.根据eUc=Ek=hv-W0,入射光的频率越高,对应的遏止电压Uc越大。甲光的遏止电压小于乙光,所以甲光频率小于乙光的频率,故A错误;
B.丙光的遏止电压小于乙光的遏止电压,所以丙光的频率小于乙光的频率,则乙光的波长小于丙光的波长,故B错误;
C.由于甲光的饱和光电流大于丙光饱和光电流,两光频率相等,所以甲光的强度高于丙光的强度,故C正确;
D.甲光的遏止电压等于丙光的遏止电压,由Ekm=e•U遏可知,甲光对应的光电子最大初动能等于丙光的光电子最大初动能。故D错误;
故选C。
6、C
【解析】
氢原子由量子数n=4的能级跃迁低能级时辐射光子的能量有6种;其中: E4-E1=-0.8+13.6eV=12.8eV;E4-E2=-0.8+3.40eV=2.6eV;E4-E3=-0.85+1.51eV=0.66eV;E3-E2=-1.51+3.40eV=1.89eV;E3-E1=-1.51+13.6eV=12.09eV;E2-E1=-3.40+13.6eV=10.2eV;金属铯的逸出功为1.9eV,则能够使金属铯发生光电效应的光子有4种,故选C.
二、多项选择题:本题共4小题,每小题5分,共20分。在每小题给出的四个选项中,有多个选项是符合题目要求的。全部选对的得5分,选对但不全的得3分,有选错的得0分。
7、BCD
【解析】
A. 物体做受迫振动的频率等于驱动力的频率,当系统的固有频率等于驱动力的频率时,振幅达最大,这种现象称为共振。故A错误;
B. 机械波从一种介质进入另一种介质传播时,其频率保持不变,故B正确;
C. 振子做简谐运动,在半个周期时间内,振子的速率不变,根据动能定理得知合外力做的功一定为0,故C正确;
D.为了减小阻力的影响,用单摆测重力加速度的实验时,在几个体积相同的小球中,应选择质量大的小球,故D正确;
E. 交通警察向远离警车的车辆发送频率为的超声波,测得返回警车的超声波频率为,因为相互远离,根据开普勒效应可知,故E错误。
故选BCD。
8、AC
【解析】
A.丙向后瞬时喷气后,速度增大,但位置尚未变化,其势能不变,选项A正确;。
B.综合应用牛顿第二定律、功和能的推论。丙飞船向后瞬时喷气后速度增大,之后离开原来轨道,轨道半径变大,不可能沿原轨道追上同一轨道上的乙,选项B错误;
CD.甲受稀薄气体的阻力作用时,甲轨道半径缓慢减小,做半径减小的圆周运动,由可知其动能增大、势能减小、机械能减小,由动能定理可知,即此过程中有阻力做功大小小于引力做功大小,选项C正确,D错误;
故选AC.
9、AC
【解析】
根据题意画出A、B间只有一个波峰的所有波形如图所示。由于波的传播方向由A到B,可分为下列四种情形:
a图中,λ=8m;经过时间t=1s,质点B第一次到达波峰,可知T=4s,则波速
b图中,λ=4m;经过时间t=1s,质点B第一次到达波峰,可知
,
则波速
c图中,λ=4m;经过时间t=1s,质点B第一次到达波峰,可知,则波速
d图中,;经过时间t=1s,质点B第一次到达波峰,可知
,
则波速
故AC正确,BD错误。
故选AC。
10、AC
【解析】
A.发动机未熄火时,轮船实际运动速度与水流速度方向垂直,如图所示:
故此时船相对于静水的速度的大小为
设v与的夹角为,则
A正确;
B.发动机从熄火到相对于静水静止的过程中,相对于地面初速度为图中的v,而因受阻力作用,其加速度沿图中的反方向,所以轮船相对于地面做类斜上抛运动,即做匀变速曲线运动,B错误;
C.发动机从熄火到相对于静水静止的过程中,相对于静水初速度为图中的,而因受阻力作用,其加速度沿图中的反方向,所以轮船相对于静水做匀变速直线运动,C正确;
D.熄火前,船的牵引力沿的方向,水的阻力与的方向相反,熄火后,牵引力消失,在阻力作用下,逐渐减小,但其方向不变,当与的矢量和与垂直时轮船的合速度最小,如图所示,则
D错误。
故选AC。
三、实验题:本题共2小题,共18分。把答案写在答题卡中指定的答题处,不要求写出演算过程。
11、不需要 2.01
【解析】
(1)[1]小车所受拉力可以由弹簧测力计测出,无需满足
(2)[2]计数点间有4个点没有画出,计数点间的时间间隔为
t=0.02×5s=0.1s
由匀变速直线运动的推论
可得小车的加速度
代入数据解得a=2.01m/s2
12、D F G 0.80 8.94 2.0
【解析】
(1)[1]由图示图象可知,所测最大电流约为2A,则电流表应选择D;
[2]电源电动势约为9V,需要把电压表改装成9V的电压表,串联电阻分压为6V,是电压表量程的2倍,由串联电路特点可知,分压电阻阻值为电压表内阻的2倍,约为8KΩ,电阻箱应选择F;
[3] 由于要测量该电池实际的电动势和内阻,为方便实验操作,滑动变阻器应选择G;
(2)[4] 把量程为3V的电压表量程扩大为9V,分压电阻分压为6V,分压电阻分压是电压表两端电压的2倍,由题意可知,电压表所在支路电压为2.40V,分压电阻两端电压为电压表两端电压的2倍,实验时应保持位置不变,改变阻值,当电压表示数为0.80V,此时电阻箱分压1.60V,完成电压表扩大量程;
(3)[5] 分压电阻箱两端电压是电压表两端电压的2倍,电压表示数为,则路端电压为,在闭合电路中,电源电动势
整理可得
由图示图象可知,图象纵轴截距
电源电动势
[6]图象斜率的绝对值
电源内阻
四、计算题:本题共2小题,共26分。把答案写在答题卡中指定的答题处,要求写出必要的文字说明、方程式和演算步骤。
13、;
【解析】
(1)重力:G=mg=0.12kg×10N/kg=1.2N
电场力:F=qE=1.6×10﹣6C×3×106V/m=4.8N
在A点,有:qE﹣mg=m
代入数据解得:v1=6m/s
(2)设球在B点的速度大小为v2,从A到B,由动能定理有:
(qE﹣mg)×(2R)=mv22﹣mv12
在B点,设轨道对小球弹力为FN,则有:
FN+mg﹣qE=mv22
由牛顿第三定律有:FN′=FN
代入数据解得:FN′=21.6N
【点睛】
本题关键是明确小球的受力情况和运动情况,结合动能定理和向心力公式列式分析,可以将重力和电场力合成为“等效重力”,然后就能够结合竖直平面内的圆周运动模型进行分析.
14、 (1);(2)其中;(3)。
【解析】
(1)设金属棒到达磁场左、右边界、时的速度分别为、则有
解得
由电磁感应规律,金属棒的平均感应电动势
金属棒穿过磁场的过程中平均电流的大小
联立以上各式,解得
。
(2)金属棒在磁场中运动时产生感应电动势,金属棒中有感应电流,则金属棒速度为时受到的安培力
由牛顿第二定律得
又因为
所以在金属棒进入磁场后,拉力
代入数据得
其中。
(3)由(2)可知,金属棒在通过磁场的过程中所受安培力的大小
画出安培力随时间变化的图象如图乙所示
乙
图中
金属棒穿过磁场的过程中,其受到的安培力的冲量即为图线与横轴所围图形的面积,即
15、 (1); (2)或
【解析】
(1)物块b离开弹簧后做平抛运动。设从C运动到M历时为t,则
,
代入数据解得
,
(2) ①物块a能够经过A点做平抛运动落到斜面的M点。设物块a经过A点的速率为vA,从A运动到M历时为t1,则
,
解得
,
设物块a刚被弹簧弹开时的速率为vCl,在从C运动到A的过程中,由动能定理得
解得
vCl=19m/s
弹簧弹开物块a、b的过程中,物块a、b动量守恒。选向右的方向为正方向,由动量守恒定律得
解得
②物块a被弹簧弹开后不能到达A点,物块a从C点做平抛运动落到斜面的M点,做平抛运动的初速度大小也是v0。设物块a刚被弹簧弹开时的速率为vC2,在物块a从C向左运动到再次回到C点的过程中,由动能定理得
解得:
弹簧弹开物块a、b的过程中,物块a、b动量守恒。选向右的方向为正方向,由动量守恒定律得
解得
铯
钙
镁
铍
钛
金
逸出功W/eV
1.9
2.7
3.7
3.9
4.1
4.8
相关试卷
这是一份安徽省“皖南八校”2026届高考冲刺模拟物理试题含解析,共15页。
这是一份安徽省“江淮十校”2026届高考冲刺物理模拟试题含解析,共18页。试卷主要包含了考生必须保证答题卡的整洁等内容,欢迎下载使用。
这是一份安徽省”皖南八校“联盟2026届高考仿真模拟物理试卷含解析,共16页。试卷主要包含了射出电场,重力加速度为g等内容,欢迎下载使用。
相关试卷 更多
- 1.电子资料成功下载后不支持退换,如发现资料有内容错误问题请联系客服,如若属实,我们会补偿您的损失
- 2.压缩包下载后请先用软件解压,再使用对应软件打开;软件版本较低时请及时更新
- 3.资料下载成功后可在60天以内免费重复下载
免费领取教师福利 




.png)




