


所属成套资源:2026兰州高三下学期一模及答案(九科)
2026兰州高三下学期一模生物试题扫描版含答案
展开 这是一份2026兰州高三下学期一模生物试题扫描版含答案,文件包含2026年兰州市高三模拟考试生物pdf、2026年兰州市高三模拟考试生物答案docx等2份试卷配套教学资源,其中试卷共5页, 欢迎下载使用。
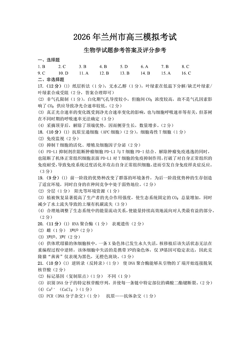
一、选择题
1. B 2. C 3. B 4. B 5. D 6. A 7. B 8. C
9. C 10. D 11. A 12. B 13. B 14. B 15. A 16. C
二、非选择题
17.(12分)(1) 纸层析法(1分),无水乙醇(1分),叶绿素在低温下分解/缺乏叶绿素/叶绿素合成受阻(2分,答案合理即可)
(2) 非气孔限制(1分),白化期气孔导度较小,但胞间CO₂浓度较高,故不是气孔因素影响了CO₂供应导致净光合速率较低。(2分)
(3) 真正光合速率的变化既受到净光合速率变化的影响,也与细胞呼吸速率等有关,但茶树在不同时期的呼吸速率无法确定(3分)
(4) 采摘顶芽后,解除了顶端优势,因而侧芽生长,数量增多。(2分)
18.(10分)(1) 抗原呈递细胞(APC细胞)(2分),细胞毒性T细胞(1分)
(2) 免疫监视(2分)
(3) 抑制T细胞的活化、增殖及细胞因子分泌(2分)
(4) PD-L1抑制剂在阻断肿瘤细胞PD-L1与T细胞PD-1结合、解除肿瘤免疫逃逸的同时,也阻断了机体正常组织细胞表面PD-L1对T细胞的免疫抑制作用,打破了对自身正常组织的免疫耐受,导致免疫系统过度活化并攻击自身正常组织细胞,进而引发自身免疫样炎症反应。(3分)
19.(9分)(1) 前一阶段的优势种改变了群落的环境条件,为后一阶段优势种的生存创造了适宜环境,同时自身的在种间竞争中处于弱势地位。(2分)
(2) 分层(1分) 阳光等环境资源(1分)
(3) 植被恢复显著提高了生产者的光合作用强度,使生态系统固定的CO₂总量增加,同时减少了水土流失导致的土壤有机碳流失(3分)
(4) 合理地调整了生态系统中的能量流动关系,使能量持续高效地流向对人类最有益的部分。(2分)
20.(11分)(1) RNA聚合酶(1分) 表观遗传(2分)
(2) 雌(1分) XᴮXᴼ(2分)
(3) XᴮXᴼ、XᴮY(2分)
(4) 供体玳瑁猫的体细胞核中,一条X染色体已发生永久失活,核移植后该失活状态无法在重编程过程中逆转,该体细胞中失活的是携带Xᴼ的染色体,仅Xᴮ基因可稳定表达,因此克隆猫“茜茜”仅表现为黑色,无橙色斑块。(3分)
21.(10分)(1) 逆转录(反转录)(1分) 使DNA聚合酶能够从引物的3'端开始连接脱氧核苷酸(2分)
(2) 标记基因(复制原点)(1分) 不同(1分)
(3) 识别DNA分子的特定核苷酸序列,并使每一条链中特定部位的磷酸二酯键断裂。(2分)
(4) Ca²⁺(CaCl₂)(1分)
(5) PCR(DNA分子杂交)(1分) 抗原——抗体杂交(1分)
相关试卷
这是一份甘肃省兰州市2026届高三下学期一模生物试卷(扫描版附答案),文件包含2026年兰州市高三模拟考试生物pdf、2026年兰州市高三模拟考试生物答案docx等2份试卷配套教学资源,其中试卷共5页, 欢迎下载使用。
这是一份2026届甘肃省兰州市高三下学期高考一模生物试题(含答案),文件包含2026年兰州市高三模拟考试生物pdf、2026年兰州市高三模拟考试生物答案docx等2份试卷配套教学资源,其中试卷共5页, 欢迎下载使用。
这是一份甘肃省2026届高三下学期一模生物试卷(扫描版附答案),共9页。
相关试卷 更多
- 1.电子资料成功下载后不支持退换,如发现资料有内容错误问题请联系客服,如若属实,我们会补偿您的损失
- 2.压缩包下载后请先用软件解压,再使用对应软件打开;软件版本较低时请及时更新
- 3.资料下载成功后可在60天以内免费重复下载
免费领取教师福利 





.png)




