



所属成套资源:2026兰州高三下学期一模及答案(九科)
2026兰州高三下学期一模政治试题扫描版含答案
展开 这是一份2026兰州高三下学期一模政治试题扫描版含答案,文件包含2026年兰州市高三模拟考试政治pdf、2026年兰州市高三模拟考试政治答案docx等2份试卷配套教学资源,其中试卷共8页, 欢迎下载使用。
一、选择题:
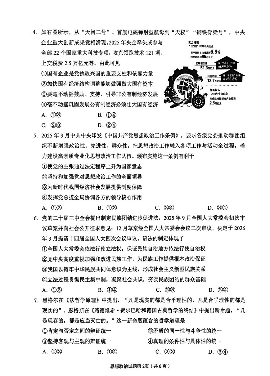
二、非选择题:
17.(10分)①坚持以人民为中心的发展思想,贯彻共享发展理念,实施就业优先战略维护人民根本利益,增进民生福祉。
②建设现代化产业体系,把发展经济的着力点放在实体经济上,推动产业结构优化升级。
③贯彻创新发展理念,加快推动科技创新和产业创新深度融合,培育经济发展新动能。
④坚持开放发展理念,推进高水平对外开放,深度融入高质量共建“一带一路”和西部陆海新通道建设。
⑤加快构建以国内大循环为主体、国内国际双循环相互促进的新发展格局,积极服务和融入全国统一大市场建设与国内国际双循环,推动对外开放迈上新台阶。
(答出任意4点即可得满分)
18.(1)(10分)①人大代表密切联系群众,行使监督权,既为检察公益诉讼提供了精准的案件来源,又践行了全过程人民民主的理念,让治理过程充分汇聚民意。
②检察机关依法开展公益诉讼,履行了法律监督机关的法定职责。以法治思维和法治方式破解公共利益保护难题,彰显了法治在国家治理中的重要作用。
③行政机关主动认领整改责任,监督企业落实修复措施,是坚持依法行政,积极履行环境保护职能的体现,提升了公共事务治理效能。
④该模式整合人大代表、检察机关、行政机关等多方力量共同参与,凝聚起长城保护的强大合力,增强了全社会的法治观念和公益保护意识,推动了法治社会建设。
(2)(8分)①被告未经许可利用原告肖像和AI合成声音进行商业营销,侵犯了原告肖像权和声音权益,应当承担赔礼道歉、赔偿损失等侵权责任。(3分)
②被告使用原告肖像及高度近似的AI合成声音,实质是利用原告的社会影响力进行商业营销,属于典型的“搭便车”行为,也构成不正当竞争。(3分)
③法院的判决既维护了原告的人格尊严与财产权益,也对AI技术滥用的商业侵权行为作出否定性评价,有利于规范市场秩序、引导科技向善。(2分)
19.(8分)①维护国家利益是主权国家对外活动的出发点和落脚点,加入上合组织符合许多国家的国家利益。
②和平与发展是当今时代的主题,上合组织推动了本区域的和平和发展,符合许多向往和平与发展的国家参与经济全球化发展自己的强烈愿望。
③世界多极化加速推进,上合组织是构建新型国际关系的典范,国际影响力和感召力日益增强,许多国家认同“上海精神”。
④中国作为创始成员国,推动践行“上海精神”,提出全球治理倡议,为上合组织注入发展动力,彰显负责任大国担当。
(答出任意3点得满分)
20.(1)(10分)①物质决定意识,意识是物质的反映,要求我们坚持一切从实际出发,实事求是。金沙江流域水电建设中直面生态难题,立足金沙江实际,制定并实施针对性举措,契合了国家建设和生态保护的客观需求,为和谐共生奠定了坚实基础。(3分)
②意识对物质具有能动的反作用,正确的意识能够促进客观事物的发展。金沙江水电建设坚持经济效益为生态保护让路的绿色发展理念,彰显了正确意识对和谐发展的推动作用。(3分)
③规律具有普遍性和客观性,要求我们尊重规律、按规律办事。金沙江水电建设者遵循人与自然和谐共生的规律,通过主动作为破解生态难题,做到了尊重客观规律与发挥主观能动性的统一。(4分)
(2)(6分)本题是开放性试题,评分等级参考量表如下:
题号
1
2
3
4
5
6
7
8
9
10
11
12
13
14
15
16
答案
B
D
C
B
C
D
A
A
C
B
D
A
C
D
B
A
分值
评分说明
5~6分
紧扣主题,观点鲜明,逻辑严密,条理清晰,学科术语使用规范,能明确表达自己的见解,综合展开论述。
3~4分
能扣住主题展开论述,观点比较明确,学科术语应用较为规范,具有一定的逻辑性。
1~2分
观点不明确,缺乏逻辑,罗列知识点,学科术语运用不准确。
0分
应答与试题无关;或者不符合题目要求;或者没有应答。
相关试卷
这是一份甘肃省兰州市2026届高三下学期一模政治试卷(扫描版附答案),文件包含2026年兰州市高三模拟考试政治pdf、2026年兰州市高三模拟考试政治答案docx等2份试卷配套教学资源,其中试卷共8页, 欢迎下载使用。
这是一份2026届甘肃省兰州市高三下学期高考一模政治试题(含答案),文件包含2026年兰州市高三模拟考试政治pdf、2026年兰州市高三模拟考试政治答案docx等2份试卷配套教学资源,其中试卷共8页, 欢迎下载使用。
这是一份2026届甘肃省兰州市下学期高三一模政治试题(含答案)含答案解析,文件包含2026年兰州市高三模拟考试政治pdf、2026年兰州市高三模拟考试政治答案docx等2份试卷配套教学资源,其中试卷共8页, 欢迎下载使用。
相关试卷 更多
- 1.电子资料成功下载后不支持退换,如发现资料有内容错误问题请联系客服,如若属实,我们会补偿您的损失
- 2.压缩包下载后请先用软件解压,再使用对应软件打开;软件版本较低时请及时更新
- 3.资料下载成功后可在60天以内免费重复下载
免费领取教师福利 





.png)




