


2026届四川省广元川师大万达中学高三第三次模拟考试物理试卷含解析
展开 这是一份2026届四川省广元川师大万达中学高三第三次模拟考试物理试卷含解析,共16页。
2.回答选择题时,选出每小题答案后,用铅笔把答题卡上对应题目的答案标号涂黑,如需改动,用橡皮擦干净后,再选涂其它答案标号。回答非选择题时,将答案写在答题卡上,写在本试卷上无效。
3.考试结束后,将本试卷和答题卡一并交回。
一、单项选择题:本题共6小题,每小题4分,共24分。在每小题给出的四个选项中,只有一项是符合题目要求的。
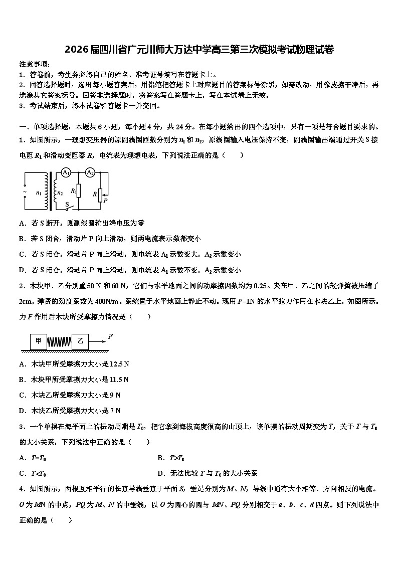
1、如图所示,一理想变压器的原副线圈匝数分别为n1和n2,原线圈输入电压保持不变,副线圈输出端通过开关S接电阻R1和滑动变阻器R,电流表为理想电表,下列说法正确的是( )
A.若S断开,则副线圈输出端电压为零
B.若S闭合,滑动片P向上滑动,则两电流表示数都变小
C.若S闭合,滑动片P向上滑动,则电流表A1示数变大,A2示数变小
D.若S闭合,滑动片P向上滑动,则电流表A1示数不变,A2示数变小
2、木块甲、乙分别重50 N和60 N,它们与水平地面之间的动摩擦因数均为0.25。夹在甲、乙之间的轻弹簧被压缩了2cm,弹簧的劲度系数为400N/m。系统置于水平地面上静止不动。现用F=1N的水平拉力作用在木块乙上,如图所示。力F作用后木块所受摩擦力情况是( )
A.木块甲所受摩擦力大小是12.5 N
B.木块甲所受摩擦力大小是11.5 N
C.木块乙所受摩擦力大小是9 N
D.木块乙所受摩擦力大小是7 N
3、一个单摆在海平面上的振动周期是T0,把它拿到海拔高度很高的山顶上,该单摆的振动周期变为T,关于T与T0的大小关系,下列说法中正确的是( )
A.TT0B.TT0
C.TT0D.无法比较T与T0的大小关系
4、如图所示,两根互相平行的长直导线垂直于平面S,垂足分别为M、N,导线中通有大小相等、方向相反的电流。O为MN的中点,PQ为M、N的中垂线,以O为圆心的圆与 MN、PQ分别相交于a、b、c、d四点。则下列说法中正确的是( )
A.O点处的磁感应强度为零
B.a、b两点处的磁感应强度大小相等,方向相反
C.a、c两点处的磁感应强度方向不同
D.c、d两点处的磁感应强度大小相等,方向相同
5、如图所示,一个带正电荷q、质量为的小球,从光滑绝缘斜面轨道的A点由静止下滑,然后沿切线进入竖直面上半径为R的光滑绝缘圆形轨道,恰能到达轨道的最高点B.现在空间加一竖直向下的匀强电场,若仍从A点由静止释放该小球(假设小球的电荷量q在运动过程中保持不变,不计空气阻力),则( )
A.小球一定不能到达B点
B.小球仍恰好能到达B点
C.小球一定能到达B点,且在B点对轨道有向上的压力
D.小球能否到达B点与所加的电场强度的大小有关
6、通信卫星一般是相对地面“静止”的同步卫星,三颗同步卫星就可以实现全球通信。设地球的半径为,地面的重力加速度为,地球的自转周期为。则速度为的电磁波从一颗卫星直线传播至相邻的另一颗卫星,传播时间为( )
A.B.
C.D.
二、多项选择题:本题共4小题,每小题5分,共20分。在每小题给出的四个选项中,有多个选项是符合题目要求的。全部选对的得5分,选对但不全的得3分,有选错的得0分。
7、如图所示,A、B两滑块质量分别为2kg和4kg,用一轻绳将两滑块相连后分别置于两等高的水平面上,并用手按着两滑块不动。第一次是将一轻质动滑轮置于轻绳上,然后将一质量为4kg的钩码C挂于动滑轮上,只释放A而按着B不动;第二次是将钩码C取走,换作竖直向下的40N的恒力作用于动滑轮上,只释放B而按着A不动。重力加速度g=10m/s2,不计一切摩擦,则下列说法中正确的是( )
A.第一次操作过程中,滑块A和钩码C加速度大小相同
B.第一次操作过程中,滑块A的加速度为
C.第二次操作过程中,绳张力大小为20N
D.第二次操作过程中,滑块B的加速度为10m/s2
8、如图所示,一光滑绝缘足够长的斜面与两个等量同种正点电荷连线的中垂面重合,O为两点电荷连线的中点。A、B为斜面上的两点,且。一个带电荷量为q、质量为m,可视为质点的小物块,从A点以初速度v0开始沿斜面下滑,到达B点速度恰好为零。(斜面对电场无影响)以下说法正确的是( )
A.小物块带正电,从A运动到B点,加速度先增大后减小
B.小物块带负电,从A运动到B点,电势能先减小后增大
C.小物块运动到O点时具有最大速度
D.小物块能回到A点,且速度大小等于v0
9、如图所示,a、b小球均能沿各自斜轨道匀速下滑到竖直圆的最低点,现分别让小球a、b以va、vb的速度沿各自轨道从最低点同时向上滑动,两小球速度同时减小到0,重力加速度为g,轨道与圆在同一竖直面内,sin37°=0.6,cs37°=0.8,则( )
A.a、b小球与斜面间的动摩擦因数之比μa:μb=9:16
B.a、b小球沿斜面向上运的加速度之比以aa:ab=4:3
C.va:vb=4:3
D.两小球不可能同时达到圆周上
10、如图所示,水平面(未画出)内固定一绝缘轨道ABCD,直轨道AB与半径为R的圆弧轨道相切于B点,圆弧轨道的圆心为O,直径CD//AB。整个装置处于方向平行AB、电场强度大小为E的匀强电场中。一质量为m、电荷量为q的带正电小球从A点由静止释放后沿直轨道AB下滑。记A、B两点间的距离为d。一切摩擦不计。下列说法正确的是( )
A.小球到达C点时的速度最大,且此时电场力的功率最大
B.若d=2R,则小球通过C点时对轨道的压力大小为7qE
C.若d=R,则小球恰好能通过D点
D.无论如何调整d的值都不可能使小球从D点脱离轨道后恰好落到B处
三、实验题:本题共2小题,共18分。把答案写在答题卡中指定的答题处,不要求写出演算过程。
11.(6分)某实验小组利用如图甲所示的装置测量当地的重力加速度。
(1)为了使测量误差尽量小,下列说法中正确的是________;
A.组装单摆须选用密度和直径都较小的摆球
B.组装单摆须选用轻且不易伸长的细线
C.实验时须使摆球在同一竖直面内摆动
D.为了使单摆的周期大一些,应使摆线相距平衡位置有较大的角度
(2)该实验小组用20分度的游标卡尺测量小球的直径。某次测量的示数如图乙所示,读出小球直径为d=______cm;
(3)该同学用米尺测出悬线的长度为L,让小球在竖直平面内摆动。当小球经过最低点时开始计时,并计数为0,此后小球每经过最低点一次,依次计数为1、2、3……。当数到40时,停止计时,测得时间为t。改变悬线长度,多次测量,利用计算机作出了t2–L图线如图丙所示。根据图丙可以得出当地的重力加速度g=__________ m/s2。(取π2=9.86,结果保留3位有效数字)
12.(12分)测定某合金电阻率的实验器材如下:待测合金丝R(阻值约8Ω)、学生电源(5V)、开关、导线、电流表A(量程0~0.6A,内阻约0.125Ω)、电压表V(量程0~3V,内阻约3kΩ)、滑动变阻器R0(最大阻值5Ω)、刻度尺、螺旋测微器。
(1)利用螺旋测微器测量合金丝的直径D。某次测量时,螺旋测微器的示数如图1所示,则该次测量值____________mm;
(2)请在图2中将测量合金丝电阻的电路图补充完整,并尽可能使实验误差较小______________;
(3)当合金丝两端电压为U时,通过合金丝的电流为I;测得合金丝的长度为L,直径为D,请根据这些物理量写出该合金电阻率的表达式_____________;
(4)如表为实验室对一段粗细均匀的合金丝的测量数据表。
①由以上表格数据,你认为影响合金电阻率的因素是________;(选填“电压”“长度”或“温度”)
②结合表中的数据,从微观角度思考,你认为合金电阻率变大的可能原因是____________。(填写下列内容的字母代号)
A.电子定向移动的平均速率增大 B.电子做热运动的平均速率增大 C.单位体积内的自由电子数增大
四、计算题:本题共2小题,共26分。把答案写在答题卡中指定的答题处,要求写出必要的文字说明、方程式和演算步骤。
13.(10分)如图所示,一上端开口的圆筒形导热汽缸竖直静置于地面,汽缸由粗、细不同的两部分构成,粗筒的横截面积是细筒横截面积S (cm2)的2倍,且细筒足够长.粗筒中一个质量和厚度都不计的活塞将一定量的理想气体封闭在粗筒内,活塞恰好在两筒连接处且与上壁无作用力,此时活塞与汽缸底部的距离h=12cm,大气压p0=75 cmHg.现把体积为17S (cm3)的水银缓缓地从上端倒在活塞上方,在整个过程中气体温度保持不变,不计活塞与汽缸间向的摩擦,求最终活塞下降的距离x.
14.(16分)如图所示,ACB是一条足够长的绝缘水平轨道,轨道CB处在方向水平向右、大小E1.0 106 N/C的匀强电场中,一质量m0.25kg、电荷量q2.0106C的可视为质点的小物体,从距离C点L06.0m的A点处,在拉力F4.0N的作用下由静止开始向右运动,当小物体到达C点时撤去拉力,小物体滑入电场中。已知小物体与轨道间的动摩擦因数0.4,g取10m/s2。求:
(1)小物体到达C点时的速度大小;
(2)小物体在电场中运动的时间。
15.(12分)如图所示,足够长的光滑水平台面M距地面高h=0.80m,平台右端紧接长度L=5.4m的水平传送带NP,A、B两滑块的质量分别为mA=4kg、mB=2kg,滑块之间压着一条轻弹簧(不与两滑块栓接)并用一根细线锁定,两者一起在平台上以速度v=1m/s向右匀速运动;突然,滑块间的细线瞬间断裂,两滑块与弹簧脱离,之后A继续向右运动,并在静止的传送带上滑行了1.8m,已知物块与传送带间的动摩擦因数μ=0.25,g=10m/s2,求:
(1)细线断裂瞬间弹簧释放的弹性势能EP;
(2)若在滑块A冲到传送带时传送带立即以速度v1=1m/s逆时针匀速运动,求滑块A与传送带系统因摩擦产生的热量Q;
(3)若在滑块A冲到传送带时传送带立即以速度v2顺时针匀速运动,试讨论滑块A运动至P点时做平抛运动的水平位移x与v2的关系?(传送带两端的轮子半径足够小)
参考答案
一、单项选择题:本题共6小题,每小题4分,共24分。在每小题给出的四个选项中,只有一项是符合题目要求的。
1、B
【解析】
A.理想变压器的变压关系与副线圈是否是通路或断路无关,根据理想变压器的电压规律变形
匝数比恒定,输入电压不变时,输出电压就保持不变,A错误;
BCD.S闭合,滑片P上滑时,电阻值变大,则电流表A2示数变小,又因为流过定值电阻R1的电流不变,所以电流表A1示数也变小,B正确,CD错误。
故选B。
2、C
【解析】
AB.由于弹簧被压缩了,故弹簧的弹力
对于甲来说弹簧对它的力是向左的,大小为8N,而甲静止,则甲最大的静摩擦力为:
f甲=50N×0.25=12.5N>F
则甲静止,则甲受到的摩擦力与F等大方向
f甲=F=8N
故甲受到的摩擦力为8N,方向水平向右,选项AB均错误;
CD.对乙,其最大静摩擦力
f乙=60N×0.25=15N
它受向右的8N的弹力,还有向右的1N的拉力,故两力的合力大小为9N,方向水平向右,也小于其最大静摩擦力,乙也处于静止状态,受力平衡,故它受到的摩擦力等于弹簧对它的弹力和拉力的合力9N,方向水平向左,选项C正确,D错误。
故选C。
3、B
【解析】
单摆的周期公式,其放在高度很高的山顶上,重力加速度变小,其振动周期一定大,即
故ACD错误,B正确。
故选B。
4、D
【解析】
A.根据右手螺旋定则,M处导线在O点产生的磁场方向竖直向下,N处导线在O点产生的磁场方向竖直向下,合成后磁感应强度不等于0,故A错误;
B.M在a处产生的磁场方向竖直向下,在b处产生的磁场方向竖直向下,N在a处产生的磁场方向竖直向下,b处产生的磁场方向竖直向下,根据场强的叠加知,a、b两点处磁感应强度大小相等,方向相同,故B错误;
C.M在a处产生的磁场方向竖直向下,N在a处产生的磁场方向竖直向下,则a处的合磁场方向竖直向下,M在c处产生的磁场方向垂直于cM偏下,N在c处产生的磁场方向垂直于cN偏下,且大小相等,由平行四边形定则可知,c处的合磁场方向竖直向下,故C错误;
D.M在c处产生的磁场方向垂直于cM偏下,N在c处产生的磁场方向垂直于cN偏下,且大小相等,由平行四边形定则可知,c处的合磁场方向竖直向下,同理可知,d处的合磁场方向竖直向下,由于c到M、N的距离与d到M、N的距离相等,则c、d两点处的磁感应强度大小相等,方向相同,故D正确。
故选D。
5、B
【解析】
不加电场时,设恰能到达轨道的最高点B的速度为v,根据机械能守恒定律有:
mg(h-2R)=mv2;…①
在最高点时,重力提供向心力,有:mg=m…②
加上电场后,设能到达B点的速度为v2,根据动能定理得:mv22=(mg+Eq)(h-2R)…③
在最高点时,重力与电场力的合力提供向心力,有:mg+Eq=m…④
得v2=v,故为小球仍恰好能到达B点,故B正确,ACD错误;故选B.
6、C
【解析】
卫星绕地球运行,万有引力提供向心力,则有
可得
综合“黄金代换”有
如图所示
由几何关系知
联立整理得
根据运动规律,电磁波传播有
可得
故C正确,A、B、D错误;
故选C。
二、多项选择题:本题共4小题,每小题5分,共20分。在每小题给出的四个选项中,有多个选项是符合题目要求的。全部选对的得5分,选对但不全的得3分,有选错的得0分。
7、BC
【解析】
A.第一次操作过程中,因AC移动的位移之比为2:1,则滑块A和钩码C加速度大小之比为2:1,选项A错误;
B.第一种方式:只释放A而B按着不动,设绳子拉力为T1,C的加速度为a1,
对A根据牛顿第二定律可得
T1=mAaA
对C根据牛顿第二定律可得
mCg-2T1=mCa1
根据题意可得
aA=2a1
联立解得
选项B正确;
C.第二种方式:只释放B而A按着不动,换作竖直向下的40N的恒力作用于动滑轮上,
则绳张力大小为20N,选项C正确;
D.对B受力分析,根据牛顿第二定律可得
T2=mBaB
根据题意可得T2=20N
联立解得
aB=5m/s2
故D错误。
故选BC。
8、BD
【解析】
AB.从A到B,物块的动能和重力势能均减小,则机械能减小,电势能变大,电场力对滑块做负功,可知滑块带负电,从A到O,电场力做正功,电势能减小;从O到B电场力做负功,电势能变大;因在O点两侧斜面上都存在一个场强最大的位置,此位置与AB两点的位置关系不确定,则不能确定滑块加速度的变化情况,选项A错误,B正确;
C.因滑块在O点以下某位置时,受到向下的重力、垂直斜面的支持力以及沿斜面向上的电场力,三力平衡时加速度为零,速度最大,可知小物块运动到O点以下某位置时具有最大速度,选项C错误;
D.小物块到达最低点后,加速度沿斜面向上,由能量关系可知,滑块能回到A点,且速度大小等于v0,选项D正确。
故选BD。
9、BC
【解析】
A.a、b小球均能沿各自斜轨道匀速下滑,则对a:
对b:
则
μa:μb=16:9
选项A错误;
B.a、b小球沿斜面向上运动时,对a
对b
加速度之比
aa:ab=4:3
选项B正确;
C.两球速度同时减为零,时间相等,则由v=at可得
va:vb= aa:ab=4:3
选项C正确;
D.因为两物体加速度之比aa:ab=4:3,初速度之比va:vb= 4:3,由v=v0-at可知,任意时刻的速度比为4:3,则两物体的平均速度之比为4:3;而两球到达圆周上时位移之比也为4:3,可知到达圆周上的时间相等,即两物体同时到达圆周上,选项D错误。
故选BC。
10、BD
【解析】
A.小球到达C点时,其所受电场力的方向与速度方向垂直,电场力的功率为零,故A错误;
B.当d=2R时,根据动能定理有
小球通过C点时有
解得
N=7qE
根据牛顿第三定律可知,此时小球对轨道的压力大小为7qE,故B正确;
C.若小球恰好能通过D点,则有
又由动能定理有
解得
故C错误;
D.当小球恰好能通过D点时,小球从D点离开的速度最小。小球离开D点后做类平抛运动,有
解得
由于
x>R
故小球从D点脱离轨道后不可能落到B处,故D正确。
故选BD。
三、实验题:本题共2小题,共18分。把答案写在答题卡中指定的答题处,不要求写出演算过程。
11、BC 0.810 9.80
【解析】
(1)[1].A.组装单摆须选用密度较大且直径较小的摆球,选项A错误;
B.组装单摆须选用轻且不易伸长的细线,选项B正确;
C.实验时须使摆球在同一竖直面内摆动,选项C正确;
D.单摆的摆角不得超过5°,否则单摆的运动就不是简谐运动,选项D错误;
故选BC。
(2)[2].小球直径为d=0.8cm+0.05mm×2=0.810cm;
(3)[3].单摆的周期为
由
可得
由图像可知
解得
g=9.80m/s2
12、0.885 温度 B
【解析】
(1)[1]由图示螺旋测微器可知,其示数为:
0.5mm+38.5×0.01mm=0.885mm
(2)[2]由题意可知,电压表内阻远大于待测电阻阻值,电流表应采用外接法,实验电路图如图所示:
(3)[3]由欧姆定律可知:R,由电阻定律可知:
R=ρ
电阻率:
ρ
(4)①[4]由表中第一组、第二组二组数据可知,电压不同但电阻率相等,由此可知,电阻率与电压无关;
由第四组、第五组两组实验数据可知,电阻率与合金丝的长度无关;
由第三组、第四组两组实验数据可知,电阻率与合金丝的温度有关;
[5]由表中实验数据可知,温度越高电阻率越大,随合金丝温度升高,电子做无规则热运动越剧烈,电子做无规则热运动的平均速率越大,故B正确ACD错误。
四、计算题:本题共2小题,共26分。把答案写在答题卡中指定的答题处,要求写出必要的文字说明、方程式和演算步骤。
13、2cm
【解析】
以汽缸内封闭气体为研究对象:
初态压强 p1=p0=75 cmHg
初态体积 V1=2hS
注入水银后,设细圆筒中水银的高度为L,则有:17S=LS+x·2S
所以,末态压强为:p2=(p0+x+L)
末态体积 V2=2(h-x)S
由玻意耳定律可知:p1V1=p2V2
整理、代入数据并化简得:x2-104x+204=0
解得活塞静止时下降的距离为:x=2cm,或x=102 cm,无意义舍去
14、 (1);(2)
【解析】
(1)对小物体在拉力F的作用下由静止开始从A点运动到C点过程,应用动能定理得
解得:小物体到达C点时的速度大小
(2)小物体进入电场向右减速的过程中,加速度大小
小物体向右减速的时间
小物体在电场中向右运动的距离
由于,所以小物体减速至0后反向向左加速,直到滑出电场,小物体向左加速的加速度大小
小物体在电场中向左加速的时间
小物体在电场中运动的时间
15、 (1)Ep=24J (2) (3)若,;,;
【解析】
(1)设A、B与弹簧分离瞬间的速度分别为vA、vB,取向右为正方向,由动量守恒定律得:
A向N运动的过程,运用动能定理得:
细线断裂瞬间弹簧释放的弹性势能为:
解得:vA=3m/s,vB=-3m/s,Ep=24J
(2)滑块A在皮带上向右减速到0后向左加速到与传送带共速,之后随传送带向左离开,设相对滑动时间为△t
滑块A加速度大小为:
由运动学公式得:
滑块与传送带间的相对滑动路程为:
在相对滑动过程中产生的摩擦热:
由以上各式得:
(3)设A平抛初速度为v2,平抛时间为t,则:
得t=0.4s
若传送带A顺时针运动的速度达到某一临界值vm,滑块A将向右一直加速,直到平抛时初速度恰为vm,
则
解得vm=6m/s
讨论:
(1)若传送带顺时针运动的速度,则A在传送带上与传送带相对滑动后,能与传送带保持共同速度,平抛初速度等于,水平射程;
(2)若传送带顺时针运动的速度,则A在传送带上向右一直加速运动,平抛初速度等于vm=6m/s,水平射程.
第一组
第二组
第三组
第四组
第五组
电压U/V
1.20
3.00
1.20
1.20
3.00
长度L/cm
150.00
150.00
200.00
200.00
150.00
合金丝温度t/
20.0
20.0
20.0
80.0
80.0
电阻率ρ/Ω•m
相关试卷
这是一份2026届四川省广元川师大万达中学高三第三次模拟考试物理试卷含解析,共16页。
这是一份2026届四川省广元市川师大万达中学高考物理四模试卷含解析,共17页。试卷主要包含了考生必须保证答题卡的整洁等内容,欢迎下载使用。
这是一份2026届四川省广元市四川师范大学附属万达中学高三二诊模拟考试物理试卷含解析,共17页。
相关试卷 更多
- 1.电子资料成功下载后不支持退换,如发现资料有内容错误问题请联系客服,如若属实,我们会补偿您的损失
- 2.压缩包下载后请先用软件解压,再使用对应软件打开;软件版本较低时请及时更新
- 3.资料下载成功后可在60天以内免费重复下载
免费领取教师福利 




.png)




