搜索
      上传资料 赚现金

      云南省2026届高三下学期调研测试地理试卷(Word版附解析)

      • 1.89 MB
      • 2026-03-20 22:17:48
      • 4
      • 0
      • 教习网3275309
      加入资料篮
      立即下载
      压缩包含2份文件 展开
      文件列表(2份) 收起
      原卷
      云南省普通高中学业水平选择性考试调研测试地理试题(原卷版).docx
      预览
      解析
      云南省普通高中学业水平选择性考试调研测试地理试题 Word版含解析.docx
      预览
      正在预览:云南省普通高中学业水平选择性考试调研测试地理试题(原卷版).docx
      云南省普通高中学业水平选择性考试调研测试地理试题(原卷版)第1页
      1/6
      云南省普通高中学业水平选择性考试调研测试地理试题(原卷版)第2页
      2/6
      云南省普通高中学业水平选择性考试调研测试地理试题(原卷版)第3页
      3/6
      云南省普通高中学业水平选择性考试调研测试地理试题 Word版含解析第1页
      1/13
      云南省普通高中学业水平选择性考试调研测试地理试题 Word版含解析第2页
      2/13
      云南省普通高中学业水平选择性考试调研测试地理试题 Word版含解析第3页
      3/13
      还剩3页未读, 继续阅读

      云南省2026届高三下学期调研测试地理试卷(Word版附解析)

      展开

      这是一份云南省2026届高三下学期调研测试地理试卷(Word版附解析),文件包含云南省普通高中学业水平选择性考试调研测试地理试题原卷版docx、云南省普通高中学业水平选择性考试调研测试地理试题Word版含解析docx等2份试卷配套教学资源,其中试卷共19页, 欢迎下载使用。
      注意事项:
      1.答卷前,考生务必用黑色碳素笔将自己的姓名、准考证号、考场号、座位号填写在答题卡上,并认真核准条形码上的姓名、准考证号、考场号、座位号及科目,在规定的位置贴好条形码。
      2.回答选择题时,选出每小题答案后,用2B铅笔把答题卡上对应题目的答案标号涂黑。如需改动,用橡皮擦干净后,再选涂其他答案标号。回答非选择题时,用黑色碳素笔将答案写在答题卡上。写在本试卷上无效。
      3.考试结束后,将本试卷和答题卡一并交回。
      一、选择题:本题共16小题,每小题3分,共48分。在每小题列出的四个选项中,只有一项是符合题目要求的。
      二十四节气是我国古人长期观察天文地理,结合生产、生活实践所形成的知识体系,早期指导农事活动,后逐渐融入日常生活,文化内涵不断丰富,如清明节由指导“谷物播种”向“郊游踏青、祭扫坟茔”等习俗延伸。据此完成下面小题。
      1. 黄河流域早期农事活动须遵农时,其主要影响因素是( )
      A. 地形B. 光照C. 土壤D. 热量
      2. 与农谚“春分种下棉,清明见新绿”“清明前后种棉花,保准苗齐产量高”“四月不种不嫌晚,六月花开七月看”相对应的区域是( )
      ①伊犁河谷②江汉平原③海河平原
      A. ①②③B. ①③②C. ②③①D. ③②①
      3. 清明节文化内涵不断丰富,反映了( )
      A. 人类适应环境能力增强B. 农业耕种方式进步
      C. 物候与生活实践的融合D. 物候特征发生转变
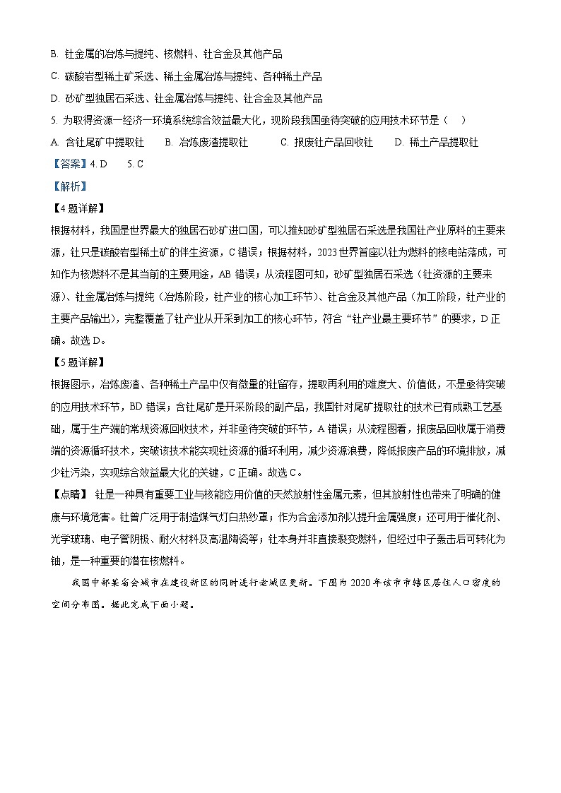
      全球砂矿型独居石采选和冶炼生产钍的工艺成熟。我国钍资源以碳酸岩型矿床(多与稀土等矿产共生和伴生)为主,是世界最大的独居石矿砂进口国和钍产品出口国。2023年世界首座以钍为燃料的核电站落户甘肃。下图示意资源—经济一环境系统中钍元素(Th)的流向。据此完成下面小题。
      4. 我国目前经济系统中钍产业最主要的环节是( )
      A. 砂矿型独居石采选、稀土金属冶炼与提纯、核燃料
      B. 钍金属的冶炼与提纯、核燃料、钍合金及其他产品
      C. 碳酸岩型稀土矿采选、稀土金属冶炼与提纯、各种稀土产品
      D. 砂矿型独居石采选、钍金属冶炼与提纯、钍合金及其他产品
      5. 为取得资源一经济一环境系统综合效益最大化,现阶段我国亟待突破的应用技术环节是( )
      A 含钍尾矿中提取钍B. 冶炼废渣提取钍C. 报废钍产品回收钍D. 稀土产品提取钍
      我国中部某省会城市在建设新区的同时进行老城区更新。下图为2020年该市市辖区居住人口密度的空间分布图。据此完成下面小题。
      6. 以老城区为中心,该市居住人口空间分布( )
      A 严格遵循距离衰减规律B. 呈均衡棋盘状空间格局
      C. 基本反映地租曲线规律D. 呈同心圆层状空间格局
      7. 更新后老城区对居住人口仍能保持较强吸引力的关键在于( )
      A. 城市人居环境的改善B. 制造业就业岗位增加
      C. 居民生活成本的降低D. 社区服务成本的下降
      8. 现阶段驱动居住人口从老城区向新区持续疏解的合理措施是( )
      A. 强化产业空间布局均衡性B. 推进基本公共服务均等化
      C. 扩大城市建设用地供应量D. 实施差异化住房质量标准
      河套灌区平均年降水量约为160mm,理论年蒸发量约为2000mm。2000—2018年数据表明,该区耕地面积呈增长趋势,种植面积最大的作物由小麦转变为向日葵;生长季蒸发量显著下降,蒸腾量显著上升,蒸散量(蒸发量+蒸腾量)整体呈下降趋势。下图为生长季灌溉引水量和降水量的变化趋势。据此完成下面小题。
      9. 该区实际蒸散量最可能是( )
      A. 100mmB. 160mmC. 400mmD. 2000mm
      10. 该区2000—2018年蒸腾量显著上升的主要原因是( )
      ①植被恢复 ②灌溉量增大 ③作物结构变化 ④作物面积增加
      A. ①②B. ①③C. ②④D. ③④
      11. 2000—2018年生长季蒸散量呈下降趋势的主要原因是( )
      A. 风速增大B. 降水量减少C. 气温升高D. 空气湿度减小
      位于青藏高原东部的洛隆盆地内沉积了一套新生代早期地层。该地层记录显示,距今5400万年前盆地植被主要为单一旱生灌木;到距今4400万年前,盆地植被显著多样化,包括亚热带至温带森林等植被类型。下图为洛隆盆地现今地质剖面图。据此完成下面小题。
      12. 根据图中所有地层新老关系,推测甲处是( )
      A. 整合面B. 平行不整合面C. 断层面D. 角度不整合面
      13. 距今5400万至4400万年前,洛隆盆地植被发生变化的根本原因是( )
      A. 高原隆升B. 全球气候变湿C. 生物进化D. 全球气候变暖
      松嫩平原黑土有机质主要是最近1万年以来累积的。下图示意4个土壤剖面有机质随深度的变化。4个剖面分别选自河流阶地、不稳定岗坡和耕作程度强弱不同的稳定平地(无明显侵蚀和堆积),除河流阶地外,其他地形上发育黑土的母质均为风积黄土。据此完成下面小题。
      14. 表示耕作程度弱的稳定平地的土壤剖面是( )
      A. 甲B. 乙C. 丙D. 丁
      15. 各土壤剖面特征为( )
      A. 甲下部颜色比表层深B. 乙表层肥力比下部高
      C. 丙土壤发育程度最高D. 丁土层最缺乏腐殖质
      16. 推测松嫩平原典型黑土区有机质积累前自然带是( )
      A. 寒带苔原B. 温带森林C. 寒带冰原D. 温带草原
      二、非选择题:本题共3小题,共52分。
      17. 阅读图文材料,完成下列要求。
      2012年四川屏山县城因向家坝水电站建设而整体搬迁至新址。随后,国家东西部产业协作共建的大型纺织产业园落户屏山县,引进了智能制造程度高、研发能力强的45家大型纺织企业。园区企业与高校院所合作研发竹纤维复合纺织新材料、优化纤维混纺工艺等。屏山县及周边地区生长着300多万亩竹林,形成“竹林基地+农户+产地竹浆粕初加工+园区企业精深加工”的竹资源开发利用模式。下图示意屏山县城及纺织产业园位置。
      (1)分析屏山县承接东部纺织业转移的优势自然条件。
      (2)指出技术协作给屏山纺织产业园发展带来的益处。
      (3)说明纺织产业园对屏山县城镇化发展的促进作用。
      18. 阅读图文材料,完成下列要求。
      瑞典乌普萨拉分布着高20~40m、宽200~300m的脊状岗丘地貌,它是冰川与冰下河流共同作用的产物。岗丘主体为相互叠置的松散砂、砾石层。岗丘两侧地面上保留有与脊线走向大致平行的大量深擦痕。下图是脊状岗丘平面分布和剖面示意图。
      (1)描述乌普萨拉脊状岗丘地貌的形态特征。
      (2)指出流水作用和冰川作用塑造脊状岗丘依据。
      (3)脊状岗丘的形成过程为:初期冰川融化,____发育,____携带砂砾石沿冰下河道沉积淤塞,形成堆积体;冰川____,堆积体露出地面,形成脊状岗丘。
      19. 阅读图文材料,完成下列要求。
      气候变暖影响到区域水循环,使地表径流量在雨季和旱季发生明显的变化,且人类活动会加剧这种变化。据统计,1985—2020年间,亚马孙流域农业生产活动不断扩张,有近80%新增农业用地来自于对原生植被区域的开发。长期观测发现,亚马孙流域南部甲区域(下图)6~8月地表径流量变化与赤道低气压带位置异常偏北密切相关。
      (1)指出当赤道低气压带位置异常偏北时,甲区域气候异常的表现。
      (2)分析气候异常和农业生产活动扩张对甲区域6~8月地表径流量的影响。
      (3)从水资源合理利用角度,提出甲区域农业发展的建议。

      相关试卷

      云南省2026届高三下学期调研测试地理试卷(Word版附解析):

      这是一份云南省2026届高三下学期调研测试地理试卷(Word版附解析),文件包含云南省普通高中学业水平选择性考试调研测试地理试题原卷版docx、云南省普通高中学业水平选择性考试调研测试地理试题Word版含解析docx等2份试卷配套教学资源,其中试卷共19页, 欢迎下载使用。

      2026届云南省普通高中学业水平选择性考试调研测试地理试题(文字版,含答案):

      这是一份2026届云南省普通高中学业水平选择性考试调研测试地理试题(文字版,含答案),共8页。

      2026届云南省普通高中学业水平选择性考试调研测试地理试题(高考模拟):

      这是一份2026届云南省普通高中学业水平选择性考试调研测试地理试题(高考模拟),共8页。

      资料下载及使用帮助
      版权申诉
      • 1.电子资料成功下载后不支持退换,如发现资料有内容错误问题请联系客服,如若属实,我们会补偿您的损失
      • 2.压缩包下载后请先用软件解压,再使用对应软件打开;软件版本较低时请及时更新
      • 3.资料下载成功后可在60天以内免费重复下载
      版权申诉
      若您为此资料的原创作者,认为该资料内容侵犯了您的知识产权,请扫码添加我们的相关工作人员,我们尽可能的保护您的合法权益。
      入驻教习网,可获得资源免费推广曝光,还可获得多重现金奖励,申请 精品资源制作, 工作室入驻。
      版权申诉二维码
      欢迎来到教习网
      • 900万优选资源,让备课更轻松
      • 600万优选试题,支持自由组卷
      • 高质量可编辑,日均更新2000+
      • 百万教师选择,专业更值得信赖
      微信扫码注册
      手机号注册
      手机号码

      手机号格式错误

      手机验证码 获取验证码 获取验证码

      手机验证码已经成功发送,5分钟内有效

      设置密码

      6-20个字符,数字、字母或符号

      注册即视为同意教习网「注册协议」「隐私条款」
      QQ注册
      手机号注册
      微信注册

      注册成功

      返回
      顶部
      学业水平 高考一轮 高考二轮 高考真题 精选专题 初中月考 教师福利
      添加客服微信 获取1对1服务
      微信扫描添加客服
      Baidu
      map