


浙江省新阵地教育联盟2026届高三下学期第二次联考化学试题 含解析
展开 这是一份浙江省新阵地教育联盟2026届高三下学期第二次联考化学试题 含解析,共25页。试卷主要包含了选择题,非选择题等内容,欢迎下载使用。
本试卷可能用到相对原子质量:H:1 C:12 N:14 O:16 F:19 Na:23 Mg:24 Al:27 S:32 Ca:40 Fe:56 Cu:64 Zn:65
选择题部分
一、选择题(本大题共16小题,每小题3分,共48分。每小题只有一个选项符合题目要求,不选、多选、错写均不得分。)
1. 下列成分属于无机非金属材料的是
A. 裁判员使用的定位泡沫中的丁烷B. 运动员护腿板中的碳纤维
C. 足球门框的材质——铝合金D. 人造革足球的材质——PVC
【答案】B
【解析】
【详解】A.丁烷属于有机小分子化合物,是有机物,不属于无机非金属材料,A错误;
B.碳纤维的主要成分为碳单质,属于新型无机非金属材料,B正确;
C.铝合金属于合金,归类为金属材料,不属于无机非金属材料,C错误;
D.PVC是聚氯乙烯,属于有机合成高分子材料,不属于无机非金属材料,D错误;
故选B。
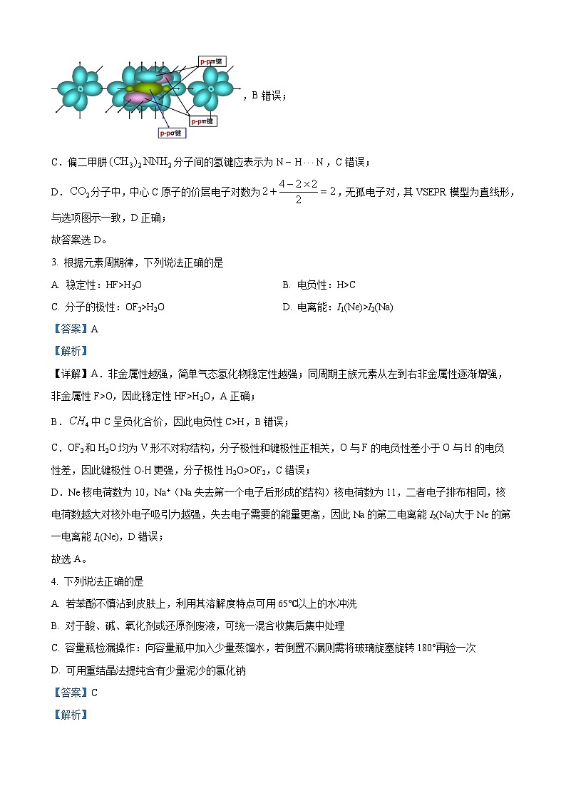
2. 火箭燃料偏二甲肼燃烧时发生反应:(CH3)2NNH2+2N2O4=3N2+4H2O+2CO2,下列说法正确的是
A. 基态氧原子的价层电子轨道表示式为:
B. N2分子中的共价键:
C. 偏二甲肼分子间的氢键:
D. CO2的VSEPR模型:
【答案】D
【解析】
【详解】A.基态氧原子的价电子排布为,价层电子轨道表示式应为:,A错误;
B.分子中存在1个键和2个键,其中键是“肩并肩”重叠的键,正确应为:,B错误;
C.偏二甲肼分子间的氢键应表示为,C错误;
D.分子中,中心C原子的价层电子对数为,无孤电子对,其VSEPR模型为直线形,与选项图示一致,D正确;
故答案选D。
3. 根据元素周期律,下列说法正确的是
A. 稳定性:HF>H2OB. 电负性:H>C
C. 分子的极性:OF2>H2OD. 电离能:I1(Ne)>I2(Na)
【答案】A
【解析】
【详解】A.非金属性越强,简单气态氢化物稳定性越强;同周期主族元素从左到右非金属性逐渐增强,非金属性F>O,因此稳定性HF>H2O,A正确;
B.中C呈负化合价,因此电负性C>H,B错误;
C.OF2和H2O均为V形不对称结构,分子极性和键极性正相关,O与F的电负性差小于O与H的电负性差,因此键极性O-H更强,分子极性H2O>OF2,C错误;
D.Ne核电荷数为10,Na+(Na失去第一个电子后形成的结构)核电荷数为11,二者电子排布相同,核电荷数越大对核外电子吸引力越强,失去电子需要的能量更高,因此Na的第二电离能I2(Na)大于Ne的第一电离能I1(Ne),D错误;
故选A。
4. 下列说法正确的是
A. 若苯酚不慎沾到皮肤上,利用其溶解度特点可用65℃以上的水冲洗
B. 对于酸、碱、氧化剂或还原剂废液,可统一混合收集后集中处理
C. 容量瓶检漏操作:向容量瓶中加入少量蒸馏水,若倒置不漏则需将玻璃旋塞旋转180°再验一次
D. 可用重结晶法提纯含有少量泥沙的氯化钠
【答案】C
【解析】
【详解】A.65℃以上的水温度过高,会烫伤皮肤,苯酚沾到皮肤上正确处理方法为用酒精冲洗,A错误;
B.酸、碱、氧化剂、还原剂混合会发生化学反应,易引发安全事故,需要分类收集处理,不能统一混合收集,B错误;
C.容量瓶检漏的正确操作为:加入少量蒸馏水,倒置观察是否漏水,若不漏,将瓶塞旋转180°后再次检验,C正确;
D.泥沙不溶于水,提纯含少量泥沙的氯化钠应采用溶解、过滤、蒸发结晶的方法,重结晶法用于分离溶解度随温度变化差异较大的可溶性混合物,该方法不适用,D错误;
故答案选C。
5. 物质性质决定用途,下列对应关系正确的是
A. 二氧化硅具有特殊的光学性能,可用于生产光导纤维
B. 银氨溶液具有碱性,可用于制作银镜
C. 亚硝酸钠有一定的毒性,故不可用作食品添加剂
D. 花生油中含酯基官能团,故花生油能使酸性KMnO4溶液褪色
【答案】A
【解析】
【详解】A.二氧化硅具有特殊的光学性能,可传导光信号,因此可用于生产光导纤维,性质与用途对应正确,A正确;
B.银氨溶液可制作银镜是因为银氨溶液中具有弱氧化性,能被醛基还原为银单质,不是因为其具有碱性,对应关系错误,B错误;
C.亚硝酸钠虽有毒性,但在规定限量范围内可以作为食品防腐剂、护色剂,属于允许使用的食品添加剂,C错误;
D.花生油能使酸性溶液褪色,是因为花生油是不饱和油脂,分子中含有碳碳双键,酯基不能被酸性高锰酸钾氧化,对应关系错误,D错误;
答案选A。
6. 物质微观结构决定宏观性质,进而影响用途。下列化学事实与结构原因不匹配的是
A. AB. BC. CD. D
【答案】C
【解析】
详解】A.冰中水分子间氢键具有方向性,使水分子采取非密堆积,分子间空隙更大,因此冰密度更小,A不符合题意;
B.生铁是铁碳合金,掺入杂质后原子排列的规整性下降,原子层间相对滑动变困难,因此延展性不如纯铁,B不符合题意;
C.焰色试验的本质是电子跃迁释放能量产生光谱,铂丝灼烧时也会发生电子跃迁,只是其跃迁产生的光不在可见光区,不会干扰待测物的焰色观察,并非不发生电子跃迁,C符合题意;
D.的价层电子排布为,达到全充满稳定结构,比更稳定,D不符合题意;
故答案选C。
7. 下列方程式不正确的是
A. Cl2溶于水:
B. 溴乙烷与NaOH溶液共热:
C. 碱性条件下甲醇燃料电池的负极反应:
D. Al粉加入NaOH溶液:
【答案】B
【解析】
【详解】A.溶于水是可逆反应,生成强酸(拆分为离子)和弱酸(保留化学式),方程式书写正确,A正确;
B.溴乙烷与水溶液共热发生取代反应(水解反应),产物是乙醇、溴化钠,正确方程式为:,只有溴乙烷与醇溶液共热才发生消去反应生成乙烯,B错误;
C.碱性条件下甲醇燃料电池,负极甲醇失电子,被氧化为,电荷、原子均配平正确,方程式书写正确,C正确;
D.与溶液反应生成四羟基合铝酸根和氢气,该配平符合反应事实,方程式书写正确,D 正确;
故选择B。
8. 下列实验装置或操作合理的是
A. AB. BC. CD. D
【答案】C
【解析】
【详解】A.分离和需用蒸馏法,蒸馏时温度计水银球应位于蒸馏烧瓶支管口处,以测量馏分的温度,图中温度计插入液面下,不符合要求,A不符合题意;
B.若牺牲阳极法保护铁,铁为正极不发生氧化反应,溶液中不会产生亚铁离子。应该取铁极区溶液,滴入溶液,若不产生蓝色沉淀,说明溶液中无亚铁离子,可验证牺牲阳极法保护铁,而不是直接把溶液滴入铁极区溶液,会与电极反应,B不符合题意;
C.碱式滴定管排气泡的正确操作是将胶管向上弯曲,用力挤压玻璃珠使溶液从尖嘴喷出,利用溶液的冲击力排出气泡,图中操作完全符合该规范,C符合题意;
D.NO的密度小于,应向下排二氧化碳法收集,或用排水法收集,D不符合题意;
故答案选C。
9. 某有机合成过程如图,下列说法不正确的是
A. 用FeCl3溶液可区分M和PB. 1ml M与足量溴水反应最多消耗3 ml Br2
C. P在酸性条件下水解产物含有手性碳原子D. N的核磁共振氢谱有3组吸收峰
【答案】C
【解析】
【详解】A.M分子中含有酚羟基,能与溶液发生显色反应,显紫色,而P分子中没有酚羟基,不能显色。因此可以用溶液区分M和P,A正确;
B.M分子中,酚羟基邻、对位的氢原子可与溴水发生取代反应,消耗2 ml,同时醛基与发生氧化还原反应,消耗1 ml,所以1 mlM与足量溴水反应最多消耗3 ml,B正确;
C.P在酸性条件下水解,产物为,手性C原子是C原子以的杂化,C原子所连的4个原子或原子团均不同,所以该物质中不含有手性碳原子,C错误;
D.N中的氢原子种类如图,共3种H原子,D正确;
故答案选C。
10. 下图装置能用于完成下列实验的是
A. AB. BC. CD. D
【答案】B
【解析】
【详解】A.浓氨水和碱石灰可制备NH3,但NH3极易溶于水,直接通入酚酞溶液会发生倒吸,装置缺少防倒吸装置,A错误;
B.漂白粉和浓盐酸反应生成氯气,氯气通入紫色石蕊试液先因生成HCl变红,后因HClO漂白而褪色,可检验氯气,NaOH溶液可吸收尾气(氯气),B正确;
C.SO2通入紫色石蕊试液只会变红(酸性),不能漂白试剂,C错误;
D.电石和饱和食盐水反应生成乙炔中,混有、PH3等还原性杂质,这些杂质也能使酸性高锰酸钾溶液褪色,会干扰检验,实验前应先除杂,D错误;
故选B。
11. 载氧体化学链燃烧技术(CLC)是一种燃烧效率更高的新技术。以H2为燃料,以CaSO4为载氧体的CLC体系工作原理如下左图,“燃料反应器”中发生的反应有:
ΔH 10
将1 ml H2和1 ml CaSO4投入“燃料反应器”中,平衡时各产物物质的量随温度变化关系曲线如下右图,下列说法不正确的是
A. 曲线②表示CaS
B “燃料反应器”中应采用低温高压条件
C. 1000℃平衡时,将“燃料反应器”容积压缩,重新平衡后c(SO2)增大
D. 曲线②、③交点处CaSO4和H2转化率之比为2:5
【答案】C
【解析】
【详解】A.根据勒夏特列原理,反应1为放热反应,反应2为吸热反应,温度升高,反应1逆向进行,反应2正向进行,CaS物质的量减小,SO2物质的量增大,所以曲线③表示SO2,②表示CaS,A正确;
B.“燃料反应器”应提高燃烧效率,减少有害气体产生,根据勒夏特列原理及图像可知,温度高于800℃,CaS开始减少,二氧化硫开始增多,则说明“燃料反应器”温度应低于800℃;反应2为气体增多的反应,高压可使平衡逆向进行,即应采取低温高压条件进行,B正确;
C.1000 ℃平衡时,温度不变,K不变,,,容器压缩重新平衡后c(SO2)不变,C错误;
D.设交点处n(SO2)=n(CaS)=x ml,该过程中消耗n(CaSO4)=2x ml,n(H2)=5x ml,转化率之比为,D正确;
故选C。
12. 三维电极反应器是在阴、阳电极板之间投加活性炭细颗粒作为第三电极,形成许多微小的电解池,利用该装置去除氯苯(用R表示)的原理如图。下列说法不正确的是
A. M为电源正极
B. 电解过程中可能生成Cl2
C. pH、温度、O2的分压等参数均会影响氯苯去除的效率
D. 外电路中转移1 ml e-,理论上最多处理氯苯 ml
【答案】D
【解析】
【详解】A.由图可知,M电极处发生水失去电子生成羟基自由基的反应,此处为阳极,故M为电源正极,故A正确;
B.由图可知,溶液中有氯离子,则阳极可能发生氯离子失去电子生成氯气的反应,故B正确;
C.由图可知,去除氯苯的是羟基自由基,pH影响羟基自由基的生成速率和稳定性、温度影响过氧化氢的分解、O2的分压影响阴极过氧化氢的产量,而过氧化物产生羟基自由基,故三者均影响羟基自由基的量,故均影响氯苯去除的效率,故C正确;
D.根据图示可知,外电路中转移时,阳极通过产生;阴极通过产生,进而通过产生,因此,转移共产生,根据反应,理论上最多可处理氯苯,故D错误;
故该题选D。
13. 二茂铁是由一个Fe2+和两个环戊二烯基()通过π键配位结合形成夹心结构,使二茂铁具有芳香性。二茂铁的羧酸衍生物能形成如图结构,下列说法不正确的是
A. 中C原子的杂化方式为sp2B. 每个提供6个e-形成配位键
C. 图中所示分子体现了超分子自组装的性质D. 图中所示分子的酸性强于
【答案】D
【解析】
【详解】A.二茂铁具有芳香性,环戊二烯基()中每个碳原子形成3个σ键,剩余p轨道参与形成π键,杂化方式为,故A正确;
B.环戊二烯基()中每个碳原子提供一个电子,其所带负电荷也提供一个电子,则每个提供6个e-形成配位键,故B正确;
C.分子自组装是指分子通过非共价键自发地形成有序结构的过程,图中所示的分子结构中,清晰的画出了分子间和分子内存在的氢键,这些氢键是典型的非共价相互作用,驱动了分子的自组装,故C正确;
D.图中题干所示分子是由氢键连接的二聚体,分子间形成了非常强的氢键网格,使得羧基上的质子被稳定的锁定在结构中,难以电离,因此酸性减弱,而是单体分子,其羧基是自由的,氢离子相对容易电离,故图中所示分子的酸性弱于,则D错误;
故该题选D。
14. 铑(Rh)催化烯烃与CO的偶联反应机理如图,L表示配体,Bu表示丁基,下列说法不正确的是
A. 中碳碳双键的极性对产物的选择性产生影响
B. 元素Rh的化合价经历了两次变化
C. 该过程的主要副产物为
D. 将Bu换成,主要产物为
【答案】C
【解析】
【详解】A.烯烃中碳碳双键的极性会影响其与催化剂Rh的配位方式,进而对产物的选择性产生影响,A正确;
B.在整个催化循环中,Rh通过氧化加成和还原消除步骤,化合价发生了两次变化,B正确;
C.从反应机理图可以看出,该过程的主要产物是醛(),C错误;
D.将Bu换成后,由于的吸电子效应,会改变反应的选择性,主要产物为,D正确;
故答案选C。
15. 某实验室废液废渣主要含AgNO3、AgCl、Ag2CrO4,按如下流程回收Ag,下列说法不正确的是
25℃时,相关数据如下:H2S 、;;;;;饱和Na2S溶液的浓度为2 ml/L。
A. 饱和Na2S溶液中,离子浓度大小关系为:
B. 若不加铁粉,则固体B为AgCl
C. AgCl、Ag2CrO4可完全转化为固体A
D. 固体A可溶于浓硝酸
【答案】B
【解析】
【分析】利用的溶度积极小(),使、、中的全部转化为更难溶的沉淀,过滤后得到固体A(主要成分为)。铁粉作为还原剂,将中的还原为单质,同时生成等杂质。加入盐酸可溶解过量的铁粉和,过滤后得到固体B(主要成分为)。
【详解】A.是强碱弱酸盐,会发生两步水解:、,水解使溶液显碱性,。由于第一步水解远大于第二步,,同时的水解程度很小,其浓度仍最大。因此离子浓度顺序为:,A正确;
B.固体A的主要成分是。若不加铁粉,直接加入盐酸,与盐酸不反应,仍以固体形式存在,不会生成,B错误;
C.根据溶度积数据:,远小于和。在足量饱和溶液中,浓度很高,使得和沉淀溶解平衡正向移动,与结合生成更难溶的,可以实现完全转化,C正确;
D.固体A为,浓硝酸具有强氧化性,可将中的氧化,使溶解,D正确;
故答案选B
16. 铜离子(Cu2+)具有较强的配位能力,能够与多种配体形成稳定的配合物,这主要归因于其独特的电子结构和物理特性。根据实验流程,下列说法正确的是
①试剂X可以是(NH4)2SO4;
②操作Y为蒸发浓缩、冷却结晶、过滤;
③由实验现象可知,反应限度不大;
④步骤Ⅱ证明,与Cu2+的配位能力:Cl->NH3。
A. ①③B. ②④C. ①④D. ①②③
【答案】A
【解析】
【详解】①加NaOH得到沉淀后,体系浓度较高,对于平衡,高浓度使平衡左移,不溶解。加入后,会结合,降低浓度,同时提供,使平衡右移,得到深蓝色溶液,因此试剂可以是,①正确;
②操作Y是从含的溶液中得到深蓝色晶体,方法是加入乙醇降低溶剂极性,②错误;
③ 实验现象显示:浓度低时,可以溶解生成配合物;浓度高时,不溶解。说明该可逆反应的平衡常数较小,反应进行的限度不大,③正确;
④步骤Ⅱ加入盐酸,会优先和结合生成,使分解释放,之后才和结合生成绿色的,不是因为配位能力强于,实际上对的配位能力更强,④错误;
答案选A。
非选择题部分
二、非选择题
17. 过渡金属Fe、C、Ni、Mn是锂电池正极材料的重要元素。请回答:
(1)下列说法正确的是___________。
A. Fe位于元素周期表的ds区B. 基态Ni原子核外电子空间运动状态有14种
C. 还原性:Fe2+>Mn2+D. 结合OH-能力:Fe3+>Fe2+
(2)三元锂电池的正极材料可看成用Ni和Mn替换了LiCO2中部分C,晶胞如图(此时无法放电)。充电时,Li+从正极材料中___________(填“嵌入”或“脱嵌”);当充电50%时,正极材料中的Li-O八面体与Ni-O八面体的数目之比是___________。
(3)KFe2Se2是一种新型导电材料,晶胞投影如图,其晶体类型为___________,Fe的配位数是___________。
(4)相对于三元材料中的M-O键(M表示C、Ni、Mn),磷酸铁锂(LiFePO4)电池中的P-O键使其高温性能更佳、循环次数更多,试从结构角度分析原因___________。
(5)LiFePO4的生产工艺有固相法和液相法。
①固相法:将FeCl3、NH4H2PO4、Li2CO3和足量炭黑的混合物在高温下反应,生成LiFePO4和三种气态产物,其中两种气体相遇有白烟。制备LiFePO4的化学方程式为___________。
②液相法(流程如下):
气体A中除大量水蒸气外,还有___________(填化学式);气体B为纯净物,设计实验证明其成分___________。
【答案】(1)CD (2) ①. 脱嵌 ②. 3:2
(3) ①. 混合型晶体 ②. 4
(4)半径M>P,键能P-O>M-O;电负性MP,键能P-O>M-O;电负性M
相关试卷
这是一份浙江省新阵地教育联盟2026届高三下学期第二次联考化学试题 含解析,共25页。试卷主要包含了选择题,非选择题等内容,欢迎下载使用。
这是一份浙江省新阵地教育联盟2026届高三下学期第二次联考化学试题(Word版附解析),文件包含浙江省新阵地教育联盟2026届第二次联考化学试题原卷版docx、浙江省新阵地教育联盟2026届第二次联考化学试题Word版含解析docx等2份试卷配套教学资源,其中试卷共36页, 欢迎下载使用。
这是一份浙江新阵地教育联盟2026届高三下学期3月第二次联考化学试题+答案,共10页。
相关试卷 更多
- 1.电子资料成功下载后不支持退换,如发现资料有内容错误问题请联系客服,如若属实,我们会补偿您的损失
- 2.压缩包下载后请先用软件解压,再使用对应软件打开;软件版本较低时请及时更新
- 3.资料下载成功后可在60天以内免费重复下载
免费领取教师福利 




.png)




