若您为此资料的原创作者,认为该资料内容侵犯了您的知识产权,请扫码添加我们的相关工作人员,我们尽可能的保护您的合法权益。

1/10

2/10

3/10
还剩7页未读, 继续阅读
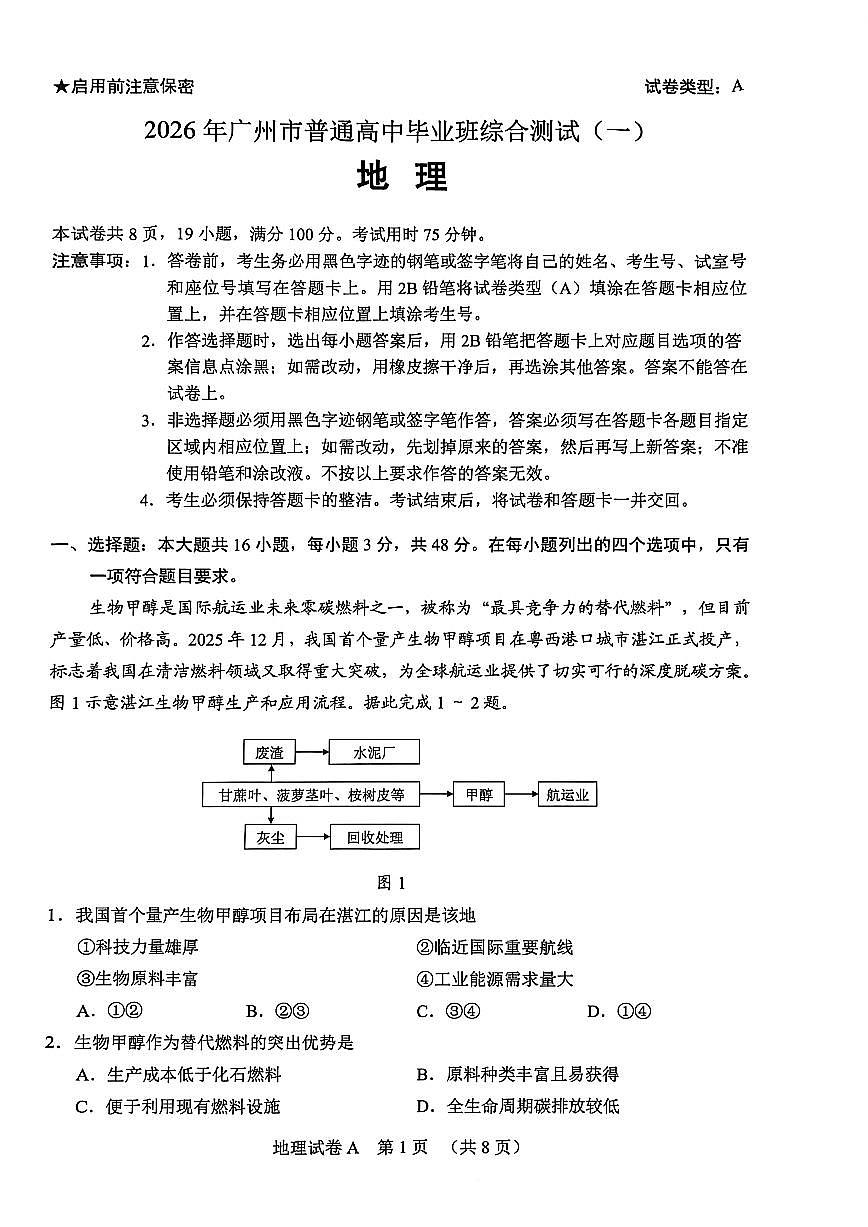
广东广州市2026 届下学期高三一模综合测试(一)地理试题及答案
展开 这是一份广东广州市2026 届下学期高三一模综合测试(一)地理试题及答案,共10页。
相关试卷
广东广州市2026 届下学期高三一模综合测试(一)地理试题及答案:
这是一份广东广州市2026 届下学期高三一模综合测试(一)地理试题及答案,共10页。
2023广州高三下学期3月综合测试(一)(一模)地理含答案:
这是一份2023广州高三下学期3月综合测试(一)(一模)地理含答案,共7页。试卷主要包含了考生必须保持答题卡的整洁,实施水旱轮作可以,a—b—c演变过程反映该地气候,图中虚线最可能示意等内容,欢迎下载使用。
广东省广州2026年高三高考一模地理试卷含答案:
这是一份广东省广州2026年高三高考一模地理试卷含答案,共17页。
相关试卷 更多
资料下载及使用帮助
版权申诉
- 1.电子资料成功下载后不支持退换,如发现资料有内容错误问题请联系客服,如若属实,我们会补偿您的损失
- 2.压缩包下载后请先用软件解压,再使用对应软件打开;软件版本较低时请及时更新
- 3.资料下载成功后可在60天以内免费重复下载
版权申诉
免费领取教师福利 




.png)




