若您为此资料的原创作者,认为该资料内容侵犯了您的知识产权,请扫码添加我们的相关工作人员,我们尽可能的保护您的合法权益。

1/7

2/7

3/7

1/9

2/9

3/9
还剩4页未读, 继续阅读
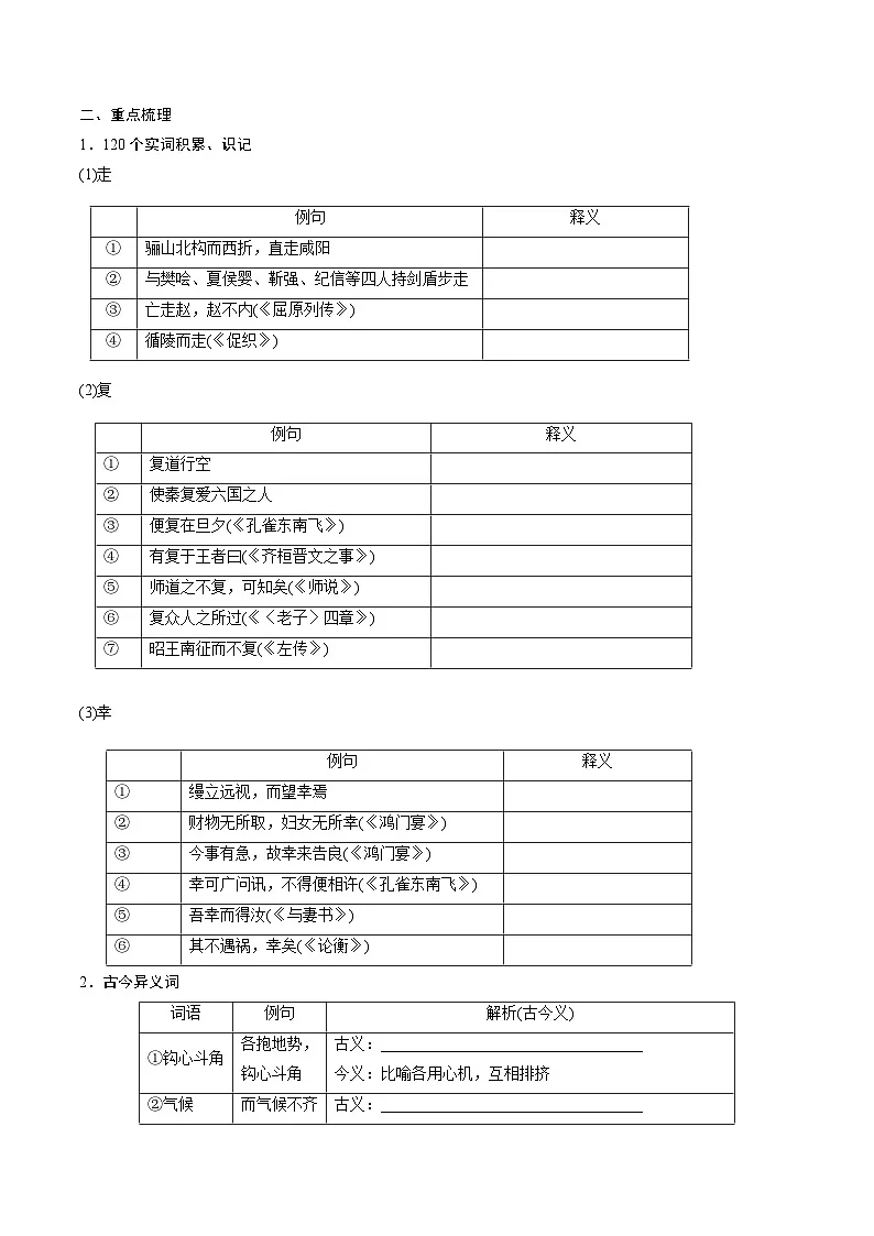
高考语文一轮复习 课内文言文挖空训练《阿房宫赋》(2份,原卷版+解析版)
展开相关试卷
高考语文一轮复习 课内文言文挖空训练《阿房宫赋》(2份,原卷版+解析版):
这是一份高考语文一轮复习 课内文言文挖空训练《阿房宫赋》(2份,原卷版+解析版),文件包含高考语文一轮复习课内文言文挖空训练《阿房宫赋》原卷版docx、高考语文一轮复习课内文言文挖空训练《阿房宫赋》解析版docx等2份试卷配套教学资源,其中试卷共16页, 欢迎下载使用。
专题13《阿房宫赋》挖空+成语+模块练+阅读精析+作文审题(教师版+学生版)-高考语文一轮复习新高三:
这是一份专题13《阿房宫赋》挖空+成语+模块练+阅读精析+作文审题(教师版+学生版)-高考语文一轮复习新高三,文件包含专题13《阿房宫赋》挖空+成语+模块练+阅读精析+作文审题教师版-高考语文一轮复习新高三暑假作业docx、专题13《阿房宫赋》挖空+成语+模块练+阅读精析+作文审题学生版-高考语文一轮复习新高三暑假作业docx等2份试卷配套教学资源,其中试卷共14页, 欢迎下载使用。
2026届高考一轮复习基础练语文专题二文言文阅读(清单15 阿房宫赋):
这是一份2026届高考一轮复习基础练语文专题二文言文阅读(清单15 阿房宫赋),共5页。试卷主要包含了古今异义词,多义实词,多义虚词,词类活用,文言句式,文化常识等内容,欢迎下载使用。
相关试卷 更多
资料下载及使用帮助
版权申诉
- 1.电子资料成功下载后不支持退换,如发现资料有内容错误问题请联系客服,如若属实,我们会补偿您的损失
- 2.压缩包下载后请先用软件解压,再使用对应软件打开;软件版本较低时请及时更新
- 3.资料下载成功后可在60天以内免费重复下载
版权申诉
免费领取教师福利 




.png)




